Winding Numbers in Discrete Dynamics: From Circle Maps and Fractals to Chaotic Poincaré Sections
Abstract
1. Introduction
2. Motivation
2.1. Regularity and Modelling of the Poincaré Map
2.2. Review of the Winding Number
3. Model Systems Analyzed
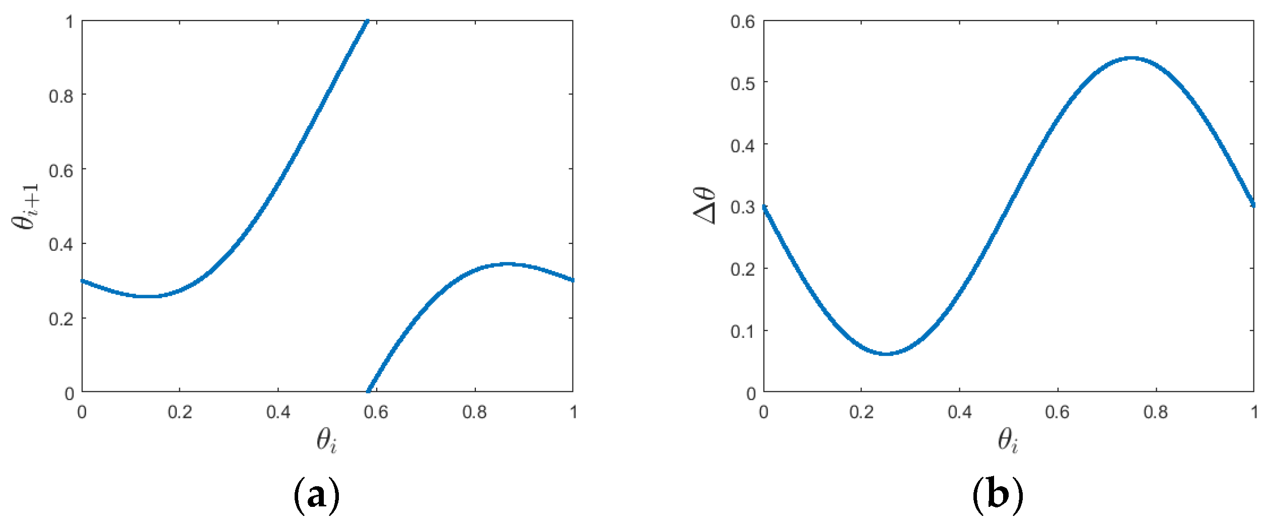
3.1. Poincaré Maps
3.2. Chaotic Map on Fractals
3.3. Hypotheses
4. Methodology and Results
4.1. Phase Angle Analysis
4.2. Kabsch Algorithm
4.3. Turning Angle Analysis
5. Discussion
6. Conclusions
- The quasiperiodic Poincaré map can be modelled as a winding mapping, and all proposed methods yield highly accurate winding numbers for it.
- For the transitional test-bed models (1D circle map, circle map on the Koch snowflake, circle map on the Hilbert curve), the methods produce non-trivial winding numbers that reflect the underlying winding dynamics.
- Among the chaotic transition systems, the 1D circle map allows for easy and accurate evaluation of the winding number, while the Hilbert curve is the most challenging, exhibiting the largest error.
- Among the three proposed methods, phase angle analysis provides the most accurate estimates of the winding number for the transitional systems, while the Kabsch method yields the least accurate results.
- None of the methods can extract a non-trivial winding number from chaotic Poincaré maps. This outcome highlights some differences between the Poincaré maps of distinct dynamical behaviours. Moreover, certain methods reveal intriguing features of the chaotic Poincaré map. In phase angle analysis, the relationship between and appears complex and potentially fractal. In turning angle analysis, the turning angles themselves form a fractal pattern, with rapid local fluctuations.
- The methods can be used to test the models of chaotic Poincaré maps. Even if a model reproduces the apparent unpredictability and fractal geometry of a chaotic Poincaré map, a non-trivial winding number would indicate that it still fails to capture the true winding properties of the Poincaré map.
Author Contributions
Funding
Data Availability Statement
Acknowledgments
Conflicts of Interest
References
- Wang, C.; Hu, C.; Han, J.; Cang, S. A new no-equilibrium chaotic system and its topological horseshoe chaos. Adv. Math. Phys. 2016, 1, 3142068. [Google Scholar] [CrossRef]
- Zhou, L.; Chen, Z.; Wang, Z.; Wang, J. On the analysis of local bifurcation and topological horseshoe of a new 4D hyper-chaotic system. Chaos Solitons Fractals 2016, 91, 148–156. [Google Scholar] [CrossRef]
- Dong, E.; Liang, Z.; Du, S.; Chen, Z. Topological horseshoe analysis on a four-wing chaotic attractor and its FPGA implement. Nonlinear Dyn. 2015, 83, 623–630. [Google Scholar] [CrossRef]
- Ibrahim, S.H.; Shukur, A.A.; Salih, R.H. A Conservative Four-Dimensional Hyperchaotic Model with a Center Manifold and Infinitely Many Equilibria. Modelling 2025, 6, 74. [Google Scholar] [CrossRef]
- Moon, F.C.; Li, G. The fractal dimension of the two-well potential strange attractor. Physica D 1985, 17, 99–108. [Google Scholar] [CrossRef]
- Isaeva, O.B.; Jalnine, A.Y.; Kuznetsov, S.P. Arnold’s cat map dynamics in a system of coupled nonautonomous Van der Pol oscillators. Phys. Rev. E 2006, 74, 046207. [Google Scholar] [CrossRef]
- Dlamini, A.; Goufo, E.F.D. Generation of self-similarity in a chaotic system of attractors with many scrolls and their circuit’s implementation. Chaos Solitons Fractals 2023, 176, 114084. [Google Scholar] [CrossRef]
- Roe, J. Winding Around: The Winding Number in Topology, Geometry, and Analysis; AMS Press: Providence, RI, USA, 2015. [Google Scholar]
- Furui, S.; Takano, T. On the Amplitude of External Perturbation and Chaos via Devil’s Staircase—Stability of Attractors. Int. J. Bifurc. Chaos 2015, 25, 1550145. [Google Scholar] [CrossRef]
- Delabays, R.; Coletta, T.; Jacquod, P. Multistability of phase-locking and topological winding numbers in locally coupled Kuramoto models on single-loop networks. J. Math. Phys. 2016, 57, 032701. [Google Scholar] [CrossRef]
- Shimada, Y.; Yamada, T.; Ikeguchi, T. Detecting stretch-and-fold mechanism in chaotic dynamics. Int. J. Bifurc. Chaos 2012, 22, 1230038. [Google Scholar] [CrossRef]
- Han, Y.; Li, M. Nonlinear Dynamic Characteristics of Marine Rotor-Bearing System under Heaving Motion. Shock Vib. 2019, 2019, 7683952. [Google Scholar] [CrossRef]
- Tian, J.L.; Yang, Y.L.; Yang, L. Vibration characteristics analysis and experimental study of horizontal drill string with wellbore random friction force. Arch. Appl. Mech. 2017, 87, 1439–1451. [Google Scholar] [CrossRef]
- Steinmetz, N. Julia sets, Jordan curves and quasi-circles. Comput. Meth. Funct. Theor. 2024, 24, 539–545. [Google Scholar] [CrossRef]
- Godillon, S. A family of rational maps with buried Julia components. Ergodic. Theor. Dyn. Syst. 2015, 35, 1846–1879. [Google Scholar] [CrossRef]
- Mañé, R.; Da Rocha, L.F. Julia sets are uniformly perfect. Proc. Am. Math. Soc. 1992, 116, 251–257. [Google Scholar] [CrossRef][Green Version]
- Ko, K. Fractals and complexity. In Proceedings of the Computability and Complexity in Analysis, (CCA Workshop 1996), Trier, Germany, 22–23 August 1996. [Google Scholar]
- Zhu, Y. Rotation sets and rotational entropy for random dynamical systems on the torus. J. Differ. Equ. 2023, 367, 390–414. [Google Scholar] [CrossRef]
- Dotov, D.; Trainor, L.J. Cross-Frequency Coupling Explains the Preference for Simple Ratios in Rhythmic Behaviour and the Relative Stability across Non-Synchronous Patterns. Philos. Trans. R. Soc. Lond. B Biol. Sci. 2021, 376, 20200333. [Google Scholar] [CrossRef]
- Das, S.; Saiki, Y.; Sander, E.; Yorke, J.A. Quasiperiodicity: Rotation numbers. In The Foundations of Chaos Revisited: From Poincaré to Recent Advancements; Springer International Publishing: Cham, Germany, 2016; pp. 103–118. [Google Scholar]
- Mcsharry, P.; Ruffino, P. Asymptotic angular stability in non-linear systems: Rotation numbers and winding numbers. Dyn. Syst. 2003, 18, 191–200. [Google Scholar] [CrossRef]
- Zhang, Z.; Dai, L. The Application of the Cell Mapping Method in the Characteristic Diagnosis of Nonlinear Dynamical Systems. Nonlinear Dyn. 2023, 111, 18095–18112. [Google Scholar] [CrossRef]
- Venkatesan, A.; Lakshmanan, M. Bifurcation and chaos in the double-well Duffing–Van der Pol oscillator: Numerical and analytical studies. Phys. Rev. E 1997, 56, 6321. [Google Scholar] [CrossRef]
- Tusset, A.M.; Cruz, J.A.; Balthazar, J.M.; Fuziki, M.E.K.; Lenzi, G.G. Nonlinear Control and Numerical Analysis Applied in a Nonlinear Model of Cutting Process Subject to Non-Ideal Excitations. Modelling 2024, 5, 1889–1904. [Google Scholar] [CrossRef]
- Nofal, M.; Elmanfaloty, R.A. Chaos-Based Dynamic Authentication for Secure Telehealth in Smart Cities. Modelling 2025, 6, 25. [Google Scholar] [CrossRef]
















| Iteration Count | Circle Map | Koch Snowflake | Hilbert Curve | Quasiperiodic Poincaré Map | Chaotic Poincaré Map |
|---|---|---|---|---|---|
| 1 | 0.2089 | 0.2159 | 0.1803 | 0.4056 | 0.0024 |
| 2 | 0.2253 | 0.2131 | 0.2062 | 0.0963 | 0.0258 |
| 3 | 0.0822 | 0.0847 | 0.0773 | 0.0734 | 0.0028 |
| 4 | 0.0125 | 0.0107 | 0.0061 | 0.0942 | 0.0100 |
| Methods | Circle Map | Koch Snowflake | Hilbert Curve | Quasiperiodic Poincaré Map | Chaotic Poincaré Map |
|---|---|---|---|---|---|
| Phase angle | 0.2289 | 0.2289 | 0.2289 | 0.4057 | 0.0104 |
| Kabsch | 0.2089 | 0.2159 | 0.1803 | 0.4056 | 0.0024 |
| Turning angle | 0.2292 | 0.2289 | 0.1828 | 0.4057 | 0.0805 |
Disclaimer/Publisher’s Note: The statements, opinions and data contained in all publications are solely those of the individual author(s) and contributor(s) and not of MDPI and/or the editor(s). MDPI and/or the editor(s) disclaim responsibility for any injury to people or property resulting from any ideas, methods, instructions or products referred to in the content. |
© 2025 by the authors. Licensee MDPI, Basel, Switzerland. This article is an open access article distributed under the terms and conditions of the Creative Commons Attribution (CC BY) license (https://creativecommons.org/licenses/by/4.0/).
Share and Cite
Zhang, Z.; Dai, L.; Jia, N. Winding Numbers in Discrete Dynamics: From Circle Maps and Fractals to Chaotic Poincaré Sections. Modelling 2025, 6, 148. https://doi.org/10.3390/modelling6040148
Zhang Z, Dai L, Jia N. Winding Numbers in Discrete Dynamics: From Circle Maps and Fractals to Chaotic Poincaré Sections. Modelling. 2025; 6(4):148. https://doi.org/10.3390/modelling6040148
Chicago/Turabian StyleZhang, Zhengyuan, Liming Dai, and Na Jia. 2025. "Winding Numbers in Discrete Dynamics: From Circle Maps and Fractals to Chaotic Poincaré Sections" Modelling 6, no. 4: 148. https://doi.org/10.3390/modelling6040148
APA StyleZhang, Z., Dai, L., & Jia, N. (2025). Winding Numbers in Discrete Dynamics: From Circle Maps and Fractals to Chaotic Poincaré Sections. Modelling, 6(4), 148. https://doi.org/10.3390/modelling6040148

