Next Article in Journal
Winding Numbers in Discrete Dynamics: From Circle Maps and Fractals to Chaotic Poincaré Sections
Previous Article in Journal
Comparative Study of Different Modelling Approaches for Progressive Collapse Analysis
 
 
Font Type:
Arial Georgia Verdana
Font Size:
Aa Aa Aa
Line Spacing:
Column Width:
Background:
Article

Design and Performance Study on an Annular Magnetorheological Damper for Propeller Shafting

School of Mechatronics and Vehicle Engineering, East China Jiaotong University, Nanchang 330013, China
*
Author to whom correspondence should be addressed.
Modelling 2025, 6(4), 147; https://doi.org/10.3390/modelling6040147
Submission received: 9 October 2025 / Revised: 6 November 2025 / Accepted: 12 November 2025 / Published: 13 November 2025

Abstract

This paper addresses the issue that traditional magnetorheological (MR) dampers have limited improvements in magnetic field utilization and damping channel length in confined spaces. It proposes an annular MR damper with an annular cylinder for propeller shafting. The piston head forms damping gaps with the cylinder’s inner and outer walls. This doubles the damping channel length without increasing axial size. The paper explains its working principle, completes the magnetic circuit design and damping force modeling, and utilizes COMSOL 5.6 Multiphysics to construct a magneto-fluid coupling model for analysis. Results show that, under 10 mm amplitude, 1 Hz sinusoidal excitation, and 2.0 A current, the damper outputs a damping force of 67.65 kN, with a damping adjustable coefficient of 10.87. Its force-displacement curve has a full hysteresis loop, showing excellent energy dissipation. The study proves the annular structure boosts the damper’s performance, offering a new way to achieve high damping force and a wide dynamic range in a compact space.

1. Introduction

As a smart material with variable shear stress, MR fluid exhibits advantageous properties such as rapid response, continuous reversibility, and good controllability, making it widely used [1]. Currently, MR smart devices include MR dampers [2], MR brakes [3], MR clutches [4], MR valves [5], and MR elastic devices [6], among others. Among these, MR dampers are widely applied in the field of vibration control.
An MR damper is a semi-active smart device that operates using the properties of MR fluid. Its output damping force can be quickly controlled by adjusting the magnitude of the magnetic field. When subjected to an external magnetic field, the MR fluid inside the damper transforms from a fluid state to a semi-solid state, thereby enhancing its ability to absorb vibrations.
To improve the performance of dampers as much as possible, scholars at home and abroad have conducted extensive exploration and research on structural design and parameter adjustment. Yuan et al. [7] developed an MR damper with a bypass valve. By arranging annular plates and through-holes inside the bypass valve, they constructed multi-stage circumferential fluid flow paths, thereby significantly improving the magnetic field utilization efficiency. Kim et al. [8] developed an MR damper that connects internal and external annular flow channels using feedback holes. Test data show that at an excitation velocity of 0.125 m/s, this damper can output a damping force of 3150 N—more than twice the output force of conventional MR dampers of the same specification. Yan et al. [9] introduced an MR damper with dual annular fluid flow channels. This design increases the effective fluid path length, and simulation analysis confirms that its output damping force and dynamic adjustment range are both superior to those of MR dampers with traditional structures. Wang et al. [10] proposed an MR damper with 5 axial and 2 radial effective flow channels. This structure successfully enhances the damper’s output damping force while reducing the required amount of MR fluid. To make full use of the flow channels adjacent to the excitation coil, Wu Huan et al. [11] proposed a full-channel effective MR damper equipped with a magnetic conductive sleeve of trapezoidal cross-section. The ratio of its effective working length to the total length of the damping channel exceeds 99%. Chauhan et al. [12] built 18 MR damper models with different parameter configurations. Using the analysis of variance (ANOVA) method, they identified the factors that dominantly affect the damping force and finally determined the optimal parameter configuration. Hu et al. [13], after constructing a multi-physics coupling model, combined surrogate model technology with the DOE multi-objective optimization method. This significantly enhanced the MR damper’s output damping force and expanded its dynamic adjustable range.
MR dampers have shown great potential in the field of vibration control due to their controllable damping characteristics and low power consumption, with increasing attention paid to their applications in transmission systems in particular [14,15]. Recent studies have mainly focused on the optimal design of different types of MR dampers and their applications in various transmission fields.
In terms of structural design and optimization methods for MR dampers, Li et al. [16] proposed a dual-channel MR damper structure. It targets the limitations of traditional single-channel MR dampers. These limitations include difficulty in reducing the zero-field force and narrowing the adjustment range. This structure uses two unique mechanisms to work together. It effectively resolves the conflict between the zero-field force and the adjustment range. It also achieves a wider adjustment range and a lower zero-field force. This provides a new solution for multi-objective coupling optimization design of suspension systems. Lee et al. [17] developed a new hybrid damping mode MR damper. It aims to improve ride comfort and handling stability of vehicle suspension systems. This damper uses an external MR valve. It independently controls rebound and compression strokes. This helps us adapt to different driving conditions. Magnetic circuit optimization ensures sufficient magnetic field generation with low power consumption. Multi-physics simulation predicts its damping performance under different modes. Zainordin et al. [18] designed and analyzed a compact coaxial radial MR damper. It is used to enhance the performance of vehicle suspension systems. This damper controls the magnetic field. This changes the behavior of the MR fluid. It thus achieves variable damping stiffness. It has advantages like rapid response and low power consumption. The study focuses on evaluating its performance characteristics. It provides a potential optimization scheme for vehicle shock absorption. Traditional rubber mount vibration isolators cannot adjust damping. To solve this problem, Jin et al. [19] introduced MR damping technology. They designed an MRFE damper. This damper integrates the MR damper into the rubber suspension. It uses a multi-objective optimization design and multi-physics simulation analysis. It thus realizes adjustable damping performance. This provides a new way to improve the performance of suspension vibration isolators.
The application of MR dampers in various transmission systems aims to mitigate vibrations and improve system performance by precisely controlling the damping force. In terms of mitigating torsional vibrations in propeller shafting—a key component of marine propulsion systems—torsional vibrations can lead to structural fatigue and failures [20,21]. MR dampers can effectively suppress such vibrations by actively adjusting their damping characteristics [14].
Although detailed studies on the cross-scale integration optimization of multi-MR damper control systems for spatial torsional vibration mitigation are not directly addressed in the provided literature, existing research has demonstrated that MR dampers perform excellently in vibration suppression of mechanical systems [14]. For example, targeting torsional vibration issues in diesel-driven centrifugal pumps, Omar et al. [20] verified through experimental results the effectiveness of practical design methods in enhancing the system’s resistance to torsional vibrations.
The vibration of the propeller shafting essentially arises from the combined action of excitation sources—such as periodic bearing forces generated by the propeller in uneven water flow and torque fluctuations of the engine—on the shafting structure with specific natural frequencies. When the frequency of these excitation forces coincides with the torsional, longitudinal, or lateral natural frequencies of the shafting, resonance occurs, leading to a sharp increase in amplitude and stress. Such vibrations propagate through bearings and hull structures, seriously affecting the safety, comfort, and equipment service life of the ship. Therefore, during the design phase, measures such as frequency modulation design and installation of vibration dampers must be adopted to ensure that the system’s operating speed stays away from the critical speed range.
Traditional MR dampers adopt a single cylindrical shape. The traditional structure only has strong vibration absorption capacity in the installed area, and the absorption capacity for excitation forces in areas farther away becomes weaker, which indirectly impairs the overall vibration absorption capacity of the device. In addition, traditional MR dampers are restricted by installation space during installation—they can only be mounted on one side of the transmission shaft and need to be fixed by means of external suspensions. This makes it impossible to uniformly absorb excitation forces directly, further reducing their performance. Based on this, an annular MR damper is proposed. By changing the traditional single cylindrical shape to an annular cylindrical shape, the effective damping gap is increased. The installation method involves fitting it over the transmission shaft to ensure uniform and maximum absorption of the excitation forces generated by the propeller during operation.
As a key component in marine systems, the propeller shafting operates in a complex environment. It is highly prone to torsional and bending vibrations under the influence of multiple external factors such as high rotational speed, heavy load, and irregular fluid excitation [22]. These vibrations not only affect transmission efficiency and ride comfort but also may cause fatigue damage to the shafting and even lead to system failures.
As a semi-active control device, the damping force of MR dampers can be continuously adjusted within milliseconds based on external magnetic field signals [23]. This rapid response capability enables MR dampers to effectively track and suppress dynamic vibrations of the propeller shafting under different working conditions, such as variable rotational speed, variable load, sudden sea conditions, or air disturbance. This ensures the stability and safety of the shafting.
Secondly, any additional components in ship design—including dampers—must be as compact and lightweight as possible. This minimizes impacts on the overall layout, load capacity, and fuel efficiency. MR dampers leverage the characteristic of magnetorheological fluids: their yield stress is controllable under magnetic fields [24]. They can generate a large adjustable damping force within a small volume, perfectly meeting the requirements of ship design.
Increasing coil numbers or adding bypass valves to improve damper performance inevitably increases overall volume, while installing non-magnetic components around coils to extend effective damping channels is limited by component size. To adapt to propeller shafting rotation, this paper proposes an annular MR damper: based on traditional designs, the cylinder is optimized to an annular structure. The core structural limitation of traditional single-gap MR dampers lies in the cylinder having only a single inner wall, which can only form one effective damping channel with the piston head. This results in difficulties in simultaneously improving the damping channel length and magnetic field utilization rate within a compact space. The annular MR damper proposed in this study has a core improvement: the double inner wall design of the annular cylinder. The annular cylinder has both inner and outer inner walls. It forms two parallel effective damping gaps (each with a gap thickness of 1 mm) with the matching annular piston head. Without increasing the axial dimension, the effective damping channel length of this damper is directly doubled. Under sinusoidal excitation with an amplitude of 10 mm and a frequency of 1 Hz, the output damping force of this annular damper reaches 67.65 kN at a current of 2.0 A. This value is 21.5 times that of the traditional damper (3.15 kN) studied by Kim et al. [8]. It is also 1.73 times that of the double annular channel damper (39 kN) proposed by Yan et al. [9]. Meanwhile, the damping adjustable coefficient of this damper is 10.87. This coefficient is significantly higher than the common range of 5–8 for traditional dampers.

2. Materials and Methods

2.1. Structure and Working Principle

Figure 1 shows the annular MR damper’s structure, which adopts a single-tube single-rod design. Key components include screws, inner/outer end caps, left/right annular piston rods, piston head, floating piston, and cylinder. The floating piston partitions the damper interior into two chambers: one (with the piston head) filled with MR fluid, and the other an air chamber. When external vibration drives the piston head via the left annular piston rod, MR fluid flows through the gap between the piston head and the cylinder. Due to the MR fluid’s low compressibility, excessive excitation may damage the cylinder—here, the floating piston compresses the air chamber to protect the damper.
When there is no external current, the damping force generated by the MR damper comes from the viscous force of the MR fluid. This part of the force has nothing to do with the current magnitude. When the excitation coil is energized, an electromagnetic field is produced. Under its influence, the magnetic particles in the MR fluid form chain-like structures along the magnetic field direction, creating the magnetorheological effect. The shear yield stress of MR fluid increases with current until saturation is reached. Beyond saturation, further increasing the current barely increases the shear yield stress. The resulting damping force is a controllable magnetically induced damping force, which can be controlled by adjusting the current inside the excitation coil.
Compared with traditional dampers—where only one inner wall can form a damping gap with the piston head—both inner walls of the annular cylinder of the annular MR damper can form damping gaps with the piston head. Under the same volume, this virtually extends the length of the damping channel. To ensure the MR fluid produces a significant magnetorheological effect, the designed thickness of the damping gap is 1 mm. Figure 2 shows the structural principal diagram of the piston head. In the piston head, the cylinder, winding frame A, and magnetically conductive sleeve are all made of magnetically conductive materials. Most other components are made of non-magnetically conductive materials. Among them, the left and right parts of winding frame B are made of magnetically conductive materials, while the middle part is made of a non-magnetically conductive material. When the excitation coil is energized with a current of a certain magnitude and direction, the non-magnetically conductive material forces the magnetic field lines to be perpendicular to the damping channel. The magnetic fields generated by the electromagnetic effect of the excitation coil differ between the two winding frames. The magnetic field of winding frame A passes through the cylinder, winding frame A in sequence, and finally returns to the cylinder to form a closed loop. The magnetic field of winding frame B passes through the cylinder, the left part of winding frame B, the magnetically conductive sleeve, the right part of winding frame B in sequence, and finally returns to the cylinder to form another closed magnetic field loop. At this time, the effective damping gap formed between the piston head and the inner wall of the cylinder produces the magnetorheological effect, causing the damping force of the damper to increase.

2.2. Design and Analysis of the Magnetic Circuit

The performance of the magnetically conductive circuit is one of the core factors affecting the output force performance of the MR damper. In the design, a reasonable combination of magnetically conductive and non-magnetically conductive materials can effectively improve the magnetic field utilization rate. Meanwhile, the size design of magnetically conductive components must ensure they have sufficient magnetic flux-carrying capacity, preventing them from reaching magnetic saturation before the MR fluid in the damping gap. Once the magnetically conductive body is saturated prematurely, it will become an obstacle in the magnetic circuit that blocks the further increase of magnetic induction in intensity at the gap. The specific simplified model of the magnetic circuit is shown in Figure 3.
The dimensions of the piston head are shown in Figure 4. Considering the magnetic conductivity, magnetic isolation performance, and cost-effectiveness of materials comprehensively, Grade 10 steel is selected as the magnetically conductive material, and 304 stainless steel as the non-magnetically conductive material. The excitation coil is made of enameled copper wire with a diameter of 0.6 mm, and the MR fluid is the commercial MRF-J25T type produced by Chongqing Materials Research Institute Co., Ltd. (Chongqing, China) [25].
When calibrating the magnetic circuit design, the nonlinear characteristics of materials must be considered, i.e., the relative permeability of the material varies with magnetic induction in intensity. For this reason, we take the relative permeability value of the MR fluid in the magnetic saturation state as the calculation basis to solve the magnetic induction intensity of key cross-sections. An ideal magnetic circuit design should ensure that under the rated operating current, the working medium (MR fluid) just reaches or is close to magnetic saturation, while the magnetic induction intensity of other parts of the magnetic circuit is far below their material saturation points. This state indicates that magnetic flux is efficiently guided and concentrated in the working gap, thus verifying the rationality of the magnetic circuit structure.
In this study, the AC/DC Module and Flow Module of COMSOL Multiphysics were mainly used for coupling analysis. Regarding the solver type, we adopted steady-state studies and parametric sweeps. In the solver configuration, the software’s direct solver (MUMPS) was used, along with a physics-controlled meshing approach. The relative tolerance for all calculations was set to 0.001 to ensure a balance between calculation accuracy and efficiency [26,27].
To ensure the reproducibility of this simulation study, we provide the following parameter tables: Table 1 presents the relative permeability of materials; Table 2 lists the dimensions corresponding to the geometric dimension codes in Figure 4.
Table 1 mainly contains material types and their corresponding magnetic permeability values. Table 2 mainly summarizes the dimensions presented in Figure 4.
Mathematical model Formulas (1)–(11): This part contains the calculation expressions for the magnetic resistance of each structural component of the MR damper. Their forms and calculation methods refer to the widely recognized theoretical basis in reference [23].
The magnetic circuit loop is divided into 12 segments of magnetic resistance in total, denoted as R1 to R12. The magnetic resistance of the i-th segment can be expressed as:
R i = l i μ i μ 0 S i
In the formula: l i is the effective length of the i-th segment; μ i is the relative permeability of the i-th segment; μ 0 is the vacuum permeability, with a value of 4 π × 10 7 H m : S i is the magnetic resistance area of the i-th segment. For radial magnetic conduction, the magnetic resistance area of the i-th segment is determined by the ratio of the cylinder volume to the effective length.
Parts with a strict symmetric structure have equal magnetic resistance, and the magnetic resistance of each part is:
The magnetic resistance of the outer part of winding frame A is:
R 1 = R 5 = r 4 r 2 2 μ 1 μ 0 π r 4 2 r 2 2 l
The magnetic resistance of the damping channel near winding frame A is:
R 2 = R 6 = h 2 μ 2 μ 0 π r 4 + h 2 r 4 2 l
The magnetic resistance of the middle part of winding frame A is:
R 3 = L l μ 1 μ 0 π r 4 t 2 r 3 2
The magnetic resistance of the cylinder segment near winding frame A is:
R 4 = L l μ 1 μ 0 π r 5 2 r 5 h d 2
The magnetic resistance of the outer part of winding frame B is:
R 7 = R 11 = r 2 r 1 h d h 2 μ 1 μ 0 π r 2 2 r 1 + h d + h 2 l
The magnetic resistance of the damping channel near winding frame B is:
R 8 = R 12 = h 2 μ 2 μ 0 π r 1 + h d + h 2 r 1 + h d 2 l
The magnetic resistance of the magnetically conductive sleeve segment is:
R 9 = L l μ 1 μ 0 π r 2 + t 1 2 r 2 2
The magnetic resistance of the cylinder segment near winding frame B is:
R 10 = L l μ 1 μ 0 π r 1 + h d 2 r 1 2
The total magnetic field of the closed loop is:
R m = 2 R 1 + R 2 + R 7 + R 8 + R 3 + R 4 + R 9 + R 10
After obtaining the total magnetic resistance of the closed magnetic circuit loop, it can be known from Ohm’s Law for magnetic circuits and the magnetic flux formula that the magnetic induction intensity at a certain cross-section of the closed magnetic circuit is:
B i = N I S i R m
In the formula: μ 1 is the relative permeability of Grade 10 steel, with a value of 7000; μ 2 is the relative permeability of the MR fluid, with a value of 2.5 when in magnetic saturation; N is the number of turns of the excitation coil; I is the excitation current.

2.3. Establishment of the Mathematical Model for Damping Force

Regarding the key equation, we explicitly adopted the Bingham model, which is widely used and demonstrates high accuracy in the modeling of MR dampers. The relationship between the shear stress and shear rate of magnetorheological fluids described by the Bingham model [1] is as follows:
τ = τ y H sign γ ˙ + η γ ˙
The core equation of this model clearly describes the constitutive relation of magnetorheological fluids: the shear stress τ is the linear superposition of two components, namely the magnetic field-dependent yield stress τ y H and the viscous term η γ ˙ which is proportional to the shear rate γ ˙ .
The yield stress τ y is directly related to the magnetic flux density B. The applied magnetic field generates the magnetic flux density B in the fluid, which induces the particles in the fluid to form chain-like structures, thereby producing the yield stress τ y . Therefore, the magnetic flux density B is the physical origin of the damping force, while the yield stress τ y is its macroscopic mechanical manifestation.
In the magnetic circuit design, we must optimize the magnetic field utilization rate by reasonably combining magnetic and non-magnetic materials. The dimensions of the magnetic conductive components must have sufficient magnetic flux carrying capacity to ensure that they do not undergo magnetic saturation prior to the magnetorheological fluid in the damping gap. If the magnetic conductor saturates prematurely, it will severely limit the further increase of the magnetic induction intensity at the gap. Even under higher currents, the output force of the damper will no longer increase linearly. This partial saturation state is a nonlinear operating region and should be avoided in the design.
The damping force generated by the MR damper is proportional to the total pressure drop in its cavity. This total pressure drop consists of two parts: one is attributed to the viscous flow of the MR fluid itself, called the viscous pressure drop; the other is caused by the yield stress induced by an external magnetic field, called the magnetically induced pressure drop.
Mathematical models (13) to (14) are expressions describing the viscous pressure drop and magnetically induced pressure drop of magnetorheological fluids between parallel plates, based on the Bingham model [28,29].
P η = 12 η q l b h 3
P τ = c τ y l h
The Bingham pseudo-static model is often used in the derivation of the mechanical model of MR dampers due to its simple relational expression and clear physical concepts [23]. The correction coefficient c = 3 is an empirical or semi-empirical value. In the theoretical derivation process, it comprehensively considers the complex effects of Bingham fluid flow between parallel plates, such as plug flow phenomenon, inlet and outlet losses, velocity profile development, and the influence of the microstructures of magnetorheological fluids on macro flow behaviors [30,31].
In the formula: η is the zero-field viscosity of the MR fluid, with a value of 0.8 P a · s ; q is the volumetric flow rate of the fluid through the damping gap; l is the length of the parallel plates; b is the width of the parallel plates; h is the distance between the parallel plates; c is the correction coefficient, with a value of 3; τ y is the shear yield stress of the MR fluid.
Mathematical models (15) to (25) form the core derivation content of this study. The damping channel near bobbin A is unfolded, and the unfolded damping channel can be regarded as a parallel plate. At this point, the middle position of the unfolded damping gap is taken as the width b of the parallel plate; the axial length L of bobbin A is taken as the length l of the parallel plate; and the damping gap h is taken as the distance h between the parallel plates. As can be seen from Figure 3 and Figure 4, b = π ( r 4 + h 2 ) , l = L , and h . By substituting these into Equations (13) and (14), respectively, the viscous pressure drops P η A and magnetically induced pressure drop P τ A in the damping channel near bobbin A can be obtained:
P η A = 6 η q L π ( r 4 + h 2 ) h 3
P τ A = c τ y L h
The total pressure drops P s A in the damping channel near bobbin A is the sum of the viscous pressure drop (Equation (15)) and the magnetically induced pressure drop (Equation (16)):
P s A = P η A + P τ A
The effective piston area of the piston head at bobbin A is A P s A = π ( r 4 r 3 t 2 ) 2 . When internal friction is neglected, knowing the total pressure drop P s A and the effective piston area A P s A of the piston head at bobbin A, we can calculate the output damping force F s A and the zero-field damping force F 0 A of the damping channel on the bobbin A side of the MR damper as follows:
F s A = P s A · A P s A = ( P η A + P τ A ) · A P s A
F 0 A = P η A · A P s A
Similarly, the viscous pressure drop in the damping channel near winding frame B is:
P η B = 6 η q L π ( r 1 + h d + h 2 ) h 3
The magnetically induced pressure drop in the damping channel near winding frame B is:
P τ B = c τ y L h
The total pressure drop in the damping channel near winding frame B is the sum of the viscous and magnetically induced pressure drops, with the expression:
P s B = P η B + P τ B
When internal friction is neglected, the expressions for the output damping force F s B and the zero-field damping force F 0 B of the damping channel on the winding frame B side of the MR damper is:
F s B = P s B · A P s B = ( P η B + P τ B ) · A P s A B
F 0 B = P η B · A P s B
where A P s B = π ( r 2 t 2 ) 2 is the effective piston area of the piston head at bobbin B.
In this paper, the damping adjustable range K is defined as the ratio of the total output damping force F s = F s A + F s B of the damper to the total zero-field damping force F 0 = F 0 A + F 0 B , which can be expressed as:
K = F s F 0 = F s A + F s B F 0 A + F 0 B

2.4. Power Calculation of MR Damper

When the MR damper is in operation, the input electrical energy is converted into thermal energy in the excitation coil. Therefore, the power consumed by the excitation coil is the power consumption of the MR damper.
The outer diameter of the selected enameled copper wire is 0.6 mm, the diameter of the copper core is 0.55 mm, and the cross-sectional area of the copper core A c o p p e r is:
A c o p p e r = π × 0.55 2 4 × 10 6 m 2 2.38 × 10 7   m 2
Assuming the excitation coil is closely wound with a number of turns N = 240, and taking the radial dimension at the middle part of the excitation coil as the radius, the theoretical length of the copper wire used for excitation coil A and excitation coil B inside the damper is L c o i l A and L c o i l B :
L c o i l A = 2 π × r 4 t 2 × N
L c o i l B = 2 π × r 3 t 2 × N
Substituting the relevant data, the calculated theoretical total length of the copper wire used for winding the excitation coil L c o i l is:
L c o i l = L c o i l A + L c o i l B
The resistance value of the excitation coil R c o i l is:
R c o i l = ρ L c o i l A c o p p e r = 36.51   Ω
The reference value of the average resistivity (ρ) of the copper wire at room temperature is 1.7 × 10 8   Ω .
In the performance test of the MR damper, the maximum current I m a x is selected as 2.0 A, and the power consumed by the MR damper at this time is:
P m a x = I m a x 2 R c o i l = 146.0   W
Therefore, the power of the DC power supply needs to be greater than 146.0 W. Due to the relatively high-power consumption, effective heat dissipation measures must be implemented. If conditions permit, materials with good thermal conductivity should be selected on the premise of ensuring the damper’s performance. If conditions are not feasible, external heat dissipation measures should also be adopted, such as installing heat dissipation devices.

3. Results

The maximum output damping force of the MR damper is used to test its sensitivity to grid size. As the basic grid size decreases, the value of the maximum output damping force first increases and then decreases. In other words, the maximum output damping force of the MR damper oscillates and converges with the reduction of the grid size.
To verify grid independence, this paper sets four grid densities (coarser, coarse, normal, and fine) in COMSOL with the maximum element growth rate fixed at 1.3, curvature factor at 0.3, and narrow region resolution at 1. The corresponding grid numbers are 1516, 3022, 6081, and 12,271, as shown in Table 3. The grid independence verification is conducted based on the calculation results under a sinusoidal excitation of 10 mm amplitude and 1 Hz frequency, with a current of 2 A. Figure 5 shows the meshing results of the MR damper with different grid numbers.
Figure 6 presents the variation of the maximum output damping force under four grid settings with a sinusoidal excitation of 10 mm amplitude and 1 Hz frequency, and a current of 2 A. It can be observed that the maximum output damping force oscillates and converges. In conclusion, the normal-sized grid with 6081 elements already satisfies the grid independence of the calculation results, so this grid is adopted for the simulation calculations.

3.1. Electromagnetic Field Simulation and Analysis

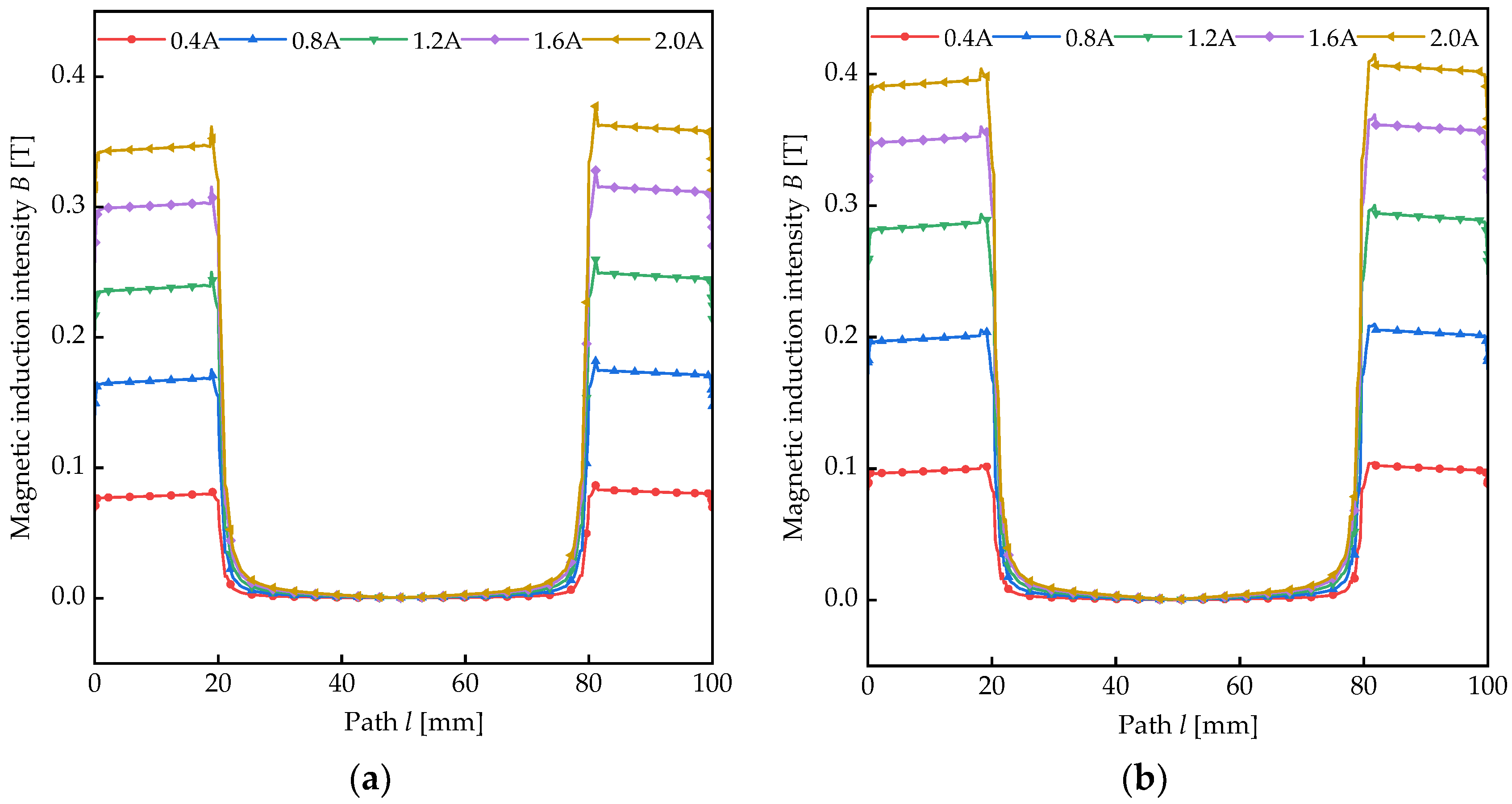
To study the magnetic induction distribution in the MR fluid flow channel under different current load conditions, the current load was applied in increments of 0.4 A from 0.4 A to 2 A. The magnetic induction intensity is shown in the figures, where Figure 7a shows the magnetic induction intensity in the fluid flow channel inside the piston head, and Figure 7b shows the magnetic induction intensity in the fluid flow channel outside the piston head. It can be observed that the magnetic induction intensity in the flow channels on both sides changes abruptly in the middle path section. This is because the magnetic field lines formed after the coil is energized hardly pass through the middle path section; instead, they mainly pass vertically through the partial damping channels adjacent to the sides of winding frame A and winding frame B, which is commonly referred to as the effective damping gap. In more detail, the sudden change in magnetic induction intensity in the middle path of the flow channel in Figure 7 is caused by the fact that the magnetic lines generated after the coil is energized hardly pass through the middle path. If too many magnetic lines pass through this area, it indicates that the MR damper has a magnetic flux leakage phenomenon, which will seriously affect the damper’s performance. Correspondingly, the low magnetic induction intensity here indicates that there is almost no magnetic flux leakage in the MR damper, ensuring the damper’s performance. Furthermore, we can also observe that under a current of 2 A, the peak magnetic induction intensity in the fluid flow channel inside the piston head is 0.377 T, which is slightly lower than the peak value of 0.415 T in the outer channel. This is because the thickness of the magnetic conductive sleeve is thinner than that of the middle magnetic conductive part of winding frame A, so fewer magnetic field lines can pass through it under the same conditions. The reason for the abrupt change in the peak value is that the magnetic fields generated by excitation coils A and B overlap at the slot angle of the winding frame.

3.2. Flow Field Simulation and Analysis Under the Action of the Electromagnetic Field

To analyze the dynamic characteristics and flow field distribution of the MR damper in an electromagnetic field, we used COMSOL to establish a corresponding flow field simulation model. The key settings of the model include: the fluid is an incompressible Bingham–Papanastasiou non-Newtonian fluid; the flow regime is single-phase laminar flow; and the influence of temperature changes on the simulation results is neglected throughout the simulation process. The damper is set with an amplitude of a 0 = 10   m m along the Z-axis, and a sinusoidal excitation is applied with a frequency of f = 1   H z .
We selected a current of 1.2 A, and the pressure distribution of the MR fluid inside the damper is shown in Figure 8. It can be seen that there is a sufficient pressure difference between the two chambers of the damper, reaching 2.09 MPa, which can provide sufficient damping force; the pressure change within the same chamber is slight, and the pressure change mainly occurs in the fluid flow channels on both sides of the piston head; in the same flow channel, the pressure changes relatively uniformly along the path, and the pressure distribution in different flow channels is similar.
Through the fluid flow channel path defined in Figure 7, the pressure drops of the MR damper under different currents are calculated. The distribution curve diagrams of the pressure drop along the path under different currents are shown in Figure 9. The internal pressure drop of the damper increases significantly as the current increases, and then the rate of increase begins to slow down. Before pressure drop saturation, the current plays a decisive role in the magnitude of the pressure drop; under the same current, the pressure drop in the fluid flow channel changes relatively gently. Although pressure drop fluctuates significantly at the junction of the effective and ordinary damping gaps, the curve still has a relatively large slope—indicating the magnetic field exerts an inductive effect on the fluid channel. Under zero field, the corresponding pressure drop of the damper is about 0.01 MPa, and the corresponding output damping force is 6.22 kN; when a current of 2 A is applied, the pressure drop of the damper is about 2.44 MPa, and the corresponding output damping force is 67.65 kN. From the curves of pressure drop distribution along the path under different currents in Figure 9, we observe that there are differences in the pressure drop distributions between the inner and outer damping channels of the piston head when currents of 1.6 A to 2.0 A are applied. Specifically, the pressure drop curves of the outer damping channel are denser, and the pressure drop values are more significant. This phenomenon clearly indicates that the outer damping channel is more sensitive to current changes and exhibits a stronger magnetorheological effect, making it the main region for generating the damping force.
This finding suggests that by purposefully adjusting the ratio of the inner diameter to the outer diameter of the annular damping channels on the inner and outer sides of the piston head, the magnetic field distribution and fluid flow path can be effectively altered, thereby achieving active control over the output performance of the damper. This provides a key theoretical basis and feasible technical path for the performance optimization and customized design of the damper. We plan to take this as the core of our next-stage research and conduct targeted parameter optimization studies.
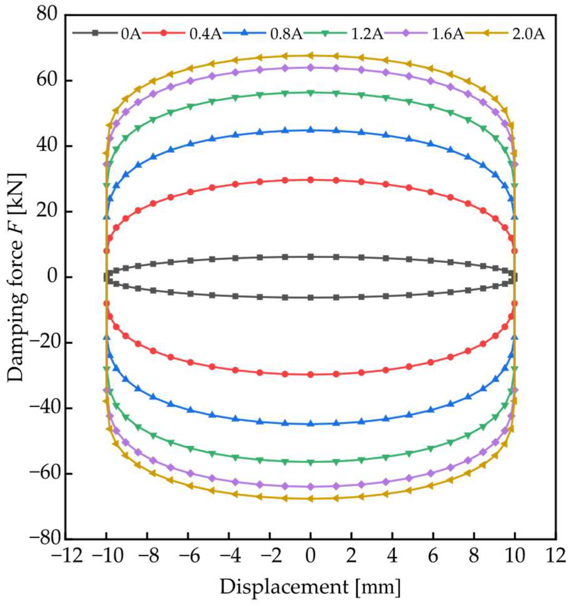
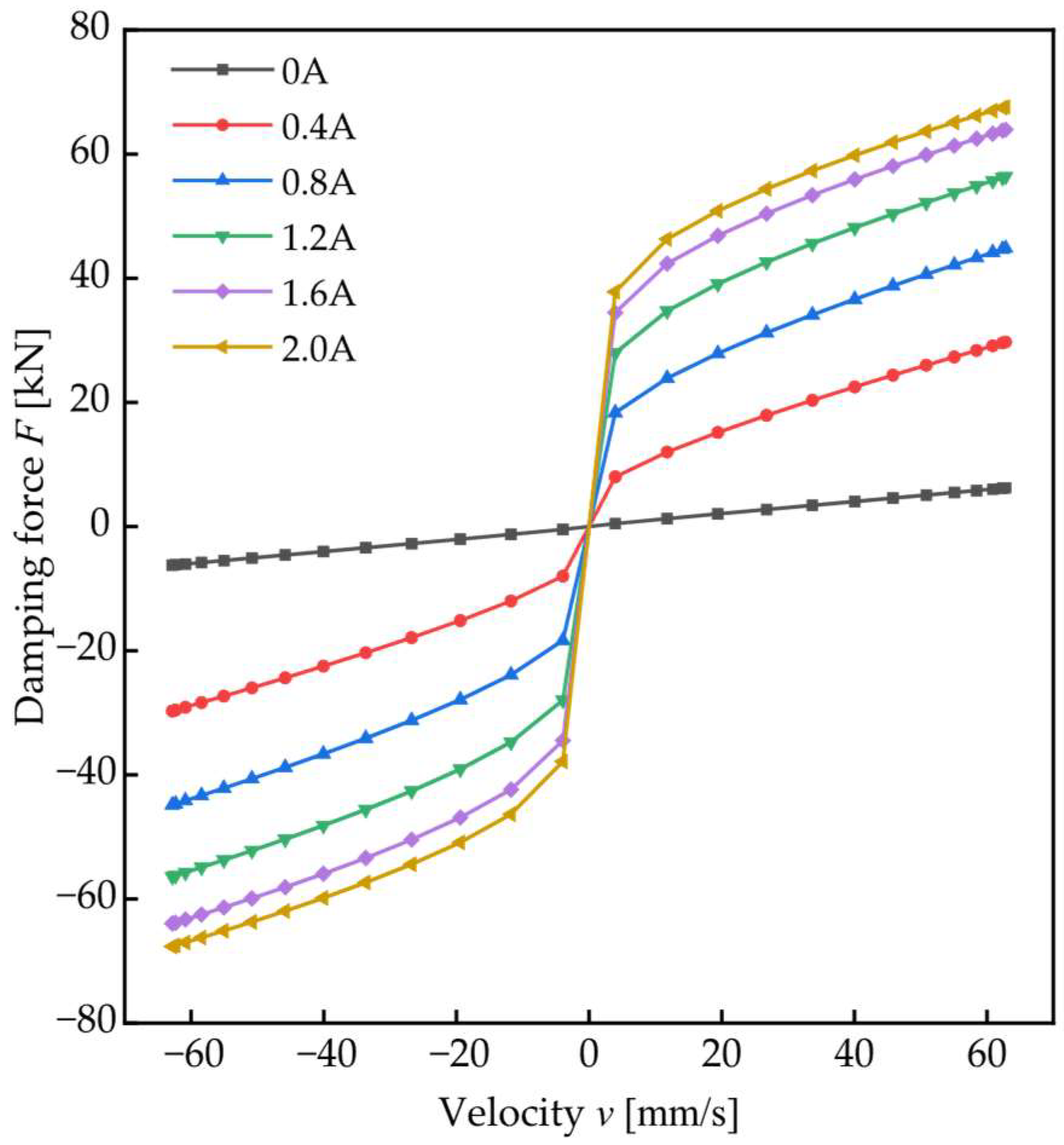
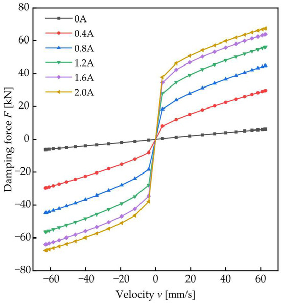
To investigate the effect of current on the performance of the MR damper, we plotted the relationship curves in Figure 10 and Figure 11. Specifically, Figure 10 shows the variation relationship between the damping force and displacement. The area of the closed loop formed by the curve (referred to as the “hysteresis loop”) directly measures the amount of vibrational energy dissipated by the damper in one movement cycle; a larger area indicates a stronger vibration reduction effect. Figure 11, on the other hand, shows the corresponding relationship between damping force and velocity. This curve clearly reveals how the force output state of the damper changes with the movement velocity, thereby intuitively reflecting its dynamic response characteristics.
From the damping force-displacement relationship shown in Figure 10, without current excitation, the damping force only originates from the base fluid viscosity of the MR fluid, so its value is small. With the current input, the magnetic field generated causes semi-solidification of the MR fluid, and the yield shear increases significantly, leading to a sharp rise in the output damping force. However, when the current continues to increase to a relatively high level, the shear stress of the MR fluid increases only slightly because the material’s magnetization intensity approaches saturation, resulting in a significant slowdown in the increasing trend of the damping force. Nevertheless, the force-displacement curves under all current conditions exhibit full hysteresis loop shapes, which fully demonstrate that the damper has excellent energy dissipation capability. Analysis of Figure 11 shows that although the output damping force increases with the increase of piston velocity, the degree of influence of velocity on it is far less than that of the current. The fundamental reason is that the enhancement of current can directly and significantly increase the yield stress of the MR fluid, thereby generating a strong magnetically induced damping force; while velocity can only slightly increase the viscous damping force, which accounts for a very small proportion, so its regulatory effect is relatively limited.
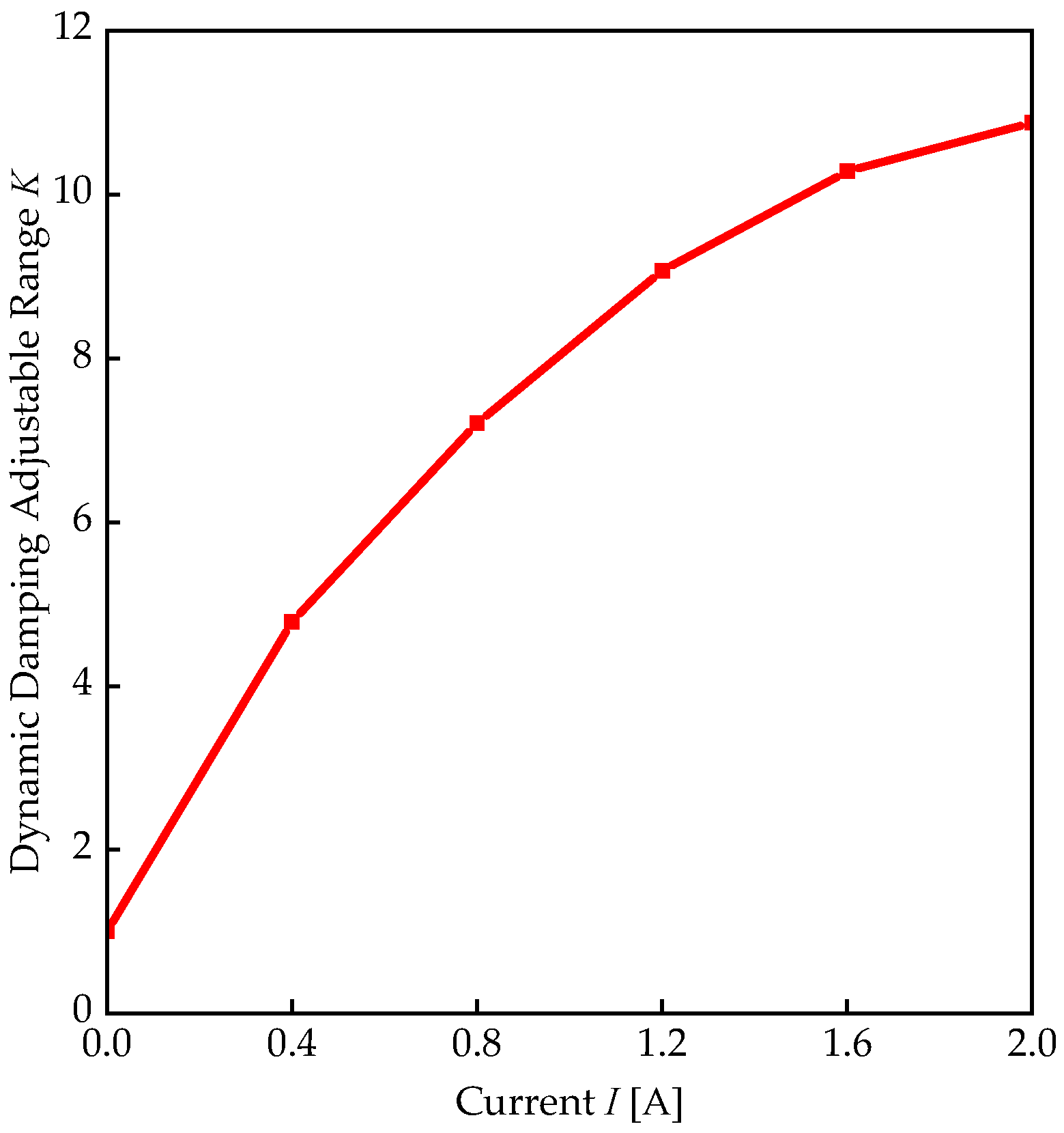
To evaluate the dynamic performance of the designed MR damper, this paper takes the output damping force and its adjustable coefficient as the core indicators. Under a sinusoidal excitation with an amplitude of 10 mm and a frequency of 1 Hz, it defines the stable peak value of the damping force corresponding to each excitation current as the output damping force. Additionally, it defines the ratio of this output damping force to the viscous damping force (i.e., the damping force at zero current) as the damping dynamic adjustable range. From this, the performance curves shown in Figure 12 and Figure 13 are obtained.
Analysis of Figure 12 and Figure 13 shows that both the output damping force and the adjustable coefficient show a monotonically increasing trend with the increase of excitation current; however, when the current exceeds 1.2 A, the growth rate of both slows down significantly because the magnetic circuit of the damper gradually tends to saturation.
The specific data are as follows: when the excitation current is 0 A, the damping force completely comes from the viscous damping force with a magnitude of 6.22 kN, and the adjustable coefficient is 1; when the current increases to 0.8 A and 1.2 A, the output damping force reaches 44.85 kN and 56.41 kN respectively, and the K value increases from 7.21 to 9.10; when the current increases to 2.0 A, the output damping force is 67.65 kN, and the K value increases to 10.87. The simulation results show that the designed MR damper can output a relatively high damping force and has a wide damping adjustable range.
The damping force starts to increase more slowly at 1.2 A, but the output damping force of the damper can continue to rise. However, to further illustrate the current saturation threshold, we set the maximum simulation current to 4 A with a step size of 0.4 A. As shown in Figure 14, when the current exceeds 2 A, the growth rate of the damping force is extremely limited. At 2.4 A, the maximum output damping force of the damper is 69.46 kN, which is only a 2.68% increase compared to 67.65 kN at 2 A—almost negligible. Therefore, 2 A can be considered the saturation current. If a higher saturation current is desired, the measures to be taken include, but are not limited to, using magnetorheological fluids with better performance and magnetic conductive materials to manufacture the MR damper.

3.3. Comparison with a Traditional Single-Gap Damper of the Same Size

To quantify the performance improvement of the annular damper design proposed in this paper, a comparative model of a traditional single-gap damper was established under identical conditions, including key dimensions, material properties, meshing schemes, and boundary conditions. Figure 15 shows the meshing diagram of the traditional single-gap damper model. We take the maximum output damping force as the core performance evaluation criterion. The comparison is shown in Figure 16. The simulation comparison results clearly show that under an excitation current of 2 A, the annular damper proposed in this paper can output a maximum damping force of 67.49 kN, while under the same conditions, the maximum output damping force of the traditional single-gap damper is 39.74 kN. Therefore, the maximum output force of the annular damper reaches 1.70 times that of the traditional design. This direct quantitative comparison strongly demonstrates that our annular structure design has significant advantages in improving the damping force.

4. Discussion

This paper proposes an annular-structured MR damper for propeller shafting. The research first completed its magnetic circuit design and mechanical modeling, then constructed a magneto-fluid coupling simulation model using COMSOL software and focused on evaluating two key performances: the maximum output damping force and the dynamic damping adjustable range. The results are as follows:
(1) The damper, through its annular cylinder barrel design, naturally forms two parallel inner wall working surfaces. Its innovative piston head structure enables it to form damping gaps with the two inner walls simultaneously, thereby realizing a “parallel type” fluid flow path. This design achieves a doubling of the effective damping channel length, making its structural length twice that of traditional single-gap dampers. This directly translates to better energy dissipation efficiency and force output performance, and can provide a new approach for achieving high damping force and a wide dynamic range in compact spaces.
(2) Using the COMSOL Multiphysics simulation platform, a finite element model of the annular MR damper was established based on the set structural parameters, and the coupled calculation of its magnetic circuit and flow field, as well as performance evaluation, was completed. From the simulation solution, under the conditions of an amplitude of a 0 = 10   m m and a sinusoidal excitation with a set frequency of f = 1   H z , the distribution curves of magnetic induction intensity along the damping channel path and pressure drop along the damping channel path under different excitation currents were obtained. The force-displacement curves under different excitation currents all exhibit a full hysteresis loop shape, which fully demonstrates the damper’s excellent energy dissipation capability. When the current reaches 2 A, the output damping force of the annular MR damper is 67.65 kN, and the dynamic damping adjustable range K is 10.87. The simulation results show that the designed damper has its own advantages in both damping force output and dynamic adjustment range, indicating that the damper designed in this paper has good performance.
(3) As shown in Table 4, under the same current condition of 2 A, compared with the dual annular channel MR damper [9], the annular MR damper designed in this paper has an output damping force increased by 73.46%, while its dynamic adjustable range is reduced by 36.6%. The comparison indicates that the annular MR damper can effectively increase the output damping force, though it slightly reduces the dynamic adjustable range. This qualitative comparison further supplements and supports the numerical results in the original paper, more clearly demonstrating the characteristics of the designed damper.

5. Conclusions

The main advantage of this study lies in the fact that the designed damper can output a relatively large damping force. Meanwhile, we also recognize its limitation of relatively high-power consumption. To address this limitation, we have clearly identified the focus of our next research: by comparing various optimization algorithms, we will seek the optimal structural design scheme. The aim is to effectively reduce coil power consumption while ensuring damping performance, thereby enhancing the practicality and overall reliability of the damper.
One of the core objectives of this study is not to increase the damping force indefinitely, but precisely to explore and achieve this optimal damping level. Therefore, we plan to systematically investigate the influence law of the ratio of inner to outer diameters of the annular damping channel on the magnitude and controllability of the damping force by purposefully adjusting this ratio. This structural optimization strategy aims to customize the output characteristics of the damper, enabling it to be regulated within the optimal range for specific applications and avoiding the fundamental problem of excessive damping. Currently, this research is still in the process of identifying a suitable algorithm for structural optimization, and the results will be presented in future papers.
The core objective of this study is to address the issues of low magnetic field utilization and limited damping channel length in traditional MR dampers when applied in the compact space of propeller shafting. It proposes an annular structural design scheme and verifies the effectiveness of this scheme in improving damping force output and adjustable range through magnetic circuit design, mathematical modeling, and COMSOL simulations, rather than comparing it with similar equipment in terms of optimal performance.
In the introduction section of this paper, the research progress of similar MR dampers in recent years has been systematically summarized. Compared with the traditional MR damper designed by Kim et al., which has a maximum output damping force of 3.15 kN under an excitation of 0.125 m/s, the annular damper in this study achieves an output damping force of 67.65 kN under sinusoidal excitation with an amplitude of 10 mm, 1 Hz, and a current of 2.0 A—significantly higher than the former. Meanwhile, the damping adjustable coefficient of this damper is 10.87, which is notably higher than the common range of 5–8 for traditional dampers. These results indirectly reflect the performance differences between the proposed design and the aforementioned studies. Such comparisons aim to demonstrate the advantage of the annular structure in improving performance within a compact space, rather than proving optimality.
The core orientation of this study is to propose an annular dual damping gap structural design to address the dual requirements of short axial dimensions, high damping force, and a wide adjustable range in compact spaces such as propeller shafting. In terms of research objectives and contributions, the core value of this design is reflected in the following aspects: First, through the annular cylinder and dual-gap structure, the effective damping channel length is doubled without increasing the axial dimension, and this structure is adaptable to the installation space constraints of propeller shafting. Second, the magneto-fluid coupling model and damping force calculation method established in this study can provide a theoretical reference and technical basis for the optimal design of special MR dampers for propeller shafting in the future.
This research is more inclined toward application-oriented structural improvement and performance verification. However, it should be noted that as a key component in the marine field, the vibration control of propeller shafting has long been limited by space constraints, and existing general-purpose MR dampers are difficult to directly adapt to it. The annular structure proposed in this study not only provides a feasible technical solution for this specific scenario but also offers new design ideas for the structural optimization of MR dampers in compact spaces.

Author Contributions

W.Z.: Writing—original draft, Validation, Methodology, Conceptualization, Funding acquisition. Y.H.: Software, Investigation, Formal analysis, Data curation. G.H.: Writing—review and editing, Supervision, Conceptualization. M.X.: Validation, Software, Formal analysis. All authors have read and agreed to the published version of the manuscript.

Funding

This research was funded by the Jiangxi Provincial Natural Science Foundation, grant number 20242BAB25260.

Data Availability Statement

Data will be made available on request.

Conflicts of Interest

The authors declare no conflicts of interest.

References

  1. Khedkar, Y.M.; Bhat, S.; Adarsha, H. A review of magnetorheological fluid damper technology and its applications. Int. Rev. Mech. Eng. 2019, 13, 256–264. [Google Scholar] [CrossRef]
  2. Bai, X.X.; Cai, F.L.; Chen, P. Resistor-capacitor (RC) operator-based hysteresis model for magnetorheological (MR) dampers. Mech. Syst. Signal Process. 2019, 117, 157–169. [Google Scholar] [CrossRef]
  3. Zhang, L.Q.; Hu, G.L.; Yu, L.F.; Zhu, W.C.; Li, W.H. Development and braking performance analysis of stator built-in magnetorheological brake. Phys. Scr. 2025, 11, 100. [Google Scholar] [CrossRef]
  4. Park, J.Y.; Oh, J.S.; Kim, Y.C. Design and control of multi-plate MR clutch featuring friction and magnetic field control modes. Sensors 2022, 22, 1757. [Google Scholar] [CrossRef] [PubMed]
  5. Strecker, Z.; Jeniš, F.; Kubík, M. Novel approaches to the design of an ultra-fast magnetorheological valve for semi-active control. Materials 2021, 14, 2500. [Google Scholar] [CrossRef]
  6. Sharif, U.; Sun, B.; Hussain, S. Dynamic behavior of sandwich structures with magnetorheological elastomer: A review. Materials 2021, 14, 7025. [Google Scholar] [CrossRef]
  7. Yuan, X.; Qiu, T.; Tian, T. Design and modelling methodology for a new magnetorheological damper featuring a multi-stage circumferential flow mode. Int. J. Mech. Mater. Des. 2022, 18, 785–806. [Google Scholar] [CrossRef]
  8. Kim, K.; Chen, Z.; Yu, D. Design and experiments of a novel magneto-rheological damper featuring bifold flow mode. Smart Mater. Struct. 2016, 25, 075004. [Google Scholar] [CrossRef]
  9. Yan, J.; Dong, L. Design and modeling of a magnetorheological damper with double annular damping gap. J. Intell. Mater. Syst. Struct. 2023, 34, 976–989. [Google Scholar] [CrossRef]
  10. Wang, M.; Chen, Z.; Wereley, N.M. Magnetorheological damper design to improve vibration mitigation under a volume constraint. Smart Mater. Struct. 2019, 28, 114003. [Google Scholar] [CrossRef]
  11. Wu, H.; Li, Y.N.; Zhang, Z.D. Design of a full-length effective automotive magnetorheological damper with magnetically conductive ring of trapezoidal cross section. Acta Armamentarii 2023, 44, 61. [Google Scholar]
  12. Chauhan, V.; Kumar, A.; Sham, R. Design of magnetorheological fluid damper with optimal damping force. Int. J. Mech. Eng. Robot. Res. 2024, 13, 105–112. [Google Scholar] [CrossRef]
  13. Hu, G.L.; Wu, L.F.; Deng, Y.J. Optimal design and performance analysis of magnetorheological damper based on multiphysics coupling model. J. Magn. Magn. Mater. 2022, 558, 169527. [Google Scholar] [CrossRef]
  14. Solepatil, S.B.; Mali, A.S.; Dive, V.; Kolekar, A.B. Design, development, and performance analysis of a magnetorheological damper for piping vibration control. Adv. Sci. Technol. Res. J. 2025, 19, 344–355. [Google Scholar] [CrossRef]
  15. Faragallah, M.M.; Metered, H.; Essam, M.A. Vibration mitigation of semi-active vehicle suspension system incorporating magnetorheological damper using hybrid control. SAE Tech. Pap. 2025, 1, 8269. [Google Scholar]
  16. Li, J.; Jiang, L.; Pan, L.; Hu, T.; Zhang, K.; Li, Z.; Gong, X. Data-driven multi-objective optimization of dual-channel magnetorheological dampers for suspension systems. Int. J. Mech. Sci. 2025, 304, 110664. [Google Scholar] [CrossRef]
  17. Lee, J.; Oh, K. Hybrid Damping Mode MR Damper: Development and Experimental Validation with Semi-Active Control. Machines 2025, 13, 435. [Google Scholar] [CrossRef]
  18. Zainordin, A.Z.; Mohamed, Z. Performance Characteristics of a Compact Core Annular-Radial Magnetorheological Damper for Vehicle Suspension Systems. Int. J. Automot. Mech. Eng. 2024, 21, 11757–11769. [Google Scholar] [CrossRef]
  19. Jin, Z.; Yang, F.; Rui, X.; Wang, J.; Jiang, M.; Liu, Y. Multi-objective optimization design and multi-physics simulation analysis of a novel magnetorheological fluid-elastomer damper. Mech. Based Des. Struct. Mach. 2025, 53, 3684–3710. [Google Scholar] [CrossRef]
  20. Omar, A.B.M.; Ayman, O.M.; Nabil, T.; Mansour, T.M. Torsional vibration control in diesel engine-driven centrifugal pump: Validation through experimental results. Results Eng. 2024, 24, 103549. [Google Scholar] [CrossRef]
  21. Liu, H.; Zhang, Q.; Wang, G.; Zhou, R.; Xu, F.; Chen, Z. The vibration responses study of a composite beam system coupled through a nonlinear coupling layer. Commun. Nonlinear Sci. Numer. Simul. 2025, 140, 108428. [Google Scholar] [CrossRef]
  22. Wang, D.; Hou, Y. Design and experimental evaluation of a multidisk magnetorheological fluid actuator. J. Intell. Mater. Syst. Struct. 2013, 24, 640–650. [Google Scholar] [CrossRef]
  23. Tan, A.S.; Sattel, T.; Subianto, R. A novel design concept of a magnetorheological fluid-based damper utilizing the porous medium for implementation in small-scale applications. Fluids 2023, 8, 203. [Google Scholar] [CrossRef]
  24. Huang, J.; Yang, Y. Shear transmission properties of magnetorheological fluids between two parallel disks. Disaster Adv. 2013, 6, 284–291. [Google Scholar]
  25. Xu, L.H.; Xie, X.S.; Li, Z.X. Mechanics and performance study of self-centering variable damping energy dissipation brace. Eng. Mech. 2018, 35, 201–208. [Google Scholar]
  26. Hu, G.; Lei, W.; Xi, X.; Xu, T.; Tian, T. Design and performance analysis of a vibration energy harvesting magnetorheological damper. J. Magn. Magn. Mater. 2024, 612, 172664. [Google Scholar] [CrossRef]
  27. Wang, J.; Wang, G.; Wei, M.; Jiang, R.; Jin, Z.; Jiang, M.; Gu, L. Simulation and experimental evaluation of a vane-type magnetorheological damper based on multi-physics field coupling. J. Intell. Mater. Syst. Struct. 2024, 35, 1576–1590. [Google Scholar] [CrossRef]
  28. Hu, G.; Zhou, F.; Yang, X.; Wang, N.; Yu, L.; Li, G. Analysis of pressure drop and response characteristics of an enhanced radial magnetorheological valve based on magneto-fluidic coupling. J. Magn. Magn. Mater. 2024, 589, 171589. [Google Scholar] [CrossRef]
  29. Hu, G.; Qi, H.; Zheng, K.; Yu, L. Design and performance evaluation of a magnetorheological valve with mosquito-coil-plate fluid flow channels. Sens. Actuators A Phys. 2022, 347, 113983. [Google Scholar] [CrossRef]
  30. Zhao, Y.; Chen, X.; Miao, J.; Li, J.; Liu, C. Sensitivity analysis of magnetorheological damper parameters based on the Bingham model. Int. J. Dynam. Control. 2024, 12, 2717–2731. [Google Scholar] [CrossRef]
  31. Parlak, Z.; Engin, T.; Çallı, İ. Optimal design of MR damper via finite element analyses of fluid dynamic and magnetic field. Mechatronics 2012, 22, 890–903. [Google Scholar] [CrossRef]
Figure 1. Schematic Diagram of the Structure of the Annular MR Damper. 1. Screws; 2. Outer Ring of the End Cover; 3. Inner Ring of the End Cover; 4. Left Annular Piston Rod; 5. Piston Head; 6. Right Annular Piston Rod; 7. Floating Piston; 8. Cylinder Block.
Figure 1. Schematic Diagram of the Structure of the Annular MR Damper. 1. Screws; 2. Outer Ring of the End Cover; 3. Inner Ring of the End Cover; 4. Left Annular Piston Rod; 5. Piston Head; 6. Right Annular Piston Rod; 7. Floating Piston; 8. Cylinder Block.
Modelling 06 00147 g001
Figure 2. Schematic Diagram of the Piston Head Structure. 1. Winding Frame A; 2. Left Winding Frame of Winding Frame; B 3. Excitation Coil A; 4. Winding Frame B; 5. Excitation Coil B; 6. Right Winding Frame of Winding Frame B; 7. Magnetic Conductive Sleeve.
Figure 2. Schematic Diagram of the Piston Head Structure. 1. Winding Frame A; 2. Left Winding Frame of Winding Frame; B 3. Excitation Coil A; 4. Winding Frame B; 5. Excitation Coil B; 6. Right Winding Frame of Winding Frame B; 7. Magnetic Conductive Sleeve.
Modelling 06 00147 g002
Figure 3. Simplified Diagram of the Piston Head Magnetic Circuit.
Figure 3. Simplified Diagram of the Piston Head Magnetic Circuit.
Modelling 06 00147 g003
Figure 4. Dimensioned Drawing of the Piston Head.
Figure 4. Dimensioned Drawing of the Piston Head.
Modelling 06 00147 g004
Figure 5. Meshing results of MR dampers with different grid numbers:(a) Coarser (b) Coarse (c) Normal (d) Fine.
Figure 5. Meshing results of MR dampers with different grid numbers:(a) Coarser (b) Coarse (c) Normal (d) Fine.
Modelling 06 00147 g005
Figure 6. Variation of Maximum Output Damping Force with Grid Size.
Figure 6. Variation of Maximum Output Damping Force with Grid Size.
Modelling 06 00147 g006
Figure 7. Distribution of Magnetic Induction Intensity Along the Path Under Different Currents. (a) Distribution of Magnetic Induction Intensity Along the Path on the Inner Side of the Piston Head Under Different Currents; (b) Distribution of Magnetic Induction Intensity Along the Path on the Outer Side of the Piston Head Under Different Currents.
Figure 7. Distribution of Magnetic Induction Intensity Along the Path Under Different Currents. (a) Distribution of Magnetic Induction Intensity Along the Path on the Inner Side of the Piston Head Under Different Currents; (b) Distribution of Magnetic Induction Intensity Along the Path on the Outer Side of the Piston Head Under Different Currents.
Modelling 06 00147 g007
Figure 8. Pressure Distribution Diagram of the Damper Under 1.2 A Current.
Figure 8. Pressure Distribution Diagram of the Damper Under 1.2 A Current.
Modelling 06 00147 g008
Figure 9. Distribution Curve of Pressure Drop Value Along the Path Under Different Currents: (a) Pressure Drop Distribution Curve of the Inner Damping Channel of the Piston Head, and (b) Pressure Drop Distribution Curve of the Outer Damping Channel of the Piston Head.
Figure 9. Distribution Curve of Pressure Drop Value Along the Path Under Different Currents: (a) Pressure Drop Distribution Curve of the Inner Damping Channel of the Piston Head, and (b) Pressure Drop Distribution Curve of the Outer Damping Channel of the Piston Head.
Modelling 06 00147 g009
Figure 10. Damping Force-Displacement Curves Under Different Currents.
Figure 10. Damping Force-Displacement Curves Under Different Currents.
Modelling 06 00147 g010
Figure 11. Damping Force-Velocity Curves Under Different Currents.
Figure 11. Damping Force-Velocity Curves Under Different Currents.
Modelling 06 00147 g011
Figure 12. Peak Damping Force from COMSOL Simulation.
Figure 12. Peak Damping Force from COMSOL Simulation.
Modelling 06 00147 g012
Figure 13. Curve of Dynamic Damping Adjustable Range vs. Current.
Figure 13. Curve of Dynamic Damping Adjustable Range vs. Current.
Modelling 06 00147 g013
Figure 14. Maximum Output Damping Force of the Damper Under 0–4 A Current.
Figure 14. Maximum Output Damping Force of the Damper Under 0–4 A Current.
Modelling 06 00147 g014
Figure 15. Meshing diagram of the traditional single-gap damper model.
Figure 15. Meshing diagram of the traditional single-gap damper model.
Modelling 06 00147 g015
Figure 16. Comparison of Maximum Output Damping Force.
Figure 16. Comparison of Maximum Output Damping Force.
Modelling 06 00147 g016
Table 1. Relative Magnetic Permeability of Materials.
Table 1. Relative Magnetic Permeability of Materials.
MaterialsMagnetic Permeability Value
MRF-J25T type MR fluid2.5
No. 10 steel7000
Enameled copper wire1
304 stainless steel1
Table 2. Dimensions Corresponding to the Geometric Dimension Codes.
Table 2. Dimensions Corresponding to the Geometric Dimension Codes.
Geometric Dimension CodeGeometric Dimension (mm)
r 1 125
r 2 155
r 3 165
r 4 184
r 5 195
h d 10
t 1 5
t 2 5
t 10
h 1
W 60
L 100
l 20
Table 3. Four Grid Sizes with Different Precisions.
Table 3. Four Grid Sizes with Different Precisions.
Grid ScaleMesh ID [-]Number of Grids
Coarser11516
Coarse23022
Normal36081
Fine412,271
Table 4. Performance Indicators of MR Dampers with Different Structures.
Table 4. Performance Indicators of MR Dampers with Different Structures.
Damper TypeDamping Force at 2.0 A /kNDynamic Adjustable Range of Damping
Dual Annular Channel MR Damper3917
Annular MR Damper67.6510.87
Disclaimer/Publisher’s Note: The statements, opinions and data contained in all publications are solely those of the individual author(s) and contributor(s) and not of MDPI and/or the editor(s). MDPI and/or the editor(s) disclaim responsibility for any injury to people or property resulting from any ideas, methods, instructions or products referred to in the content.

Share and Cite

MDPI and ACS Style

Zhu, W.; Hu, Y.; Hu, G.; Xu, M. Design and Performance Study on an Annular Magnetorheological Damper for Propeller Shafting. Modelling 2025, 6, 147. https://doi.org/10.3390/modelling6040147

AMA Style

Zhu W, Hu Y, Hu G, Xu M. Design and Performance Study on an Annular Magnetorheological Damper for Propeller Shafting. Modelling. 2025; 6(4):147. https://doi.org/10.3390/modelling6040147

Chicago/Turabian Style

Zhu, Wencai, Yangfan Hu, Guoliang Hu, and Ming Xu. 2025. "Design and Performance Study on an Annular Magnetorheological Damper for Propeller Shafting" Modelling 6, no. 4: 147. https://doi.org/10.3390/modelling6040147

APA Style

Zhu, W., Hu, Y., Hu, G., & Xu, M. (2025). Design and Performance Study on an Annular Magnetorheological Damper for Propeller Shafting. Modelling, 6(4), 147. https://doi.org/10.3390/modelling6040147

Article Metrics

Back to TopTop