Abstract
Different mechanical properties characterise the materials of 3D printed components, depending on the specific additive manufacturing (AM) process, its parameters, and the post-treatment adopted. Specifically, stereolithography (SLA) uses a photopolymerisation technique that creates solid components through selective solidification. In this study, 72 specimens were 3D printed using 12 commercial-grade methacrylate resins and tested under uniaxial tensile loads. The resin specimens were evaluated before and after curing. The recommended cure temperature and time were followed for all materials. The stress-strain curves measured during the testing campaign were evaluated in terms of maximum tensile strength, Young’s modulus, ductility, resilience, and toughness. The results reveal that the curing process increases the material stiffness and resistance to tensile loads. However, it was found that the curing process generally reduces the plasticity of the resins, causing a more or less marked brittle behaviour. This represents a potential limitation to the use of SLA 3D printing for structural elements which require some plasticity to avoid dangerous sudden failures.
1. Introduction
The final properties of 3D printed materials depend on the setting and/or variation of all manufacturing parameters. These also include the ones involved in the curing stage. Specifically, for stereolithography (SLA) the effects of curing depend on several parameters, such as temperature [1], curing time [2,3], and wavelength of the radiation [1]. In this work, the parameters’ values were set according to the producer’s (Formlabs®) guidelines, specified for each resin [4]. All the equipment (Form 2 printer, Form Wash automatic cleaning device, Form Cure device, etc.) and materials (i.e., resins) described hereinafter were purchased from 3DiTALY, Turin, Italy. Thanks to the wide range of resins considered, it was possible to examine the results from two points of view: (1) how the properties of each specific resin changed thanks to the curing process; and (2) how the contribution of the process differs for each of them. This is essential for structural applications, where the properties of the final (post-cured) product must match the one defined at the design stage.
Before moving on to the description of this experimental research, some brief accounts of additive manufacturing in general and stereolithography in particular are provided for context.
1.1. Additive Manufacturing and Stereolithography
Additive manufacturing (AM), commonly referred to as 3D printing, is one of the most disruptive technologies of our time. It is possible to use 3D printing to give shape to hyper-realistic or very detailed digital models [5], especially useful for the aerospace and automotive industries. It has rich potential for many other applications, such as wearable devices with different bodily functions [6] or other biomedical applications, e.g., custom-made implantable devices. On the other hand, the factors majorly limiting the use of AM are the low production throughput and its related costs [7]. In addition, due to variations in the manufacturing processes, the 3D printed objects might have different dimensions than the CAD models. To have optimal control and be able to communicate these variations, the use of geometric and dimensioning and tolerancing (GD&T) tools is of great importance [8].
However, several different 3D printing technologies are available nowadays. The procedure of specific interest for this study is stereolithography (SLA). For SLA, the aim is to create solid, three-dimensional objects by printing thin layers of a hardenable material, adding and joining them on top of each other [9]. This process enables designs with novel geometries that would be difficult or impossible to achieve using subtractive manufacturing processes. In turn, these geometrical properties can improve the engineering performance of a component. Moreover, AM can reduce the “cradle-to-gate” environmental footprint of component manufacturing through the avoidance of the tools, dies, and materials scrap associated with subtractive processes [7]. This allows for low-waste, sustainable design strategies. SLA uses a photopolymerisation technique that creates solid components through selective solidification. It allows high component accuracy, a high degree of surface fineness, and good mechanical properties [9].
After 3D printing, there are two important subsequent steps: wash and cure. The first step, washing, is always necessary. SLA parts require rinsing in isopropyl alcohol (IPA) or alternative solvents to remove surface uncured resin residues. Manual rinsing is an option, but if left in the IPA for longer than 10 min, the parts can warp. A minimum of 30 min in the open at room temperature is required for the IPA to completely dry [10]. However, this is of limited interest here due to the existence of well-established protocols. On the other hand, the curing procedure is of great relevance, for the reasons mentioned above, and that will be detailed in the next subsection.
1.2. The Curing Process
Three-dimensional printed objects can be cured in an ultra-violet (UV) oven to promote completion of the curing process [10]. Exposure to UV light triggers the formation of additional chemical bonds, helping the solidifying resin to achieve higher mechanical strength and stability. The parameters used during the curing process, such as temperature, wavelength, and curing time, influence the final properties, as explained below [10]. Furthermore, the curing process in this type of printing methodology may be useful to achieve more homogeneity of the product.
An important aspect of the curing process is temperature dependence, as the heat accelerates the process. It was shown in [1] that with the increase of the curing temperature, there is a shorter time to reach a state in which the material has the maximum mechanical properties possible, i.e., a faster cure rate. This can also influence the final properties as well; similar effects can be achieved by varying the UV wavelength applied. For example, Dental Resin was evaluated after a cure process with different devices and parameters, such as wavelengths, time, and temperature. Moreover, the resin was further studied 24 h after curing [10]. This study proved that the larger wavelength and the higher temperatures resulted in better properties. This is due to the stereolithographic technique which uses resins containing photoinitiators capable of reacting with ultraviolet light to produce radicals. Thanks to their reactivity, radicals lead to cross-linking, and consequently to an increase in the degree of polymerisation, which affects the mechanical properties. The goal of the curing process is indeed to completely polymerise the resin inside. The increase in the degree of polymerisation increases the constraints which bind the chains together and which oppose sliding when the material is subjected to tension. Furthermore, the degree of polymerisation also increases with increasing wavelength, thanks to its greater penetrating power. However, the degree of polymerisation is also responsible for the shrinkage effect, which will be discussed later. The effect of UV curing under high temperature resulting in higher improvement of mechanical properties can be attributed to the increased mobility of free radicals in the polymer network, which increases the probability of reaction with double bonds instead of reacting with another free radical [11].
The optimal mechanical properties were obtained with the Form Cure device with a continuous rotation of the object in the curing chamber. The use of lower wavelengths and the lack of additional heating resulted in a material with a remarkably lower elasticity modulus [10]. Moreover, the material presented improved strength qualities 24 h after post-curing in comparison with the tests ran immediately after curing [10].
Literature Review on Curing Effects for SLA Resins
The scientific literature reports several studies on curing effects for SLA resins. Here, some of the most prominent works which involved Formlabs® commercial products are reported and briefly discussed.
The study reported in [1] investigated the effects of three different UV wavelengths as well. It was found that the best modulus and the best tensile strength were developed by curing with a 405 nm light source. Furthermore, there is a significant difference in the post-cured properties at each wavelength, especially so in the immediate post-cure phase.
In other experimental research on Durable Resin [2,3], the samples underwent static and dynamic tests. The samples were subjected to the curing process at 60 °C for periods of 5, 30, and 60 min for each process. From the results, two kinds of strengthening were noticed. First, the tested material strengthened with the strain rate increase, which is a well-known phenomenon for polymers. Second, material strengthening appeared with the curing time increase. It can be concluded that, for the static tests especially, the length of the curing time had the greatest effect with a very small standard deviation. This difference was significant for the samples with the shortest curing time compared to the samples cured in 30 min and 60 min. The mechanical properties of samples exposed to longer times differ slightly, so it was assumed by the authors that the exposure of samples exceeding 30 min slightly changes the strength parameters of the tested material. For the dynamic tests, similar dependencies were seen, but the analysed values are characterised by a greater standard deviation, which proves lower repeatability and accuracy of the results [2].
In [12], a study on the curing effects on resin ageing properties was performed on Clear Resin, considering green and post-curing conditions at different temperatures and times. A comparison was made between a 60 min process at 75 °C and a 30 min process at 60 °C; it was found that the ageing curves overlap between the first and second week. The breaking load was the same for both resins after 4 weeks [12].
In [13], Clear, Tough, Flexible, and Castable Resins were used to develop an alternative model for cadaveric human vertebrae. The specimens were all UV cured for only 10 min instead of the recommended 30 min. This was intended to limit the brittleness of the final product, which would have hampered the whole purpose of mimicking bone as closely as possible since bone is known to have anisotropic and dynamic properties with high tensile properties. While the ultimate tensile strength increases, the elongation at failure percentage decreases after UV curing for Clear Resin, going from 12% to 6.2%. The Flexible Resin showed elastomeric properties with an elongation at failure value at 60% pre-cure and 75–85% post-cure, while the Tough Resin had elongation failure of 42% pre-cure and 24% post-cure. Therefore, for all the candidate resins, the UV curing improved the mechanical characteristics but in turn decreased the elongation at failure, making the material more brittle.
The mechanical properties of the standard Grey Resin were investigated in [14]. Five replicate samples of specimens were tested using a combination of thermal and light curing at 60 °C for a two-hour duration. To provide a benchmark for comparison of the cured specimens, a secondary set of five samples was left uncured and tested in a green state. To define the ageing effects, the specimens (green state and cured) were exposed to UV light for 30 days in comparison to unaged specimens. After 30 days, the specimens still maintained a tacky surface texture and the hardness measurements remained unchanged. This suggests that ageing effects may only occur if specimens are exposed to UV irradiation. Additional green state specimens were left unprotected from incidental UV exposure for 30 days; this resulted in increased hardness values.
In [15], a thin cavity mould was manufactured via SLA by using two Formlabs resin: standard Grey Resin and High Temperature Resin. The samples were post-processed with UV exposure (60 min at 60 °C for Grey, 120 min for 80 °C for High Temperature). At high temperatures, as the name itself suggests, the High Temperature Resin was expected to be much more performant than the Grey Resin. The Grey Resin insert life was evaluated after 30 cycles; chipping damage occurred due to the high temperature (at 230 °C). This temperature is particularly critical for Grey Resin since it is well above its glass transition temperature (about 75 °C). Instead, in the same operative condition, no damages occurred on the High Temperature Resin mould insert.
Finally, the effects of curing on the material shrinkage were examined in [16]. The shrinkage of the component is due to the partial decrease of the free volume between the polymer chains when the polymer becomes cross-linked [16]. Its value also depends on the chemical composition and the polymerisation and cross-linking characteristics [17]. This phenomenon can lead to a shrinkage that can reach up to 10% of the total free volume and this causes internal tension [16]. During the curing process, due to the high polymerisation that can occur inside the printed object, also associated with the heating effects caused by UV exposure, the shrinkage effect is inevitable. To minimise the effect of shrinkage it is necessary to provide intermittent (not continuous) UV exposure, to allow the gradual relaxation of the internal tensions generated. It is also advisable to allow adequate heat exchange of the chamber in order to avoid overheating of the component. Low layer thickness and high laser power have been proven capable to reduce shrinkage as well [18]. This is important, especially to avoid distortions in the final shape.
However, the studies reported here all focused on one or a few Formlabs® resins. To the best of the authors’ knowledge, there is no systematic investigation of the curing effects on a large set of commonly utilised SLA products, which is the aim of the research reported here.
In this study, 12 commercial resins were printed by SLA and subsequently subjected to a cure process. The aim was to evaluate their mechanical characteristics and how these changed during the process, comparing the two pre-cure (green) and the post-cure phases. The curing process is of great interest to optimise the final properties of Formlabs® commercial products, as can be seen from the existing scientific literature reported above, where several investigations have been performed in this regard.
2. Materials and Methods
2.1. 3D Printer
The Formlabs® Form 2 printer uses a stereolithographic technique and works with methacrylate photosensitive liquid resins. The tank is heated to a temperature of 35 °C to ensure a stable thermal environment. Once the CAD models of the specimens are uploaded and appropriately oriented using the PreForm support software, the construction platform descends into the tank. There, a localised polymerisation of the resin is performed with a Class 1 violet laser (power 250 mW, certified EN 60825-1 2007), which allows the construction of the model layer by layer. The maximum definition of the layers on the Z (vertical) axis is 25 m with a resolution on the X and Y (horizontal) axes equal to 10 m.
In this study, the Form Wash automatic cleaning device was used for the washing phase and the Form Cure device for curing. The machine performs the curing process with 13 multidirectional LEDs, each one with 39 W power and 405 nm wavelength. A rotating turntable allows for uniform exposure, with one revolution per minute. The device can produce a tunable curing temperature up to 80 °C [4].
2.2. SLA Resins
Commercial resins for 3D stereolithography are generally made up of a mixture of oligomers and monomers with one or more photoinitiators, combined with other materials. These materials are used to stabilise the resin, improve its reaction rates, and optimise other properties (stability over time, the colour of the initial and final resin, viscosity, etc.). Thanks to its ability to absorb light in large quantities with a wavelength relative to UV and/or visible wavelengths, the role of the photoinitiator is to convert the energy of the incident light into chemical energy in the form of the intermediate reactants (radical or excited state) [19]. The photopolymerisation assumes that the photocurable resins have short carbon chains (from one to a few thousand carbons) and all the components of the final plastic (the photopolymerised material), even if they are not yet fully polymerised. The UV exposition causes the chains to become longer and overall return a solid structure [2]. The monomer and oligomer chains in the SLA resin have active groups at their ends. When the resin is exposed to UV light, the photoinitiator molecule breaks down into two parts, and the bond holding it together becomes two very reactive radicals. The photoinitiator transfers the reactive radicals to the active groups on the monomers and oligomer chains, which, in turn, react with other active groups, forming longer chains. As the chains become longer and create cross-links, the resin begins to solidify. The entire process, from liquid to highly polymerised solid state, takes place in a matter of milliseconds [20]. After curing, the models are dimensionally stable, hard, or elastic (elastomers), and can withstand very low and high temperatures.
More specifically, the Formlabs resins available for the Form 2 printer are cross-linking methacrylate monomers and oligomers. The ones investigated here are (in no particular order): (1) Tough, (2) Standard Clear, (3) Grey Pro, (4) BioMed Amber, (5) Dental LT Clear, (6) Tough 1500, (7) Tough 2000, (8) Custom Tray, (9) High Temp, (10) Durable, (11) BioMed Clear, and (12) Rigid Resins. Each one has different mechanical and chemical properties and specific uses, which can be found in more detail in [4]. For example, Tough 2000 Resin is made for prototyping strong and sturdy parts that must not bend easily, while Tough 1500 Resin is intended for stiff and pliable parts that bend and spring back quickly. The Rigid Resin is used for precise industrial parts that must withstand significant loads without bending. The Dental LT Clear Resin is used for printing highly fracture-resistant occlusal splints and shields. Finally, the Durable Resin is specifically made for squeezable parts and low-friction assemblies [4].
2.3. Test Specimens (Pre- and Post-Curing)
In this study, six type 5A specimens (shown in Figure 1) were 3D printed for each resin, following the BEN-ISO 527 standard [21]. Uniaxial tensile tests were performed on all specimens; for all resins, three were tested in pre-curing (green) conditions and three after being subjected to the curing process.
Figure 1.
Three-dimensional printed 5A specimens (Form 2, Standard Clear Resin).
The guideline specifications recommended by the Formlabs website were followed. The parameters are reported in Table 1.
Table 1.
FormCure settings [4].
2.4. Uniaxial Tensile Tests
An MTS Insight® Electromechanical Testing Systems 2 was used for the tensile tests, with a 1000 N load cell. The machine was set to a sampling frequency of 50 Hz, with a constant load application speed of 5 mm/min (to ensure quasi-static conditions). The machine automatically returned the elongation (mm) of the specimen for the corresponding applied load value (N) at each instant of time (s). These recordings were then converted to strain measurements considering the initial distance between the clamps (50 mm).
3. Results
3.1. Load at Break and Young’s Modulus
The load at break (in MPa) and Young’s modulus (in GPa) are reported in Table 2, as obtained from the uniaxial tensile tests. N.A. indicates that the information is not available. Mean values and standard deviations are indicated as and σ, respectively, rounded up to the nearest first decimal place, also for comparability with the values declared by the manufacturer.
Table 2.
Load at break and Young’s modulus values as obtained for each resin. Comparison between green and post-cure conditions. Mean and standard deviation values σ.
As can be seen from Table 2, the tensile strength and Young’s modulus values increased for each resin thanks to the curing. In all cases, the material became more resistant to traction, with a minimum increase of tensile strength of 29% for Tough Resin and a maximum increase of 215% for the Custom Tray Resin. The stiffness of the resins increased as well, with a minimum increase of Young’s modulus equal to 33% for Grey Pro Resin and a maximum of 172%, again for the Custom Tray Resin.
Regarding the divergence between the expected values and the results experimentally found during the tests, it is most probable that other environmental and/or operational parameters not discussed in the datasheets, such as lighting conditions, room humidity, and room temperature during storage, could have significantly influenced the final results.
3.2. Ductility, Resilience, and Toughness
The ductility, resilience, and toughness of the pre- and post-curing specimens were also deduced from the tensile test; these are reported in Table 3.
Table 3.
Ductility, toughness, and resilience values as obtained for each resin. Comparison between green and post-cure conditions. Mean and standard deviation values σ.
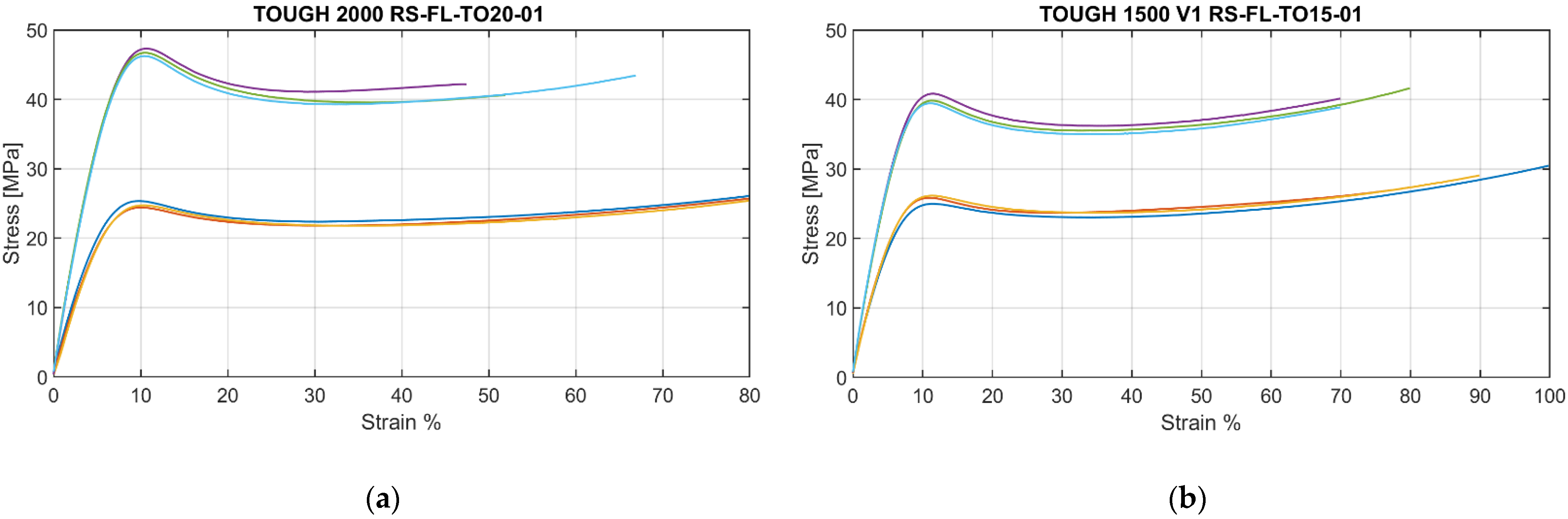
Some resins maintained a similar behaviour from the green phase to post-curing, as evidenced in Figure 2 for Tough 2000 (a), Tough 1500 (b), and Durable (c) Resins. Please note Tough 2000 and Tough 1500 have an almost identical stress-strain curve in the green phase (about the same yield strength and the same deformations, both in elastic and plastic regions). These three materials maintained an elastoplastic behaviour (i.e., the energy absorbed in the plastic field is higher than 90% in both cases).

Figure 2.
Stress-strain curve green and post-cure of Tough 2000 (a), Tough 1500 (b), and Durable (c) Resins. The legend of the stress-strain graphs, reported in the bottom row, is valid for each resin in the following figures also.
Furthermore, all these three resins increased the value of their breaking load and Young’s modulus. The green phase values for Tough 1500 and Tough 2000 are, respectively, 30.39 MPa and 26.46 MPa (tensile strength) and 435.08 MPa and 447.79 MPa (Young’s modulus). The cure parameters are the same for both resins (60 min at 60 °C). The curing process made both resins more resistant (breaking load increase 36% for Tough 1500 Resin and 59% for Tough 2000 Resin), also with greater yield strength, and stiffer, yet with different proportions (Young’s modulus increase +47% for Tough 1500 and +74% for Tough 2000).
Their resilience and toughness underwent a notable increase as well, as reported in Table 3, with a maximum increase of the toughness equal to 79% for Durable Resin and a maximum increase of resilience equal to 635% for Tough 1500 Resin. Conversely, the maximum elongation decreased slightly (with a maximum decrease of 31% for Tough 2000 Resin). For the Durable Resin, the curing process made its stress-strain curve more similar to the one typical of polyethene, with a yield strength of about 22 MPa and a yield elongation of 10% (values appropriate for polyethene) while maintaining a large elongation. It can be concluded that for these resins the effect of the cure has no major disadvantages other than this side effect.
In Figure 3, the BioMed Clear (a), Tough (b), and BioMed Amber (c) Resins all had ductile behaviour in the green phase, but after the curing process, they partially lost their ductility, reaching a maximum deformation of about half of that in the green phase. The toughness of the Tough Resin decreased by 24%, while it slightly increased for the other two resins (by about 10%). The resilience increased for all three resins, with a maximum of 66% for Biomed Resin. The curves for the post-cured specimens are similar to the ones typical of tough plastic materials.
Figure 3.
Stress-strain curve green and post-cure of BioMed Clear (a), Tough (b), and BioMed Amber (c) Resins. Lines are coloured as in Figure 2.
On the other hand, as can be seen in Figure 4, the Standard Clear (a) and Grey Pro (b) Resins were characterised by brittle behaviour in their green phase. While still maintaining this mechanical behaviour after curing, they acquired greater deformability thanks to this process. In fact, for the Standard Clear Resin in the green phase, 12% of the energy absorbed during the test was plastic, while in the post-cure phase, this value dropped to 3%. On the other hand, for Grey Pro Resin in the green phase, plastic and elastic deformation were equal, while in the post-cured condition, the plastic deformation was 83% of the total deformation with a maximum elongation of 10.10%.
Figure 4.
Stress-strain curve green and post-cure of Standard Clear (a) and Grey Pro (b) Resins. Lines are coloured as in Figure 2.
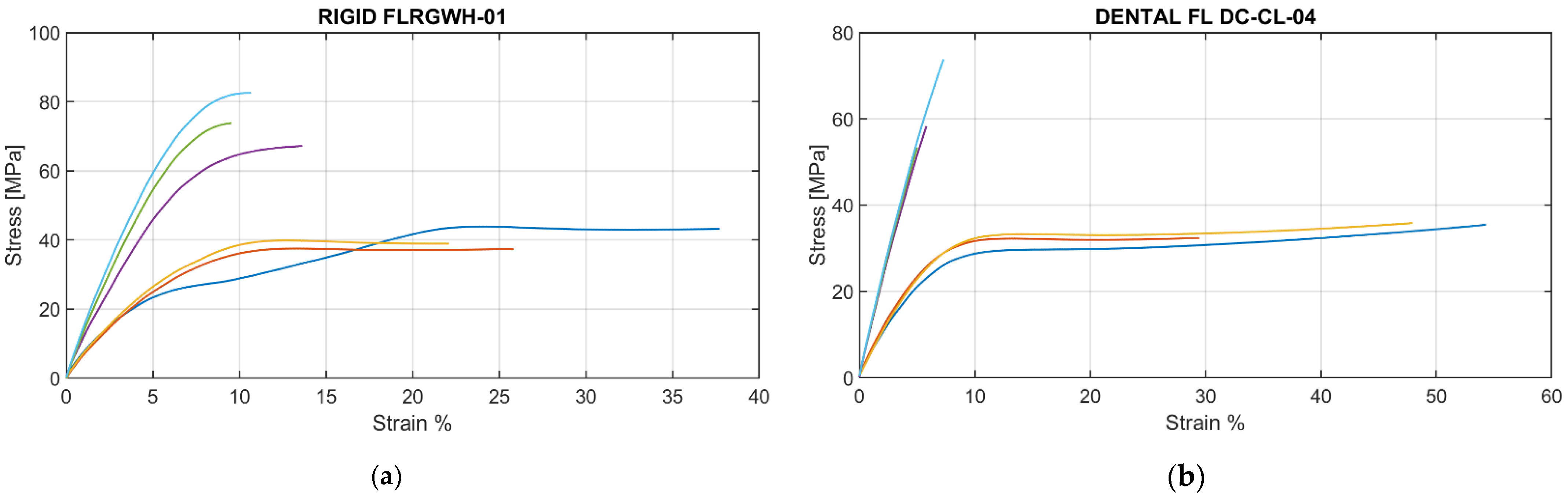
As can be seen from the graphs in Figure 5, the Rigid (a), Dental LT Clear (b), Custom Tray (c), and High Temp (d) Resins shared a relatively similar curing-induced change of their mechanical behaviour. In the green phase, they had good ductility, similar to an elastomer, but after the curing process, the material became significantly more brittle (i.e., the maximum elongation was decreased by more than 60% for all four materials). In the green phase, the plastic region was higher than 90% for all resins, while it decreased after the curing process. For the Dental LT Clear and High Temp Resins, this variation was quite marked, decreasing, respectively, about 43% and 47%. In the post-cure phase, Dental LT Clear (b) and High Temp (d) showed a breaking load near the elastic limit, while the other resins—Rigid (a) and Custom Tray (c)—underwent a small amount of plastic deformation.

Figure 5.
Stress-strain curve green and post-cure of Rigid (a), Dental LT Clear (b), Custom (c), and High Temp (d) Resins. Lines are coloured as in Figure 2.
In general, for these four resins, the curing process has the potential disadvantage of making the material more brittle. The transition from a ductile to a brittle state leads to a considerable loss of toughness, as shown by their values as reported in Table 3. The only exception is for the Custom Tray Resin, whose toughness remains almost constant before and after the curing; however, in the post-cure phase, the resilience increases. Consequently, the plastic-type deformation is reduced by at least 5% with a loss of ductility of 26.83%.
For the specific case of the Rigid Resin, the curing process made it more brittle (with the failure near the elastic limit), yet with a noticeably higher tensile strength value (an increase of 87%) and greater stiffness (Young’s modulus increase of 90%) which is suited well to the intended applications of this specific product. Moreover, in the case of the Dental LT Clear Resin, the loss of ductility was coupled with greater stiffness and a higher tensile strength value (+79%) necessary for the application purpose.
From these evaluations, it was found that the curing process can lead some resins to have a more brittle profile than their initial phase, as is particularly evident for Dental LT Clear, Custom Tray, High Temp, and Rigid Resins. This phenomenon could be related to the shrinkage effect, which produces an accumulation of residual stresses inside the component. These might cause the initiation of cracks. Another potential explanation can be related to the photochemical reactions and physicochemical processes occurring during post-curing, as the cross-linking and increase of network density influence the glass transition temperature, which could become significantly higher after curing at elevated temperatures.
4. Discussion
Summarising the results reported in the previous section, it can be noticed that:
- The curing process increases the values of Young’s modulus and tensile strength for all resins.
- The process reduces the plasticity of all resins, in some cases causing brittle behaviour.
These results confirm some previous findings reported in the scientific literature by other authors, more focused on one or a few SLA resins. For instance, [12] investigated the dependence of the type of fracture on the curing time and temperature for the Standard Clear Resin. That study highlighted an increase in stiffness and tensile strength induced by the curing. It was observed that at low temperatures and for short curing times, the surface morphology revealed a ductile fracture. At intermediate times/temperature combinations, the morphology was semi-brittle, that is to say, the fracture surface had a bright granular appearance, with a generally lower amount of plastic deformation at the edges, yet higher than for purely brittle fractures.
On the other hand, the samples cured for 60 min at 60 and 75 °C showed a completely brittle fracture. This can most probably be linked to the physicochemical aspects which happen during the formation of the polymer network of the photoinduced reaction (as discussed in Section 1.2). The semi-brittle behaviour was found for conditions similar to the ones set here. In this regard, based on the results, the curing treatment at 60 °C for 15–30 min is optimal to maximise the mechanical performances without resulting in a completely brittle material.
It should also be remembered that in polymers, the brittleness is inversely proportional to the tensile elongation at break [34,35]; indeed, the brittleness can be defined as contrary to toughness. A widely used measure of toughness (applied here in this study as well) is based on the integration of stress versus strain curves obtained in quasi-static tensile tests. The resulting value represents the energy absorbed at the break. Thus, not only the deformation resistance but also the deformation at break is important. On the other hand, ductility has been defined as the highest elongation in percentage and then is used here as a measure of brittleness.
From the experiment reported here, the increase in brittleness is more evident for resins such as Dental LT Clear, Custom, High Temp, and Rigid, but the plastic deformation decreased for all the resins analysed, except for the Grey Pro and Standard Clear Resins which showed brittle failure even in the green phase. These differences could be due to the different test speeds (quasi-static rather than dynamic).
In [12], the brittle behaviour of the cured Standard Clear Resin was linked to the cure parameters. These findings were confirmed in the study reported here; however, this is not valid for all the other resins. In fact, for the same curing time and temperature, each resin showed a different tendency to brittleness. The Dental Resin, subjected to a cure of 60 min at 60 °C, showed a high tendency towards brittle failure. Conversely, the Tough 2000 Resin, subjected to a cure of 60 min at 70 °C, increased its stiffness and reduced plastic deformability (found to be about −86% compared to the green phase), still maintaining ductile behaviour.
Similar findings were reported by [36] for the curing effects on the Dental Resin, with an application to dental aligners. However, compression tests, rather than tensile tests, were performed, with similar conditions (80 °C for 15 or 20 min). As in the findings reported here for uniaxial tensile tests, the aligners investigated in [36] with a longer cure time showed a higher maximum load than those with a shorter cure time, an increase of approximately 25%. Thus, the curing enhanced the compressive strength of the 3D printed material (+75%) while reducing the maximum deformation (−70%). Therefore, the loss of ductility was found both in traction and compression. Regarding the breaking load, a very similar increase was found here for tensile tests (+79%). Furthermore, as can be seen from the graph relating to the Dental LT Clear Resin (Figure 5b), the post-cure shows a significantly lower maximum deformation for traction (about −90%). The increase in fragility was also evaluated by [36] from compression tests. It is therefore possible to conclude that this phenomenon occurs in both traction and compression.
Hence, it can be said that all resins lost some plasticity if subjected to the curing process and with the increase of the cure parameters (time and temperature), but each resin has its own tendency to brittleness, different from that of the others.
5. Conclusions
This study aimed at investigating how the curing process modifies the mechanical characteristics and behaviour of commercial resins commonly utilised for SLA prototyping. The elastic modulus, breaking load, and other factors were considered. Specifically, 12 types of Formlabs resins were analysed. For each resin, six specimens were 3D printed using a Form 2 printer. Three specimens were analysed in the green phase (pre-cured) and three after the curing process. The Formlabs Form Cure device was utilised for this aim, with a laser at a constant 405 nm wavelength. The curing time and temperature were set accordingly and they performed according to the parameters recommended by the manufacturer, deemed as optimal for the purpose.
The results of this study show a significant improvement of the maximum tensile strength and Young’s modulus after curing. On average, Young’s modulus showed an 88% increase, while the tensile strength was approximately 89%. The maximum increases were found for the Custom Tray Resin (tensile strength +172% and Young’s modulus +215%). Based on these findings and the previous results from similar studies available in the scientific literature, it is possible to state that the curing process makes the material more rigid and resistant to tensile breakage.
On the other hand, it was found here that the material can show greater brittleness after the curing process. This phenomenon can most probably be linked to the shrinkage effect, which produces residual stress within the component. Depending on the specific resin, this resulted in some cases in purely brittle or quasi-brittle behaviour, while in others it only caused a decrease in plastic elongation.
However, the brittle behaviour may or may not be deleterious according to the specific use intended for the 3D printed object. For structural purposes, a certain level of plasticity allows for some resilience and therefore is preferable to avoid sudden failures. This disadvantage should be considered when utilising SLA 3D printing for structural components.
Finally, the experimental results diverged from the expected values as declared in the datasheets. This could most probably be due to unaccounted variables, such as humidity level and room temperature during storage. Those and other aspects will be further investigated in future works. However, the exact composition of the raw materials is not disclosed by the manufacturer; this hampers the analysis of the phenomenon at the molecular level and no definitive conclusion can be made on the polymer network properties being formed after curing.
Author Contributions
Conceptualisation: M.C., M.R.R. and C.S.; methodology: M.C., O.G.R., M.R.R. and C.S.; formal analysis and investigation: P.P., C.R., G.T., V.B. and M.V.; writing—original draft preparation: P.P., C.R., G.T. and M.V.; writing—review and editing: M.C. and C.S.; funding acquisition: C.S.; resources: C.S.; supervision: M.C., M.R.R. and C.S. All authors have read and agreed to the published version of the manuscript.
Funding
This research was partially funded by the LINKS Foundation under the Proof of Concept Instrument Programme (https://linksfoundation.com/poc/, accessed on 27 September 2021), 2019 Edition, and by the Politecnico di Torino and the Italian Ministry of Economic Development (MISE) under the Proof of Concept (PoC)–Off programme 2020.
Institutional Review Board Statement
Not applicable.
Informed Consent Statement
Not applicable.
Data Availability Statement
The data that support the findings of this study are available from the authors upon reasonable request.
Conflicts of Interest
The authors declare no conflict of (financial or non-financial) interest.
References
- Ziguris, Z. How Mechanical Properties of Stereolithography 3D Prints Are Affected by UV Curing. 2021. Available online: Formlabs.com (accessed on 27 September 2021).
- Miedzinska, D.; Gieleta, R.; Popławski, A. Experimental Study on Influence of Curing Time on Strength Behavior of SLA-Printed Samples Loaded with Different Strain Rates. J. Mater. 2020, 13, 5825. [Google Scholar] [CrossRef] [PubMed]
- Martín-Montal, J.; Pernas-Sánchez, J.; Varas, D. Experimental Characterization Framework for SLA Additive Manufacturing Materials. Polym. J. 2021, 13, 1147. [Google Scholar] [CrossRef] [PubMed]
- Formlabs. Available online: https://formlabs.com/eu/3d-printers/form-2/ (accessed on 16 May 2021).
- 3D Printing for Model Making Entertainment. (s.d.). Formlabs. Available online: https://formlabs.com/industries/model-making-entertainment/ (accessed on 16 May 2021).
- Pasricha, A.; Greeninger, R. Exploration of 3D printing to create zero-waste sustainable fashion notions and jewelry. Fash. Text. 2018, 5, 30. [Google Scholar] [CrossRef]
- Tommasi, A.; Maillol, N.; Bertinetti, A.; Penchev, P.; Bajolet, J.; Gili, F.; Pullini, D.; Mataix, D.B. Influence of Surface Preparation and Heat Treatment on Mechanical Behavior of Hybrid Aluminum Parts Manufactured by a Combination of Laser Powder Bed Fusion and Conventional Manufacturing Processes. J. Met. 2021, 11, 522. [Google Scholar] [CrossRef]
- Basi di Dimensionamento Geometrico e Tolleranza (GD&T)—MKRLAB. MKRLAB—Ideas Factory. Available online: https://www.mkrlab.eu/2019/05/16/basi-di-dimensionamento-geometrico-e-tolleranza-gdt/ (accessed on 16 May 2021).
- Zhakeyev, A.; Wang, P.; Zhang, L.; Shu, W.; Wang, H.; Xuan, J. Additive Manufacturing: Unlocking the Evolution of Energy Materials. Adv. Sci. 2017, 4, 1700187. [Google Scholar] [CrossRef] [PubMed] [Green Version]
- Taneva, I.; Uzunov, T. Influence of post-polymerization processing on the mechanical characteristics of 3D-printed occlusal splints. J. Phys. Conf. Ser. 2020, 1492, 012018. [Google Scholar] [CrossRef]
- Ahmad, K.W.H.; Mohamad, Z.; Othman, N.; Che Man, S.H.; Jusoh, M. The Mechanical Properties of Photopolymer Prepared Via 3D Stereolithography Printing: The Effect of UV Curing Time and Anisotropy. Chem. Eng. Trans. 2020, 78, 565–570. [Google Scholar]
- Marin, E.; Boschetto, F.; Zanocco, M.; Doan, H.N.; Sunthar, T.P.M.; Kinashi, K.; Iba, D.; Zhu, W.; Pezzotti, G. UV-curing and thermal ageing of methacrylated stereo-lithographic resin. Polym. Degrad. Stab. 2021, 185, 109503. [Google Scholar] [CrossRef]
- Hao, J.; Nangunoori, R.; Wu, Y.Y.; Rajaraman, M.; Cook, D.; Yu, A.; Cheng, B.; Shimada, K. Material characterization and selection for 3D-printed spine models. 3D Print. Med. 2018, 4, 8. [Google Scholar] [CrossRef] [PubMed]
- Watters, M.P.; Bernhardt, M.L. Curing parameters to improve the mechanical properties of stereolithographic printed specimens. Rapid Prototyp. J. 2018, 24, 46–51. [Google Scholar] [CrossRef]
- Surace, R.; Basile, V.; Bellantone, V.; Modica, F.; Fassi, I. Micro Injection Molding of Thin Cavities Using Stereolithography for Mold Fabrication. Polymers 2021, 13, 1848. [Google Scholar] [CrossRef] [PubMed]
- Kawana, M.; Takahashi, J.; Guo, J.; Tomita, Y. Measurement of polymerization-shrinkage evolution during curing in photopolymer with a white-light Fabry-Pérot interferometer. Opt. Express 2015, 23, 15356–15364. [Google Scholar] [CrossRef] [PubMed]
- Karalekas, D.; Aggelopoulos, A. Study of shrinkage strains in a stereolithography cured acrylic photopolymer resin. J. Mater. Process. Technol. 2003, 136, 146–150. [Google Scholar] [CrossRef]
- Cheah, C.M.; Fuh, J.Y.H.; Nee, A.Y.C.; Lu, L.; Choo, Y.S.; Miyazawa, T. Characteristics of photopolymeric material used in rapid prototypes Part II. Mechanical properties at post-cured state. J. Mater. Process. Technol. 1997, 67, 46–49. [Google Scholar] [CrossRef]
- Crivello, J.V.; Dietliker, K. Photoinitiators for Free Radical, Cationic & Anionic Photopolymerization, 2nd ed.; Bradley, G., Ed.; formulation for coatings, inks and paints; John Wiley & Sons, Inc.: Chichester, UK; New York, NY, USA, 1998; Volume III. [Google Scholar]
- The Ultimate Guide to Stereolithography (SLA) 3D Printing. Available online: www.formlabs.com (accessed on 27 September 2021).
- BS EN ISO 527-1:2019. Available online: http://store.uni.com/catalogo/en-iso-527-1-2019 (accessed on 27 September 2021).
- Material Data Sheet; Tough Resin (FLTOTL05); Formlabs, Inc.: Somerville, MA, USA, 2018.
- Material Data Sheet; Standard Clear Resin (FLGPCL04); Formlabs, Inc.: Somerville, MA, USA, 2016.
- Material Data Sheet; Grey Pro Resin (FLGPCL04); Formlabs, Inc.: Somerville, MA, USA, 2018.
- Material Data Sheet; BioMed Amber Resin (FLBMAM01); Formlabs, Inc.: Somerville, MA, USA, 2019.
- Material Data Sheet; Dental LT Clear Resin (FLDLCL01); Formlabs, Inc.: Somerville, MA, USA, 2017.
- Material Data Sheet; Tough 1500 Resin (FLTO1501); Formlabs, Inc.: Somerville, MA, USA, 2019.
- Material Data Sheet; Tough 2000 Resin (FLTO2001); Formlabs, Inc.: Somerville, MA, USA, 2020.
- Material Data Sheet; Custom Tray Resin (FLCTBL01); Formlabs, Inc.: Somerville, MA, USA, 2020.
- Material Data Sheet; High Temp Resin (FLHTAM02); Formlabs, Inc.: Somerville, MA, USA, 2016.
- Material Data Sheet; Durable Resin (FLDUCL02); Formlabs, Inc.: Somerville, MA, USA, 2018.
- Material Data Sheet; BioMed Clear Resin (FLBMCL01); Formlabs, Inc.: Somerville, MA, USA, 2020.
- Material Data Sheet; Rigid Resin (FLRGWH01); Formlabs, Inc.: Somerville, MA, USA, 2018.
- Brostow, W.; Hagg Lobland, H.; Narkis, M. Sliding wear, viscoelasticity, and brittleness of polymers. J. Mater. Res. 2006, 21, 2422–2428. [Google Scholar] [CrossRef] [Green Version]
- Brostow, W.; Hagg Lobland, H. Materials: Introduction and Applications; Cambridge University: Cambridge, UK, 2017; p. 974. [Google Scholar]
- Jindal, P.; Juneja, M.; Siena, F.L.; Bajaj, D.; Breedon, P. Mechanical and geometric properties of thermoformed and 3D printed clear dental aligners. Am. J. Orthod. Dentofac. Orthop. 2019, 156, 694–701. [Google Scholar] [CrossRef] [PubMed] [Green Version]
Publisher’s Note: MDPI stays neutral with regard to jurisdictional claims in published maps and institutional affiliations. |
© 2021 by the authors. Licensee MDPI, Basel, Switzerland. This article is an open access article distributed under the terms and conditions of the Creative Commons Attribution (CC BY) license (https://creativecommons.org/licenses/by/4.0/).






