Smart Irrigation Technologies and Prospects for Enhancing Water Use Efficiency for Sustainable Agriculture
Abstract
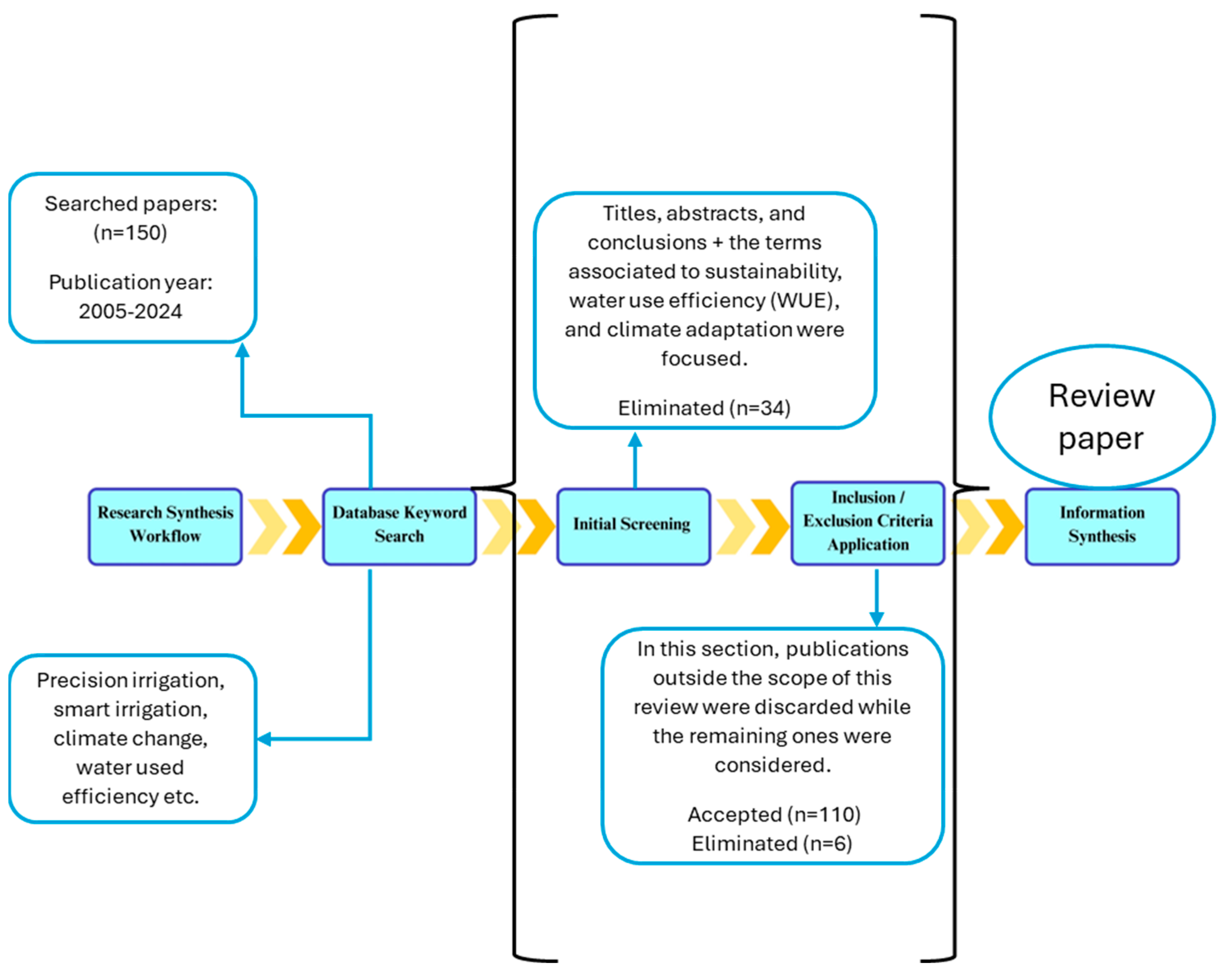
1. Introduction
2. Efficient Water Management: A Blessing of Precision Irrigation Scheduling (PIS) or Precision/Smart Water-Saving Systems (PISs/SISs)
3. Precision Monitoring and Control Systems
3.1. Smart Controls for Water-Efficient Irrigation
3.1.1. Open-Loop Control Systems (OCS)
3.1.2. Closed-Loop Control Systems (CLS)
3.2. Advanced Monitoring Techniques for Water-Efficient Irrigation
3.2.1. Weather-Based Monitoring System (WBMS)
3.2.2. Plant Water Status-Based Monitoring (PBMS)
3.2.3. Soil-Based Monitoring System (SBMS)
3.2.4. Remote Sensing-Based Irrigation Management (RS)
3.2.5. Participatory Irrigation Management (PIM)
3.3. Data Sharing Communication Technologies
3.4. Artificial Intelligence (AI)-Based Smart Irrigation
4. Prospects of Precision Irrigation Systems: Challenges and Solutions
5. Conclusions
Author Contributions
Funding
Data Availability Statement
Acknowledgments
Conflicts of Interest
References
- Okasha, A.M.; Ibrahim, H.G.; Elmetwalli, A.H.; Khedher, K.M.; Yaseen, Z.M.; Elsayed, S. Designing low-cost capacitive-485 based soil moisture sensor and smart monitoring unit operated by solar cells for greenhouse irrigation management. Sensors 2021, 21, 5387. [Google Scholar] [CrossRef] [PubMed]
- He, L.; Du, Y.; Yu, M.; Wen, H.; Ma, H.; Xu, Y. A stochastic simulation-based method for predicting the carrying capacity of agricultural water resources. Agric. Water Manag. 2024, 291, 108630. [Google Scholar] [CrossRef]
- Mahmoud, S.H.; Gan, T.Y.; Zhu, D.Z. Impacts of climate change and climate variability on water resources and drought in an arid region and possible resiliency and adaptation measures against climate warming. Clim. Dyn. 2023, 61, 4079–4105. [Google Scholar] [CrossRef]
- Ali, A.; Niu, G.; Masabni, J.; Ferrante, A.; Cocetta, G. Integrated Nutrient Management of Fruits, Vegetables, and Crops through the Use of Biostimulants, Soilless Cultivation, and Traditional and Modern Approaches—A Mini Review. Agriculture 2024, 14, 1330. [Google Scholar] [CrossRef]
- Ali, A.; Hussain, T.; Tantashutikun, N.; Hussain, N.; Cocetta, G. Application of smart techniques, internet of things and data mining for resource use efficient and sustainable crop production. Agriculture 2023, 13, 397. [Google Scholar] [CrossRef]
- Li, W.; Awais, M.; Ru, W.; Shi, W.; Ajmal, M.; Uddin, S.; Liu, C. Review of sensor network-based irrigation systems using IoT and remote sensing. Adv. Meteorol. 2020, 2020, 8396164. [Google Scholar] [CrossRef]
- Baruah, V.J.; Begum, M.; Sarmah, B.; Deka, B.; Bhagawati, R.; Paul, S.; Dutta, M. Precision irrigation management: A step toward sustainable agriculture. In Remote Sensing in Precision Agriculture; Academic Press: New York, NY, USA, 2024; pp. 189–215. [Google Scholar]
- Ali, A.; Santoro, P.; Ferrante, A.; Cocetta, G. Investigating pulsed LED effectiveness as an alternative to continuous LED through morpho-physiological evaluation of baby leaf lettuce (Lactuca sativa L. var. Acephala). S. Afr. J. Bot. 2023, 160, 560–570. [Google Scholar] [CrossRef]
- Ali, A.; Santoro, P.; Ferrante, A.; Cocetta, G. Continuous and pulsed LED applications on red and green lettuce (Lactuca sativa L. var. capitata) for pre-and post-harvest quality and energy cost assessments. Sci. Hortic. 2024, 338, 113785. [Google Scholar] [CrossRef]
- Ali, A.; Franzoni, G.; Petrini, A.; Santoro, P.; Mori, J.; Ferrante, A.; Cocetta, G. Investigating physiological responses of Wild Rocket subjected to artificial Ultraviolet B irradiation. Sci. Hortic. 2023, 322, 112415. [Google Scholar] [CrossRef]
- Ali, A.; Santoro, P.; Mori, J.; Ferrante, A.; Cocetta, G. Effect of UV-B elicitation on spearmint’s (Mentha spicata L.) morpho-physiological traits and secondary metabolites production. Plant Growth Regul. 2024, 104, 63–76. [Google Scholar] [CrossRef]
- Ali, A.; Cavallaro, V.; Santoro, P.; Mori, J.; Ferrante, A.; Cocetta, G. Quality and physiological evaluation of tomato subjected to different supplemental lighting systems. Sci. Hortic. 2024, 323, 112469. [Google Scholar]
- Zheng, H.; Cheng, Y. Intelligent water resources management platform for precision irrigation agriculture based on Internet of things. Neural Comput. Appl. 2022. [Google Scholar] [CrossRef]
- Sherpa, T.S.; Patle, G.T.; Rao, K.V.R. Gravity Fed Micro Irrigation System for Small Landholders and Its Impact on Livelihood—A Review. Int. J. Environ. Clim. Change 2021, 12, 310–323. [Google Scholar]
- Stubbs, M. Irrigation in US Agriculture: On-Farm Technologies and Best Management Practices (17 October 2016). Available online: https://sgp.fas.org/crs/misc/R44158.pdf (accessed on 28 February 2025).
- Olamide, F.O.; Olalekan, B.A.; Tobi, S.U.; Adeyemi, M.A.; Julius, J.O.; Oluwaseyi, F.K. Fundamentals of Irrigation Methods and Their Impact on Crop Production. In Irrigation and Drainage—Recent Advances; InTech Open: Rijeka, Croatia, 2022; Available online: https://www.intechopen.com/chapters/82224 (accessed on 1 June 2024).
- Abioye, E.A.; Abidin, M.S.Z.; Mahmud, M.S.A.; Buyamin, S.; Ishak, M.H.I.; Rahman, M.K.I.A.; Otuoze, A.O.; Onotu, P.; Ramli, M.S.A. A review on monitoring and advanced control strategies for precision irrigation. Comput. Electron. Agric. 2020, 173, 105441. [Google Scholar]
- Anjum, M.N.; Cheema, M.J.M.; Hussain, F.; Wu, R.S. Chapter 6—Precision irrigation: Challenges and opportunities. In Precision Agriculture; Elsevier: Amsterdam, The Netherlands, 2023; pp. 85–101. [Google Scholar]
- Bianchi, A.; Masseroni, D.; Thalheimer, M.; Medici, L.; Facchi, A. Field irrigation management through soil water potential 493 measurements: A review. Ital. J. Agrometeorol. 2017, 22, 25–38. [Google Scholar]
- Koech, R.; Langat, P. Improving irrigation water use efficiency: A review of advances, challenges and opportunities in the Australian context. Water 2018, 10, 1771. [Google Scholar] [CrossRef]
- Ali, M.H. Crop Water Requirement and Irrigation Scheduling. In Fundamentals of Irrigation and On-Farm Water Management; Springer: New York, NY, USA, 2010; Volume 1. [Google Scholar]
- Cotera, R.V.; Egerer, S.; Nam, C.; Lierhammer, L.; Moors, L.; Costa, M.M. Resilient agriculture: Water management for climate change adaptation in Lower Saxony. J. Water Clim. Change 2024, 15, 1034–1053. [Google Scholar]
- Saccon, P. Water for agriculture, irrigation management. Appl. Soil. Ecol. 2018, 123, 793–796. [Google Scholar] [CrossRef]
- Katila, P.; Colfer, C.J.P.; De Jong, W.; Galloway, G.; Pacheco, P.; Winkel, G. Sustainable Development Goals; Cambridge University Press: Cambridge, MA, USA, 2019. [Google Scholar]
- Olatunde, T.M.; Adelani, F.A.; Sikhakhane, Z.Q. A review of smart water management systems from Africa and the United States. Eng. Sci. Technol. J. 2024, 5, 1231–1242. [Google Scholar]
- Sinwar, D.; Dhaka, V.S.; Sharma, M.K.; Rani, G. AI-Based Yield Prediction and Smart Irrigation. In Internet of Things and Analytics for Agriculture; Studies in Big Data; Pattnaik, P., Kumar, R., Pal, S., Eds.; Springer: Singapore, 2020; Volume 2. [Google Scholar]
- Gabuya, A.Q.; Mangubat, F.N.; Patindol, V.H.; Paglinawan, J.M.; Catubis, K.M.L. Improved growth of coffee seedlings (Coffea canephora) under SMART irrigation system. J. Saudi Soc. Agric. Sci. 2024, 23, 103–111. [Google Scholar]
- Zeng, Y.; Chen, C.; Lin, G. Practical application of an intelligent irrigation system to rice paddies in Taiwan. Agric. Water Manag. 2023, 280, 108216. [Google Scholar] [CrossRef]
- Buckley, C.; Carney, P. The potential to reduce the risk of diffuse pollution from agriculture while improving economic performance at farm level. Environ. Sci. Policy 2013, 25, 118–126. [Google Scholar] [CrossRef]
- An, C.; Sun, C.; Li, N.; Huang, B.; Jiang, J.; Shen, Y.; Wang, C.; Zhao, X.; Cui, B.; Wang, C. Nanomaterials and nanotechnology for the delivery of agrochemicals: Strategies towards sustainable agriculture. J. Nanobiotechnol. 2022, 20, 11. [Google Scholar]
- Rehman, A.; Saba, T.; Kashif, M.; Fati, S.M.; Bahaj, S.A.; Chaudhry, H. A Revisit of Internet of Things Technologies for Monitoring and Control Strategies in Smart Agriculture. Agronomy 2022, 12, 127. [Google Scholar] [CrossRef]
- Oliveira, L.F.P.; Moreira, A.P.; Silva, M.F. Advances in agriculture robotics: A state-of-the-art review and challenges ahead. Robotics 2021, 10, 52. [Google Scholar] [CrossRef]
- Saiz-Rubio, V.; Rovira-Más, F. From smart farming towards agriculture 5.0: A review on crop data management. Agronomy 2020, 10, 207. [Google Scholar] [CrossRef]
- Harper, L.; Campbell, J.; Cannon, E.K.S.; Jung, S.; Poelchau, M.; Walls, R.; Andorf, C.; Arnaud, E.; Berardini, T.Z.; Birkett, C. AgBioData consortium recommendations for sustainable genomics and genetics databases for agriculture. Database 2018, 2018, bay088. [Google Scholar] [PubMed]
- Parolini, G. Weather, climate, and agriculture: Historical contributions and perspectives from agricultural meteorology. Wiley Interdiscip. Rev. Clim. Change 2022, 13, e766. [Google Scholar]
- El Bilali, H.; Bottalico, F.; Ottomano Palmisano, G.; Capone, R. Information and communication technologies for smart and sustainable agriculture. In Scientific-Experts Conference of Agriculture and Food Industry; Springer: Berlin/Heidelberg, Germany, 2020; pp. 321–334. [Google Scholar]
- Deepa, N.; Ganesan, K. Decision-making tool for crop selection for agriculture development. Neural Comput. Appl. 2019, 31, 1215–1225. [Google Scholar]
- Menne, D.; Hübner, C.; Trebbels, D.; Willenbacher, N. Robust Soil Water Potential Sensor to Optimize Irrigation in Agriculture. Sensors 2022, 22, 4465. [Google Scholar] [CrossRef]
- Liakos, K.G.; Busato, P.; Moshou, D.; Pearson, S.; Bochtis, D. Machine learning in agriculture: A review. Sensors 2018, 18, 2674. [Google Scholar] [CrossRef] [PubMed]
- Saxena, L.; Armstrong, L. A Survey of Image Processing Techniques for Agriculture; Australian Society of Information and Communication Technologies in Agriculture: Perth, Australia, 2014. [Google Scholar]
- Bwambale, E.; Abagale, F.K.; Anornu, G.K. Smart irrigation monitoring and control strategies for improving water use efficiency in precision agriculture: A review. Agric. Water Manag. 2022, 260, 107324. [Google Scholar] [CrossRef]
- Jararweh, Y.; Fatima, S.; Jarrah, M.; AlZu’bi, S. Smart and sustainable agriculture: Fundamentals enabling technologies and future directions. Comput. Electr. Eng. 2023, 110, 108799. [Google Scholar] [CrossRef]
- Popović, T.; Latinović, N.; Pešić, A.; Zečević, Ž.; Krstajić, B.; Djukanović, S. Architecting an IoT-Enabled Platform for Precision Agriculture and Ecological Monitoring: A Case Study. Comput. Electron. Agric. 2017, 140, 255–265. [Google Scholar] [CrossRef]
- Hasan, M.Z.; Hanapi, Z.M. Efficient and secured mechanisms for data link in IoT WSNs: A literature review. Electronics 2023, 12, 458. [Google Scholar] [CrossRef]
- Mowla, M.N.N.; Mowla, A.F.M.S.; Shah, K.M.; Rabie, S.T. Internet of Things and Wireless Sensor Networks for Smart Agriculture Applications: A Survey. IEEE Access 2023, 11, 145813–145852. [Google Scholar] [CrossRef]
- Hamami, L.; Nassereddine, B. Application of wireless sensor networks in the field of irrigation: A review. Comput. Electron. Agric. 2020, 179, 105782. [Google Scholar] [CrossRef]
- Hassan, E.S. Energy-Efficient Resource Allocation Algorithm for CR-WSN-Based Smart Irrigation System under Realistic Scenarios. Agriculture 2023, 13, 1149. [Google Scholar] [CrossRef]
- Mendonca, K.H.; Gomes, H.P.; Villanueva, J.M.M. Automation and control of a pressurized collective irrigation system based on fuzzy logic. Water Pract. Technol. 2022, 17, 1635–1651. [Google Scholar] [CrossRef]
- Sudarmaji, A.; Sahirman, S.; Saparso Ramadhani, Y. Time based automatic system of drip and sprinkler irrigation for horticulture cultivation on coastal area. In Proceedings of the IOP Conference Series: Earth and Environmental Science; IOP Publishing: Bristol, UK, 2019; Volume 250, p. 012074. Available online: https://iopscience.iop.org/article/10.1088/1755-1315/250/1/012074/meta (accessed on 5 May 2024).
- Khosravanian, R.; Aadnoy, B.S. Chapter One—Introduction to digital twin, automation and real-time centers. In Methods for Petroleum Well Optimzation. Automation and Data Solutions; Elsevier BV: Amsterdam, The Netherlands, 2022; pp. 1–30. [Google Scholar]
- Schoning, J.; Pfisterer, H.J. Safe and Trustful AI for Closed-Loop Control Systems. Electronics 2023, 12, 3489. [Google Scholar] [CrossRef]
- Zacher, S. Closed Loop Control and Management. In Closed Loop Control and Management; Springer: Cham, Switzerland, 2022. [Google Scholar]
- Al Mashhadany, Y.; Alsanad, H.R.; Al-Askari, M.A.; Algburi, S.; Taha, B.A. Irrigation intelligence—Enabling a cloud-based Internet of Things approach for enhanced water management in agriculture. Environ. Monit. Assess. 2024, 196, 1–13. [Google Scholar]
- Hussain, T.; Anothai, J.; Nualsri, C.; Ata-Ul-Karim, S.T.; Duangpan, S.; Hussain, N.; Ali, A. Assessment of CSM–CERES–Rice as a Decision Support Tool in the Identification of High-Yielding Drought-Tolerant Upland Rice Genotypes. Agronomy 2023, 13, 432. [Google Scholar] [CrossRef]
- Yan, H.F.; Yu, J.; Zhang, C.; Wang, G.; Huang, S.; Ma, J. Comparision of two canaopy resistance models to estimate evapotranspiration for tea and wheat in southeast China. Agric. Water Manag. 2020, 245, 106581. [Google Scholar]
- Keswani, B.; Mohapatra, A.G.; Mohanty, A.; Khanna, A.; Rodrigues, J.J.P.C.; Gupta, D.; De Albuquerque, V.H.C. Adapting weather conditions based IoT enabled smart irrigation technique in precision agriculture mechanisms. Neural Comput. Appl. 2019, 31 (Suppl. S1), 277–292. [Google Scholar]
- Wasson, T.; Choudhury, T.; Sharma, S.; Kumar, P. Integration of Rfid and sensor in agriculture using Iot. In International Conference on Smart Technology for Smart Nation; IEEE: New York, NY, USA, 2017; pp. 217–222. Available online: https://ieeexplore.ieee.org/abstract/document/8358372 (accessed on 1 June 2024).
- Kumar, A.; Tomer, R.; Bhatia, A.; Jain, N.; Pathak, H. Greenhouse Gas Mitigation in Indian Agriculture. In Agro–Technologies for Adaptation to Climate Change; ICARIARI: New Delhi, India, 2016. [Google Scholar]
- Kumar, A.; Bhatia, A.; Fagodiya, R.K.; Malyan, S.K.; Meena, B.L. Eddy covariance flux tower: A promising technique for greenhouse gases measurement. Adv. Plants Agric. Res. 2017, 7, 337–340. [Google Scholar]
- Sulochna, M.Z.; Patel, A.K.; Kumar, N.; Venkateswarlu, M. Innovations in Sustainable Agriculture: Integrating Technology and Traditional Practices for Crop Improvement. J. Plant Biota. 2023. [Google Scholar] [CrossRef]
- Alharbi, S.; Felemban, A.; Abdelrahim, A.; Al-Dakhil, M. Agricultural and Technology-based strategies to improve water-use efficiency in Arid and Semiarid areas. Water 2024, 16, 1842. [Google Scholar] [CrossRef]
- Soussi, A.; Zero, E.; Sacile, R.; Trinchero, D.; Fossa, M. Smart Sensors and Smart Data for Precision Agriculture: A Review. Sensors 2024, 24, 2647. [Google Scholar] [CrossRef] [PubMed]
- Zeyliger, A.; Chinilin, A.; Ermolaeva, O. Spatial interpolation of gravimetric soil moisture using EM38-mk induction and ensemble machine learning (case study from dry steppe zone in Volgograd region). Sensors 2022, 22, 6153. [Google Scholar] [CrossRef]
- Shamshiri, R.R.; Balasundram, S.K.; Rad, A.K.; Sultan, M.; Hameed, I.A. An Overview of Soil Moisture and Salinity Sensors for Digital Agriculture Applications; IntechOpen: Rijeka, Croatia, 2022. [Google Scholar]
- Comegna, A.; Hassan, S.B.M.; Coppola, A. Development and Application of an IoT-Based System for Soil Water Status Monitoring in a Soil Profile. Sensors 2024, 24, 2725. [Google Scholar] [CrossRef]
- Lloret, J.; Sendra, S.; Garcia, L.; Jimenez, J.M. A Wireless Sensor Network Deployment for Soil Moisture Monitoring in Precision Agriculture. Sensors 2021, 21, 7243. [Google Scholar] [CrossRef]
- Samreen, T.; Ahmad, M.; Baig, M.T.; Kanwal, S.; Nazir, M.Z.; Sidra-Tul-Muntaha. Remote Sensing in Precision Agriculture for Irrigation Management. Environ. Sci. Proc. 2022, 23, 31. [Google Scholar]
- Ozdogan, M.; Yang, Y.; Allez, G.; Cervantes, C. Remote Sensing of Irrigated Agriculture: Opportunities and Challenges. Remote Sens. 2010, 2, 2274–2304. [Google Scholar] [CrossRef]
- Poudel, U.; Stephen, H.; Ahmad, S. Evaluating Irrigation Performance and Water Productivity Using EEFlux ET and NDVI. Sustainability 2021, 13, 7967. [Google Scholar] [CrossRef]
- Calera Belmonte, A.; Jochum, A.M.; García Cuesta, A.; Rodríguez Montoro, A.; Fuster López, P. Irrigation management from space: Towards user-friendly products. Irrig. Drain. Syst. 2005, 19, 337–353. [Google Scholar]
- Moreno, R.; Arias, E.; Sánchez, J.L.; Cazorla, D.; Garrido, J.; Gonzalez-Piqueras, J. HidroMORE2: An optimized and parallel version of HidroMORE. In Proceedings of the 8th International Conference on Information and Communication Systems (ICICS), Irbid, Jordan, 4–6 April 2017; pp. 1–6. [Google Scholar]
- Lepage, M.; Simonneaux, V.; Thomas, S.; Metral, J.; Duchemin, B.; Kharrou, H.; Cherkaoui, M.; Chehbouni, A. SAMIR a tool for irrigation monitoring using remote sensing for evapotranspiration estimate. In Technological Perspectives for Rational Use of Water Resources in the Mediterranean Region; Options Méditerranéennes: Série, A. Séminaires Méditerranéens; n. 88; El Moujabber, M., Mandi, L., Trisorio-Liuzzi, G., Martín, I., Rabi, A., Rodríguez, R., Eds.; CIHEAM: Bari, Italy, 2009; pp. 275–282. Available online: https://www.researchgate.net/profile/Vincent-Simonneaux/publication/266471265_SAMIR_a_tool_for_irrigation_monitoring_using_remote_sensing_for_evapotranspiration_estimate/links/5448d54e0cf2d62c3052cb7f/SAMIR-a-tool-for-irrigation-monitoring-using-remote-sensing-for-evapotranspiration-estimate.pdf (accessed on 1 June 2024).
- El-Hafez, S.A.A.; Negm, A.M. Role of the Participatory Management in Improvement of Water Use in Agriculture. In Conventional Water Resources and Agriculture in Egypt; Springer International Publishing: Cham, Switzerland, 2019; pp. 605–622. [Google Scholar]
- Welsien, K.; Lazar, A. Pre-Paid Water Meters: Can the Technology Fund Itself and Increase Access? World Bank Blogs, Published on TheWater Blog. 2021. Available online: https://blogs.worldbank.org/en/water/pre-paid-water-meters-can-technology-fund-itself-and-increase-access (accessed on 25 June 2024).
- Sharifnasab, H.; Mahrokh, A.; Dehghanisanij, H.; Łazuka, E.; Łagód, G.; Karami, H. Evaluating the Use of Intelligent Irrigation Systems Based on the IoT in Grain Corn Irrigation. Water 2023, 15, 1394. [Google Scholar] [CrossRef]
- Kushwaha, Y.K.; Joshi, A.; Panigrahi, R.K.; Pandey, A. Development of a smart irrigation monitoring system employing the wireless sensor network for agricultural water management. J. Hydroinformatics 2024, 26, 3224–3243. [Google Scholar]
- Kelly, T.D.; Foster, T.; Schultz, D.M. Assessing the value of deep reinforcement learning for irrigation scheduling. Smart Agric. Technol. 2024, 7, 100403. [Google Scholar]
- Alibabaei, K.; Gaspar, P.D.; Assunção, E.; Alirezazadeh, S.; Lima, T.M. Irrigation optimization with a deep reinforcement learning model: Case study on a site in Portugal. Agric. Water Manag. 2022, 263, 107480. [Google Scholar] [CrossRef]
- Wu, Z.; Cui, N.; Zhang, W.; Gong, D.; Liu, C.; Liu, Q.; Zheng, S.; Wang, Z.; Zhao, L.; Yang, Y. Inversion of large-scale citrus soil moisture using multi-temporal Sentinel-1 and Landsat-8 data. Agric. Water Manag. 2024, 294, 108718. [Google Scholar]
- Adeyemi, O.; Grove, I.; Peets, S.; Domun, Y.; Norton, T. Dynamic Neural Network Modelling of Soil Moisture Content for Predictive Irrigation Scheduling. Sensors 2018, 18, 3408. [Google Scholar] [CrossRef]
- Anand, K.; Jayakumar, C.; Muthu, M.; Amirneni, S. Automatic drip irrigation system using fuzzy logic and mobile technology. In Proceedings of the 2015 IEEE Technological Innovation in ICT for Agriculture and Rural Development (TIAR), Chennai, India, 10–12 July 2005; pp. 54–58. [Google Scholar]
- Gong, L.; Yan, J.; Chen, Y.; An, J.; He, L.; Zheng, L.; Zou, Z. An IoT-based intelligent irrigation system with data fusion and a self-powered wide-area network. J. Ind. Inf. Integr. 2022, 29, 100367. [Google Scholar] [CrossRef]
- Veerachamy, R.; Ramar, R.; Balaji, S.; Sharmila, L. Autonomous Application Controls on Smart Irrigation. Comput. Electr. Eng. 2022, 100, 107855. [Google Scholar] [CrossRef]
- Sánchez Millán, F.; Ortiz, F.J.; Mestre Ortuno, T.C.; Frutos, A.; Martínez, V. Development of Smart Irrigation Equipment for Soilless Crops Based on the Current Most Representative Water-Demand Sensors. Sensors 2023, 23, 3177. [Google Scholar] [CrossRef]
- Padalalu, P.; Mahajan, S.; Dabir, K.; Mitkar, S.; Javale, D. Smart water dripping system for agriculture/farming. In Proceedings of the 2017 2nd International Conference for Convergence in Technology (I2CT), Mumbai, India, 7–9 April 2017; pp. 659–662. [Google Scholar]
- Behzadipour, F.; Ghasemi Nezhad Raeini, M.; Abdanan Mehdizadeh, S.; Taki, M.; Moghadam, B.K.; Zare Bavani, M.R.; Lloret, J. A smart IoT-based irrigation system design using AI and prediction model. Neural Comput. Appl. 2023, 35, 24843–24857. [Google Scholar] [CrossRef]
- Jaiswal, S.; Ballal, M.S. Fuzzy inference based irrigation controller for agricultural demand side management. Comput. Electron. Agric. 2020, 175, 105537. [Google Scholar] [CrossRef]
- Kashyap, P.K.; Kumar, S.; Jaiswal, A.; Prasad, M.; Gandomi, A.H. Towards precision agriculture: IoT-enabled intelligent irrigation systems using deep learning neural network. IEEE Sens. J. 2021, 21, 17479–17491. [Google Scholar] [CrossRef]
- Zainurin, S.N.; Ismail, W.Z.W.; Mahamud, S.N.I.; Ismail, I.; Jamaludin, J.; Ab Aziz, N.A. Integration of Sensing Framework with a Decision Support System for Monitoring Water Quality in Agriculture. Agriculture 2023, 13, 1000. [Google Scholar] [CrossRef]
- Montgomery, J.; Hoogers, R.; Joshua, E.; Hume, I.; Vleeshouwer, J. IrriSAT—Weather based scheduling and benchmarking technology. “Building Productive, Diverse and Sustainable Landscapes”. In Proceedings of the 2015, 17th ASA Conference, Hobart, Australia, 20–24 September 2015; Available online: https://www.agronomyaustraliaproceedings.org/images/sampledata/2015_Conference/pdf/agronomy2015final00449.pdf (accessed on 3 February 2025).
- Perea, R.G.; Poyato, E.C.; Montesinos, P.; Díaz, J.R. Prediction of irrigation event occurrence at farm level using optimal decision trees. Comput. Electron. Agric. 2019, 157, 173–180. [Google Scholar] [CrossRef]
- Xie, T.; Huang, Z.; Chi, Z.; Zhu, T. Minimizing amortized cost of the on-demand irrigation system in smart farms. In Proceedings of the 3rd International Workshop on Cyber-Physical Systems for Smart Water Networks, Pittsburgh, PA, USA, 21 April 2017; pp. 43–46. [Google Scholar]
- Champness, M.; Vial, L.; Ballester, C.; Hornbuckle, J. Evaluating the Performance and Opportunity Cost of a Smart-Sensed Automated Irrigation System for Water-Saving Rice Cultivation in Temperate Australia. Agriculture 2023, 13, 903. [Google Scholar] [CrossRef]
- Touil, S.; Richa, A.; Fizir, M.; Argente García, J.E.; Skarmeta Gomez, A.F. A review on smart irrigation management strategies and their effect on water savings and crop yield. Irrig. Drain. 2022, 71, 1396–1416. [Google Scholar] [CrossRef]
- Qian, M.; Qian, C.; Xu, G.; Tian, P.; Yu, W. Smart Irrigation Systems from Cyber–Physical Perspective: State of Art and Future Directions. Future Internet 2024, 16, 234. [Google Scholar] [CrossRef]
- Tang, P.; Liang, Q.; Li, H.; Pang, Y. Application of Internet-of-Things Wireless Communication Technology in Agricultural Irrigation Management: A Review. Sustainability 2024, 16, 3575. [Google Scholar] [CrossRef]
- Lalle, Y.; Fourati, M.; Fourati, L.C.; Barraca, J.P. Communication technologies for Smart Water Grid applications: Overview, opportunities, and research directions. Comput. Netw. 2021, 190, 107940. [Google Scholar] [CrossRef]
- Okoli, N.J.; Kabaso, B. Building a Smart Water City: IoT Smart Water Technologies, Applications, and Future Directions. Water 2024, 16, 557. [Google Scholar] [CrossRef]
- Preite, L.; Vignali, G. Artificial intelligence to optimize water consumption in agriculture: A predictive algorithm-based irrigation management system. Comput. Electron. Agric. 2024, 223, 109126. [Google Scholar]
- Elshaikh, A.; Elsheikh, E.; Mabrouki, J. Applications of Artificial Intelligence in Precision Irrigation. J. Environ. Earth Sci. 2024, 6. [Google Scholar] [CrossRef]
- Pandey, P.; Gupta, A.P.; Dutta, J.; Thakur, T.K. Role of Artificial Intelligence in Water Conservation with Special Reference to India. In Emerging Technologies for Water Supply, Conservation and Management; Balaji, E., Veeraswamy, G., Mannala, P., Madhav, S., Eds.; Springer: Cham, Switzerland, 2023. [Google Scholar] [CrossRef]
- Krishnan, S.R.; Nallakaruppan, M.K.; Chengoden, R.; Koppu, S.; Iyapparaja, M.; Sadhasivam, J.; Sethuraman, S. Smart Water Resource Management Using Artificial Intelligence—A Review. Sustainability 2022, 14, 13384. [Google Scholar] [CrossRef]
- Hussain, T.; Tahir, M.; Qin, R. Precision Irrigation and Nitrogen Management in Potato Production: Challenges and Opportunities [Abstract]. In Proceedings of the ASA, CSSA, SSSA International Annual Meeting, San Antonio, TX, USA, 13 November 2024; Available online: https://scisoc.confex.com/scisoc/2024am/meetingapp.cgi/Paper/158665 (accessed on 25 December 2024).
- García-Santos, V.; Sánchez, J.M.; Cuxart, J. Evapotranspiration Acquired with Remote Sensing Thermal-Based Algorithms: A State-of-the-Art Review. Remote Sens. 2022, 14, 3440. [Google Scholar] [CrossRef]
- Xie, A.; Zhou, Q.; Fu, L.; Zhan, L.; Wu, W. From Lab to Field: Advancements and Applications of On-the-Go Soil Sensors for Real-Time Monitoring. Eurasian Soil Sci. 2024, 57, 1730–1745. [Google Scholar]
- Gautam, D.; Pagay, V. A Review of Current and Potential Applications of Remote Sensing to Study the Water Status of Horticultural Crops. Agronomy 2020, 10, 140. [Google Scholar] [CrossRef]
- Kamal, M.; Bablu, T.A. Mobile applications empowering smallholder farmers: An analysis of the impact on agricultural development. Int. J. Soc. Anal. 2023, 8, 36–52. [Google Scholar]
- Elbasi, E.; Mostafa, N.; Zaki, C.; AlArnaout, Z.; Topcu, A.E.; Saker, L. Optimizing Agricultural Data Analysis Techniques through AI-Powered Decision-Making Processes. Appl. Sci. 2024, 14, 8018. [Google Scholar] [CrossRef]
- Wei, H.; Xu, W.; Kang, B.; Eisner, R.; Muleke, A.; Rodriguez, D.; deVoil, P.; Sadras, V.; Monjardino, M.; Harrison, M.T. Irrigation with Artificial Intelligence: Problems, Premises, Promises. Hum.-Centric Intell. Syst. 2024, 4, 187–205. [Google Scholar]
- Dubey, S.; Yadav, R.; Singhal, V.; Dixit, A. Sustainable Development in Agriculture: Soil Management. In Smart Agritech: Robotics, AI, and Internet of Things (IoT) in Agriculture; Wiley: Hoboken, NJ, USA, 2024; pp. 113–141. [Google Scholar] [CrossRef]








| Smart Techniques | Monitored Variables | Crop/Factor Studied | Objective | Outcomes | References |
|---|---|---|---|---|---|
| IoT | Soil moisture and climate data | Corn | Smart irrigation scheduling | Improved yield and earlier harvesting | [75] |
| Wireless sensors network (WSN) | Soil moisture and soil temperature | Agricultural farm | Smart irrigation monitoring system | Better agricultural water management | [76] |
| Deep reinforcement learning (DRL) | Soil moisture, climate data, and irrigation amount | Maize | Smart irrigation scheduling | Potential improvements in irrigation | [77] |
| Deep Q-learning (DQN) | Soil moisture, climate data, and irrigation amount | Tomato | Smart irrigation scheduling | Yield increases to 11% | [78] |
| Remote sensing (RS) | Climate data | Citrus | Soil moisture | Soil moisture prediction with R2 of 0.635–0.921 and RRMSE of 7.214–18.564% | [79] |
| Long short-term memory network (LSTM) | Soil moisture, climate data, and irrigation amount | Potato | Smart irrigation scheduling | 20–46% irrigation water savings | [80] |
| Fuzzy logic (FL), wireless sensor and actuator network (WSAN) | Soil moisture and climate data | Agricultural field | Drip automation system | Efficient calculation of crop water need and fertilizer usage | [81] |
| Fuzzy logic (FL) | Soil moisture and climate data | Agricultural field | Smart irrigation method | Water consumption efficiency is as high as 94.74% | [82] |
| IoT | Soil moisture and climate data | Agricultural field | Smart irrigation scheduling | Reduction in water and labor usage | [83] |
| Gravimetric control system (GCS) | Soil moisture, climate data, and irrigation amount | Soilless crops | Smart irrigation method | 50% reduction in input cost | [84] |
| Naive Bayes algorithm | Humidity, soil temperature, and pH | Agriculture/farming | Smart water dripping system | Accurate crop water needs | [85] |
| Artificial intelligence (AI) and prediction models (PM) | Climate | Agricultural field | IoT-based smart irrigation scheduling | Water saving up to 11% | [86] |
| Fuzzy logic (FL) | Soil moisture and climate data | Agricultural field | Smart irrigation method | Reduction in irrigation costs by 30% and WC by 45% | [87] |
| Deep learning neural network (DLNN) | Climate data and soil moisture | Grass, farms, and arable land | Irrigation forecasting | Improved water savings | [88] |
| Fuzzy logic (FL) | Water | Water resources | Irrigation water quality | Differentiation between polluted and most suitable irrigated water | [89] |
| Remote sensing (RS) | Agricultural field | Climate data | Italian Online Satellite Irrigation Advisory Service (IRRISAT) | Low-cost agricultural operations | [90] |
| Decision tree (DT) | Tomato, maize, and rice | Climate data | Irrigation prediction | 68–100% positive irrigation events, while 93–100% negative irrigation events | [91] |
| Support vector regression (SVM) | Smart farm | Soil moisture | Soil moisture-based irrigation method | Evaluation of energy, solar energy, and time prediction for irrigation events | [92] |
| IoT | Soil moisture and water height | Rice | Smart irrigation method | Labor savings (82–88%) during flush irrigation while 57% during ponding period) | [93] |
Disclaimer/Publisher’s Note: The statements, opinions and data contained in all publications are solely those of the individual author(s) and contributor(s) and not of MDPI and/or the editor(s). MDPI and/or the editor(s) disclaim responsibility for any injury to people or property resulting from any ideas, methods, instructions or products referred to in the content. |
© 2025 by the authors. Licensee MDPI, Basel, Switzerland. This article is an open access article distributed under the terms and conditions of the Creative Commons Attribution (CC BY) license (https://creativecommons.org/licenses/by/4.0/).
Share and Cite
Ali, A.; Hussain, T.; Zahid, A. Smart Irrigation Technologies and Prospects for Enhancing Water Use Efficiency for Sustainable Agriculture. AgriEngineering 2025, 7, 106. https://doi.org/10.3390/agriengineering7040106
Ali A, Hussain T, Zahid A. Smart Irrigation Technologies and Prospects for Enhancing Water Use Efficiency for Sustainable Agriculture. AgriEngineering. 2025; 7(4):106. https://doi.org/10.3390/agriengineering7040106
Chicago/Turabian StyleAli, Awais, Tajamul Hussain, and Azlan Zahid. 2025. "Smart Irrigation Technologies and Prospects for Enhancing Water Use Efficiency for Sustainable Agriculture" AgriEngineering 7, no. 4: 106. https://doi.org/10.3390/agriengineering7040106
APA StyleAli, A., Hussain, T., & Zahid, A. (2025). Smart Irrigation Technologies and Prospects for Enhancing Water Use Efficiency for Sustainable Agriculture. AgriEngineering, 7(4), 106. https://doi.org/10.3390/agriengineering7040106

