Post-Harvest Management of Immature (Green and Semi-Green) Soybeans: Effect of Drying and Storage Conditions (Temperature, Light, and Aeration) on Color and Oil Quality
Abstract
1. Introduction
2. Materials and Methods
2.1. Chemicals and Reagents
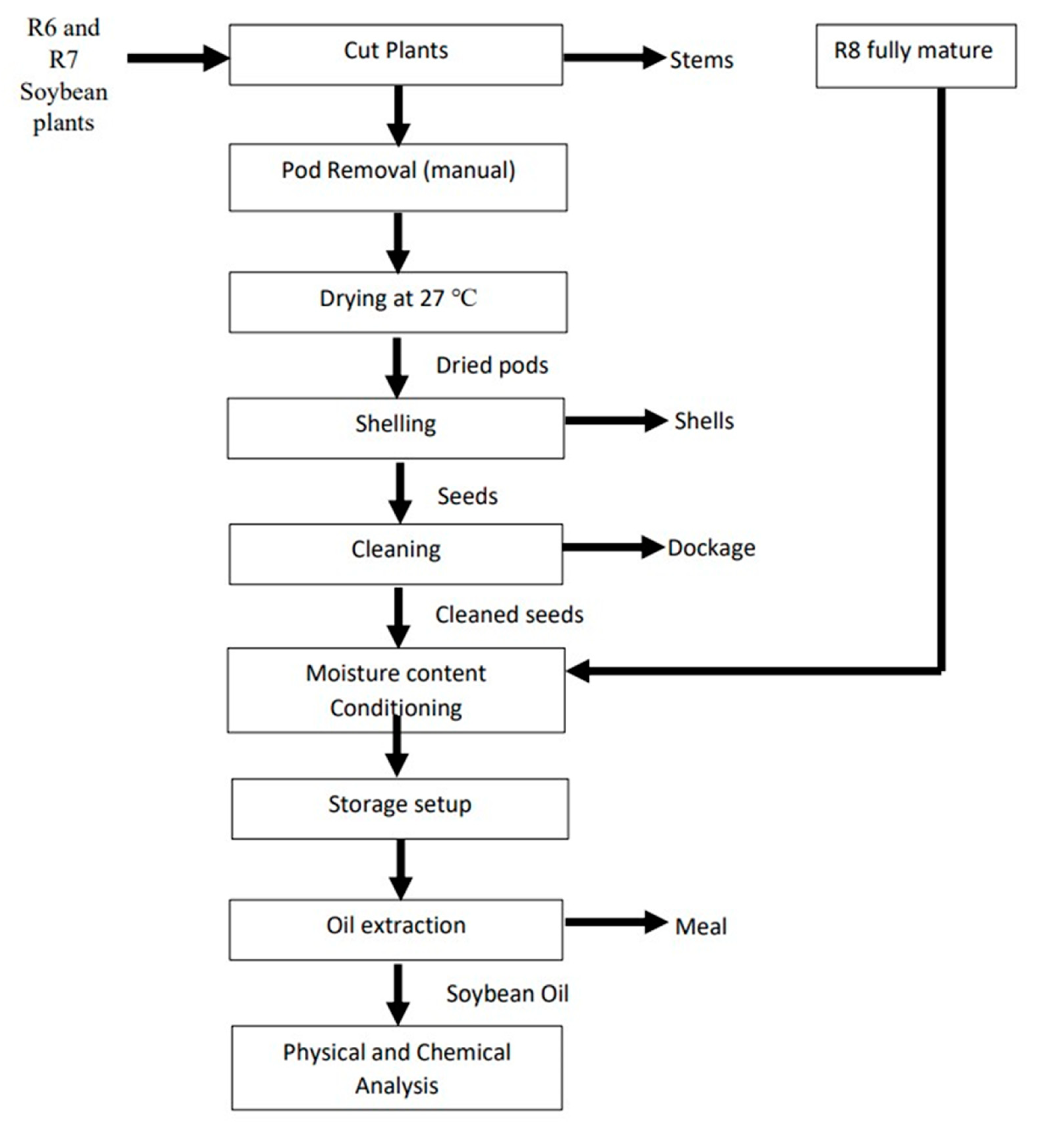
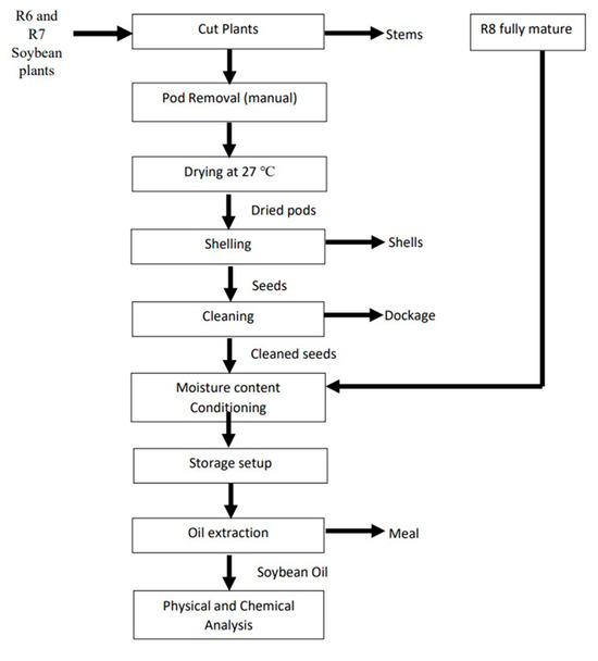
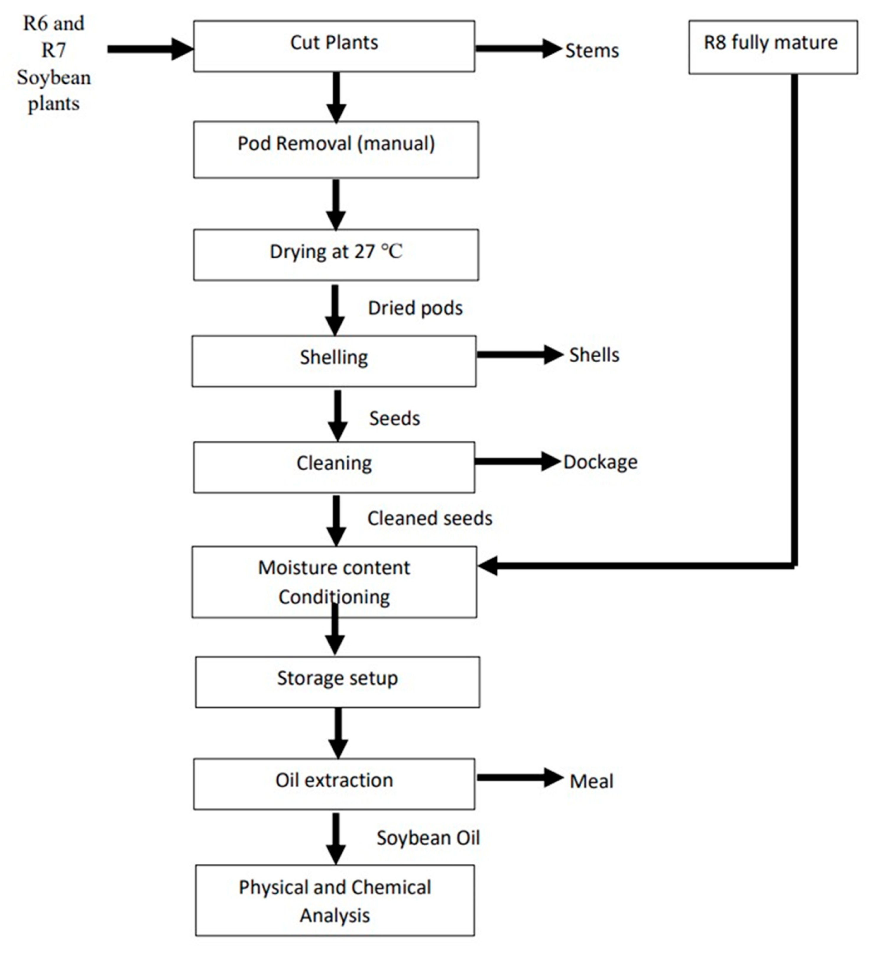
2.2. Soybean Samples Collection and Preparation
2.2.1. Harvesting and Pod Removal
2.2.2. Drying, Shelling, and Cleaning
2.2.3. Moisture Content Determination
2.2.4. Moisture Content Conditioning
2.3. Experimental Setup
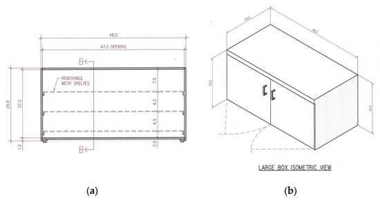
2.3.1. Storage Units Description
2.3.2. Temperature Monitoring and Seed Sampling
2.3.3. Seed Color Analysis
2.3.4. Oil Extraction and Quality Analysis
2.4. Experimental Design and Data Analysis
3. Results and Discussion
3.1. Effect of Drying on (R6 and R7) Seed Color a-Value
3.2. Effect of Storage Conditions on the Seed Color a-Value
3.3. Chlorophyll Content
3.4. Peroxide Value
3.5. Free Fatty Acid Value
4. Conclusions
Author Contributions
Funding
Data Availability Statement
Acknowledgments
Conflicts of Interest
References
- USDA-FAS. United States Department of Agriculture—Foreign Agricultural Service 2022 Agricultural Export Yearbook. 2022. Available online: https://www.fas.usda.gov/sites/default/files/2023-05/2022-Yearbook.pdf (accessed on 6 January 2022).
- Hammond, E.G.; Johnson, L.A.; Murphy, P.A. SOYBEAN|Grading and Marketing. In Encyclopedia of Grain Science; Wrigley, C., Ed.; Elsevier: Oxford, UK, 2004; pp. 155–159. [Google Scholar]
- USDA-AMS-FGIS. United States Department of Agriculture-Agricultural Marketing Service-Federal Grain Inspection Service. 2023. Available online: https://www.ams.usda.gov/content/usda-seeks-comments-proposed-amendments-us-standards-soybeans-remove-soybeans-other-colors (accessed on 5 November 2023).
- Bohner, H.; Tenuta, A. What Happens to Soybeans When They Get Frosted; Field Crop News: OMAFRA: Stratford, ON, Canada, 2013; Available online: https://fieldcropnews.com/2013/09/what-happens-to-soybeans-when-they-get-frosted/ (accessed on 15 June 2019).
- Hurburgh, C.; Vittetoe, R.; Anderson, M. Frost Damage to Soybeans; IOWA State University Extension and Outreach, IOWA: Ames, IA, USA, 2019; Available online: https://crops.extension.iastate.edu/blog/charles-r-hurburgh-meaghan-anderson-rebecca-vittetoe/frost-damage-soybeans-0 (accessed on 6 September 2019).
- Butzen, S. Managing delayed or frost-damaged soybeans. In Soybean Reproductive Growth Stages; Corteva: Johnston, IA, USA, 2019. [Google Scholar]
- Judd, R.; TeKrony, D.; Egli, D.; White, G. Effect of Freezing Temperatures during Soybean Seed Maturation on Seed Quality 1. Agron. J. 1982, 74, 645–650. [Google Scholar] [CrossRef]
- USDA-AMS. USDA Announces Amendments to the U.S. Standard Soybeans. 2023. Available online: https://www.ams.usda.gov/content/usda-announces-amendments-us-standards-soybeans (accessed on 20 October 2023).
- Barker, B. Soybean Green Seed and Pulse Seed Quality; Saskatchewan Pulse Growers: Saskatoon, SK, Canada, 2017. [Google Scholar]
- CGC. Soybeans: Grading Factors Official Grading Guide. 2021. Available online: https://www.grainscanada.gc.ca/en/grain-quality/official-grain-grading-guide/20-soybeans/grading-factors.html (accessed on 11 November 2022).
- Dawson, A. Same Sample Different Grades for Green Seed Soybeans; 2018. Available online: https://www.manitobacooperator.ca/crops/shop-around-green-seeded-soybeans-to-get-your-best-grade/ (accessed on 4 September 2019).
- Lange, D. Advice on Green-Seeded Soybeans, 2018.
- Sinnecker, P.; Gomes, M.S.O.; Arêas, J.A.G.; Lanfer-Marquez, U.M. Relationship between color (instrumental and visual) and chlorophyll contents in soybean seeds during ripening. J. Agric. Food Chem. 2002, 50, 3961–3966. [Google Scholar] [CrossRef] [PubMed]
- Leon, K.; Mery, D.; Pedreschi, F.; Leon, J. Color measurement in L* a* b* units from RGB digital images. Food Res. Int. 2006, 39, 1084–1091. [Google Scholar] [CrossRef]
- Wu, D.; Sun, D.-W. Colour measurements by computer vision for food quality control—A review. Trends Food Sci. Technol. 2013, 29, 5–20. [Google Scholar] [CrossRef]
- Francis, F.J. Color measurement and interpretation. In Instrumental Methods for Quality Assurance in Foods; Routledge: London, UK, 2017; pp. 189–209. [Google Scholar]
- Cenkowski, S.; Sokhansanj, S.; Sosulski, F. The effect of drying temperature on green color and chlorophyll content of canola seed. Can. Inst. Food Sci. Technol. J. 1989, 22, 383–386. [Google Scholar] [CrossRef]
- Alencar, E.R.d.; Faroni, L.R.D.; Peternelli, L.A.; da Silva, M.T.C.; Costa, A.R. Influence of soybean storage conditions on crude oil quality. Rev. Bras. Eng. Agrícola Ambient. 2010, 14, 303–308. [Google Scholar] [CrossRef]
- Delouche, J.C. Physiological Changes during Storage That Affect Soybean Seed Quality; 2021. Available online: https://scholarsjunction.msstate.edu/cgi/viewcontent.cgi?article=1122&context=seedtechpapers (accessed on 5 November 2023).
- Conceição, M.M.; Fernandes, V.J.; Araújo, A.S.; Farias, M.F.; Santos, I.M.; Souza, A.G. Thermal and oxidative degradation of castor oil biodiesel. Energy Fuels 2007, 21, 1522–1527. [Google Scholar] [CrossRef]
- Carr, R.; Applewhite, T. Oilseed harvesting, storage and transportation. In Proceedings of the World Conference on Oilseed Technology and Utilization; AOCS Press: Urbana, IL, USA, 1993; pp. 118–125. [Google Scholar]
- Anonymous. Use Caution When Drying Soybeans. In No-Till Farmer; 2009. Available online: https://www.no-tillfarmer.com/articles/919-use-caution-when-drying-soybeans (accessed on 16 July 2019).
- OMAFRA. Green Soybeans—Can They Be Fed? 2021. Available online: https://omafra.gov.on.ca/english/live-stock/swine/facts/info_green_soybeans_fed_html (accessed on 10 January 2020).
- Wilcke, B. Post-Harvest Management of Immature Corn and Soybeans. In Proceedings of the Integrated Crop Management Conference; Iowa State University: Ames, IA, USA, 1995. [Google Scholar]
- Alencar, E.R.d.; Faroni, L.R.; Lacerda Filho, A.F.; Peternelli, L.A.; Costa, A.R. Quality of soy bean grains stored under different conditions. Rev. Bras. Eng. Agrícola Ambient. 2009, 13, 606–613. [Google Scholar] [CrossRef]
- Hellevang, K. Post Harvest Management to Maintain Bean Quality. 2001. Available online: http://www.northarvestbean.org (accessed on 4 December 2019).
- Hou, H.J.; Chang, K.C. Storage conditions affect soybean color, chemical composition and tofu qualities. J. Food Process. Preserv. 2004, 28, 473–488. [Google Scholar] [CrossRef]
- International, A. Method 44-15.02: Moisture–air-oven methods. In Approved Methods of Analysis; Cereals and Grains Association: Eagan, MN, USA, 1999. [Google Scholar]
- Deshpande, S.; Bal, S.; Ojha, T. Physical properties of soybean. J. Agric. Eng. Res. 1993, 56, 89–98. [Google Scholar] [CrossRef]
- Kong, F.; Chang, S.; Liu, Z.; Wilson, L. Changes of soybean quality during storage as related to soymilk and tofu making. J. Food Sci. 2008, 73, S134–S144. [Google Scholar] [CrossRef] [PubMed]
- Crowe, T.D.; White, P.J. Adaptation of the AOCS official method for measuring hydroperoxides from small-scale oil samples. J. Am. Oil Chem. Soc. 2001, 78, 1267–1269. [Google Scholar] [CrossRef]
- Rukunudin, I.; White, P.; Bern, C.; Bailey, T. A modified method for determining free fatty acids from small soybean oil sample sizes. J. Am. Oil Chem. Soc. 1998, 75, 563–568. [Google Scholar] [CrossRef]
- Salunkhe, D.K.; Desai, B.B. Postharvest Biotechnology of Oilseeds; CRC-Press: Boca Raton, FL, USA, 1986. [Google Scholar]
- Wiebold, B. Soybean plants killed before maturity possess grain that remains green. In Integrated Pest and Crop Management; University of Missouri: Columbia, MO, USA, 2009. [Google Scholar]
- Darko, E.; Heydarizadeh, P.; Schoefs, B.; Sabzalian, M.R. Photosynthesis under artificial light: The shift in primary and secondary metabolism. Philos. Trans. R. Soc. B Biol. Sci. 2014, 369, 20130243. [Google Scholar] [CrossRef] [PubMed]
- Xu, H.-L.; Xu, Q.; Li, F.; Feng, Y.; Qin, F.; Fang, W. Applications of xerophytophysiology in plant production—LED blue light as a stimulus improved the tomato crop. Sci. Hortic. 2012, 148, 190–196. [Google Scholar] [CrossRef]
- Alimentarius, C. Codex standard for named vegetable oils. Codex Stan 1999, 210, 1–13. [Google Scholar]
- Li, X.; Yang, R.; Lv, C.; Chen, L.; Zhang, L.; Ding, X.; Zhang, W.; Zhang, Q.; Hu, C.; Li, P. Effect of chlorophyll on lipid oxidation of rapeseed oil. Eur. J. Lipid Sci. Technol. 2019, 121, 1800078. [Google Scholar] [CrossRef]
- Choe, E.; Min, D.B. Mechanisms and factors for edible oil oxidation. Compr. Rev. Food Sci. Food Saf. 2006, 5, 169–186. [Google Scholar] [CrossRef]
- Kaleem, A.; Aziz, S.; Iqtedar, M. Investigating changes and effect of peroxide values in cooking oils subject to light and heat. FUUAST J. Biol. 2015, 5, 191–196. [Google Scholar]
- McNeal, X. Conditioning and Storage of Soybeans; University of Arkansas: Fayetteville, AR, USA, 1966. [Google Scholar]
- Rani, P.; Chelladurai, V.; Jayas, D.; White, N.; Kavitha-Abirami, C. Storage studies on pinto beans under different moisture contents and temperature regimes. J. Stored Prod. Res. 2013, 52, 78–85. [Google Scholar] [CrossRef]
- White, G.; Loewer, O.; Ross, I.; Egli, D. Storage characteristics of soybeans dried with heated air. Trans. ASAE 1976, 19, 306–310. [Google Scholar] [CrossRef]
- Pignitter, M.; Stolze, K.; Gartner, S.; Dumhart, B.; Stoll, C.; Steiger, G.; Kraemer, K.; Somoza, V. Cold fluorescent light as major inducer of lipid oxidation in soybean oil stored at household conditions for eight weeks. J. Agric. Food Chem. 2014, 62, 2297–2305. [Google Scholar] [CrossRef] [PubMed]













| Factor | Type | Levels | Values |
|---|---|---|---|
| Maturity Stage | Fixed | 3 | G, SG, Y |
| Moisture Content (%w.b.) | Fixed | 2 | 12, 17 |
| Temperature (°C) | Fixed | 2 | 4, 25 |
| Lighting | Fixed | 2 | L, NL |
| Aeration | Fixed | 2 | A, NA |
| Storage Period (weeks) | Fixed | 5 | 0, 4, 8, 16, 24 |
| Source | DF | Adj SS | Adj MS | F-Value | p-Value | |||||
|---|---|---|---|---|---|---|---|---|---|---|
| Maturity Stage | 2 | 1784.36 | ![]() | 83 % | 892.178 | 7495.77 | 0.000 | |||
![]() | Moisture Content | 1 | 17.30 | 17.298 | 145.33 | 0.000 | ||||
| Temperature | ![]() | Storage environments | 1 | 105.57 | 105.570 | 886.96 | 0.000 | |||
| Lighting | 1 | 947.05 | 947.055 | 7956.83 | 0.000 | |||||
| Aeration | 1 | 92.06 | 92.063 | 773.49 | 0.000 | |||||
| Storage Time | 4 | 2458.29 | 614.573 | 5163.43 | 0.000 | |||||
| Maturity Stage × Moisture Content | 2 | 5.60 | 2.801 | 23.53 | 0.000 | |||||
| Maturity Stage × Temperature | 2 | 8.95 | 4.475 | 37.60 | 0.000 | |||||
| Maturity Stage × Lighting | 2 | 77.66 | 38.828 | 326.22 | 0.000 | |||||
| Maturity Stage × Aeration | 2 | 2.03 | 1.017 | 8.54 | 0.000 | |||||
| Maturity Stage × Storage Time | 8 | 122.81 | 15.351 | 128.97 | 0.000 | |||||
| Moisture Content × Temperature | 1 | 0.45 | 0.446 | 3.75 | 0.053 | |||||
| Moisture Content × Lighting | 1 | 2.28 | 2.278 | 19.14 | 0.000 | |||||
| Moisture Content × Aeration | 1 | 18.05 | 18.050 | 151.65 | 0.000 | |||||
| Moisture Content × Storage Time | 4 | 13.31 | 3.329 | 27.97 | 0.000 | |||||
| Temperature × Lighting | 1 | 26.99 | 26.989 | 226.76 | 0.000 | |||||
| Temperature × Aeration | 1 | 2.57 | 2.570 | 21.60 | 0.000 | |||||
| Temperature × Storage Time | 4 | 43.18 | 10.794 | 90.69 | 0.000 | |||||
| Lighting × Aeration | 1 | 23.83 | 23.835 | 200.25 | 0.000 | |||||
| Lighting × Storage Time | 4 | 528.34 | 132.085 | 1109.73 | 0.000 | |||||
| Aeration × Storage Time | 4 | 24.42 | 6.106 | 51.30 | 0.000 | |||||
| Maturity Stage × Moisture Content × Temperature | 2 | 0.01 | 0.007 | 0.06 | 0.942 | |||||
| Maturity Stage × Moisture Content × Lighting | 2 | 0.13 | 0.066 | 0.56 | 0.573 | |||||
| Maturity Stage × Moisture Content × Aeration | 2 | 0.83 | 0.416 | 3.49 | 0.031 | |||||
| Maturity Stage × Moisture Content × Storage Time | 8 | 1.59 | 0.199 | 1.67 | 0.102 | |||||
| Maturity Stage × Temperature × Lighting | 2 | 3.89 | 1.945 | 16.34 | 0.000 | |||||
| Maturity Stage × Temperature × Aeration | 2 | 0.08 | 0.041 | 0.35 | 0.708 | |||||
| Maturity Stage × Temperature × Storage Time | 8 | 4.80 | 0.600 | 5.04 | 0.000 | |||||
| Maturity Stage × Lighting × Aeration | 2 | 2.32 | 1.162 | 9.76 | 0.000 | |||||
| Maturity Stage × Lighting × Storage Time | 8 | 48.65 | 6.082 | 51.10 | 0.000 | |||||
| Maturity Stage × Aeration × Storage Time | 8 | 1.15 | 0.144 | 1.21 | 0.290 | |||||
| Moisture Content × Temperature × Lighting | 1 | 1.22 | 1.215 | 10.21 | 0.001 | |||||
| Moisture Content × Temperature × Aeration | 1 | 1.65 | 1.647 | 13.84 | 0.000 | |||||
| Moisture Content × Temperature × Storage Time | 4 | 4.70 | 1.174 | 9.86 | 0.000 | |||||
| Moisture Content × Lighting × Aeration | 1 | 0.18 | 0.181 | 1.52 | 0.218 | |||||
| Moisture Content × Lighting × Storage Time | 4 | 1.54 | 0.386 | 3.24 | 0.012 | |||||
| Moisture Content × Aeration × Storage Time | 4 | 6.18 | 1.545 | 12.98 | 0.000 | |||||
| Temperature × Lighting × Aeration | 1 | 4.14 | 4.140 | 34.79 | 0.000 | |||||
| Temperature × Lighting × Storage Time | 4 | 13.06 | 3.264 | 27.42 | 0.000 | |||||
| Temperature × Aeration × Storage Time | 4 | 19.20 | 4.800 | 40.33 | 0.000 | |||||
| Lighting × Aeration × Storage Time | 4 | 6.44 | 1.610 | 13.53 | 0.000 | |||||
| Error | 599 | 71.30 | 0.119 | |||||||
| Lack-of-Fit | 119 | 56.13 | 0.472 | 14.93 | 0.000 | |||||
| Pure Error | 480 | 15.17 | 0.032 | |||||||
| Total | 719 | 6498.18 |
| Source | DF | Adj SS | Adj MS | F-Value | p-Value | |
|---|---|---|---|---|---|---|
| Maturity | 2 | 1784.36 | 892.178 | 7495.77 | 0.000 | |
| Moisture Content | ![]() | 1 | 17.30 | 17.298 | 145.33 | 0.000 |
| Temperature | 1 | 105.57 | 105.570 | 886.96 | 0.000 | |
| Lighting | 1 | 947.055 | 947.055 | 7956.83 | 0.000 | |
| Aeration | 1 | 92.06 | 92.063 | 773.49 | 0.000 | |
| Storage Time | 4 | 2458.29 | 614.573 | 5163.43 | 0.000 | |
| Maturity Stage × ighting | 2 | 77.66 | 38.828 | 326.22 | 0.000 | |
| Maturity Stage × Storage Time | 8 | 122.81 | 15.351 | 128.97 | 0.000 | |
| Temperature × Lighting | 1 | 26.99 | 26.989 | 226.76 | 0.000 | |
| Temperature × Storage Time | 4 | 43.18 | 10.794 | 90.69 | 0.000 | |
| Lighting × Storage Time | 4 | 528.34 | 132.085 | 1109.73 | 0.000 | |
| Maturity Stage × Lighting × Storage Time | 8 | 48.65 | 6.082 | 51.10 | 0.000 |
Disclaimer/Publisher’s Note: The statements, opinions and data contained in all publications are solely those of the individual author(s) and contributor(s) and not of MDPI and/or the editor(s). MDPI and/or the editor(s) disclaim responsibility for any injury to people or property resulting from any ideas, methods, instructions or products referred to in the content. |
© 2024 by the authors. Licensee MDPI, Basel, Switzerland. This article is an open access article distributed under the terms and conditions of the Creative Commons Attribution (CC BY) license (https://creativecommons.org/licenses/by/4.0/).
Share and Cite
Ajayi-Banji, I.; Monono, E.; Teboh, J.; Yuja, S.; Hellevang, K. Post-Harvest Management of Immature (Green and Semi-Green) Soybeans: Effect of Drying and Storage Conditions (Temperature, Light, and Aeration) on Color and Oil Quality. AgriEngineering 2024, 6, 135-154. https://doi.org/10.3390/agriengineering6010009
Ajayi-Banji I, Monono E, Teboh J, Yuja S, Hellevang K. Post-Harvest Management of Immature (Green and Semi-Green) Soybeans: Effect of Drying and Storage Conditions (Temperature, Light, and Aeration) on Color and Oil Quality. AgriEngineering. 2024; 6(1):135-154. https://doi.org/10.3390/agriengineering6010009
Chicago/Turabian StyleAjayi-Banji, Ibukunoluwa, Ewumbua Monono, Jasper Teboh, Szilvia Yuja, and Kenneth Hellevang. 2024. "Post-Harvest Management of Immature (Green and Semi-Green) Soybeans: Effect of Drying and Storage Conditions (Temperature, Light, and Aeration) on Color and Oil Quality" AgriEngineering 6, no. 1: 135-154. https://doi.org/10.3390/agriengineering6010009
APA StyleAjayi-Banji, I., Monono, E., Teboh, J., Yuja, S., & Hellevang, K. (2024). Post-Harvest Management of Immature (Green and Semi-Green) Soybeans: Effect of Drying and Storage Conditions (Temperature, Light, and Aeration) on Color and Oil Quality. AgriEngineering, 6(1), 135-154. https://doi.org/10.3390/agriengineering6010009





