A Multidimensional Approach to Mapping Urban Heat Vulnerability: Integrating Remote Sensing and Spatial Configuration
Abstract
Highlights
- Socially disadvantaged neighbourhoods in Seville experience average daytime Land Surface Temperatures (LSTs) up to 2.55 °C higher than affluent areas during typical summer conditions and up to 5.63 °C higher during heatwaves.
- Heat Boundaries: areas characterized by elevated temperatures associated with industrial zones, transportation hubs, and barren lands, comprise approximately 17% of Seville’s total area and disproportionately impact vulnerable communities.
- Nighttime LSTs remain elevated in dense, segregated inner-city zones, exposing residents to prolonged thermal stress.
- Urban planning must prioritize heat mitigation in vulnerable neighbourhoods to address environmental injustice and urban heat consequences.
- Delineating Heat Boundaries (HBs) in the city aids targeted urban heat mitigation in extreme conditions.
Abstract
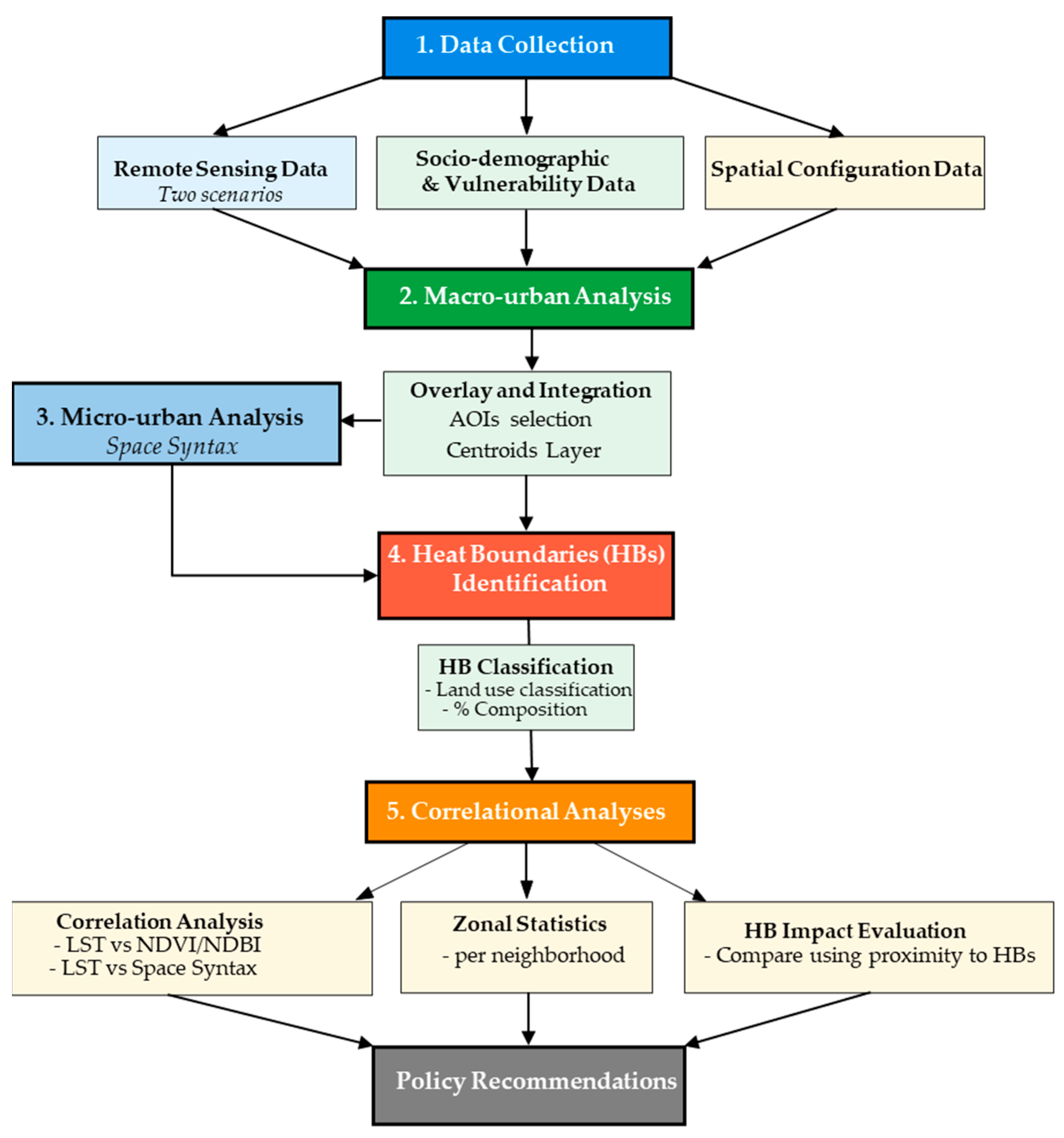
1. Introduction
2. Materials and Methods
- Zone M: A district with high vulnerability and dense built-up morphology, and highest population density in Seville.
- Zone W: A river-adjacent zone characterised by traditional urban form.
2.1. Heat Boundary Classification
- Relationships between LST and vegetation cover (NDVI).
- Influence of built-up intensity (NDBI) on surface temperatures.
- Potential associations between spatial configuration parameters (Connectivity, Integration, Mean Depth) and thermal conditions.
- Interaction between social vulnerability levels and environmental heat indicators.
2.2. Datasets and Variables
2.3. Study Area
2.3.1. Remote Sensing Data
2.3.2. Socio-Demographic and Social Vulnerability Data
2.3.3. Spatial Configuration Using Space Syntax
3. Results
3.1. Macro-Urban Data Results
3.1.1. Highest Diurnal LST Values Are in the Peripheries
3.1.2. Diurnal LST Variations Between Different Zones
3.1.3. NDVI and NDBI Between Zones
3.2. Nighttime LST Data
3.3. Micro-Urban Spatial Analysis Results
4. Discussion
4.1. Correlation and Regression
4.1.1. Macro-Urban Spatial Analysis Correlations
4.1.2. Micro-Urban Spatial Analysis Correlations
4.2. Mapping Heat Boundaries (HBs)
- Barren lands (accounting for about 42% of HBs).
- Industrial zones (accounting for about 30%).
- Transportation hubs, such as Santa Justa Train Station and Seville Airport (28%).
4.3. Study Limitations
4.4. Future Research Using Deep Learning
4.4.1. Prospects for Spatial Configuration
4.4.2. Future Deep Learning Prospect of Research Advantages
5. Conclusions
- Establishing a scalable method to delineate and classify HBs using remote sensing and LULC patterns.
- Demonstrating the value of integrating spatial configuration metrics in urban heat risk analysis.
- Highlighting the role of social vulnerability in compounding heat exposure.
Author Contributions
Funding
Data Availability Statement
Conflicts of Interest
Abbreviations
| AOI | Area of Interest |
| AOIs | Areas of Interest |
| CBs | Cooling Boundaries |
| CNNs | Convolutional Neural Networks |
| GISs | Geographic Information Systems |
| HB/HBs | Heat Boundary/Heat Boundaries |
| INE | Instituto Nacional de Estadística (Spanish National Institute of Statistics) |
| LCZs | Local Climate Zones |
| LST | Land Surface Temperature |
| LULC | Land Use and Land Cover |
| MIVAU | Ministerio de la Vivienda y Agenda Urbana (Ministry of Housing and Urban Agenda) |
| NDVI | Normalized Difference Vegetation Index |
| NDBI | Normalized Difference Built-Up Index |
| OLI | Operational Land Imager |
| ONNX | Open Neural Network Exchange |
| SVI | Social Vulnerability Index |
| TIRS | Thermal Infrared Sensor |
| UCIs | Urban Cool Islands |
| UCL | University College London |
| UHIs | Urban Heat Islands |
| USGS | United States Geological Survey |
| VNs | Vulnerable Neighbourhoods |
References
- Degirmenci, K.; Desouza, K.C.; Fieuw, W.; Watson, R.T.; Yigitcanlar, T. Understanding Policy and Technology Responses in Mitigating Urban Heat Islands: A Literature Review and Directions for Future Research. Sustain. Cities Soc. 2021, 70, 102873. [Google Scholar] [CrossRef]
- Pena Acosta, M.; Vahdatikhaki, F.; Santos, J.; Dorée, A.G. A Comparative Analysis of Surface and Canopy Layer Urban Heat Island at the Micro Level Using a Data-Driven Approach. Sustain. Cities Soc. 2023, 99, 104944. [Google Scholar] [CrossRef]
- Peng, W.; Wang, R.; Duan, J.; Gao, W.; Fan, Z. Surface and Canopy Urban Heat Islands: Does Urban Morphology Result in the Spatiotemporal Differences? Urban Clim. 2022, 42, 101136. [Google Scholar] [CrossRef]
- Voogt, J.A.; Oke, T.R. Thermal Remote Sensing of Urban Climates. Remote Sens. Environ. 2003, 86, 370–384. [Google Scholar] [CrossRef]
- Li, X.; Zhou, Y.; Yu, S.; Jia, G.; Li, H.; Li, W. Urban Heat Island Impacts on Building Energy Consumption: A Review of Approaches and Findings. Energy 2019, 174, 407–419. [Google Scholar] [CrossRef]
- Wang, S.; Cai, W.; Tao, Y.; Sun, Q.C.; Wong, P.P.Y.; Huang, X.; Liu, Y. Unpacking the Inter- and Intra-Urban Differences of the Association between Health and Exposure to Heat and Air Quality in Australia Using Global and Local Machine Learning Models. Sci. Total Environ. 2023, 871, 162005. [Google Scholar] [CrossRef] [PubMed]
- Ho, J.Y.; Shi, Y.; Lau, K.K.L.; Ng, E.Y.Y.; Ren, C.; Goggins, W.B. Urban Heat Island Effect-Related Mortality under Extreme Heat and Non-Extreme Heat Scenarios: A 2010–2019 Case Study in Hong Kong. Sci. Total Environ. 2023, 858, 159791. [Google Scholar] [CrossRef] [PubMed]
- Ellena, M.; Breil, M.; Soriani, S. The Heat-Health Nexus in the Urban Context: A Systematic Literature Review Exploring the Socio-Economic Vulnerabilities and Built Environment Characteristics. Urban Clim. 2020, 34, 100676. [Google Scholar] [CrossRef]
- Mitchell, B.C.; Chakraborty, J. Exploring the Relationship between Residential Segregation and Thermal Inequity in 20 U.S. Cities. Local Environ. 2018, 23, 796–813. [Google Scholar] [CrossRef]
- Hashemi, A.; Dungrani, M. Indoor Environmental Quality and Health Implications of Building Retrofit and Occupant Behaviour in Social Housing. Sustainability 2025, 17, 264. [Google Scholar] [CrossRef]
- Esposito, A.; Pappaccogli, G.; Donateo, A.; Salizzoni, P.; Maffeis, G.; Semeraro, T.; Santiago, J.L.; Buccolieri, R. Urban Morphology and Surface Urban Heat Island Relationship During Heat Waves: A Study of Milan and Lecce (Italy). Remote Sens. 2024, 16, 4496. [Google Scholar] [CrossRef]
- Zou, Z.; Yan, C.; Yu, L.; Jiang, X.; Ding, J.; Qin, L.; Wang, B.; Qiu, G. Impacts of Land Use/ Land Cover Types on Interactions between Urban Heat Island Effects and Heat Waves. Build. Environ. 2021, 204, 108138. [Google Scholar] [CrossRef]
- Makvandi, M.; Li, W.; Li, Y.; Wu, H.; Khodabakhshi, Z.; Xu, X.; Yuan, P. Advancing Urban Resilience Amid Rapid Urbanization: An Integrated Interdisciplinary Approach for Tomorrow’s Climate-Adaptive Smart Cities—A Case Study of Wuhan, China. Smart Cities 2024, 7, 2110–2130. [Google Scholar] [CrossRef]
- Aslanoğlu, R.; Kazak, J.K.; Szewrański, S.; Świąder, M.; Arciniegas, G.; Chrobak, G.; Jakóbiak, A.; Turhan, E. Ten Questions Concerning the Role of Urban Greenery in Shaping the Future of Urban Areas. Build. Environ. 2025, 267, 112154. [Google Scholar] [CrossRef]
- Guan, S.; Hu, H. Exploring the Potential Relationship between Cooling Green Space and Built-up Area: Analysis of Community Green Space Characteristics Based on GWPCA. Build. Environ. 2025, 267, 112190. [Google Scholar] [CrossRef]
- Soltanifard, H.; Aliabadi, K. Impact of Urban Spatial Configuration on Land Surface Temperature and Urban Heat Islands: A Case Study of Mashhad, Iran. Theor. Appl. Climatol. 2019, 137, 2889–2903. [Google Scholar] [CrossRef]
- Zhang, Y.; Wu, Q.; Wu, L.; Li, Y. Measuring Community Green Inequity: A Fine-Scale Assessment of Beijing Urban Area. Land 2021, 10, 1197. [Google Scholar] [CrossRef]
- Sharifi, A. Resilient Urban Forms: A Review of Literature on Streets and Street Networks. Build. Environ. 2019, 147, 171–187. [Google Scholar] [CrossRef]
- Hong, C.; Qu, Z.; Xiao, R.; Wang, Z.; Yang, Y.; Qian, J.; Zhang, C.; Zhang, Y.; Li, X.; Dong, Z.; et al. Vertical Thermal Environment Investigation in Different Urban Zones (LCZ4/LCZ6/LCZA) and Heat Mitigation Evaluation: Field Measurements and Numerical Simulations. Build. Environ. 2024, 262, 111840. [Google Scholar] [CrossRef]
- Nasehi, S.; Yavari, A.; Salehi, E.; Emmanuel, R. Role of Local Climate Zone and Space Syntax on Land Surface Temperature (Case Study: Tehran). Urban Clim. 2022, 45, 101245. [Google Scholar] [CrossRef]
- Eldesoky, A.H.; Gil, J.; Pont, M.B. Combining Environmental and Social Dimensions in the Typomorphological Study of Urban Resilience to Heat Stress. Sustain. Cities Soc. 2022, 83, 103971. [Google Scholar] [CrossRef]
- Shmelev, S.E.; Shmeleva, I.A. Smart and Sustainable Benchmarking of Cities and Regions in Europe: The Application of Multicriteria Assessment. Cities 2025, 156, 105533. [Google Scholar] [CrossRef]
- Daniel, C.; Pettit, C. The Use of Urban Analytics in Strategic Planning—A Case Study of the Greater Sydney Region Plan. Comput. Environ. Urban Syst. 2025, 117, 102249. [Google Scholar] [CrossRef]
- Liu, P.; Lei, B.; Huang, W.; Biljecki, F.; Wang, Y.; Li, S.; Stouffs, R. Sensing Climate Justice: A Multi-Hyper Graph Approach for Classifying Urban Heat and Flood Vulnerability through Street View Imagery. Sustain. Cities Soc. 2025, 118, 106016. [Google Scholar] [CrossRef]
- Mohammad Harmay, N.S.; Choi, M. The Urban Heat Island and Thermal Heat Stress Correlate with Climate Dynamics and Energy Budget Variations in Multiple Urban Environments. Sustain. Cities Soc. 2023, 91, 104422. [Google Scholar] [CrossRef]
- Xu, C.; Chen, G.; Huang, Q.; Su, M.; Rong, Q.; Yue, W.; Haase, D. Can Improving the Spatial Equity of Urban Green Space Mitigate the Effect of Urban Heat Islands? An Empirical Study. Sci. Total Environ. 2022, 841, 156687. [Google Scholar] [CrossRef]
- Herrera-Acevedo, D.D.; Sierra-Porta, D. Network Structure and Urban Mobility Sustainability: A Topological Analysis of Cities from the Urban Mobility Readiness Index. Sustain. Cities Soc. 2025, 119, 106076. [Google Scholar] [CrossRef]
- Li, P.; Wu, W.; Yin, Y. Enhanced Accessibility to Park Cooling Services in Developed Areas: Experimental Insights on the Walkability in Large Urban Agglomerations. Build. Environ. 2025, 272, 112665. [Google Scholar] [CrossRef]
- Li, F.; Yigitcanlar, T.; Li, W.; Nepal, M.; Nguyen, K.; Dur, F. Understanding Urban Heat Vulnerability: Scientometric Analysis of Five Decades of Research. Urban Clim. 2024, 56, 102035. [Google Scholar] [CrossRef]
- Vaňo, S.; Duchková, H.; Bašta, P.; Jančovič, M.; Geletič, J.; Lorencová, E.K.; Suchá, L. From Scenarios to Strategies: Integrated Methodology for Addressing Urban Heat Vulnerability in an Uncertain Future. Sustain. Cities Soc. 2025, 121, 106202. [Google Scholar] [CrossRef]
- Karanja, J.; Kiage, L. Perspectives on Spatial Representation of Urban Heat Vulnerability. Sci. Total Environ. 2021, 774, 145634. [Google Scholar] [CrossRef]
- Yamu, C.; van Nes, A.; Garau, C. Bill Hillier’s Legacy: Space Syntax—A Synopsis of Basic Concepts, Measures, and Empirical Application. Sustainability 2021, 13, 3394. [Google Scholar] [CrossRef]
- Sennett, R. The Open City. In In The Post-Urban World; Haas, T., Westlund, H., Eds.; Routledge: New York, NY, USA, 2018; pp. 97–105. [Google Scholar]
- Sennett, R. Reflections on the Public Realm. In A Companion to the City; Wiley: Hoboken, NJ, USA, 2003; pp. 380–387. [Google Scholar]
- Hillier, B. Space and Spatiality: What the Built Environment Needs from Social Theory. Build. Res. Inf. 2008, 36, 216–230. [Google Scholar] [CrossRef]
- Hillier, B.; Hanson, J. The Social Logic of Space; Cambridge University Press: Cambridge, UK, 1984; ISBN 9780521233651. [Google Scholar]
- Varamesh, S.; Mohtaram Anbaran, S.; Shirmohammadi, B.; Al-Ansari, N.; Shabani, S.; Jaafari, A. How Do Different Land Uses/Covers Contribute to Land Surface Temperature and Albedo? Sustainability 2022, 14, 16963. [Google Scholar] [CrossRef]
- Jiang, F.; Ma, J. Predicting Urban Vitality at Regional Scales: A Deep Learning Approach to Modelling Population Density and Pedestrian Flows. Smart Cities 2025, 8, 58. [Google Scholar] [CrossRef]
- Adegun, A.A.; Fonou-Dombeu, J.V.; Viriri, S.; Odindi, J. Ontology-Based Deep Learning Model for Object Detection and Image Classification in Smart City Concepts. Smart Cities 2024, 7, 2182–2207. [Google Scholar] [CrossRef]
- USGS. Available online: https://www.usgs.gov/ (accessed on 22 March 2025).
- QGIS. Available online: https://qgis.org/ (accessed on 22 March 2025).
- Earth Data AppEEARS. Available online: https://appeears.earthdatacloud.nasa.gov/ (accessed on 24 July 2025).
- INE. Available online: https://www.ine.es/ (accessed on 22 March 2025).
- MIVAU. Available online: https://www.mivau.gob.es/ (accessed on 22 March 2025).
- Municipality of Seville. Available online: https://www.sevilla.org/ (accessed on 22 March 2025).
- Spanish Meteorological Agency AEMET. Available online: https://www.aemet.es/es/eltiempo/observacion/ultimosdatos?k=and&l=5783 (accessed on 22 March 2025).
- Halder, B.; Karimi, A.; Mohammad, P.; Bandyopadhyay, J.; Brown, R.D.; Yaseen, Z.M. Investigating the Relationship between Land Alteration and the Urban Heat Island of Seville City Using Multi-Temporal Landsat Data. Theor. Appl. Climatol. 2022, 150, 613–635. [Google Scholar] [CrossRef]
- Marchena Gómez, M.J.; Hernández Martín, E. Sevilla En La Primera Década Del Siglo XXI: Transformaciones Urbanas Hacia Un Nuevo Modelo de Ciudad. Boletín Asoc. Geógrafos Españoles 2016. [Google Scholar] [CrossRef][Green Version]
- Diaz-Parra, I.; Jover, J. Overtourism, Place Alienation and the Right to the City: Insights from the Historic Centre of Seville, Spain. J. Sustain. Tour. 2021, 29, 158–175. [Google Scholar] [CrossRef]
- Jadraque Gago, E.; Etxebarria Berrizbeitia, S.; Pacheco Torres, R.; Muneer, T. Effect of Land Use/Cover Changes on Urban Cool Island Phenomenon in Seville, Spain. Energies 2020, 13, 3040. [Google Scholar] [CrossRef]
- Fernández, I.C.; Wu, J. A GIS-Based Framework to Identify Priority Areas for Urban Environmental Inequity Mitigation and Its Application in Santiago de Chile. Appl. Geogr. 2018, 94, 213–222. [Google Scholar] [CrossRef]
- Buckland, M.; Pojani, D. Green Space Accessibility in Europe: A Comparative Study of Five Major Cities. Eur. Plan. Stud. 2023, 31, 146–167. [Google Scholar] [CrossRef]
- García-Pardo, K.A.; Moreno-Rangel, D.; Domínguez-Amarillo, S.; García-Chávez, J.R. Remote Sensing for the Assessment of Ecosystem Services Provided by Urban Vegetation: A Review of the Methods Applied. Urban For. Urban Green. 2022, 74, 127636. [Google Scholar] [CrossRef]
- García, D.H. Analysis of Urban Heat Island and Heat Waves Using Sentinel-3 Images: A Study of Andalusian Cities in Spain. Earth Syst. Environ. 2022, 6, 199–219. [Google Scholar] [CrossRef]
- Sun, M.; Meng, Q. Using Spatial Syntax and GIS to Identify Spatial Heterogeneity in the Main Urban Area of Harbin, China. Front. Earth Sci. 2022, 10, 893414. [Google Scholar] [CrossRef]
- Ong, B.L. Green Plot Ratio: An Ecological Measure for Architecture and Urban Planning. Landsc. Urban Plan. 2003, 63, 197–211. [Google Scholar] [CrossRef]
- Chen, S.; Haase, D.; Qureshi, S.; Firozjaei, M.K. Integrated Land Use and Urban Function Impacts on Land Surface Temperature: Implications on Urban Heat Mitigation in Berlin with Eight-Type Spaces. Sustain. Cities Soc. 2022, 83, 103944. [Google Scholar] [CrossRef]
- Euro News. Available online: https://www.euronews.com/green/2023/06/26/heatwave-yago-dangerous-heat-event-named-in-seville-for-the-second-time-ever (accessed on 26 July 2025).
- AEMET Heatwave Data. Available online: https://www.aemet.es/documentos/es/serviciosclimaticos/vigilancia_clima/resumenes_climat/mensuales/2023/res_mens_clim_2023_06.pdf (accessed on 26 July 2025).
- AEMET Non-Heatwave Data. Available online: https://www.aemet.es/documentos/es/serviciosclimaticos/vigilancia_clima/resumenes_climat/ccaa/andalucia-ceuta-melilla/avance_climat_acm_jul_2024.pdf (accessed on 26 July 2025).
- Tucker, C.J. Red and Photographic Infrared Linear Combinations for Monitoring Vegetation. Remote Sens. Environ. 1979, 8, 127–150. [Google Scholar] [CrossRef]
- Zha, Y.; Gao, J.; Ni, S. Use of Normalized Difference Built-up Index in Automatically Mapping Urban Areas from TM Imagery. Int. J. Remote Sens. 2003, 24, 583–594. [Google Scholar] [CrossRef]
- Plan Local de Intervención En Zonas Desfavorecidas. Available online: https://www.sevilla.org/servicios/servicios-sociales/publicaciones/plan-local-de-intervencion-en-zonas-desfavorecidas (accessed on 22 March 2025).
- Hu, Y.; Gao, S.; Janowicz, K.; Yu, B.; Li, W.; Prasad, S. Extracting and Understanding Urban Areas of Interest Using Geotagged Photos. Comput. Environ. Urban Syst. 2015, 54, 240–254. [Google Scholar] [CrossRef]
- Patel, S.; Indraganti, M.; Jawarneh, R.N. A Comprehensive Systematic Review: Impact of Land Use/ Land Cover (LULC) on Land Surface Temperatures (LST) and Outdoor Thermal Comfort. Build. Environ. 2024, 249, 111130. [Google Scholar] [CrossRef]
- Wang, Z.; Zhou, R.; Yu, Y. The Impact of Urban Morphology on Land Surface Temperature under Seasonal and Diurnal Variations: Marginal and Interaction Effects. Build. Environ. 2025, 272, 112673. [Google Scholar] [CrossRef]
- Wang, H.; Yi, T.; Lu, Y.; Wang, Y.; Wu, J. Patterns of Nighttime Surface Urban Heat Island Patch in Mega Urban Agglomerations: A Case Study in the Pearl River Delta, China. Sustain. Cities Soc. 2025, 128, 106465. [Google Scholar] [CrossRef]
- Zhao, J.; Yu, L.; Zhao, L.; Fu, H.; Gong, P. Asymmetric Influence of Urban Morphology Changes on Land Surface Temperature between Daytime and Nighttime. Sustain. Cities Soc. 2025, 124, 106307. [Google Scholar] [CrossRef]
- van den Heuvel, E.; Zhan, Z. Myths About Linear and Monotonic Associations: Pearson’s r, Spearman’s ρ, and Kendall’s τ. Am. Stat. 2022, 76, 44–52. [Google Scholar] [CrossRef]
- Zhang, L.; Bagan, H.; Chen, C.; Yoshida, T. Exploring the Impact of Urban Morphology on River Cooling Effects: A Case Study of the Arakawa River in Tokyo. Ecol. Indic. 2025, 172, 113288. [Google Scholar] [CrossRef]
- Kim, Y.; Yoo, C.; Im, J. Nighttime Satellite Land Surface Temperature for Urban Applications: Achievements, Challenges, and Future Prospects. GISci. Remote Sens. 2025, 62, 2527990. [Google Scholar] [CrossRef]
- Kustura, K.; Conti, D.; Sammer, M.; Riffler, M. Harnessing Multi-Source Data and Deep Learning for High-Resolution Land Surface Temperature Gap-Filling Supporting Climate Change Adaptation Activities. Remote Sens. 2025, 17, 318. [Google Scholar] [CrossRef]
- Adegun, A.A.; Viriri, S.; Tapamo, J.-R. Review of Deep Learning Methods for Remote Sensing Satellite Images Classification: Experimental Survey and Comparative Analysis. J. Big Data 2023, 10, 93. [Google Scholar] [CrossRef]
- Li, F.; Yigitcanlar, T.; Nepal, M.; Thanh, K.N.; Dur, F. A Novel Urban Heat Vulnerability Analysis: Integrating Machine Learning and Remote Sensing for Enhanced Insights. Remote Sens. 2024, 16, 3032. [Google Scholar] [CrossRef]
- Cheng, X.; Sun, Y.; Zhang, W.; Wang, Y.; Cao, X.; Wang, Y. Application of Deep Learning in Multitemporal Remote Sensing Image Classification. Remote Sens. 2023, 15, 3859. [Google Scholar] [CrossRef]
- Aszkowski, P.; Ptak, B.; Kraft, M.; Pieczyński, D.; Drapikowski, P. Deepness: Deep Neural Remote Sensing Plugin for QGIS. SoftwareX 2023, 23, 101495. [Google Scholar] [CrossRef]
- Vali, A.; Comai, S.; Matteucci, M. Deep Learning for Land Use and Land Cover Classification Based on Hyperspectral and Multispectral Earth Observation Data: A Review. Remote Sens. 2020, 12, 2495. [Google Scholar] [CrossRef]
- Gharahbagh, A.A.; Hajihashemi, V.; Machado, J.J.M.; Tavares, J.M.R.S. Land Cover Classification Model Using Multispectral Satellite Images Based on a Deep Learning Synergistic Semantic Segmentation Network. Sensors 2025, 25, 1988. [Google Scholar] [CrossRef]


















| Datasets and Variables | Description | Date | Source | Tool | Scale Applied in Study |
|---|---|---|---|---|---|
| Remote Sensing Data | |||||
| LST | Raster layers indicating daytime urban heat data generated using bands 10 and 11 Raster layers indicating nighttime urban heat data | 26 June 2023, 14 July 2024 | Landsat 9 [40] ECOSTRESS [42] | QGIS | Macro-urban |
| NDVI | Raster layers data indicating vegetation generated using bands 4 and 5 | 26 June 2023, 14 July 2024 | Landsat 9 [40] | QGIS | Macro-urban |
| NDBI | Raster layers data indicating built area generated using bands 5 and 6 | 26 June 2023, 14 July 2024 | Landsat 9 [40] | QGIS | Macro-urban |
| Socio-Demographical Data | |||||
| Population density | Population density people/sq.km | 2023 | Municipality of Seville [45] | Macro-urban | |
| Vulnerability | Vulnerable neighbourhoods based on socioeconomic data Disadvantaged areas | 2011 2018 | Ministry of Housing and Urban Agenda [44] Municipality of Seville [45] | Macro-urban | |
| Spatial Configuration Data | |||||
| Connectivity | Measures the number of spaces immediately connecting a space of origin | 2025 | Space Syntax theory [36] | DepthmapX | Micro-urban |
| Integration | Refers to the degree of spatial aggregation or dispersion between a space and other spaces in the system. The higher the value, the higher the accessibility and commonality of the space | 2025 | Space Syntax theory [36] | DepthmapX | Micro-urban |
| Mean Depth | Refers to the shortest topological distance of the space from all other spaces; the lower the value, the more convenient the space is. | 2025 | Space Syntax theory [36] | DepthmapX | Micro-urban |
| Ref | Neighbourhood | LST (°C) | NDVI | NDBI | Social Vulnerability Index SVI | ||||||
|---|---|---|---|---|---|---|---|---|---|---|---|
| Mean | Max | Min | Mean | Max | Min | Mean | Max | Min | |||
| Zone M | |||||||||||
| M1 | Los Pájaros | 42.46 | 43.66 | 40.43 | 0.12 | 0.31 | 0.05 | 0.00 | 0.12 | 0.19 | 4 |
| M2 | San Pablo A + B | 41.97 | 43.27 | 40.95 | 0.14 | 0.24 | 0.05 | −0.02 | 0.08 | −0.12 | 2 |
| M3 | San Pablo C | 43.64 | 46.24 | 40.10 | 0.14 | 0.51 | 0.03 | −0.03 | 0.19 | −0.31 | 2 |
| M4 | San Pablo D + E | 41.61 | 44.13 | 40.39 | 0.14 | 0.29 | 0.06 | −0.03 | 0.12 | −0.18 | 2 |
| M5 | Amate | 42.75 | 43.80 | 41.12 | 0.13 | 0.32 | 0.04 | 0.00 | 0.11 | −0.16 | 3 |
| M6 | Santa Aurelia | 41.79 | 47.16 | 37.59 | 0.19 | 0.46 | 0.02 | −0.05 | 0.11 | −0.25 | 2 |
| Zone N | |||||||||||
| N1 | Polígono Norte | 41.57 | 43.37 | 40.58 | 0.15 | 0.28 | 0.05 | −0.03 | 0.07 | −0.16 | 2 |
| N2 | San Jeronimo | 42.44 | 44.05 | 40.85 | 0.13 | 0.35 | 0.04 | 0.00 | 0.11 | −0.21 | 2 |
| N3 | El Rocio | 42.08 | 42.66 | 41.61 | 0.13 | 0.24 | 0.06 | −0.01 | 0.05 | −0.09 | 1 |
| N4 | Begona Santa Catalina | 42.15 | 43.37 | 41.10 | 0.12 | 0.37 | 0.06 | 0.02 | 0.13 | −0.23 | 2 |
| N5 | PIO XII | 42.28 | 43.16 | 41.52 | 0.11 | 0.17 | 0.06 | 0.02 | 0.11 | 0.17 | 2 |
| Zone S | |||||||||||
| S1 | Polígono Sur | 42.97 | 51.21 | 36.69 | 0.17 | 0.41 | −0.01 | −0.01 | 0.14 | −0.27 | 3 |
| S2 | Las letanias- Paz y Amistad | 42.92 | 53.99 | 30.15 | 0.16 | 0.61 | −0.20 | −0.01 | 0.37 | −0.43 | 4 |
| S3 | El Cerro | 43.05 | 48.41 | 41.09 | 0.12 | 0.36 | 0.03 | 0.02 | 0.11 | −0.20 | 2 |
| S4 | Tiro de Linea-Santa Genoveva | 42.00 | 43.83 | 40.68 | 0.11 | 0.27 | 0.01 | 0.01 | 0.08 | −0.13 | 1 |
| Zone E | |||||||||||
| E1 | Rochelambert | 42.42 | 43.36 | 41.45 | 0.12 | 0.30 | 0.02 | 0.00 | 0.15 | −0.16 | 2 |
| E2 | Palmete | 44.60 | 48.76 | 40.38 | 0.11 | 0.27 | 0.01 | 0.01 | 0.08 | −0.13 | 2 |
| E3 | Parque Alcosa—Jardines del Eden | 42.72 | 45.74 | 40.57 | 0.15 | 0.43 | 0.03 | −0.01 | 0.14 | −0.26 | 2 |
| E4 | La Plata | 42.86 | 43.97 | 41.11 | 0.11 | 0.32 | 0.01 | 0.02 | 0.17 | −0.18 | 3 |
| E5 | Juan XXIII | 42.21 | 45.20 | 40.94 | 0.13 | 0.31 | 0.02 | −0.01 | 0.14 | −0.16 | 1 |
| Zone W | |||||||||||
| W1 | San Lorenzo | 39.31 | 42.69 | 31.16 | 0.10 | 0.39 | −0.07 | −0.01 | 0.10 | −0.26 | 0 |
| W2 | San Vicente | 35.95 | 38.92 | 29.66 | 0.10 | 0.44 | −0.15 | −0.01 | −0.28 | 0.11 | 0 |
| W3 | Museo | 36.52 | 40.22 | 30.49 | 0.09 | 0.43 | −0.12 | −0.02 | −0.23 | 0.12 | 0 |
| W4 | Arenal | 36.41 | 40.26 | 31.08 | 0.08 | 0.39 | −0.13 | 0.01 | −0.23 | 0.18 | 0 |
| W5 | Santa Cruz | 35.50 | 38.44 | 30.75 | 0.15 | 0.46 | −0.14 | −0.05 | −0.32 | 0.12 | 0 |
| Peripheries | |||||||||||
| P1 | Tablada | 43.67 | 53.99 | 30.85 | 0.12 | 0.51 | −0.20 | 0.02 | 0.29 | −0.30 | 0 |
| P2 | Bellavista | 43.92 | 48.66 | 30.96 | 0.15 | 0.60 | −0.13 | 0.03 | 0.15 | −0.32 | 0 |
| P3 | Torreblanca | 44.75 | 48.86 | 39.34 | 0.17 | 0.44 | 0.00 | 0.05 | 0.22 | −0.24 | 2 |
| P4 | Colores-Entreparques | 44.23 | 53.10 | 36.38 | 0.16 | 0.50 | −0.09 | 0.03 | 0.31 | −0.30 | 0 |
| P5 | Valdezorras | 44.68 | 48.72 | 38.76 | 0.19 | 0.58 | 0.01 | 0.01 | 0.12 | −0.34 | 0 |
| P6 | El Gordillo | 43.19 | 48.25 | 34.33 | 0.23 | 0.53 | 0.03 | −0.04 | 0.12 | −0.39 | 0 |
| P7 | La Bachillera | 43.68 | 47.40 | 39.78 | 0.11 | 0.42 | −0.08 | 0.00 | 0.26 | −0.21 | 0 |
| Ref | Neighbourhood | LST (°C) | NDVI | NDBI | Social Vulnerability Index SVI | ||||||
|---|---|---|---|---|---|---|---|---|---|---|---|
| Mean | Max | Min | Mean | Max | Min | Mean | Max | Min | |||
| Zone M | |||||||||||
| M1 | Los Pájaros | 38.57 | 39.75 | 36.24 | 0.12 | 0.34 | 0.03 | 0.00 | 0.12 | −0.20 | 4 |
| M2 | San Pablo A + B | 37.96 | 39.73 | 36.77 | 0.14 | 0.27 | 0.04 | −0.02 | 0.21 | −0.13 | 2 |
| M3 | San Pablo C | 39.92 | 43.22 | 35.73 | 0.15 | 0.55 | 0.02 | −0.04 | 0.12 | −0.31 | 2 |
| M4 | San Pablo D + E | 37.91 | 40.42 | 36.81 | 0.14 | 0.30 | 0.05 | −0.03 | 0.14 | −0.16 | 2 |
| M5 | Amate | 38.80 | 39.91 | 36.64 | 0.13 | 0.38 | 0.03 | 0.00 | 0.09 | −0.21 | 3 |
| M6 | Santa Aurelia | 38.42 | 44.60 | 34.86 | 0.19 | 0.46 | 0.01 | −0.05 | 0.13 | −0.28 | 2 |
| Zone N | |||||||||||
| N1 | Polígono Norte | 37.89 | 40.28 | 36.85 | 0.15 | 0.33 | 0.01 | −0.03 | 0.13 | −0.16 | 2 |
| N2 | San Jeronimo | 37.55 | 41.09 | 30.78 | 0.14 | 0.45 | −0.07 | −0.02 | 0.11 | −0.24 | 2 |
| N3 | El Rocio | 38.12 | 38.84 | 37.63 | 0.12 | 0.27 | 0.06 | −0.02 | 0.05 | −0.09 | 1 |
| N4 | Begona Santa Catalina | 38.49 | 39.49 | 37.86 | 0.13 | 0.43 | 0.05 | 0.00 | 0.11 | −0.25 | 2 |
| N5 | PIO XII | 38.58 | 39.87 | 37.62 | 0.11 | 0.38 | 0.03 | 0.02 | 0.11 | −0.12 | 2 |
| Zone S | |||||||||||
| S1 | Polígono Sur | 39.42 | 49.41 | 33.67 | 0.17 | 0.46 | −0.01 | −0.01 | 0.18 | −0.31 | 3 |
| S2 | Las letanias- Paz y Amistad | 38.24 | 40.61 | 37.27 | 0.13 | 0.22 | 0.06 | −0.02 | 0.07 | −0.14 | 4 |
| S3 | El Cerro | 38.98 | 44.05 | 36.81 | 0.12 | 0.40 | 0.01 | 0.02 | 0.14 | −0.31 | 2 |
| S4 | Tiro de Linea-Santa Genoveva | 37.69 | 39.54 | 35.92 | 0.12 | 0.32 | 0.00 | 0.05 | 0.21 | −0.22 | 1 |
| Zone E | |||||||||||
| E1 | Rochelambert | 38.44 | 39.83 | 36.98 | 0.12 | 0.34 | 0.04 | 0.00 | 0.17 | −0.18 | 2 |
| E2 | Palmete | 40.94 | 45.37 | 37.32 | 0.10 | 0.45 | −0.03 | 0.01 | 0.21 | −0.25 | 2 |
| E3 | ParqueAlcosa—Jardines del Eden | 39.11 | 41.61 | 36.88 | 0.15 | 0.39 | 0.01 | −0.01 | 0.15 | −0.23 | 2 |
| E4 | La Plata | 39.10 | 40.66 | 37.58 | 0.10 | 0.37 | 0.00 | 0.02 | 0.22 | −0.21 | 3 |
| E5 | Juan XXIII | 38.37 | 42.55 | 36.70 | 0.12 | 0.32 | 0.00 | 0.00 | 0.15 | −0.17 | 1 |
| Zone W | |||||||||||
| W1 | San Lorenzo | 36.00 | 38.57 | 29.54 | 0.10 | 0.43 | −0.12 | −0.01 | −0.25 | 0.12 | 0 |
| W2 | San Vicente | 35.95 | 38.92 | 29.66 | 0.10 | 0.44 | −0.15 | −0.01 | −0.28 | 0.11 | 0 |
| W3 | Museo | 36.52 | 40.22 | 30.49 | 0.09 | 0.43 | −0.12 | −0.02 | −0.23 | 0.12 | 0 |
| W4 | Arenal | 36.41 | 40.26 | 31.08 | 0.08 | 0.39 | −0.13 | 0.01 | −0.23 | 0.18 | 0 |
| W5 | Santa Cruz | 35.50 | 38.44 | 30.75 | 0.15 | 0.46 | −0.14 | −0.05 | −0.32 | 0.12 | 0 |
| Peripheries | |||||||||||
| P1 | Tablada | 38.29 | 50.81 | 27.89 | 0.13 | 0.53 | −0.27 | −0.01 | 0.27 | −0.35 | 0 |
| P2 | Bellavista | 39.61 | 48.14 | 27.73 | 0.16 | 0.60 | −0.23 | 0.01 | 0.17 | −0.30 | 0 |
| P3 | Torreblanca | 41.85 | 50.10 | 36.72 | 0.15 | 0.40 | −0.02 | 0.05 | 0.21 | −0.22 | 2 |
| P4 | Colores-Entreparques | 40.79 | 49.62 | 32.46 | 0.16 | 0.50 | −0.12 | 0.02 | 0.33 | −0.35 | 0 |
| P5 | Valdezorras | 40.25 | 45.66 | 32.06 | 0.20 | 0.65 | −0.03 | −0.02 | 0.19 | −0.47 | 0 |
| P6 | El Gordillo | 39.30 | 45.27 | 30.53 | 0.25 | 0.62 | −0.05 | −0.08 | 0.12 | −0.44 | 0 |
| P7 | La Bachillera | 38.83 | 47.22 | 29.01 | 0.21 | 0.63 | −0.28 | −0.06 | 0.24 | −0.47 | 0 |
| Ref | Neighbourhood | LST (°C) 2023 Heatwave Night | LST (°C) 2024 Non-heatwave Night | Social Vulnerability Index SVI | ||||
|---|---|---|---|---|---|---|---|---|
| Mean | Max | Min | Mean | Max | Min | |||
| Zone M | ||||||||
| M1 | Los Pájaros | 26.97 | 27.77 | 25.05 | 25.15 | 26.31 | 23.83 | 4 |
| M2 | San Pablo A + B | 27.26 | 27.97 | 26.07 | 25.42 | 25.97 | 23.79 | 2 |
| M3 | San Pablo C | 26.7 | 27.59 | 25.75 | 25.16 | 25.97 | 24.25 | 2 |
| M4 | San Pablo D + E | 26.93 | 27.69 | 25.69 | 25.12 | 25.93 | 23.37 | 2 |
| M5 | Amate | 26.9 | 27.75 | 26.33 | 25.15 | 27.55 | 24.55 | 3 |
| M6 | Santa Aurelia | 26.17 | 27.67 | 24.11 | 24.47 | 25.89 | 22.57 | 2 |
| Zone N | ||||||||
| N1 | Polígono Norte | 27.04 | 27.69 | 25.81 | 25.91 | 26.21 | 24.73 | 2 |
| N2 | San Jeronimo | 25.39 | 26.85 | 23.19 | 24.88 | 26.13 | 22.85 | 2 |
| N3 | El Rocio | 27.55 | 27.87 | 27.09 | 26.18 | 26.65 | 25.63 | 1 |
| N4 | Begona Santa Catalina | 27.49 | 28.33 | 27.13 | 25.65 | 27.05 | 24.83 | 2 |
| N5 | PIO XII | 27.53 | 28.33 | 26.85 | 25.83 | 26.23 | 25.03 | 2 |
| Zone S | ||||||||
| S1 | Polígono Sur | 25.26 | 28.17 | 21.57 | 23.85 | 26.21 | 21.01 | 3 |
| S2 | Las letanias- Paz y Amistad | 27.1 | 27.97 | 26.15 | 25.1 | 26.35 | 24.51 | 4 |
| S3 | El Cerro | 26.59 | 27.55 | 25.33 | 24.65 | 26.83 | 23.27 | 2 |
| S4 | Tiro de Linea-Santa Genoveva | 27.24 | 28.19 | 26.35 | 25.22 | 25.57 | 24.41 | 1 |
| Zone E | ||||||||
| E1 | Rochelambert | 23.91 | 23.91 | 23.91 | 23.91 | 23.91 | 23.91 | 2 |
| E2 | Palmete | 24.99 | 27.09 | 21.51 | 23.74 | 26.27 | 21.15 | 2 |
| E3 | ParqueAlcosa—Jardines del Eden | 25.81 | 27.37 | 23.93 | 24.73 | 26.27 | 22.55 | 2 |
| E4 | La Plata | 26.27 | 27.05 | 25.45 | 24.41 | 26.41 | 23.39 | 3 |
| E5 | Juan XXIII | 26.16 | 27.23 | 24.53 | 24.6 | 26.53 | 23.77 | 1 |
| Zone W | ||||||||
| W1 | San Lorenzo | 26.52 | 28.07 | 25.85 | 25.38 | 26.05 | 23.75 | 0 |
| W2 | San Vicente | 26.54 | 27.59 | 25.07 | 25.13 | 25.89 | 23.53 | 0 |
| W3 | Museo | 26.78 | 28.03 | 25.59 | 25.36 | 26.29 | 23.75 | 0 |
| W4 | Arenal | 26.94 | 27.85 | 26.23 | 25.17 | 27.49 | 23.95 | 0 |
| W5 | Santa Cruz | 26.78 | 27.89 | 25.53 | 24.8 | 25.83 | 23.57 | 0 |
| Peripheries | ||||||||
| P1 | Tablada | 24.11 | 28.71 | 20.71 | 22.83 | 25.61 | 19.21 | 0 |
| P2 | Bellavista | 24.51 | 27.09 | 21.29 | 23.5 | 27.05 | 20.47 | 0 |
| P3 | Torreblanca | 23.47 | 27.27 | 20.51 | 23.36 | 25.45 | 20.31 | 2 |
| P4 | Colores-Entreparques | 25.02 | 28.61 | 21.51 | 24.25 | 26.93 | 21.49 | 0 |
| P5 | Valdezorras | 22.43 | 26.57 | 20.05 | 23.02 | 25.33 | 21.35 | 0 |
| P6 | El Gordillo | 22.38 | 27.69 | 19.25 | 22.73 | 26.75 | 20.27 | 0 |
| P7 | La Bachillera | 22.76 | 27.45 | 18.41 | 22.93 | 26.49 | 20.03 | 0 |
| Street | LST Average (°C) | LST Max (°C) | Connectivity | Global Integration | Mean Depth | SVI | Adjacent Neighbourhoods | ||||||
|---|---|---|---|---|---|---|---|---|---|---|---|---|---|
| 2023 | 2024 | 2023 | 2024 | ||||||||||
| Day | Night | Day | Night | Day | Night | Day | Night | ||||||
| Zone M | |||||||||||||
| C. Clemente Hidalgo | 41.65 | 26.84 | 37.84 | 25.07 | 42.47 | 27.75 | 39.24 | 25.39 | 962 | 3.38 | 5.17 | 4 | M1 |
| 41.65 | 26.84 | 37.84 | 25.07 | 42.47 | 27.75 | 39.24 | 25.39 | 905 | 3.28 | 5.48 | 2 | M5 | |
| Av. de Andalucía | 43.53 | 25.77 | 40.04 | 24.52 | 45.30 | 27.13 | 42.26 | 25.39 | 1064 | 2.77 | 6.23 | 4 | M1 |
| 43.53 | 25.77 | 40.04 | 24.52 | 45.30 | 27.13 | 42.26 | 25.39 | 1081 | 2.7 | 6.34 | 2 | M6 | |
| 43.53 | 25.77 | 40.04 | 24.52 | 45.30 | 27.13 | 42.26 | 25.39 | 1043 | 2.72 | 6.29 | 2 | M2 | |
| Av. de Kansas City | 42.10 | 26.12 | 38.30 | 24.47 | 43.44 | 27.81 | 40.32 | 26.17 | 1232 | 3.36 | 5.27 | 2 | M2, M3, M4 |
| Zone W | |||||||||||||
| C. Torneo | 38.16 | 26.61 | 35.76 | 25.64 | 41.24 | 27.51 | 39.8 | 26.99 | 850 | 3.19 | 5.40 | 0 | W1, W2, W3 |
| Puente del Cristo de la Expiración | 39.57 | 26.63 | 35.94 | 25.74 | 42.40 | 27.51 | 38.71 | 26.99 | 1195 | 3.02 | 5.60 | 0 | W3 |
| C. Alfonso XII | 41.41 | 26.72 | 37.21 | 25.21 | 41.80 | 26.99 | 37.64 | 26.09 | 560 | 2.80 | 5.95 | 0 | W2, W3 |
| C. Reyes Católicos +Puente Isabel II | 40.09 | 26.88 | 35.93 | 25.40 | 42.19 | 27.37 | 38.06 | 26.13 | 1070 | 2.68 | 6.20 | 0 | W3, W4 |
| Parameter | NDVI Average | NDBI Average | Vulnerability SVI |
|---|---|---|---|
| 2023 Heatwave Scenario | |||
| Pearson’s (r) | 0.43 | 0.43 | 0.35 |
| p-value (two-tailed) | 0.02 | 0.01 | 0.05 |
| Significant? | Yes | Yes | Yes |
| (alpha = 0.05) | 0.35 | 0.57 | 0.11 |
| Spearman’s rank (ρ) | 0.35 | 0.57 | 0.11 |
| p-value | 0.05 | 0.00 | 0.54 |
| Significant? | Yes | Yes | No |
| 2024 Non-Heatwave Scenario | |||
| Pearson’s (r) | 0.38 | 0.28 | 0.27 |
| p-value (two-tailed) | 0.03 | 0.13 | 0.14 |
| Significant? | Yes | No | No |
| (alpha = 0.05) | 0.43 | 0.28 | 0.23 |
| Spearman’s rank (ρ) | 0.43 | 0.28 | 0.23 |
| p-value | 0.01 | 0.12 | 0.21 |
| Significant? | Yes | No | No |
| Parameter | Connectivity | Global Integration | Mean Depth | Vulnerability (SVI) | ||||
|---|---|---|---|---|---|---|---|---|
| Year | 2023 | 2024 | 2023 | 2024 | 2023 | 2024 | 2023 | 2024 |
| Pearson’s (r) | 0.18 | 0.20 | −0.32 | −0.29 | 0.49 | 0.47 | 0.70 | 0.72 |
| p-value (two-tailed) | 0.62 | 0.57 | 0.36 | 0.41 | 0.15 | 0.17 | 0.03 | 0.02 |
| Significant? (alpha = 0.05) | No | No | No | No | No | No | Yes | Yes |
| Spearman’s rank (ρ) | 0.27 | 0.30 | −0.22 | −0.15 | 0.49 | 0.47 | 0.77 | 0.77 |
| p-value | 0.45 | 0.41 | 0.55 | 0.67 | 0.15 | 0.17 | 0.01 | 0.01 |
| Significant? (alpha = 0.05) | No | No | No | No | No | No | Yes | Yes |
| Sample size (n) | 10 | 10 | 10 | 10 | 10 | 10 | 10 | 10 |
| Feature | Without Deep Learning (Current Study) | With Deep Learning (Proposed Extension) |
|---|---|---|
| Data Integration | Uses Landsat 9, ECOSTRESS, QGIS, and manual data alignment via Centroids | Automates integration using CNNs within QGIS |
| Land Cover Classification | Manual extraction using NDVI/NDBI indices and Google Maps | Automated pixel-wise classification using ONNX models |
| LST Estimation and Prediction | Static LST maps from limited satellite data | Dynamic prediction of LST using time-series models |
| Spatial Resolution | Limited to Landsat and ECOSTRESS resolutions | Potential to enhance resolution via super-resolution networks |
| Heat Boundary Detection | Manual identification based on thresholds | Automatic detection using segmentation models |
| Correlation Analysis | Pearson’s/Spearman’s correlations between variables | Non-linear pattern recognition with attention mechanisms |
| Predictive Capabilities | Descriptive analysis only | Predictive modelling of future heat scenarios |
| Temporal Analysis | Limited | Time-series analysis enabled via recurrent or transformer-based models |
| Scalability | Limited to Seville | Scalable to other cities with minimal retraining |
| Space Syntax | DepthmapX data integrated into QGIS | Using pre-trained models to identify urban patterns and detect Space Syntax parameters |
Disclaimer/Publisher’s Note: The statements, opinions and data contained in all publications are solely those of the individual author(s) and contributor(s) and not of MDPI and/or the editor(s). MDPI and/or the editor(s) disclaim responsibility for any injury to people or property resulting from any ideas, methods, instructions or products referred to in the content. |
© 2025 by the authors. Licensee MDPI, Basel, Switzerland. This article is an open access article distributed under the terms and conditions of the Creative Commons Attribution (CC BY) license (https://creativecommons.org/licenses/by/4.0/).
Share and Cite
Alnajjar, S.; García-Martínez, A.; López-Cabeza, V.P.; Al-Azhari, W. A Multidimensional Approach to Mapping Urban Heat Vulnerability: Integrating Remote Sensing and Spatial Configuration. Smart Cities 2025, 8, 137. https://doi.org/10.3390/smartcities8040137
Alnajjar S, García-Martínez A, López-Cabeza VP, Al-Azhari W. A Multidimensional Approach to Mapping Urban Heat Vulnerability: Integrating Remote Sensing and Spatial Configuration. Smart Cities. 2025; 8(4):137. https://doi.org/10.3390/smartcities8040137
Chicago/Turabian StyleAlnajjar, Sonia, Antonio García-Martínez, Victoria Patricia López-Cabeza, and Wael Al-Azhari. 2025. "A Multidimensional Approach to Mapping Urban Heat Vulnerability: Integrating Remote Sensing and Spatial Configuration" Smart Cities 8, no. 4: 137. https://doi.org/10.3390/smartcities8040137
APA StyleAlnajjar, S., García-Martínez, A., López-Cabeza, V. P., & Al-Azhari, W. (2025). A Multidimensional Approach to Mapping Urban Heat Vulnerability: Integrating Remote Sensing and Spatial Configuration. Smart Cities, 8(4), 137. https://doi.org/10.3390/smartcities8040137

