Digital Transformation in African Heritage Preservation: A Digital Twin Framework for a Sustainable Bab Al-Mansour in Meknes City, Morocco
Abstract
Highlights
- -
- The study develops a Digital Twin Heritage Building (DTHB) framework based on digital transformation, integrating HBIM, IoT sensors, and predictive analytics to address structural and environmental challenges.
- -
- The DTHB framework enables real-time monitoring, scenario simulations, and predictive maintenance, offering a replicable model for African heritage sites.
- -
- The research demonstrates how digital transformation addresses Africa’s unique heritage preservation challenges through scalable and sustainable solutions.
- -
- By preserving cultural landmarks like Bab Al-Mansour, the study enhances sustainable development, cultural identity, and tourism across the African continent.
Abstract
1. Introduction
- How can a scalable DTHB framework be developed to integrate real-time monitoring, predictive modeling, and data management for heritage preservation?
- What are the technical and methodological challenges in applying the DTHB framework to heritage buildings with complex architectural and historical characteristics, such as Bab Al-Mansour?
- How can the data hub DTHB support dynamic, site-specific implementations, such as the Bab Al-Mansour DTHB platform, while maintaining generalizability to other heritage sites?
2. Materials and Methods
2.1. Bab Al-Mansour: An African Heritage Case Study
2.2. Surveying and Mapping Technologies for Bab Mansour
2.3. Methodology
2.3.1. General Workflow for DTHB Development
- -
- Integrating immersive technologies into DTHB
- -
- Integrating GIS data into DTHB
- -
- Integrating HBIM model to DTHB
2.3.2. Sensor Deployment and Real-Time Data Integration
2.3.3. Predictive Modeling and Data Analysis
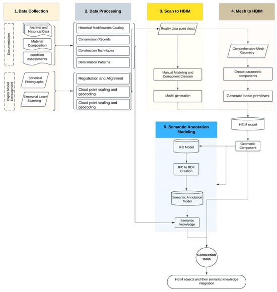
2.3.4. Integrated HBIM Database Creation, Modeling, and Ontology Development for Bab Al-Mansour
2.3.5. Key Performance Indicators’ (KPIs) Calculation in the DTHB for Bab Al-Mansour Preservation
- -
- Structural Integrity Score—an objective measure of the overall structural health of Bab Al-Mansour, derived from sensor data monitoring cracks, deformation, and stress in the building materials. The SIS ensures the early detection of structural vulnerabilities, allowing heritage managers to prioritize critical areas for intervention and mitigate potential risks effectively. This score is calculated using real-time data collected from IoT sensors installed throughout the structure, which aggregate readings from different areas to provide a comprehensive assessment of the building’s stability. The formula for the Structural Integrity Score (SIS) is the sum of stability metrics from all sensors divided by the total number of sensor data points, offering a clear and quantifiable understanding of the monument’s structural condition. Consequently, the SIS is represented in Equation (1) as follows:
- SMs(i,j,k) represents the stability metrics recorded by sensor s at location (i,j,k);
- SDPs(i,j,k) refers to the individual data points collected by sensor s at the same geographical coordinates.
- -
- Environmental Degradation Impact (EDI)—evaluates the effect of environmental factors such as humidity, pollution, and temperature on the building’s materials and overall condition [87]. This metric quantifies the cumulative effects of external environmental factors, guiding proactive conservation strategies to prevent material degradation [88]. The EDI is calculated by combining real-time data from environmental sensors with historical weather records to assess how these external conditions influence Bab Al-Mansour’s surfaces and structural elements. The formula used is the sum of the impact of humidity, pollution, and temperature divided by the number of degraded sections identified by the sensors. A higher Degradation Impact score indicates accelerated deterioration of the materials, signaling the need for more frequent maintenance and intervention efforts to preserve the building’s integrity. EDI is demonstrated in Equation (2) as follows:
- DMs(i,j,k) represents the environmental degradation metrics (such as pollution levels, humidity, or temperature) recorded by sensor s at the geographical coordinates (i,j,k);
- EDPs(i,j,k) refers to the individual environmental data points collected by sensor s at the same geographical coordinates.
- -
- The Conservation Cost Efficiency (CCE)—an objective metric that compares the financial costs of various conservation interventions to their effectiveness in enhancing the building’s preservation, providing an extensive financial evaluation that enables to identify the most cost-effective interventions for maintaining the structure’s integrity and exterior appearance [89,90,91]. It is calculated by aggregating data from the financial records of past preservation projects and correlating these costs with measurable improvements in the structure’s integrity or esthetic restoration. The formula is defined as the improvement in the structural or esthetic score divided by the cost of the intervention. Higher values of this KPI indicate more cost-efficient interventions, signifying that the conservation efforts have yielded significant preservation benefits relative to their financial investment. The CCE Equation (3) is defined as follows:
- IP represents the improvement in structural or esthetic preservation recorded by sensor s at the geographical coordinates (i,j,k);
- CCs(i,j,k) refers to the cost incurred for the conservation intervention at the location covered by sensor s at the same geographical coordinates.
- -
- Emergency Preparedness and Response Time (—an objective KPI that measures the efficiency of implementing interventions in response to environmental threats or structural failures identified by the Digital Twin system, optimizing disaster response strategies by analyzing past interventions to ensure timely actions that mitigate structural and cultural damage. This metric is calculated using data from past emergency interventions to determine the average time required to address critical issues, such as closing off affected areas or conducting immediate repairs. The formula is the total time taken to address an emergency divided by the number of emergency events detected. Lower response times indicate a more effective and well-prepared emergency management system, ensuring timely actions to mitigate potential damage and preserve the heritage site’s integrity. The EPRT is defined in Equation (4) as follows:
- RTs(i,j,k) represents the time taken to respond to an emergency event, as recorded by sensor s at the geographical coordinates (i,j,k);
- NEEs(i,j,k) refers to the number of emergency events detected at the location covered by sensors at the same geographical coordinates
- -
- Restoration Longevity (RL)—a metric that tracks the intervals between major conservation or restoration efforts on specific areas of the monument, assessing the durability and effectiveness of preservation techniques to ensure long-term conservation while minimizing the frequency of interventions. It is calculated by dividing the time since the last restoration by the total number of significant restorations conducted in that area. Longer intervals between restoration activities indicate that the applied techniques are more durable and effective, ensuring that the heritage structure remains stable and intact for extended periods without the need for frequent interventions.
- TSLRs(i,j,k) represents the time elapsed since the last restoration was carried out, as measured by sensor s at the geographical coordinates (i,j,k);
- NRs(i,j,k) refers to the number of significant restoration efforts completed at the location covered by sensor s at the same geographical coordinates.
2.3.6. Using HBIM for Predictive Step with Integrated KPIs
2.3.7. Construction Step and Probabilistic Formulation of the DTHB
- -
- Estimation of
- -
- Updating the Digital Twin
- -
- Mathematical Formulation of the DTHB Framework
2.3.8. The Proposed Framework Architecture
3. Results and Discussion
3.1. Textural and Structural Information Extraction from Point Cloud Data
3.2. Al-Mansour Gate Elements’ Real-Time Monitoring and Choice of the Best Location for the Sensors
3.3. Al-Mansour Gate Model
3.4. General Schema for Using the Developed Framework in Heritage Preservation
3.5. Framework of DTHB Difficulties, Limitations, and Future Directions of Development
4. Conclusions
Author Contributions
Funding
Institutional Review Board Statement
Informed Consent Statement
Data Availability Statement
Conflicts of Interest
References
- Lizama, L.; Herrera, I.; Kanungo, A.K.; Lerario, A. The Role of Built Heritage for Sustainable Development Goals: From Statement to Action. Heritage 2022, 5, 2444–2463. [Google Scholar] [CrossRef]
- Mekonnen, H.; Bires, Z.; Berhanu, K. Practices and challenges of cultural heritage conservation in historical and religious heritage sites: Evidence from North Shoa Zone, Amhara Region, Ethiopia. Herit. Sci. 2022, 10, 172. [Google Scholar] [CrossRef]
- Petti, L.; Trillo, C.; Makore, B.N. Cultural heritage and sustainable development targets: A possible harmonisation? Insights from the European perspective. Sustainability 2020, 12, 926. [Google Scholar] [CrossRef]
- Poulios, I. Moving Beyond a Values-Based Approach to Heritage Conservation. Conserv. Manag. Archaeol. Sites 2010, 12, 170–185. [Google Scholar] [CrossRef]
- Brumana, R.; Georgopoulos, A.; Oreni, D.; Raimondi, A.; Bregianni, A. HBIM for Documentation, Dissemination and Management of Built Heritage. The Case Study of St. Maria in Scaria d’Intelvi. Int. J. Herit. Digit. Era 2013, 2, 433–451. [Google Scholar] [CrossRef]
- Blavier, C.L.S.; Huerto-Cardenas, H.E.; Aste, N.; Del Pero, C.; Leonforte, F.; Della Torre, S. Adaptive measures for preserving heritage buildings in the face of climate change: A review. Build. Environ. 2023, 245, 110832. [Google Scholar] [CrossRef]
- Fatorić, S.; Seekamp, E. Are cultural heritage and resources threatened by climate change? A systematic literature review. Clim. Change 2017, 142, 227–254. [Google Scholar] [CrossRef]
- Aheleroff, S.; Huang, H.; Xu, X.; Zhong, R.Y. Toward sustainability and resilience with Industry 4.0 and Industry 5.0. Front. Manuf. Technol. 2022, 2, 951643. [Google Scholar] [CrossRef]
- Elabd, N.M.; Mansour, Y.M.; Khodier, L.M. Utilizing innovative technologies to achieve resilience in heritage buildings preservation. Dev. Built Environ. 2021, 8, 100058. [Google Scholar] [CrossRef]
- Puerto, A.; Castañeda, K.; Sánchez, O.; Peña, C.A.; Gutiérrez, L.; Sáenz, P. Building information modeling and complementary technologies in heritage buildings: A bibliometric analysis. Results Eng. 2024, 22, 102192. [Google Scholar] [CrossRef]
- Shishehgarkhaneh, M.B.; Keivani, A.; Moehler, R.C.; Jelodari, N.; Laleh, S.R. Internet of Things (IoT), Building Information Modeling (BIM), and Digital Twin (DT) in Construction Industry: A Review, Bibliometric, and Network Analysis. Buildings 2022, 12, 1503. [Google Scholar] [CrossRef]
- Wu, H.; Ji, P.; Ma, H.; Xing, L. A Comprehensive Review of Digital Twin from the Perspective of Total Process: Data, Models, Networks and Applications. Sensors 2023, 23, 8306. [Google Scholar] [CrossRef] [PubMed]
- Liu, Z.; Wang, J. Protection and Utilization of Historical Sites Using Digital Twins. Buildings 2024, 14, 1019. [Google Scholar] [CrossRef]
- Tao, F.; Zhang, H.; Liu, A.; Nee, A.Y.C. Digital Twin in Industry: State-of-the-Art. IEEE Trans. Industr. Inform. 2019, 15, 2405–2415. [Google Scholar] [CrossRef]
- Rodríguez-Moreno, C.; Reinoso-Gordo, J.F.; Rivas-Lpez, E.; Gmez-Blanco, A.; Ariza-Lpez, F.J.; Ariza-Lpez, I. From point cloud to BIM: An integrated workflow for documentation, research and modelling of architectural heritage. Surv. Rev. 2018, 50, 212–231. [Google Scholar] [CrossRef]
- Ávila, F.; Blanca-Hoyos, Á.; Puertas, E.; Gallego, R. HBIM: Background, Current Trends, and Future Prospects. Appl. Sci. 2024, 14, 11191. [Google Scholar] [CrossRef]
- Fryskowska, A.; Stachelek, J. A no-reference method of geometric content quality analysis of 3D models generated from laser scanning point clouds for hBIM. J. Cult. Herit. 2018, 34, 95–108. [Google Scholar] [CrossRef]
- Rocha, G.; Mateus, L.; Fernández, J.; Ferreira, V. A scan-to-bim methodology applied to heritage buildings. Heritage 2020, 3, 47–65. [Google Scholar] [CrossRef]
- Parrinello, S.; Picchio, F. Digital Strategies to Enhance Cultural Heritage Routes: From Integrated Survey to Digital Twins of Different European Architectural Scenarios. Drones 2023, 7, 576. [Google Scholar] [CrossRef]
- Dang, X.; Liu, W.; Hong, Q.; Wang, Y.; Chen, X. Digital twin applications on cultural world heritage sites in China: A state-of-the-art overview. J. Cult. Herit. 2023, 64, 228–243. [Google Scholar] [CrossRef]
- Lucchi, E. Digital twins for the automation of the heritage construction sector. Autom. Constr. 2023, 156, 105073. [Google Scholar] [CrossRef]
- Aricò, M.; Ferro, C.; La Guardia, M.; Lo Brutto, M.; Taranto, G.; Ventimiglia, G.M. Scan-to-BIM Process and Architectural Conservation: Towards an Effective Tool for the Thematic Mapping of Decay and Alteration Phenomena. Heritage 2024, 7, 6257–6281. [Google Scholar] [CrossRef]
- Alshawabkeh, Y.; Baik, A.; Miky, Y. HBIM for Conservation of Built Heritage. ISPRS Int. J. Geo-Inf. 2024, 13, 231. [Google Scholar] [CrossRef]
- Correia, L.F.R.; Bartholo, R.D.S.; Brufato, A.W.; Sanchez, E.C.T. Toward a Digital Twin for Cultural Heritage. In Advances in Tourism, Technology and Systems; Smart Innovation, Systems and Technologies; Carvalho, J.V., Abreu, A., Liberato, P., Peña, A., Eds.; Springer: Singapore, 2023; pp. 419–430. [Google Scholar] [CrossRef]
- Parga-Dans, E.; González, P.A.; Enríquez, R.O. The social value of heritage: Balancing the promotion-preservation relationship in the Altamira World Heritage Site, Spain. J. Destin. Mark. Manag. 2020, 18, 100499. [Google Scholar] [CrossRef]
- Pérez-Guilarte, Y.; Gusman, I.; González, R.C.L. Understanding the Significance of Cultural Heritage in Society from Preschool: An Educational Practice with Student Teachers. Heritage 2023, 6, 6172–6188. [Google Scholar] [CrossRef]
- de la Torre, M. Assessing the Values of Cultural Heritage: Research Report, Los Angeles. 2002. Available online: http://www.getty.edu/gci (accessed on 15 November 2024).
- Vecco, M. A definition of cultural heritage: From the tangible to the intangible. J. Cult. Herit. 2010, 11, 321–324. [Google Scholar] [CrossRef]
- Bentkowska-Kafel, A.; MacDonald, L. Digital Techniques for Documenting and Preserving Cultural Heritage; Arc Humanities Press: Ashland, OH, USA, 2018. [Google Scholar] [CrossRef][Green Version]
- Mashford-Pringle, A.; Fu, R.; Stutz, S. Mamwi Gidaanjitoomin/Together We Build It: A Systematic Review of Traditional Indigenous Building Structures in North America and Their Potential Application in Contemporary Designs to Promote Environment and Well-Being. Int. J. Environ. Res. Public Health 2023, 20, 4761. [Google Scholar] [CrossRef]
- Williams, L. Culture and community development: Towards new conceptualizations and practice. Community Dev. J. 2004, 39, 345–359. [Google Scholar] [CrossRef][Green Version]
- Baik, A.; Alshawabkeh, Y. Harnessing Heritage BIM for Enhanced Architectural Documentation of Ad Deir in Petra. Appl. Sci. 2024, 14, 4562. [Google Scholar] [CrossRef]
- Rejuveway. Bab Al Mansour: Unveiling the Magnificence of Morocco’s Gateway—Rejuveway. Available online: https://rejuveway.com/listing/bab-al-mansour-unveiling-the-magnificence-of-moroccos-gateway/ (accessed on 21 October 2024).
- Aglan, A. Inscriptions on The Gates of Cities And Kasbahs in Morocco in Almohad And Alawite Eras: A Comparative Visual Study. Egypt. J. Archaeol. Restor. Stud. 2023, 13, 161–183. [Google Scholar] [CrossRef]
- Laribe. Le Maroc Pittoresque: Fès-Meknès-Et-Région: Album de Photographies; Les Imprimeurs d’art: Marseille, France, 1922. [Google Scholar]
- Yao, Y.; Wang, X.; Luo, L.; Wan, H.; Ren, H. An Overview of GIS-RS Applications for Archaeological and Cultural Heritage under the DBAR-Heritage Mission. Remote Sens. 2023, 15, 5766. [Google Scholar] [CrossRef]
- Sugiyama, G.; Bourgeois, I.; Rodrigues, H. A holistic methodology for the assessment of Heritage Digital Twin applied to Portuguese case studies. Digit. Appl. Archaeol. Cult. Herit. 2025, 36, e00390. [Google Scholar] [CrossRef]
- Aheleroff, S.; Xu, X.; Zhong, R.Y.; Lu, Y. Digital Twin as a Service (DTaaS) in Industry 4.0: An Architecture Reference Model. Adv. Eng. Inform. 2021, 47, 101225. [Google Scholar] [CrossRef]
- Maté-González, M.Á.; Di Pietra, V.; Piras, M. Evaluation of Different LiDAR Technologies for the Documentation of Forgotten Cultural Heritage under Forest Environments. Sensors 2022, 22, 6314. [Google Scholar] [CrossRef] [PubMed]
- Billi, D.; Croce, V.; Bevilacqua, M.G.; Caroti, G.; Pasqualetti, A.; Piemonte, A.; Russo, M. Machine learning and deep learning for the built heritage analysis: Laser scanning and UAV-based surveying applications on a complex spatial grid structure. Remote Sens. 2023, 15, 1961. [Google Scholar] [CrossRef]
- Valenti, R.; Paternò, E. A Comparison Between TLS And UAV Technologies For Historical Investigation. Int. Arch. Photogramm. Remote Sens. Spatial Inf. Sci. 2019, XLII-2/W9, 739–745. [Google Scholar] [CrossRef]
- Sohn, H.-G.; Yang, Y.J.; Choi, Y. Resilient Heritage Using Aerial and Ground-Based Multi-sensor Imagery. In International Handbook of Disaster Research; Singh, A., Ed.; Springer: Singapore, 2023; pp. 499–517. [Google Scholar] [CrossRef]
- Brandolini, F.; Patrucco, G. Structure-from-motion (Sfm) photogrammetry as a non-invasive methodology to digitalize historical documents: A highly flexible and low-cost approach? Heritage 2019, 2, 2124–2136. [Google Scholar] [CrossRef]
- Um, D.; Lee, S. Microscopic structure from motion (SfM) for microscale 3d surface reconstruction. Sensors 2020, 20, 5599. [Google Scholar] [CrossRef]
- Mozas-Calvache, A.T.; Gómez-López, J.M.; Pérez-García, J.L.; Vico-García, D.; Barba-Colmenero, V.; Fernández-Ordóñez, A. Multi-Sensor Geomatic Techniques for the 3D Documentation and Virtual Repositioning of Elements of the Church of S. Miguel (Jaén, Spain). Heritage 2024, 7, 2924–2943. [Google Scholar] [CrossRef]
- Kadobayashi, R.; Furukawa, R.; Kadobayashi, R.; Kochi, N.; Otani, H.; Furukawa, R. Comparison and evaluation of laser scanning and photogrammetry and their combined use for digital recording of cultural heritage. Int. Arch. Photogramm. Remote Sens. Spatial Inf. Sci. 2004, 35, 401–406. Available online: https://www.researchgate.net/publication/228606743 (accessed on 15 November 2024).
- Wu, C.; Yuan, Y.; Tang, Y.; Tian, B. Application of terrestrial laser scanning (TLS) in the architecture, engineering and construction (AEC) industry. Sensors 2022, 22, 265. [Google Scholar] [CrossRef]
- Liu, J.; Azhar, S.; Willkens, D.; Li, B. Static Terrestrial Laser Scanning (TLS) for Heritage Building Information Modeling (HBIM): A Systematic Review. Virtual Worlds 2023, 2, 90–114. [Google Scholar] [CrossRef]
- Chelaru, B.; Onuțu, C.; Ungureanu, G.; Șerbănoiu, A.A. Integration of point cloud, historical records, and condition assessment data in HBIM. Autom. Constr. 2024, 161, 105347. [Google Scholar] [CrossRef]
- Andriasyan, M.; Moyano, J.; Nieto-Julián, J.E.; Antón, D. From point cloud data to Building Information Modelling: An automatic parametric workflow for heritage. Remote Sens. 2020, 12, 1094. [Google Scholar] [CrossRef]
- Cotella, V.A. From 3D point clouds to HBIM: Application of Artificial Intelligence in Cultural Heritage. Autom. Constr. 2023, 152, 104936. [Google Scholar] [CrossRef]
- Vacca, G.; Deidda, M.; Dessi, A.; Marras, M.; Cipa, W.G. Laser Scanner Survey to Cultural Heritage Conservation And Restoration. Int. Arch. Photogramm. Remote Sens. Spatial Inf. Sci. 2012, XXXIX-B5, 589–594. [Google Scholar] [CrossRef]
- Poux, F.; Valembois, Q.; Mattes, C.; Kobbelt, L.; Billen, R. Initial user-centered design of a virtual reality heritage system: Applications for digital tourism. Remote Sens. 2020, 12, 2583. [Google Scholar] [CrossRef]
- Kersten, T.P.; Tschirschwitz, F.; Deggim, S.; Lindstaedt, M. Virtual reality for cultural heritage monuments—From 3D data recording to immersive visualisation. In Digital Heritage. Progress in Cultural Heritage: Documentation, Preservation, and Protection; Lecture Notes in Computer Science (Including Subseries Lecture Notes in Artificial Intelligence and Lecture Notes in Bioin-formatics); Ioannides, M., Fink, E., Brumana, R., Patias, P., Doulamis, A., Martins, J., Wallace, M., Eds.; Springer: Cham, Switzerland, 2018; pp. 74–83. [Google Scholar] [CrossRef]
- Buragohain, D.; Meng, Y.; Deng, C.; Li, Q.; Chaudhary, S. Digitalizing cultural heritage through metaverse applications: Challenges, opportunities, and strategies. Herit. Sci. 2024, 12, 295. [Google Scholar] [CrossRef]
- Ramtohul, A.; Khedo, K.K. Augmented reality systems in the cultural heritage domains: A systematic review. Digit. Appl. Archaeol. Cult. Herit. 2024, 32, e00317. [Google Scholar] [CrossRef]
- Boboc, R.G.; Băutu, E.; Gîrbacia, F.; Popovici, N.; Popovici, D.M. Augmented Reality in Cultural Heritage: An Overview of the Last Decade of Applications. Appl. Sci. 2022, 12, 9859. [Google Scholar] [CrossRef]
- Plecher, D.A.; Wandinger, M.; Klinker, G. Mixed Reality for Cultural Heritage. In Proceedings of the 26th IEEE Conference on Virtual Reality and 3D User Interfaces (VR), Osaka, Japan, 23–27 March 2019; pp. 1618–1622. [Google Scholar]
- Barontini, A.; Alarcon, C.; Sousa, H.S.; Oliveira, D.V.; Masciotta, M.G.; Azenha, M. Development and Demonstration of an HBIM Framework for the Preventive Conservation of Cultural Heritage. Int. J. Archit. Herit. 2022, 16, 1451–1473. [Google Scholar] [CrossRef]
- Penjor, T.; Banihashemi, S.; Hajirasouli, A.; Golzad, H. Heritage building information modeling (HBIM) for heritage conservation: Framework of challenges, gaps, and existing limitations of HBIM. Digit. Appl. Archaeol. Cult. Herit. 2024, 35, e00366. [Google Scholar] [CrossRef]
- Yilmaz, H.M.; Yakar, M.; Gulec, S.A.; Dulgerler, O.N. Importance of digital close-range photogrammetry in documentation of cultural heritage. J. Cult. Herit. 2007, 8, 428–433. [Google Scholar] [CrossRef]
- Lovell, L.J.; Davies, R.J.; Hunt, D.V.L. The Application of Historic Building Information Modelling (HBIM) to Cultural Heritage: A Review. Heritage 2023, 6, 350. [Google Scholar] [CrossRef]
- Dore, C.; Murphy, M. Integration of Historic Building Information Modeling (HBIM) and 3D GIS for recording and managing cultural heritage sites. In Proceedings of the 2012 18th International Conference on Virtual Systems and Multimedia, Milan, Italy, 2–5 September 2012; pp. 369–376. [Google Scholar] [CrossRef]
- Murphy, M.; Mcgovern, E.; Pavia, S. Historic building information modelling (HBIM). Struct. Surv. 2009, 27, 311–327. [Google Scholar] [CrossRef]
- Baik, A. From point cloud to Jeddah Heritage BIM Nasif Historical House—Case study. Digit. Appl. Archaeol. Cult. Herit. 2017, 4, 1–18. [Google Scholar] [CrossRef]
- Murphy, M.; McGovern, E.; Pavia, S. Historic Building Information Modelling-Adding Intelligence to Laser and Image Based Surveys of European classical architecture. ISPRS J. Photogramm. Remote Sens. 2013, 76, 89–102. [Google Scholar] [CrossRef]
- Baik, A. A Comprehensive Heritage BIM Methodology for Digital Modelling and Conservation of Built Heritage: Application to Ghiqa Historical Market, Saudi Arabia. Remote Sens. 2024, 16, 2833. [Google Scholar] [CrossRef]
- Khan, M.S.; Khan, M.; Bughio, M.; Talpur, B.D.; Kim, I.S.; Seo, J. An Integrated HBIM Framework for the Management of Heritage Buildings. Buildings 2022, 12, 964. [Google Scholar] [CrossRef]
- Wahab, A.; Wang, J. Factors-driven comparison between BIM-based and traditional 2D quantity takeoff in construction cost estimation. Eng. Constr. Archit. Manag. 2022, 29, 702–715. [Google Scholar] [CrossRef]
- Hull, J.; Bryan, P. BIM for Heritage: Developing the Asset Information Model; Historic England: Swindon, UK, 2019. [Google Scholar]
- Yang, X.; Grussenmeyer, P.; Koehl, M.; Macher, H.; Murtiyoso, A.; Landes, T. Review of built heritage modelling: Integration of HBIM and other information techniques. J. Cult. Herit. 2020, 46, 350–360. [Google Scholar] [CrossRef]
- Liberotti, R.; Gusella, V. Parametric Modeling and Heritage: A Design Process Sustainable for Restoration. Sustainability 2023, 15, 1371. [Google Scholar] [CrossRef]
- Lombardi, M.; Rizzi, D. Semantic modelling and HBIM: A new multidisciplinary workflow for archaeological heritage. Digit. Appl. Archaeol. Cult. Herit. 2024, 32, e00322. [Google Scholar] [CrossRef]
- Apollonio, F.I.; Gaiani, M.; Sun, Z. A Reality Integrated BIM for Architectural Heritage Conservation. In Handbook of Research on Emerging Technologies for Architectural and Archaeological Heritage; Ippolito, A., Ed.; IGI Global Scientific Publishing: Hershey, PA, USA, 2016; pp. 31–65. [Google Scholar] [CrossRef]
- Cheng, H.M.; Yang, W.B.; Yen, Y.N. BIM applied in historical building documentation and refurbishing. Int. Arch. Photogramm. Remote Sens. Spatial Inf. Sci. 2015, XL-5/W7, 85–90. [Google Scholar] [CrossRef]
- Park, J.J.; Kim, K.; Ji, S.Y.; Jun, H.J. Framework for BIM-Based Repair History Management for Architectural Heritage. Appl. Sci. 2024, 14, 2315. [Google Scholar] [CrossRef]
- Banfi, F. The integration of a scan-To-hbim process in bim application: The development of an add-in to guide users in autodesk revit. Int. Arch. Photogramm. Remote Sens. Spatial Inf. Sci. 2019, XLII-2/W11, 141–148. [Google Scholar] [CrossRef]
- Yang, X.; Lu, Y.C.; Murtiyoso, A.; Koehl, M.; Grussenmeyer, P. HBIM modeling from the surface mesh and its extended capability of knowledge representation. ISPRS Int. J. Geo-Inf. 2019, 8, 301. [Google Scholar] [CrossRef]
- Salamanca, S.; Merchán, P.; Espacio, A.; Pérez, E.; Merchán, M.J. Segmentation of 3D Point Clouds of Heritage Buildings Using Edge Detection and Supervoxel-Based Topology. Sensors 2024, 24, 4390. [Google Scholar] [CrossRef]
- Liu, W.; Lu, M.; Chen, Y.; Yan, K. Digital twin applications in an archaeological site: A virtual reconstruction of the Pishan site, Zhejiang, China. J. Chin. Archit. Urban. 2024, 6, 1735. [Google Scholar] [CrossRef]
- Zhou, C.; Dong, X.; Zou, Y.; Yang, H.; Zhi, J.; Ren, Z. A Historical Building Information Modeling-Based Framework to Improve Collaboration and Data Security in Architectural Heritage Restoration Projects. Buildings 2024, 14, 1431. [Google Scholar] [CrossRef]
- Taileb, A.; Dekkiche, H.; Sherzad, M.F. HBIM: A Tool for Enhancing the Diagnosis of Historical Buildings: The Case of St. George’s Memorial Anglican Church, Oshawa. Heritage 2023, 6, 5848–5866. [Google Scholar] [CrossRef]
- Pepe, M.; Palumbo, D.; Dewedar, A.K.H.; Spacone, E. Toward to Combination of GIS-HBIM Models for Multiscale Representation and Management of Historic Center. Heritage 2024, 7, 6966–6980. [Google Scholar] [CrossRef]
- Jusuf, S.; Mousseau, B.; Godfroid, G.; Soh, J. Path to an Integrated Modelling between IFC and CityGML for Neighborhood Scale Modelling. Urban Sci. 2017, 1, 25. [Google Scholar] [CrossRef]
- Jusuf, S.K.; Mousseau, B.; Godfroid, G.; Hui, V.S.J. Integrated modeling of CityGML and IFC for city/neighborhood development for urban microclimates analysis. Energy Procedia 2017, 122, 145–150. [Google Scholar] [CrossRef]
- Soriano-Gonzalez, R.; Perez-Bernabeu, E.; Ahsini, Y.; Carracedo, P.; Camacho, A.; Juan, A.A. Analyzing Key Performance Indicators for Mobility Logistics in Smart and Sustainable Cities: A Case Study Centered on Barcelona. Logistics 2023, 7, 75. [Google Scholar] [CrossRef]
- Colucci, E.; de Ruvo, V.; Lingua, A.; Matrone, F.; Rizzo, G. HBIM-GIS integration: From IFC to cityGML standard for damaged cultural heritage in a multiscale 3D GIS. Appl. Sci. 2020, 10, 1356. [Google Scholar] [CrossRef]
- Tan, Y.; Liang, Y.; Zhu, J. CityGML in the Integration of BIM and the GIS: Challenges and Opportunities. Buildings 2023, 13, 1758. [Google Scholar] [CrossRef]
- Pinheiro, V.R.F.; Fontenele, R.; Magalhães, A.; Frota, N.; Mesquita, E. Evaluation of the influence of climatic changes on the degradation of the historic buildings. Energy Build 2024, 323, 114813. [Google Scholar] [CrossRef]
- Esteban-Cantillo, O.J.; Menendez, B.; Quesada, B. Climate change and air pollution impacts on cultural heritage building materials in Europe and Mexico. Sci. Total Environ. 2024, 921, 170945. [Google Scholar] [CrossRef]
- Revez, M.J.; Coghi, P.; Rodrigues, J.D.; Pinto, I.V. Analysing the Cost-Effectiveness of Heritage Conservation Interventions: A Methodological Proposal within Project STORM. Int. J. Archit. Herit. 2021, 15, 985–999. [Google Scholar] [CrossRef]
- Wojciechowska, G.; Bednarz, Ł.J.; Dolińska, N.; Opałka, P.; Krupa, M.; Imnadze, N. Intelligent Monitoring System for Integrated Management of Historical Buildings. Buildings 2024, 14, 2108. [Google Scholar] [CrossRef]
- Casillo, M.; Colace, F.; Gaeta, R.; Lorusso, A.; Santaniello, D.; Valentino, C. Revolutionizing cultural heritage preservation: An innovative IoT-based framework for protecting historical buildings. Evol. Intell. 2024, 17, 3815–3831. [Google Scholar] [CrossRef]
- Mora, R.; Sánchez-Aparicio, L.J.; Maté-González, M.Á.; García-Álvarez, J.; Sánchez-Aparicio, M.; González-Aguilera, D. An historical building information modelling approach for the preventive conservation of historical constructions: Application to the Historical Library of Salamanca. Autom. Constr. 2021, 121, 103449. [Google Scholar] [CrossRef]
- Nieto-Julián, J.E.; Lara, L.; Moyano, J. Implementation of a teamwork-hbim for the management and sustainability of architectural heritage. Sustainability 2021, 13, 2161. [Google Scholar] [CrossRef]
- Charrier, Q.; Hakam, N.; Benfriha, K.; Meyrueis, V.; Liotard, C.; Bouzid, A.-H.; Aoussat, A. Towards the Augmentation of Digital Twin Performance. Sensors 2023, 23, 9248. [Google Scholar] [CrossRef]
- Ni, Z.; Liu, Y.; Karlsson, M.; Gong, S. Enabling Preventive Conservation of Historic Buildings Through Cloud-Based Digital Twins: A Case Study in the City Theatre, Norrköping. IEEE Access 2022, 10, 90924–90939. [Google Scholar] [CrossRef]
- Zhang, S.; Li, M.; Chen, Z.; Huang, T.; Li, S.; Li, W.; Chen, Y. Parallel spatial-data conversion engine: Enabling fast sharing of massive geospatial data. Symmetry 2020, 12, 501. [Google Scholar] [CrossRef]
- Brumana, R.; Condoleo, P.; Grimoldi, A.; Previtali, M. Towards a semantic based hub platform of vaulted systems: Hbim meets a geodb. Int. Arch. Photogramm. Remote Sens. Spatial Inf. Sci. 2019, XLII-2/W11, 301–308. [Google Scholar] [CrossRef]
- Liang, X.; Liu, F.; Wang, L.; Zheng, B.; Sun, Y. Internet of Cultural Things: Current Research, Challenges and Opportunities. Comput. Mater. Contin. 2023, 74, 469–488. [Google Scholar] [CrossRef]
- Niccolucci, F.; Felicetti, A. Digital Twin Sensors in Cultural Heritage Ontology Applications. Sensors 2024, 24, 3978. [Google Scholar] [CrossRef]
















| Sensor Type | Purpose | Proposed Placement | Parameters Monitored |
|---|---|---|---|
| Strain Gauges | Monitor stress and deformation in key structural areas | Load-bearing arches and pillars | Stress and strain values |
| Vibration Sensors | Detect vibrations caused by external forces | Structural columns and foundation | Frequency, amplitude, and duration |
| Acoustic Emission Sensors | Identify early-stage micro-cracks | High-stress zones, such as the main arch keystone | Micro-crack patterns |
| Environmental Sensors | Measure humidity, temperature, and air quality | External walls | Humidity, temperature, air pollutants (e.g., PM2.5, PM10) |
| Displacement Sensors | Monitor movement or deformation over time | Corners of arches, base of walls | Horizontal/vertical displacement |
| Model Type | Purpose | Proposed Application | Expected Outcome |
|---|---|---|---|
| Finite Element Analysis | Simulate structural stress and deformation | Analyze load-bearing elements under environmental conditions | Identification of high-stress zones and structural vulnerabilities |
| Random Forest | Predict structural degradation based on sensor data | Process historical and real-time data from strain and vibration sensors | Early detection of degradation patterns |
| Neural Networks | Forecast environmental impacts on structural integrity | Integrate structural and environmental data for long-term predictions | Enhanced planning for restoration and maintenance |
| Support Vector Machines | Classify structural conditions into risk levels | Categorize monitored data into stable, moderate, or critical conditions | Enable targeted interventions based on risk classification |
| Linear Regression | Analyze relationships between environmental factors | Correlate pollutant levels with material degradation | Quantify environmental impacts on structural integrity |
| Step | Difficulties | Limitations | Future Developments |
|---|---|---|---|
| 1. Survey, Mapping, and Integration |
|
|
|
| 2. Semantic and HBIM Modeling |
|
|
|
| 3. IoT Sensors Integration |
|
|
|
| 4. DTHB Construction |
|
|
|
| 5. Data Hub DTHB Construction |
|
|
|
| 6. KPI Calculation in DTHB |
|
|
|
| 7. Bidirectional Communication |
|
|
|
| 8. Real-Time Decision Support |
|
|
|
Disclaimer/Publisher’s Note: The statements, opinions and data contained in all publications are solely those of the individual author(s) and contributor(s) and not of MDPI and/or the editor(s). MDPI and/or the editor(s) disclaim responsibility for any injury to people or property resulting from any ideas, methods, instructions or products referred to in the content. |
© 2025 by the authors. Licensee MDPI, Basel, Switzerland. This article is an open access article distributed under the terms and conditions of the Creative Commons Attribution (CC BY) license (https://creativecommons.org/licenses/by/4.0/).
Share and Cite
Serbouti, I.; Chenal, J.; Tazi, S.A.; Baik, A.; Hakdaoui, M. Digital Transformation in African Heritage Preservation: A Digital Twin Framework for a Sustainable Bab Al-Mansour in Meknes City, Morocco. Smart Cities 2025, 8, 29. https://doi.org/10.3390/smartcities8010029
Serbouti I, Chenal J, Tazi SA, Baik A, Hakdaoui M. Digital Transformation in African Heritage Preservation: A Digital Twin Framework for a Sustainable Bab Al-Mansour in Meknes City, Morocco. Smart Cities. 2025; 8(1):29. https://doi.org/10.3390/smartcities8010029
Chicago/Turabian StyleSerbouti, Imane, Jérôme Chenal, Saâd Abdesslam Tazi, Ahmad Baik, and Mustapha Hakdaoui. 2025. "Digital Transformation in African Heritage Preservation: A Digital Twin Framework for a Sustainable Bab Al-Mansour in Meknes City, Morocco" Smart Cities 8, no. 1: 29. https://doi.org/10.3390/smartcities8010029
APA StyleSerbouti, I., Chenal, J., Tazi, S. A., Baik, A., & Hakdaoui, M. (2025). Digital Transformation in African Heritage Preservation: A Digital Twin Framework for a Sustainable Bab Al-Mansour in Meknes City, Morocco. Smart Cities, 8(1), 29. https://doi.org/10.3390/smartcities8010029

