Abstract
The use of structured query formulation languages is a method for gaining access to data in information management systems. Writing structured queries is a powerful method of data retrieval, and end users can generate complex database queries by becoming proficient in a particular query language. Digitization of database information systems, history and endowment, and technology conservation are some examples of database conservation techniques in the process of displaying data that require optimal query techniques. Historical and endowment properties comply with a certain set of laws governing waqf recipients, which sets them apart from heritage and cultural assets. Trusted property typically comprises real estate, valuables, or both and has an infinite preservation term so long as it may still be put to use. A solid information technology infrastructure is essential for ensuring comprehensive data security. Given the availability of knowledge and the quick development of information technology, ensuring its sustainability is a challenge. This research is aimed at preserving historical and waqf databases based on the case study of the Kingdom of Sumedang Larang (KSL), Indonesia, through examination of the database, synchronization of digital data with physical data, as well as looking at its relationship with organizations and management. The proposed method, namely the Design and Analysis of Database Query Model for Preservation Information System (DAQMP), creates a recurring query model from the original tabular data placed in the next table as a special table check for data specifications containing important data. The results must be accurately aligned between digital and physical records regularly to serve as a record of any changes and as evidence to determine whether data has been corrupted, altered, or lost.
1. Introduction
Throughout the history of the KSL [1], which was once located in Indonesia, the regional ruler (Raja) donated wealth in the form of waqf treasures, and by definition, waqf ownership is different from inheritance because waqf ownership is sanctioned through a message from the waqf donor to the waqf recipient, where the object of waqf ownership must exist for as long as it can be used. Waqf is the Islamic belief that freezes its subject, or property given, by becoming untransferable in the traditional interpretation of Islamic law. The concept of waqf includes religion and law. Such property consists of substantial territories in various Islamic territories. Therefore, the conservation of the waqf’s property requires reliable methods to ensure that its sustainability is well-awakened.
Globalization, mobility, and emerging digital-age technologies provide us with new avenues for inquiry into how we see ourselves and how we desire to preserve our past, stimulating and enhancing our capacity to do so [2]. Digitizing and preserving cultural heritage (CH) are intricate processes involving various techniques and algorithms to make CH replicas accessible to present and future generations [3]. The inspiration for preserving digital content comes from the manufacturing industry [4], where companies use archive platforms and customized life cycle management (PLM) frameworks to store vital data and knowledge about products at each stage of their lifecycle [5]. These data hold immense importance for the future, helping to avoid past mistakes and serving repetitive purposes.
Viewing cultural heritage as products and studying their lifecycle from a product standpoint reveals the need for long-term preservation of cultural heritage [6]. Over the last two centuries, society has experienced a cultural paradigm shift, always seeking new features that are easier to understand. This poses a challenge in preserving heritage and culture while being concerned about its safeguarding [7]. The advent of new technology has revolutionized the world, fostering instant communication almost anywhere in the world through the mobile phone or laptop [8]. This technological advancement has also permeated the field of cultural heritage, causing major changes in how stakeholder institutions and communities approach their heritage [9]. Communities now actively participate in restoration processes and even engage in social tagging. Therefore, it is necessary to examine how social media and cultural institutions have become highly interconnected [10]. Cultural organizations increasingly utilize social media in their activities, although it is often seen as a marketing tool. Analyzing social media interactions can provide valuable insights into the evolving nature of engagement across various goods [11].
Understanding how digital technology influences human involvement in appreciating heritage has implications for the way heritage management organizations engage with diverse communities within society [10]. Meanwhile, relational databases have served as data storage solutions for decades; the importance of scalable data models cannot be overstated in current web and mobile applications [12]. The term NoSQL encompasses all non-relational databases that provide schemaless and scalable models. These NoSQL databases, also known as Internet-age databases, are currently employed by tech giants such as Google, Amazon, and Facebook, which operate in the Web 2.0 era. Various types of NoSQL databases, including key–value pairs, column-based, column-oriented, and graph-based document databases, allow programmers to model data more closely to the formats used in applications [13]. The use of query modeling in databases can lead to incidental findings, which are unexpected disclosures that have a potential impact on sustainability prevention. In the forensic field, incidental findings can be considered information that is not related to the cause of lost data, the dynamic of the event, or the scope of the investigation. Query modeling regarding how forensic professionals should consider, address, and report incidental findings [14].
Research on digital information systems of heritage and culture is more concentrated on developing a solid approach to dealing with problems with data and user understanding [15]. This is because users in the digital age have a huge influence on the technical and aesthetic elements displayed by historical and cultural property management agencies [16]. In the author’s observation, the legacy and culture of the waqf are often conflicting, both in the form of a conflict of interests of the administrator and of the lost or damaged relics, because data management on YNWPS is still performed manually. On this basis, the authors are interested in researching models for mitigating potential conflict management and the mitigation of loss or change of data through query models. We anticipated that the DAQMP would be helpful in lowering conflict and property loss or damage. The components of assets, such as real estate, land, and historic buildings, can change over time; therefore, it is important to constantly monitor how well digital and physical data match [17].
2. Related Work
Through conceptual domain views expressed in ontologies, the ontology-based data access (OBDA) system enables users to access external databases. Conceptual modeling, query rewriting, and source-to-target mapping are all made easier by semantic technology [17]. In archaeological practice, data acquisition has always been of utmost importance [18]. In recent decades, the increased digitization of data acquisition has significantly impacted archaeological fieldwork, affecting both methodology and interpretation. Digital documentation methodologies have introduced new approaches to representing, analyzing, and understanding heritage sites [19]. With the rapid evolution of technology and substantial improvements in data, traditional database management tools are becoming less effective.
New technologies, such as NoSQL databases, have emerged, radically altering the architecture familiar to many database administrators and leading to improved performance and service availability. However, due to the novelty of this technology, standard or informal migration processes do not yet exist [20]. The conventional digital protection method for traditional cultural heritage suffers from low information recall rates and long processing times [21]. Therefore, a new digital protection method for cultural heritage based on web technologies is proposed. This approach adopts an improved four-layer architectural design pattern to create a web-based digital protection platform for cultural heritage. Application service providers (ASPs) combine an SQL server and architecture to develop database platforms and functional modules for dynamic management directly from the website model. Based on this, cultural heritage digital images are reconstructed using web technologies, and the uncertainty probability of web visualization is calculated. The process involves meta-language modeling and network cultural heritage classification [22,23].
In the current multi-model database world, there are efforts to integrate databases that operate on different data models. This integration involves combining relational and graph databases with functional data models and formal languages, specifically lambda calculus. This approach considers data schemas for both relational and graph databases. Relationships are treated as characteristic functions, and property graphs are viewed as sets of single-valued and multivalued functions. A user-friendly version of this language can serve as a powerful query tool in practice, allowing queries to be sent to integrated systems and then translated into queries in SQL and Cypher [24]. An automated method has been developed for modeling relational databases using SQL triggers and foreign keys [25]. This method efficiently answers positive semantic questions about instances based on Web semantic ontologies.
In contrast to existing knowledge-based approaches, this implementation minimizes the need for additional space in the database to reduce reasoning at query time [26]. Based on this scenario, the system can significantly improve query response time by bypassing integrity constraints and other types of inference during run-time. The use of NoSQL databases has evolved to manage unstructured data for applications, ensuring high performance and scalability. However, many organizations prefer to transfer data from NoSQL operational databases to SQL databases with a relational structure. This allows them to utilize existing tools for business intelligence, analytics, decision-making, and reporting. Despite this condition, the process of transforming NoSQL to relational databases requires manual schema mapping, which requires domain expertise and real-time consumption. This implies that there is a need for an efficient and automated method to convert unstructured NoSQL databases into structured databases. An efficient method has been developed for automatically converting NoSQL databases into relational databases. In experimental settings, MongoDB served as the NoSQL database, while MySQL and PostgreSQL were used as relational databases for performing transformation tasks with different dataset sizes. The method demonstrated excellent performance, outperforming existing cutting-edge methods for converting data from a NoSQL database to a relational database [27,28,29].
Hierarchies are used to organize data into groupings in databases. When integrating data into integrated data systems in software engineering, it is necessary to employ an appropriate method to prevent data duplication. To achieve this, a method partition is created to make it easier to understand the object attributes of the data. Subsequently, data are integrated using the grid method, and a combination of these techniques leads to the hierarchy of grid partition (HGP) method. The HGP method is designed to integrate data from engineering software and databases, simplifying data retrieval for users and eliminating duplicate data. To develop this method, object-oriented modeling tools such as unified modeling language (UML) are utilized. The approach streamlines data access by organizing all data into a data partition grid system, making the data access system more effective and efficient [30].
In various productive, commercial, and academic fields, a multidimensional approach can be employed to maintain the potential on which the data analysis process is based. Additive functions play a crucial role in query response time with simulations, enabling the efficient storage and management of previously obtained results. In the static components of the model, multidimensional variables are characterized by attributes arranged into structures called dimensions. These attributes follow a classical relational approach, where they can take values from homogeneous sets. Dimensions consist of pairs (N, J), where N represents the name of the dimension and J is the attribute hierarchy. The hierarchy consists of tuples (N, E, <, T, V), with N being the name of the dimension, E as the set containing the attribute, and < as a partial sequence relationship defined in E. Therefore, ∀x, y ∈ E, x < y means that x is grouped into T according to the value of the hierarchical level (x < T, ∀x E), and V is the lower value, denoted as V < x, ∀x E. Another important attribute, known as size, represents the variable being analyzed. The steps are entirely dependent on and functionally linked to the attributes [31]. The development of physical data investigation models adapted to digital data relies on existing theories for physical crime investigations, among other factors [32].
The model should be practical and follow the same steps as the actual investigation; it should also be general and not limited to specific technologies or product flows and procedures. The model should be specific enough to allow the development of general technological requirements for each phase. The model should be abstract and applicable to law enforcement investigations, investigative firms, and incident response [33].
3. Materials and Methods
The Prince Sumedang Nadzir Waqf Foundation (YNWPS) presently has the jurisdiction to administer historical heritage and waqf in line with the Decree of the Minister of Law and Human Rights of the Republic of Indonesia Number: AHU-0014381, AH.01.04. Year 2017. Data gathered from YNWPS interviews and a complete hardcopy of the original data document obtained for non-public circulation show that some information on historical goods housed in the museum is made available to the public through the Prince Geusan Ulun Museum website [1,34,35], while for other waqf properties, it is made available through disputed data [36].
The method entails query modeling data to define the connection between management and data entities, which is anticipated to have an impact on data sustainability. Dataset collection was carried out as an integral part of the study aimed at developing a monitoring system that was expected to affect data sustainability [37]. DAQMP builds a recurring query model from the data of the initial tables carried alongside the specific data specifications tables containing significant data, such as heritage items containing material like gold, silver, nickel, and wood, or land and buildings with in-depth details of the current area as well as its boundaries [38]. Data specification tables in DAQMP will be compared using join queries to determine whether the data are identical after check tables made in accordance with earlier data specifications, but utilizing new data input are generated. If there are discrepancies, analysis and study should be performed, followed by documentation and data storage in a new table as findings. Experts should be involved in the case of closure if there are instances of data corruption, alteration, or missingness rather than the data’s actual source. According to the requirements of the Waqf Act of 2004, inspections must be repeated on a regular basis [39].
The query model design was crucial in order to ensure periodic matching between digital and physical data [40]. The dataset comprised a management database containing heirlooms stored in museums and land and rice fields spread across several areas [41]. During investigations, physical data were regularly checked and inputted back into the system using different tables, based on their relevance, by various operators. Stringent criteria were applied during screening to ensure the dataset included accurate representations of diverse heritage goods and soil and rice fields, reflecting real-world scenarios. Initial screening assessed the quality and reliability of the dataset, with obscure goods significantly excluded [42]. To maintain dataset integrity, goods had to be clearly and accurately identified, avoiding ambiguity and enabling their use for subsequent analysis and modeling tasks [43]. Expert identification ensured the quality and reliability of the datasets, particularly for valuable resources such as gold heirlooms or land in city centers, which were goods of great interest [44].
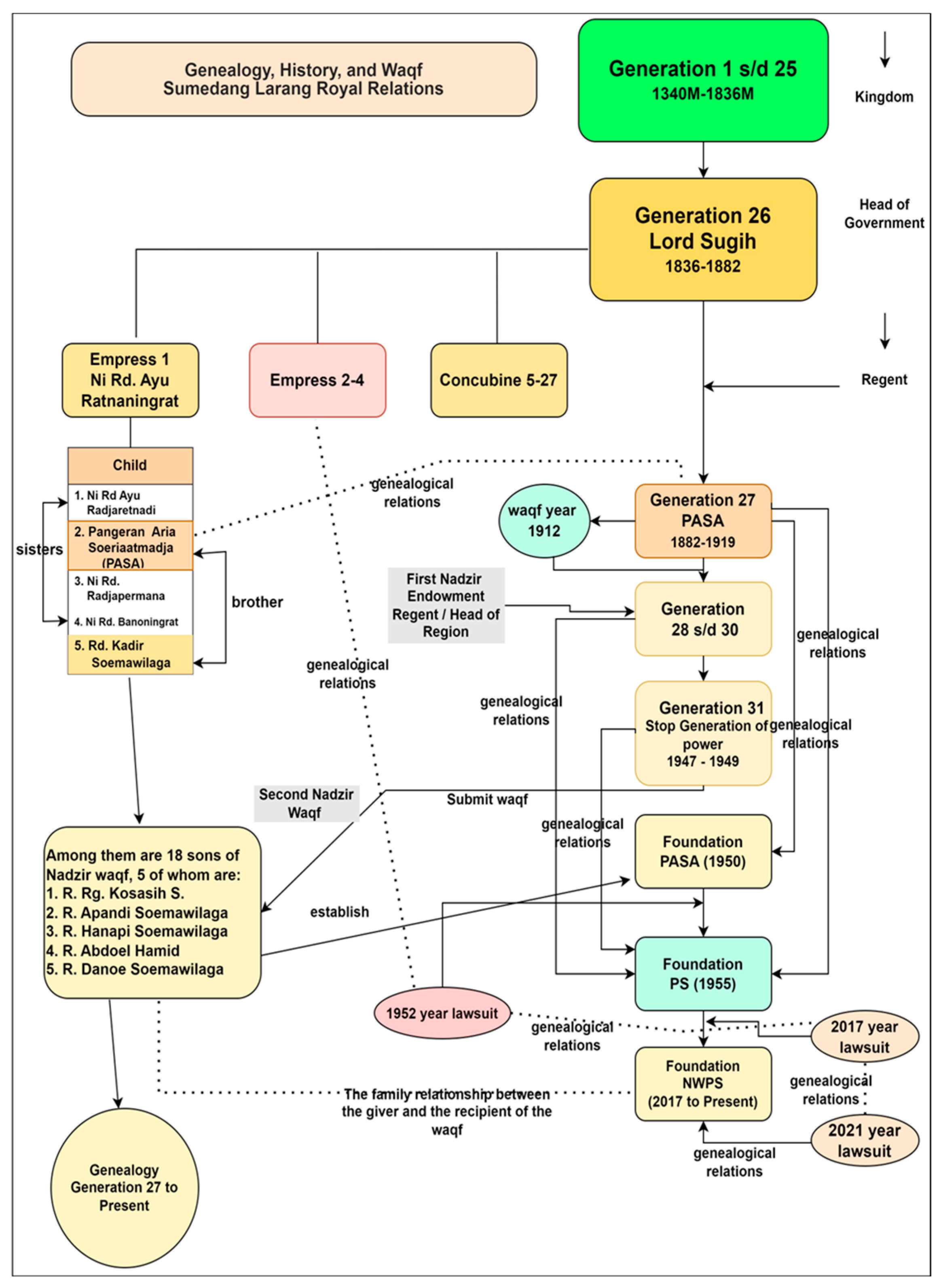
3.1. Semantic Network History of Waqf Descent
Qualitative methods typically have a theoretical basis for guiding research, with an emphasis on ensuring data analysis takes inventory of available resources. The results of the analysis of historical data and the waqf language are described in the semantic network obtained for the study, which is shown in Figure 1 below.
Figure 1.
Genealogy, history, and Waqf Sumedang Larang royal relations.
3.2. Data Set Representation
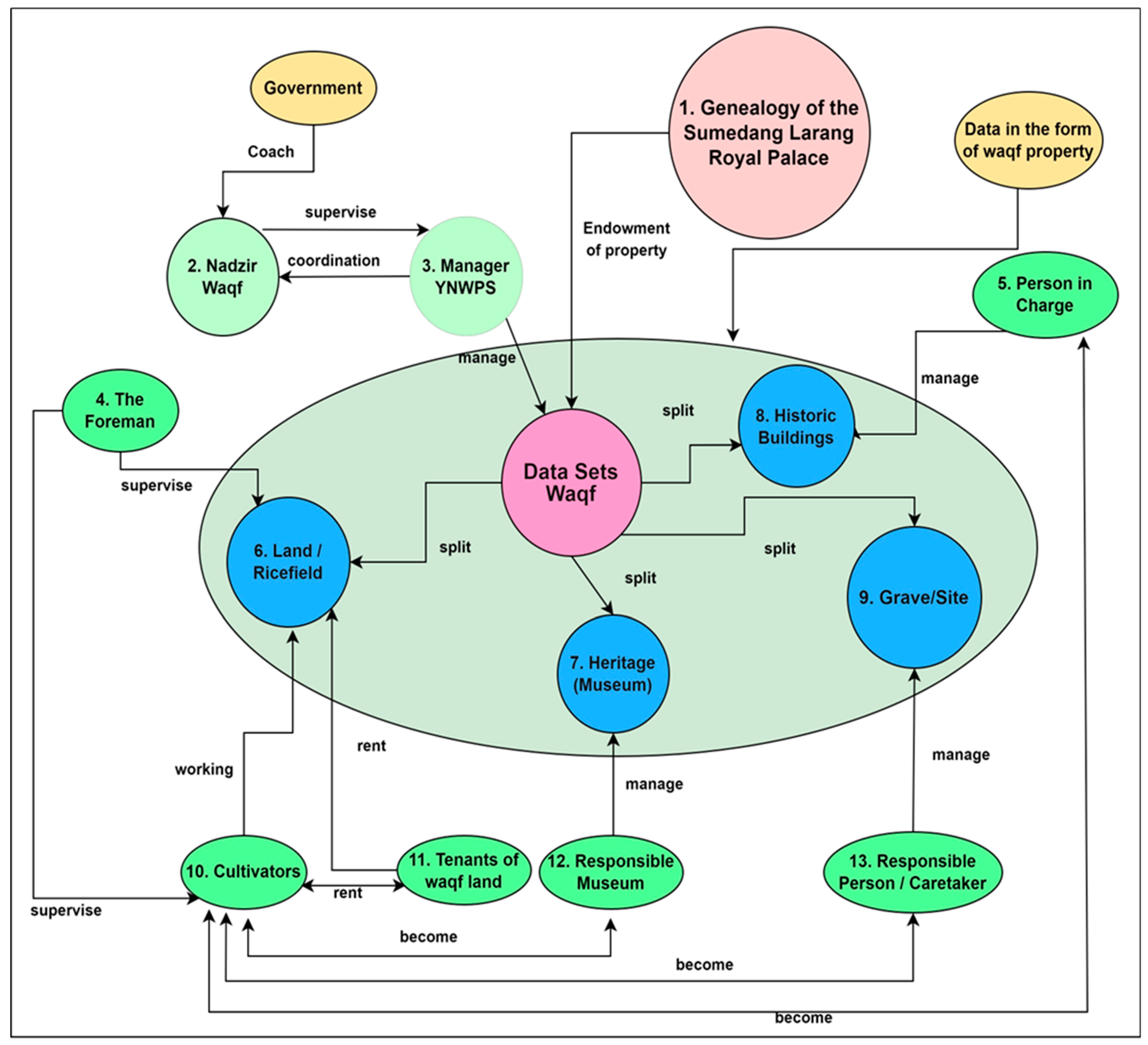
In the last two decades, considerable increases in computing power and available data have led to an analytics and machine learning (ML) revolution [45]. This method discovers new data, represents it with descriptive metadata, automatically categorizes the metadata, auto-populates a data catalog with data sets, and evaluates the new data sets for data fusion options [46]. The dataset consisted of various elements, including data related to history and lineage, Waqf Manager, Nadzir Waqf, Person in Charge of Land/Rice Fields, Person in Charge of Tomb/Site, Cultivator, Land Tenant, Tomb Occupant, Site/Tomb, Land/Rice Field, Museum, and Historical Building. Figure 2 displays the representation of this dataset and its semantic relationships [47].
Figure 2.
Representation of historical dataset and endowments of Sumedang Larang Kingdom.
In the graph, the data commodities that YNWPS controlled were shown as gray circles. These goods included land, rice fields, historical buildings, sites, tombs, manuscripts, and data about people involved in managing and using waqf assets. Existing data cataloging products have recently begun integrating ML to recommend actions based on prior user interaction and column matching learned from previous labels. To facilitate data analysis, a model representation was developed [48]. Based on the representation of datasets from Figure 2, 13 entities are taken to study their relationships, as shown in Table 1.
Table 1.
Variables and Data Sources.
The scope of the data managed is as follows:
- 30 people as managers.
- 346 cultivators of 94,343 hectares of rice fields spread across 8 locations.
- 540 land tenant population on 34.05 hectares spread across 13 locations.
- 230 heritage goods in the form of jewelry, weapons, tools, and buildings.
Examples of inheritance quantities of goods are relatively small, but very valuable material and age are shown in Figure 3, Figure 4 and Figure 5.
Figure 3.
Crown Binokasih Siger (gold), time period of Prabu Geusan Ulun Kingdom Sumedang Larang (1578–1601).
Figure 4.
Kris Ki Dukun (gold and iron), time period of King Gajah Agung’s Kingdom Sumedang Larang (893–998).
Figure 5.
‘Gunung Puyuh Nangorak’: Rice land on 23 hectares located in the South Sumedang [49].
Figure 5 shows an illustration of the immovable goods data object according to the address from the data catalog, displaying rice fields in position on Mount Puyuh Nagorak (Sawah Lega), with modified data coordinates [36].
3.3. Designing a Web-Based Framework for the Digitalization of History and the Waqf of the KSL
The broad insight of the stakeholders including the Waqf Nadzir and YNWPS as the managers was needed to improve the sustainability of digital and physical data preservation [7]. This insight led to the design of the following web-based information system framework based on the information retrieved from the stakeholders [50]. In its application, the ontology concept of data and information systems integration offers a suggestion for an almost flawless ontological integration [51]. Conceptual data models suited to each application, shared metadata for interoperability between applications like relational databases and object-based software, and ontology-based interaction with various implementations [52].
Modularization is necessary for ontological division to help simplify ontology more broadly [53]. This modularization is crucial when one needs to hide or remove knowledge that is not necessary for existing applications or divide the modules so that they can be worked separately. Users can hide or delete entities and axioms that are irrelevant to the application. A number of benefits of ontological modularization include the reuse of ontology, collaboration, and scalability for data processing [54].
Technology integration is very important in the twenty-first-century learning society [55]. The framework module’s integration design is shown in four components in Figure 6: the management module, the movable goods module (museum artifacts), the immovable goods module (land and buildings), and the genealogy module to view the lineage of the monarchs who passed down endowments [47].
Figure 6.
Framework module’s integration design.
The implementation of the framework shown in Figure 6 is described in more detail in the web navigation framework design shown in Figure 7.
Figure 7.
Framework navigation and integration model.
The framework was built with policies for users, administrators, and managers. The extent of the preservation process was directly aligned with the specific goals set by the organization responsible for overseeing historical artifacts and legacies [56]. These entities played a pivotal role in catering to public requirements by safeguarding cultural memories and heritage, thereby paving the way for posterity. By furnishing such content to the public, they addressed the inherent necessity for reestablishing connections and deriving significance from the bygone eras, consequently illuminating the relevance of history in the contemporary world. The wider use of models may require broader discussion among heritage professionals and the provision of training [57].
3.4. Data Organization and Governance
The Waqf Nadzir was observed to be the stakeholder in relation to the data needed due to the responsibility of making more data-driven decisions across the organization [58] through the waqf managers, as described in the framework in Figure 8.
Figure 8.
Ideas from the conceptual framework for historical data and endowments for data organization and governance.
Figure 8’s intra-organizational and inter-organizational relationships illustrate how both internal and external organizations participate in management and oversight. The prior approach is intended to make management and supervision easier, both practically and conceptually [59]. Similar to how fundamental scale data are described, scale data are detailed to form data structures. Before the application launches, standard operating procedures must be created to reduce risk, especially in regard to data updates, which makes it possible to carefully plan out data mitigation for risk management.
3.5. Potential Conflict
Throughout the history of waqf’s journey, there have been three conflicts, of which the third has not been fully resolved (see Figure 1). Thus, within operational management, there are potential conflicts described in the relationships between the entities. Table 1 had some potential conflicts and lost data, as shown in the following matrix:
Table 2 shows that potential conflicts could lead to the loss, change, and corruption of data. The colors used in the table are explained as follows.
Table 2.
Matrix of potential conflicts and lost data.
The explanation of the color used in Table two is given in Table 3.
Table 3.
Color meaning in Table 2.
The 13 data entities in Table 1 could enter into conflict, among various things, if:
- 5.
- The YNWPS management started cultivating and living on the waqf land.
- 6.
- Nadzir Waqf takes over as the YNWPS manager.
- 7.
- The foreman changes to the position of cultivator.
- 8.
- Cultivator is derived from caretaker.
Likewise for:
- Movable property if: damaged, altered, replaced, or lost.
- Immovable property if: land area changes; tenants or cultivators change; and land use is not in accordance with the agreement.
There will probably be another lawsuit from the heirs’ environment if disagreements and data updates are not handled effectively. According to the information in Figure 1, there have been three lawsuits since the management generation changed.
4. Results
The development of society and the economy, along with more prevalent sources of degradation, have been perceived to pose an increasing threat to cultural and natural heritage [60]. The safeguarding of this legacy at the national level was judged inadequate due to a lack of sufficient scientific and technological means to deliver efficient conservation education to the local population [61]. While that goes on, international accords, standards, and resolutions on cultural and natural property have shown how important it is for everyone on earth to safeguard their distinctive and irreplaceable properties [62]. Therefore, it is crucial for relevant managers to exercise greater prudence and conduct frequent data audits in order to resolve and mitigate conflicts [63].
4.1. Mitigation Workflow Query Platform DAQMP
Data tracing steps were required platforms in digital data protection, and physical data were divided into two platform parts, namely management platforms and application platforms.
1. Platform Management by Administrator. Establish manager authorities to enable different administrators to conduct various levels of database platform management operations.
2. An application platform was used to examine historical and waqf database collections related to digital data tracing and physical data, for moving object data and non-moving object data.
The DAQMP for the information system of preservation history and endowments is to create a recurring query model from the original tabular data to the next specified data specification table containing important data [64]. The specifications of this table will be checked through a check table that was created according to the previous data specification, but using the new data input of the verification results, then performing a join query to see the data similarity [65]. If there are differences, then analysis and investigation must be carried out and documented, and the data must be stored in a new table as findings. The conclusion of the case must involve the expert rather than the data object since the original authority of the data remains with the experts in the data field [66]. Steps to perform DAQMP semi-automatically are shown in Figure 9.
Figure 9.
Processes on the workflow query platform synchronize digital data with physical data.
4.2. Model Query Mitigation for the Conflict Manager
Since the derivation of the waqf in 1912 (Figure 1), there have been three conflicts. Every generation of managers faces conflicts, which can only be settled through formal legal actions in a court of law. The Query Mitigation for the Conflict Manager model is expected to map potential conflicts to prevent future conflicts [67]. The query model should be designed based on the potential conflict table. The potential conflict with the waqf administrator is shown in Figure 10. And for mitigation, it can be performed by joining queries so that the data can be shown, and then the manager’s lead note can take a decision [68,69].
Figure 10.
Potential conflict managers in an entity relational diagram table.
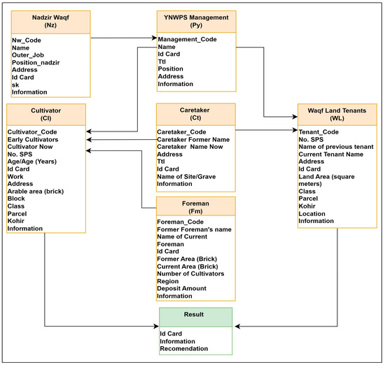
In the verification of potential conflict data, the first step is to create the initials of tables, namely as in Table 4.
Table 4.
The initials of the table manager entity.
Potential conflicts of interest in the management of waqf can occur if Nadzir Waqf becomes a YNWPS manager, YNWPS managers become cultivators, foreman become cultivators, and caretakers become cultivators. For simple data verification, it is enough to use the join query model based on the Id_Card attribute. Examples if Nadzir Waqf becomes the YNWPS manager of the query model are shown in Table 5.
Table 5.
Query model to coordinate potential mediators of disputes.
For Py, Cl, Ct, Pt, and Fm entities, they can be created in the same way as the query model above. Nadzir Waqf supervises waqf property and also manages the organization’s governance structure. If the query results show the findings, then the head of Nadzir must take action in accordance with the basic budget of YNWPS because Nadzir Waqf is forbidden from being the manager of YNWPS.
4.3. Moving Goods: DAQMP Mitigation
Moving goods that existed at the time of printing are still recorded in hand-managed digital data, and the presence of data changes has been unrecorded for decades [70]. Every year, managers and local residents gather under the Thanksgiving flag to remember the history of the warehouse and clean it as a means to honor the past of KSL. The ‘washing heirlooms’ tradition’s purpose in the museum Prabu Geusan Ulun is a ceremony with a performance-like framework and purpose. Several phases are involved in the preparation, presentation, and closing phases of this procession, which are all three separate phases [71]. The ‘Washing heirlooms’ tradition serves many purposes, including those related to the ceremony, the ‘Washing heirlooms’ ritual itself, entertainment, communication, social interaction, and religion. But it is likely to cause damage to the object [72]. So far, there is no proper record of re-documenting the inheritance data. In this case, investigation of the synchronization of digital data with physical data is essential as part of maintenance for preservation [73].
The focus of this research on moving data is on data that have high economic and historical value, such as items containing gold, silver, nickel, and others [74]. The query model should be designed based on the potential conflict table, and the step is designed according to Figure 9. For the prevention of moving data changes, an overview of data entities is shown in Figure 11.
Figure 11.
Potential change or loss for moving goods data in the entity relational diagram table.
In verifying the potential data to be corrupted, altered, replaced, or lost, the first step is to create a table with initials, where moving goods data are divided into two categories, namely, non-jewelry and jewelry categories [75]. Table 6 shows the initial moving goods list.
Table 6.
The initials of moving goods table.
The query model that synchronizes digital data with physical data is shown in Table 7. Table 8 shows the synchronized digital and physical data.
Table 7.
The query model synchronizes digital data with physical data for non-jewelry legacy.
Table 8.
Query models synchronize digital data with physical data for moving goods (jewelry).
4.4. Non-Moving Goods: DAQMP Mitigation
According to the latest data from the management of YNWPS, there has been a change in land area in the form of rice fields since the waqf was passed to heirs in 1949. In 1949, the land area in the form of rice fields was 100,178 hectares, while in 2010, the land area in the form of rice fields was 87,125 hectares (data were taken from the adjudication team of the National Land Agency of the Sumedang Regency Government, and the data were not available to the public). It is uncertain if the data has been sold or has changed in status up to this point. In order to ensure accurate recording of data modifications or loss, DAQMP is required. The changes in immovable property, either in the form of rice fields or land, focused on the broad changes and functions of land from the past and present, as it became part of the organization’s revenue as the management capital for the sustainability of Waqf estate [76]. The step mitigation is designed according to Figure 9, and the potential change in the non-moving object-entity relationship is shown in Figure 12.
Figure 12.
Potential changes in non-moving goods data entity relational diagram table.
In verifying potential data that change widely, changes functions, or changes usernames, the first step is to create tables with initials. Table 9 shows the initials for non-moving goods.
Table 9.
The initials of the table for non-moving goods.
The query model that synchronizes non-moving goods data potential changed is shown in Table 10.
Table 10.
Query models synchronize non-moving goods data potential changed.
Although a simple DAQMP needs to be performed, as with physical data for decades, there is no record of a change in the data. Digital data are created manually, the specifications are still fixed, while physical data most likely have changed [77].
5. Discussion
The query algorithm presented in this work is simple, but contributes significantly to predicting data differences [78]. At that time, examiners seemed more concerned with digital data security than physical data. However, as information and communication technology advanced, digital forensic methods continued to evolve. Historical and waqf preservation, particularly concerning waqf property such as heirlooms, land, and historical buildings, were practices predominantly observed in countries with a Muslim majority.
The entrusted property usually contained components that remained unchanged over time, even though human mentality and behavior might change. Data retention played a crucial role in ensuring the security of both digital and physical data. It became meaningless to have secure digital data if it did not match the corresponding physical data or if the goods were lost from circulation [79]. A viable strategy to maintain the security of both types of data was by installing cameras to monitor physical data presented online. This approach could eliminate the need for constant data control and updates [80]. However, in cases of unforeseen events, further investigation was required. Implementing this strategy might involve a substantial cost, which needed to be considered carefully and not executed conventionally. The implementation can be carried out especially for some high-value data such as ‘Crown Binokasih Siger’ (Figure 3), which is based on gold and is 445 years old.
6. Conclusions
Based on the findings and conversation, it seems that creating query models is only talked about for data investment, with the goal of better preserving physical data by comparing one or more characteristics found in digital data with physical data. Maintaining data preservation requires regular DAQMP implementation, which is highly essential. If the query results in a DAQMP exhibit discrepancies, it suggests that the algorithm model can aid in data preservation.
This further development is based on the data set attribute specification that can make separate applications into investigative libraries synchronizing digital data with physical data. Data are more important than ever in the Internet era; thus, it is essential to keep them safe and secure. The use of digital data has changed significantly as a result of digitalization, and its utilization rate has sharply risen. Using information resources to enhance digital data service capability and advance digital data management has become a critical challenge for data resource management due to the development of technology and the accumulation of digital data in the big data era. In that case, choosing an alternative to DAQMP would be wise.
The data that exist in the history and waqf of KSL is relatively small and is not big data; however, the sustainability of data preservation is more important than the amount of data itself, as stated in the mandate of the data waqf letter. The generation of managers continues to change every period and is related to the origin of the data. Historically, data preservation disruption occurred from the aspects of data management and origin.
This study is a component of a series of web-based information system development projects for the digitalization of historical database preservation and KSL waqf. It consists of a literature review, a web-based design framework, an ontology-based query model design, application program development for control, and a data conservation management database. Finally, the DAQMP approach can help conserve history and endowments through conflict prevention by offering quick, accurate, and precise information, according to the final judgment.
Author Contributions
Conceptualization, R.S., B.N.R., A.S.A. and R.B.; methodology, R.S.; software, R.S.; validation, R.S. and B.N.R.; formal analysis, B.N.R. and A.S.A.; investigation, A.S.A.; resources, B.N.R.; data curation R.S.; writing, original draft preparation, R.S.; writing, review and editing, R.S., B.N.R., A.S.A. and R.B.; supervision, B.N.R., A.S.A. and R.B.; project administration R.S. and B.N.R.; funding acquisition, B.N.R. All authors have read and agreed to the published version of the manuscript.
Funding
The authors are grateful to the Rector of Universitas Padjadjaran for providing financial assistance in the dissemination of the study through the Unpad Doctoral Research Grant, contract number: 1595/UN6.3.1/PT.00/2021 and ALG Grant under contract number: 1594/UN6.3.1/PT.00/2023.
Data Availability Statement
The data used in this research is available upon request.
Acknowledgments
The authors are also grateful to the reviewers of this paper. We are grateful for the discussion on the social media analytics study with the collaborators in the RISE_SMA H2020 Project Year 2019–2024. The authors are also grateful to the YNWPS management for providing accurate study data, as well as the reviewers for their valuable feedback on this paper.
Conflicts of Interest
The authors declare no conflict of interest.
References and Note
- Silsilah, B.S.; Ulun, M.P.G.; Profil Yayasan Pangeran Sumedang. pp. 1–26. Available online: https://sumedangtandang.com/direktori/detail/yayasan-pangeran-sumedang-yps.htm, (accessed on 28 November 2023).
- Thwaites, H.; Santano, D.; Esmaeili, H.; See, Z.S. A Malaysian Cultural Heritage Digital Compendium. Digit. Appl. Archaeol. Cult. Herit. 2019, 15, e00116. [Google Scholar] [CrossRef]
- Tripalupi, R.I.; Yulianti, L.; Naafisah, D.D. Optimization of Financial Technology as an Opportunity for Development of Islamic Microfinance Institutions. Int. J. Artif. Intell. Res. 2021, 6. [Google Scholar] [CrossRef]
- Shang, Z.; Zhang, L. The Sustainable Digitalization in the Manufacturing Industry: A Bibliometric Analysis and Research Trend. Mob. Inf. Syst. 2022, 2022, 1451705. [Google Scholar] [CrossRef]
- Sakao, T.; Nordholm, A.K. Requirements for a Product Lifecycle Management System Using Internet of Things and Big Data Analytics for Product-as-a-Service. Front. Sustain. 2021, 2, 735550. [Google Scholar] [CrossRef]
- Misbah, H.; Johari, F.; Mat Nor, F.; Haron, H.; Shahwan, S.; Shafii, Z. Sustainable Development, Regional Planning, and Information Management as an Evolving Theme in Waqf Research: A Bibliometric Analysis. Sustainability 2022, 14, 14126. [Google Scholar] [CrossRef]
- Paschalidou, E.; Fafet, C.; Milios, L. A Strong Sustainability Framework for Digital Preservation of Cultural Heritage: Introducing the Eco-Sufficiency Perspective. Heritage 2022, 5, 1066–1088. [Google Scholar] [CrossRef]
- Poehler, E.E. Digital Technologies and the Transformation of Archaeological Labor. Heritage 2023, 6, 3985–3997. [Google Scholar] [CrossRef]
- Mudička, Š. Digital Heritage, the Possibilities of Information Visualisation through Extended Reality Tools. Heritage 2023, 6, 112–131. [Google Scholar] [CrossRef]
- Cui, T.; Kumar, P.; Orr, S.A. Connecting Characteristics of Social Media Activities of a Heritage Organisation to Audience Engagement. Digit. Appl. Archaeol. Cult. Herit. 2023, 28, e00253. [Google Scholar] [CrossRef]
- Dadgar, M.; Vithayathil, J.; Osiri, J.K. Social Media Usage and Cultural Dimensions: An Empirical Investigation. Proc. Annu. Hawaii Int. Conf. Syst. Sci. 2017, 2017, 2243–2252. [Google Scholar] [CrossRef]
- Guo, Q.; Lu, J.; Zhang, C.; Sun, C.; Yuan, S. Multi-Model Data Query Languages and Processing Paradigms. In Proceedings of the 29th ACM International Conference on Information & Knowledge Management, Virtual Event, Ireland, 19–23 October 2020; pp. 3505–3506. [Google Scholar] [CrossRef]
- Joseph, N.; Mathew, P.; George, P.G. Modeling and Querying NOSQL Databases. In Proceedings of the International Conference on Interllectual Property Rights, Idukki, India, 20 February 2021; pp. 95–100. [Google Scholar]
- Fasani, G.; Gino, S.; Sguazzi, G. Incidental Findings in Forensic Investigations: A Narrative Review. Forensic Sci. 2023, 3, 345–356. [Google Scholar] [CrossRef]
- Sudrajat, R.; Nurani, B.; Setiawan, A. Literature Review on the Information System for Digitization of Royal History and Waqf. Int. J. Data Netw. Sci. 2023, 7, 1839–1848. [Google Scholar] [CrossRef]
- Raghavendra, T.S.; Mohan, K.G. Web Mining and Minimization Framework Design on Sentimental Analysis for Social Tweets Using Machine Learning. Procedia Comput. Sci. 2019, 152, 230–235. [Google Scholar] [CrossRef]
- Pankowski, T. Modeling and Querying Data in an Ontology-Based Data Access System. Procedia Comput. Sci. 2021, 192, 497–506. [Google Scholar] [CrossRef]
- Kansa, E.; Kansa, S.W. Digital Data and Data Literacy in Archaeology Now and in the New Decade. Adv. Archaeol. Pract. 2021, 9, 81–85. [Google Scholar] [CrossRef]
- Vital, R.; Sylaiou, S. Digital Survey: How It Can Change the Way We Perceive and Understand Heritage Sites. Digit. Appl. Archaeol. Cult. Herit. 2022, 24, e00212. [Google Scholar] [CrossRef]
- Bouamama, S. Migration from a Relational Database to NoSQL. Int. J. Knowl.-Based Organ. 2018, 8, 63–80. [Google Scholar] [CrossRef]
- Hambarde, K.; Proença, H. Information Retrieval: Recent Advances and Beyond. IEEE Access 2023, 11, 76581–76604. [Google Scholar] [CrossRef]
- Zhao, Y. Digital Protection of Cultural Heritage Based on Web Technology. Math. Probl. Eng. 2022, 2022, 3196063. [Google Scholar] [CrossRef]
- Casterella, G.I.; Vijayasarathy, L. An Experimental Investigation of Complexity in Database Query Formulation Tasks. J. Inf. Syst. Educ. 2013, 24, 211–221. [Google Scholar]
- Ruggieri, F. Security in Digital Data Preservation. Digit. Evid. Electron. Signat. Law Rev. 2014, 11, 100–106. [Google Scholar] [CrossRef]
- Kraleva, R.; Kralev, V.; Sinyagina, N.; Koprinkova-Hristova, P.; Bocheva, N. Design and Analysis of a Relational Database for Behavioral Experiments Data Processing. Int. J. Online Eng. 2018, 14, 117–132. [Google Scholar] [CrossRef]
- Nilsen, P. Making Sense of Implementation Theories, Models and Frameworks. Implement. Sci. 2015, 10, 53. [Google Scholar] [CrossRef] [PubMed]
- Rao, A.; Khankhoje, D.; Namdev, U.; Bhadane, C.; Dongre, D. Insights into NoSQL Databases Using Financial Data: A Comparative Analysis. Procedia Comput. Sci. 2022, 215, 8–23. [Google Scholar] [CrossRef]
- Aftab, Z.; Iqbal, W.; Almustafa, K.M.; Bukhari, F.; Abdullah, M. Automatic NoSQL to Relational Database Transformation with Dynamic Schema Mapping. Sci. Program. 2020, 2020, 8813350. [Google Scholar] [CrossRef]
- Karmacharya, A.; Wefers, S. Ontology-Based Structuring of Spectral and Spatial Recording Strategies for Cultural Heritage Assets: Background, State of Affairs, and Future Perspectives. In Digital Techniques for Documenting and Preserving Cultural Heritage; Arc Humanities Press: Kalamazoo, MI, USA; Bradford, UK, 2018; pp. 159–174. [Google Scholar]
- Yasin, V.; Zarlis, M.; Sitompul, O.S.; Sihombing, P. Hierarchy of Grid Partition (HGP) Integrating Data in Software Engineering and Databases. IOP Conf. Ser. Mater. Sci. Eng. 2020, 846, 012024. [Google Scholar] [CrossRef]
- Pankowski, T. Rewriting and Executing Faceted Queries over Ontology-Enhanced Databases. Procedia Comput. Sci. 2017, 112, 137–146. [Google Scholar] [CrossRef]
- De Masi, F.; Larosa, F.; Porrini, D.; Mysiak, J. Cultural Heritage and Disasters Risk: A Machine-Human Coupled Analysis. Int. J. Disaster Risk Reduct. 2021, 59, 102251. [Google Scholar] [CrossRef]
- Carrier, B.; Spafford, E.H. Getting Physical with the Investigative Process. Int. J. Digit. Evid. Fall 2003, 2, 1–20. [Google Scholar]
- Hermawan, D.; Sofian, M.; Kuswara, K. Improving The Function of The Prabu Geusan Ulun Museum in Sumedang Regency as A Tourist Attraction for Historical and Cultural Education. Panggung 2017, 27, 319–333. [Google Scholar] [CrossRef][Green Version]
- Prabu, M.; Ulun, G. PROFILE. pp. 1–25.
- Putusan, D.; Agung, M.; Indonesia, R.; Keadilan, D.; Ketuhanan, B.; Maha, Y. Putusan PT Bandung Nomor 57/PDT/2021/PT BDG Tanggal 25 Februari 2021—Pembanding/Penggugat: Ketua Yayasan Pangeran Sumedang Terbanding/Tergugat: Ketua Yayasan Nadzhir Wakaf Pangeran Sumedang. 2021. Available online: https://putusan3.mahkamahagung.go.id/direktori/putusan/zaeb77289ae25fbe9eb5313231363234.html (accessed on 28 November 2023).
- Sevilla, J.; Samper, J.J.; Fernández, M.; León, A. Ontology and Software Tools for the Formalization of the Visualisation of Cultural Heritage Knowledge Graphs. Heritage 2023, 6, 4722–4736. [Google Scholar] [CrossRef]
- Segovia, M.; Garcia-Alfaro, J. Design, Modeling and Implementation of Digital Twins. Sensors 2022, 22, 5396. [Google Scholar] [CrossRef] [PubMed]
- Undang-Undang No.41 Tahun 2004 Tentang Wakaf|Badan Wakaf Indonesia|BWI.Go.Id. Available online: https://www.bwi.go.id/3629/2007/09/17/undang-undang-no-41-tahun-2004-tentang-wakaf/ (accessed on 2 September 2023).
- Lin, P.; Li, Y.; Luo, W.; Zhou, X.; Zeng, Y.; Li, K.; Li, K. Personalized Query Techniques in Graphs: A Survey. Inf. Sci. 2022, 607, 961–1000. [Google Scholar] [CrossRef]
- Iizumi, T.; Sakai, T. The Global Dataset of Historical Yields for Major Crops 1981–2016. Sci. Data 2020, 7, 97. [Google Scholar] [CrossRef]
- Olabode, S.O.; Bakare, A.A.; Olateju, O.I. An Assessment of the Reliability of Secondary Data in Management Science Research. LASU J. Employ. Relat. Hum. Resour. Manag. 2018, 1, 182–194. [Google Scholar] [CrossRef]
- Lebdaoui, I.; El Hajji, S.; Orhanou, G. Managing Big Data Integrity. In Proceedings of the 2016 International Conference on Engineering & MIS (ICEMIS), Agadir, Morocco, 22–24 September 2016. [Google Scholar] [CrossRef]
- Cai, L.; Zhu, Y. The Challenges of Data Quality and Data Quality Assessment in the Big Data Era. Data Sci. J. 2015, 14, 2. [Google Scholar] [CrossRef]
- Fang, X. Research on the Development Path of Cultural Heritage Information Visualization from the Perspective of Digital Humanities. Mob. Inf. Syst. 2022, 2022, 2652920. [Google Scholar] [CrossRef]
- Wang, R.Z.; Guven, E.; Duva, J.L.; Kramer, M. Data Set Representation and Tagging for Automating Data Cataloging. Johns Hopkins APL Tech. Dig. (Appl. Phys. Lab.) 2022, 36, 250–258. [Google Scholar]
- Sudrajat, R.; Ruchjana, B.; Abdullah, A.; Budiarto, R. Web-Based Information System Framework for the Digitization of Historical Databases and Endowments. Int. J. Data Netw. Sci. 2024, 8, 319–328. [Google Scholar] [CrossRef]
- Keet, C.M. An Introduction to Ontology Engineering; IOS Press: Johannesburg, South Africa, 2018. [Google Scholar]
- Gunung Puyuh Nangorak—Google Maps. Available online: https://www.google.co.id/maps/@-6.8729659,107.919896,3a,77.1y,19.08h,83.97t/data=!3m6!1e1!3m4!1si1kOZEyk_RZakZZOaav6MA!2e0!7i16384!8i8192?entry=ttu (accessed on 26 November 2023).
- Adetunji, O.O.; Idowu, S.A.; Izang, A.A. Web-Based Information System (WBIS) Framework: Facilitating Interoperability within Business Ventures. Int. J. Comput. Appl. 2018, 180, 7–12. [Google Scholar]
- Yildiz, B.; Miksch, S. Motivating Ontology-Driven Information Extraction. Multimed. Inf. Extr. Digit. Herit. Preserv. 2011, 1–19. [Google Scholar] [CrossRef]
- Al-Fedaghi, S. Conceptual Data Modeling: Entity-Relationship Models as Thinging Machines. Int. J. Comput. Sci. Netw. Secur. 2021, 21, 247–260. [Google Scholar] [CrossRef]
- Algergawy, A.; Babalou, S.; Klan, F.; König-Ries, B. Ontology Modularization with OAPT. J. Data Semant. 2020, 9, 53–83. [Google Scholar] [CrossRef]
- Keet, C.M.; Keet, M. Dependencies between Ontology Design Parameters. Int. J. Metadata Semant. Ontol. 2010, 5, 265–284. [Google Scholar] [CrossRef]
- Bajracharya, J.R. Technology Integration Models and Frameworks in Teaching and Training. J. Train. Dev. 2021, 6, 3–11. [Google Scholar] [CrossRef]
- Zaagsma, G. Digital History and the Politics of Digitization. Digit. Scholarsh. Humanit. 2022, 38, 830–851. [Google Scholar] [CrossRef]
- Richards, J.; Brimblecombe, P. Tuning and Effectiveness in Heritage Models. Heritage 2023, 6, 5516–5523. [Google Scholar] [CrossRef]
- Abraham, R.; Schneider, J.; vom Brocke, J. Data Governance: A Conceptual Framework, Structured Review, and Research Agenda. Int. J. Inf. Manag. 2019, 49, 424–438. [Google Scholar] [CrossRef]
- Bronzino, J.D. Management and Supervision. In Management of Medical Technology; Elsevier: Amsterdam, The Netherlands, 1992; pp. 243–282. [Google Scholar] [CrossRef]
- Ari, I.; Koc, M. Towards Sustainable Financing Models: A Proof-of-Concept for a Waqf-Based Alternative Financing Model for Renewable Energy Investments. Borsa Istanbul Rev. 2021, 21, S46–S56. [Google Scholar] [CrossRef]
- Durrant, L.J.; Vadher, A.N.; Teller, J. Disaster Risk Management and Cultural Heritage: The Perceptions of European World Heritage Site Managers on Disaster Risk Management. Int. J. Disaster Risk Reduct. 2023, 89, 103625. [Google Scholar] [CrossRef]
- Alcala, R. Cultural Evolution: Protecting Digital Cultural Property in Armed Conflict. Int. Rev. Red Cross 2022, 104, 1083–1119. [Google Scholar] [CrossRef]
- Minguez Garcia, B. Integrating Culture in Post-Crisis Urban Recovery: Reflections on the Power of Cultural Heritage to Deal with Crisis. Int. J. Disaster Risk Reduct. 2021, 60, 102277. [Google Scholar] [CrossRef]
- Aftabi, P.; Bahramjerdi, S.F.N. Developing a Decision-Making Framework within the Management of Historical Cities: Towards Integrated Conservation and Development of the Roudaki Neighbourhood. Land Use Policy 2023, 129, 106653. [Google Scholar] [CrossRef]
- Münster, S.; Utescher, R.; Ulutas Aydogan, S. Digital Topics on Cultural Heritage Investigated: How Can Data-Driven and Data-Guided Methods Support to Identify Current Topics and Trends in Digital Heritage? Built Herit. 2021, 5, 25. [Google Scholar] [CrossRef]
- Hayrynen, M. Heritage Is Ours—Citizens Participating in Decision Making; Europa Nostra Finland: Helsinki, Finland, 2018; ISBN 9789529401802. [Google Scholar]
- Suleiman, H. Conflict over Waqf Property in Jerusalem: Disputed Jurisdictions between Civil and Shari’a Courts. Electron. J. Islam. Middle East. Law 2015, 3, 97–110. [Google Scholar]
- Autiosalo, J.; Siegel, J.; Tammi, K. Twinbase: Open-Source Server Software for the Digital Twin Web. IEEE Access 2021, 9, 140779–140798. [Google Scholar] [CrossRef]
- Janom, N.; Izham, M.Z.; Mansor, F.S.; Aris, S.R.S.; Bashah, N.S.K.; Arshad, N.H. Review on Success Factors of Waqf Information Management System in Malaysia. Indones. J. Electr. Eng. Comput. Sci. 2019, 16, 412. [Google Scholar] [CrossRef]
- Heath, H.; MacDermott, Á.; Akinbi, A. Forensic Analysis of Ephemeral Messaging Applications: Disappearing Messages or Evidential Data? Forensic Sci. Int. Digit. Investig. 2023, 46, 301585. [Google Scholar] [CrossRef]
- Bairagi, S.; Custodio, M.C.; Durand-Morat, A.; Demont, M. Preserving Cultural Heritage through the Valorization of Cordillera Heirloom Rice in the Philippines. Agric. Human Values 2021, 38, 257–270. [Google Scholar] [CrossRef]
- Mochamad, R.; Tubagus, N.; Yanti, K.L.; Sarip, I.; Budaya, P.A. Fungsi Tradisi Ngumbah Pusaka Prabu Geusan Ulun Sumedang Larang. J. Budaya Etn. 2021, 4, 3–22. [Google Scholar]
- Tyagi, A.K.; Sreenath, N. Cyber Physical Systems: Analyses, Challenges and Possible Solutions. Internet Things Cyber-Phys. Syst. 2021, 1, 22–33. [Google Scholar] [CrossRef]
- Ur Rahman, A.; Muzammal, M.; David, G.; Ribeiro, C. Database Preservation: The DBPreserve Approach. Int. J. Adv. Comput. Sci. Appl. 2015, 6, 255–266. [Google Scholar] [CrossRef]
- Zhang, W.E.; Sheng, Q.Z.; Qin, Y.; Taylor, K.; Yao, L. Learning-Based SPARQL Query Performance Modeling and Prediction. World Wide Web 2018, 21, 1015–1035. [Google Scholar] [CrossRef]
- Cerviño, M.L.; Fern, A.; Ant, A.; Abad, P.V. Lost Heritage—Architectural Replacement of an Atrium and a Courtyard of the Roman Houses of Armea (Allariz, Ourense). Heritage 2022, 5, 409–430. [Google Scholar] [CrossRef]
- Viscaino-Quito, A.; Serpa-Andrade, L. Synchronization Procedure for Data Collection in Offline-Online Sessions. In Proceedings of the 13th International Conference on Applied Human Factors and Ergonomics (AHFE 2022), New York, NY, USA, 24–28 July 2022; Volume 28. [Google Scholar] [CrossRef]
- Sarker, I.H. Machine Learning: Algorithms, Real-World Applications and Research Directions. SN Comput. Sci. 2021, 2, 1–21. [Google Scholar] [CrossRef]
- Georgiou, A.; Li, J.; Hardie, R.A.; Wabe, N.; Horvath, A.R.; Post, J.J.; Eigenstetter, A.; Lindeman, R.; Lam, Q.; Badrick, T.; et al. Diagnostic Informatics—The Role of Digital Health in Diagnostic Stewardship and the Achievement of Excellence, Safety, and Value. Front. Digit. Health 2021, 3, 659652. [Google Scholar] [CrossRef]
- Yaacoub, J.P.A.; Salman, O.; Noura, H.N.; Kaaniche, N.; Chehab, A.; Malli, M. Cyber-Physical Systems Security: Limitations, Issues and Future Trends. Microprocess. Microsyst. 2020, 77, 103201. [Google Scholar] [CrossRef]
Disclaimer/Publisher’s Note: The statements, opinions and data contained in all publications are solely those of the individual author(s) and contributor(s) and not of MDPI and/or the editor(s). MDPI and/or the editor(s) disclaim responsibility for any injury to people or property resulting from any ideas, methods, instructions or products referred to in the content. |
© 2023 by the authors. Licensee MDPI, Basel, Switzerland. This article is an open access article distributed under the terms and conditions of the Creative Commons Attribution (CC BY) license (https://creativecommons.org/licenses/by/4.0/).











