The Usefulness of the Johari Window for the Cultural Heritage Planning Process
Abstract
1. Introduction
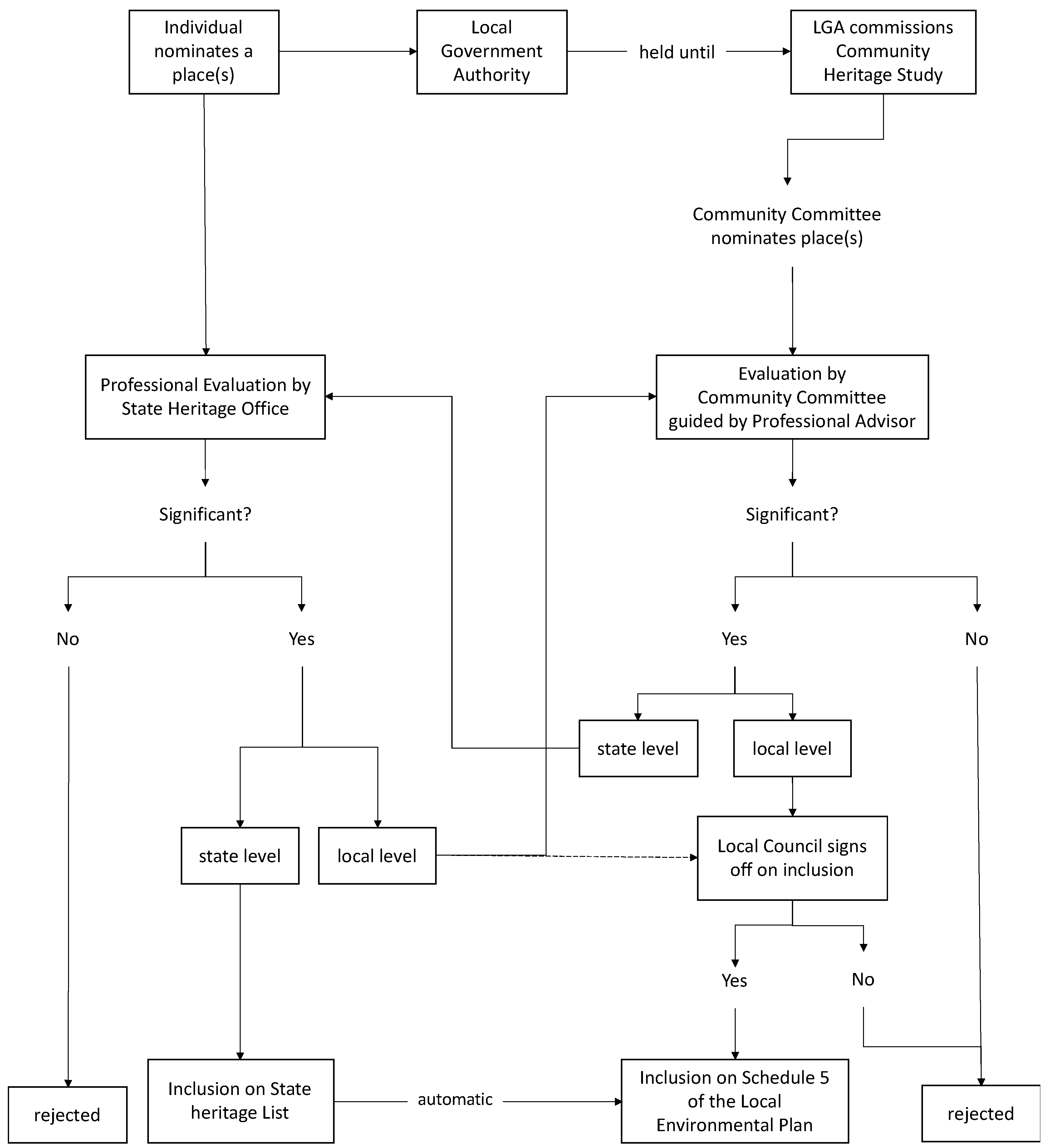
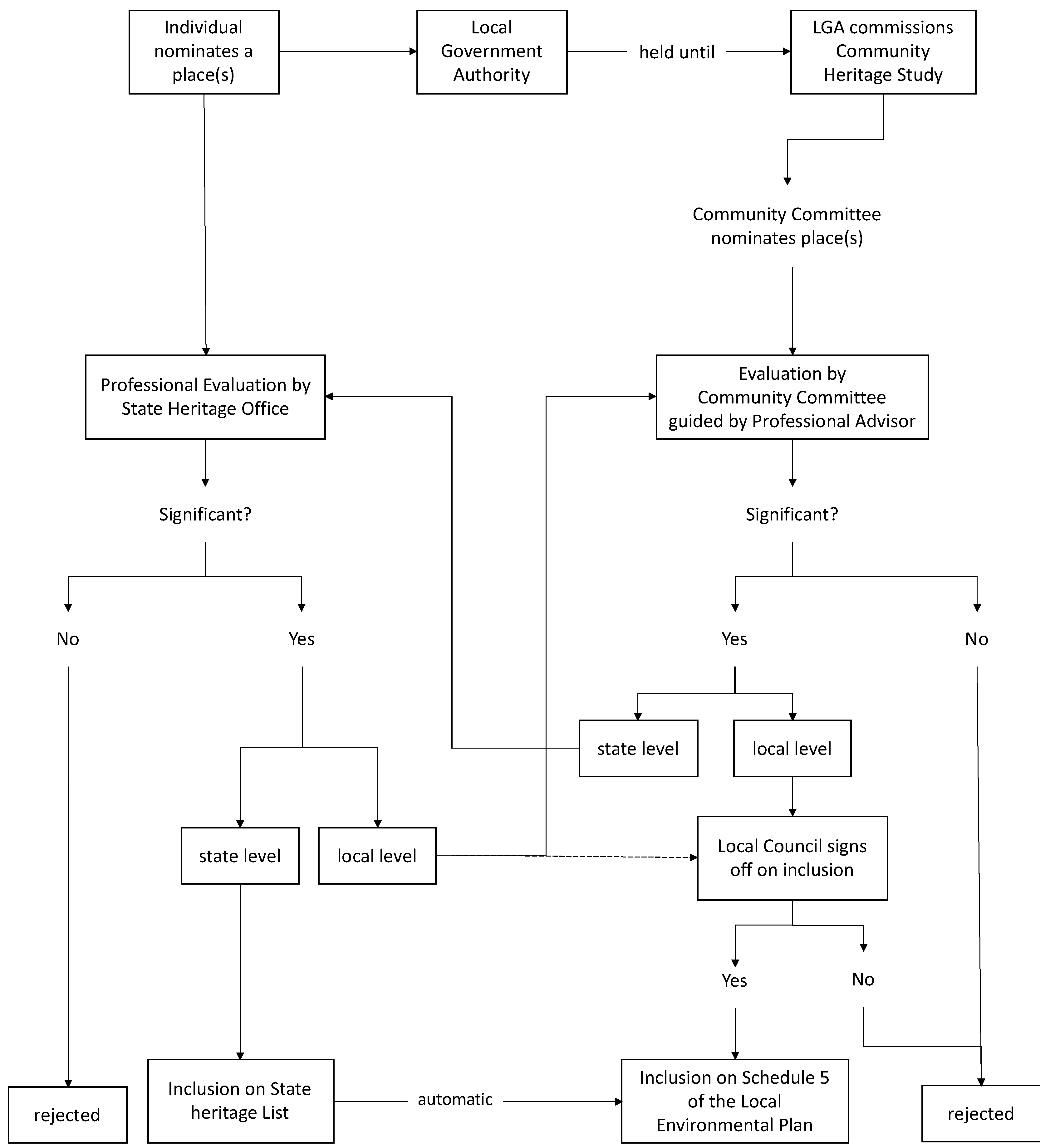
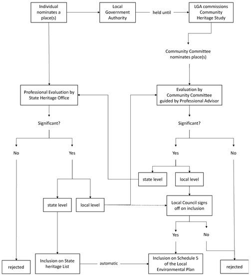
2. Community Heritage Studies
3. The Johari Window
4. The Use of the Johari Window in Cultural Heritage Planning
4.1. Ownership of Heritage Assets
4.2. The Use of the Johari Window to Conceptualize Overlapping Levels of Knowledge and Ownership
Issues of Ethics and Conflict
4.3. The Use of the Johari Window to Examine the Comprehensiveness of Heritage Registers
- “Are there heritage assets that I am aware of but that others are not or do not seem to be prepared to disclose?” If there are, what are the processes and protocols that can, or should be engaged in to manage these assets? Would it be appropriate for me to raise my awareness of these heritage assets to their custodians, or would the very fact of signalling my knowledge be in itself a breach of protocol threatening the integrity of values that underlie and define that asset in the eyes of the custodians? Should I engage in an action that has a protective effect for the setting of the asset (and by implication and extension to the asset itself) without drawing attention to the nature of the asset or the real rationale for the protective action? Or does such intervention reflect a paternalistic attitude that negates the decision-making powers of the asset’s custodians?
- “Are there heritage assets that I am aware of, but which I would prefer not to disclose, whereas others are prepared to disclose them?” If there are, how can these assets be managed in a way that addresses the aims of the wider community while at the same time respects my concerns? In addition to understanding and assessing my own motivations why I would prefer not to disclose these assets, solutions may entail, inter alia, protective/management processes that mitigate or obviate my concerns about disclosure, educative processes in relation to those who are prepared to disclose, or, failing that, contractual solutions.
- “What is the likelihood that there are potential heritage assets that are not known to myself (as a heritage professional) but that are known to the others?” What are the processes and protocols that should be followed to identify and assess these potential heritage assets? For any self-reflexive heritage professional, the assumption should a priori be that there will be heritage assets that are not known to self but that are known to others. Common processes are widely cast community consultation, using common community-participation methodologies and age-cohort-appropriate technologies (print media, audio media, social media), augmented by snowballing methodology to widen involvement by informants.
5. Conclusions
Funding
Institutional Review Board Statement
Data Availability Statement
Conflicts of Interest
References
- Smith, L. Uses of Heritage; Routledge: Abingdon, VA, USA, 2006. [Google Scholar]
- UNESCO. Basic Texts of the 2003 Convention for the Safeguarding of Intangible Cultural Heritage’ for Its Protection and Promotion; UNESCO: Paris, France, 2020. [Google Scholar]
- Howard, K. Music as Intangible Cultural Heritage: Policy, Ideology, and Practice in the Preservation of East Asian Traditions; Routledge: Abingdon, VA, USA, 2016. [Google Scholar]
- Spennemann, D.H.R. The Nexus between Cultural Heritage Management and the Mental Health of Urban Communities. Land 2022, 11, 304. [Google Scholar] [CrossRef]
- Spennemann, D.H.R. Beyond “Preserving the Past for the Future”: Contemporary Relevance and Historic Preservation. CRM J. Heritage Steward. 2011, 8, 7–22. [Google Scholar]
- Australia ICOMOS. The Burra Charter. The Australia Charter for Places of Cultural Significance 1999 with Associated Guidelines and Code on the Ethics of Co-Existence; Australia ICOMOS Inc. International Council of Monuments and Sites: Burwood, Australia, 1999. [Google Scholar]
- Australia ICOMOS. Understanding and Assessing Cultural Significance [Practice Note 2013]; Australia ICOMOS Inc. International Council of Monuments and Sites: Burwood, Australia, 2013. [Google Scholar]
- U.S. Department of the Interior. The Secretary of the Interior's Standards for Rehabilitation and Guidelines for Rehabilitating Historic Buildings (36 CFR 67); Technical Preservation Services, National Park Service, U.S. Department of the Interior: Washington, DC, USA, 2011.
- ICOMOS. International Charter for the Conservation and Restoration of Monuments and Sites, Venice, 1964; ICOMOS: Paris, France, 1964. [Google Scholar]
- NSW Government. An Act to Conserve the Environmental Heritage of the State; Act 136 of 1977; NSW Government: Sydney, Australia, 1977.
- NSW Office of Environment and Heritage (Ed.) NSW Heritage Nominations Plan; NSW Office of Environment and Heritage: Sydney, Australia, 2011.
- NSW Heritage Office (Ed.) Investigating Heritage Significance; NSW Heritage Office: Sydney, Australia, 2004.
- NSW Heritage Office (Ed.) Local Government Heritage Guidelines; NSW Heritage Office: Sydney, Australia, 2002.
- NSW Heritage Office. Assessing Heritage Significance; NSW Heritage Office: Sydney, Australia, 2001; Volume 2.
- NSW Heritage Office. Assessing Historical Association; NSW Heritage Office: Sydney, Australia, 2000.
- NSW Heritage Office. Historical Research for Heritage; NSW Heritage Office: Sydney, Australia, 2001.
- NSW Heritage Office. Criteria for Listing on the State Heritage Register; NSW Heritage Office: Sydney, Australia, 1999.
- NSW Heritage Office (Ed.) Community-Based Heritage Studies; NSW Heritage Office: Parramatta, Australia, 2013.
- NSW Government. An Act to Institute a System of Environmental Planning and Assessment for the State of New South Wales; Act 203 of 1979; NSW Government: Sydney, Australia, 1979.
- Spennemann, D.H.R. Your solution, their problem. Their solution, your problem: The Gordian Knot of Cultural Heritage Planning and Management at the Local Government Level. DisP-Plan. Rev. 2006, 42, 30–40. [Google Scholar] [CrossRef]
- Spennemann, D.H.R. The Shifting Baseline Syndrome and Generational Amnesia in Heritage Studies. Heritage 2022, 5, 2007–2027. [Google Scholar] [CrossRef]
- de Andrés, I.C.S.M.; Cabrera i Fausto, I. El frontón beti jai de Madrid y su estructura. Tecnol. Diseño E Innovación 2021, 7, 18–30. [Google Scholar]
- Savage, P. Shared Values, Shared Future: The Role of Heritage Social Values in Developing a Sustainable Heritage Tourism Industry in the Shire of Esk. MAppSci Thesis, Charles Sturt University, Albury, Australia, 2001. [Google Scholar]
- Crawford-Lackey, K.; Springate, M.E. Preservation and Place: Historic Preservation by and of LGBTQ Communities in the United States; Berghahn Books: New York, NY, USA, 2019. [Google Scholar]
- Spennemann, D.H.R. Albury Heritage Study 2022. The Findings of three Community Surveys, Autumn 2022. Report to Albury City; SAEVS, Charles Sturt University: Albury, Australia, 2022; p. 70. [Google Scholar]
- Tunbridge, J.; Ashworth, G. Dissonant Heritage: The Management of the Past as a Resource in Conflict; Wiley: New York, NY, USA, 1996. [Google Scholar]
- Banks, I.; Koskinen-Koivisto, E.; Seitsonen, O. Public Engagements with Lapland’s Dark Heritage: Community Archaeology in Finnish Lapland. J. Community Archaeol. Herit. 2018, 5, 128–137. [Google Scholar] [CrossRef]
- Hollow, R.; Spennemann, D.H.R. Managing sites of human atrocity. Cult. Resour. Manag. 2001, 24, 35–36. [Google Scholar]
- i Fausto, I.C.; Forner, E.F.; Lanzarote, B.S. The new entrance to the Camí d’Onda Air-raid Shelter in the historic center of Borriana, Spain. TECHNE-J. Technol. Archit. Environ. 2020, 19, 290–297. [Google Scholar] [CrossRef]
- Spennemann, D.H.R. The politics of heritage: Second World War remains on central Pacific Islands. Pac. Rev. 1992, 5, 278–290. [Google Scholar] [CrossRef]
- NSW Heritage Office. New South Wales Historical Themes. Table Showing Correlation of National, State and Local Themes, with Annotations and Examples; NSW Heritage Office: Sydney, Australia, 2001.
- Australian Heritage Commission. Australian Historic Themes: A Framework for Use in Heritage Assessment and Management; Australian Heritage Commission: Canberra, Australia, 2001.
- Verrocchio, J.; Pennay, B. Relating Proposed Principal Australian Historic Themes to a Local Government Area, Albury, NSW; Johnstone Centre, Charles Sturt University: Albruy, Australia, 1997; p. 94. [Google Scholar]
- Sayers, E.; Spennemann, D.H.R. The Role of Cultural Attractions in the Motivations and Awareness Spectrum of Japanese Tourists in the CNMI. Micron. J. Human. Soc. Sci. 2006, 5, 373–385. [Google Scholar]
- Terzić, A.; Dogramadjieva, E. A cultural route for Ottoman heritage in Europe: Opportunities and challenges from the perspectives of students. J. Herit. Tour. 2022, 17, 1–19. [Google Scholar] [CrossRef]
- Tan, S.F.; Morris, A.; Grant, B. Mind the gap: Australian local government reform and councillors’ understandings of their roles. Commonw. J. Local Gov. 2016, 19, 19–39. [Google Scholar] [CrossRef]
- Tan, S.F.; Artist, S. Strategic Planning in Australian Local Government. A Comparative Analysis of State Frameworks; Australian Centre of Excellence for Local Government, University of Technology: Sydney, Australia, 2013.
- Luft, J.; Ingham, H. The Johari Window, a Graphic Model of Interpersonal Awareness; University of California: Los Angeles, CA, USA, 1955. [Google Scholar]
- Luft, J. Group Processes: An Introduction into Group Dynamics; National Press Books: Palo Alto, CA, USA, 1963; pp. 133–139. [Google Scholar]
- Luft, J.; Ingham, H. The jJohari window. Hum. Relat. Trraining News 1961, 5, 6–7. [Google Scholar]
- South, B. Combining mandala and the Johari Window: An exercise in self-awareness. Teach. Learn. Nurs. 2007, 2, 8–11. [Google Scholar] [CrossRef]
- Saxena, P. Johari Window: An effective model for improving interpersonal communication and managerial effectiveness. SIT J. Manag. 2015, 5, 134–146. [Google Scholar]
- Nair, S.K.; Naik, N.S. The Johari Window profile of executives of a public sector undertaking. Manag. Labour Stud. 2010, 35, 137–148. [Google Scholar] [CrossRef]
- Berland, A. Using the Johari Window to explore patient and provider perspectives. Int. J. Health Gov. 2017, 22, 47–51. [Google Scholar] [CrossRef]
- Hase, S.; Davies, A.; Dick, B. The Johari Window and the Dark Side of Organisations. UltiBase 1999. Available online: https://d1wqtxts1xzle7.cloudfront.net/49512651/The_Johari_Window_and_the_Dark_Side_of_Organisations-with-cover-page-v2.pdf (accessed on 25 August 2022).
- Halpern, H. Supervision and the Johari window: A framework for asking questions. Educ. Prim. Care 2009, 20, 10–14. [Google Scholar] [CrossRef]
- Sutherland, J.A. The Johari Window: A strategy for teaching therapeutic confrontation. Nurse Educ. 1995, 20, 22–24. [Google Scholar] [CrossRef]
- Paul, K.S. Surviving Meltdowns That Cannot Be Prevented: Review of Gaps in Managing Uncertainty and Addressing Existential Vulnerabilities. J. Risk Financ. Manag. 2022, 15, 449. [Google Scholar] [CrossRef]
- Shenton, A.K. Viewing information needs through a Johari Window. Ref. Serv. Rev. 2007, 35, 3. [Google Scholar] [CrossRef]
- Oliver, S.; Duncan, S. Looking through the Johari window. Res. All 2019, 3, 1–6. [Google Scholar] [CrossRef]
- Rumsfeld, D. Transcript: DoD News Briefing—Secretary Rumsfeld and Gen. Myers. Available online:https://web.archive.org/web/20190226145016/http://archive.defense.gov/Transcripts/Transcript.aspx?TranscriptID=2636 (accessed on 25 August 2022).
- Fleming, A. On the antibacterial action of cultures of a penicillium, with special reference to their use in the isolation of B. influenzae. Br. J. Exp. Pathol. 1929, 10, 226. [Google Scholar] [CrossRef]
- McCay-Peet, L.; Toms, E.G. Investigating serendipity: How it unfolds and what may influence it. J. Assoc. Inf. Sci. Technol. 2015, 66, 1463–1476. [Google Scholar] [CrossRef]
- Green, D.G. The Serendipity Effect; Allen and Unwin: Sydney, Australia, 2004. [Google Scholar]
- Stephens, J.; Tiwari, R. Symbolic estates: Community identity and empowerment through heritage. Int. J. Her. Stud. 2015, 21, 99–114. [Google Scholar] [CrossRef]
- Spennemann, D.H.R. Is unexploded World War II ammunition abandoned property? A case of ethics and the law in Micronesia. J. South Pac. Law 2005, 9, 2008. [Google Scholar]
- Chechi, A.; Bonomi, A.; Romano, G. When Private International Law Meets Cultural Heritage Law. Yearb. Priv. Int. Law 2018, 269–294. [Google Scholar]
- Graziadei, M.; Pasa, B. The Single European Market and cultural heritage: The protection of national treasures in Europe. In Cultural Heritage in the European Union; Brill Nijhoff: Leiden, The Netherlands, 2019; pp. 79–112. [Google Scholar]
- NSW Office of Environment and Heritage (Ed.) Heritage Compliance Policy; NSW Heritage Act 1977; NSW Office of Environment and Heritage: Sydney, Australia, 2017.
- NSW Heritage Office (Ed.) Statements of Heritage Impact; NSW Heritage Office: Sydney, Australia, 2017.
- Genz, J. Navigating the revival of voyaging in the Marshall Islands: Predicaments of preservation and possibilities of collaboration. Contemp. Pac. 2011, 23, 1–34. [Google Scholar] [CrossRef]
- AM, H.M. Emerging trends in the generation, transmission and protection of Traditional Knowledge. Indig. Policy J. 2019, 30. [Google Scholar]
- Caja, M. Reconstructing historical context. German cities and the case of Lübeck. ANUARI D’arquitectura I Soc. 2021, 1, 38–58. [Google Scholar] [CrossRef]
- Tomczak, A. Von der Kritischen Rekonstruktion zur’Mitteschön!’: Die Fassadenrekonstruktion des Stadtschlosses im Diskurs der Potsdamer Mitte; Magister Artium (M.A.) der Kunstgeschichte; Technische Universitaet Berlin: Berlin, Germany, 2013. [Google Scholar]
- NSW Office of Environment and Heritage. Aboriginal Heritage Information Management System (AHIMS) Web Services. Available online: https://www.environment.nsw.gov.au/awssapp/Login.aspx?ReturnUrl=%2fawssapp (accessed on 12 May 2022).
- Husk, S.A. Scattered to the Winds?: Strengthening the National Historic Preservation Act’s Tribal Consultation Mandate to Protect Native American Sacred Sites in the Renewable Energy Development Era. Tulane Environ. Law J. 2021, 34, 273. [Google Scholar]
- Lusignan, P.R. Traditional cultural places and the National Register. Georg. Wright Forum 2009, 26, 37–44. [Google Scholar]
- AIATSIS. A Guide to Applying the AIATSIS Code of Ethics for Aboriginal and Torres Strait Islander Research; Australian Institute of Aboriginal and Torres Strait Islander Studies: Canberra, Australia, 2020.
- Forsyth, M. Lifting the lid on “the community”: Who has the right to control access to traditional knowledge and expressions of culture? Int. J. Cult. Prop. 2012, 19, 1–31. [Google Scholar] [CrossRef]
- Tognon, A.; Bovati, M. Between abandonment and resilient thrusts in the mountain territories of the Orobie (Bergamo). ANUARI D’arquitectura I Soc. 2022, 2, 86–110. [Google Scholar] [CrossRef]
- Comer, D.C.; Willems, W.J. Tourism and the Archaeological Heritage: Driver to Development or Destruction? ICOMOS: Paris, France, 2011. [Google Scholar]
- Lemelin, H.; Dawson, J.; Stewart, E.J.; Maher, P.; Lueck, M. Last-chance tourism: The boom, doom, and gloom of visiting vanishing destinations. Curr. Issues Tour. 2010, 13, 477–493. [Google Scholar] [CrossRef]
- Flood, J. The Riches of Ancient Australia: A Journey into Prehistory; University of Queensland Press: Brisbane, Australia, 1990. [Google Scholar]
- Flood, J. The Riches of Ancient Australia: An Indispensable Guide for Exploring Prehistoric Australia; University of Queensland Press: Brisbane, Australia, 1999. [Google Scholar]
- Krämer, A. Die Samoa-Inseln. Entwurf einer Monographie mit besonderer berücksichtigung Deutsch-Samoas; E. Schweizerbart’sche Verlagsbuchhandlung: Stuttgart, Germany, 1903; Volume 2: Ethnographie. [Google Scholar]
- Bargatzky, T. Wörter, Frauen und Familien. Über einige Probleme bei der Rekonstruktion des traditionellen samoanischen Gesellschaftssystems. Sociologus 1985, 35, 97–119. [Google Scholar]
- Bargatzky, T. Evolution, Sequential Hierarchy, and Areal Integration: The Case of Traditional Samoan Society; Unwin Hyman: London, UK, 1988. [Google Scholar]
- Rast, R.W. A matter of alignment: Methods to match the goals of the preservation movement. Forum J. 2014, 28, 13–22. [Google Scholar]
- Springate, M.E. The National Park Service LGBTQ Heritage Initiative. In Proceedings of the George Wright Forum, Washington, DC, USA, 11 October 2016; pp. 394–404. [Google Scholar]
- ICOMOS Australia. The Burra Charter: The Australia ICOMOS Charter for Places of Cultural Significance 2013; Australia ICOMOS Inc. International Council of Monuments and Sites: Burwood, Australia, 2013. [Google Scholar]
- Spennemann, D.H.R. A Line in the Sand? Explorations of the Cultural Heritage Value of Hominid, Pongid and Robotid Artefacts. Int. J. Cult. Prop. 2007, 14, 241–266. [Google Scholar] [CrossRef]
- Von Schnurbein, S. Die Römischen Militäranlagen bei Haltern: Bericht Über die Forschungen Seit 1899; Aschendorff: Münster, Germany, 1974; Volume 14. [Google Scholar]
- Schuchhardt, C. Aliso. Führer Durch Die Ausgrabungen bei Haltern; Alterthumsversein zu Haltern: Recklinghausen, Germany, 1902. [Google Scholar]
- Spennemann, D.H.R. “Nothing is more permanent than a posthole” or: A contribution to the archaeology of the Common or Garden hole. In Geschichte heißt wie's ist gewesen!—Abgesehen von dem wie's war. Geburtstagsgrüße für Günter Smolla; Schmidt, M., Ed.; Dr.Rudolf Habelt: Bonn, Germany, 1998; pp. 1–40. [Google Scholar]
- Parker, M.; Spennemann, D.H.R. To ring or not to ring: What COVID-19 taught us about religious soundscapes in the community. Heritage 2022, 5, 1676–1686. [Google Scholar] [CrossRef]
- Bennett, M.J. A developmental model of intercultural sensitivity. In The International Encyclopedia of Intercultural Communication; Yun, K.Y., Ed.; John Wiley & Sons: Hoboken, NJ, USA, 2017; pp. 1–10. [Google Scholar]
- Falser, M. The Bamiyan Buddhas, Performative Iconoclasm and the Image of Heritage. In The Image of Heritage. Changing Perception, Permanent Responsibilities; Tomaszewski, A., Giometti, S., Eds.; ICOMOS Scientific Committee for the Theory and Philosophy of Conservation and Preservation: Florence, Italy, 2011; pp. 157–169. [Google Scholar]
- Prusac-Lindhagen, M. Negotiating the Memory of Palmyra: ISIS Image Formation at the Cost of Ancient Cultural Heritage. In Negotiating Memory from the Romans to the Twenty-First Century. Damnatio Memoriae; Fuglerud, Ø., Larsen, K., Prusac-Lindhagen, M., Eds.; Routledge: New York, NY, USA, 2020; pp. 246–266. [Google Scholar]
- Grodach, C. Reconstituting identity and history in post-war Mostar, Bosnia-Herzegovina. City 2002, 6, 61–82. [Google Scholar] [CrossRef]
- Spennemann, D.H.R. Conceptualizing a Methodology for Cultural Heritage Futures: From Stewardship to Futurist Hindsight. Heritage 2021, 13, 5863. [Google Scholar] [CrossRef]
- Spennemann, D.H.R. Curating the Contemporary: A case for national and local COVID-19 collections. Curator 2022, 65, 27–42. [Google Scholar] [CrossRef] [PubMed]









Disclaimer/Publisher’s Note: The statements, opinions and data contained in all publications are solely those of the individual author(s) and contributor(s) and not of MDPI and/or the editor(s). MDPI and/or the editor(s) disclaim responsibility for any injury to people or property resulting from any ideas, methods, instructions or products referred to in the content. |
© 2023 by the author. Licensee MDPI, Basel, Switzerland. This article is an open access article distributed under the terms and conditions of the Creative Commons Attribution (CC BY) license (https://creativecommons.org/licenses/by/4.0/).
Share and Cite
Spennemann, D.H.R. The Usefulness of the Johari Window for the Cultural Heritage Planning Process. Heritage 2023, 6, 724-741. https://doi.org/10.3390/heritage6010039
Spennemann DHR. The Usefulness of the Johari Window for the Cultural Heritage Planning Process. Heritage. 2023; 6(1):724-741. https://doi.org/10.3390/heritage6010039
Chicago/Turabian StyleSpennemann, Dirk H. R. 2023. "The Usefulness of the Johari Window for the Cultural Heritage Planning Process" Heritage 6, no. 1: 724-741. https://doi.org/10.3390/heritage6010039
APA StyleSpennemann, D. H. R. (2023). The Usefulness of the Johari Window for the Cultural Heritage Planning Process. Heritage, 6(1), 724-741. https://doi.org/10.3390/heritage6010039
