To Ring or Not to Ring: What COVID-19 Taught Us about Religious Heritage Soundscapes in the Community
Abstract
:1. Introduction
2. Spiritual Community Soundscapes
3. COVID-19 and Spiritual Soundscapes
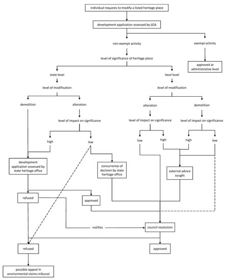
4. The Heritage Management Process in NSW
5. Bell Ringing Decision-Making within Major Denominations of Australia
6. Decisions Taken under COVID-19 Conditions
| 9 am: | Prayer for those infected with COVID-19 and all those who are sick. |
| 12 pm: | Angelus prayer for health professionals, clergy, and all those caring for the sick. |
| 3 pm: | Prayer for the unemployed, financially stressed, isolated, or lonely due to COVID-19. |
| 6 pm: | Prayer for the people of Australia and especially our political leaders and health authorities. |
| 9 pm: | Prayer for those who have died from COVID-19 and their families [73]. |
7. Conclusions
Author Contributions
Funding
Institutional Review Board Statement
Informed Consent Statement
Conflicts of Interest
References
- Spennemann, D.H.R.; Parker, M. The changing face of German Christmas Markets: Historic, mercantile, social and experiential dimensions. Heritage 2021, 4, 1821–1835. [Google Scholar] [CrossRef]
- Jung, S.; Choi, T.; Choi, Y.-S.; Jang, I.-S.; Kim, J.W.; Kim, J.-S. Multisensory Capture System for the Preservation of Traditional Painting. In Proceedings of the 2019 21st International Conference on Advanced Communication Technology (ICACT), Pyeong Chang, Korea, 17–20 February 2019; pp. 467–470. [Google Scholar]
- Woods, O.; Donaldson, J. Haptic heritage and the paradox of provenance within Singapore’s cottage food businesses. Food Cult. Soc. 2021, 25, 237–253. [Google Scholar] [CrossRef]
- Ergin, N. The Fragrance of the Divine: Ottoman Incense Burners and Their Context. Art Bull. 2014, 96, 70–97. [Google Scholar] [CrossRef]
- Wyndham, C. A Careful Balance: Materialist Concern Meets Spiritual Function in Balkh, Afghanistan. Mater. Relig. 2019, 15, 165–184. [Google Scholar] [CrossRef]
- Guastavino, C. The ideal urban soundscape: Investigating the sound quality of French cities. Acta Acust. United Acust. 2006, 92, 945–951. [Google Scholar]
- Colombijn, F. Toooot! Vroooom! The urban soundscape in Indonesia. Sojourn 2007, 22, 255–273. [Google Scholar] [CrossRef]
- Bunn, F.; Zannin, P.H.T. Assessment of railway noise in an urban setting. Appl. Acoust. 2016, 104, 16–23. [Google Scholar] [CrossRef]
- Renton, A. Lost Sounds: The Story of Coast Fog Signals; Whittles Publishing: Dunbeath, UK, 2001. [Google Scholar]
- Corbin, A. Village Bells: Sound and Meaning in the 19th-Century French Countryside; Columbia University Press: New York, NY, USA, 1998. [Google Scholar]
- ISO 12913-1: 2014(E); Acoustics—Soundscape. Part 1 Definition and conceptual framework. International Standards Organisation: Geneva, Switzerland, 2014.
- Schafer, R.M. The Soundscape: Our Sonic Environment and the Tuning of the World; Destiny Books: Rochester, VT, USA, 1994. [Google Scholar]
- Zhang, D.; Zhang, M.; Liu, D.; Kang, J. Sounds and sound preferences in Han Buddhist temples. Build. Environ. 2018, 142, 58–69. [Google Scholar] [CrossRef]
- Lee, H.P.; Lim, K.M.; Garg, S. A case study of recording soundwalk of Fushimi Inari shrine in Kyoto, Japan using smartphone. Noise Mapp. 2019, 6, 94–102. [Google Scholar] [CrossRef]
- Yilmazer, S.; Acun, V. A grounded theory approach to assess indoor soundscape in historic religious spaces of Anatolian culture: A case study on Hacı Bayram Mosque. Build. Acous. 2018, 25, 137–150. [Google Scholar] [CrossRef]
- Hynson, M. A Balinese ‘Call to Prayer’: Sounding Religious Nationalism and Local Identity in the Puja Tri Sandhya. Religions 2021, 12, 668. [Google Scholar] [CrossRef]
- Kiser, B.H.; Lubman, D. The soundscape of church bells-sound community or culture clash. J. Acoust. Soc. Am. 2008, 123, 3807. [Google Scholar] [CrossRef] [Green Version]
- Zhang, D.; Kong, C.; Zhang, M.; Kang, J. Religious Belief-Related Factors Enhance the Impact of Soundscapes in Han Chinese Buddhist Temples on Mental Health. Front. Psychol. 2021, 12, 774689. [Google Scholar] [CrossRef] [PubMed]
- Parker, M.; Spennemann, D.H.R. Conceptualising sound making and sound loss in the urban heritage environment. Int. J. Urb. Sustain. Dev. 2022, in press. [Google Scholar]
- Parker, M.; Spennemann, D.H.R. Classifying sound in the heritage environment. Acoust. Austr. 2021, 50, 23–39. [Google Scholar] [CrossRef]
- Parker, M.; Spennemann, D.H.R. Contemporary sound practices: Church bells and bell-ringing in New South Wales, Australia. Heritage 2021, 4, 1754–1772. [Google Scholar] [CrossRef]
- Hernandez, R.L. Sacred sound and sacred substance: Church bells and the auditory culture of Russian villages during the Bolshevik Velikii Perelom. Am. Hist. Rev. 2004, 109, 1475–1504. [Google Scholar] [CrossRef]
- Jordan, P.; Fiebig, A. COVID-19 Impacts on Historic Soundscape Perception and Site Usage. Acoustics 2021, 3, 594–610. [Google Scholar] [CrossRef]
- Parker, M.; Spennemann, D.H.R. For whom the bell tolls: Practitioner’s views on bell ringing practice in contemporary society in New South Wales (Australia). Religions 2020, 11, 425. [Google Scholar] [CrossRef]
- Killoran, M.; Mc Mahon, C. Unholy row as neighbours complain that noisy churches are... taking the peace. Courier Mail, 16 February 2014. [Google Scholar]
- Adamski, K. Residents want 100-year-old St Leonard’s Catholic Church bells to stay silent. Daily Telegraph (Sydney), 16 November 2011. [Google Scholar]
- WHO. Naming the Coronavirus Disease (COVID-19) and the Virus That Causes It. Available online: https://www.who.int/emergencies/diseases/novel-coronavirus-2019/technical-guidance/naming-the-coronavirus-disease-(covid-2019)-and-the-virus-that-causes-it (accessed on 1 June 2022).
- Moloney, K.; Moloney, S. Australian Quarantine Policy: From centralization to coordination with mid-Pandemic COVID-19 shifts. Public Adm. Rev. 2020, 80, 671–682. [Google Scholar] [CrossRef]
- Chinazzi, M.; Davis, J.T.; Ajelli, M.; Gioannini, C.; Litvinova, M.; Merler, S.; Piontti, A.P.Y.; Mu, K.; Rossi, L.; Sun, K. The effect of travel restrictions on the spread of the 2019 novel coronavirus (COVID-19) outbreak. Science 2020, 368, 395–400. [Google Scholar] [CrossRef] [PubMed] [Green Version]
- Spennemann, D.H.R. “No Entry into New South Wales”: COVID-19 and the Historic and Contemporary Trajectories of the Effects of Border Closures on an Australian Cross-Border Community. Land 2021, 10, 610. [Google Scholar] [CrossRef]
- MHMR. Public Health (COVID-19 Mass Gatherings) Order 2020 (18 March 2020). New South Wales Government Gazette, 2020; 942–946. [Google Scholar]
- MHMR. Public Health (COVID-19 Gatherings) Order 2020 (20 March 2020). New South Wales Government Gazette, 2020; 1035–1045. [Google Scholar]
- MHMR. Public Health (COVID-19 Places of Social Gathering) Order 2020 (23 March 2020). New South Wales Government Gazette, 2020; 1046–1050. [Google Scholar]
- Spennemann, D.H.R.; Parker, M. Hitting the ‘Pause’ Button: What does COVID tell us about the future of heritage sounds? Noise Mapp. 2020, 7, 265–275. [Google Scholar] [CrossRef]
- Parker, M.; Spennemann, D.H.R. Anthropause on audio: The effects of COVID-19 pandemic on church bell ringing in New South Wales (Australia). J. Acoust. Soc. Am. 2020, 148, 1–5. [Google Scholar] [CrossRef]
- Burgess, C.; Wathey, A. Mapping the soundscape: Church music in English towns, 1450–1550. Early Music. Hist. 2000, 19, 1–46. [Google Scholar] [CrossRef]
- Huang, L.; Kang, J. The sound environment and soundscape preservation in historic city centres—The case study of Lhasa. Environ. Plan. B 2015, 42, 652–674. [Google Scholar] [CrossRef]
- O’Connor, P. Turning a Deaf Ear: Acoustic Value in the Assessment of Heritage Landscapes. Landsc. Res. 2011, 36, 269–290. [Google Scholar] [CrossRef]
- Yelmi, P. Protecting contemporary cultural soundscapes as intangible cultural heritage: Sounds of Istanbul. Int. J. Herit. Stud. 2016, 22, 302–311. [Google Scholar] [CrossRef]
- Australia ICOMOS. Understanding and Assessing Cultural Significance [Practice Note]; Australia ICOMOS Inc. International Council of Monuments and Sites: Burwood, VIC, Australia, 2013. [Google Scholar]
- Australia ICOMOS. The Burra Charter. The Australia ICOMOS Charter for Places of Cultural Significance 2013; Australia ICOMOS Inc. International Council of Monuments and Sites: Burwood, VIC, Australia, 2013. [Google Scholar]
- U.S. Department of the Interior. The Secretary of the Interior’s Standards for Rehabilitation and Guidelines for Rehabilitating Historic Buildings (36 CFR 67); Technical Preservation Services, National Park Service, U.S. Department of the Interior: Washington, DC, USA, 2011.
- ICOMOS. International Charter for the Conservation and Restoration of Monuments and Sites, Venice, 1964; International Council on Monuments and Sites: Venice, Italy, 1964. [Google Scholar]
- NSW Government. An Act to Conserve the Environmental Heritage of the State; Act 136 of 1977; NSW Government: Sydney, NSW, Australia, 1977.
- NSW Office of Environment and Heritage. NSW Heritage Nominations Plan; NSW Heritage Office: Sydney, Australia, 2011.
- NSW Heritage Office. Investigating Heritage Significance; NSW Heritage Office: Sydney, Australia, 2004.
- NSW Heritage Office. Local Government Heritage Guidelines; NSW Heritage Office: Sydney, Australia, 2002.
- NSW Heritage Office. Assessing Heritage Significance; NSW Heritage Office: Sydney, Australia, 2001; Volume 2.
- NSW Heritage Office. Assessing Historical Association; NSW Heritage Office: Sydney, Australia, 2000.
- NSW Heritage Office. Historical Research for Heritage; NSW Heritage Office: Sydney, Australia, 2001.
- NSW Heritage Office. NSW Heritage Nomination Plan; NSW Heritage Office: Sydney, Australia, 2011.
- NSW Heritage Office. Community-Based Heritage Studies; NSW Heritage Office: Sydney, Australia, 2013.
- Spennemann, D.H.R. The Shifting Baseline Syndrome and Generational Amnesia in Heritage Studies. Heritage 2022, 5. under review. [Google Scholar]
- Spennemann, D.H.R. An Integrated Architecture for successful Heritage Site Management Planning. CRM J. Herit. Steward. 2007, 4, 18–28. [Google Scholar]
- NSW Heritage Office. Standard Exemptions for Works Requiring Heritage Council Approval; NSW Heritage Office: Sydney, Australia, 1999.
- NSW Heritage Office. Statements of Heritage Impact; NSW Heritage Office: Sydney, Australia, 2017.
- Heritage Council of NSW. Altering Heritage Assets; NSW Government: Parramatta, Australia, 1996.
- NSW Government. An Act to Institute a System of Environmental Planning and Assessment for the State of New South Wales; Act 203 of 1979; NSW Government: Sydney, NSW, Australia, 1979.
- Paul, P.J., II. Codex Iuris Canonici; Vatican: Rome, Italy, 1983. [Google Scholar]
- Paul, P., IV. Breviarium Romanum Ex Decreto Sacrosancti Concilii Tridentini Restitutum Summorum Pontificum Cura Recognitum; Vatican: Rome, Italy, 1961. [Google Scholar]
- Paul, P., IV. Missale Romanum Ex Decreto Sacrosancti Oecumenici Concilii Vaticani II Instauratum; Vatican: Rome, Italy, 1970. [Google Scholar]
- NSW Government. An Act to Repeal the Act 30 Victoria, Intituled An Act to Enable the Members of the United Church of England and Ireland in New South Wales to Manage the Property of the Said Church; to Authorise the Substitution of the Name Church of England for the Name Hitherto Used of United Church of England and Ireland; to Give Legal Force and Effect to the Constitutions for the Management and Good Government of the Church of England within the State of New South Wales Contained in the Schedule to this Bill; and for Other Purposes Connected with or Incidental to the above Objects; NSW Government: Sydney, NSW, Australia, 1902.
- Diocese of Sydney. Parish Administration Ordinance; Synod of the Diocese of Sydney: Sydney, Australia, 2008. [Google Scholar]
- Church of England. The Book of Common Prayer, and Administration of the Sacraments, and Other Rites and Ceremonies of the Church, According to the Use of the Church of England; Mark Baskett: Oxford, UK, 1762. [Google Scholar]
- Presbyterian Church of Australia. Worship. The Book of Common Order of the Presbyterian Church of Australia; Presbyterian Church of Australia: Melbourne, Australia, 2001. [Google Scholar]
- Uniting Church of Australia. The Uniting Church in Australia. Synod of NSW and the ACT including The Northern Synod; Uniting Church of Australia: Sydney, Australia, 2020. [Google Scholar]
- Walton, P. A Short Guide for Daily Prayer; Uniting Church of Australia: Sydney, Australia, 2009. [Google Scholar]
- Fisher, A. Directions for the Archdiocese of Sydney from 18 March 2020 until further notice. Sydney, 2020. [Google Scholar]
- Fisher, A. Pastoral Letter to the Clergy and Faithful of the Archdiocese of Sydney regarding the latest restrictions in response to the COVID-19 pandemic 23 March 2020. Sydney, 2020. [Google Scholar]
- Patty, A. Bishops lead prayers on church steps as visitors keep social distance. Sydney Morning Herald, 18 March 2020. [Google Scholar]
- MHMR. Public Health (COVID-19 Restrictions on Gathering and Movement) Order 2020 (30 March 2020). New South Wales Government Gazette, 2020; 1149–1163. [Google Scholar]
- Fisher, A. Third Pastoral Letter to the Clergy and Faithful of the Archdiocese of Sydney regarding the latest restrictions in response to the COVID19 pandemic 30 March 2020. Sydney, 2020. [Google Scholar]
- Staff Writer. Church bells to ring, uniting prayers. Catholic Weekly, 27 March 2020. [Google Scholar]
- Fisher, A. Sixth Pastoral Letter to the Clergy and Faithful of the Archdiocese of Sydney with Special Directives for Churches and Liturgies following the further relaxation of restrictions during the COVID-19 pandemic, 29 May 2020 in the Light of Pentecost. Sydney, 2020. [Google Scholar]
- Fisher, A. Seventh Pastoral Letter to the Clergy and Faithful of the Archdiocese of Sydney with Special Directives for Churches and Liturgies following the further relaxation of restrictions during the COVID-19 pandemic, 2 July 2020. Sydney, 2020. [Google Scholar]
- Fisher, A. Fifth Pastoral Letter to the Clergy of the Archdiocese of Sydney with Special Directives for Churches and Liturgies under Step One of the relaxation of restrictions during the COVID-19 pandemic, 13 May 2020. Sydney, 2020. [Google Scholar]
- MHMR. Public Health (COVID-19 Restrictions on Gathering and Movement) Order (No. 4) 2020 (30 June 2020). New South Wales Government Gazette, 2020; 3265–3280. [Google Scholar]
- NSW Health. COVID-19 Safety Plan effective 24 July 2020. Places of Worship, 2020. [Google Scholar]
- Wallace, J. Bells again. 2020. [Google Scholar]
- Wallace, J. Do you still ring your church bells in the time of COVID19? 2020. [Google Scholar]
- Murphy, R. The use of recorded bells during COVID-19. 2020. [Google Scholar]
- McLeod-Miller, P. Who decides. 2020. [Google Scholar]
- Fabry, J. Research questions. 2020. [Google Scholar]
- Palmer, B. Churches ring bells in support of frontline COVID workers and the community. Mudgee Guardian, 22 May 2020. [Google Scholar]
- Harris, S. All Saints Anglican Church Moree to ring church bells for daily prayer time during coronavirus crisis. Moree Champion, 26 March 2020. [Google Scholar]
- Robinson, D. Did you still ring your church bells in the time of the COVID19 lockdown? 2020. [Google Scholar]
- MHMR. Public Health (COVID-19 Mandatory Face Coverings) Order 2021. New South Wales Government Gazette, 2021; 1–7. [Google Scholar]
- Jefferies, J. Do you still ring your church bells in the time of COVID19? [follow up]. 2020. [Google Scholar]
- Macmurray, K. Do you still ring your church bells in the time of COVID19? 2020. [Google Scholar]
- Bovis, J. Did you still ring your church bells in the time of the COVID19 lockdown? 2020. [Google Scholar]
- Jones, R. Do you still ring your church bells in the time of COVID19? 2020. [Google Scholar]
- Jones, R. The bell. 2022. [Google Scholar]
- Nash, G.B. The Liberty Bell; Yale University Press: New Haven, CT, USA, 2010. [Google Scholar]
- Daum, A.W.; Liebau, V. Die Freiheitsglocke in Berlin—The Freedom Bell in Berlin; Jaron: Berlin, Germany, 2000. [Google Scholar]

Publisher’s Note: MDPI stays neutral with regard to jurisdictional claims in published maps and institutional affiliations. |
© 2022 by the authors. Licensee MDPI, Basel, Switzerland. This article is an open access article distributed under the terms and conditions of the Creative Commons Attribution (CC BY) license (https://creativecommons.org/licenses/by/4.0/).
Share and Cite
Spennemann, D.H.R.; Parker, M. To Ring or Not to Ring: What COVID-19 Taught Us about Religious Heritage Soundscapes in the Community. Heritage 2022, 5, 1676-1686. https://doi.org/10.3390/heritage5030087
Spennemann DHR, Parker M. To Ring or Not to Ring: What COVID-19 Taught Us about Religious Heritage Soundscapes in the Community. Heritage. 2022; 5(3):1676-1686. https://doi.org/10.3390/heritage5030087
Chicago/Turabian StyleSpennemann, Dirk H. R., and Murray Parker. 2022. "To Ring or Not to Ring: What COVID-19 Taught Us about Religious Heritage Soundscapes in the Community" Heritage 5, no. 3: 1676-1686. https://doi.org/10.3390/heritage5030087
APA StyleSpennemann, D. H. R., & Parker, M. (2022). To Ring or Not to Ring: What COVID-19 Taught Us about Religious Heritage Soundscapes in the Community. Heritage, 5(3), 1676-1686. https://doi.org/10.3390/heritage5030087

