Proximal and Remote Sensing Data Integration to Assess Spatial Soil Heterogeneity in Wild Blueberry Fields
Abstract
1. Introduction
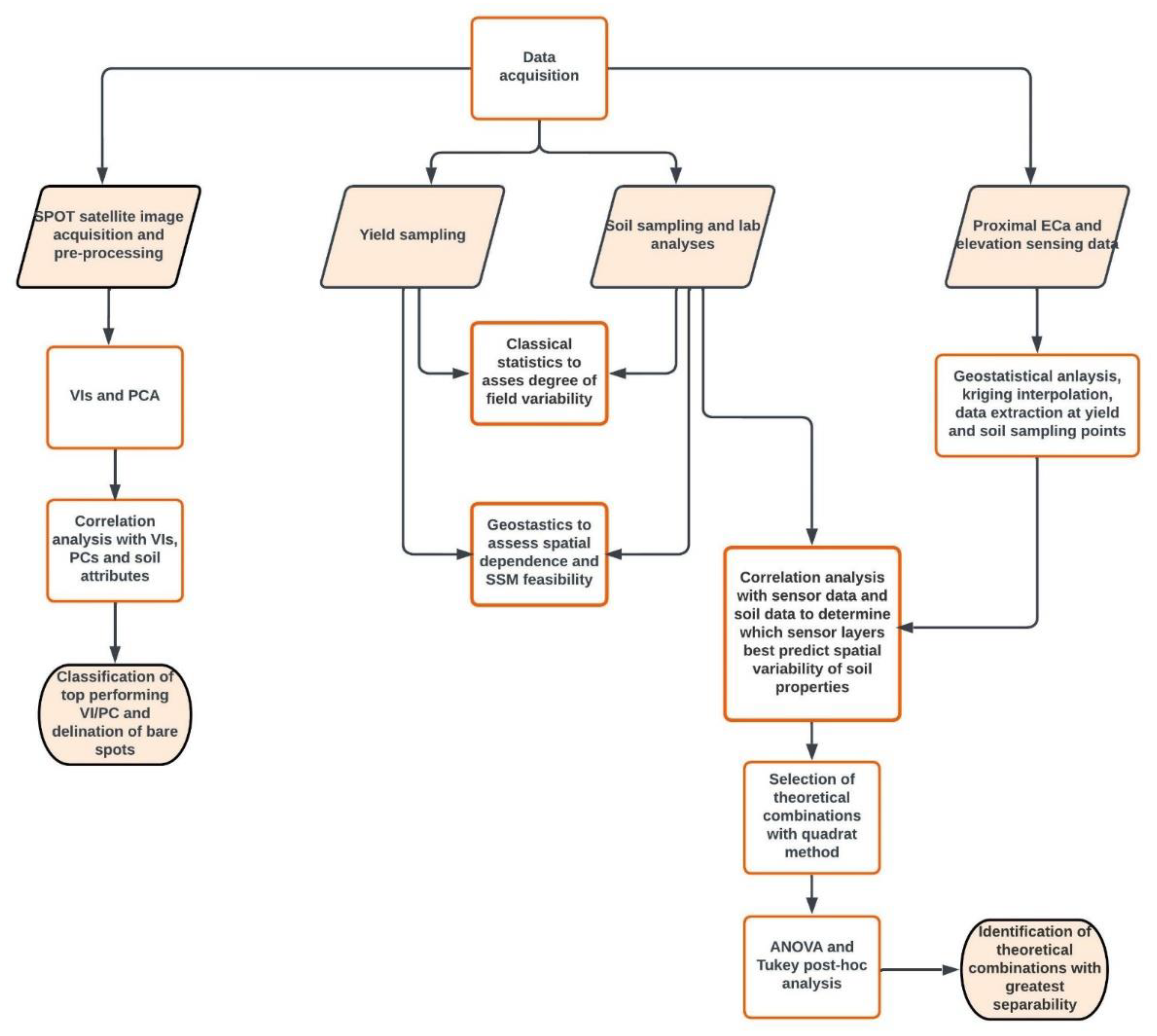
2. Materials and Methods
2.1. Study Sites
2.2. Experimental Design and Field Methods
2.3. Soil Analysis
2.4. Proximal Soil Sensing
2.5. Satellite Imagery
2.6. Statistical Analysis
2.7. Selection and Comparison of Theoretical Combinations
3. Results and Discussion
3.1. Descriptive Statistics of Fruit Yield, Soil Properties and Sensor Data
3.2. Relationship of Sensor Data to Fruit Yield and Soil Properties
3.3. Spatial Structure of Soil Variability (ECa and Elevation)
3.4. Characterization and Delineation of Bare Spots
3.5. Separability of Key Soil Properties among Theoretical Combinations (Scenarios)
4. Conclusions
Author Contributions
Funding
Institutional Review Board Statement
Informed Consent Statement
Data Availability Statement
Acknowledgments
Conflicts of Interest
Appendix A

| Name | Formula | Reference |
|---|---|---|
| Normalized Difference Vegetation Index (NDVI) | [76] | |
| Transformed Difference Vegetation Index (TDVI) | [77] | |
| Optimized Soil Adjusted Vegetation Index (OSAVI) | [78] | |
| Non-Linear Index (NLI) | [79] | |
| Modified Simple Ratio (MSR) | [80] | |
| Green Ratio Vegetation Index (GRVI) | [81] | |
| Green Difference Vegetation Index (GDVI) | [82] | |
| Enhanced Vegetation Index (EVI) | [83] | |
| Modified Soil Adjusted Vegetation Index (MSAVI2) | [84] |




References
- Agriculture and Agri-Food Canada Exploring New Markets for Canada’s Wild Blueberry. Available online: https://www.newswire.ca/news-releases/exploring-new-markets-for-canada-s-wild-blueberry-822601585.html (accessed on 25 May 2021).
- Government of Canada (Statistics Canada). Area, Production and Farm Gate Value of Marketed Fruits. Available online: https://www150.statcan.gc.ca/t1/tbl1/en/tv.action?pid=3210036401 (accessed on 26 May 2021).
- Saleem, S.R.; Zaman, Q.U.; Schumann, A.W.; Madani, A.; Farooque, A.A.; Percival, D.C. Impact of Variable Rate Fertilization on Subsurface Water Contamination in Wild Blueberry Cropping System. Appl. Eng. Agric. 2013, 29, 225–232. [Google Scholar] [CrossRef]
- Farooque, A.A.; Zaman, Q.U.; Schumann, A.W.; Madani, A.; Percival, D.C. Delineating Management Zones for Site Specific Fertilization in Wild Blueberry Fields. Appl. Eng. Agric. 2012, 28, 57–70. [Google Scholar] [CrossRef]
- Kerry, R.; Goovaerts, P.; Gimenez, D.; Oudemans, P.; Muñiz, E. Investigating geostatistical methods to model within-field yield variability of cranberries for potential management zones. Precis. Agric. 2016, 17, 247–273. [Google Scholar] [CrossRef]
- Johnson, C.K.; Doran, J.W.; Duke, H.R.; Wienhold, B.J.; Eskridge, K.M.; Shanahan, J.F. Field-Scale Electrical Conductivity Mapping for Delineating Soil Condition. Soil Sci. Soc. Am. J. 2001, 65, 1829–1837. [Google Scholar] [CrossRef]
- Carroll, Z.L.; Oliver, M.A. Exploring the spatial relations between soil physical properties and apparent electrical conductivity. Geoderma 2005, 128, 354–374. [Google Scholar] [CrossRef]
- Kitchen, N.R.; Sudduth, K.A.; Myers, D.B.; Drummond, S.T.; Hong, S.Y. Delineating productivity zones on claypan soil fields using apparent soil electrical conductivity. Comput. Electron. Agric. 2005, 46, 285–308. [Google Scholar] [CrossRef]
- Friedman, S.P. Soil properties influencing apparent electrical conductivity: A review. Comput. Electron. Agric. 2005, 46, 45–70. [Google Scholar] [CrossRef]
- Rhoades, J.D.; Chanduvi, F.; Lesch, S.M. Soil Salinity Assessment: Methods and Interpretation of Electrical Conductivity Measurements; Food and Agriculture Organization of the United Nations: Rome, Italy, 1999. [Google Scholar]
- Corwin, D.L.; Lesch, S.M. Application of Soil Electrical Conductivity to Precision Agriculture: Theory, Principles and Guidelines. Agron. J. 2003, 95, 455–471. [Google Scholar] [CrossRef]
- Swain, K.C.; Zaman, Q.U.; Schumann, A.W.; Percival, D.C.; Bochtis, D.D. Computer vision system for wild blueberry fruit yield mapping. Biosyst. Eng. 2010, 106, 389–394. [Google Scholar] [CrossRef]
- Zaman, Q.U.; Swain, K.C.; Schumann, A.W.; Percival, D.C. Automated, Low-Cost Yield Mapping of Wild Blueberry Fruit. Appl. Eng. Agric. 2010, 26, 225–232. [Google Scholar] [CrossRef]
- Morrison, S.; Smagula, J.M.; Litten, W. Morphology, Growth, and Rhizome Development of Vaccinium angustifolium Ait. Seedlings, Rooted Softwood Cuttings, and Micropropagated Plantlets. HortScience 2000, 35, 738–741. [Google Scholar] [CrossRef]
- Zaman, Q.U.; Schumann, A.W.; Percival, D.C. An Automated Cost-effective System for Real-time Slope Mapping in Commercial Wild Blueberry Fields. HortTechnology 2010, 20, 431–437. [Google Scholar] [CrossRef]
- Basnyat, P.; McConkey, B.G.; Selles, F.; Meinert, L.B. Effectiveness of using vegetation index to delineate zones of different soil and crop grain production characteristics. Can. J. Soil Sci. 2005, 85, 319–328. [Google Scholar] [CrossRef]
- Georgi, C.; Spengler, D.; Itzerott, S.; Kleinschmit, B. Automatic delineation algorithm for site-specific management zones based on satellite remote sensing data. Precis. Agric. 2018, 19, 684–707. [Google Scholar] [CrossRef]
- Sudduth, K.A.; Kitchen, N.R.; Bollero, G.A.; Bullock, D.G.; Wiebold, W.J. Comparison of Electromagnetic Induction and Direct Sensing of Soil Electrical Conductivity. Agron. J. 2003, 95, 472–482. [Google Scholar] [CrossRef]
- Dunn, J.C. A Fuzzy Relative of the ISODATA Process and Its Use in Detecting Compact Well-Separated Clusters. J. Cybern. 1973, 3, 32–57. [Google Scholar] [CrossRef]
- Bezdek, J.C.; Ehrlich, R.; Full, W. FCM: The fuzzy c-means clustering algorithm. Comput. Geosci. 1984, 10, 191–203. [Google Scholar] [CrossRef]
- Raymond, R.; Mailloux, A.; Dubé, A. Pédologie de La Région Du Lac-Saint-Jean. Ministère de l’agriculture et de La Colonisation Du Québec, Québec, QC, Canada. Bull. Tech. 1965, 11, 157. [Google Scholar]
- Ziadi, N.; Tran, T.S. Mehlich 3-Extractable Elements. In Soil Sampling and Methods of Analysis; Taylor & Francis: Boca Raton, FL, USA, 2008; pp. 81–88. [Google Scholar]
- Murphy, J.A.; Riley, J.P. A modified single solution method for the determination of phosphate in natural waters. Anal. Chim. Acta 1962, 27, 31–36. [Google Scholar] [CrossRef]
- Isaac, R.A.; Kerber, J.D. Atomic Absorption and Flame Photometry: Techniques and Uses in Soil, Plant, and Water Analysis. In Instrumental Methods for Analysis of Soils and Plant Tissue; John Wiley & Sons: Hoboken, NJ, USA, 1971; pp. 17–37. [Google Scholar] [CrossRef]
- Hendershot, W.H.; Lalande, H.; Duquette, M. Soil Reaction and Exchangeable Acidity. In Soil Sampling and Methods of Analysis; CRC Press: Boca Raton, FL, USA, 1993; p. 2. [Google Scholar]
- Pellerin, A.; Parent, L.-É.; Fortin, J.; Tremblay, C.; Khiari, L.; Giroux, M. Environmental Mehlich-III soil phosphorus saturation indices for Quebec acid to near neutral mineral soils varying in texture and genesis. Can. J. Soil Sci. 2006, 86, 711–723. [Google Scholar] [CrossRef]
- Day, P.R. Particle Fractionation and Particle-size Analysis. Methods Soil Anal. Part 1 Phys. Mineral. Prop. Incl. Stat. Meas. Sampl. 1965, 9, 545–567. [Google Scholar]
- Sheldrick, B.H. Analytical Methods Manual 1984; Land Resource Research Institute: Ottawa, ON, Canada, 1984. [Google Scholar]
- Saey, T.; Simpson, D.; Vermeersch, H.; Cockx, L.; Van Meirvenne, M. Comparing the EM38DD and DUALEM-21S Sensors for Depth-to-Clay Mapping. Soil Sci. Soc. Am. J. 2009, 73, 7–12. [Google Scholar] [CrossRef]
- Pan, L.; Adamchuk, V.I.; Prasher, S.; Gebbers, R.; Taylor, R.S.; Dabas, M. Vertical Soil Profiling Using a Galvanic Contact Resistivity Scanning Approach. Sensors 2014, 14, 13243–13255. [Google Scholar] [CrossRef] [PubMed]
- Su, A.M.; Adamchuk, V.; Eigenberg, R. On-the-Go Vertical Sounding of Agricultural Fields Using EMI Sensors. In Proceedings of the Symposium on the Application of Geophysics to Engineering and Environmental Problems, Forth Worth, TX, USA, 29 March–2 April 2009; Society of Exploration Geophysicists: Houston, TX, USA, 2009; p. 459. [Google Scholar]
- Beven, K.J.; Kirkby, M.J. A Physically Based, Variable Contributing Area Model of Basin Hydrology/Un Modèle à Base Physique de Zone d’appel Variable de l’hydrologie Du Bassin Versant. Hydrol. Sci. J. 1979, 24, 43–69. [Google Scholar] [CrossRef]
- Jeffery, S.R.; Alonso, G.; Franklin, M.J.; Hong, W.; Widom, J. Declarative Support for Sensor Data Cleaning. In International Conference on Pervasive Computing; Springer: Berlin/Heidelberg, Germany, 2002; pp. 83–100. [Google Scholar]
- Mattivi, P.; Franci, F.; Lambertini, A.; Bitelli, G. TWI computation: A comparison of different open source GISs. Open Geospat. Data Softw. Stand. 2019, 4, 6. [Google Scholar] [CrossRef]
- Pohl, C.; Van Genderen, J.L. Review article Multisensor image fusion in remote sensing: Concepts, methods and applications. Int. J. Remote. Sens. 1998, 19, 823–854. [Google Scholar] [CrossRef]
- Mhangara, P.; Mapurisa, W.; Mudau, N. Comparison of Image Fusion Techniques Using Satellite Pour l’Observation de la Terre (SPOT) 6 Satellite Imagery. Appl. Sci. 2020, 10, 1881. [Google Scholar] [CrossRef]
- Yuhendra; Alimuddin, I.; Sumantyo, J.T.S.; Kuze, H. Assessment of pan-sharpening methods applied to image fusion of remotely sensed multi-band data. Int. J. Appl. Earth Obs. Geoinf. 2012, 18, 165–175. [Google Scholar] [CrossRef]
- Holden, H.; LeDrew, E. Spectral Discrimination of Healthy and Non-Healthy Corals Based on Cluster Analysis, Principal Components Analysis, and Derivative Spectroscopy. Remote Sens. Environ. 1998, 65, 217–224. [Google Scholar] [CrossRef]
- Fung, T.; LeDrew, E. Application of Principal Components Analysis to Change Detection. Photogramm. Eng. Remote Sens. 1987, 53, 1649–1658. [Google Scholar]
- Lanorte, A.; Manzi, T.; Nolè, G.; Lasaponara, R. On the Use of the Principal Component Analysis (PCA) for Evaluating Vegetation Anomalies from LANDSAT-TM NDVI Temporal Series in the Basilicata Region (Italy). In Proceedings of the Computational Science and Its Applications—ICCSA 2015, Banff, AB, Canada, 22–25 June 2022; Gervasi, O., Murgante, B., Misra, S., Gavrilova, M.L., Rocha, A.M.A.C., Torre, C., Taniar, D., Apduhan, B.O., Eds.; Springer International Publishing: Cham, Switzerland, 2015; pp. 204–216. [Google Scholar]
- Eklundh, L.; Singh, A. A comparative analysis of standardised and unstandardised Principal Components Analysis in remote sensing. Int. J. Remote. Sens. 1993, 14, 1359–1370. [Google Scholar] [CrossRef]
- Townshend, J.R.G.; Goff, T.E.; Tucker, C.J. Multitemporal Dimensionality of Images of Normalized Difference Vegetation Index at Continental Scales. IEEE Trans. Geosci. Remote Sens. 1985, GE-23, 888–895. [Google Scholar] [CrossRef]
- Ashutosh, S. Principal Component-Based Algorithm on Multispectral Remote Sensing Data for Spectral Discrimination of Tree Cover from Other Vegetation Types. Curr. Sci. 2002, 82, 67–69. [Google Scholar]
- De Swaef, T.; Maes, W.H.; Aper, J.; Baert, J.; Cougnon, M.; Reheul, D.; Steppe, K.; Roldán-Ruiz, I.; Lootens, P. Applying RGB- and Thermal-Based Vegetation Indices from UAVs for High-Throughput Field Phenotyping of Drought Tolerance in Forage Grasses. Remote Sens. 2021, 13, 147. [Google Scholar] [CrossRef]
- BoxCox.Lambda Function—RDocumentation. Available online: https://www.rdocumentation.org/packages/forecast/versions/8.15/topics/BoxCox.lambda (accessed on 28 December 2021).
- Box, G.E.; Cox, D.R. An Analysis of Transformations. J. R. Stat. Soc. Ser. B 1964, 26, 211–243. [Google Scholar] [CrossRef]
- Guerrero, V.M. Time-series analysis supported by power transformations. J. Forecast. 1993, 12, 37–48. [Google Scholar] [CrossRef]
- Wilding, L.P. Spatial variability: Its documentation, accomodation and implication to soil surveys. Soil Spat. Var. 1985, 166–194. [Google Scholar]
- Nolin, M.C.; Caillier, M.J. La Variabilité Des Sols. II—Quantification et Amplitude. Agrosol 1992, 5, 21–32. [Google Scholar]
- Gräler, B.; Pebesma, E.; Heuvelink, G. Spatio-Temporal Interpolation using gstat. R J. 2016, 8, 204–218. [Google Scholar] [CrossRef]
- Pebesma, E.J. Multivariable geostatistics in S: The gstat package. Comput. Geosci. 2004, 30, 683–691. [Google Scholar] [CrossRef]
- Cambardella, C.A.; Moorman, T.B.; Novak, J.M.; Parkin, T.B.; Karlen, D.L.; Turco, R.F.; Konopka, A.E. Field-Scale Variability of Soil Properties in Central Iowa Soils. Soil Sci. Soc. Am. J. 1994, 58, 1501–1511. [Google Scholar] [CrossRef]
- Aplin, P.; Atkinson, P.M. Predicting Missing Field Boundaries to Increase Per-Field Classification Accuracy. Photogramm. Eng. Remote Sens. 2004, 70, 141–149. [Google Scholar] [CrossRef]
- Nicolaou, M.A.; Gunes, H.; Pantic, M. A Multi-Layer Hybrid Framework for Dimensional Emotion Classification. In Proceedings of the 19th ACM International Conference on Multimedia—MM ’11, Scottsdale, AZ, USA, 28 November–1 December 2011; ACM Press: Scottsdale, AZ, USA, 2011; p. 933. [Google Scholar]
- Vielma, J.; Martinez, Y.; Barbat, A.; Oller, S. The Quadrants Method: A Procedure to Evaluate the Seismic Performance of Existing Buildings. In Proceedings of the 15th World Conference on Earthquake Engineering, Lisbon, Portugal, 24–28 September 2012. [Google Scholar]
- Vasu, D.; Singh, S.; Sahu, N.; Tiwary, P.; Chandran, P.; Duraisami, V.; Ramamurthy, V.; Lalitha, M.; Kalaiselvi, B. Assessment of spatial variability of soil properties using geospatial techniques for farm level nutrient management. Soil Tillage Res. 2017, 169, 25–34. [Google Scholar] [CrossRef]
- Hepler, P.R.; Yarborough, D.E. Natural Variability in Yield of Lowbush Blueberries. HortScience 1991, 26, 245–246. [Google Scholar] [CrossRef]
- Memiaghe, J.D.N.; Cambouris, A.N.; Ziadi, N.; Karam, A.; Perron, I. Spatial Variability of Soil Phosphorus Indices Under Two Contrasting Grassland Fields in Eastern Canada. Agronomy 2021, 11, 24. [Google Scholar] [CrossRef]
- Nelson, D.W.; Sommers, L. Total Carbon, Organic Carbon, and Organic Matter. Methods Soil Anal. Part 2 Chem. Microbiol. Prop. 1983, 9, 539–579. [Google Scholar]
- Carter, M.R. Soil quality for sustainable land management: Organic matter and aggregation interactions that maintain soil function. Agron. J. 2002, 94, 38–47. [Google Scholar] [CrossRef]
- Tiessen, H.; Cuevas, E.; Chacon, P. The role of soil organic matter in sustaining soil fertility. Nature 1994, 371, 783–785. [Google Scholar] [CrossRef]
- Lafond, J.; Ziadi, N. Nitrogen and Phosphorus Fertilization in Wild Lowbush Blueberry in Quebec. Can. J. Plant Sci. 2011, 91, 535–544. [Google Scholar] [CrossRef]
- Percival, D.; Sanderson, K. Main and Interactive Effects of Vegetative-Year Applications of Nitrogen, Phosphorus, and Potassium Fertilizers on the Wild Blueberry. Small Fruits Rev. 2004, 3, 105–121. [Google Scholar] [CrossRef]
- Jeliazkova, E.; Percival, D. Effect of drought on ericoid mycorrhizae in wild blueberry (Vaccinium angustifolium Ait.). Can. J. Plant Sci. 2003, 83, 583–586. [Google Scholar] [CrossRef]
- Khan, F.S.; Zaman, Q.U.; Chang, Y.K.; Farooque, A.A.; Schumann, A.W.; Madani, A. Estimation of the rootzone depth above a gravel layer (in wild blueberry fields) using electromagnetic induction method. Precis. Agric. 2016, 17, 155–167. [Google Scholar] [CrossRef]
- Hall, I.V.; Aalders, L.E.; Townsend, L.R. The Effects of Soil pH on the Mineral Composition and Growth of the Lowbush Blueberry. Can. J. Plant Sci. 1964, 44, 433–438. [Google Scholar] [CrossRef]
- Hall, V. The Tap Root in Lowbush Blueberry. Can. J. Bot. 1957, 35, 933–934. [Google Scholar] [CrossRef]
- Baxter, S.J.; Oliver, M.A. The spatial prediction of soil mineral N and potentially available N using elevation. Geoderma 2005, 128, 325–339. [Google Scholar] [CrossRef]
- Hudson, G.; Wackernagel, H. Mapping temperature using kriging with external drift: Theory and an example from scotland. Int. J. Clim. 1994, 14, 77–91. [Google Scholar] [CrossRef]
- Dutilleul, P. Spatio-Temporal Heterogeneity: Concepts and Analyses; Cambridge University Press: Cambridge, UK, 2011. [Google Scholar]
- Pelletier, B.; Dutilleul, P.; Larocque, G.; Fyles, J.W. Coregionalization analysis with a drift for multi-scale assessment of spatial relationships between ecological variables 2. Estimation of correlations and coefficients of determination. Environ. Ecol. Stat. 2009, 16, 467–494. [Google Scholar] [CrossRef]
- Kerry, R.; Oliver, M.A. Variograms of Ancillary Data to Aid Sampling for Soil Surveys. Precis. Agric. 2003, 4, 261–278. [Google Scholar] [CrossRef]
- Hengl, T.; European Commission; Joint Research Centre; Institute for Environment and Sustainability; Ispra, I. A Practical Guide to Geostatistical Mapping of Environmental Variables; Publications Office: Luxembourg, 2009; ISBN 978-92-79-06904-8. [Google Scholar]
- Jenks, G.F. The Data Model Concept in Statistical Mapping. Int. Yearb. Cartogr. 1967, 7, 186–190. [Google Scholar]
- Xue, J.; Su, B. Significant remote sensing vegetation indices: A review of developments and applications. J. Sens. 2017, 2017, 1353691. [Google Scholar] [CrossRef]
- Rouse, J.W.; Haas, R.H.; Schell, J.A.; Deering, D.W. Monitoring Vegetation Systems in the Great Plains with ERTS. NASA Spec. Publ. 1974, 351, 309. [Google Scholar]
- Bannari, A.; Asalhi, H.; Teillet, P.M. Transformed Difference Vegetation Index (TDVI) for Vegetation Cover Mapping. In Proceedings of the IEEE International Geoscience and Remote Sensing Symposium, Toronto, ON, Canada, 24–28 June 2002; Volume 5, pp. 3053–3055. [Google Scholar]
- Rondeaux, G.; Steven, M.; Baret, F. Optimization of soil-adjusted vegetation indices. Remote Sens. Environ. 1996, 55, 95–107. [Google Scholar] [CrossRef]
- Goel, N.S.; Qin, W. Influences of canopy architecture on relationships between various vegetation indices and LAI and Fpar: A computer simulation. Remote Sens. Rev. 1994, 10, 309–347. [Google Scholar] [CrossRef]
- Chen, J.M. Evaluation of Vegetation Indices and a Modified Simple Ratio for Boreal Applications. Can. J. Remote. Sens. 1996, 22, 229–242. [Google Scholar] [CrossRef]
- Sripada, R.P.; Heiniger, R.W.; White, J.G.; Meijer, A.D. Aerial Color Infrared Photography for Determining Early In-Season Nitrogen Requirements in Corn. Agron. J. 2006, 98, 968–977. [Google Scholar] [CrossRef]
- Sripada, R.P. Determining In-Season Nitrogen Requirements for Corn Using Aerial Color-Infrared Photography. Ph.D. Thesis, North Carolina State University, Raleigh, NC, USA, 2005. [Google Scholar]
- Huete, A.; Didan, K.; Miura, T.; Rodriguez, E.P.; Gao, X.; Ferreira, L.G. Overview of the radiometric and biophysical performance of the MODIS vegetation indices. Remote Sens. Environ. 2002, 83, 195–213. [Google Scholar] [CrossRef]
- Qi, J.; Chehbouni, A.; Huete, A.R.; Kerr, Y.H.; Sorooshian, S. A modified soil adjusted vegetation index. Remote Sens. Environ. 1994, 48, 119–126. [Google Scholar] [CrossRef]






| FieldUnd | FieldFlat | ||||||
|---|---|---|---|---|---|---|---|
| Unit | Mean | SD | CV | Mean | SD | CV | |
| Soil attributes 0–0.05 m depth | |||||||
| Total Nitrogen (N) | % | 0.46 | 0.270 | 59.1 | 0.44 | 0.25 | 56.7 |
| Total Carbon (C) | % | 11.1 | 6.50 | 58.7 | 8.80 | 5.10 | 57.5 |
| Soil pHwater | -- | 4.70 | 0.50 | 10.6 | 4.50 | 0.40 | 7.80 |
| Phosphorous (P) | mg kg−1 | 63.0 | 54.0 | 85.1 | 39.0 | 48.0 | 124.0 |
| Potassium (K) | mg kg−1 | 107 | 70.1 | 65.3 | 93.0 | 56.0 | 60.4 |
| Calcium (Ca) | mg kg−1 | 361 | 76.0 | 21.2 | 387 | 99.0 | 25.6 |
| Magnesium (Mg) | mg kg−1 | 107 | 71.9 | 67.0 | 78.0 | 53.0 | 68.7 |
| Aluminum (Al) | mg kg−1 | 889 | 287 | 32.3 | 939 | 294 | 31.3 |
| Iron (Fe) | mg kg−1 | 1502 | 933 | 62.1 | 465 | 338 | 72.7 |
| P/Al ratio | -- | 0.039 | 0.038 | 97.6 | 0.069 | 0.049 | 71.3 |
| Soil attributes 0.05–0.15 m depth | |||||||
| Total Clay | g kg−1 | 23.5 | 5.20 | 22.1 | 26.5 | 6.10 | 23.1 |
| Total Silt | g kg−1 | 119.7 | 75.6 | 63.1 | 77.5 | 30.5 | 39.3 |
| Total Sand | g kg−1 | 857 | 74.0 | 8.60 | 896 | 30.0 | 3.4 |
| Very coarse sand 1 | g kg−1 | 12.0 | 13.7 | 113.7 | 25.4 | 15.3 | 60.0 |
| Coarse sand 2 | g kg−1 | 99.9 | 88.8 | 88.9 | 170 | 88.9 | 52.3 |
| Medium sand 3 | g kg−1 | 284.8 | 163.2 | 57.3 | 357 | 103 | 28.9 |
| Fine sand 4 | g kg−1 | 312.2 | 123.2 | 39.5 | 280 | 126 | 45.0 |
| Very fine sand 5 | g kg−1 | 147.8 | 130.3 | 88.1 | 63.3 | 49.3 | 77.9 |
| Fruit yield and Sensor data | |||||||
| Fruit yield | g m−2 | 643 | 350 | 54.4 | 399 | 225 | 56.5 |
| HCP 1.0 6 | mS m−1 | 4.29 | 0.73 | 17.0 | 4.26 | 0.35 | 8.20 |
| PRP 1.1 7 | mS m−1 | 1.33 | 0.14 | 10.7 | 1.02 | 0.11 | 10.5 |
| HCP 2.0 8 | mS m−1 | 3.84 | 0.31 | 8.10 | 2.95 | 0.22 | 7.60 |
| PRP 2.1 9 | mS m−1 | 1.65 | 0.11 | 6.90 | 1.31 | 0.11 | 8.60 |
| Veris Shallow 10 | mS m−1 | 3.21 | 0.10 | 2.40 | 2.70 | 0.10 | 2.30 |
| Veris Deep 11 | mS m−1 | 2.86 | 0.60 | 22.0 | 2.30 | 0.80 | 34.2 |
| Elevation | m | 132.2 | 2.60 | 1.90 | 124.3 | 0.50 | 0.40 |
| Slope | deg | 1.90 | 2.60 | 134 | 0.90 | 1.20 | 130 |
| TWI 12 | -- | 6.40 | 3.30 | 51.6 | 5.00 | 2.80 | 56.4 |
| Fruit Yield | Elevation | Slope | TWI 12 | HCP 1.0 6 | PRP 1.1 7 | HCP 2.0 8 | PRP 2.1 9 | Shallow 10 | Deep 11 | |
|---|---|---|---|---|---|---|---|---|---|---|
| Fruit Yield | −0.25 ** | n.s. | n.s. | 0.21 * | n.s. | 0.22 * | n.s. | n.s. | n.s. | |
| Soil attributes 0–0.05 m depth | ||||||||||
| Total C | 0.44 *** | n.s. | n.s. | n.s. | n.s. | n.s. | n.s. | n.s. | n.s. | n.s. |
| Total N | 0.47 *** | n.s. | n.s. | n.s. | n.s. | n.s. | n.s. | n.s. | n.s. | n.s. |
| Soil pH | −0.21 * | −0.33 *** | 0.22 ** | n.s. | n.s. | 0.43 *** | 0.32 *** | 0.43 *** | 0.35 *** | 0.46 *** |
| P | −0.21 * | −0.29 *** | 0.28 ** | n.s. | n.s. | 0.38 *** | 0.24 ** | 0.38 *** | 0.35 *** | 0.37 *** |
| K | 0.46 *** | n.s. | n.s. | n.s. | n.s. | n.s. | n.s. | n.s. | n.s. | n.s. |
| Ca | n.s. | n.s. | n.s. | n.s. | n.s. | n.s. | n.s. | n.s. | n.s. | n.s. |
| Mg | 0.27 ** | n.s. | n.s. | n.s. | n.s. | 0.20 * | n.s. | 0.21 * | 0.20 * | n.s. |
| Al | −0.21 * | n.s. | n.s. | n.s. | n.s. | n.s. | n.s. | n.s. | n.s. | n.s. |
| Fe | n.s. | −0.20 * | n.s. | n.s. | n.s. | 0.34 *** | 0.23 ** | 0.34 *** | 0.30 *** | 0.23 ** |
| P/Al ratio | n.s. | −0.31 *** | 0.27 ** | n.s. | n.s. | 0.39 *** | 0.27 ** | 0.42 *** | 0.34 *** | 0.38 *** |
| Soil attributes 0.05–0.15 m depth | ||||||||||
| Total clay | n.s. | 0.55 *** | n.s. | n.s. | −0.18 * | −0.47 *** | −0.45 *** | −0.53 *** | −0.28 *** | −0.39 *** |
| Total silt | 0.19 * | −0.69 *** | n.s. | −0.18 * | 0.25 ** | 0.54 *** | 0.61 *** | 0.66 *** | 0.38 *** | 0.30 *** |
| Total sand | n.s. | 0.62 *** | n.s. | 0.17 * | −0.24 ** | −0.53 *** | −0.58 *** | −0.62 *** | −0.36 *** | −0.31 *** |
| Very coarse sand 1 | n.s. | 0.33 *** | n.s. | n.s. | n.s. | −0.35 *** | −0.37 *** | −0.38 *** | −0.22 * | −0.23 ** |
| Coarse sand 2 | n.s. | 0.63 *** | n.s. | n.s. | −0.22 * | −0.64 *** | −0.62 *** | −0.69 *** | −0.44 *** | −0.45 *** |
| Medium sand 3 | n.s. | 0.73 *** | n.s. | n.s. | −0.18 * | −0.66 *** | −0.62 *** | −0.71 *** | −0.45 *** | −0.47 *** |
| Fine sand 4 | n.s. | −0.22 * | n.s. | n.s. | n.s. | 0.28 *** | 0.19 * | 0.25 ** | 0.26 ** | 0.34 *** |
| Very fine sand 5 | n.s. | −0.74 *** | n.s. | n.s. | 0.21 * | 0.68 *** | 0.65 *** | 0.74 *** | 0.48 *** | 0.49 *** |
| Fruit Yield | Elevation | Slope | TWI 12 | HCP 1.0 6 | PRP 1.1 7 | HCP 2.0 8 | PRP 2.1 9 | Shallow 10 | Deep 11 | |
|---|---|---|---|---|---|---|---|---|---|---|
| Fruit Yield | n.s. | n.s. | n.s. | 0.20 * | n.s. | n.s. | 0.31 *** | n.s. | n.s. | |
| Soil attributes 0–0.05 m depth | ||||||||||
| Total C | 0.38 *** | n.s. | n.s. | n.s. | n.s. | 0.33 *** | n.s. | 0.43 *** | 0.40 *** | n.s. |
| Total N | 0.39 *** | −0.19 * | n.s. | n.s. | n.s. | 0.38 *** | n.s. | 0.46 *** | 0.44 *** | n.s. |
| Soil pH | −0.21 * | −0.29 ** | n.s. | n.s. | n.s. | n.s. | n.s. | n.s. | n.s. | n.s. |
| P | n.s. | −0.31 *** | n.s. | n.s. | n.s. | n.s. | 0.28 ** | n.s. | n.s. | n.s. |
| K | 0.35 *** | n.s. | n.s. | n.s. | n.s. | n.s. | n.s. | 0.32 *** | n.s. | −0.20 * |
| Ca | 0.18 * | n.s. | n.s. | n.s. | 0.31 *** | n.s. | 0.41 *** | n.s. | n.s. | n.s. |
| Mg | 0.31 *** | −0.25 ** | n.s. | n.s. | n.s. | 0.32 *** | n.s. | 0.38 *** | 0.39 *** | n.s. |
| Al | n.s. | −0.29 ** | n.s. | n.s. | 0.25 ** | n.s. | 0.43 *** | n.s. | n.s. | 0.25 ** |
| Fe | n.s. | −0.22 * | −0.18 * | n.s. | n.s. | 0.29 ** | n.s. | 0.20 * | 0.42 *** | n.s. |
| P/Al ratio | n.s. | −0.28 ** | n.s. | n.s. | n.s. | n.s. | n.s. | n.s. | n.s. | n.s. |
| Soil attributes 0.05–0.15 m depth | ||||||||||
| Total clay | n.s. | n.s. | −0.22 * | n.s. | n.s. | −0.26 ** | n.s. | n.s. | n.s. | n.s. |
| Total silt | 0.35 *** | −0.20 * | n.s. | n.s. | n.s. | 0.31 *** | n.s. | 0.41 *** | 0.34 *** | n.s. |
| Total sand | −0.26 ** | n.s. | n.s. | n.s. | n.s. | −0.25 ** | n.s. | −0.28 ** | −0.32 *** | n.s. |
| Very coarse sand 1 | n.s. | n.s. | n.s. | n.s. | n.s. | n.s. | n.s. | n.s. | n.s. | −0.29 ** |
| Coarse sand 2 | n.s. | 0.38 *** | n.s. | n.s. | n.s. | −0.35 *** | −0.19 * | n.s. | −0.33 *** | −0.31 *** |
| Medium sand 3 | n.s. | 0.53 *** | 0.27 ** | n.s. | n.s. | −0.46 *** | −0.28 ** | −0.23 * | −0.51 *** | n.s. |
| Fine sand 4 | n.s. | −0.52 *** | −0.22 * | n.s. | n.s. | 0.36 *** | 0.23 * | n.s. | 0.39 *** | 0.22 * |
| Very fine sand 5 | n.s. | −0.52 *** | n.s. | 0.19 * | n.s. | 0.51 *** | 0.34 *** | 0.24 * | 0.49 *** | 0.20 * |
| FieldUnd | FieldFlat | ||||||||
|---|---|---|---|---|---|---|---|---|---|
| Range (m) | Nugget Ratio x (%) | Spatial Class y | R2 | Range (m) | Nugget Ratio x (%) | Spatial Class y | R2 | ||
| Soil attributes 0–0.05 m depth | |||||||||
| Total N | - | 1.00 | R | - | 87 | 0.59 | M | 0.12 | |
| Total C | - | 1.00 | R | - | 62 | 0.66 | M | 0.08 | |
| Soil pHwater | 82 | 0.40 | M | 0.31 | 104 | 0.58 | M | 0.24 | |
| P | 17 | 0.27 | M | 0.10 | 557 | 0.00 | S | 0.35 | |
| K | - | 1.00 | R | - | - | 1.00 | R | - | |
| Ca | - | 1.00 | R | - | 279 | 0.66 | M | 0.11 | |
| Mg | 8 | 0.00 | S | 0.01 | - | 1.00 | R | - | |
| Al | 58 | 0.64 | M | 0.13 | 40 | 0.00 | S | 0.40 | |
| Fe | - | 1.00 | R | - | 86 | 0.72 | M | 0.14 | |
| P/Al ratio | 80 | 0.71 | M | 0.40 | - | 1.00 | R | - | |
| Soil attributes 0.05–0.15 m depth | |||||||||
| Total clay | - | 1.00 | R | - | 111 | 0.27 | M | 0.38 | |
| Total silt | 5444 | 0.08 | S | 0.49 | - | 1.00 | R | - | |
| Total sand | 479 | 0.40 | M | 0.46 | - | 1.00 | R | - | |
| Very coarse sand 1 | 472 | 0.63 | M | 0.15 | 31 | 0.00 | S | 0.29 | |
| Coarse sand 2 | 12242 | 0.01 | S | 0.42 | 216 | 0.15 | S | 0.62 | |
| Medium sand 3 | 5352 | 0.04 | S | 0.65 | 107 | 0.21 | S | 0.60 | |
| Fine sand 4 | 341 | 0.77 | W | 0.08 | 288 | 0.14 | S | 0.64 | |
| Very fine sand 5 | 5564 | 0.02 | S | 0.72 | 274 | 0.06 | S | 0.74 | |
| Fruit yield and sensor data | |||||||||
| Fruit yield | - | 1 | R | - | - | 1.00 | R | - | |
| Elevation | 87 | 0.01 | S | 1.00 | 75 | 0.00 | S | 0.99 | |
| Veris Shallow 10 | 129 | 0.63 | M | 0.53 | 60 | 0.03 | S | 0.49 | |
| Veris Deep 11 | 132 | 0.72 | M | 0.20 | 60 | 0.03 | S | 0.06 | |
| PRP1.1 7 | 129 | 0.32 | M | 0.45 | 96 | 0.32 | M | 0.15 | |
| PRP2.1 9 | 127 | 0.23 | S | 0.67 | 94 | 0.78 | W | 0.10 | |
| HCP1.0 6 | 121 | 0.13 | S | 0.85 | 126 | 0.65 | M | 0.76 | |
| HCP2.0 8 | 87 | 0.00 | S | 0.90 | 60 | 0.03 | S | 0.66 | |
| FieldUnd | FieldFlat | |||||
|---|---|---|---|---|---|---|
| Z Score 13 | Bare Spot Average | Field Average | Z Score 13 | Bare Spot Average | Field Average | |
| Soil attributes 0–0.05 m depth | ||||||
| Total Carbon (C) | −1.14 | 3.64 | 11.1 | −1.24 | 2.53 | 8.80 |
| Total Nitrogen (N) | −1.17 | 0.14 | 0.46 | −1.16 | 0.15 | 0.44 |
| Soil pHwater | 0.91 | 5.16 | 4.73 | 2.29 | 5.34 | 4.50 |
| Phosphorous (P) | 0.54 | 92.0 | 63.4 | 1.20 | 96.1 | 39.0 |
| Potassium (K) | −1.04 | 33.9 | 107 | −1.14 | 28.9 | 93.0 |
| Calcium (Ca) | −0.34 | 335 | 361 | −1.46 | 242 | 387 |
| Magnesium (Mg) | −0.82 | 48.3 | 107 | −1.09 | 19.4 | 78.0 |
| Aluminum (Al) | 1.35 | 1277 | 889 | 0.52 | 1093 | 939 |
| Iron (Fe) | −0.40 | 1126 | 1502 | −0.80 | 193 | 465 |
| P/Al ratio | 0.30 | 0.08 | 0.069 | 1.23 | 0.09 | 0.039 |
| Soil attributes 0.05–0.15 m depth | ||||||
| Total Clay | 0.33 | 25.3 | 23.6 | −1.57 | 16.9 | 26.5 |
| Total Silt | −0.59 | 74.8 | 120 | −1.12 | 43.3 | 77.5 |
| Total Sand | 0.58 | 900 | 857 | 1.45 | 940 | 896 |
| Very coarse sand 1 | −0.38 | 6.85 | 12.0 | 0.22 | 28.8 | 25.4 |
| Coarse sand 2 | 0.01 | 101 | 99.9 | −0.64 | 113 | 170 |
| Medium sand 3 | 0.44 | 356 | 285 | −0.64 | 291 | 357 |
| Fine sand 4 | 0.41 | 362 | 312 | 1.32 | 447 | 280 |
| Very fine sand 5 | −0.57 | 73.6 | 148 | −0.06 | 60.2 | 63.3 |
| Fruit yield and sensor data | ||||||
| HCP 1.0 6 | −0.64 | 3.90 | 4.31 | −1.38 | 3.91 | 4.26 |
| PRP 1.1 7 | −0.46 | 1.28 | 1.33 | 0.168 | 1.03 | 1.02 |
| HCP 2.0 8 | −0.88 | 3.59 | 3.84 | −0.73 | 2.84 | 2.95 |
| PRP 2.1 9 | −0.94 | 1.58 | 1.65 | −1.02 | 1.25 | 1.31 |
| Veris Shallow 10 | −0.14 | 3.20 | 3.21 | −0.09 | 2.66 | 2.70 |
| Veris Deep 11 | 0.08 | 2.89 | 2.86 | −1.25 | 1.77 | 2.30 |
| Elevation | 1.09 | 135 | 132 | −1.16 | 123.6 | 124.3 |
| Fruit yield | −1.84 | 0 | 643 | −1.77 | 0 | 399 |
| Slope | 0.72 | 3.75 | 1.90 | 0.47 | 1.30 | 0.90 |
| TWI 12 | −0.371 | 5.22 | 6.40 | 0.14 | 5.50 | 5.00 |
| FieldFlat | FieldUnd | |||
|---|---|---|---|---|
| Fruit Yield | Bare Spots | Fruit Yield | Bare Spots | |
| Normalized Difference Vegetation Index (NDVI) | 0.07 | 0.04 | 0.23 | 0.46 |
| Transformed Difference Vegetation Index (TDVI) | 0.18 | 0.10 | 0.29 | 0.55 |
| Optimized Soil Adjusted Vegetation Index (OSAVI) | 0.15 | 0.04 | 0.19 | 0.40 |
| Non-Linear Index (NLI) | 0.11 | 0.01 | 0.16 | 0.34 |
| Modified Simple Ratio (MSR) | 0.25 | 0.11 | 0.26 | 0.50 |
| Green Ratio Vegetation Index (GRVI) | 0.25 | 0.12 | 0.22 | 0.44 |
| Green Difference Vegetation Index (GDVI) | 0.04 | 0.04 | 0.07 | 0.25 |
| Enhanced Vegetation Index (EVI) | −0.06 | −0.29 | −0.09 | 0.04 |
| Modified Soil Adjusted Vegetation Index (MSAVI2) | 0.08 | −0.01 | 0.13 | 0.34 |
| First Principal Component (PC1) | −0.08 | −0.06 | −0.18 | −0.21 |
| Second Principal Component (PC2) | −0.40 | −0.32 | −0.39 | −0.64 |
| Third Principal Component (PC3) | 0.12 | 0.07 | 0.01 | −0.08 |
| Fourth Principal Component (PC4) | −0.00 | 0.25 | −0.08 | −0.10 |
| PC2 classified | 0.24 | 0.40 | 0.40 | 0.68 |
| Property | Unit | ElevLow ECLow | ElevLow ECHigh | ElevHigh ECLow | ElevHigh ECHigh | Bare | |||||
|---|---|---|---|---|---|---|---|---|---|---|---|
| Soil attributes 0–0.05 m depth | |||||||||||
| Total C | % | 9.69 | a | 13.1 | a | 9.24 | a | 13.9 | a | 6.93 | a |
| Total N | % | 0.42 | ab | 0.54 | ab | 0.39 | ab | 0.58 | a | 0.23 | b |
| pH | -- | 4.72 | abc | 4.89 | ab | 4.38 | c | 4.61 | bc | 5.13 | a |
| P | mg kg−1 | 61.4 | a | 81.5 | a | 51.7 | a | 39.9 | a | 101 | a |
| K | mg kg−1 | 99.0 | ab | 120 | ab | 117 | ab | 163 | a | 60.0 | b |
| Ca | mg kg−1 | 371 | a | 395 | a | 367 | a | 332 | a | 359 | a |
| Mg | mg kg−1 | 89.9 | ab | 137 | ab | 79.1 | b | 171 | a | 66.8 | b |
| Al | mg kg−1 | 880 | b | 906 | b | 831 | b | 763 | b | 1281 | a |
| Fe | mg kg−1 | 1339 | a | 1995 | a | 1052 | a | 2003 | a | 1173 | a |
| P/Al ratio | -- | 0.070 | a | 0.088 | a | 0.057 | a | 0.49 | a | 0.086 | a |
| Soil attributes 0.05–0.05 m depth | |||||||||||
| Total C | % | 1.13 | a | 1.16 | a | 1.05 | a | 1.53 | a | 1.16 | a |
| Total N | % | 0.07 | a | 0.06 | a | 0.06 | a | 0.07 | a | 0.07 | a |
| pH | -- | 5.13 | ab | 5.25 | a | 4.91 | b | 4.92 | b | 5.14 | ab |
| P | mg kg−1 | 78.1 | a | 61.8 | a | 38.3 | a | 71.1 | a | 68.6 | a |
| K | mg kg−1 | 30.2 | a | 34.9 | a | 40.1 | a | 45.5 | a | 28.7 | a |
| Ca | mg kg−1 | 276.3 | ab | 330.6 | ab | 235 | b | 359 | a | 290 | ab |
| Mg | mg kg−1 | 6.20 | a | 8.60 | a | 5.40 | a | 8.80 | a | 7.90 | a |
| Al | mg kg−1 | 1742 | a | 1624 | a | 1749 | a | 1639 | a | 1657 | a |
| Fe | mg kg−1 | 110 | ab | 216 | a | 60.2 | b | 152 | ab | 159 | ab |
| Total sand | g kg−1 | 824 | a | 819 | a | 892 | a | 888 | a | 874 | a |
| Total silt | g kg−1 | 154 | a | 159 | a | 81.2 | a | 84.7 | a | 101 | a |
| Total clay | g kg−1 | 22.4 | a | 21.6 | a | 26.7 | a | 27.5 | a | 25.5 | a |
| Very coarse sand | g kg−1 | 4.70 | a | 8.10 | a | 15.2 | a | 10.7 | a | 17.1 | a |
| Coarse sand | g kg−1 | 75.4 | ab | 34.1 | b | 152 | a | 113 | ab | 116 | ab |
| Medium sand | g kg−1 | 216 | bc | 143 | c | 395 | a | 391 | a | 293 | ab |
| Fine sand | g kg−1 | 342 | a | 399 | a | 261 | a | 307 | a | 330 | a |
| Very fine sand | g kg−1 | 185 | ab | 235 | a | 68.9 | b | 66.4 | b | 118 | ab |
| Fruit yield | g m−2 | 717 | a | 632 | a | 671 | a | 543 | ab | 193 | b |
| TWI | -- | 6.70 | a | 5.54 | a | 6.60 | a | 6.94 | a | 6.40 | a |
| Slope | deg | 1.50 | b | 1.22 | b | 0.31 | b | 4.79 | a | 2.99 | ab |
| Property | Unit | ElevLow ECLow | ElevLow ECHigh | ElevHigh ECLow | ElevHigh ECHigh | ||||
|---|---|---|---|---|---|---|---|---|---|
| Soil attributes 0–0.05 m depth | |||||||||
| Total C | % | 9.3 | ab | 12.9 | a | 4.72 | b | 12.1 | a |
| Total N | % | 0.45 | ab | 0.70 | a | 0.24 | b | 0.59 | a |
| pH | -- | 4.58 | a | 4.64 | a | 4.51 | a | 4.28 | a |
| P | mg kg−1 | 40.6 | a | 70.4 | a | 26.4 | a | 24.9 | a |
| K | mg kg−1 | 96.4 | ab | 99.8 | ab | 56.8 | b | 134 | a |
| Ca | mg kg−1 | 456.9 | a | 376 | a | 378 | a | 386 | a |
| Mg | mg kg−1 | 77.9 | ab | 113 | a | 36.3 | b | 124 | a |
| Al | mg kg−1 | 990.6 | ab | 1232 | a | 899 | ab | 792 | b |
| Fe | mg kg−1 | 454.7 | ab | 766 | a | 211 | b | 775 | a |
| P/Al ratio | -- | 0.040 | a | 0.058 | a | 0.031 | a | 0.031 | a |
| Soil attributes 0.05–0.15 m depth | |||||||||
| Total C | % | 1.09 | ab | 1.37 | a | 0.87 | b | 1.19 | ab |
| Total N | % | 0.08 | ab | 0.10 | a | 0.07 | b | 0.08 | ab |
| pH | -- | 5.08 | a | 5.05 | a | 4.96 | b | 4.90 | ab |
| P | mg kg−1 | 27.2 | ab | 33.0 | a | 9.60 | b | 19.1 | ab |
| K | mg kg−1 | 43.2 | ab | 46.5 | ab | 30.8 | b | 55.2 | a |
| Ca | mg kg−1 | 233.3 | a | 217 | ab | 147 | b | 269 | a |
| Mg | mg kg−1 | 7.9 | a | 8.1 | a | 5.00 | a | 7.2 | a |
| Al | mg kg−1 | 1920.7 | a | 2057 | a | 1983 | a | 2101 | a |
| Fe | mg kg−1 | 219.1 | ab | 324 | a | 87.3 | b | 277 | a |
| Total sand | g kg−1 | 898.1 | ab | 868 | b | 910 | a | 890 | ab |
| Total silt | g kg−1 | 76.9 | ab | 104 | a | 60.6 | b | 85.7 | ab |
| Total clay | g kg−1 | 25.0 | a | 28.5 | a | 29.2 | a | 24.4 | a |
| Very coarse sand | g kg−1 | 26.4 | a | 31.7 | a | 30.6 | a | 32.5 | a |
| Coarse sand | g kg−1 | 143.4 | b | 126 | b | 278 | a | 195 | ab |
| Medium sand | g kg−1 | 334.3 | ab | 224 | b | 443 | a | 336 | a |
| Fine sand | g kg−1 | 330.0 | a | 373 | a | 135 | b | 247 | ab |
| Very fine sand | g kg−1 | 63.9 | ab | 113 | a | 24.6 | b | 79.6 | ab |
| Fruit yield | kg ha−1 | 3893 | a | 5487 | a | 3359 | a | 4755 | a |
| TWI | -- | 4.41 | a | 6.04 | a | 4.97 | a | 5.90 | a |
| Slope | deg | 0.78 | a | 0.59 | a | 0.44 | a | 1.10 | a |
Publisher’s Note: MDPI stays neutral with regard to jurisdictional claims in published maps and institutional affiliations. |
© 2022 by the authors. Licensee MDPI, Basel, Switzerland. This article is an open access article distributed under the terms and conditions of the Creative Commons Attribution (CC BY) license (https://creativecommons.org/licenses/by/4.0/).
Share and Cite
Johnston, A.; Adamchuk, V.; Cambouris, A.N.; Lafond, J.; Perron, I.; Lajeunesse, J.; Duchemin, M.; Biswas, A. Proximal and Remote Sensing Data Integration to Assess Spatial Soil Heterogeneity in Wild Blueberry Fields. Soil Syst. 2022, 6, 89. https://doi.org/10.3390/soilsystems6040089
Johnston A, Adamchuk V, Cambouris AN, Lafond J, Perron I, Lajeunesse J, Duchemin M, Biswas A. Proximal and Remote Sensing Data Integration to Assess Spatial Soil Heterogeneity in Wild Blueberry Fields. Soil Systems. 2022; 6(4):89. https://doi.org/10.3390/soilsystems6040089
Chicago/Turabian StyleJohnston, Allegra, Viacheslav Adamchuk, Athyna N. Cambouris, Jean Lafond, Isabelle Perron, Julie Lajeunesse, Marc Duchemin, and Asim Biswas. 2022. "Proximal and Remote Sensing Data Integration to Assess Spatial Soil Heterogeneity in Wild Blueberry Fields" Soil Systems 6, no. 4: 89. https://doi.org/10.3390/soilsystems6040089
APA StyleJohnston, A., Adamchuk, V., Cambouris, A. N., Lafond, J., Perron, I., Lajeunesse, J., Duchemin, M., & Biswas, A. (2022). Proximal and Remote Sensing Data Integration to Assess Spatial Soil Heterogeneity in Wild Blueberry Fields. Soil Systems, 6(4), 89. https://doi.org/10.3390/soilsystems6040089

