Next Article in Journal
Impacts of Landfill Leachate on the Surrounding Environment: A Case Study on Amin Bazar Landfill, Dhaka (Bangladesh)
Next Article in Special Issue
Spatial Variability of Soil Erodibility at the Rhirane Catchment Using Geostatistical Analysis
Previous Article in Journal
GeoTh: An Experimental Laboratory Set-Up for the Measurement of the Thermal Conductivity of Granular Materials
Previous Article in Special Issue
Evaluation and Spatial Variability of Cryogenic Soil Properties (Yamal-Nenets Autonomous District, Russia)
 
 
Font Type:
Arial Georgia Verdana
Font Size:
Aa Aa Aa
Line Spacing:
Column Width:
Background:
Article

Proximal and Remote Sensing Data Integration to Assess Spatial Soil Heterogeneity in Wild Blueberry Fields

1
Quebec Research and Development Centre, Agriculture and Agri-Food Canada, 2560 Hochelaga, Québec City, QC G1V 2J3, Canada
2
Department of Bioresource Engineering, McGill University, 21111 Lakeshore Road, Ste-Anne-de-Bellevue, QC H9X 3V9, Canada
3
Normandin Research Farm, Agriculture and Agri-Food Canada, 1468 St-Cyrille Street, Normandin, QC G8M 4K3, Canada
4
School of Environmental Sciences, University of Guelph, 50 Stone Road East, Guelph, ON N1G 2W1, Canada
*
Author to whom correspondence should be addressed.
Soil Syst. 2022, 6(4), 89; https://doi.org/10.3390/soilsystems6040089
Submission received: 20 October 2022 / Revised: 21 November 2022 / Accepted: 23 November 2022 / Published: 29 November 2022
(This article belongs to the Special Issue Contemporary Applications of Geostatistics to Soil Studies)

Abstract

Wild blueberries (Vaccinium angustifolium Ait.) are often cultivated uniformly despite significant within-field variations in topography and crop density. This study was conducted to relate apparent soil electrical conductivity (ECa), topographic attributes, and multi-spectral satellite imagery to fruit yield and soil attributes and evaluate the potential of site-specific management (SSM) of nutrients. Elevation and ECa at multiple depths were collected from two experimental fields (referred as FieldUnd, FieldFlat) in Normandin, Quebec, Canada. Soil samples were collected at two depths (0–0.05 m and 0.05–0.15 m) and analyzed for a range of soil properties. Statistical analyses of fruit yield, soil, and sensor data were used to characterize within-field variability. Fruit yield showed large variability in both fields (CVUnd = 54.4%, CVFlat = 56.5%), but no spatial dependence. However, several soil attributes showed considerable variability and moderate to strong spatial dependence. Elevation and the shallowest depths of both the Veris (0.3 m) and DUALEM (0.54 m) ECa sensors showed moderate to strong spatial dependence and correlated significantly to most soil properties in both study sites, indicating the feasibility of SSM. In place of management zone delineation, a quadrant analysis of the shallowest ECa depth vs. elevation provided four sensor combinations (scenarios) for theoretical field conditions. ANOVA and Tukey–Kramer’s post hoc test showed that the greatest differentiation of soil properties in both fields occurred between the combinations of high ECa/low elevation versus low ECa/high elevation. Vegetation indices (VIs) obtained from satellite data showed promise as a biomass indicator, and bare spots classified with satellite imagery in FieldUnd revealed significantly distinct soil properties. Combining proximal and multispectral data predicted within-field variations of yield-determining soil properties and offered three theoretical scenarios (high ECa/low elevation; low ECa/high elevation; bare spots) on which to base SSM. Future studies should investigate crop response to fertilization between the identified scenarios.

1. Introduction

Wild blueberries (Vaccinium angustifolium Ait.), are a leading Canadian fruit export worth an estimated $239 M and distributed in more than 30 countries [1]. From 2011–2019, wild blueberries contributed an average annual farmgate value of $98.4 M in Canada [2]. Due to their winter-hardiness and ability to thrive in naturally acidic, sandy soils, wild blueberries make up a significant portion of the agricultural industries of Northern New England, Atlantic Canada, and Quebec.
Because of spatially heterogeneous growing conditions—including topography, water availability, and crop density—wild blueberries could benefit from site-specific nutrient management (SSM). Some studies have investigated SSM in wild blueberry production. Variable rate fertilization of wild blueberry based on proximal topographic data (slope) has demonstrated increased efficiency in nutrient application and reduced subsurface water contamination [3]. Findings by Farooque et al. (2012) found significant differences among management zones (MZs) based on yield and soil properties, and furthermore found significant positive correlations of electrical conductivity (ECa) with soil attributes and fruit yield, suggesting the feasibility of using ECa data to delineate MZs [4].
Site-specific management based on temporally stable soil attributes are preferred to yield-based SSM when high yield variability is observed [5]. As a biennial crop, wild blueberry is susceptible to variability due to variations in seasons, growing conditions, and management history. Studies have found that soil apparent electrical conductivity (ECa) relates to several yield-determining properties such as soil organic matter, moisture content, and soil texture [6,7,8,9]. In unsaturated, non-saline soils, ECa has been found to reflect variations in both moisture availability and soil texture [8]. ECa may be measured via time domain reflectometry (TDR), electromagnetic induction (EMI), or electrical resistivity. TDR is a slower, point-based measurement solution which is difficult to adapt to field scale [10]. Alternatively, EMI and resistivity ECa sensors provide quick, on-to-go proximal sensing at a sampling density that can detect local-scale variability [11]. When paired with a global navigation satellite system (GNSS) receiver, proximal ECa measurements are georeferenced.
In parallel, mapping crop density and delineating bare spots is a field of increasing interest for wild blueberry and precision agriculture, given the prevalence of bare spots in young and mismanaged fields [3,12,13]. One study in Nova Scotia reported the percentage of bare spots in wild blueberry study sites varied between 30–50% [13]. Excessive fertilization of bare spots may be economically inefficient and risks contaminating water. Given their nonlinear response to nutrient application, it is recommended that bare spots be managed separately [14]. In their study of MZ delineation, Farooque et al. (2012) suggested defining bare spots as a separate class while delineating MZs for nutrient input savings [4]. Previous research has mapped bare spots with a Global Navigation Satellite System (GNSS) [3,15] or digital color photography [12,13]. As an alternative, satellite imagery provides non-invasive and inexpensive data of large sites which can be rapidly analyzed and classified with vegetation indices (VI). MZ delineation based on VIs have been explored in grain crops [16,17], but the use of satellite imagery to delineate bare spots in wild blueberry fields is scarce.
Thus, a combination of proximal and remote sensing data provides improved information from their complementarity and is rarely addressed for blueberry production. Proximally sensed soil apparent electrical conductivity (ECa) and topography provide quick, temporally stable, and dense data auxiliary to yield-determining properties. Soil ECa has been demonstrated to correlate with several soil properties including soil organic matter, nutrient availability, moisture content, and texture [6,9,18], while elevation and derived topographic information (e.g., topographic wetness index, slope, elevation) influence water holding capacity, nutrient accumulation, and water movement.
A common method of data separation for site-specific management is the employ of an unsupervised clustering algorithm such as fuzzy c-means to group similar data into MZs, thereby classifying similar values into contiguous zones for uniform treatment within zones [17,19,20]. The method is robust and widely used, but when several data layers are combined, clusters tend to reflect the data layer of greatest variability. Alternatively, the approach in this research aims to equally weigh ECa and topography data. A simple quadrant method was used to subset the study sites into four theoretical combinations (i.e., quadrants) according to their ECa and elevation values: ECLowTopoLow, ECLowTopoHigh, ECHighTopoLow, ECHighTopoHigh. These theoretical combinations identified extreme and spatially continuous areas which represented unique agro-environmental conditions that may affect soil process and therefore crop yield.
The principal objectives of this study were: (1) to characterize within-field variation of wild blueberry crop growing conditions; (2) to determine if combining proximally sensed ECa and topographic data with remote sensing satellite imagery could significantly distinguish soil properties that may influence fruit yield within the study sites.

2. Materials and Methods

2.1. Study Sites

Two commercial fields, designated as FieldFlat and FieldUnd, were selected for the study (Figure A1). The fields were located 6 km southwest of Normandin, QC (48.8369° N, 72.5279° W) and north of the Ashuapmushuan River. Soil in the region is primarily podzolic, mixed with finer eolian deposits [21]. It is characterized by a rich organic surface layer followed by an eluviated mineral layer, and an illuviated layer where Aluminum and Iron redeposit. Podzols are characteristically acidic at the surface, and pH increases with depth. Drainage varies from moderate to good with topography ranging from flat to some undulation. FieldFlat (11.3 ha) represented a uniform low-lying topography ranging from 123 m to 125 m elevation, and FieldUnd (13.2 ha) represented a more heterogeneous topography with elevation ranging from 127 m to 136 m.

2.2. Experimental Design and Field Methods

Soil and fruit yield samples were collected on 8–9 August 2016, in both fields with a 33 m × 33 m grid sampling scheme for a total of N = 136 points in FieldUnd and N = 116 points in FieldFlat. Blueberries were harvested with a hand-held rake from a square meter of blueberry bushes at each sample location. The weight of the fresh blueberries was measured and recorded on site. Intensive soil sampling was conducted post-harvest in October 2016 at the same locations from the organic horizon (0–0.05 m) and the mineral horizon (0.05–0.15 m). A composite of four soil cores was taken from a 1 m radius of the sample point to provide a representative sample.

2.3. Soil Analysis

Soil samples were air-dried, weighed, and ground to 2 mm for textural and laboratory chemical analysis. Total Carbon (C) and total Nitrogen (N) content were evaluated with the Elementar vario MAX CN analyzer (Elementar Analysensysteme GmbH, Hanau, Germany). A Mehlich-III soil extractant was used to extract Iron (Fe), Aluminum (Al), Phosphorus (P), Potassium (K), Calcium (Ca), and Magnesium (Mg) [22]. Soil P content was determined by colorimetry (Lachat Instruments, model 8500, series 2, Loveland, CO, USA) [23]. Soil K content was measured with flame emission spectrophotometry [24]. The soil Ca and Mg contents were determined with atomic absorption spectrophotometry (Agilent Technologies, model 200, series AA, Santa Clara, CA, USA). Soil pH was determined from water suspension (1:1, v/v) [25]. The P/Al ratio was calculated from the Mehlich-III extracted P and Al, as literature has shown it to be a useful indicator for P accumulation in Quebec mineral soils [26].
Soil particle size was determined for all soil samples at the 0.05–0.15 m depth (i.e., soil mineral horizon) using the pipette method [27]. Sand partitioning was examined given that percentage of silt and clay were expected to be low in podzolic soils. Texture was categorized in terms of grams per kilogram of very coarse sand (1.0 to 0.5 mm), coarse sand (0.5 to 0.25 mm), medium sand (0.25 to 0.10 mm), fine sand (0.1 mm to 0.05 mm), very fine sand (0.05 to 0.002 mm), total silt, and total clay according to the Canada Soil Survey Committee standards [28]. All descriptive statistics of soil analysis are presented in Table 1.

2.4. Proximal Soil Sensing

Soil ECa data was measured at six depths using two sensors, the DUALEM-21S (Dualem Inc., Milton, ON, Canada) and the Veris 3100 (Veris Technologies, Inc., Salina, KS, USA); this data was used to determine if one sensor or a particular sensing depth was more predictive of spatial variability or crop growth potential. Elevation data was simultaneously acquired with DUALEM measurements on 28–29 September 2016, using a real-time-kinematic GNSS system.
The depth of investigation of ECa measurements depended on the configuration of the transmitter and receiver coils. The DUALEM-21S has one transmitter coil and four receiving coils to capture four depths. Receiving coil spacing and arrangement affects the depth investigation. Receiver coils closer to the transmitter have a shallower depth of investigation. Additionally, coils arranged in the horizontal co-planar (HCP) receive lower depths than the perpendicular co-planar (PRP). The DUALEM-21S configuration has two PRP coils spaced 1.1 m and 2.1 m from the transmitter (PRP1.1 and PRP 2.1, respectively), and two HCP coils spaced 1 m and 2 m from the transmitter (HCP1.0 and HCP2.0, respectively) [29,30]. A schematic overview of the of the DUALEM-21S sensor is presented in Figure 1. The DUALEM-21S was run for twenty minutes before being calibrated to reduce the possibility of drift in sensor data. It was pulled on a sled by a John Deere Gator at a relatively constant speed to maximize contact with the ground. At the end of sampling, the sensor was passed over previous transects so that data could be reviewed for evidence of drift.
The depth of investigation of the HCP 1.0 and HCP 2.0 were estimated to be about 1.55 m and 3.18 m, respectively; the depth of investigation of the depths PRP 1.1 and PRP 2.1 was estimated to be 0.54 m and 1.03 m, respectively. Depth of investigation was estimated where a 75% response is received by the sensor [31]. DUALEM/elevation transects were spaced approximately 10 m apart and sampled at a frequency of 1 Hz.
Veris ECa measurements were acquired on 21 October 2016. Effective sensing depths of the Veris Shallow and Veris Deep layers were 0.30 m and 0.90 m, respectively. The Veris 3100 is a galvanic contact resistivity sensor and derived conductivity from its inverse relationship with electrical resistivity. It was configured with six rolling coulter electrodes. Electrical current flows through the second and fifth coulters. The voltage drop is measured between the third and fourth coulters and first and sixth coulters (Sudduth et al., 2003). The electrodes are equally spaced in a Wenner array so that resistance is measured at two depths.
The Veris sensor transects were spaced approximately 3 m apart and sampled at a density of 1 measurement per second. Slope and topographic wetness index (TWI), ref. [32] were calculated from elevation data using SAGA GIS (v.2.1.2, System for Automated Geoscientific Analyses, Hamburg, Germany). The sensor data was prepared by first removing outliers outside two standard deviations followed by applying a moving average filter to reduce noise in the sensor data [33]. TWI is a commonly used hydrological index which describes the tendency of a given cell to accumulate water based on its catchment area and the slope angle [34]. It is defined as,
T W I = l n SCA tan φ ,
where SCA is the Specific Catchment Area and φ is the slope angle. Higher TWI values are associated with greater water accumulation.

2.5. Satellite Imagery

Satellite imagery of the fields, on 11 August 2016, the same week that yield sampling was carried out, were obtained from Airbus’s SPOT-6 satellite archive (Airbus Defense and Space, Ottobrunn, Germany). The SPOT-6 image was delivered georeferenced and corrected for off-nadir acquisition and terrain effects using the standard Reference 3-D model for ground corrections (Astrium Services, 2013). The image included red, green, blue, and near-infrared (NIR) bands at 5 m2 resolution, as well as a panchromatic band at 1.5 m2 resolution. It was pansharpened to 1.5 m2 with the Gram-Schmidt method in ENVI image analysis software (Exelis Inc., Boulder, CO, USA), then radiometrically and atmospherically corrected. Pan-sharpening is an image-fusion technique that merges visible multispectral bands and the panchromatic band to produce color images of higher spatial resolution [35]. Pan-sharpening may affect the accuracy of color information in multi-spectral images, but the Graham-Schmidt method has been shown to improve spatial resolution with less effect on color reproduction [36,37]. For the purposes of this study, pan sharpening for a higher spatial resolution was prioritized over greater color accuracy, given the size of the wild blueberry bush clusters and bare spots.
Both study sites were subset from the pre-processed image and analyzed separately. Several broadband VIs known to estimate crop vigor and tree canopy in other studies were calculated from the multispectral bands (Table A1). In addition to broadband vegetation indices, principal component analysis (PCA) has been used in remote sensing to reduce dimensionality while preserving total variance of a dataset [38]. A smaller set of Principal components (PC) uncorrelated to one another are derived from the dataset, the first principal component (PC) representing the greatest proportion of variance, and the subsequent components accounting for the remaining variance of the original dataset [39]. PCA is frequently used in anomaly detection [40]. The second principal component (PC2) has been characterized as the “change component” which identifies seasonal changes in datasets [41,42]. Furthermore, the second principal component (PC2) has been found to distinguish different types of vegetation [43,44]. Because weeds and other vegetation may grow between wild blueberry bushes, the resulting PCs were compared with the VIs to examine if they could distinguish blueberry bush and bare spots.
The vegetation indices were calculated using the band math tool in ENVI software. A forward PCA Rotation was carried out in ENVI on a subset of the satellite image taken for each study site. A covariance matrix was calculated from the subset image. The number of output principal components was set to 4. The four principal components and an eigenvalue chart were generated. All the VI outputs and the principal components were exported as raster grids to ArcGIS. The values of each VI and PC raster were extracted at the geographic points where fruit yield and soil were sampled.
Pearson’s correlation coefficient was calculated for each VI and the sampled yield in kg ha−1 to evaluate the relationship of the VIs to fruit yield. Sampled yield was also classified as bare or not bare, where all yield values which were 0 kg ha−1 were given a value of 0 and all yield values > 0 kg ha−1 were assigned a value of 1. Again, Pearson’s correlation was calculated for each of the VIs and PC2s with the classified yield.

2.6. Statistical Analysis

All sample and proximal sensor data were normalized using the lambda function of the ‘box-cox’ package in R (R Foundation for Statistical Computing, Vienna, Austria). The function automatically selected a box-cox transformation parameter (λ) which minimized the coefficient of variation of the data series [45,46,47]. Classical statistics including mean, standard deviation (SD), and coefficient of variation (CV) were calculated. Previous research has used CV as a first approximation of field heterogeneity [48]. The percentage of the coefficient of variation (CV) was used to evaluate the intensity of the variability of the datasets using the approach of Nolin and Caillier (1992), where CV is classified as weak (<15%), moderate (15–35%), strong (35–50%), very strong (50–100%), or extremely strong (≥100%) [49].
Elevation and ECa data were interpolated to continuous surfaces using the Ordinary kriging method in ArcGIS (ESRI, Redlands, CA, USA). The values of topographic attributes (elevation, slope, TWI) and ECa at six depths (i.e., Veris Shallow, Veris Deep; DUALEM PRP 1.1, PRP 2.1, HCP 1.0, and HCP 2.0) were extracted from their respective kriging-interpolated surfaces at the same locations as the fruit yield and chemical/granulometric soil sampling points to compare and quantify the relationship between sensor data, soil properties, and fruit yield. The correlation coefficient (r) between soil attributes, fruit yield and sensor data was determined with Pearson’s Correlation.
Spatial statistics were calculated using the ‘gstat’ package in R for all soil properties, fruit yield, and sensor data to assess spatial variability with R statistical software [50,51]. A theoretical variogram model (Pure nugget, spherical or exponential) was fitted to the experimental variogram of the box-cox transformed data. The corresponding nugget, range, partial sill, and total sill were calculated from the best-fitting variogram model. The degree of spatial dependence was classified using the Cambardella et al. (1994) approach whereby the nugget-to-sill ratio represented strong (<25%), moderate (25–75%), weak (>75%), or random (100%) spatial dependence [52]. Interpolated maps were produced for each of the properties using the Ordinary Kriging (OK) method to assess patterns of spatial variability. Accuracy of the maps were cross-validated with the leave-one-out method, and standardized root mean square error (RMSEr) and coefficient of determination (R2) were calculated for each map for comparison.

2.7. Selection and Comparison of Theoretical Combinations

The sensor layers (ECa and elevation) and their derivatives (slope and TWI) were compared by their correlation coefficients (Pearson’s r) with soil properties to determine which datasets would be selected for the theoretical combinations of site-specific management scenarios. Among the six ECa depths, both DUALEM PRP 1.1 and Veris Shallow depths demonstrated significant correlation with the greatest number of sampled soil attributes in both fields (Table 2 and Table 3). Similarly, elevation was shown to relate to more soil properties than to the topographic wetness index or slope, neither of which showed significant correlation with most soil properties in either field. Geostatistical analysis revealed moderate to strong spatial dependence of elevation, Veris Shallow, and DUALEM PRP 1.1 in both fields, indicating it would be feasible to characterize within-field variation with the sensor layers (Table 4). Furthermore, the kriging-interpolated maps displayed distinct within-field spatial patterns between elevation and ECa, suggesting a combination of the two provided a better reflection of field conditions (Figure A4 and Figure A5). Veris Shallow and DUALEM PRP 1.1 displayed similar spatial patterns on the kriging-interpolated maps, suggesting either sensor could be used to characterize within-field spatial variability (Figure A2 and Figure A3). Ultimately, the shallowest sensing depth, Veris Shallow (0.3 m) was chosen with elevation for the theoretical combinations because it corresponded more closely with the rooting depth of wild blueberry (0–0.3 m).
Given that only two sensor layers were selected for theoretical combinations, a quadrant plot was used to identify four theoretical scenarios. Quadrant analysis is a simple method for classifying or sub-setting data by dividing an x-y scatterplot into four sections (quadrants). Quadrant plots have been used across many research disciplines to classify or subset datasets [53,54,55].
A scatterplot which projected elevation on the x-axis and Veris Shallow ECa on the y-axis was divided into four quadrants based on the median values of the dataset of ECa while topography was projected with the sample points (Figure 2 and Figure 3). The upper-left quadrant represented sample points situated in low elevations with high ECa values. The lower-right quadrant represented points situated in high elevations with low ECa values.
A subset of the four theoretical combinations were created by selecting the 15 points from each quadrant which were situated at the outermost corner of the scatterplot. To ensure the subsets represented the average soil conditions in their respective theoretical combinations, the 10 points which showed the greatest similarity in sampled soil properties and yield were selected for each quadrant. Quadrants were delineated according to median values in the x and y datasets. FieldUnd displayed a bimodal distribution in ECa data, so two medians were calculated for ECa in the high elevation region and low elevation region, respectively (Figure 2).
To compare the four scenarios for significant differences, a Two-way Analysis of Variance (ANOVA) was calculated. Tukey–Kramer’s post hoc test was performed to compare the four scenarios and determine the degree of separability of yield-limiting properties between the four theoretical combinations.
To compare average soil conditions of bare spots to average field conditions in FieldUnd, the standardized measurement (Z) was calculated for each soil attribute. Bare spots were defined as sample points where no blueberries could be harvested in a 1 m2 area. The standardized measurement was calculated as,
Z = o b s e r v e d   v a l u e s a m p l e   m e a n s a m p l e   m e a n
Tukey–Kramer’s post hoc test was performed again to compare the average soil attributes of the bare spot scenario and the four sensor combination scenarios in FieldUnd.
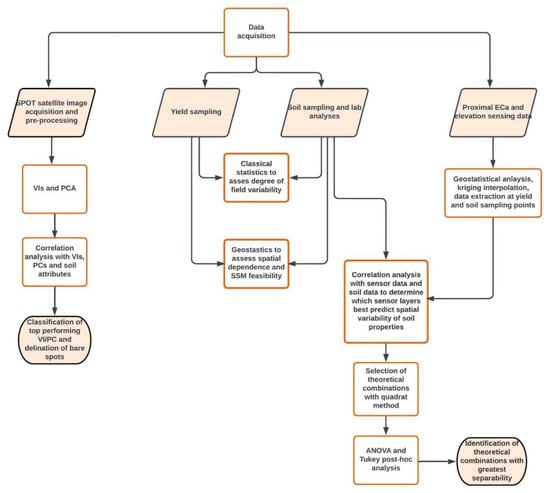
The methodology and workflow are summarized in a flowchart in Figure 4.

3. Results and Discussion

3.1. Descriptive Statistics of Fruit Yield, Soil Properties and Sensor Data

For brevity, only the results from the chemical attributes at the 0–0.05 m depth and the physical attributes from the 0.05–0.15 m depth are discussed here. Descriptive statistics of soil attributes, fruit yield and sensor data are summarized in Table 1. Fruit yield showed very strong variability in both fields (CVUnd = 54.4%, CVFlat = 56.5%). A study by Farooque et al. (2012) conducted in two wild blueberry fields in Nova Scotia reported similar CV values of 49.52 % and 55.36% [4]. Most soil attributes also showed strong or very strong variability. In FieldFlat, P in the 0–0.05 m depth showed extremely strong variability with a CV value of 124%.
The high variability observed in yield and yield-determining attributes demonstrated field heterogeneity of the wild blueberry fields. High CV values of both fruit yield and soil attributes in FieldUnd and FieldFlat may be explained by extrinsic sources, such as crop management or weather, or intrinsic sources such as natural variations in soil [56] and plant density [57]. The CV values of pH showed weak variability (CVUnd = 10.6%, CVFlat = 7.8%). This may be due to the logarithmic scale of pH and has been observed in other studies [4,58]. Average soil pH was acidic (4.7), as is characteristic of Podzolic soils [21].
Silt content and sand partitioning were better indicators of variability in soil texture than total sand or total clay content. While CV was low for total sand content in both fields, total silt content showed high and very high variability (CVUnd = 63%, CVFlat = 39%). Partitioning of sand furthermore revealed variability by sand grain size. In general, soil texture was more variable in FieldUnd, likely due to the effects of varying topography on the accumulation of finer soils downslope and coarser soils upslope.

3.2. Relationship of Sensor Data to Fruit Yield and Soil Properties

A summary of Pearson’s correlation coefficients of soil properties, fruit yield, sensor and topographic data are presented in Table 2 and Table 3. In both fields, several soil attributes which research have shown to be yield-determining showed significant positive correlation with fruit yield, including total C (rUnd = 0.44, rFlat = 0.38), total N (rUnd = 0.47, rFlat = 0.39), K (rUnd = 0.46, rFlat = 0.35), and Mg (rUnd = 0.27, rFlat = 0.31). Total C represents the sum of organic and inorganic C in the soil and is directly related to the soil organic matter (SOM) content [59]. Higher total C at the soil surface could represent higher SOM, which in turn improves water holding capacity and nutrient availability [60,61]. Past research found total N to be the principle limiting nutrient for plant growth, fruit yield, and quality of wild blueberry in the Lac-Saint-Jean region [62]. Fertilization trials by Percival and Sanderson (2004) previously found main and interactive effects of soil-applied N, P, and K on stems per m2 and specifically that soil-applied K influenced stem density and number of set fruit [63]. The relationship of fruit yield with nutrients at the 0–0.05 m depth may, in part, be due to the shallow rooting depth of wild blueberry (0.1–0.15 m), which could leave it sensitive to variations in weather and organic matter coverage [64,65].
In both fields, a negative correlation was observed between fruit yield and soil pH. Soil pH has been found to relate to foliar nutrient levels with the ideal pH range between 4 to 5 [66], and higher pH values are associated with weed growth which can limit blueberry stand growth. In FieldUnd the P/Al ratio, which can serve as an indicator of phosphorous accumulation, did not show significant correlation with yield, but did show significant correlation with ECa and elevation.
Of the topographic attributes, elevation showed significant correlation with more soil attributes in comparison to TWI or slope. In FieldUnd, elevation was negatively correlated with fruit yield (rUnd = −0.25) and strongly negatively correlated with total silt, fine sand, and very fine sand. In both fields, fruit yield was significantly positively correlated with total silt content (rUnd = 0.19, rFlat = 0.35). Low lying regions of the field, where finer sands accumulate, would have improved water holding capacity and nutrient availability. Elevation also showed a significant negative relationship to pH, P, and Fe. In FieldFlat, elevation showed significant negative correlation with total N, pH, P, Mg, Al, and Fe. The findings demonstrate considerable correlation between elevation data and key soil attributes.
The correlation analysis indicated that both DUALEM PRP 1.1 (depth: 0.54 m) and Veris Shallow (depth: 0.3 m) similarly correlated with the majority of soil attributes, showing significant correlation with 12 of 17 attributes at the mineral depth. Higher correlation coefficients of soil attributes at these two depths can be explained in part by depth of soil sampling (0–0.15 m) and in part by the rooting zone of wild blueberries. Wild blueberry rhizomes make up approximately 85% of wild blueberry [67] and are found in the first 0.15 m of soil, a majority of which are found in the first 0.10 m [64]. Nutrient storage and lateral water transport occur at this depth which may explain why the shallowest sensing depths showed a correlation to a greater number of chemical soil attributes. Again, findings demonstrate ECa to be an adequate predictor of key soil attributes.

3.3. Spatial Structure of Soil Variability (ECa and Elevation)

A summary of geostatistical parameters, including range, nugget-to-sill ratio, and spatial class as defined by Cambardella et al. (1994) is presented in Table 4 [52]. Additionally, the R2 of the observed vs. predicted values are presented. Elevation showed strong spatial dependence in both fields. All ECa depths showed moderate to strong spatial dependence in both fields, except PRP 2.1 in FieldFlat which showed weak spatial dependence. Fruit yield demonstrated random spatial dependence in both FieldUnd and FieldFlat.
Physical soil attributes demonstrated greater spatial dependence than chemical soil attributes. In FieldUnd, certain chemical soil attributes showed moderate or strong spatial dependence, including soil pH, P, Mg, and Al. Soil texture attributes which showed moderate spatial dependence included total sand and very coarse sand. Total silt, coarse sand, medium sand, and very fine sand all showed strong spatial dependence in FieldUnd. The same attributes all showed large range values in the variogram model, suggesting external trends in the field, or drift, such as elevation influence the soil texture [68,69]. Several soil attributes showed weak or random spatial dependence, including total N, total C, K, Ca, and Fe at the 0.0–0.05 m depth, and fine sand at the 0.05–0.15 m depth. Exogenous factors such as wind and sun exposure which introduce stochastic processes could have contributed to a lack of spatial structure for certain chemical attributes [70].
In FieldFlat, several physical attributes showed strong spatial dependence, total sand and total silt showed random spatial dependence, but the sand partitions (very coarse sand to very fine sand) all showed strong spatial dependence. At the 0–0.05 m depth in FieldFlat, total N, total C, pH, P, Ca, and Fe showed moderate spatial dependence and Al showed strong spatial dependence.
Contrary to FieldUnd, in FieldFlat, more soil attributes showed spatial structure at the 0–0.05 m depth, suggesting that exogenous factors in the surface layer of the soil were not the only explanation for random spatial structure. A second explanation is that spatial dependence of fruit yield and many soil attributes occurred at a smaller range than the 33 m sampling interval [71]. Kerry and Oliver (2003) suggest to sample at one third the range of ECa data [4,72]. The practical ranges of ECa in FieldUnd varied between 87 m and 132 m, suggesting a sampling interval ~29–44 m. In FieldFlat, the practical ranges varied between 60 and 126 m, suggesting a sampling interval of ~15–20 m to capture spatial variability.
Attributes which showed no spatial dependence were not used for interpolation by kriging. Cross-validation of interpolated maps provided the root mean square error (RMSE) and coefficient of determination (R2) values, which were used to evaluate the accuracy of each kriging-interpolated map. The RMSE was standardized (RMSEr) by the total variation to compare among several variables. A RMSEr value >0.71 signifies that the kriging model accounted for less than 50% of variability at the validation points [73]. Strong spatial dependence did not always result in higher R2 values or lower RMSEr values (e.g., very coarse sand content). In certain instances, a linear trend between observed and predicted values was observable in the cross-validation plots, but the spread of data resulted in high RMSE and low R2 values. The R2 was generally higher for kriging-interpolated maps of physical attributes than chemical attributes. Again, a greater sampling density may have better captured chemical processes and yielded more accurate maps.
Patterns of spatial variability were observed in the kriging-interpolated maps. Certain attributes followed the same pattern as elevation, while others showed patterns more like ECa. Others presented unique patterns. The spatial dependence observed among several agronomic properties (soil texture, pH, P, total N, and total C) and their relationship to elevation and ECa reaffirmed the viability of site-specific management.

3.4. Characterization and Delineation of Bare Spots

The standardized values, average soil conditions in bare spots, and average field conditions are presented in Table 5. In FieldUnd, sampled bare spots occurred in the high elevation region and were mostly distributed among areas of higher ECa, suggesting that high ECa alone is not a predictor of fruit yield and reiterating the need to treat bare spots separately from other parts of the field. Inversely, in FieldFlat, sampled bare spots occurred in an area of low elevation, low ECa. The average soil conditions in bare spots had a slightly lower ECa (ZUnd = −0.14 ZFlat = −0.09), yet soil showed higher than average pH (ZUnd = 0.33, ZFlat = 2.53), and lower than average total C (ZUnd = −0.27, ZFlat = −1.19), K (ZUnd = −0.59, ZFlat = −1.347), and Ca (ZUnd = −0.25, ZFlat = −1.73). This suggested soil conditions in bare spots differed considerably from average field conditions, despite little change in ECa. In FieldUnd bare spots occurred at above average elevations (Zund = 1.1) and slope (Zund = 0.68), while in FieldFlat bare spots occurred in below average elevations (Zflat = −1.16) and above average slope (Zflat = 0.47).
Pearson’s correlation values of VIs and fruit yield are presented in Table 6. The VIs did not show a strong relationship with fruit yield, but several showed promise for classifying bare spots. When fruit yield was classified in binary terms (bare vs. vegetation), the correlation coefficients of several VIs improved. Correlation between the VIs and FieldUnd was likely higher because bare spots in the field were larger and more contiguous than in FieldUnd (Figure 5).
As previous research suggested, the second principal component showed significantly greater correlation values with yield and bare spots than the other principal components. PC2 showed moderately strong negative correlation with both yield and bare spots. In FieldUnd, correlation with PC2 and bare spots showed a significantly stronger relationship than the other VIs and PCs, whereas correlation with bare spots and yield were similar in FieldFlat.
Because PC2 demonstrated the strongest relationship to crop vigor (rUnd = 0.40, rFlat = −0.39), Jenks optimization method was used to classify the PC2 raster into two classes with natural breaks in the histogram [74]. The two natural breaks coincided with the PC2 bare vs. vegetation. When fruit yield was classified bare vs. vegetation, the correlation coefficient of PC2 with bare spots improved to rUnd = 0.68, rFlat = 0.40. Xu and Su (2017) mentioned that limitations to VI yield mapping exist in horticulture due to heterogeneous canopies of soils, weeds, and cover crops [75]. While PC2 distinguished bare soil and vegetation, the spatial resolution of the multispectral image did not permit us to investigate its ability to distinguish types of vegetation.

3.5. Separability of Key Soil Properties among Theoretical Combinations (Scenarios)

A bare spot scenario derived from the classified VI was compared to the four scenarios in FieldUnd to ascertain whether the integration of bare spots delineated from satellite imagery improved the separability of key soil properties. The bare spot scenario was not compared in FieldFlat due to lack of a sufficient number of sample points located within bare spots.
Tukey–Kramer’s test showed that the greatest number of significantly different yield-determining properties were observed between scenario ElevLowECHigh and scenario ElevHighECLow in both fields (Table 7 and Table 8). In FieldUnd, six key soil properties were distinguished (pH at both depths, Fe, coarse sand, medium sand, and very fine sand at the mineral depth). Other attributes such as pH and medium sand content showed separability among multiple scenarios, suggesting that site-specific management based on the combination of sensors may separate distinct soil attributes.
Furthermore, Tukey–Kramer’s test in FieldUnd showed that the integration of classified bare spots significantly separated properties in the 0–0.05 m depth which could not be separated by the four theoretical scenarios. The bare spot scenario was most distinct from the scenario ElevHighECHigh. Results suggest a number of soil properties are separated between the ElevHighECHigh scenario and bare spots (Total N, pH, K, Mg, and Al in the 0–0.05 m depth). These findings indicate that FieldUnd, where bare spots were larger and more contiguous, would benefit from bare spot delineation with satellite imagery to reduce the use of chemicals and other site-specific management practices that could increase the profitability of wild blueberry production (Figure 6). Based on the classified image, 75.5 m2 or 8.5% of FieldUnd was bare and 29.3 m2 or 10.7% of FieldFlat was bare. The percentages of bare spots was low compared to other studies which reported bare spots to be as high as 50% of blueberry fields [13,14].
In FieldFlat, many (15) soil properties were distinguished between combinations ElevLowECHigh and ElevHighECLow. Notably, total C and total N were distinct at both depths. Certain properties (K at both depths, P at the mineral depth) were distinguished between combinations ElevHighECLow vs. ElevHighECHigh, demonstrating some separability among these scenarios as well.
In both fields the scenario ElevLowECHigh showed significantly greater very fine sand content, total silt content, and yield-determining soil nutrients. The findings suggest this theoretical combination may be favorable to wild blueberry growth in these two studysites. Sand partitioning illustrated that finer textured soils were more favorable for wild blueberry yield. Further research to investigate crop response to fertilization between the identified scenarios is recommended.
All presented growing condition scenarios have been delineated to the size sufficient for the implementation of site-specific soil treatment plots to define optimum soil treatment conditions in each case. Since it is clear that at least two scenarios illustrate radically different production environments in a single field. It is reasonable to suspect different soil management needs in these areas. Once established, such treatments could be applied to corresponding MZs while pursuing discrete prescription variable rate treatments. Alternatively, optimum management scenarios could be linked to high-density field elevation, shallow depth apparent soil electrical conductivity data as well as their combinations to derive continuous soil management prescription maps.

4. Conclusions

Results confirmed field heterogeneity of fruit yield in both study sites (CVUnd = 54.4%, CVFlat = 56.5%) as well as a number of yield-determining soil attributes. However, yield did not show strong spatial dependence. A greater sampling density may better capture spatial dependence in yield and many chemical soil attributes (eg total C, total N, K).
Spatial variability of soils was best predicted with soil texture. Silt content and sand partitioning proved to be better indicators of variability in soil texture than total sand or total clay content. Total silt, coarse sand, medium sand, and very fine sand all showed strong spatial dependence in FieldUnd, while sand partitioning (very coarse to very fine sand) showed the strongest spatial dependence in FieldFlat. Physical soil attributes were significantly correlated with both ECa and elevation, justifying the application of proximal sensors for a site-specific management approach.
Vegetation indices (VIs) obtained from satellite data showed promise as a biomass indicator, with the second principal component (PC2) showing the highest correlation with yield and bare spots in both study sites. In place of a clustering method, a quadrant analysis of the shallowest ECa depth vs. elevation provided four sensor combinations (scenarios) for theoretical field conditions. These theoretical combinations may be used to identify field conditions, rather than zones, requiring variable rate treatment. Prescription maps may be developed based on nutrient input needs of blueberry in the identified field conditions. ANOVA and Tukey–Kramer’s post hoc test showed the greatest separability of soil properties in both fields were between the combinations of high ECa/low elevation versus low ECa/high elevation. In addition, the bare spots classified with satellite imagery in FieldUnd showed significantly distinct soil properties. Combining elevation, proximal and multispectral data predicted within-field variation of yield-determining soil properties and offered three theoretical scenarios in FieldUnd (high ECa/low elevation; low ECa/high elevation; bare spots) on which to base site-specific management and two theoretical scenarios (high ECa/low elevation; low ECa/high elevation) in FieldFlat. Future studies should investigate crop response to fertilization between the identified scenarios. Future research directions may also be highlighted.

Author Contributions

Conceptualization, A.N.C., J.L. (Jean Lafond), A.J. and V.A.; methodology, A.J., V.A., A.B. and A.N.C.; statistical analysis, A.J., V.A. and I.P.; writing—original draft preparation, A.J.; writing—review and editing, A.N.C., V.A., A.B., J.L. (Jean Lafond), J.L. (Julie Lajeunesse) and M.D.; visualization, A.J.; supervision, A.N.C. and V.A; project administration, A.N.C. and J.L. (Jean Lafond); funding acquisition, A.N.C. and J.L. (Jean Lafond). All authors have read and agreed to the published version of the manuscript.

Funding

This research was funded by Agriculture and Agri-food Canada (AAFC), grant number J-001401.

Institutional Review Board Statement

Not applicable.

Informed Consent Statement

Not applicable.

Data Availability Statement

Not applicable.

Acknowledgments

The authors recognize Denis Bourgeault, Sarah-Maude Parent, and Claude Lévesque of AAFC for their field work and chemical analysis laboratory work.

Conflicts of Interest

The authors declare no conflict of interests.

Appendix A

Figure A1. Sampling strategy and field layouts of (a) FieldFlat and (b) FieldUnd of selected wild blueberry fields in Normandin, QC. The sensor track represents DUALEM ECa and RTK elevation sensor track.
Figure A1. Sampling strategy and field layouts of (a) FieldFlat and (b) FieldUnd of selected wild blueberry fields in Normandin, QC. The sensor track represents DUALEM ECa and RTK elevation sensor track.
Soilsystems 06 00089 g0a1
Table A1. Summary of ratio-based VIs calculated from the SPOT image to capture variations in fruit yield density. The various spectral bands used in the equations are near-infrared (NIR) (760–890 nm), red (R) (625–695 nm), green (G) (530–590 nm), and blue (B) (450–520 nm).
Table A1. Summary of ratio-based VIs calculated from the SPOT image to capture variations in fruit yield density. The various spectral bands used in the equations are near-infrared (NIR) (760–890 nm), red (R) (625–695 nm), green (G) (530–590 nm), and blue (B) (450–520 nm).
NameFormulaReference
Normalized Difference Vegetation Index (NDVI) N I R R N I R + R [76]
Transformed Difference Vegetation Index (TDVI) T D V I = 0.5 + N I R R N I R + R [77]
Optimized Soil Adjusted Vegetation Index (OSAVI) N I R R N I R + R + 0.16 [78]
Non-Linear Index (NLI) N I R 2 R N I R 2 + R [79]
Modified Simple Ratio (MSR) N I R R 1 N I R R + 1 [80]
Green Ratio Vegetation Index (GRVI) N I R G [81]
Green Difference Vegetation Index (GDVI) N I R G [82]
Enhanced Vegetation Index (EVI) 2.5 N I R R N I R + 6 R 7.5 B + 1 [83]
Modified Soil Adjusted Vegetation Index (MSAVI2) 2     N I R + 1 2 N I R + 1 2 8 N I R R 2 [84]
Figure A2. Ordinary kriging interpolated maps in study site FieldUnd of (a) elevation, (b) derived slope, (c) derived topographic wetness index (TWI), (d) Veris soil ECa shallow depth, (e) Veris soil ECa deep, (f) DUALEM PRP1.1, (g) PRP2.1, (h) HCP 1.0, and (i) HCP 2.0.
Figure A2. Ordinary kriging interpolated maps in study site FieldUnd of (a) elevation, (b) derived slope, (c) derived topographic wetness index (TWI), (d) Veris soil ECa shallow depth, (e) Veris soil ECa deep, (f) DUALEM PRP1.1, (g) PRP2.1, (h) HCP 1.0, and (i) HCP 2.0.
Soilsystems 06 00089 g0a2
Figure A3. Ordinary kriging interpolated maps in study site FieldFlat of (a) elevation, (b) derived slope, (c) derived topographic wetness index (TWI), (d) Veris soil ECa shallow depth, (e) Veris soil ECa deep, (f) DUALEM PRP1.1, (g) PRP2.1, (h) HCP1.0.
Figure A3. Ordinary kriging interpolated maps in study site FieldFlat of (a) elevation, (b) derived slope, (c) derived topographic wetness index (TWI), (d) Veris soil ECa shallow depth, (e) Veris soil ECa deep, (f) DUALEM PRP1.1, (g) PRP2.1, (h) HCP1.0.
Soilsystems 06 00089 g0a3
Figure A4. Kriging-interpolated maps in FieldUnd of soil attributes (a) Al, (b) P, (c), pH, (d) total Sand, (e) total Silt, (f) Very coarse sand, (g) Coarse sand, (h) Medium sand, (i) Fine sand, (j) Very fine sand, (k) P:Al ratio.
Figure A4. Kriging-interpolated maps in FieldUnd of soil attributes (a) Al, (b) P, (c), pH, (d) total Sand, (e) total Silt, (f) Very coarse sand, (g) Coarse sand, (h) Medium sand, (i) Fine sand, (j) Very fine sand, (k) P:Al ratio.
Soilsystems 06 00089 g0a4
Figure A5. Kriging-interpolated maps in FieldFlat of soil attributes (a) Al, (b) Ca, (c) Fe, (d) P, (e) pH, (f) total C, (g) total N, (h) Very coarse sand (i) Coarse sand (j) Medium sand, (k) Fine sand, (l) Very fine sand.
Figure A5. Kriging-interpolated maps in FieldFlat of soil attributes (a) Al, (b) Ca, (c) Fe, (d) P, (e) pH, (f) total C, (g) total N, (h) Very coarse sand (i) Coarse sand (j) Medium sand, (k) Fine sand, (l) Very fine sand.
Soilsystems 06 00089 g0a5

References

  1. Agriculture and Agri-Food Canada Exploring New Markets for Canada’s Wild Blueberry. Available online: https://www.newswire.ca/news-releases/exploring-new-markets-for-canada-s-wild-blueberry-822601585.html (accessed on 25 May 2021).
  2. Government of Canada (Statistics Canada). Area, Production and Farm Gate Value of Marketed Fruits. Available online: https://www150.statcan.gc.ca/t1/tbl1/en/tv.action?pid=3210036401 (accessed on 26 May 2021).
  3. Saleem, S.R.; Zaman, Q.U.; Schumann, A.W.; Madani, A.; Farooque, A.A.; Percival, D.C. Impact of Variable Rate Fertilization on Subsurface Water Contamination in Wild Blueberry Cropping System. Appl. Eng. Agric. 2013, 29, 225–232. [Google Scholar] [CrossRef]
  4. Farooque, A.A.; Zaman, Q.U.; Schumann, A.W.; Madani, A.; Percival, D.C. Delineating Management Zones for Site Specific Fertilization in Wild Blueberry Fields. Appl. Eng. Agric. 2012, 28, 57–70. [Google Scholar] [CrossRef]
  5. Kerry, R.; Goovaerts, P.; Gimenez, D.; Oudemans, P.; Muñiz, E. Investigating geostatistical methods to model within-field yield variability of cranberries for potential management zones. Precis. Agric. 2016, 17, 247–273. [Google Scholar] [CrossRef]
  6. Johnson, C.K.; Doran, J.W.; Duke, H.R.; Wienhold, B.J.; Eskridge, K.M.; Shanahan, J.F. Field-Scale Electrical Conductivity Mapping for Delineating Soil Condition. Soil Sci. Soc. Am. J. 2001, 65, 1829–1837. [Google Scholar] [CrossRef]
  7. Carroll, Z.L.; Oliver, M.A. Exploring the spatial relations between soil physical properties and apparent electrical conductivity. Geoderma 2005, 128, 354–374. [Google Scholar] [CrossRef]
  8. Kitchen, N.R.; Sudduth, K.A.; Myers, D.B.; Drummond, S.T.; Hong, S.Y. Delineating productivity zones on claypan soil fields using apparent soil electrical conductivity. Comput. Electron. Agric. 2005, 46, 285–308. [Google Scholar] [CrossRef]
  9. Friedman, S.P. Soil properties influencing apparent electrical conductivity: A review. Comput. Electron. Agric. 2005, 46, 45–70. [Google Scholar] [CrossRef]
  10. Rhoades, J.D.; Chanduvi, F.; Lesch, S.M. Soil Salinity Assessment: Methods and Interpretation of Electrical Conductivity Measurements; Food and Agriculture Organization of the United Nations: Rome, Italy, 1999. [Google Scholar]
  11. Corwin, D.L.; Lesch, S.M. Application of Soil Electrical Conductivity to Precision Agriculture: Theory, Principles and Guidelines. Agron. J. 2003, 95, 455–471. [Google Scholar] [CrossRef]
  12. Swain, K.C.; Zaman, Q.U.; Schumann, A.W.; Percival, D.C.; Bochtis, D.D. Computer vision system for wild blueberry fruit yield mapping. Biosyst. Eng. 2010, 106, 389–394. [Google Scholar] [CrossRef]
  13. Zaman, Q.U.; Swain, K.C.; Schumann, A.W.; Percival, D.C. Automated, Low-Cost Yield Mapping of Wild Blueberry Fruit. Appl. Eng. Agric. 2010, 26, 225–232. [Google Scholar] [CrossRef]
  14. Morrison, S.; Smagula, J.M.; Litten, W. Morphology, Growth, and Rhizome Development of Vaccinium angustifolium Ait. Seedlings, Rooted Softwood Cuttings, and Micropropagated Plantlets. HortScience 2000, 35, 738–741. [Google Scholar] [CrossRef]
  15. Zaman, Q.U.; Schumann, A.W.; Percival, D.C. An Automated Cost-effective System for Real-time Slope Mapping in Commercial Wild Blueberry Fields. HortTechnology 2010, 20, 431–437. [Google Scholar] [CrossRef]
  16. Basnyat, P.; McConkey, B.G.; Selles, F.; Meinert, L.B. Effectiveness of using vegetation index to delineate zones of different soil and crop grain production characteristics. Can. J. Soil Sci. 2005, 85, 319–328. [Google Scholar] [CrossRef]
  17. Georgi, C.; Spengler, D.; Itzerott, S.; Kleinschmit, B. Automatic delineation algorithm for site-specific management zones based on satellite remote sensing data. Precis. Agric. 2018, 19, 684–707. [Google Scholar] [CrossRef]
  18. Sudduth, K.A.; Kitchen, N.R.; Bollero, G.A.; Bullock, D.G.; Wiebold, W.J. Comparison of Electromagnetic Induction and Direct Sensing of Soil Electrical Conductivity. Agron. J. 2003, 95, 472–482. [Google Scholar] [CrossRef]
  19. Dunn, J.C. A Fuzzy Relative of the ISODATA Process and Its Use in Detecting Compact Well-Separated Clusters. J. Cybern. 1973, 3, 32–57. [Google Scholar] [CrossRef]
  20. Bezdek, J.C.; Ehrlich, R.; Full, W. FCM: The fuzzy c-means clustering algorithm. Comput. Geosci. 1984, 10, 191–203. [Google Scholar] [CrossRef]
  21. Raymond, R.; Mailloux, A.; Dubé, A. Pédologie de La Région Du Lac-Saint-Jean. Ministère de l’agriculture et de La Colonisation Du Québec, Québec, QC, Canada. Bull. Tech. 1965, 11, 157. [Google Scholar]
  22. Ziadi, N.; Tran, T.S. Mehlich 3-Extractable Elements. In Soil Sampling and Methods of Analysis; Taylor & Francis: Boca Raton, FL, USA, 2008; pp. 81–88. [Google Scholar]
  23. Murphy, J.A.; Riley, J.P. A modified single solution method for the determination of phosphate in natural waters. Anal. Chim. Acta 1962, 27, 31–36. [Google Scholar] [CrossRef]
  24. Isaac, R.A.; Kerber, J.D. Atomic Absorption and Flame Photometry: Techniques and Uses in Soil, Plant, and Water Analysis. In Instrumental Methods for Analysis of Soils and Plant Tissue; John Wiley & Sons: Hoboken, NJ, USA, 1971; pp. 17–37. [Google Scholar] [CrossRef]
  25. Hendershot, W.H.; Lalande, H.; Duquette, M. Soil Reaction and Exchangeable Acidity. In Soil Sampling and Methods of Analysis; CRC Press: Boca Raton, FL, USA, 1993; p. 2. [Google Scholar]
  26. Pellerin, A.; Parent, L.-É.; Fortin, J.; Tremblay, C.; Khiari, L.; Giroux, M. Environmental Mehlich-III soil phosphorus saturation indices for Quebec acid to near neutral mineral soils varying in texture and genesis. Can. J. Soil Sci. 2006, 86, 711–723. [Google Scholar] [CrossRef]
  27. Day, P.R. Particle Fractionation and Particle-size Analysis. Methods Soil Anal. Part 1 Phys. Mineral. Prop. Incl. Stat. Meas. Sampl. 1965, 9, 545–567. [Google Scholar]
  28. Sheldrick, B.H. Analytical Methods Manual 1984; Land Resource Research Institute: Ottawa, ON, Canada, 1984. [Google Scholar]
  29. Saey, T.; Simpson, D.; Vermeersch, H.; Cockx, L.; Van Meirvenne, M. Comparing the EM38DD and DUALEM-21S Sensors for Depth-to-Clay Mapping. Soil Sci. Soc. Am. J. 2009, 73, 7–12. [Google Scholar] [CrossRef]
  30. Pan, L.; Adamchuk, V.I.; Prasher, S.; Gebbers, R.; Taylor, R.S.; Dabas, M. Vertical Soil Profiling Using a Galvanic Contact Resistivity Scanning Approach. Sensors 2014, 14, 13243–13255. [Google Scholar] [CrossRef] [PubMed]
  31. Su, A.M.; Adamchuk, V.; Eigenberg, R. On-the-Go Vertical Sounding of Agricultural Fields Using EMI Sensors. In Proceedings of the Symposium on the Application of Geophysics to Engineering and Environmental Problems, Forth Worth, TX, USA, 29 March–2 April 2009; Society of Exploration Geophysicists: Houston, TX, USA, 2009; p. 459. [Google Scholar]
  32. Beven, K.J.; Kirkby, M.J. A Physically Based, Variable Contributing Area Model of Basin Hydrology/Un Modèle à Base Physique de Zone d’appel Variable de l’hydrologie Du Bassin Versant. Hydrol. Sci. J. 1979, 24, 43–69. [Google Scholar] [CrossRef]
  33. Jeffery, S.R.; Alonso, G.; Franklin, M.J.; Hong, W.; Widom, J. Declarative Support for Sensor Data Cleaning. In International Conference on Pervasive Computing; Springer: Berlin/Heidelberg, Germany, 2002; pp. 83–100. [Google Scholar]
  34. Mattivi, P.; Franci, F.; Lambertini, A.; Bitelli, G. TWI computation: A comparison of different open source GISs. Open Geospat. Data Softw. Stand. 2019, 4, 6. [Google Scholar] [CrossRef]
  35. Pohl, C.; Van Genderen, J.L. Review article Multisensor image fusion in remote sensing: Concepts, methods and applications. Int. J. Remote. Sens. 1998, 19, 823–854. [Google Scholar] [CrossRef]
  36. Mhangara, P.; Mapurisa, W.; Mudau, N. Comparison of Image Fusion Techniques Using Satellite Pour l’Observation de la Terre (SPOT) 6 Satellite Imagery. Appl. Sci. 2020, 10, 1881. [Google Scholar] [CrossRef]
  37. Yuhendra; Alimuddin, I.; Sumantyo, J.T.S.; Kuze, H. Assessment of pan-sharpening methods applied to image fusion of remotely sensed multi-band data. Int. J. Appl. Earth Obs. Geoinf. 2012, 18, 165–175. [Google Scholar] [CrossRef]
  38. Holden, H.; LeDrew, E. Spectral Discrimination of Healthy and Non-Healthy Corals Based on Cluster Analysis, Principal Components Analysis, and Derivative Spectroscopy. Remote Sens. Environ. 1998, 65, 217–224. [Google Scholar] [CrossRef]
  39. Fung, T.; LeDrew, E. Application of Principal Components Analysis to Change Detection. Photogramm. Eng. Remote Sens. 1987, 53, 1649–1658. [Google Scholar]
  40. Lanorte, A.; Manzi, T.; Nolè, G.; Lasaponara, R. On the Use of the Principal Component Analysis (PCA) for Evaluating Vegetation Anomalies from LANDSAT-TM NDVI Temporal Series in the Basilicata Region (Italy). In Proceedings of the Computational Science and Its Applications—ICCSA 2015, Banff, AB, Canada, 22–25 June 2022; Gervasi, O., Murgante, B., Misra, S., Gavrilova, M.L., Rocha, A.M.A.C., Torre, C., Taniar, D., Apduhan, B.O., Eds.; Springer International Publishing: Cham, Switzerland, 2015; pp. 204–216. [Google Scholar]
  41. Eklundh, L.; Singh, A. A comparative analysis of standardised and unstandardised Principal Components Analysis in remote sensing. Int. J. Remote. Sens. 1993, 14, 1359–1370. [Google Scholar] [CrossRef]
  42. Townshend, J.R.G.; Goff, T.E.; Tucker, C.J. Multitemporal Dimensionality of Images of Normalized Difference Vegetation Index at Continental Scales. IEEE Trans. Geosci. Remote Sens. 1985, GE-23, 888–895. [Google Scholar] [CrossRef]
  43. Ashutosh, S. Principal Component-Based Algorithm on Multispectral Remote Sensing Data for Spectral Discrimination of Tree Cover from Other Vegetation Types. Curr. Sci. 2002, 82, 67–69. [Google Scholar]
  44. De Swaef, T.; Maes, W.H.; Aper, J.; Baert, J.; Cougnon, M.; Reheul, D.; Steppe, K.; Roldán-Ruiz, I.; Lootens, P. Applying RGB- and Thermal-Based Vegetation Indices from UAVs for High-Throughput Field Phenotyping of Drought Tolerance in Forage Grasses. Remote Sens. 2021, 13, 147. [Google Scholar] [CrossRef]
  45. BoxCox.Lambda Function—RDocumentation. Available online: https://www.rdocumentation.org/packages/forecast/versions/8.15/topics/BoxCox.lambda (accessed on 28 December 2021).
  46. Box, G.E.; Cox, D.R. An Analysis of Transformations. J. R. Stat. Soc. Ser. B 1964, 26, 211–243. [Google Scholar] [CrossRef]
  47. Guerrero, V.M. Time-series analysis supported by power transformations. J. Forecast. 1993, 12, 37–48. [Google Scholar] [CrossRef]
  48. Wilding, L.P. Spatial variability: Its documentation, accomodation and implication to soil surveys. Soil Spat. Var. 1985, 166–194. [Google Scholar]
  49. Nolin, M.C.; Caillier, M.J. La Variabilité Des Sols. II—Quantification et Amplitude. Agrosol 1992, 5, 21–32. [Google Scholar]
  50. Gräler, B.; Pebesma, E.; Heuvelink, G. Spatio-Temporal Interpolation using gstat. R J. 2016, 8, 204–218. [Google Scholar] [CrossRef]
  51. Pebesma, E.J. Multivariable geostatistics in S: The gstat package. Comput. Geosci. 2004, 30, 683–691. [Google Scholar] [CrossRef]
  52. Cambardella, C.A.; Moorman, T.B.; Novak, J.M.; Parkin, T.B.; Karlen, D.L.; Turco, R.F.; Konopka, A.E. Field-Scale Variability of Soil Properties in Central Iowa Soils. Soil Sci. Soc. Am. J. 1994, 58, 1501–1511. [Google Scholar] [CrossRef]
  53. Aplin, P.; Atkinson, P.M. Predicting Missing Field Boundaries to Increase Per-Field Classification Accuracy. Photogramm. Eng. Remote Sens. 2004, 70, 141–149. [Google Scholar] [CrossRef]
  54. Nicolaou, M.A.; Gunes, H.; Pantic, M. A Multi-Layer Hybrid Framework for Dimensional Emotion Classification. In Proceedings of the 19th ACM International Conference on Multimedia—MM ’11, Scottsdale, AZ, USA, 28 November–1 December 2011; ACM Press: Scottsdale, AZ, USA, 2011; p. 933. [Google Scholar]
  55. Vielma, J.; Martinez, Y.; Barbat, A.; Oller, S. The Quadrants Method: A Procedure to Evaluate the Seismic Performance of Existing Buildings. In Proceedings of the 15th World Conference on Earthquake Engineering, Lisbon, Portugal, 24–28 September 2012. [Google Scholar]
  56. Vasu, D.; Singh, S.; Sahu, N.; Tiwary, P.; Chandran, P.; Duraisami, V.; Ramamurthy, V.; Lalitha, M.; Kalaiselvi, B. Assessment of spatial variability of soil properties using geospatial techniques for farm level nutrient management. Soil Tillage Res. 2017, 169, 25–34. [Google Scholar] [CrossRef]
  57. Hepler, P.R.; Yarborough, D.E. Natural Variability in Yield of Lowbush Blueberries. HortScience 1991, 26, 245–246. [Google Scholar] [CrossRef]
  58. Memiaghe, J.D.N.; Cambouris, A.N.; Ziadi, N.; Karam, A.; Perron, I. Spatial Variability of Soil Phosphorus Indices Under Two Contrasting Grassland Fields in Eastern Canada. Agronomy 2021, 11, 24. [Google Scholar] [CrossRef]
  59. Nelson, D.W.; Sommers, L. Total Carbon, Organic Carbon, and Organic Matter. Methods Soil Anal. Part 2 Chem. Microbiol. Prop. 1983, 9, 539–579. [Google Scholar]
  60. Carter, M.R. Soil quality for sustainable land management: Organic matter and aggregation interactions that maintain soil function. Agron. J. 2002, 94, 38–47. [Google Scholar] [CrossRef]
  61. Tiessen, H.; Cuevas, E.; Chacon, P. The role of soil organic matter in sustaining soil fertility. Nature 1994, 371, 783–785. [Google Scholar] [CrossRef]
  62. Lafond, J.; Ziadi, N. Nitrogen and Phosphorus Fertilization in Wild Lowbush Blueberry in Quebec. Can. J. Plant Sci. 2011, 91, 535–544. [Google Scholar] [CrossRef]
  63. Percival, D.; Sanderson, K. Main and Interactive Effects of Vegetative-Year Applications of Nitrogen, Phosphorus, and Potassium Fertilizers on the Wild Blueberry. Small Fruits Rev. 2004, 3, 105–121. [Google Scholar] [CrossRef]
  64. Jeliazkova, E.; Percival, D. Effect of drought on ericoid mycorrhizae in wild blueberry (Vaccinium angustifolium Ait.). Can. J. Plant Sci. 2003, 83, 583–586. [Google Scholar] [CrossRef]
  65. Khan, F.S.; Zaman, Q.U.; Chang, Y.K.; Farooque, A.A.; Schumann, A.W.; Madani, A. Estimation of the rootzone depth above a gravel layer (in wild blueberry fields) using electromagnetic induction method. Precis. Agric. 2016, 17, 155–167. [Google Scholar] [CrossRef]
  66. Hall, I.V.; Aalders, L.E.; Townsend, L.R. The Effects of Soil pH on the Mineral Composition and Growth of the Lowbush Blueberry. Can. J. Plant Sci. 1964, 44, 433–438. [Google Scholar] [CrossRef]
  67. Hall, V. The Tap Root in Lowbush Blueberry. Can. J. Bot. 1957, 35, 933–934. [Google Scholar] [CrossRef]
  68. Baxter, S.J.; Oliver, M.A. The spatial prediction of soil mineral N and potentially available N using elevation. Geoderma 2005, 128, 325–339. [Google Scholar] [CrossRef]
  69. Hudson, G.; Wackernagel, H. Mapping temperature using kriging with external drift: Theory and an example from scotland. Int. J. Clim. 1994, 14, 77–91. [Google Scholar] [CrossRef]
  70. Dutilleul, P. Spatio-Temporal Heterogeneity: Concepts and Analyses; Cambridge University Press: Cambridge, UK, 2011. [Google Scholar]
  71. Pelletier, B.; Dutilleul, P.; Larocque, G.; Fyles, J.W. Coregionalization analysis with a drift for multi-scale assessment of spatial relationships between ecological variables 2. Estimation of correlations and coefficients of determination. Environ. Ecol. Stat. 2009, 16, 467–494. [Google Scholar] [CrossRef]
  72. Kerry, R.; Oliver, M.A. Variograms of Ancillary Data to Aid Sampling for Soil Surveys. Precis. Agric. 2003, 4, 261–278. [Google Scholar] [CrossRef]
  73. Hengl, T.; European Commission; Joint Research Centre; Institute for Environment and Sustainability; Ispra, I. A Practical Guide to Geostatistical Mapping of Environmental Variables; Publications Office: Luxembourg, 2009; ISBN 978-92-79-06904-8. [Google Scholar]
  74. Jenks, G.F. The Data Model Concept in Statistical Mapping. Int. Yearb. Cartogr. 1967, 7, 186–190. [Google Scholar]
  75. Xue, J.; Su, B. Significant remote sensing vegetation indices: A review of developments and applications. J. Sens. 2017, 2017, 1353691. [Google Scholar] [CrossRef]
  76. Rouse, J.W.; Haas, R.H.; Schell, J.A.; Deering, D.W. Monitoring Vegetation Systems in the Great Plains with ERTS. NASA Spec. Publ. 1974, 351, 309. [Google Scholar]
  77. Bannari, A.; Asalhi, H.; Teillet, P.M. Transformed Difference Vegetation Index (TDVI) for Vegetation Cover Mapping. In Proceedings of the IEEE International Geoscience and Remote Sensing Symposium, Toronto, ON, Canada, 24–28 June 2002; Volume 5, pp. 3053–3055. [Google Scholar]
  78. Rondeaux, G.; Steven, M.; Baret, F. Optimization of soil-adjusted vegetation indices. Remote Sens. Environ. 1996, 55, 95–107. [Google Scholar] [CrossRef]
  79. Goel, N.S.; Qin, W. Influences of canopy architecture on relationships between various vegetation indices and LAI and Fpar: A computer simulation. Remote Sens. Rev. 1994, 10, 309–347. [Google Scholar] [CrossRef]
  80. Chen, J.M. Evaluation of Vegetation Indices and a Modified Simple Ratio for Boreal Applications. Can. J. Remote. Sens. 1996, 22, 229–242. [Google Scholar] [CrossRef]
  81. Sripada, R.P.; Heiniger, R.W.; White, J.G.; Meijer, A.D. Aerial Color Infrared Photography for Determining Early In-Season Nitrogen Requirements in Corn. Agron. J. 2006, 98, 968–977. [Google Scholar] [CrossRef]
  82. Sripada, R.P. Determining In-Season Nitrogen Requirements for Corn Using Aerial Color-Infrared Photography. Ph.D. Thesis, North Carolina State University, Raleigh, NC, USA, 2005. [Google Scholar]
  83. Huete, A.; Didan, K.; Miura, T.; Rodriguez, E.P.; Gao, X.; Ferreira, L.G. Overview of the radiometric and biophysical performance of the MODIS vegetation indices. Remote Sens. Environ. 2002, 83, 195–213. [Google Scholar] [CrossRef]
  84. Qi, J.; Chehbouni, A.; Huete, A.R.; Kerr, Y.H.; Sorooshian, S. A modified soil adjusted vegetation index. Remote Sens. Environ. 1994, 48, 119–126. [Google Scholar] [CrossRef]
Figure 1. Schematic overview of the DUALEM-21S sensor with transmitting coil (T) and four receiving coils, two (H1 and H2) in horizontal coplanar (HCP) and two (P1 and P2) in a perpendicular (PERP) loop orientation [29,30].
Figure 1. Schematic overview of the DUALEM-21S sensor with transmitting coil (T) and four receiving coils, two (H1 and H2) in horizontal coplanar (HCP) and two (P1 and P2) in a perpendicular (PERP) loop orientation [29,30].
Soilsystems 06 00089 g001
Figure 2. Scatter plot Veris Shallow ECa in FieldUnd used to select four distinct sensor combinations from the four quadrants of FieldUnd.
Figure 2. Scatter plot Veris Shallow ECa in FieldUnd used to select four distinct sensor combinations from the four quadrants of FieldUnd.
Soilsystems 06 00089 g002
Figure 3. Scatter plot Veris Shallow ECa in FieldFlat used to select four distinct sensor combinations from the four quadrants of FieldFlat.
Figure 3. Scatter plot Veris Shallow ECa in FieldFlat used to select four distinct sensor combinations from the four quadrants of FieldFlat.
Soilsystems 06 00089 g003
Figure 4. Flowchart representing the workflow and methodology.
Figure 4. Flowchart representing the workflow and methodology.
Soilsystems 06 00089 g004
Figure 5. Map of the second principal component (PC2) in (a) FieldFlat and map of PC2 with delineated bare spots in (b) FieldUnd.
Figure 5. Map of the second principal component (PC2) in (a) FieldFlat and map of PC2 with delineated bare spots in (b) FieldUnd.
Soilsystems 06 00089 g005
Figure 6. Theoretical combinations of field scenarios in (a) FieldFlat and (b) FieldUnd. The classified bare spots serve as a third scenario in FieldUnd where bare spots were larger and more contiguous.
Figure 6. Theoretical combinations of field scenarios in (a) FieldFlat and (b) FieldUnd. The classified bare spots serve as a third scenario in FieldUnd where bare spots were larger and more contiguous.
Soilsystems 06 00089 g006
Table 1. Values of Mean, standard deviation from Mean (SD), and coefficient of variation (CV) for key soil properties at 0.00–0.05 m and 0.05–0.15 m depths, DUALEM horizontal co-planar (HCP), perpendicular co-planar (PRP) conductivities, Veris conductivities, and wild blueberry yield collected after the 2016 harvest from FieldUnd and FieldFlat experimental fields in Normandin, Quebec.
Table 1. Values of Mean, standard deviation from Mean (SD), and coefficient of variation (CV) for key soil properties at 0.00–0.05 m and 0.05–0.15 m depths, DUALEM horizontal co-planar (HCP), perpendicular co-planar (PRP) conductivities, Veris conductivities, and wild blueberry yield collected after the 2016 harvest from FieldUnd and FieldFlat experimental fields in Normandin, Quebec.
FieldUnd FieldFlat
UnitMeanSDCVMeanSDCV
Soil attributes 0–0.05 m depth
Total Nitrogen (N)%0.460.27059.10.440.2556.7
Total Carbon (C)%11.16.5058.78.805.1057.5
Soil pHwater--4.700.5010.64.500.407.80
Phosphorous (P)mg kg−163.054.085.139.048.0124.0
Potassium (K)mg kg−110770.165.393.056.060.4
Calcium (Ca)mg kg−136176.021.238799.025.6
Magnesium (Mg)mg kg−110771.967.078.053.068.7
Aluminum (Al)mg kg−188928732.393929431.3
Iron (Fe)mg kg−1150293362.146533872.7
P/Al ratio--0.0390.03897.60.0690.04971.3
Soil attributes 0.05–0.15 m depth
Total Clayg kg−123.55.2022.126.56.1023.1
Total Siltg kg−1119.775.663.177.530.539.3
Total Sandg kg−185774.08.6089630.03.4
Very coarse sand 1g kg−112.013.7113.725.415.360.0
Coarse sand 2g kg−199.988.888.917088.952.3
Medium sand 3g kg−1284.8163.257.335710328.9
Fine sand 4g kg−1312.2123.239.528012645.0
Very fine sand 5g kg−1147.8130.388.163.349.377.9
Fruit yield and Sensor data
Fruit yieldg m−264335054.439922556.5
HCP 1.0 6mS m−14.290.7317.04.260.358.20
PRP 1.1 7mS m−11.330.1410.71.020.1110.5
HCP 2.0 8mS m−13.840.318.102.950.227.60
PRP 2.1 9mS m−11.650.116.901.310.118.60
Veris Shallow 10mS m−13.210.102.402.700.102.30
Veris Deep 11mS m−12.860.6022.02.300.8034.2
Elevationm132.22.601.90124.30.500.40
Slopedeg1.902.601340.901.20130
TWI 12--6.403.3051.65.002.8056.4
1 very coarse sand (1.0 to 0.5 mm), 2 coarse sand (0.5 to 0.25 mm), 3 medium sand (0.25 to 0.10 mm), 4 fine sand (0.1 mm to 0.05 mm), 5 very fine sand (0.05 to 0.002 mm); 6 HCP 1.0 (1.03 m), 7 PRP 1.1 (0.54 m), 8 HCP 2.0 (1.55 m), 9 PRP 2.1 (3.18 m), 10 Veris Shallow (0.3 m), 11 Veris Deep (0.9 m), 12 Topographic wetness index.
Table 2. Pearson’s correlation coefficient values of soil nutrients, fruit yield and sensor data in FieldUnd.
Table 2. Pearson’s correlation coefficient values of soil nutrients, fruit yield and sensor data in FieldUnd.
Fruit YieldElevationSlopeTWI 12HCP 1.0 6PRP 1.1 7HCP 2.0 8PRP 2.1 9Shallow 10Deep 11
Fruit Yield −0.25 **n.s.n.s.0.21 *n.s.0.22 *n.s.n.s.n.s.
Soil attributes 0–0.05 m depth
Total C0.44 ***n.s.n.s.n.s.n.s.n.s.n.s.n.s.n.s.n.s.
Total N0.47 ***n.s.n.s.n.s.n.s.n.s.n.s.n.s.n.s.n.s.
Soil pH−0.21 *−0.33 ***0.22 **n.s.n.s.0.43 ***0.32 ***0.43 ***0.35 ***0.46 ***
P−0.21 *−0.29 ***0.28 **n.s.n.s.0.38 ***0.24 **0.38 ***0.35 ***0.37 ***
K0.46 ***n.s.n.s.n.s.n.s.n.s.n.s.n.s.n.s.n.s.
Can.s.n.s.n.s.n.s.n.s.n.s.n.s.n.s.n.s.n.s.
Mg0.27 **n.s.n.s.n.s.n.s.0.20 *n.s.0.21 *0.20 *n.s.
Al−0.21 *n.s.n.s.n.s.n.s.n.s.n.s.n.s.n.s.n.s.
Fen.s.−0.20 *n.s.n.s.n.s.0.34 ***0.23 **0.34 ***0.30 ***0.23 **
P/Al ration.s.−0.31 ***0.27 **n.s.n.s.0.39 ***0.27 **0.42 ***0.34 ***0.38 ***
Soil attributes 0.05–0.15 m depth
Total clayn.s.0.55 ***n.s.n.s.−0.18 *−0.47 ***−0.45 ***−0.53 ***−0.28 ***−0.39 ***
Total silt0.19 *−0.69 ***n.s.−0.18 *0.25 **0.54 ***0.61 ***0.66 ***0.38 ***0.30 ***
Total sandn.s.0.62 ***n.s.0.17 *−0.24 **−0.53 ***−0.58 ***−0.62 ***−0.36 ***−0.31 ***
Very coarse sand 1n.s.0.33 ***n.s.n.s.n.s.−0.35 ***−0.37 ***−0.38 ***−0.22 *−0.23 **
Coarse sand 2n.s.0.63 ***n.s.n.s.−0.22 *−0.64 ***−0.62 ***−0.69 ***−0.44 ***−0.45 ***
Medium sand 3n.s.0.73 ***n.s.n.s.−0.18 *−0.66 ***−0.62 ***−0.71 ***−0.45 ***−0.47 ***
Fine sand 4n.s.−0.22 *n.s.n.s.n.s.0.28 ***0.19 *0.25 **0.26 **0.34 ***
Very fine sand 5n.s.−0.74 ***n.s.n.s.0.21 *0.68 ***0.65 ***0.74 ***0.48 ***0.49 ***
1 very coarse sand (1.0 to 0.5 mm), 2 coarse sand (0.5 to 0.25 mm), 3 medium sand (0.25 to 0.10 mm), 4 fine sand (0.1 mm to 0.05 mm), 5 very fine sand (0.05 to 0.002 mm); 6 HCP 1.0 (1.03 m), 7 PRP 1.1 (0.54 m), 8 HCP 2.0 (1.55 m), 9 PRP 2.1 (3.18 m), 10 Veris Shallow (0.3 m), 11 Veris Deep (0.9 m), 12 Topographic Wetness Index; Correlation significance denoted by *, ** and ***, are equivalent to p = 0.05, p = 0.01 and p = 0.001, respectively; n.s.where non-significant at p = 0.05.
Table 3. Pearson’s correlation coefficient values of soil nutrients, fruit yield and sensor data in FieldFlat.
Table 3. Pearson’s correlation coefficient values of soil nutrients, fruit yield and sensor data in FieldFlat.
Fruit YieldElevationSlopeTWI 12HCP 1.0 6PRP 1.1 7HCP 2.0 8PRP 2.1 9Shallow 10Deep 11
Fruit Yield n.s.n.s.n.s.0.20 *n.s.n.s.0.31 ***n.s.n.s.
Soil attributes 0–0.05 m depth
Total C0.38 ***n.s.n.s.n.s.n.s.0.33 ***n.s.0.43 ***0.40 ***n.s.
Total N0.39 ***−0.19 *n.s.n.s.n.s.0.38 ***n.s.0.46 ***0.44 ***n.s.
Soil pH−0.21 *−0.29 **n.s.n.s.n.s.n.s.n.s.n.s.n.s.n.s.
Pn.s.−0.31 ***n.s.n.s.n.s.n.s.0.28 **n.s.n.s.n.s.
K0.35 ***n.s.n.s.n.s.n.s.n.s.n.s.0.32 ***n.s.−0.20 *
Ca0.18 *n.s.n.s.n.s.0.31 ***n.s.0.41 ***n.s.n.s.n.s.
Mg0.31 ***−0.25 **n.s.n.s.n.s.0.32 ***n.s.0.38 ***0.39 ***n.s.
Aln.s.−0.29 **n.s.n.s.0.25 **n.s.0.43 ***n.s.n.s.0.25 **
Fen.s.−0.22 *−0.18 *n.s.n.s.0.29 **n.s.0.20 *0.42 ***n.s.
P/Al ration.s.−0.28 **n.s.n.s.n.s.n.s.n.s.n.s.n.s.n.s.
Soil attributes 0.05–0.15 m depth
Total clayn.s.n.s.−0.22 *n.s.n.s.−0.26 **n.s.n.s.n.s.n.s.
Total silt0.35 ***−0.20 *n.s.n.s.n.s.0.31 ***n.s.0.41 ***0.34 ***n.s.
Total sand−0.26 **n.s.n.s.n.s.n.s.−0.25 **n.s.−0.28 **−0.32 ***n.s.
Very coarse sand 1n.s.n.s.n.s.n.s.n.s.n.s.n.s.n.s.n.s.−0.29 **
Coarse sand 2n.s.0.38 ***n.s.n.s.n.s.−0.35 ***−0.19 *n.s.−0.33 ***−0.31 ***
Medium sand 3n.s.0.53 ***0.27 **n.s.n.s.−0.46 ***−0.28 **−0.23 *−0.51 ***n.s.
Fine sand 4n.s.−0.52 ***−0.22 *n.s.n.s.0.36 ***0.23 *n.s.0.39 ***0.22 *
Very fine sand 5n.s.−0.52 ***n.s.0.19 *n.s.0.51 ***0.34 ***0.24 *0.49 ***0.20 *
1 very coarse sand (1.0 to 0.5 mm), 2 coarse sand (0.5 to 0.25 mm), 3 medium sand (0.25 to 0.10 mm), 4 fine sand (0.1 mm to 0.05 mm), 5 very fine sand (0.05 to 0.002 mm); 6 HCP 1.0 (1.03 m), 7 PRP 1.1 (0.54 m), 8 HCP 2.0 (1.55 m), 9 PRP 2.1 (3.18 m), 10 Veris Shallow (0.3 m), 11 Veris Deep (0.9 m), 12 Topographic Wetness Index; Correlation significance denoted by *, ** and ***, are equivalent to p = 0.05, p = 0.01 and p = 0.001, respectively; n.s. where non-significant at p = 0.05.
Table 4. Summary of spatial statistics including the range of influence, nugget ratio and degree of spatial dependence as classified by Cambardella et al. (1994) in FieldUnd and FieldFlat experimental fields in Normandin, Quebec.
Table 4. Summary of spatial statistics including the range of influence, nugget ratio and degree of spatial dependence as classified by Cambardella et al. (1994) in FieldUnd and FieldFlat experimental fields in Normandin, Quebec.
FieldUnd FieldFlat
Range
(m)
Nugget
Ratio x (%)
Spatial
Class y
R2 Range
(m)
Nugget
Ratio x (%)
Spatial
Class y
R2
Soil attributes 0–0.05 m depth
Total N-1.00R- 870.59M0.12
Total C-1.00R- 620.66M0.08
Soil pHwater820.40M0.31 1040.58M0.24
P170.27M0.10 5570.00S0.35
K-1.00R- -1.00R-
Ca-1.00R- 2790.66M0.11
Mg80.00S0.01 -1.00R-
Al580.64M0.13 400.00S0.40
Fe-1.00R- 860.72M0.14
P/Al ratio800.71M0.40 -1.00R-
Soil attributes 0.05–0.15 m depth
Total clay-1.00R- 1110.27M0.38
Total silt54440.08S0.49 -1.00R-
Total sand4790.40M0.46 -1.00R-
Very coarse sand 14720.63M0.15 310.00S0.29
Coarse sand 2122420.01S0.42 2160.15S0.62
Medium sand 353520.04S0.65 1070.21S0.60
Fine sand 43410.77W0.08 2880.14S0.64
Very fine sand 555640.02S0.72 2740.06S0.74
Fruit yield and sensor data
Fruit yield-1R- -1.00R-
Elevation870.01S1.00 750.00S0.99
Veris Shallow 101290.63M0.53 600.03S0.49
Veris Deep 111320.72M0.20 600.03S0.06
PRP1.1 71290.32M0.45 960.32M0.15
PRP2.1 91270.23S0.67 940.78W0.10
HCP1.0 61210.13S0.85 1260.65M0.76
HCP2.0 8870.00S0.90 600.03S0.66
X: Nugget ratio = (nugget variance/total variance) × 100;Y: S = strong spatial dependence (<25%); M = moderate spatial dependence (25–75%); W = weak spatial dependence (>75%); and R = random spatial dependence (100%) [52]. 1 very coarse sand (1.0 to 0.5 mm), 2 coarse sand (0.5 to 0.25 mm), 3 medium sand (0.25 to 0.10 mm), 4 fine sand (0.1 mm to 0.05 mm), 5 very fine sand (0.05 to 0.002 mm); 6 HCP 1.0 (1.03 m), 7 PRP 1.1 (0.54 m), 8 HCP 2.0 (1.55 m), 9 PRP 2.1 (3.18 m), 10 Veris Shallow (0.3 m), 11 Veris Deep (0.9 m).
Table 5. Statistical comparison of key soil properties in bare spots relative to field averages FieldUnd and FieldFlat experimental fields in Normandin, Quebec. Standardized measurements (Z) of soil properties close to a value of 0 resemble the field average.
Table 5. Statistical comparison of key soil properties in bare spots relative to field averages FieldUnd and FieldFlat experimental fields in Normandin, Quebec. Standardized measurements (Z) of soil properties close to a value of 0 resemble the field average.
FieldUndFieldFlat
Z Score 13Bare Spot AverageField AverageZ Score 13Bare Spot AverageField Average
Soil attributes 0–0.05 m depth
Total Carbon (C)−1.143.6411.1−1.242.538.80
Total Nitrogen (N)−1.170.140.46−1.160.150.44
Soil pHwater0.915.164.732.295.344.50
Phosphorous (P)0.5492.063.41.2096.139.0
Potassium (K)−1.0433.9107−1.1428.993.0
Calcium (Ca)−0.34335361−1.46242387
Magnesium (Mg)−0.8248.3107−1.0919.478.0
Aluminum (Al)1.3512778890.521093939
Iron (Fe)−0.4011261502−0.80193465
P/Al ratio0.300.080.0691.230.090.039
Soil attributes 0.05–0.15 m depth
Total Clay0.3325.323.6−1.5716.926.5
Total Silt−0.5974.8120−1.1243.377.5
Total Sand0.589008571.45940896
Very coarse sand 1−0.386.8512.00.2228.825.4
Coarse sand 20.0110199.9−0.64113170
Medium sand 30.44356285−0.64291357
Fine sand 40.413623121.32447280
Very fine sand 5−0.5773.6148−0.0660.263.3
Fruit yield and sensor data
HCP 1.0 6−0.643.904.31−1.383.914.26
PRP 1.1 7−0.461.281.330.1681.031.02
HCP 2.0 8−0.883.593.84−0.732.842.95
PRP 2.1 9−0.941.581.65−1.021.251.31
Veris Shallow 10−0.143.203.21−0.092.662.70
Veris Deep 110.082.892.86−1.251.772.30
Elevation1.09135132−1.16123.6124.3
Fruit yield−1.840643−1.770399
Slope0.723.751.900.471.300.90
TWI 12−0.3715.226.400.145.505.00
1 very coarse sand (1.0 to 0.5 mm), 2 coarse sand (0.5 to 0.25 mm), 3 medium sand (0.25 to 0.10 mm), 4 fine sand (0.1 mm to 0.05 mm), 5 very fine sand (0.05 to 0.002 mm); 6 HCP 1.0 (1.03 m), 7 PRP 1.1 (0.54 m), 8 HCP 2.0 (1.55 m), 9 PRP 2.1 (3.18 m), 10 Veris Shallow (0.3 m), 11 Veris Deep (0.9 m), 12 Topographic wetness index, 13 Z = observed value—sample mean/sample standard deviation.
Table 6. Pearson’s Correlation of Vegetation Indices (VI).
Table 6. Pearson’s Correlation of Vegetation Indices (VI).
FieldFlatFieldUnd
Fruit YieldBare SpotsFruit YieldBare Spots
Normalized Difference Vegetation Index (NDVI)0.070.040.230.46
Transformed Difference Vegetation Index (TDVI)0.180.100.290.55
Optimized Soil Adjusted Vegetation Index (OSAVI)0.150.040.190.40
Non-Linear Index (NLI)0.110.010.160.34
Modified Simple Ratio (MSR)0.250.110.260.50
Green Ratio Vegetation Index (GRVI)0.250.120.220.44
Green Difference Vegetation Index (GDVI)0.040.040.070.25
Enhanced Vegetation Index (EVI)−0.06−0.29−0.090.04
Modified Soil Adjusted Vegetation Index (MSAVI2)0.08−0.010.130.34
First Principal Component (PC1)−0.08−0.06−0.18−0.21
Second Principal Component (PC2)−0.40−0.32−0.39−0.64
Third Principal Component (PC3)0.120.070.01−0.08
Fourth Principal Component (PC4)−0.000.25−0.08−0.10
PC2 classified0.240.400.400.68
Table 7. Separability of key yield-determining properties among four distinct scenarios of combinations of Veris Shallow ECa and elevation in experimental field FieldUnd. Values followed by different letters indicate significant differences according to Tukey–Kramer’s test (p > 0.05). Properties highlighted in gray are those separated by the optimal combination of ElevLowECHigh and ElevHighECLow or by the bare spot classification of the SPOT-6 satellite image.
Table 7. Separability of key yield-determining properties among four distinct scenarios of combinations of Veris Shallow ECa and elevation in experimental field FieldUnd. Values followed by different letters indicate significant differences according to Tukey–Kramer’s test (p > 0.05). Properties highlighted in gray are those separated by the optimal combination of ElevLowECHigh and ElevHighECLow or by the bare spot classification of the SPOT-6 satellite image.
PropertyUnitElevLow ECLowElevLow ECHighElevHigh ECLowElevHigh ECHighBare
Soil attributes 0–0.05 m depth
Total C%9.69a13.1a9.24a13.9a6.93a
Total N%0.42ab0.54ab0.39ab0.58a0.23b
pH--4.72abc4.89ab4.38c4.61bc5.13a
Pmg kg−161.4a81.5a51.7a39.9a101a
Kmg kg−199.0ab120ab117ab163a60.0b
Camg kg−1371a395a367a332a359a
Mgmg kg−189.9ab137ab79.1b171a66.8b
Almg kg−1880b906b831b763b1281a
Femg kg−11339a1995a1052a2003a1173a
P/Al ratio--0.070a0.088a0.057a0.49a0.086a
Soil attributes 0.05–0.05 m depth
Total C%1.13a1.16a1.05a1.53a1.16a
Total N%0.07a0.06a0.06a0.07a0.07a
pH--5.13ab5.25a4.91b4.92b5.14ab
Pmg kg−178.1a61.8a38.3a71.1a68.6a
Kmg kg−130.2a34.9a40.1a45.5a28.7a
Camg kg−1276.3ab330.6ab235b359a290ab
Mgmg kg−16.20a8.60a5.40a8.80a7.90a
Almg kg−11742a1624a1749a1639a1657a
Femg kg−1110ab216a60.2b152ab159ab
Total sandg kg−1824a819a892a888a874a
Total siltg kg−1154a159a81.2a84.7a101a
Total clayg kg−122.4a21.6a26.7a27.5a25.5a
Very coarse sandg kg−14.70a8.10a15.2a10.7a17.1a
Coarse sandg kg−175.4ab34.1b152a113ab116ab
Medium sandg kg−1216bc143c395a391a293ab
Fine sandg kg−1342a399a261a307a330a
Very fine sandg kg−1185ab235a68.9b66.4b118ab
Fruit yieldg m−2717a632a671a543ab193b
TWI--6.70a5.54a6.60a6.94a6.40a
Slopedeg1.50b1.22b0.31b4.79a2.99ab
Table 8. Separability of key yield-determining properties among four distinct scenarios of combinations of Veris Shallow ECa and elevation in experimental field FieldFlat. Values followed by different letters indicate significant differences according to Tukey–Kramer’s test (p > 0.05). Properties highlighted in gray are those separated by the optimal combination of ElevLowECHigh and ElevHighECLow.
Table 8. Separability of key yield-determining properties among four distinct scenarios of combinations of Veris Shallow ECa and elevation in experimental field FieldFlat. Values followed by different letters indicate significant differences according to Tukey–Kramer’s test (p > 0.05). Properties highlighted in gray are those separated by the optimal combination of ElevLowECHigh and ElevHighECLow.
PropertyUnitElevLow ECLowElevLow ECHighElevHigh ECLowElevHigh ECHigh
Soil attributes 0–0.05 m depth
Total C%9.3ab12.9a4.72b12.1a
Total N%0.45ab0.70a0.24b0.59a
pH--4.58a4.64a4.51a4.28a
Pmg kg−140.6a70.4a26.4a24.9a
Kmg kg−196.4ab99.8ab56.8b134a
Camg kg−1456.9a376a378a386a
Mgmg kg−177.9ab113a36.3b124a
Almg kg−1990.6ab1232a899ab792b
Femg kg−1454.7ab766a211b775a
P/Al ratio--0.040a0.058a0.031a0.031a
Soil attributes 0.05–0.15 m depth
Total C%1.09ab1.37a0.87b1.19ab
Total N%0.08ab0.10a0.07b0.08ab
pH--5.08a5.05a4.96b4.90ab
Pmg kg−127.2ab33.0a9.60b19.1ab
Kmg kg−143.2ab46.5ab30.8b55.2a
Camg kg−1233.3a217ab147b269a
Mgmg kg−17.9a8.1a5.00a7.2a
Almg kg−11920.7a2057a1983a2101a
Femg kg−1219.1ab324a87.3b277a
Total sandg kg−1898.1ab868b910a890ab
Total siltg kg−176.9ab104a60.6b85.7ab
Total clayg kg−125.0a28.5a29.2a24.4a
Very coarse sandg kg−126.4a31.7a30.6a32.5a
Coarse sandg kg−1143.4b126b278a195ab
Medium sandg kg−1334.3ab224b443a336a
Fine sandg kg−1330.0a373a135b247ab
Very fine sandg kg−163.9ab113a24.6b79.6ab
Fruit yieldkg ha−13893a5487a3359a4755a
TWI--4.41a6.04a4.97a5.90a
Slopedeg0.78a0.59a0.44a1.10a
Publisher’s Note: MDPI stays neutral with regard to jurisdictional claims in published maps and institutional affiliations.

Share and Cite

MDPI and ACS Style

Johnston, A.; Adamchuk, V.; Cambouris, A.N.; Lafond, J.; Perron, I.; Lajeunesse, J.; Duchemin, M.; Biswas, A. Proximal and Remote Sensing Data Integration to Assess Spatial Soil Heterogeneity in Wild Blueberry Fields. Soil Syst. 2022, 6, 89. https://doi.org/10.3390/soilsystems6040089

AMA Style

Johnston A, Adamchuk V, Cambouris AN, Lafond J, Perron I, Lajeunesse J, Duchemin M, Biswas A. Proximal and Remote Sensing Data Integration to Assess Spatial Soil Heterogeneity in Wild Blueberry Fields. Soil Systems. 2022; 6(4):89. https://doi.org/10.3390/soilsystems6040089

Chicago/Turabian Style

Johnston, Allegra, Viacheslav Adamchuk, Athyna N. Cambouris, Jean Lafond, Isabelle Perron, Julie Lajeunesse, Marc Duchemin, and Asim Biswas. 2022. "Proximal and Remote Sensing Data Integration to Assess Spatial Soil Heterogeneity in Wild Blueberry Fields" Soil Systems 6, no. 4: 89. https://doi.org/10.3390/soilsystems6040089

APA Style

Johnston, A., Adamchuk, V., Cambouris, A. N., Lafond, J., Perron, I., Lajeunesse, J., Duchemin, M., & Biswas, A. (2022). Proximal and Remote Sensing Data Integration to Assess Spatial Soil Heterogeneity in Wild Blueberry Fields. Soil Systems, 6(4), 89. https://doi.org/10.3390/soilsystems6040089

Article Metrics

Back to TopTop