Fault Classification in Diesel Engines Based on Time-Domain Responses through Signal Processing and Convolutional Neural Network
Abstract
1. Introduction
State of the Art
2. Theoretical Background
2.1. Short-Time Fourier Transform
2.2. Continuous Wavelet Transform (CWT)
2.3. Convolutional Neural Networks
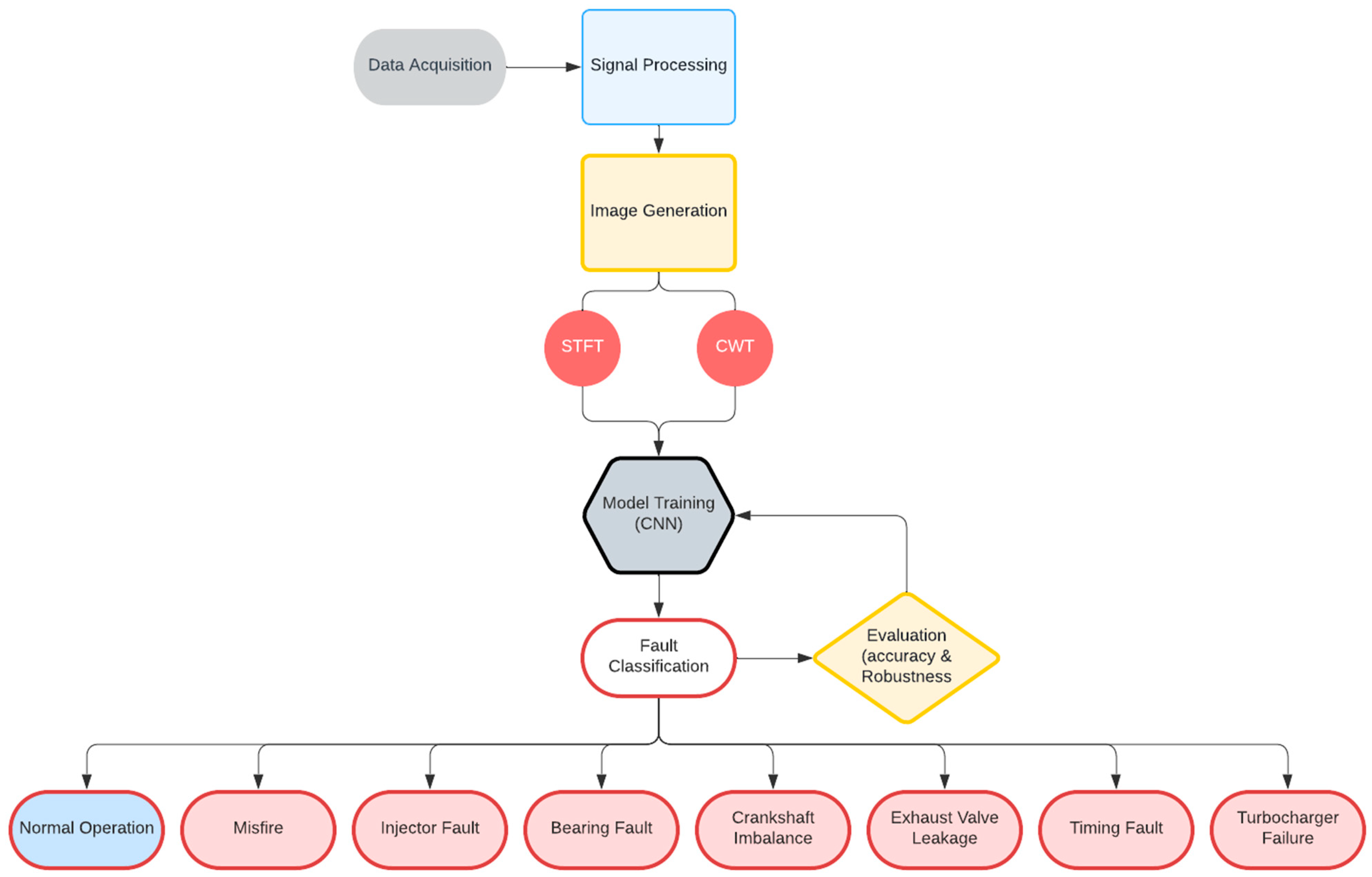
3. Methodology
3.1. Problem Modeling
- Normal condition;
- Reduced air intake manifold pressure;
- Reduced compression pressure in each of the cylinders;
- Reduced amount of fuel injected into the cylinders.
- Zero-dimensional thermodynamic model (0D).
- Concentrated mass model for torsional vibration in the crankshaft.
- Fault simulation model.
- 250 signals for the normal condition;
- 250 signals for the reduced air intake pressure condition, ∆Pi, caused, for example, by turbocharger malfunction or corrosion of the intake valve;
- 1500 signals for the reduced compression ratio condition, ∆r, in the cylinders, due to piston corrosion or clearance;
- 1500 signals for the reduced fuel quantity condition, ∆m, injected into the cylinders.
3.2. Numerical Modeling
3.3. Convolutinal Neural Network Architecture
4. Results and Discussion
4.1. CNN–STFT Network
4.2. CNN–CWT Network
4.3. Results Comparison
5. Conclusions
Author Contributions
Funding
Data Availability Statement
Acknowledgments
Conflicts of Interest
References
- Sterkenburg, R. Aircraft Maintenance & Repair, 8th ed.; McGraw-Hill Education: New York, NY, USA, 2019. [Google Scholar]
- Kiranyaz, S.; Avci, O.; Abdeljaber, O.; Ince, T.; Gabbouj, M.; Inman, D.J. 1D convolutional neural networks and applications: A survey. Mech. Syst. Signal Process. 2021, 151, 107398. [Google Scholar] [CrossRef]
- Al-Badour, F.; Sunar, M.; Cheded, L. Vibration analysis of rotating machinery using time–frequency analysis and wavelet techniques. Mech. Syst. Signal Process. 2011, 25, 2083–2101. [Google Scholar] [CrossRef]
- Jing, L.; Zhao, M.; Li, P.; Xu, X. A convolutional neural network based feature learning and fault diagnosis method for the condition monitoring of gearbox. Measurement 2017, 111, 1–10. [Google Scholar] [CrossRef]
- Wu, J.-D.; Chen, J.-C. Continuous wavelet transform technique for fault signal diagnosis of internal combustion engines. NDT E Int. 2006, 39, 304–311. [Google Scholar] [CrossRef]
- Howlett, R.J.; DeZoysa, M.M.; Walters, S.; Howson, P. Neural Networks Techniques for Monitoring and Control of Internal Combustion Engines. In Proceedings of the International ICSC Symposium on Intelligent Industrial Automation (IIA), Genova, Italy, 1–4 June 1999. [Google Scholar]
- Shatnawi, Y.; Al-Khassaweneh, M. Fault Diagnosis in Internal Combustion Engines Using Extension Neural Network. IEEE Trans. Ind. Electron. 2013, 61, 1434–1443. [Google Scholar] [CrossRef]
- Zhu, X.; Cai, Z.; Wu, J.; Cheng, Y.; Huang, Q. Convolutional neural network based combustion mode classification for condition monitoring in the supersonic combustor. Acta Astronaut. 2019, 159, 349–357. [Google Scholar] [CrossRef]
- Pinedo-Sánchez, L.A.; Mercado-Ravell, D.A.; Carballo-Monsivais, C.A. Vibration analysis in bearings for failure prevention using CNN. J. Braz. Soc. Mech. Sci. Eng. 2020, 42, 628. [Google Scholar] [CrossRef]
- Chen, Y.; Rao, M.; Feng, K.; Zuo, M.J. Physics-Informed LSTM hyperparameters selection for gearbox fault detection. Mech. Syst. Signal Process. 2022, 171, 108907. [Google Scholar] [CrossRef]
- Firmino, J.L.; Neto, J.M.; Oliveira, A.G.; Silva, J.C.; Mishina, K.V.; Rodrigues, M.C. Misfire detection of an internal combustion engine based on vibration and acoustic analysis. J. Braz. Soc. Mech. Sci. Eng. 2021, 43, 336. [Google Scholar] [CrossRef]
- Ni, Q.; Ji, J.; Halkon, B.; Feng, K.; Nandi, A.K. Physics-Informed Residual Network (PIResNet) for rolling element bearing fault diagnostics. Mech. Syst. Signal Process. 2023, 200, 110544. [Google Scholar] [CrossRef]
- Ribeiro, R.F., Jr.; Areias, I.A.d.S.; Campos, M.M.; Teixeira, C.E.; da Silva, L.E.B.; Gomes, G.F. Fault Detection and Diagnosis in Electric Motors Using Convolution Neural Network and Short-Time Fourier Transform. J. Vib. Eng. Technol. 2022, 10, 2531–2542. [Google Scholar] [CrossRef]
- Uddin, J.; Kang, M.; Nguyen, D.V.; Kim, J.-M. Reliable Fault Classification of Induction Motors Using Texture Feature Extraction and a Multiclass Support Vector Machine. Math. Probl. Eng. 2014, 2014, 814593. [Google Scholar] [CrossRef]
- Zabin, M.; Choi, H.-J.; Uddin, J. Hybrid deep transfer learning architecture for industrial fault diagnosis using Hilbert transform and DCNN–LSTM. J. Supercomput. 2022, 79, 5181–5200. [Google Scholar] [CrossRef]
- Shahid, S.M.; Ko, S.; Kwon, S. Real-time abnormality detection and classification in diesel engine operations with convolutional neural network. Expert Syst. Appl. 2022, 192, 116233. [Google Scholar] [CrossRef]
- Viana, D.P.; de Sá Só Martins, D.H.C.; de Lima, A.A.; Silva, F.; Pinto, M.F.; Gutiérrez, R.H.R.; Monteiro, U.A.; Vaz, L.A.; Prego, T.; Andrade, F.A.A.; et al. Diesel Engine Fault Prediction Using Artificial Intelligence Regression Methods. Machines 2023, 11, 530. [Google Scholar] [CrossRef]
- Bruton, S.L.; Kutz, J.N. Data-Driven Science and Engineering: Machine Learning, Dynamical Systems, and Control, 1st ed.; Cambridge University Press: Cambridge, UK, 2019. [Google Scholar] [CrossRef]
- Wang, J.; Turko, R.; Shaikh, O.; Park, H.; Das, N.; Hohman, F.; Kahng, M.; Chau, P. CNN Explainer—Learn Convolutional Neural Network (CNN) in Your Browser! Available online: https://poloclub.github.io/cnn-explainer/ (accessed on 30 October 2023).
- Wang, M.; Hung, C. Extension neural network and its applications. Neural Networks 2003, 16, 779–784. [Google Scholar] [CrossRef] [PubMed]
- Sutton, R.S.; Barto, A. Reinforcement Learning: An Introduction; Nachdruck; The MIT Press: Cambridge, MA, USA, 2014. [Google Scholar]
- Szandała, T. Review and Comparison of Commonly Used Activation Functions for Deep Neural Networks. In Bio-Inspired Neurocomputing; Bhoi, A.K., Mallick, P.K., Liu, C.-M., Balas, V.E., Eds.; Studies in Computational Intelligence; Springer: Singapore, 2021; Volume 903, pp. 203–224. [Google Scholar] [CrossRef]
- Pestana, D. Diesel Engine Faults Features Dataset (3500-DEFault). Mendeley, 29 April 2020. Available online: https://data.mendeley.com/datasets/k22zxz29kr/1 (accessed on 29 July 2024).
- Wang, P.; Davies, P.; Starkey, J.; Routson, R. A torsional vibration measurement system. IEEE Trans. Instrum. Meas. 1992, 41, 803–807. [Google Scholar] [CrossRef]
- Xue, S.; Howard, I. Torsional vibration signal analysis as a diagnostic tool for planetary gear fault detection. Mech. Syst. Signal Process. 2018, 100, 706–728. [Google Scholar] [CrossRef]
- Siemens, Torsional Vibration: What Is It? 2014. Available online: https://community.sw.siemens.com/s/article/torsional-vibration-what-is-it (accessed on 19 November 2023).
- Gutiérrez, R.H.R.; Belchior, C.R.P.; Vaz, L.A.; Monteiro, U.A. Diagnostic methodology in four-stroke marine diesel engine by identifying operational parameters. J. Braz. Soc. Mech. Sci. Eng. 2018, 40, 500. [Google Scholar] [CrossRef]
- Mendes, A.S.; Meirelles, P.S.; Zampieri, D.E. Analysis of torsional vibration in internal combustion engines: Modelling and experimental validation. Proc. Inst. Mech. Eng. Part K J. Multi-Body Dyn. 2008, 222, 155–178. [Google Scholar] [CrossRef]
- Oppenheim, A.V.; Schafer, R.W. Discrete-Time Signal Processing, 3rd ed.; Pearson Education: Upper Saddle River, NJ, USA; Munich, Germany, 2010. [Google Scholar]
- Kristekova, M.; Kristek, J.; Moczo, P.; Day, S.M. Misfit Criteria for Quantitative Comparison of Seismograms. Bull. Seism. Soc. Am. 2006, 96, 1836–1850. [Google Scholar] [CrossRef]
- Jondral, F.K. White Gaussian Noise—Models for Engineers. Frequenz 2018, 72, 293–299. [Google Scholar] [CrossRef]

























| Description | Specifications |
|---|---|
| Stroke type | 4 strokes |
| Cylinders | 6 in line |
| Valve control | On the head cylinder |
| Cylinder valves | 2 valves |
| Cylinder diameter | 105 mm |
| Piston stroke | 137 mm |
| Connecting rod length | 207 mm |
| Total displacement | 7118 L |
| Compression ratio | 16, 8:1 |
| Inlet valve opening angle | 203° |
| Exhaust valve opening angle | 507° |
| Maximum torque and power | 900 Nm/191 kW |
| Rotation (in max. torque) | 1600 RPM |
| Ignition order | 1-5-3-6-2-4 |
| Direction of rotation | Counterclockwise (viewed from behind the wheel) |
| Rail pressure | 350–1400 bar |
| Cooling water temperature | 80–100 °C |
| Signal Noise | CNN–STFT | CNN–CWT |
|---|---|---|
| 0% | 96.5% | 92.2% |
| 10% | 81.1% | 84.3% |
| 20% | 75.1% | 82.5% |
| 40% | 71.5% | 70.4% |
| 60% | 67.9% | 73.4% |
| 80% | 57.0% | 73.5% |
Disclaimer/Publisher’s Note: The statements, opinions and data contained in all publications are solely those of the individual author(s) and contributor(s) and not of MDPI and/or the editor(s). MDPI and/or the editor(s) disclaim responsibility for any injury to people or property resulting from any ideas, methods, instructions or products referred to in the content. |
© 2024 by the authors. Licensee MDPI, Basel, Switzerland. This article is an open access article distributed under the terms and conditions of the Creative Commons Attribution (CC BY) license (https://creativecommons.org/licenses/by/4.0/).
Share and Cite
Freire Moraes, G.H.; Ribeiro Junior, R.F.; Gomes, G.F. Fault Classification in Diesel Engines Based on Time-Domain Responses through Signal Processing and Convolutional Neural Network. Vibration 2024, 7, 863-893. https://doi.org/10.3390/vibration7040046
Freire Moraes GH, Ribeiro Junior RF, Gomes GF. Fault Classification in Diesel Engines Based on Time-Domain Responses through Signal Processing and Convolutional Neural Network. Vibration. 2024; 7(4):863-893. https://doi.org/10.3390/vibration7040046
Chicago/Turabian StyleFreire Moraes, Gabriel Hasmann, Ronny Francis Ribeiro Junior, and Guilherme Ferreira Gomes. 2024. "Fault Classification in Diesel Engines Based on Time-Domain Responses through Signal Processing and Convolutional Neural Network" Vibration 7, no. 4: 863-893. https://doi.org/10.3390/vibration7040046
APA StyleFreire Moraes, G. H., Ribeiro Junior, R. F., & Gomes, G. F. (2024). Fault Classification in Diesel Engines Based on Time-Domain Responses through Signal Processing and Convolutional Neural Network. Vibration, 7(4), 863-893. https://doi.org/10.3390/vibration7040046

