A CNN Based Anomaly Detection Network for Utility Tunnel Fire Protection
Abstract
1. Introduction
2. Methodology
2.1. System Architecture
2.2. Fiber-Optic Distributed Temperature Sensing
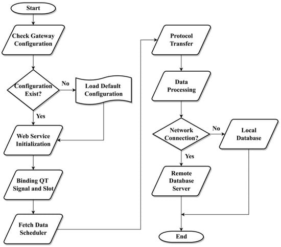
2.3. Protocol Conversion and Data Storage
- (1)
- Fully touch the optical fibers placed at the locations that need to be mapped with sensing data to a heating source (10 °C above the highest ambient temperature) and hold for 30 s.
- (2)
- Start the location marker program to fetch data from the FO-DTS and obtain unprocessed continuous temperature data frames.
- (3)
- Search for the data point with the maximum temperature value and identify its corresponding data sequence number; associate this sequence number with the actual spatial location in the program. Complete the location marker process for all critical points of the deployed UUT optical fibers.
- (4)
- The data processing module in the gateway will reorganize the measurement data according to the association rules generated previously.
2.4. Deep Anomaly Detection Models
2.4.1. Autoencoder Based Anomaly Detection Model
2.4.2. CNN Based Anomaly Detection Model
3. Experiment
3.1. The Experimental Setup
3.2. Test Scheme
- (1)
- Firstly, the constant heating rate with 5%, 10%, 20%, 30%, 50%, 60%, and 70% of the total electric power is applied to the heating rods, respectively.
- (2)
- Secondly, the large variations in the heating rate over a continuous period of time are investigated. The heating rate of 10%, 25%, and 50% are selected sequentially in this time, each lasting for 150 s.
- (3)
- Finally, the small variations in the heating rate over a continuous period of time are also studied, starting with a 5% heating rate, with an increment of 2.5% every 30 s.
4. Results and Discussion
4.1. Anomaly Detection Model Training and Validation
4.1.1. Dataset and Evaluation Metrics
4.1.2. AE Based Anomaly Detection
4.1.3. CNN Anomaly Detection
4.2. Model Performance Comparision
5. Conclusions
Author Contributions
Funding
Institutional Review Board Statement
Informed Consent Statement
Data Availability Statement
Conflicts of Interest
References
- Liang, K.; Hao, X.; An, W.; Tang, Y.; Cong, Y. Study on Cable Fire Spread and Smoke Temperature Distribution in T-Shaped Utility Tunnel. Case Stud. Therm. Eng. 2019, 14, 100433. [Google Scholar] [CrossRef]
- Wu, X.; Zhang, X.; Huang, X.; Xiao, F.; Usmani, A. A Real-Time Forecast of Tunnel Fire Based on Numerical Database and Artificial Intelligence. Build. Simul. 2022, 15, 511–524. [Google Scholar] [CrossRef]
- Wu, J.; Bai, Y.; Fang, W.; Zhou, R.; Reniers, G.; Khakzad, N. An Integrated Quantitative Risk Assessment Method for Urban Underground Utility Tunnels. Reliab. Eng. Syst. Saf. 2021, 213, 107792. [Google Scholar] [CrossRef]
- Zhang, G.; Guo, D.; Zhu, G.; Yuan, D.; Zhang, Z.; Li, X. Influence of Injection Method on the Fire Extinguishing Efficiency of Liquid Nitrogen in Urban Underground Utility Tunnel. Case Stud. Therm. Eng. 2021, 28, 101427. [Google Scholar] [CrossRef]
- Ishii, H.; Kawamura, K.; Ono, T.; Megumi, H.; Kikkawa, A. A Fire Detection System Using Optical Fibres for Utility Tunnels. Fire Saf. J. 1997, 29, 87–98. [Google Scholar] [CrossRef]
- Bu, F.; Gharajeh, M.S. Intelligent and Vision-Based Fire Detection Systems: A Survey. Image Vis. Comput. 2019, 91, 103803. [Google Scholar] [CrossRef]
- Quttineh, N.H.; Olsson, P.M.; Larsson, T.; Lindell, H. An Optimization Approach to the Design of Outdoor Thermal Fire Detection Systems. Fire Saf. J. 2022, 129, 103548. [Google Scholar] [CrossRef]
- Wang, J.; Li, Z.; Fu, X.; Wang, H.; Jiang, D. Distributed Temperature Sensing System Based on a Densely Spaced FBG Array for Small Fire Recognition. Measurement 2021, 179, 109406. [Google Scholar] [CrossRef]
- Kim, H.; Lee, M.; Jung, W.-S.; Oh, S.-H. Temperature Monitoring Techniques of Power Cable Joints in Underground Utility Tunnels Using a Fiber Bragg Grating. ICT Express 2022, 1252, 626–632. [Google Scholar] [CrossRef]
- Töreyin, B.U.; Dedeoǧlu, Y.; Güdükbay, U.; Çetin, A.E. Computer Vision Based Method for Real-Time Fire and Flame Detection. Pattern Recognit. Lett. 2006, 27, 49–58. [Google Scholar] [CrossRef]
- Han, D.; Lee, B. Flame and Smoke Detection Method for Early Real-Time Detection of a Tunnel Fire. Fire Saf. J. 2009, 44, 951–961. [Google Scholar] [CrossRef]
- Aminossadati, S.M.; Mohammed, N.M.; Shemshad, J. Distributed Temperature Measurements Using Optical Fibre Technology in an Underground Mine Environment. Tunn. Undergr. Space Technol. 2010, 25, 220–229. [Google Scholar] [CrossRef]
- Kumar Saxena, M.; Sharma, R.K.; Kumar, S.; Kishore, J.; Nathwani, R.K.; Gupta, A.M.; Kumar, A.; Kumar, A.; Bhatnagar, V.K.; Prakash, O.; et al. Studies on Thermal Profile Measurement and Fire Detection in a Power Supply Cable of a Synchrotron Radiation Source by Raman Optical Fiber Distributed Temperature Sensor System. Opt. Fiber Technol. 2022, 73, 103020. [Google Scholar] [CrossRef]
- Murillo, J.J.; Ollero, A.; Arrúe, B.C.; Martinez, J.R. A Hybrid Infrared/Visual System for Improving Reliability of Fire Detection Systems. IFAC Proc. Vol. 1997, 30, 627–632. [Google Scholar] [CrossRef]
- Sharma, A.; Singh, P.K.; Kumar, Y. An Integrated Fire Detection System Using IoT and Image Processing Technique for Smart Cities. Sustain. Cities Soc. 2020, 61, 102332. [Google Scholar] [CrossRef]
- Fang, H.; Lo, S.M.; Zhang, Y.; Shen, Y. Development of a Machine-Learning Approach for Identifying the Stages of Fire Development in Residential Room Fires. Fire Saf. J. 2021, 126, 103469. [Google Scholar] [CrossRef]
- Pincott, J.; Tien, P.W.; Wei, S.; Calautit, J.K. Indoor Fire Detection Utilizing Computer Vision-Based Strategies. J. Build. Eng. 2022, 61, 105154. [Google Scholar] [CrossRef]
- Wu, H.; Wu, D.; Zhao, J. An Intelligent Fire Detection Approach through Cameras Based on Computer Vision Methods. Process Saf. Environ. Prot. 2019, 127, 245–256. [Google Scholar] [CrossRef]
- Li, Y.; Zhang, W.; Liu, Y.; Jing, R.; Liu, C. An Efficient Fire and Smoke Detection Algorithm Based on an End-to-End Structured Network. Eng. Appl. Artif. Intell. 2022, 116, 105492. [Google Scholar] [CrossRef]
- Geetha, S.; Abhishek, C.S.; Akshayanat, C.S. Machine Vision Based Fire Detection Techniques: A Survey; Springer: New York, NY, USA, 2021; Volume 57, ISBN 1069402001. [Google Scholar]
- Martinsson, J.; Runefors, M.; Frantzich, H.; Glebe, D.; McNamee, M.; Mogren, O. A Novel Method for Smart Fire Detection Using Acoustic Measurements and Machine Learning: Proof of Concept. Fire Technol. 2022, 58, 3385–3403. [Google Scholar] [CrossRef]
- Gao, R.; Zhu, H.; Liao, Q.; Qu, B.; Hu, L.; Wang, H. Detection of Coal Fire by Deep Learning Using Ground Penetrating Radar. Measurement 2022, 201, 111585. [Google Scholar] [CrossRef]
- Wu, X.; Zhang, X.; Jiang, Y.; Huang, X.; Huang, G.G.Q.; Usmani, A. An Intelligent Tunnel Firefighting System and Small-Scale Demonstration. Tunn. Undergr. Space Technol. 2022, 120, 104301. [Google Scholar] [CrossRef]
- Aoyama, K.I.; Nakagawa, K.; Itoh, T. Optical Time Domain Reflectometry in a Single-Mode Fiber. IEEE J. Quantum Electron. 1981, 17, 862–868. [Google Scholar] [CrossRef]
- Raman, C.V.; Krishnan, K.S. A New Type of Secondary Radiation. Nature 1928, 121, 501–502. [Google Scholar] [CrossRef]
- Zhang, X. Fully Distributed Fiber Optic Sensing Technology; Science Press: Beijing, China, 2013; ISBN 9787030363817. [Google Scholar]
- Camacho, J.; Pérez-Villegas, A.; Garciá-Teodoro, P.; MacIá-Fernández, G. PCA-Based Multivariate Statistical Network Monitoring for Anomaly Detection. Comput. Secur. 2016, 59, 118–137. [Google Scholar] [CrossRef]
- Barbado, A.; Corcho, Ó.; Benjamins, R. Rule Extraction in Unsupervised Anomaly Detection for Model Explainability: Application to OneClass SVM. Expert Syst. Appl. 2022, 189, 116100. [Google Scholar] [CrossRef]
- Yang, Z.; Xu, B.; Luo, W.; Chen, F. Autoencoder-Based Representation Learning and Its Application in Intelligent Fault Diagnosis: A Review. Measurement 2022, 189, 110460. [Google Scholar] [CrossRef]
- Ioffe, S.; Szegedy, C. Batch Normalization: Accelerating Deep Network Training by Reducing Internal Covariate Shift. In Proceedings of the 32nd International Conference on International Conference on Machine Learning, Lille, France, 6–11 July 2015; JMLR.org: Norfolk, MA, USA, 2015; Volume 37, pp. 448–456. [Google Scholar]
- Quintiere, J.G. Fundamentals of Fire Phenomena; Wiley: Hoboken, NJ, USA, 2006; ISBN 9780470091135. [Google Scholar]
- Kingma, D.P.; Ba, J.L. Adam: A Method for Stochastic Optimization. In Proceedings of the 3rd International Conference on Learning Representations, ICLR 2015—Conference Track Proceedings, San Diego, CA, USA, 7–9 May 2015. [Google Scholar]






| Type | Layer | Description |
|---|---|---|
| Encoder (Sequential) | (0) Linear | in-features=10, out-features=16 |
| (1) ReLU | activation function | |
| (2) Linear | in-features=16, out-features=12 | |
| (3) Sigmoid | activation function | |
| Decoder (Sequential) | (0) Linear | in-features=12, out-features=16 |
| (1) ReLU | activation function | |
| (2) Linear | in-features=16, out-features=10 | |
| (3) Sigmoid | activation function |
| Type | Layer | Description |
|---|---|---|
| Sequential | (0) Linear | Conv1d (1, 16, kernel_size=(2,), stride=(1,), padding=(1,)) |
| (1) ReLU | activation function | |
| (2) Batch_Norm | BatchNorm1d | |
| (3) Linear | Conv1d (16, 8, kernel_size=(2,), stride=(1,), padding=(1,)) | |
| (4) ReLU | activation function | |
| (5) Batch_Norm | BatchNorm1d | |
| (6) MaxPooling | MaxPool1d (kernel_size=3, stride=3, padding=0, dilation=1) | |
| (7) Linear | in-features=32, out-features=10 | |
| (8) ReLU | activation function | |
| (9) Linear | in-features=10, out-features=1 | |
| (10) Sigmoid | activation function |
| Detection Model | Precision | Recall | F1-Score | Overall Accuracy |
|---|---|---|---|---|
| AE | 0.90 | 0.65 | 0.75 | 0.81 |
| CNN | 0.95 | 0.86 | 0.91 | 0.98 |
Publisher’s Note: MDPI stays neutral with regard to jurisdictional claims in published maps and institutional affiliations. |
© 2022 by the authors. Licensee MDPI, Basel, Switzerland. This article is an open access article distributed under the terms and conditions of the Creative Commons Attribution (CC BY) license (https://creativecommons.org/licenses/by/4.0/).
Share and Cite
Bian, H.; Zhu, Z.; Zang, X.; Luo, X.; Jiang, M. A CNN Based Anomaly Detection Network for Utility Tunnel Fire Protection. Fire 2022, 5, 212. https://doi.org/10.3390/fire5060212
Bian H, Zhu Z, Zang X, Luo X, Jiang M. A CNN Based Anomaly Detection Network for Utility Tunnel Fire Protection. Fire. 2022; 5(6):212. https://doi.org/10.3390/fire5060212
Chicago/Turabian StyleBian, Haitao, Zhichao Zhu, Xiaowei Zang, Xiaohan Luo, and Min Jiang. 2022. "A CNN Based Anomaly Detection Network for Utility Tunnel Fire Protection" Fire 5, no. 6: 212. https://doi.org/10.3390/fire5060212
APA StyleBian, H., Zhu, Z., Zang, X., Luo, X., & Jiang, M. (2022). A CNN Based Anomaly Detection Network for Utility Tunnel Fire Protection. Fire, 5(6), 212. https://doi.org/10.3390/fire5060212

