Remote Laboratory Based on FPGA Devices Using the E-Learning Approach
Abstract
1. Introduction
- Research Question 1: What technological and pedagogical environment, including its elements and characteristics, is required for the implementation of a remote laboratory and its incorporation into an SLE?
- Research Question 2: How can the level of acceptance of the proposed technological and pedagogical environment be assessed, from the students’ perspective, in a specific higher-education course?
- Research Question 3: Does the proposed technological environment allow students to enhance their academic performance by acquiring the practical competencies required in a specific higher-education course?
2. Literature Review
- The lack of studies that conceptualize remote laboratories as integrated Smart Learning Environments (SLEs), combining technological, pedagogical, and organizational dimensions;
- The limited use of established theoretical models, such as the Technology Acceptance Model (TAM), to systematically evaluate student acceptance and behavioral intention in FPGA-based remote laboratories;
- The predominance of descriptive or technical validations, with scarce empirical evidence derived from authentic instructional contexts involving real learners.
- Technological architecture: Includes the hardware components used by a personal computer or an embedded system based on SoC technology, a development board based on a programmable logic device (PLD)—either a Complex Programmable Logic Device (CPLD) or an FPGA—and the application software.
- Learning Management System: Provides learning activities and didactic resources for a specific course using different learning strategies.
- Lab exercise sequence: A sequence of laboratory exercises designed for a specific course using a CPLD or FPGA.
- Learning theory: The learning theory applied to support interaction among learners when using the remote laboratory.
- Measuring instrument: An instrument used to evaluate learners’ acceptance of the remote laboratory.
- Learning outcomes: Metrics used to evaluate academic performance of learners in a specific course using the remote laboratory.
3. Research Methodology
- The analysis and design, and implementation of a Smart Learning Environment (RQ1).
- The assessment of students’ acceptance of the proposed technological and pedagogical environment using an extended TAM framework (RQ2)
- Learning outcomes and assessments associated with the use of the remote laboratory (RQ3)
4. Analysis and Design Stage of the Research Methodology
4.1. General Architecture
- On-site implementation of lab exercises.
- Use of remote laboratories based on IoT.
4.2. On-Site Implementation of Lab Exercises
- Design procedure of the digital logic lab exercise: The Digital Design methodology is used to obtain the entity, the Algorithmic State Machine (ASM), the functional blocks, the datapath, and the control unit for the lab exercise.
- Project creation with CAD-EDA tool: In the development environment, a project is created by selecting a target device, which can be either a Complex Programmable Logic Device (CPLD) or an FPGA.
- Lab exercise simulation with HDL test bench: The HDL program is simulated to verify its correct operation according to the exercise specifications using a set of test vectors with a Test-Bench file. For this, the ISE simulator integrated into the CAD-EDA tool is used.
- Pin assignment in constraints file: Pin assignment in the constraints file (.xdc) is performed using a virtual connector created within the technological architecture, called LAB REMOTE. This connector contains 24 virtual switches for assigning input pins. The output pin assignment is carried out through the peripherals on the development board.
- BitStream file generation: Finally, the syntheses, mapping, place, route, and BitStream file (.bit) generation are performed.
4.3. Use of Remote Laboratories Based on IoT
- BitStream and constraints file transfer: To achieve this, an SSH server is used for file transfer from a terminal on any operating system (Windows, Linux, MacOS) executing the scp command. In addition, an SSH client for desktop or mobile devices can be used.
- Access to video server: A video web server allows visualization of the results from each lab exercise performed on the Nexsys 4 development board.
- SSH connection to remote laboratory: Remote access to the remote lab is achieved through the SSH server using the username and password provided by the instructor.
- FPGA programming with BitStream file (.bit): The BitStream file is programmed in the FPGA device using an application developed for the SoC.
- Lab exercise verification with constraints file: The lab exercise is verified through an application developed for the SoC.
5. Implementation Stage of the Research Methodology
- Technological architecture of the remote laboratory.
- Sequence of lab exercises for a DLD course.
- Connectivist model based on Connectivism Learning Theory.
5.1. Technological Architecture of the Remote Laboratory
- V-Model methodology.
- Embedded system based on IoT.
- SoC–FPGA interface.
5.1.1. V-Model Methodology
5.1.2. Embedded System Based on IoT
- A 64-bit quad-core Cortex A53 processor, on a Broadcom BCM2837B0 SoC.
- Memory of 1 GB LPDDR2 SDRAM and Gigabit Ethernet over USB 2.0.
- Wireless transmission: 2.4 GHz and 5 GHz IEEE 802.11b/g/n/ac wireless LAN, Bluetooth 4.2, BLE.
- Peripherals: SPI, I2C, UART, I2S, USB, GPIOs.
- SSH server: This server uses the Secure Shell protocol for encrypted communication and is managed by the systemd initialization system.
- Video web server: This server is implemented using motion, which is used through a web application, so a browser is used for access. Motion is a configurable program that monitor video signals from many types of cameras and perform actions when movement is detected [58].
- FPGA programming application: An application called progFPGA is used to program the FPGA device and relies on the drivers for the Advanced RISC Machine (ARM) architecture provided by Digilent Inc. (Pullman, WA, USA).These drivers are managed through the Join Test Action Group (JTAG) standard.
- Virtual switches application: An application called inputFPGA is used to verify the lab exercise and relies on the GPIOs of the SoC. This application allows the manipulation of up to 24 virtual switches which are labeled with the input port names defined in the user constraints file.
5.1.3. SoC–FPGA Interface
- Create virtual switches: A connector referred to as “LAB REMOTE” is created, which supports the operation of up to 24 virtual switches. These virtual switches are shown in Table 1.
- Configure a Real-Time Clock/Calendar (RTCC): The SoC lacks an integrated Real-Time Clock Calendar (RTCC) for system date and time configuration; instead, it relies on a Network Time Protocol (NTP) server to synchronize the system clock. When an RTCC is required, it must be implemented as an external peripheral to the SoC. The SoC–FPGA interface provides a connector compliant with the IIC bus specification [59], enabling the integration of external devices. Consequently, a custom electronic board was designed to incorporate an external RTCC, model DS1338 from Analog Devices [60], into the SoC.
- Configure a Crypto-Authentication device: These devices feature a cryptographic coprocessor that performs hardware-based encryption algorithms for IoT applications. A custom electronic board was designed for the connector, compliant with the IIC bus specification of the SoC–FPGA interface, to integrate an external Crypto-Authentication device, model ATECC608 from Microchip Inc. (Chandler, AZ, USA) [61].
- Provide a USB-to-serial-UART interface: The SoC–FPGA interface provides a connector compliant with the UART interface. It enables the interconnection of external peripherals such as a USB-to-serial-UART interface (FT232R) [62]. The FT232 device allows console access to the SoC operating system and access to programming, configuration, updating, and maintenance tasks for the embedded system applications.
5.2. Sequence of Lab Exercises for a DLD Course
Algorithmic State Machine Lab Exercise
| Algorithm 1 Pseudocode algorithm of the ASM lab exercise |
| countBitsInOne return |
- Register A: This register contains the 22-bit number to be analyzed.
- BCD Counters: They count the number of bits set to logic ‘1’ contained in Register A. The algorithmic diagram of the BCD counters is shown in Figure 10.
- Ring Counter: Performs the multiplexing of the digits from the BCD counters on the four multiplexed common-anode displays.
- ROM: Performs the decoding of the 4 bits from the BCD counters to the 7 segments of the display. For a ROM with an organization of bits, a data bus called with n bits and an address bus called with bits are created using the following equation:where:
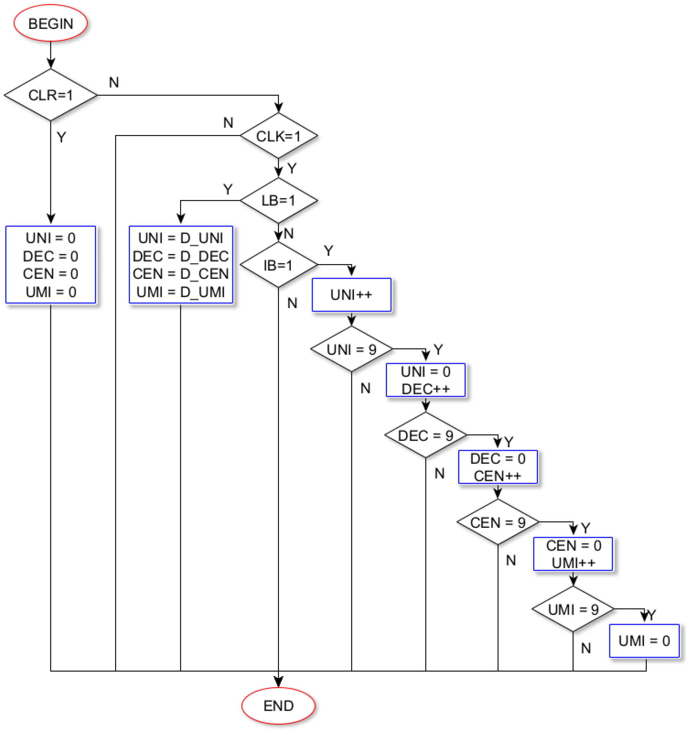
- The automaton of the control unit is defined by the 9-tuple:
- where:
- For each state , each input symbol , and each input signal , the transition function is defined as follows:
- The output function represents the Mealy-type outputs of the ASM. Additionally, for each state , each input symbol , each input signal , each output signal , and each output value , the function is defined as follows:
- The output function represents the Moore-type outputs of the ASM. Additionally, for each state , each output signal , and each output value , the function is defined as follows:
5.3. Connectivist Model Based on Connectivism Learning Theory
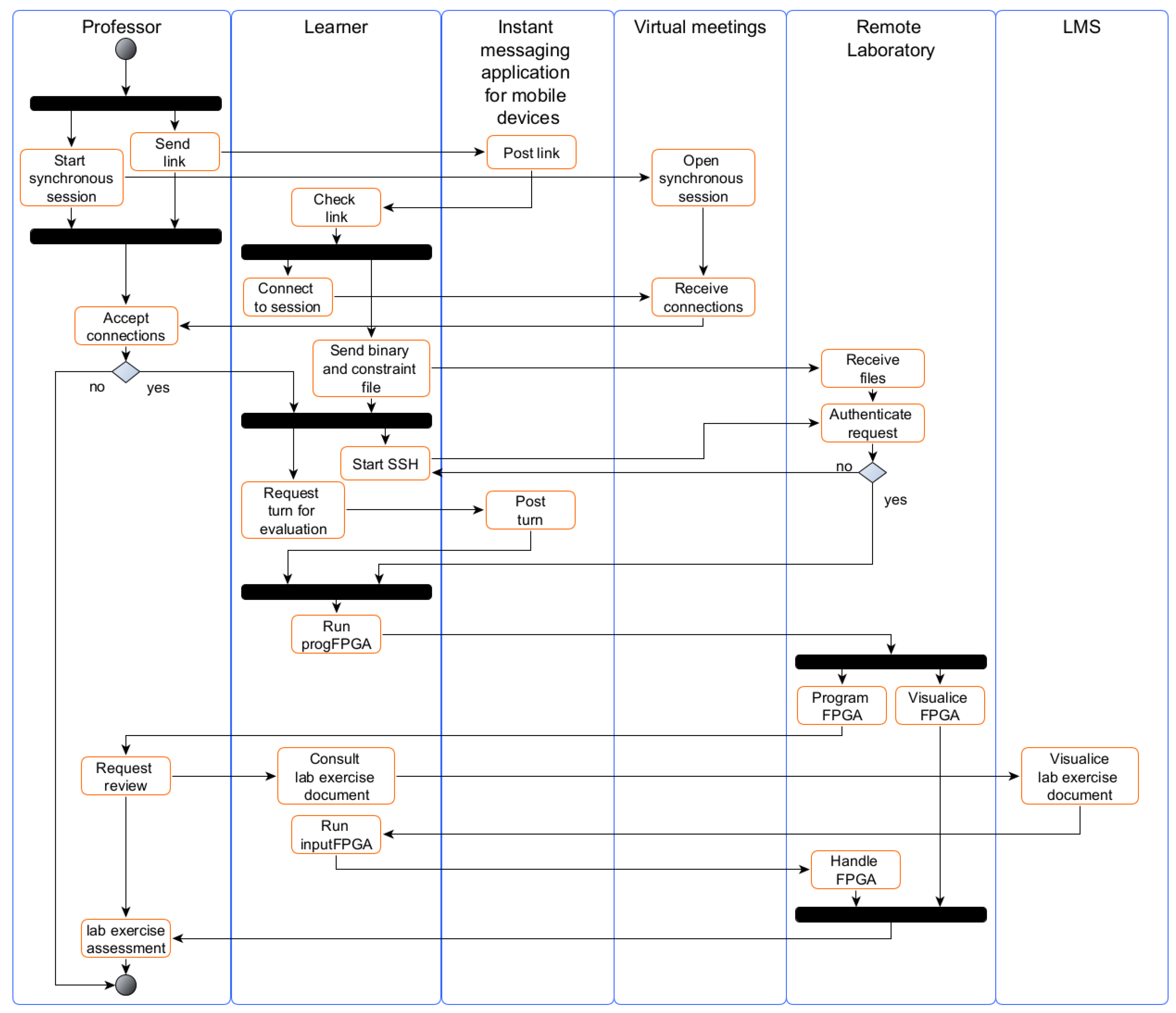
- Entity model.
- Use case diagram.
- Activity diagram.
5.3.1. Entity Model
- Learning Management System (LMS) for DLD course: An LMS is designed to enable educators to manage, measure, and enhance learning experiences. Learning activities and didactic resources in LMSs are lecture notes, instructional design documents, class videos, assignment, and exercises. Homepage and course content of the DLD course in the LMS are shown in Figure 13. The explanation of the ASM lab exercise in the LMS is shown in Figure 14.
- Cloud storage: In this entity, a native application is used for storing the content of the DLD course.
- Video conferences: This entity utilizes a platform that allows scheduling and initiating video conference sessions. In these sessions, participants can join to collaborate through voice, video, and screen-sharing functions. This platform is used to deliver synchronous theoretical class sessions, which are recorded for later storage in the cloud, so that the videos can be accessed asynchronously by learners. During these sessions, learners’ questions regarding the covered topics are clarified and addressed.
- Virtual meetings: This entity utilizes a video communication service to conduct video conferences and virtual meetings. This service is used to hold synchronous class sessions for the review of lab exercises via the remote laboratory. During these sessions, learners demonstrate the functionality of each lab exercise to the instructor by implementing their VHDL program, running simulations via test-bench file, and verifying the design on the FPGA through the remote laboratory. Learners’ questions related to the lab exercises are also clarified and addressed in these sessions.
- Platform for video storage: This entity uses a social media platform that allows hosting and sharing videos showcasing the remote laboratory’s operation. These videos can be accessed online asynchronously by the learners.
- Instant messaging application for mobile devices: This entity uses a platform to communicate with all learners in the course for the activities shown in Figure 9. In addition, this node enables academic interaction among learners.
- Remote Laboratory: This entity uses the remote laboratory, where learners test lab exercises by programming the FPGA, interacting with it and manipulating it.
5.3.2. Use Case Diagram
- Deliver synchronous classes: In this use case, the professor and learner actors interact during synchronous classes. The participating entities are an instant messaging application for mobile devices, video conferences, the LMS, and cloud storage.
- Generate didactic resources: In this use case, the professor actor generates didactic resources by managing and editing course content within the LMS. The participating entities are the LMS, platform for video storage, and cloud storage.
- Review didactic resources: In this use case, the learner actor reviews didactic resources from the LMS. The participating entities are the LMS, platform for video storage, an instant messaging application for mobile devices, and cloud storage.
- Conduct learning activities: In this use case, the learner actor conducts learning activities from the LMS. The participating entities are the LMS, platform for video storage, an instant messaging application for mobile devices, remote laboratory, and cloud storage.
- Lab exercise assessment: In this use case, the professor, learner, and embedded system actors interact during the lab exercise assessment. The participating entities are an instant messaging application for mobile devices, virtual meetings, the LMS, and remote laboratory.
5.3.3. Activity Diagram
6. Results
- Testing and results of server’s performance on the SoC.
- Testing and results of the ASM lab exercise conducted in the remote laboratory.
- Testing and results of the Technology Acceptance Model (TAM).
- Learning outcomes and assessment.
6.1. Testing and Results of Server’s Performance on the SoC
6.1.1. Testing and Results of Video Server’s Performance on the SoC
6.1.2. Testing and Results of SSH Server’s Performance on the SoC
6.2. Testing and Results of the ASM Lab Exercise Conducted in the Remote Laboratory
6.3. Testing and Results of the TAM
- Perceived Usefulness—PU: It measures practical learning gains, innovation in modality, temporal comparison with a physical laboratory, pedagogical value vs. simulators, and spatio-temporal accessibility.
- Perceived Ease of Use—PEU: It measures the ease of use of different technical components.
- Intention to Use—IU: It measures a latent intention.
- Technology Application—TA: Refers to the extent to which a learner utilizes foundational knowledge from areas related to the technology being used. This allows the learner to both apply previously acquired knowledge and learn new topics.
- Support Digital Resources—SDRs: Refers to the digital resources available to the learner for managing and using the technology. These resources include online user manuals, videos, supporting software, and Learning Management Systems.
- Acquired Digital Skills—ADSs: Refers to the acquired knowledge through learning digital technologies necessary for using the new technology. These digital technologies include CAD-EDA tools for managing and programming the physical device of the remote laboratory and applications for remote interaction.
6.3.1. Measurement Model Assessment
- Assessment of Formative Measurement Models: For formative constructs, traditional internal consistency and convergent validity measures such as Cronbach’s alpha, composite reliability, and average variance extracted (AVE) are not applicable and were therefore not considered. Instead, the evaluation focused on collinearity among indicators using variance inflation factors (VIFs) and the significance and relevance of outer weights and loadings. The results obtained are shown in Table 9.
- Assessment of the Reflective Measurement Model: The reflective construct Intention to Use (IU) was evaluated using standard reliability and validity criteria. Both indicators exhibited high outer loadings ( = 0.895; = 0.935), exceeding the recommended threshold of 0.70, thereby indicating strong indicator reliability. Additionally, IU demonstrated adequate internal consistency reliability, with Cronbach’s alpha [87,88] and composite reliability , ; all exceeding the recommended thresholds. Convergent validity was also confirmed, as the average variance extracted (AVE) reached 0.838, indicating that the construct explained a substantial proportion of the variance in its indicators.
6.3.2. Structural Model Assessment
6.4. Learning Outcomes and Assessments
7. Discussion
7.1. Discussion of Server’s Performance on the SoC
7.2. Discussion of the ASM Lab Exercise
7.3. Discussion of the Extended TAM Framework
- Collinearity Assessment: Collinearity among formative indicators was assessed using variance inflation factors (VIFs). As shown in Table 9, all indicators exhibited VIF values below the conservative threshold of 3.3, indicating that multicollinearity does not pose a threat to the estimation of the formative constructs. These results confirm that each indicator contributes unique information to its respective construct and that redundancy among indicators is limited.
- Significance and Relevance of Outer Weights: The relevance of formative indicators was evaluated through their outer weights. Several indicators demonstrated substantial contributions to their corresponding constructs. For example, within the Perceived Ease of Use construct, PEU1 (0.738) and PEU2 (0.662) exhibited strong positive contributions, while PEU3 (0.016), PEU4 (0.147), and PEU5 (0.053) showed lower relative importance. Similarly, for Perceived Usefulness, PU4 (0.765) and PU1 (0.582) emerged as the most influential indicators, whereas PU2 and PU3 contributed marginally.Within the Support Digital Resources construct, SDR1 (−0.988) and SDR2 (−0.712) displayed negative outer weights, while SDR3 (0.822) showed a positive contribution. In formative measurement models, negative outer weights do not indicate measurement problems; rather, they reflect compensatory or suppressor effects among indicators capturing different dimensions of the construct domain. These results suggest that different types of digital support resources may exert contrasting influences on students’ perceived ease of use.For Technology Application, TA2 (0.808) contributed more strongly than TA1 (0.344), indicating that operating system-related knowledge played a more prominent role than computer network knowledge in the context of the remote laboratory. Acquired Digital Skills was represented by a single indicator (ADS1), which fully defines the construct in this model.Although outer loadings were also examined as a supplementary criterion to assess indicator relevance, they were not used as the primary basis for indicator retention, in accordance with formative measurement guidelines. The observed loadings further support the distinct contribution of indicators without implying internal consistency requirements.Overall, the formative measurement assessment confirms that the selected indicators adequately define their respective constructs and that the measurement model is free from critical multicollinearity issues.
- Reflective construct IU: Given the two-item nature of the construct and the high loadings observed, the reflective measurement of IU demonstrates satisfactory reliability and convergent validity. These results confirm that IU is appropriately specified as a reflective construct, with its indicators representing interchangeable manifestations of students’ behavioral intention to continue using the remote laboratory.
- Path Coefficients: Table 10 present the estimated path coefficients of the structural model shown in Figure 21. The results indicate that Technology Application (TA) exerts a strong positive effect on Perceived Ease of Use (PEU) , highlighting the importance of learners’ prior technological knowledge in shaping perceptions of ease of interaction with the FPGA-based remote laboratory. In contrast, Acquired Digital Skills (ADSs) show a modest positive influence on PEU , while Support Digital Resources (SDRs) exhibit a negligible effect .Perceived Ease of Use strongly influences Perceived Usefulness (PU) , confirming the central TAM assumption that ease of use is a key antecedent of perceived usefulness in technology acceptance processes. Furthermore, PU demonstrates a substantial positive effect on Intention to Use (IU) , indicating that learners’ intention to continue using the remote laboratory is primarily driven by its perceived usefulness.Overall, the pattern of path coefficients supports the theoretical structure of the extended TAM model and highlights the dominant role of PEU and PU in explaining learners’ acceptance of the remote laboratory.
- Coefficient of determination : The explanatory power of the structural model was assessed using the coefficient of determination . The results revealed high levels of explained variance for the endogenous constructs. Specifically, PEU achieved an value of 0.886 (adjusted ), indicating that ADSs, SDRs, and TA jointly explain a substantial proportion of the variance in perceived ease of use.Perceived Usefulness exhibited an (adjusted ), demonstrating that PEU accounts for a very large proportion of its variance. Intention to Use achieved an (adjusted ), which can be considered moderate in behavioral research contexts and is acceptable given the exploratory nature of the study and the relatively small sample size.These results indicate that the proposed model exhibits strong explanatory power for the key cognitive constructs of the TAM and a meaningful level of prediction for learners’ behavioral intention.
- Mediation and Indirect Effects: To further examine the mechanisms through which the exogenous constructs influence Intention to Use, the total indirect effects were analyzed. The results indicated that Technology Application exerted a substantial indirect effect on Intention to Use , primarily mediated through Perceived Ease of Use and Perceived Usefulness. Similarly, Technology Application showed a strong indirect effect on Perceived Usefulness , reinforcing its central role in the acceptance process.Perceived Ease of Use exhibited a strong indirect effect on Intention to Use , confirming its dual role as both a direct predictor and a mediator within the model. Acquired Digital Skills demonstrated smaller but positive indirect effects on Perceived Usefulness and Intention to Use , suggesting a secondary contribution to acceptance through cognitive evaluations.In contrast, Support Digital Resources displayed minimal indirect effects on both Perceived Usefulness and Intention to Use , indicating that within the studied context, digital support resources played a limited role compared to learners’ technological application capabilities and Perceived Ease of Use.Overall, the mediation analysis revealed that acceptance of the FPGA-based remote laboratory was predominantly driven by indirect mechanisms, with Perceived Ease of Use and Perceived Usefulness acting as key mediators between contextual technological factors and students’ behavioral intention.
- Learner 1: “The remote laboratory was a great support, bringing the lab exercise to our homes in a simple way, without the need to purchase extra materials for each of the lab exercises”.
- Learner 2: “Completely an innovative tool and one of the most helpful while we were taking online semesters”.
- Learner 3: “I think the use of a remote laboratory is excellent, as it extends the time for learners to test their lab exercises, and is not limited to available spaces or restricted usage time”.
7.4. Discussion of Learning Outcomes and Assessments
7.5. Discussion of Laboratory Modalities
7.6. Comparison with Papers in the Literature Review
8. Conclusions
Author Contributions
Funding
Institutional Review Board Statement
Informed Consent Statement
Data Availability Statement
Acknowledgments
Conflicts of Interest
Abbreviations
| ADSs | Acquired Digital Skills |
| ARM | Advanced RISC Machine |
| ASM | Algorithmic State Machine |
| BCD | Binary-Coded Decimal |
| CAD-EDA | Computer-Aided Design and Electronic Design Automation |
| CPLD | Complex Programmable Logic Device |
| CPU | Central Processing Unit |
| DFA | Deterministic Finite Automaton |
| DLD | Digital Logic Design |
| FF | Flip-Flop |
| FPGA | Field-Programmable Gate Array |
| GPIO | General-Purpose Input/Output |
| HDL | Hardware Description Language |
| IoT | Internet of Things |
| IU | Intention to Use |
| JTAG | Join Test Action Group |
| LMS | Learning Management System |
| MOOC | Massive Open Online Course |
| MOOL | Massive Open Online Laboratory |
| MPSoC | Multiprocessor System on Chip |
| OBS | Open Broadcaster Software |
| PEU | Perceived Ease of Use |
| PMOD | Peripheral Module |
| PU | Perceived Usefulness |
| ROM | Read-Only Memory |
| RTCC | Real-Time Clock/Calendar |
| SDRs | Support Digital Resources |
| SLE | Smart Learning Environment |
| SoC | System on Chip |
| SSH | Secure Shell |
| TA | Technology Application |
| TAM | Technology Acceptance Model |
| TDT | Transactional Distance Theory |
| UML | Unified Modeling Language |
| UNAM | National Autonomous University of Mexico |
| UTM | Universal Testing Machine |
| VHDL | VHSIC Hardware Description Language |
| WHO | World Health Organization |
References
- Burki, T. The origin of SARS-CoV-2. Lancet Infect. Dis. 2020, 20, 1018–1019. [Google Scholar] [CrossRef]
- WHO. WHO Director-General’s Opening Remarks at the Media Briefing on COVID-19—11 March 2020; WHO: Geneva, Switzerland, 2020. [Google Scholar]
- UNESCO. Education: From School Closure to Recovery. Available online: https://www.unesco.org/en/covid-19/education-response (accessed on 15 May 2023).
- Bradley, V.M. Learning Management System (LMS) use with online instruction. Int. J. Technol. Educ. 2021, 4, 68–92. [Google Scholar] [CrossRef]
- Gannon, D.; Barga, R.; Sundaresan, N. Cloud-Native Applications. IEEE Cloud Comput. 2017, 4, 16–21. [Google Scholar] [CrossRef]
- Kratzke, N.; Quint, P.C. Understanding cloud-native applications after 10 years of cloud computing-a systematic mapping study. J. Syst. Softw. 2017, 126, 1–16. [Google Scholar] [CrossRef]
- Singh, R.; Awasthi, S. Updated comparative analysis on video conferencing platforms-zoom, Google meet, Microsoft Teams, WebEx Teams and GoToMeetings. EasyChair Preprint 2020, 4026, 9. [Google Scholar]
- Caiko, J.; Patlins, A.; Nurlan, A.; Protsenko, V. Video-conference communication platform based on webrtc online meetings. In Proceedings of the 2020 IEEE 61th International Scientific Conference on Power and Electrical Engineering of Riga Technical University (RTUCON), Riga, Latvia, 5–7 November 2020; pp. 1–6. [Google Scholar] [CrossRef]
- González-Padilla, D.A.; Tortolero-Blanco, L. Social media influence in the COVID-19 Pandemic. Int. Braz. J. Urol. 2020, 46, 120–124. [Google Scholar] [CrossRef]
- Wong, A.; Ho, S.; Olusanya, O.; Antonini, M.V.; Lyness, D. The use of social media and online communications in times of pandemic COVID-19. J. Intensive Care Soc. 2021, 22, 255–260. [Google Scholar] [CrossRef] [PubMed]
- Alsukaini, A.K.M.; Sumra, K.; Khan, R.; Awan, T.M. New trends in digital marketing emergence during pandemic times. Int. J. Innov. Sci. 2022, 15, 167–185. [Google Scholar] [CrossRef]
- Woods, K.; Gomez, M.; Arnold, M.G. Using social media as a tool for learning in higher education. In Research Anthology on Applying Social Networking Strategies to Classrooms and Libraries; IGI Global: Hershey, PA, USA, 2023; pp. 35–49. [Google Scholar] [CrossRef]
- Bower, M. Technology-mediated learning theory. Br. J. Educ. Technol. 2019, 50, 1035–1048. [Google Scholar] [CrossRef]
- UNESCO. Global Monitoring of School Closures Caused by COVID-19. Available online: https://covid19.uis.unesco.org/global-monitoring-school-closures-covid19/country-dashboard/ (accessed on 19 May 2023).
- Centro de Estudios Sociales. Opinión Pública; Centro de Estudios Sociales: Mexico City, Mexico, 2020. [Google Scholar]
- Gastélum-Escalante, J.; León Santiesteban, M. Enseñanza remota o educación virtual. Disyuntiva de las instituciones mexicanas de educación superior. Apertura 2022, 14, 24–39. [Google Scholar] [CrossRef]
- Chans, G.M.; Orona-Navar, A.; Orona-Navar, C.; Sánchez-Rodríguez, E.P. Higher Education in Mexico: The Effects and Consequences of the COVID-19 Pandemic. Sustainability 2023, 15, 9476. [Google Scholar] [CrossRef]
- Akkan, I.N.; Kucuktepe, S.E. Distance Education Practices During the COVID-19 Lockdown: Comparison of Belgium, Japan, Spain, and Türkiye. Int. Rev. Res. Open Distrib. Learn. 2024, 25, 154–175. [Google Scholar] [CrossRef]
- Kramp, T.; Van Kranenburg, R.; Lange, S. Introduction to the Internet of Things. In Enabling Things to Talk: Designing IoT Solutions with the IoT Architectural Reference Model; Springer: Berlin/Heidelberg, Germany, 2013; pp. 1–10. [Google Scholar] [CrossRef]
- Milenkovic, M. Internet of Things: Concepts and System Design; Springer: Cham, Switzerland, 2020. [Google Scholar] [CrossRef]
- Kumar, S.; Tiwari, P.; Zymbler, M. Internet of Things is a revolutionary approach for future technology enhancement: A review. J. Big Data 2019, 6, 111. [Google Scholar] [CrossRef]
- Cárdenas-Robledo, L.A.; Peña-Ayala, A. Ubiquitous learning: A systematic review. Telemat. Inform. 2018, 35, 1097–1132. [Google Scholar] [CrossRef]
- Novoa Castillo, P.F.; Cancino Verde, R.F.; Uribe Hernández, Y.C.; Garro Aburto, L.L.; Mendez Ilizarbe, G.S. Ubiquitous learning in the teaching-learning process. Rev. Multi-Ensayos 2020, 2–8. Available online: https://revistas.unan.edu.ni/index.php/Multiensayo/en/article/view/1398 (accessed on 10 May 2025).
- Choudhury, S.; Pattnaik, S. Emerging themes in e-learning: A review from the stakeholders’ perspective. Comput. Educ. 2020, 144, 103657. [Google Scholar] [CrossRef]
- Goyal, M.; Krishnamurthi, R.; Yadav, D. E-Learning Methodologies: Fundamentals, Technologies and Applications; IET: London, UK, 2021; Volume 40, Available online: https://digital-library.theiet.org/doi/book/10.1049/pbpc040e (accessed on 5 August 2025).
- Daniela, L. (Ed.) The Internet of Things for Education: A New Actor on the Stage; Springer Nature Switzerland AG: Cham, Switzerland, 2021. [Google Scholar] [CrossRef]
- Cruz-Miguel, E.E.; Rodríguez-Reséndiz, J.; García-Martínez, J.R.; Camarillo-Gómez, K.A.; Pérez-Soto, G.I. Field-programmable gate array-based laboratory oriented to control theory courses. Comput. Appl. Eng. Educ. 2019, 27, 1253–1266. [Google Scholar] [CrossRef]
- Garduño-Aparicio, M.; Rodríguez-Reséndiz, J.; Macias-Bobadilla, G.; Thenozhi, S. A multidisciplinary industrial robot approach for teaching mechatronics-related courses. IEEE Trans. Educ. 2018, 61, 55–62. [Google Scholar] [CrossRef]
- Ariza, J.Á.; Gil, S.G. RaspyLab: A low-cost remote laboratory to learn programming and physical computing through Python and Raspberry Pi. IEEE Rev. Iberoam. de Tecnol. del Aprendiz. 2022, 17, 140–149. [Google Scholar] [CrossRef]
- Chevalier, A.; Copot, C.; Ionescu, C.; De Keyser, R. A three-year feedback study of a remote laboratory used in control engineering studies. IEEE Trans. Educ. 2017, 60, 127–133. [Google Scholar] [CrossRef]
- Barrios, A.; Panche, S.; Duque, M.; Grisales, V.H.; Prieto, F.; Villa, J.L.; Chevrel, P.; Canu, M. A multi-user remote academic laboratory system. Comput. Educ. 2013, 62, 111–122. [Google Scholar] [CrossRef]
- Achuthan, K.; Raghavan, D.; Shankar, B.; Francis, S.P.; Kolil, V.K. Impact of remote experimentation, interactivity and platform effectiveness on laboratory learning outcomes. Int. J. Educ. Technol. High. Educ. 2021, 18, 38. [Google Scholar] [CrossRef]
- Zhang, Z.; Inoñan, M.; Orduña, P.; Hussein, R. RHLab: Towards Implementing a Partial Reconfigurable SDR Remote Lab. In Proceedings of the Smart Technologies for a Sustainable Future; Auer, M.E., Langmann, R., May, D., Roos, K., Eds.; Springer: Cham, Switzerland, 2024; pp. 180–192. [Google Scholar]
- Navas-González, R.; Oballe-Peinado, Ó.; Castellanos-Ramos, J.; Rosas-Cervantes, D.; Sánchez-Durán, J.A. Practice Projects for an FPGA-Based Remote Laboratory to Teach and Learn Digital Electronics. Information 2023, 14, 558. [Google Scholar] [CrossRef]
- Fujieda, N.; Okuchi, A. A Novel Remote FPGA Lab Platform Using MCU-based Controller Board. In Proceedings of the 2023 IEEE International Conference on Teaching, Assessment and Learning for Engineering (TALE), Auckland, New Zealand, 28 November–1 December 2023; pp. 1–6. [Google Scholar] [CrossRef]
- Melosik, M.; Naumowicz, M.; Kropidłowski, M.; Marszalek, W. Remote Prototyping of FPGA-Based Devices in the IoT Concept during the COVID-19 Pandemic. Electronics 2022, 11, 1497. [Google Scholar] [CrossRef]
- Wan, H.; Liu, K.; Lin, J.; Gao, X. A web-based remote FPGA laboratory for computer organization course. In Proceedings of the 2019 on Great Lakes Symposium on VLSI, Tysons Corner, VA, USA, 9–11 May 2019; pp. 243–248. [Google Scholar] [CrossRef]
- Zhang, Y.; Chen, Y.; Ma, X.; Tang, Y.; Niu, Y.; Li, S.; Liu, W. Remote FPGA lab platform for computer system curriculum. In Proceedings of the ACM Turing 50th Celebration Conference-China, Shanghai, China, 12–14 May 2017; pp. 1–6. [Google Scholar] [CrossRef]
- Hoang, T.M.; Quang, H.N.; Hung, T.Q.; de Souza-Daw, T.; Ngoc, L.H.; Dzung, N.T.; Bien, P.H. Implementation of Low Cost FPGA Remote Laboratory. ASEAN Eng. J. Part A 2015, 5, 56–76. [Google Scholar] [CrossRef]
- Toyoda, Y.; Koike, N.; Li, Y. An FPGA-based remote laboratory: Implementing semi-automatic experiments in the hybrid cloud. In Proceedings of the 2016 13th International Conference on Remote Engineering and Virtual Instrumentation (REV), Madrid, Spain, 24–26 February 2016; pp. 24–29. [Google Scholar] [CrossRef]
- Mayoz, C.A.; da Silva Beraldo, A.L.; Villar-Martinez, A.; Rodriguez-Gil, L.; de Souza Seron, W.F.M.; Orduña, P. FPGA remote laboratory: Experience of a shared laboratory between UPNA and UNIFESP. In Proceedings of the 2020 XIV Technologies Applied to Electronics Teaching Conference (TAEE), Porto, Portugal, 8–10 July 2020; pp. 1–8. [Google Scholar] [CrossRef]
- Alhammami, M. FPGA hardware kit for remote training platforms. Discov. Educ. 2024, 3, 102. [Google Scholar] [CrossRef]
- Sum, R.; Suwansantisuk, W.; Kumhom, P. Remote field-programmable gate array laboratory for signal acquisition and design verification. Int. J. Electr. Comput. Eng. 2024, 14, 2344–2360. [Google Scholar] [CrossRef]
- Cruz, C.; Gil, R.; de la Llana, A.; Bravo, I.; Gardel, A.; Lázaro, J.L. Remote Laboratory Based on a Reconfigurable Hardware Platform. In Proceedings of the 2024 XVI Congreso de Tecnología, Aprendizaje y Enseñanza de la Electrónica (TAEE), Malaga, Spain, 26–28 June 2024; pp. 1–6. [Google Scholar] [CrossRef]
- Guerrero-Osuna, H.A.; García-Vázquez, F.; Ibarra-Delgado, S.; Mata-Romero, M.E.; Nava-Pintor, J.A.; Ornelas-Vargas, G.; Castañeda-Miranda, R.; Rodríguez-Abdalá, V.I.; Solís-Sánchez, L.O. Developing a Cloud and IoT-Integrated Remote Laboratory to Enhance Education 4.0: An Approach for FPGA-Based Motor Control. Appl. Sci. 2024, 14, 115. [Google Scholar] [CrossRef]
- Ballina, M.G.; Molina, R.S.; Crespoa, M.L.; Carrato, S. HyperFPGA: Enhancing Education with Remote Laboratory Access for Heterogeneous Computing on MPSoC-FPGA Technologies. In Proceedings of the 2025 IEEE Global Engineering Education Conference (EDUCON), London, UK, 22–25 April 2025; pp. 1–5. [Google Scholar] [CrossRef]
- AMD. Vivado Design Suite Tutorial. 2023. Available online: https://docs.amd.com/r/en-US/ug893-vivado-ide/Using-the-Vivado-IDE (accessed on 5 August 2023).
- Digilent. Nexys 4 DDR FPGA Board Reference Manual. Pullman, WA99163. 2016. Available online: https://digilent.com/reference/_media/reference/programmable-logic/nexys-4-ddr/nexys4ddr_rm.pdf (accessed on 20 May 2023).
- IEEE Std 1076-2019; IEEE Standard for VHDL Language Reference Manual. IEEE: Piscataway, NJ, USA, 2019; pp. 1–673. [CrossRef]
- IEEE Std 1364-2005 (Revision of IEEE Std 1364-2001); IEEE Standard for Verilog Hardware Description Language. IEEE: Piscataway, NJ, USA, 2006; pp. 1–590. [CrossRef]
- Coop, I.S. Una metodología para el desarrollo de hardware y software embebidos en sistemas críticos de seguridad. Iiisci.org 2006, 3, 70–75. [Google Scholar]
- Booch, G.; Rumbaugh, J.; Jacobson, I. The Unified Modeling Language User Guide: Covers UML 2.0, 2nd ed.; Pearson Education: Noida, India, 2015; Available online: https://books.google.com.mx/books?id=m5E8ygEACAAJ (accessed on 13 December 2024).
- Raspberry Pi Ltd. Operating System Images. 2025. Available online: https://www.raspberrypi.com/software/operating-systems/ (accessed on 15 March 2025).
- Raspberry Pi Ltd. Raspberry Pi 3 Model B+. 2016. Available online: https://datasheets.raspberrypi.com/rpi3/raspberry-pi-3-b-plus-product-brief.pdf (accessed on 10 September 2025).
- Raspberry Pi. Camera, About the Camera Modules. 2025. Available online: https://www.raspberrypi.com/documentation/accessories/camera.html (accessed on 23 September 2025).
- SONY. IMX219. 2025. Available online: https://www.opensourceinstruments.com/Electronics/Data/IMX219PQ.pdf (accessed on 28 September 2025).
- MIPI Alliance. MIPI CSI-2®. 2025. Available online: https://www.mipi.org/specifications/csi-2 (accessed on 12 September 2025).
- Motion Project. Motion Project Website. 2025. Available online: https://motion-project.github.io/ (accessed on 5 September 2025).
- NXP Semiconductors. UM10204: I2C-Bus Specification and User Manual; rev. 7; NXP Semiconductors: Eindhoven, The Netherlands, 2021; Available online: https://www.nxp.com/docs/en/user-guide/UM10204.pdf (accessed on 4 October 2025).
- Analog Devices, Inc. DS1338: I2C RTC with 56-Byte NV RAM; rev. 4/15; Analog Devices, Inc.: Wilmington, MA, USA, 2015; Available online: https://www.analog.com/media/en/technical-documentation/data-sheets/DS1338-DS1338Z.pdf (accessed on 11 October 2025).
- Microchip Technology Inc. ATECC608A: CryptoAuthentication™ Device Summary Data Sheet; Document No. DS40001977B; Microchip Technology Inc.: Chandler, AZ, USA, 2018; Available online: https://www.microchip.com/en-us/product/atecc608a (accessed on 22 October 2025).
- Future Technology Devices International Ltd. FT232R USB UART IC Datasheet; rev. 2.16; Future Technology Devices International Ltd.: Glasgow, UK, 2020; Available online: https://ftdichip.com/wp-content/uploads/2020/08/DS_FT232R.pdf (accessed on 15 October 2025).
- Downes, S. Connectivism. Asian J. Distance Educ. 2022, 17, 58–87. [Google Scholar] [CrossRef]
- Siemens, G. Connectivism: A Learning Theory for the Digital Age. 2005. Available online: https://www.itdl.org/Journal/Jan_05/article01.htm (accessed on 11 August 2025).
- Downes, S. Online Learning and MOOCs: Visions and Pathways. 2018. Available online: https://www.downes.ca/post/69604 (accessed on 23 August 2024).
- Downes, S. An Introduction to Connective Knowledge; Chapter: Media, Data & Knowledge; Innsbruck University Press: Innsbruck, Austria, 2008. [Google Scholar] [CrossRef]
- Yuan, L.; Powell, S.J. MOOCs and Open Education: Implications for Higher Education; Technical Report; CETIS, University of Bolton: Manchester, UK, 2013. [Google Scholar]
- Daniel, J. Making sense of MOOCs: Musings in a maze of myth, paradox and possibility. J. Interact. Media Educ. 2012, 2012, 18. [Google Scholar] [CrossRef]
- Minguillón, A. Introduction to Unified Modeling Language. 2001. Available online: https://openaccess.uoc.edu/bitstream/10609/9121/1/Intro_UML.pdf (accessed on 17 August 2025).
- Mohammed, A.R.; Kassem, S.S. E-Learning System Model For University Education Using UML. In Proceedings of the 2020 Sixth International Conference on e-Learning (econf), Sakheer, Bahrain, 6–7 December 2020; pp. 35–39. [Google Scholar] [CrossRef]
- Yaser Nasr, S.; Kassem, S. Modeling the Production Planning and Control System using UML. In Proceedings of the 2020 2nd Novel Intelligent and Leading Emerging Sciences Conference (NILES), Giza, Egypt, 24–26 October 2020; pp. 21–26. [Google Scholar] [CrossRef]
- Mostafa, A.I.; Shalaby, M.A.W.; Kassem, S.S. Application of unified modelling language on firm’s supply chain. In Proceedings of the 2023 5th Novel Intelligent and Leading Emerging Sciences Conference (NILES), Giza, Egypt, 21–23 October 2023; pp. 107–110. [Google Scholar] [CrossRef]
- Mansour, K.M.; Kassem, S. Modeling of Agile MicroFactory System using Unified Modeling Language. In Proceedings of the 2022 4th Novel Intelligent and Leading Emerging Sciences Conference (NILES), Giza, Egypt, 22–24 October 2022; pp. 200–205. [Google Scholar] [CrossRef]
- Liebel, G.; Badreddin, O.; Heldal, R. Model Driven Software Engineering in Education: A Multi-Case Study on Perception of Tools and UML. In Proceedings of the 2017 IEEE 30th Conference on Software Engineering Education and Training (CSEET), Savannah, GA, USA, 7–9 November 2017; pp. 124–133. [Google Scholar] [CrossRef]
- Hyerle, D. Visual Tools for Transforming Information into Knowledge; Corwin Press: Thousand Oaks, CA, USA, 2008; Available online: https://books.google.com.mx/books?id=9np1AwAAQBAJ&lpg=PP1&ots=q8uMuagEvE&dq=Visual%20Tools%20for%20Transforming%20Information%20into%20Knowledge (accessed on 27 October 2025).
- Canva. Canva Website. 2025. Available online: https://www.canva.com/ (accessed on 3 October 2025).
- Lumi Education. Lumi Education Website. 2025. Available online: https://lumi.education/es/ (accessed on 25 October 2025).
- Apache. Apache JMeter. Available online: https://jmeter.apache.org/ (accessed on 7 September 2024).
- Xilinx. 7 Series FPGAs Data Sheet: Overview. 2020. Available online: https://docs.amd.com/v/u/en-US/ds180_7Series_Overview (accessed on 18 October 2025).
- Davis, F.D. Perceived usefulness, perceived ease of use, and user acceptance of information technology. MIS Q. 1989, 13, 319–340. [Google Scholar] [CrossRef]
- Granić, A.; Marangunić, N. Technology acceptance model in educational context: A systematic literature review. Br. J. Educ. Technol. 2019, 50, 2572–2593. [Google Scholar] [CrossRef]
- Jarvis, C.B.; MacKenzie, S.B.; Podsakoff, P.M. A Critical Review of Construct Indicators and Measurement Model Misspecification in Marketing and Consumer Research. J. Consum. Res. 2003, 30, 199–218. Available online: https://academic.oup.com/jcr/article-pdf/30/2/199/17927858/30-2-199.pdf (accessed on 12 December 2025). [CrossRef]
- Petter, S.; Straub, D.; Rai, A. Specifying Formative Constructs in Information Systems Research. MIS Q. 2007, 31, 623–656. [Google Scholar] [CrossRef]
- SmartPLS GmbH. SmartPLS 4; Structural Equation Modeling (SEM) Software; SmartPLS GmbH: Monheim am Rhein, Germany, 2026; Available online: https://smartpls.com/ (accessed on 1 January 2026).
- Hair, J.; Alamer, A. Partial Least Squares Structural Equation Modeling (PLS-SEM) in second language and education research: Guidelines using an applied example. Res. Methods Appl. Linguist. 2022, 1, 100027. [Google Scholar] [CrossRef]
- Sarstedt, M.; Hair, J.F.; Pick, M.; Liengaard, B.D.; Radomir, L.; Ringle, C.M. Progress in partial least squares structural equation modeling use in marketing research in the last decade. Psychol. Mark. 2022, 39, 1035–1064. [Google Scholar] [CrossRef]
- Oviedo, H.C.; Campo-Arias, A. Aproximación al uso del coeficiente alfa de Cronbach. Rev. Colomb. de Psiquiatr. 2005, 34, 572–580. [Google Scholar]
- Streiner, D.L. Starting at the beginning: An introduction to coefficient alpha and internal consistency. J. Personal. Assess. 2003, 80, 99–103. [Google Scholar] [CrossRef] [PubMed]
- Hernández-Sampieri, R.; Mendoza, C. Metodología de la Investigación: Las Rutas Cuantitativa, Cualitativa y Mixta; McGraw-Hill Education: Mexico City, Mexico, 2018; Available online: https://books.google.com.mx/books?id=5A2QDwAAQBAJ (accessed on 22 February 2025).
- Pandas Development Team. Pandas User Guide; NumFOCUS, Inc.: Austin, TX, USA, 2025; Available online: https://pandas.pydata.org/docs/user_guide/index.html (accessed on 15 October 2025).
- Project Jupyter Community. Project Jupyter Documentation. 2025. Available online: https://docs.jupyter.org/en/latest/ (accessed on 21 September 2025).
- Schwab, K. La Cuarta Revolución Industrial; Debate: Barcelona, Spain, 2016; Available online: https://books.google.com.mx/books?id=BRonDQAAQBAJ (accessed on 1 July 2025).
- Mukul, E.; Büyüközkan, G. Digital transformation in education: A systematic review of education 4.0. Technol. Forecast. Soc. Change 2023, 194, 122664. [Google Scholar] [CrossRef]
- DigiKey. Raspberry Pi 3 Model B+. Available online: https://www.digikey.com.mx/es/products/detail/raspberry-pi/SC0073/8571724 (accessed on 20 June 2024).
- Digilent. Nexys A7: FPGA Trainer Board. Available online: https://digilent.com/shop/nexys-a7-fpga-trainer-board-recommended-for-ece-curriculum (accessed on 17 June 2024).





















| Virtual Sw | FPGA-Pin | Virtual Sw | FPGA-Pin | Virtual Sw | FPGA-Pin |
|---|---|---|---|---|---|
| SWV0 | H14 | SWV8 | G17 | SWV16 | B18 |
| SWV1 | H16 | SWV9 | G18 | SWV17 | A18 |
| SWV2 | G16 | SWV10 | E18 | SWV18 | B16 |
| SWV3 | G13 | SWV11 | F18 | SWV19 | B17 |
| SWV4 | F16 | SWV12 | D18 | SWV20 | A15 |
| SWV5 | F13 | SWV13 | E17 | SWV21 | A16 |
| SWV6 | D14 | SWV14 | C17 | SWV22 | A13 |
| SWV7 | E16 | SWV15 | D17 | SWV23 | A14 |
| No | Lab Exercise Title | Course Topic |
|---|---|---|
| 1 | Combinational logic | Introduction |
| 2 | Flip-Flops | Latches and Flip-Flops circuits |
| 3 | Registers | Registers: architectures and applications |
| 4 | Sequence detector | Registers applications and Mealy Machine (MyM) |
| 5 | Multiplexed message | Moore Machine (MoM) |
| 6 | Counters | Counters: architectures and applications |
| 7 | Special counters | BCD, ring and Johnson counters |
| 8 | Sensors | MyM, special counters applications |
| 9 | Algorithmic State Machine (ASM) | Registers, counters and memories applications, and ASM |
| Users | % CPU | % MEM | Mem (MB) | |||
|---|---|---|---|---|---|---|
| Total | Free | Used | Cache | |||
| 0 | 36.6 | 5.2 | 871.7 | 548.0 | 68.7 | 254.4 |
| 1 | 84.8 | 5.2 | 871.7 | 548.2 | 69.0 | 254.4 |
| 2–10 | 85.1 | 5.2 | 871.7 | 548.2 | 69.1 | 254.4 |
| User Connections | Connections Made Within Time Intervals | |
|---|---|---|
| 1 s | 3–60 s | |
| 5 | 5 | 5 |
| 10 | 10 | 10 |
| 15 | 15 | 15 |
| 20–30 | 15 | 19 |
| Resource | Utilization | Available | Utilization (%) |
|---|---|---|---|
| LUT | 65 | 63,400 | 0.10 |
| FF | 72 | 126,800 | 0.06 |
| IO | 58 | 210 | 27.62 |
| BUFG | 2 | 32 | 6.25 |
| Period | Worst Negative Slack | Maximum Frequency | Worst Hold Slack |
|---|---|---|---|
| (T) | (WSN) | (Fmax) | (WHS) |
| 10 ns | 7.788 ns | 452 MHz | 0.262 ns |
| Variable | Tag | Item |
|---|---|---|
| Learner | SP1 | Age. |
| Profile | SP2 | Gender (male/female). |
| Perceived Usefulness | PU1 | The remote lab allows learners to gain practical knowledge of the topics covered in the course. |
| PU2 | The remote lab allows learners to perform lab exercises remotely in an innovative way. | |
| PU3 | The time allocated for remote lab use is greater than the time allocated for physical lab use. | |
| PU4 | Interaction with remote lab enhances the understanding of each course topic more than using only simulators. | |
| PU5 | Remote lab access is available from anywhere and at any time. | |
| Perceived Easy of use | PEU1 | The application for programming the BitStream file onto the FPGA is easy to use. |
| PEU2 | The application for interacting with the remote lab connector allows for easy input value assignment to test the lab exercises. | |
| PEU3 | The video server allows the results of the lab exercises to be displayed with low latency (in seconds). | |
| PEU4 | The live video stream allows the results of the lab exercises to be viewed clearly and sharply. | |
| PEU5 | Assigning terminals on the REMOTE LAB connector using the constraints file is easy to do. | |
| Technology Application | TA1 | The use of the remote lab allows learners to acquire and apply knowledge from the Computer Networks course. |
| TA2 | The use of the remote lab allows learners to acquire and apply knowledge from the Operating Systems course. | |
| Support Digital Resources | SDR1 | The operation video of the remote lab using Putty and WinSCP is useful for learning how to use it on the Windows operating system. |
| SDR2 | The user manual of the remote lab is useful for learning how to use it. | |
| SDR3 | The support material provided is useful for operating the remote lab. | |
| Acquired Digital Skills | ADS1 | The Vivado CAD-EDA tool allows learners to develop and simulate HDL programs of each course lab exercise. |
| Intention to Use | IU1 | Would you like to continue using the remote lab in future courses? |
| IU2 | Would you like to continue using the remote lab for development and learning of personal and academic projects? |
| Variable | Tag | (n) | (a) | (ta) |
|---|---|---|---|---|
| Perceived Usefulness | PU1 | 3.6% | 96.4% | |
| PU2 | 3.6% | 96.4% | ||
| PU3 | 3.6% | 3.6% | 92.9% | |
| PU4 | 3.6% | 96.4% | ||
| PU5 | 7.1% | 92.9% | ||
| Perceived Easy of Use | PEU1 | 7.1% | 92.9% | |
| PEU2 | 3.6% | 3.6% | 92.9% | |
| PEU3 | 3.6% | 7.1% | 89.3% | |
| PEU4 | 10.7% | 89.3% | ||
| PEU5 | 3.6% | 96.4% | ||
| Technology Application | TA1 | 10.7% | 89.3% | |
| TA2 | 3.6% | 7.1% | 89.3% | |
| Support Digital Resources | SDR1 | 7.1% | 92.9% | |
| SDR2 | 3.6% | 96.4% | ||
| SDR3 | 3.6% | 96.4% | ||
| Acquired Digital Skills | ADS1 | 14.3% | 85.7% | |
| Intention to use | IU1 | 7.1% | 92.9% | |
| IU2 | 14.3% | 85.7% |
| Item | VIF | Relation | Outer Weights | Outer Loadings |
|---|---|---|---|---|
| ADS1 | 1 | ADS1 → ADS | 1 | 1.000 |
| IU1 | 1.857 | IU1 ← IU | 0.483 | 0.895 |
| IU2 | 1.857 | IU2 ← IU | 0.607 | 0.935 |
| PEU1 | 1.414 | PEU1 → PEU | 0.738 | 0.747 |
| PEU2 | 1.014 | PEU2 → PEU | 0.662 | 0.591 |
| PEU3 | 2.269 | PEU3 → PEU | 0.016 | 0.454 |
| PEU4 | 1.841 | PEU4 → PEU | 0.147 | 0.354 |
| PEU5 | 1.009 | PEU5 → PEU | 0.053 | −0.031 |
| PU1 | 1.008 | PU1 → PU | 0.582 | 0.533 |
| PU2 | 1.008 | PU2 → PU | −0.028 | −0.100 |
| PU3 | 1.081 | PU3 → PU | 0.017 | 0.058 |
| PU4 | 1.008 | PU4 → PU | 0.765 | 0.722 |
| PU5 | 1.083 | PU5 → PU | 0.4 | 0.335 |
| SDR1 | 1.931 | SDR1 → SDR | −0.988 | −0.380 |
| SDR2 | 1.003 | SDR2 → SDR | −0.712 | −0.690 |
| SDR3 | 1.929 | SDR3 → SDR | 0.822 | 0.163 |
| TA1 | 1.205 | TA1 → TA | 0.344 | 0.677 |
| TA2 | 1.205 | TA1 → TA | 0.808 | 0.950 |
| Relation | Path Coefficients | Construct | Adjusted | Relation | Indirect Effects | |
|---|---|---|---|---|---|---|
| ADS → PEU | 0.152 | IU | 0.342 | 0.316 | ADS → IU | 0.084 |
| PU → IU | 0.585 | PEU | 0.886 | 0.872 | ADS → PU | 0.145 |
| PEU → PU | 0.951 | PU | 0.904 | 0.900 | PEU → IU | 0.556 |
| SDR → PEU | 0.011 | SDR → IU | 0.006 | |||
| TA → PEU | 0.811 | SDR → PU | 0.010 | |||
| TA → IU | 0.451 | |||||
| TA → PU | 0.772 |
| Specific Indicators | Criteria | Grade | ||
|---|---|---|---|---|
| 8.0–10 | 6.0–7.9 | 0–5.9 | ||
| A. Ability to represent a problem using a model based on Mealy Machine, Moore Machine and Algorithmic State Machine. | a. Problem analysis, determination of inputs and outputs | a | a | a |
| b. Model selection and design | b | b | ||
| c. Model states’ reduction | c | |||
| B. Ability to apply the digital logic design methodology and obtain a digital circuit. | d. Correct code assignment | d | d | d |
| e. State table generation | e | e | e | |
| f. Correct assignment of values to the control signals of the chosen FF | f | f | ||
| g. Correct use of minimization method | g | |||
| h. Correct equations | h | |||
| C. Ability to implement the digital circuit using a model based on Mealy Machine, Moore Machine, HDL, and a CAD-EDA tool. | i. Programming using an HDL | i | i | i |
| j. Using a simulator with a test-bench file | j | j | ||
| k. Pin assignment, constraints, and BitStream file generation | k | |||
| D. Ability to test lab exercises using the remote laboratory. | l. File transfer to the server | l | l | l |
| m. Remote access to the server | m | m | m | |
| n. FPGA programming | n | n | ||
| o. Manipulation of lab exercise inputs | o | |||
| p. Verification of lab exercise results | p | |||
| E. Ability to write technical
reports using the transmedia narrative strategy. | q. Writing the report using digital media | q | q | q |
| r. Explanation of lab exercise testing | r | r | ||
| s. Explanation of results and conclusions | s | s | ||
| t. Inclusion of appropriate references according to the digital media | t | |||
| Specific | 2017 | 2018 | 2019 | 2021 |
|---|---|---|---|---|
| Indicator | 2CM1 | 2CM10 | 2CM7 | 2CM16 |
| A | 7.847 | 7.057 | 8.303 | 9.714 |
| B | 7.881 | 7.006 | 8.442 | 9.782 |
| C | 7.981 | 7.134 | 8.576 | 9.790 |
| D | 7.914 | 7.127 | 8.370 | 9.880 |
| E | 8.136 | 7.053 | 8.348 | 9.721 |
| Total average | 7.951 | 7.075 | 8.408 | 9.777 |
| Year | Group | Mean | Standard Deviation | Variance | CV |
|---|---|---|---|---|---|
| () | () | () | (%) | ||
| 2017 | 2CM1 | 7.951 | 1.1905 | 1.417 | 14.97 |
| 2018 | 2CM10 | 7.075 | 1.967 | 3.871 | 27.8 |
| 2019 | 2CM7 | 8.408 | 1.978 | 3.916 | 23.53 |
| 2021 | 2CM16 | 9.777 | 0.634 | 0.403 | 6.49 |
| Aspects to Consider | In-Person Modality | Remote Modality |
|---|---|---|
| Usage time (Availability) | Very limited, only 1.5 h per week | Continuous time, 24/7 access |
| Accessibility | Only learners belonging to the academic unit | Any learner with an assigned account |
| Learner location | The learner must attend the academic unit | Anywhere in the world |
| Laboratory infrastructure | Personal computer, CAD-EDA tool and development board | Embedded system, internet connection, and development board |
| Learner infrastructure | None | PC, CAD-EDA tool, and Internet connection |
| Lab physical space | Lab classroom dimensions determined by educational institution | 30 cm × 20 cm × 20 cm dimensions for each remote lab |
| Educational staff | Staff is required to provide access, materials, and perform reviews | No staff required |
| Learners who interact during the review | Limited to team-member learners | All the learners in the class |
| Paper | Technological Architecture | Learning Theory | Software Application | Measuring Instrument | Lab Exercises Sequence | Learning Outcomes |
|---|---|---|---|---|---|---|
| Paper proposed | Server on Raspberry Pi3 SoC, video from the Camera Module V2, Nexys 4 with Xilinx FPGA | Connectivism | Visual shell applications for FPGA programming and interaction with virtual switches | Likert scale survey with extended TAM framework | Nine lab exercises | Evaluation rubric, descriptive statistics |
| [34] | Server on Raspberry Pi4 SoC, without video, Nexys3 with Xilinx FPGA | None | Web application | Likert scale survey without model | Four projects | None |
| [36] | Server on PC, video from WebCam, Spartan-3E with Xilinx FPGA | None | Web application | Without survey and model | Two projects without interaction | None |
| [41] | Server on Raspberry Pi3 SoC, video from WebCam, DE2-115 with Altera FPGA | None | Web application | Likert scale survey without model | Without lab exercises | None |
| [37] | Cloud Server, host computer, without video, Spartan 6 FPGA | None | Web application | Without survey and model | Nine projects | None |
| [38] | Server on Zynq-7 SoC, without video, Artix-7 with Xilinx FPGA | None | Web application | Without survey and model | MIPS32 processor | None |
| [39] | Host Computer, without video, Cyclone II with Altera FPGA | None | Visual interface | Without survey and model | Without lab exercises | None |
| [35,40,43,44] | Host Computer, with video, FPGA Board | None | Web application | Without survey and model | Without lab exercises | None |
| [45] | Raspberry Pi5, with video, Basys 3 FPGA | None | Web application | With survey but without model | 3 lab exercises | None |
| [46] | MPSoC-FPGA, without video | None | Jupyter Hub Interface | Without survey and model | 5 lab exercises | None |
Disclaimer/Publisher’s Note: The statements, opinions and data contained in all publications are solely those of the individual author(s) and contributor(s) and not of MDPI and/or the editor(s). MDPI and/or the editor(s) disclaim responsibility for any injury to people or property resulting from any ideas, methods, instructions or products referred to in the content. |
© 2026 by the authors. Published by MDPI on behalf of the International Institute of Knowledge Innovation and Invention. Licensee MDPI, Basel, Switzerland. This article is an open access article distributed under the terms and conditions of the Creative Commons Attribution (CC BY) license.
Share and Cite
García Ortega, V.H.; Bárcenas López, J.; Sánchez, E.R.-V. Remote Laboratory Based on FPGA Devices Using the E-Learning Approach. Appl. Syst. Innov. 2026, 9, 37. https://doi.org/10.3390/asi9020037
García Ortega VH, Bárcenas López J, Sánchez ER-V. Remote Laboratory Based on FPGA Devices Using the E-Learning Approach. Applied System Innovation. 2026; 9(2):37. https://doi.org/10.3390/asi9020037
Chicago/Turabian StyleGarcía Ortega, Victor H., Josefina Bárcenas López, and Enrique Ruiz-Velasco Sánchez. 2026. "Remote Laboratory Based on FPGA Devices Using the E-Learning Approach" Applied System Innovation 9, no. 2: 37. https://doi.org/10.3390/asi9020037
APA StyleGarcía Ortega, V. H., Bárcenas López, J., & Sánchez, E. R.-V. (2026). Remote Laboratory Based on FPGA Devices Using the E-Learning Approach. Applied System Innovation, 9(2), 37. https://doi.org/10.3390/asi9020037

