An Application-Driven Method for Assembling Numerical Schemes for the Solution of Complex Multiphysics Problems
Abstract
1. Introduction
2. Previous Works
3. Theoretical Baseline
3.1. Discontinuous Galerkin Method
3.2. Continuous Galerkin Finite Element Method
3.3. Finite Difference Method
3.4. Finite Volume Method
3.5. Summary
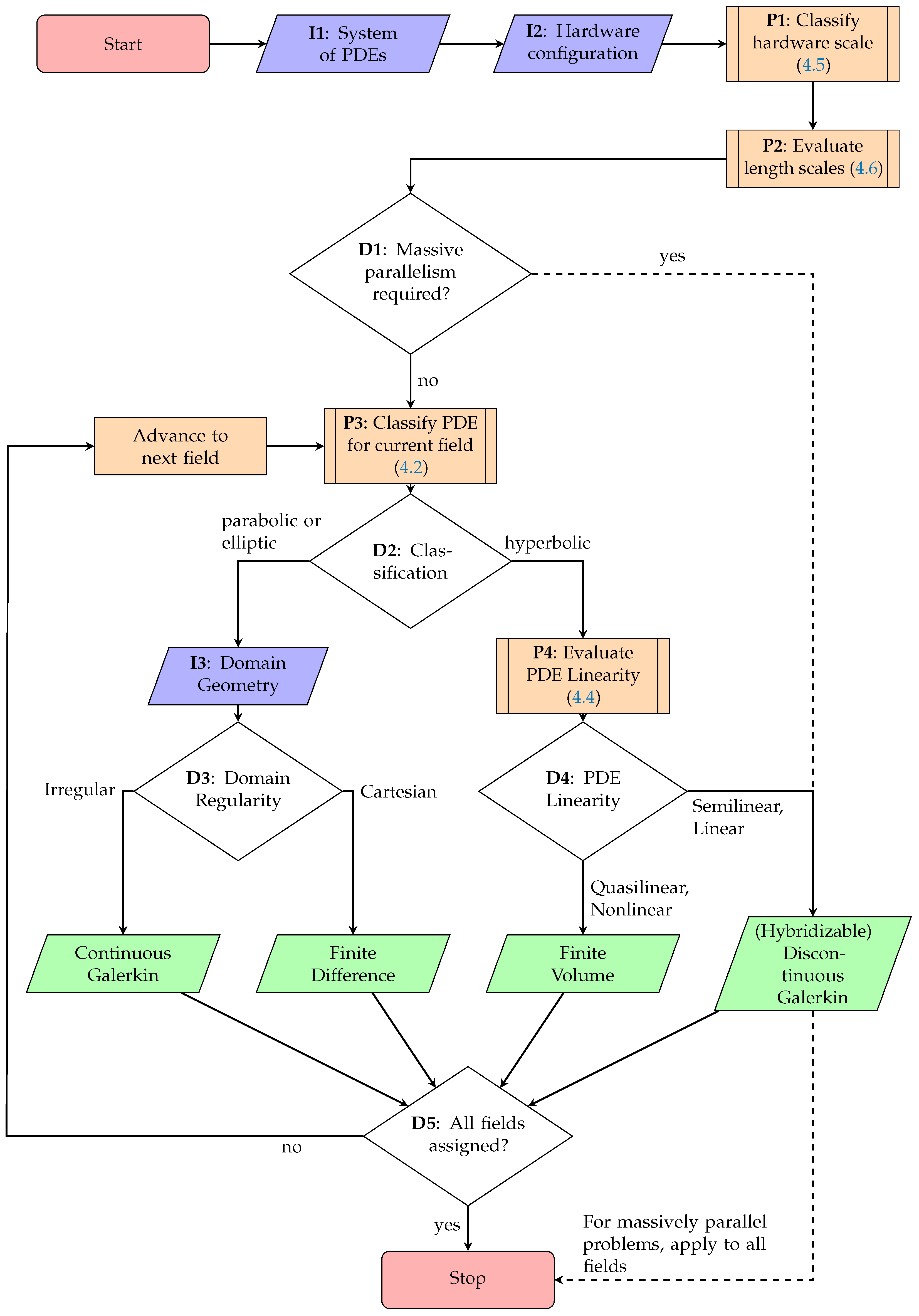
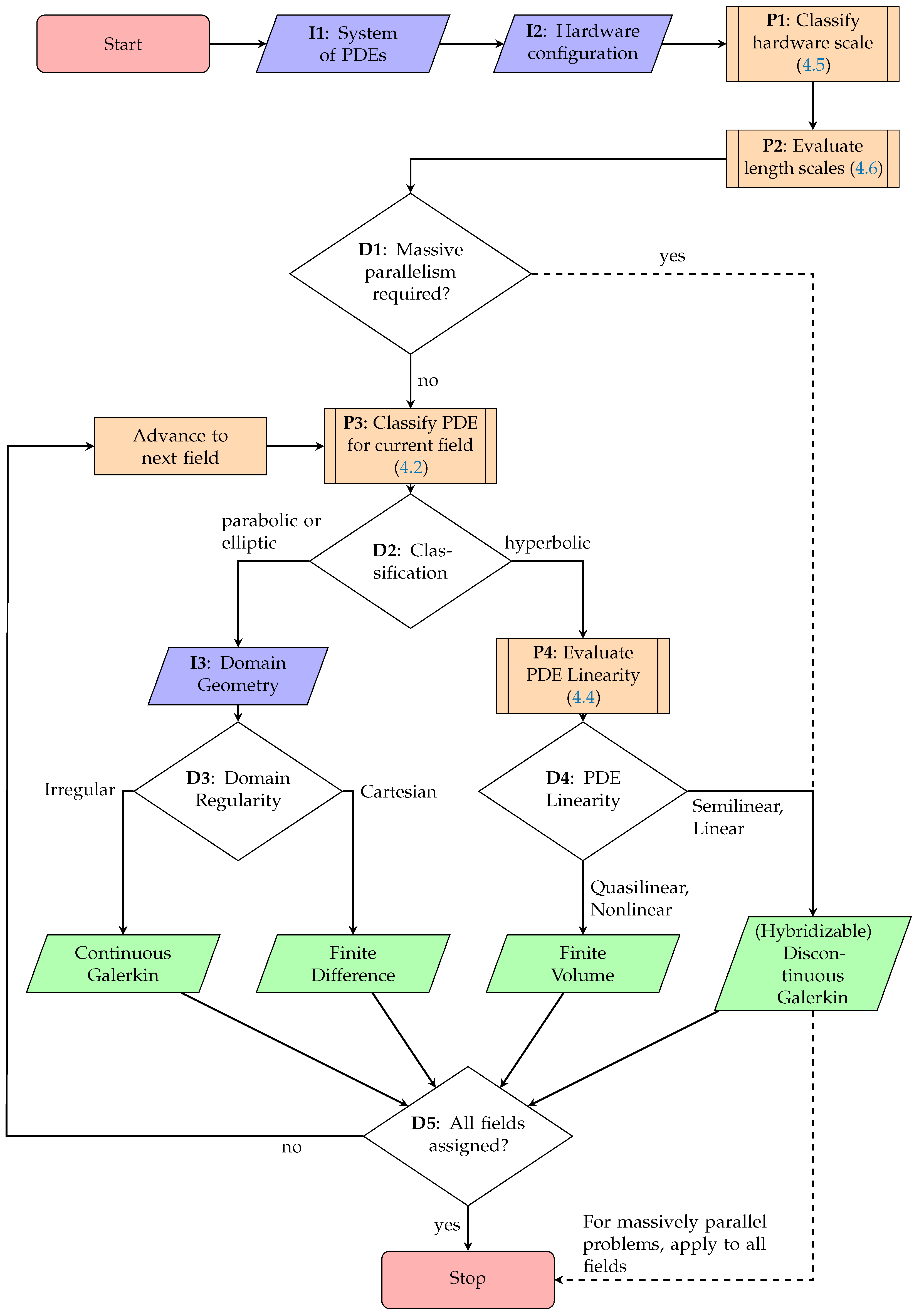
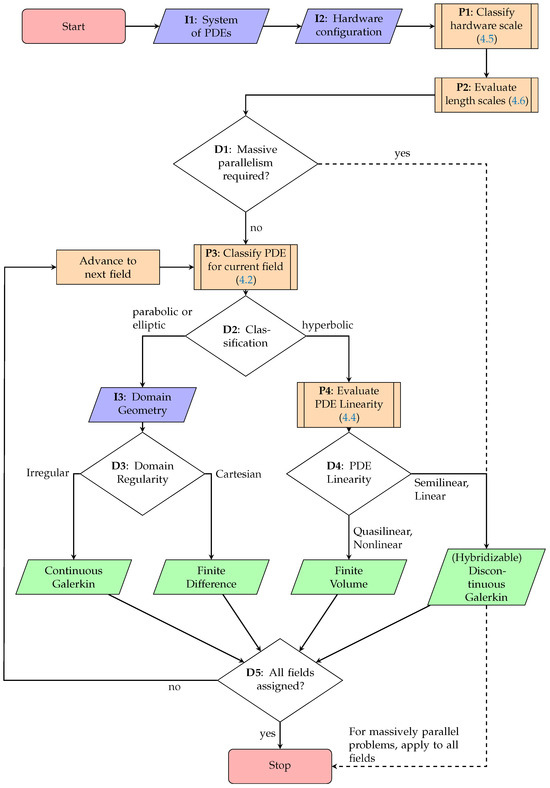
4. Method for Assembling Numerical Schemes
4.1. Preliminary Assumptions
- Only Bubnov Galerkin schemes are considered, that is, we omit Petrov Galerkin methods. The former restricts the choice of test space to be identical to the trial space. As such, we omit schemes that, for instance, use weighted functions or stencils to account for flow fields. An example of such schemes would be the streamline upwind Petrov Galerkin (SUPG) method [32]. This restriction is essential to obtain an unambiguous choice of method, as the notion of Petrov Galerkin methods does not imply any particular choice of function space. Naturally, omitting the use of arbitrary test function spaces contains a trade-off as we, in theory, restrict the solution space by doing so. However, the majority of numerical methods developed so far indeed fall within the category of Bubnov Galerkin schemes. Thus, we mainly disregard special instances of numerical methods that are tailored to particular use cases, such as the SUPG method outlined above.
- We omit function spaces for approximation other than the and Sobolev spaces. There exist a vast variety of so-called mixed finite element schemes that use finite elements based on different or composite function spaces with unique properties [42]. For example, one may construct function spaces that can exactly fulfill divergence-free properties () or conditions based on the rotation of a field (). The specific choice of finite element, then, would require a considerable amount of expertise and would warrant a complex decision process of its own. Furthermore, the number of elements available for such spaces is vastly ambiguous, as outlined in Section 1. We thus focus on scalar-, vector-, and tensor-valued Lagrange elements solely. They have been shown to encompass a similar solution space as well and perform comparably for fluid and electromagnetic problems [43,44]. In summary, we similarly sacrifice some freedom in choosing possibly very-well-suited function spaces for the benefit of attaining a decision metric that allows for an unambiguous recommendation.
- Closely related to the previous statement, we restrict the solution space further by requiring that only finite elements utilizing Lagrange polynomials should be used. As the standard scalar- and vector-valued and finite elements, being by far the most popular choices, use exactly this family of polynomials, this requirement is weaker in practice than it might seem at first glance [45,46].
- We impose a coarse taxonomy to classify the qualitative behavior of a given PDE, that is, we specify limits regarding the leading coefficients of the differential operators. This should indicate whether the physical process described by the PDE is either more dissipative or more convective by nature. We thus introduce a more physical interpretation than the considerably stricter coercivity measures employed in functional analysis. Our taxonomy closely follows the classes that were proposed by Bitsadze [47]. We do not claim this classification to be universally accurate. In practice, it has been shown, however, that having discrete cut-off values to disambiguate classes of PDE eases the choice of numerical scheme for application experts considerably. Hence, we choose to follow this path despite some shortcomings regarding generality.
- We only investigate systems of PDEs with differential operators up to second order. These are most common within physical processes and enable a wider range of numerical schemes to be used. For instance, equations of higher order, such as the Cahn–Hilliard equation, would require the use of finite elements where up to third-order derivatives are defined. Such elements of high continuity are cumbersome to derive and are rarely used. Instead, we propose that in such cases the system should be reformulated as a mixed problem, where in the mentioned example, one could represent the quantity of interest as two fields with second derivatives each. This technique is also regularly used in practice.
- For finite volume methods, we use the cell-centered variant, as already outlined in Section 3.4, instead of the vertex-centered or cell-vertex formulation. This is due to this form being the most popular choice in practice. Furthermore, it resembles the other schemes more naturally, as has been shown in previous sections.
4.2. PDE Classification
- Elliptic, if all are either positive or negative;
- Parabolic, if at least one eigenvalue is zero and all others are either positive or negative;
- Hyperbolic, if at least one eigenvalue is positive and at least one is negative.
4.3. Domain Geometry
4.4. PDE Linearity
- Linear, if it has the formfor given functions . The PDE is homogeneous if .
- Semilinear, if it has the form
- Quasilinear, if it has the form
- The PDE is fully nonlinear if it depends nonlinearly upon the highest-order derivatives.
4.5. Computing Environment
4.6. Problem Scale
4.7. Summary
5. Examples
5.1. Allen–Cahn Equation
| Listing 1. Top-level overview of the necessary data structures and the functions to update the semidiscrete systems for the CG FEM (left) and FDM (right). In the case of the FDM, one can avoid assembling a global linear system entirely; thus, the top-level data structure only holds the solution and grid as large arrays. For the FEM, assembly on general grids in a matrix-free manner is far from trivial. Additionally, the triangulation data structure is more complex due to the necessary topological information. Furthermore, the reference FE needs to be stored and correctly mapped using Jacobian values. The full code is available in the code repository mentioned at the end of this article. |
![]() |
5.2. Two-Phase Advection
5.3. Laser Powder Bed Fusion
5.3.1. Physics and Governing Equations
5.3.2. Computational Domain
5.3.3. Computing Resources
5.3.4. Problem Scale
5.3.5. Classification
5.4. Resulting Discretization
6. Conclusions and Future Work
- The discontinuous Bubnov Galerkin method can serve as a general mathematical baseline for the finite volume method, finite difference method, and continuous Galerkin method. These form the majority of schemes used in practice, which is why we restrict the scope of this work to this specific subset. We have shown that one can recover all these schemes by introducing certain restrictions to the DG method, which can either be on the algebraic or algorithmic level.
- By using those simplified schemes where appropriate, one can gain stability and performance in numerical simulations that scale with problem size and hardware. In particular, one may even avoid the assembly of a global linear system by leveraging domain restrictions in the case of the finite difference method. If a PDE exhibits strong nonlinearity, choosing a purely reconstruction-based approach via the finite volume method is then beneficial and assembly of the weak form can be avoided as well.
- This common framework based on the DG method enables interoperability of the mentioned schemes. As such, one can combine them when solving multiphysics problems and thus assemble efficient mixed discretizations. Therefore, manual coupling of different numerical solvers is not needed in theory. Instead, one may implement them in a monolithic way and, thus, avoid costly memory transfer operations.
- One can systematically derive an efficient combination of numerical schemes, given some inputs about the problem, that is, hardware requirements, the mathematical formulation of the problem, and the domain geometry. The method to identify these schemes is based on the field and delivers one-to-one recommendations on which method to use.
- Applying the developed method to the two model problems in this work, the Allen–Cahn equation in 1D and 2D and the advection equation in 2D, yields methods that notably outperform their respective alternatives. In the former case, this difference in computation time exceeds one order of magnitude. In the latter case, we have shown that, as predicted by the theory, the computational advantages scale with problem size and the necessary degrees of freedom for some fixed accuracy differ considerably. We have also shown that for a real multiphysics problem, even for coupled systems of PDEs, one can derive an efficient combination of schemes in a reproducible and for application experts accessible way. This highlights the practicality and usefulness of the established framework for end users. Especially, researchers who are familiar with physical modeling, but not to the same degree with state-of-the-art high-performance numerical methods, are expected to profit from this approach.
Author Contributions
Funding
Data Availability Statement
Conflicts of Interest
Abbreviations
| CFL | Courant–Friedrichs–Lewy |
| CG(M) | Continuous Galerkin (method) |
| DG(M) | Discontinuous Galerkin (method) |
| DoF | Degree of freedom |
| FD(M) | Finite difference (method) |
| FV(M) | Finite volume (method) |
| MPI | Message passing interface |
| PDE | Partial differential equation |
| VoF | Volume of fluid |
Appendix A. Implementation Details
Appendix A.1. Allen–Cahn Equation
| Variable | 1D Model | 2D Model | Description |
|---|---|---|---|
| 1.0 | 50.0 | Interface energy | |
| 1.5 | 4.0 | Interface width | |
| M | 1.0 | 1.0 | Kinetic mobility |
| 0.1 | 0.0 | Bulk energy density differential | |
| 20.0 | n.a. | Initial interface position | |
| h | 1.0 | 1.0 | Grid size |
Appendix A.2. Advection Equation
Appendix A.2.1. Derivation of the Weak Form
Appendix A.2.2. Simulation Parameters
References
- Bangerth, W.; Hartmann, R.; Kanschat, G. Deal.II—A General-Purpose Object-Oriented Finite Element Library. Acm Trans. Math. Softw. 2007, 33, 24-es. [Google Scholar] [CrossRef]
- Alnaes, M.S.; Blechta, J.; Hake, J.; Johansson, A.; Kehlet, B.; Logg, A.; Richardson, C.; Ring, J.; Rognes, M.E.; Wells, G.N. The FEniCS Project Version 1.5. Arch. Numer. Softw. 2015, 3. [Google Scholar] [CrossRef]
- Ham, D.A.; Kelly, P.H.J.; Mitchell, L.; Cotter, C.J.; Kirby, R.C.; Sagiyama, K.; Bouziani, N.; Vorderwuelbecke, S.; Gregory, T.J.; Betteridge, J.; et al. Firedrake User Manual, 1st ed.; Imperial College: London, UK, 2023. [Google Scholar] [CrossRef]
- Anderson, R.; Andrej, J.; Barker, A.; Bramwell, J.; Camier, J.S.; Cerveny, J.; Dobrev, V.; Dudouit, Y.; Fisher, A.; Kolev, T.; et al. MFEM: A Modular Finite Element Methods Library. Comput. Math. Appl. 2021, 81, 42–74. [Google Scholar] [CrossRef]
- Scroggs, M.W. DefElement: An Encyclopedia of Finite Element Definitions. In Proceedings of the FEniCS 2023, Cagliari, Italy, 14–16 June 2023. [Google Scholar] [CrossRef]
- Brezzi, F.; Bathe, K.J. A Discourse on the Stability Conditions for Mixed Finite Element Formulations. Comput. Methods Appl. Mech. Eng. 1990, 82, 27–57. [Google Scholar] [CrossRef]
- John, V.; Linke, A.; Merdon, C.; Neilan, M.; Rebholz, L.G. On the Divergence Constraint in Mixed Finite Element Methods for Incompressible Flows. SiAM Rev. 2017, 59, 492–544. [Google Scholar] [CrossRef]
- Shademan, M.; Barron, R.M.; Balachandar, R. Evaluation of OpenFOAM in Academic Research and Industrial Applications. In Proceedings of the 21st Conference of the CFD Society of Canada, Vancouver, BC, Canada, 28–30 May 2013. [Google Scholar]
- Zhou, T.; Li, Y.; Shu, C.W. Numerical Comparison of WENO Finite Volume and Runge–Kutta Discontinuous Galerkin Methods. J. Sci. Comput. 2001, 16, 145–171. [Google Scholar] [CrossRef]
- Baranger, J.; Maitre, J.F.; Oudin, F. Connection between Finite Volume and Mixed Finite Element Methods. ESAIM Math. Model. Numer. Anal. 1996, 30, 445–465. [Google Scholar] [CrossRef]
- Ye, X. On the Relationship between Finite Volume and Finite Element Methods Applied to the Stokes Equations. Numer. Methods Partial. Differ. Equ. 2001, 17, 440–453. [Google Scholar] [CrossRef]
- Idelsohn, S.R.; Oñate, E. Finite Volumes and Finite Elements: Two ‘Good Friends’. Int. J. Numer. Methods Eng. 1994, 37, 3323–3341. [Google Scholar] [CrossRef]
- Thomée, V. The Finite Difference versus the Finite Element Method for the Solution of Boundary Value Problems. Bull. Aust. Math. Soc. 1984, 29, 267–288. [Google Scholar] [CrossRef][Green Version]
- Key, S.W.; Krieg, R.D. Comparison of Finite-Element and Finite-Difference Methods. In Numerical and Computer Methods in Structural Mechanics; Elsevier: Amsterdam, The Netherlands, 1973; pp. 337–352. [Google Scholar] [CrossRef]
- Shu, C.W. High-Order Finite Difference and Finite Volume WENO Schemes and Discontinuous Galerkin Methods for CFD. Int. J. Comput. Fluid Dyn. 2003, 17, 107–118. [Google Scholar] [CrossRef]
- Dumbser, M.; Balsara, D.S.; Toro, E.F.; Munz, C.D. A Unified Framework for the Construction of One-Step Finite Volume and Discontinuous Galerkin Schemes on Unstructured Meshes. J. Comput. Phys. 2008, 227, 8209–8253. [Google Scholar] [CrossRef]
- Lin, G.; Liu, J.; Sadre-Marandi, F. A Comparative Study on the Weak Galerkin, Discontinuous Galerkin, and Mixed Finite Element Methods. J. Comput. Appl. Math. 2015, 273, 346–362. [Google Scholar] [CrossRef]
- Yurun, F. A Comparative Study of the Discontinuous Galerkin and Continuous SUPG Finite Element Methods for Computation of Viscoelastic Flows. Comput. Methods Appl. Mech. Eng. 1997, 141, 47–65. [Google Scholar] [CrossRef]
- Bui-Thanh, T. From Godunov to a Unified Hybridized Discontinuous Galerkin Framework for Partial Differential Equations. J. Comput. Phys. 2015, 295, 114–146. [Google Scholar] [CrossRef]
- Yakovlev, S.; Moxey, D.; Kirby, R.M.; Sherwin, S.J. To CG or to HDG: A Comparative Study in 3D. J. Sci. Comput. 2016, 67, 192–220. [Google Scholar] [CrossRef][Green Version]
- Kronbichler, M.; Wall, W.A. A Performance Comparison of Continuous and Discontinuous Galerkin Methods with Fast Multigrid Solvers. SIAM J. Sci. Comput. 2018, 40, A3423–A3448. [Google Scholar] [CrossRef]
- Kirby, R.M.; Sherwin, S.J.; Cockburn, B. To CG or to HDG: A Comparative Study. J. Sci. Comput. 2012, 51, 183–212. [Google Scholar] [CrossRef]
- Gaburro, E. A Unified Framework for the Solution of Hyperbolic PDE Systems Using High Order Direct Arbitrary-Lagrangian–Eulerian Schemes on Moving Unstructured Meshes with Topology Change. Arch. Comput. Methods Eng. 2021, 28, 1249–1321. [Google Scholar] [CrossRef]
- Yang, F.W.; Goodyer, C.E.; Hubbard, M.E.; Jimack, P.K. An Optimally Efficient Technique for the Solution of Systems of Nonlinear Parabolic Partial Differential Equations. Adv. Eng. Softw. 2017, 103, 65–84. [Google Scholar] [CrossRef][Green Version]
- Reed, W.H.; Hill, T.R. Triangular Mesh Methods for the Neutron Transport Equation; Los Alamos Scientific Lab.: Santa Fe, NM, USA, 1973. [Google Scholar]
- Epshteyn, Y.; Riviere, B. Estimation of penalty parameters for symmetric interior penalty Galerkin methods. J. Comput. Appl. Math. 2007, 206, 843–872. [Google Scholar] [CrossRef]
- Warburton, T.; Karniadakis, G. A Discontinuous Galerkin Method for the Viscous MHD Equations. J. Comput. Phys. 1999, 152, 608–641. [Google Scholar] [CrossRef]
- Cockburn, B.; Shu, C.W. The Local Discontinuous Galerkin Method for Time-Dependent Convection-Diffusion Systems. SIAM J. Numer. Anal. 1998, 35, 2440–2463. [Google Scholar] [CrossRef]
- Arnold, D.N.; Brezzi, F.; Cockburn, B.; Marini, L.D. Unified Analysis of Discontinuous Galerkin Methods for Elliptic Problems. SIAM J. Numer. Anal. 2002, 39, 1749–1779. [Google Scholar] [CrossRef]
- Liu, W.K.; Li, S.; Park, H.S. Eighty Years of the Finite Element Method: Birth, Evolution, and Future. Arch. Comput. Methods Eng. 2022, 29, 4431–4453. [Google Scholar] [CrossRef]
- Ciarlet, P.G. The Finite Element Method for Elliptic Problems; Number 40 in Classics in Applied Mathematics; Society for Industrial and Applied Mathematics: Philadelphia, PA, USA, 2002. [Google Scholar]
- Brooks, A.N.; Hughes, T.J.R. Streamline Upwind/Petrov-Galerkin Formulations for Convection Dominated Flows with Particular Emphasis on the Incompressible Navier-Stokes Equations. Comput. Methods Appl. Mech. Eng. 1982, 32, 199–259. [Google Scholar] [CrossRef]
- Eymard, R.; Gallouët, T.; Herbin, R. Finite Volume Methods. Handb. Numer. Anal. 2000, 7, 713–1018. [Google Scholar] [CrossRef]
- Moukalled, F.; Mangani, L.; Darwish, M. The Finite Volume Method in Computational Fluid Dynamics: An Advanced Introduction with OpenFOAM® and Matlab; Fluid Mechanics and Its Applications; Springer International Publishing: Cham, Switzerland, 2016; Volume 113. [Google Scholar] [CrossRef]
- Hesthaven, J.S.; Warburton, T. Nodal Discontinuous Galerkin Methods; Texts in Applied Mathematics; Springer: New York, NY, USA, 2008; Volume 54. [Google Scholar] [CrossRef]
- Liu, Y.; Zhang, Y.T. A Robust Reconstruction for Unstructured WENO Schemes. J. Sci. Comput. 2013, 54, 603–621. [Google Scholar] [CrossRef]
- Fornberg, B. Generation of Finite Difference Formulas on Arbitrarily Spaced Grids. Math. Comput. 1988, 51, 699–706. [Google Scholar] [CrossRef]
- Visbal, M.R.; Gaitonde, D.V. On the Use of Higher-Order Finite-Difference Schemes on Curvilinear and Deforming Meshes. J. Comput. Phys. 2002, 181, 155–185. [Google Scholar] [CrossRef]
- Zhang, W.; Zhang, Z.; Chen, X. Three-Dimensional Elastic Wave Numerical Modelling in the Presence of Surface Topography by a Collocated-Grid Finite-Difference Method on Curvilinear Grids. Geophys. J. Int. 2012, 190, 358–378. [Google Scholar] [CrossRef]
- Perrone, N.; Kao, R. A General Finite Difference Method for Arbitrary Meshes. Comput. Struct. 1975, 5, 45–57. [Google Scholar] [CrossRef]
- Sukumar, N. Voronoi Cell Finite Difference Method for the Diffusion Operator on Arbitrary Unstructured Grids. Int. J. Numer. Methods Eng. 2003, 57, 1–34. [Google Scholar] [CrossRef]
- Ern, A.; Guermond, J.L. Theory and Practice of Finite Elements; Applied Mathematical Sciences; Springer: New York, NY, USA, 2004. [Google Scholar] [CrossRef]
- Cockburn, B.; Li, F.; Shu, C.W. Locally Divergence-Free Discontinuous Galerkin Methods for the Maxwell Equations. J. Comput. Phys. 2004, 194, 588–610. [Google Scholar] [CrossRef]
- Hughes, T.J.R.; Masud, A.; Wan, J. A Stabilized Mixed Discontinuous Galerkin Method for Darcy Flow. Comput. Methods Appl. Mech. Eng. 2006, 195, 3347–3381. [Google Scholar] [CrossRef]
- Arnold, D.N.; Logg, A. Periodic Table of the Finite Elements. SIAM News 2014, 47, 212. [Google Scholar]
- Cockburn, B.; Fu, G. A Systematic Construction of Finite Element Commuting Exact Sequences. SIAM J. Numer. Anal. 2017, 55, 1650–1688. [Google Scholar] [CrossRef]
- Bitsadze, A.V. Some Classes of Partial Differential Equations; CRC Press: Boca Raton, FL, USA, 1988; Volume 4. [Google Scholar]
- Pinchover, Y.; Rubinstein, J. An Introduction to Partial Differential Equations; Cambridge University Press: Cambridge, UK, 2005. [Google Scholar]
- Evans, L.C. Partial Differential Equations, 2nd ed.; American Mathematical Society: Providence, RI, USA, 2010. [Google Scholar]
- Maltsev, V.; Yuan, D.; Jenkins, K.W.; Skote, M.; Tsoutsanis, P. Hybrid Discontinuous Galerkin-finite Volume Techniques for Compressible Flows on Unstructured Meshes. J. Comput. Phys. 2023, 473, 111755. [Google Scholar] [CrossRef]
- Sonntag, M.; Munz, C.D. Shock Capturing for Discontinuous Galerkin Methods Using Finite Volume Subcells. In Finite Volumes for Complex Applications VII-Elliptic, Parabolic and Hyperbolic Problems; Fuhrmann, J., Ohlberger, M., Rohde, C., Eds.; Springer: Cham, Switzerland, 2014; pp. 945–953. [Google Scholar] [CrossRef]
- McKee, S.A.; Wisniewski, R.W. Memory Wall. In Encyclopedia of Parallel Computing; Padua, D., Ed.; Springer: Boston, MA, USA, 2011; pp. 1110–1116. [Google Scholar] [CrossRef]
- Arndt, D.; Fehn, N.; Kanschat, G.; Kormann, K.; Kronbichler, M.; Munch, P.; Wall, W.A.; Witte, J. ExaDG: High-Order Discontinuous Galerkin for the Exa-Scale. In Software for Exascale Computing—SPPEXA 2016-2019; Bungartz, H.J., Reiz, S., Uekermann, B., Neumann, P., Nagel, W.E., Eds.; Springer International Publishing: Cham, Switzerland, 2020; Volume 136, pp. 189–224. [Google Scholar] [CrossRef]
- Marshall, J.; Adcroft, A.; Hill, C.; Perelman, L.; Heisey, C. A Finite-Volume, Incompressible Navier Stokes Model for Studies of the Ocean on Parallel Computers. J. Geophys. Res. Ocean. 1997, 102, 5753–5766. [Google Scholar] [CrossRef]
- Fringer, O.; Gerritsen, M.; Street, R. An Unstructured-Grid, Finite-Volume, Nonhydrostatic, Parallel Coastal Ocean Simulator. Ocean. Model. 2006, 14, 139–173. [Google Scholar] [CrossRef]
- Weinan, E.; Lu, J. Multiscale Modeling. Scholarpedia 2011, 6, 11527. [Google Scholar] [CrossRef]
- Weinan, E. Principles of Multiscale Modeling; Cambridge University Press: Cambridge, UK; New York, NY, USA, 2011. [Google Scholar]
- Zimbrod, P.; Schilp, J. Modelling of Microstructures during In-Situ Alloying in Additive Manufacturing for Efficient Material Qualification Processes. In Proceedings of the Simulation in Produktion und Logistik 2021: 19. ASIM-Fachtagung Simulation in Produktion und Logistik, Erlangen, Germany, 15–17 September 2021; pp. 177–188. [Google Scholar]
- Landau, L. On the Theory of Phase Transitions. Zh. Eksp. Teor. Fiz. 1937, 7, 19–32. [Google Scholar] [CrossRef]
- Ghanbari, P.G.; Mazza, E.; Hosseini, E. Adaptive Local-Global Multiscale Approach for Thermal Simulation of the Selective Laser Melting Process. Addit. Manuf. 2020, 36, 101518. [Google Scholar] [CrossRef]
- Fleck, M.; Schleifer, F. Sharp Phase-Field Modeling of Isotropic Solidification with a Super Efficient Spatial Resolution. Eng. Comput. 2023, 39, 1699–1709. [Google Scholar] [CrossRef]
- Fleck, M.; Schleifer, F.; Zimbrod, P. Frictionless Motion of Diffuse Interfaces by Sharp Phase-Field Modeling. Crystals 2022, 12, 1496. [Google Scholar] [CrossRef]
- Proell, S.D.; Munch, P.; Wall, W.A.; Meier, C. A Highly Efficient Computational Framework for Fast Scan-Resolved Simulations of Metal Additive Manufacturing Processes on the Scale of Real Parts. arXiv 2023, arXiv:2302.05164. [Google Scholar]
- Olleak, A.; Dugast, F.; Bharadwaj, P.; Strayer, S.; Hinnebusch, S.; Narra, S.; To, A.C. Enabling Part-Scale Scanwise Process Simulation for Predicting Melt Pool Variation in LPBF by Combining GPU-based Matrix-free FEM and Adaptive Remeshing. Addit. Manuf. Lett. 2022, 3, 100051. [Google Scholar] [CrossRef]
- Olleak, A.; Xi, Z. Part-Scale Finite Element Modeling of the SLM Process with Layer-wise Adaptive Remeshing for Thermal History and Porosity Prediction. J. Manuf. Sci. Eng. 2020, 142, 121006. [Google Scholar] [CrossRef]
- Olleak, A.; Xi, Z. Scan-Wise Adaptive Remeshing for Efficient LPBF Process Simulation: The Thermal Problem. Manuf. Lett. 2020, 23, 75–78. [Google Scholar] [CrossRef]
- Šolín, P.; Červený, J.; Doležel, I. Arbitrary-Level Hanging Nodes and Automatic Adaptivity in the Hp-FEM. Math. Comput. Simul. 2008, 77, 117–132. [Google Scholar] [CrossRef]
- Bangerth, W.; Kayser-Herold, O. Data Structures and Requirements for Hp Finite Element Software. ACM Trans. Math. Softw. 2009, 36, 1–31. [Google Scholar] [CrossRef]
- Pilipenko, D.; Fleck, M.; Emmerich, H. On Numerical Aspects of Phase Field Fracture Modelling. Eur. Phys. J. Plus 2011, 126, 100. [Google Scholar] [CrossRef]
- Fleck, M.; Pilipenko, D.; Spatschek, R.; Brener, E.A. Brittle Fracture in Viscoelastic Materials as a Pattern-Formation Process. Phys. Rev. Stat. Phys. Plasmas Fluids Relat. Interdiscip. Top. 2011, 83, 046213. [Google Scholar] [CrossRef] [PubMed]
- Fleck, M.; Federmann, H.; Pogorelov, E. Phase-Field Modeling of Li-insertion Kinetics in Single LiFePO4-nano-particles for Rechargeable Li-ion Battery Application. Comput. Mater. Sci. 2018, 153, 288–296. [Google Scholar] [CrossRef]
- Bezanson, J.; Edelman, A.; Karpinski, S.; Shah, V.B. Julia: A Fresh Approach to Numerical Computing. SIAM Rev. 2017, 59, 65–98. [Google Scholar] [CrossRef]
- Rackauckas, C.; Nie, Q. Differentialequations.Jl—A Performant and Feature-Rich Ecosystem for Solving Differential Equations in Julia. J. Open Res. Softw. 2017, 5, 15. [Google Scholar] [CrossRef]
- Rackauckas, C.; Nie, Q. Confederated Modular Differential Equation APIs for Accelerated Algorithm Development and Benchmarking. Adv. Eng. Softw. 2019, 132, 1–6. [Google Scholar] [CrossRef]
- Bösch, A.; Müller-Krumbhaar, H.; Shochet, O. Phase-Field Models for Moving Boundary Problems: Controlling Metastability and Anisotropy. Z. Phys. B 1995, 97, 367–377. [Google Scholar] [CrossRef]
- Karma, A.; Rappel, W.J. Quantitative Phase-Field Modeling of Dendritic Growth in Two and Three Dimensions. Phys. Rev. Stat. Phys. Plasmas Fluids Relat. Interdiscip. Top. 1998, 57, 4323–4349. [Google Scholar] [CrossRef]
- Finel, A.; Le Bouar, Y.; Dabas, B.; Appolaire, B.; Yamada, Y.; Mohri, T. Sharp Phase Field Method. Phys. Rev. Lett. 2018, 121, 025501. [Google Scholar] [CrossRef] [PubMed]
- Fleck, M.; Schleifer, F.; Holzinger, M.; Glatzel, U. Improving the Numerical Solution of the Phase-Field Equation by the Systematic Integration of Analytic Properties of the Phase-Field Profile Function. In Proceedings of the 8th GACM Colloquium, Kassel, Germany, 28–30 August 2019; pp. 445–450. [Google Scholar] [CrossRef]
- Eiken, J. Numerical Solution of the Phase-Field Equation with Minimized Discretization Error. IOP Conf. Ser. Mater. Sci. Eng. 2012, 33, 012105. [Google Scholar] [CrossRef]
- Wang, Q.; Zhang, X.; Zhang, Y.; Yi, Q. AUGEM: Automatically Generate High Performance Dense Linear Algebra Kernels on X86 CPUs. In Proceedings of the International Conference on High Performance Computing, Networking, Storage and Analysis, Denver, CO, USA, 17–22 November 2013; pp. 1–12. [Google Scholar] [CrossRef]
- Xianyi, Z.; Qian, W.; Yunquan, Z. Model-Driven Level 3 BLAS Performance Optimization on Loongson 3A Processor. In Proceedings of the 2012 IEEE 18th International Conference on Parallel and Distributed Systems, Singapore, 17–19 December 2012; pp. 684–691. [Google Scholar] [CrossRef]
- Abbott, M.; Dilum, A.; N3N5; Schaub, S.; Elrod, C.; Lucibello, C.; Chen, J. Mcabbott/Tullio.Jl: V0.3.5. Zenodo. 2022. Available online: https://zenodo.org/records/10035615 (accessed on 18 February 2024).
- Gräser, C.; Kornhuber, R.; Sack, U. Time Discretizations of Anisotropic Allen–Cahn Equations. Ima J. Numer. Anal. 2013, 33, 1226–1244. [Google Scholar] [CrossRef][Green Version]
- Glasner, K. Nonlinear Preconditioning for Diffuse Interfaces. J. Comput. Phys. 2001, 174, 695–711. [Google Scholar] [CrossRef]
- LeVeque, R.J. Numerical Methods for Conservation Laws; Birkhäuser: Basel, Switzerland, 1992. [Google Scholar] [CrossRef]
- Gopala, V.R.; van Wachem, B.G.M. Volume of Fluid Methods for Immiscible-Fluid and Free-Surface Flows. Chem. Eng. J. 2008, 141, 204–221. [Google Scholar] [CrossRef]
- Okagaki, Y.; Yonomoto, T.; Ishigaki, M.; Hirose, Y. Numerical Study on an Interface Compression Method for the Volume of Fluid Approach. Fluids 2021, 6, 80. [Google Scholar] [CrossRef]
- McRae, A.T.T.; Bercea, G.T.; Mitchell, L.; Ham, D.A.; Cotter, C.J. Automated Generation and Symbolic Manipulation of Tensor Product Finite Elements. SIAM J. Sci. Comput. 2016, 38, S25–S47. [Google Scholar] [CrossRef]
- Homolya, M.; Ham, D.A. A Parallel Edge Orientation Algorithm for Quadrilateral Meshes. SIAM J. Sci. Comput. 2016, 38, S48–S61. [Google Scholar] [CrossRef]
- Hendrickson, B.; Leland, R. A Multilevel Algorithm for Partitioning Graphs. In Proceedings of the Supercomputing ’95: Proceedings of the 1995 ACM/IEEE Conference on Supercomputing (CDROM), New York, NY, USA, 3–8 December 1995; p. 28. [Google Scholar] [CrossRef]
- Chevalier, C.; Pellegrini, F. PT-SCOTCH: A Tool for Efficient Parallel Graph Ordering. Parallel Comput. 2008, 34, 318–331. [Google Scholar] [CrossRef]
- Rathgeber, F.; Ham, D.A.; Mitchell, L.; Lange, M.; Luporini, F.; McRae, A.T.T.; Bercea, G.T.; Markall, G.R.; Kelly, P.H.J. Firedrake: Automating the Finite Element Method by Composing Abstractions. ACM Trans. Math. Softw. 2016, 43, 24:1–24:27. [Google Scholar] [CrossRef]
- Dalcin, L.D.; Paz, R.R.; Kler, P.A.; Cosimo, A. Parallel Distributed Computing Using Python. Adv. Water Resour. 2011, 34, 1124–1139. [Google Scholar] [CrossRef]
- Balay, S.; Gropp, W.D.; McInnes, L.C.; Smith, B.F. Efficient Management of Parallelism in Object Oriented Numerical Software Libraries. In Proceedings of the Modern Software Tools in Scientific Computing; Arge, E., Bruaset, A.M., Langtangen, H.P., Eds.; Springer: Basel, Switzerland, 1997; pp. 163–202. [Google Scholar]
- Balay, S.; Abhyankar, S.; Adams, M.F.; Benson, S.; Brown, J.; Brune, P.; Buschelman, K.; Constantinescu, E.; Dalcin, L.; Dener, A.; et al. PETSc/TAO Users Manual. Technical Report ANL-21/39; Revision 3.19; Argonne National Laboratory: Lemont, IL, USA, 2023. [Google Scholar]
- Cockburn, B.; Shu, C.W. Runge–Kutta Discontinuous Galerkin Methods for Convection-Dominated Problems. J. Sci. Comput. 2001, 16, 173–261. [Google Scholar] [CrossRef]
- Zimbrod, P.; Schreter, M.; Schilp, J. Efficient Simulation of Complex Capillary Effects in Advanced Manufacturing Processes Using the Finite Volume Method. In Proceedings of the 2022 International Conference on Electrical, Computer, Communications and Mechatronics Engineering (ICECCME), Maldives, Maldives, 6–18 November 2022; pp. 1–6. [Google Scholar] [CrossRef]
- Badia, S.; Martín, A.F.; Neiva, E.; Verdugo, F. A Generic Finite Element Framework on Parallel Tree-Based Adaptive Meshes. SIAM J. Sci. Comput. 2020, 42, C436–C468. [Google Scholar] [CrossRef]
- Chowdhury, S.; Yadaiah, N.; Prakash, C.; Ramakrishna, S.; Dixit, S.; Gulta, L.R.; Buddhi, D. Laser Powder Bed Fusion: A State-of-the-Art Review of the Technology, Materials, Properties & Defects, and Numerical Modelling. J. Mater. Res. Technol. 2022, 20, 2109–2172. [Google Scholar] [CrossRef]
- DebRoy, T.; Wei, H.L.; Zuback, J.S.; Mukherjee, T.; Elmer, J.W.; Milewski, J.O.; Beese, A.M.; Wilson-Heid, A.; De, A.; Zhang, W. Additive Manufacturing of Metallic Components–Process, Structure and Properties. Progress Mater. Sci. 2018, 92, 112–224. [Google Scholar] [CrossRef]
- Brackbill, J.; Kothe, D.; Zemach, C. A Continuum Method for Modeling Surface Tension. J. Comput. Phys. 1992, 100, 335–354. [Google Scholar] [CrossRef]
- Meier, C.; Fuchs, S.L.; Much, N.; Nitzler, J.; Penny, R.W.; Praegla, P.M.; Pröll, S.D.; Sun, Y.; Weissbach, R.; Schreter, M.; et al. Physics-Based Modeling and Predictive Simulation of Powder Bed Fusion Additive Manufacturing across Length Scales. arXiv 2021, arXiv:2103.16982. [Google Scholar] [CrossRef]
- Kronbichler, M.; Diagne, A.; Holmgren, H. A Fast Massively Parallel Two-Phase Flow Solver for Microfluidic Chip Simulation. Int. J. High Perform. Comput. Appl. 2018, 32, 266–287. [Google Scholar] [CrossRef]
- Caboussat, A.; Hess, J.; Masserey, A.; Picasso, M. Numerical Simulation of Temperature-Driven Free Surface Flows, with Application to Laser Melting and Polishing. J. Comput. Phys. X 2023, 17, 100127. [Google Scholar] [CrossRef]
- Kopp, P.; Calo, V.; Rank, E.; Kollmannsberger, S. Space-Time Hp-Finite Elements for Heat Evolution in Laser Powder Bed Fusion Additive Manufacturing. Eng. Comput. 2022, 38, 4879–4893. [Google Scholar] [CrossRef]
- Liu, L.; Huang, M.; Ma, Y.H.; Qin, M.L.; Liu, T.T. Simulation of Powder Packing and Thermo-Fluid Dynamic of 316L Stainless Steel by Selective Laser Melting. J. Mater. Eng. Perform. 2020, 29, 7369–7381. [Google Scholar] [CrossRef]
- Mayi, Y.A.; Dal, M.; Peyre, P.; Bellet, M.; Metton, C.; Moriconi, C.; Fabbro, R. Transient Dynamics and Stability of Keyhole at Threshold in Laser Powder Bed Fusion Regime Investigated by Finite Element Modeling. J. Laser Appl. 2021, 33, 012024. [Google Scholar] [CrossRef]
- Cahn, J.W.; Hilliard, J.E. Free Energy of a Nonuniform System. I. Interfacial Free Energy. J. Chem. Phys. 1958, 28, 258–267. [Google Scholar] [CrossRef]
- Miura, R.M. The Korteweg–deVries Equation: A Survey of Results. SIAM Rev. 1976, 18, 412–459. [Google Scholar] [CrossRef]
- Dobrzański, J.; Stupkiewicz, S. Towards a Sharper Phase-Field Method: A Hybrid Diffuse–Semisharp Approach for Microstructure Evolution Problems. Comput. Methods Appl. Mech. Eng. 2024, 423, 116841. [Google Scholar] [CrossRef]












| Scheme | Geometry | Function Space | Weak Form | Quadrature |
|---|---|---|---|---|
| DGM | Arbitrary | Discontinuous (L2) | Full | Arbitrary |
| CGM | Arbitrary | Continuous (H1) | No hull integrals over interior facets | Arbitrary |
| FDM | Cartesian | Continuous (H1) | No hull integrals over interior facets | Collocation |
| FVM | Arbitrary | Discontinuous , Bubnov Galerkin | No volume integrals | None required |
| FDM | FEM | Relative | |
|---|---|---|---|
| Median run time | 0.450 ms | 9.503 ms | 21.1× |
| Mean run time | 0.578 ms ± 0.759 ms | 9.643 ms ± 0.741 ms | 16.7× |
| Allocated memory | 1.446 kB | 15.598 kB | 10.8× |
| FDM | FEM | Relative | |
|---|---|---|---|
| Median run time | 4.743 ms | 192.837 ms | 40.7× |
| Mean run time | 4.731 ms ± 0.059 ms | 192.787 ms ± 0.219 ms | 40.7× |
| Allocated memory | 21.490 kB | 494.730 kB | 23.0× |
| CPU Name | Number of Cores | Core Clock Speed [GHz] | Memory Size [GB] | Memory Bandwidth [GB/s] | Memory Speed [GHz] |
|---|---|---|---|---|---|
| Apple M1 Pro | 8 | 3.2 | 16 | 200 | 6.4 |
| Intel Xeon W-2295 | 18 | 3.0 | 128 | 94 | 2.9 |
| 2x AMD EPYC 7763 | 128 | 2.45 | 512 | 204 | 3.2 |
| Variable | D1 | D2 | D3 | D4 | Result |
|---|---|---|---|---|---|
| no | hyperbolic | n.a. | linear | DGM | |
| no | hyperbolic | n.a. | linear | DGM | |
| no | hyperbolic | n.a. | linear | DGM | |
| no | parabolic | irregular | n.a. | CGM | |
| p | no | hyperbolic | n.a. | linear | DGM |
| T | no | parabolic | irregular | n.a. | CGM |
Disclaimer/Publisher’s Note: The statements, opinions and data contained in all publications are solely those of the individual author(s) and contributor(s) and not of MDPI and/or the editor(s). MDPI and/or the editor(s) disclaim responsibility for any injury to people or property resulting from any ideas, methods, instructions or products referred to in the content. |
© 2024 by the authors. Licensee MDPI, Basel, Switzerland. This article is an open access article distributed under the terms and conditions of the Creative Commons Attribution (CC BY) license (https://creativecommons.org/licenses/by/4.0/).
Share and Cite
Zimbrod, P.; Fleck, M.; Schilp, J. An Application-Driven Method for Assembling Numerical Schemes for the Solution of Complex Multiphysics Problems. Appl. Syst. Innov. 2024, 7, 35. https://doi.org/10.3390/asi7030035
Zimbrod P, Fleck M, Schilp J. An Application-Driven Method for Assembling Numerical Schemes for the Solution of Complex Multiphysics Problems. Applied System Innovation. 2024; 7(3):35. https://doi.org/10.3390/asi7030035
Chicago/Turabian StyleZimbrod, Patrick, Michael Fleck, and Johannes Schilp. 2024. "An Application-Driven Method for Assembling Numerical Schemes for the Solution of Complex Multiphysics Problems" Applied System Innovation 7, no. 3: 35. https://doi.org/10.3390/asi7030035
APA StyleZimbrod, P., Fleck, M., & Schilp, J. (2024). An Application-Driven Method for Assembling Numerical Schemes for the Solution of Complex Multiphysics Problems. Applied System Innovation, 7(3), 35. https://doi.org/10.3390/asi7030035


