Abstract
The Vallparadís Section encompasses various geological layers that span a significant chronological range, extending from the latest Early Pleistocene to the early Middle Pleistocene, covering a timeframe from approximately 1.2 to 0.6 Ma. This period holds particular importance, as it coincides with a significant climatic transition known as the Early–Middle Pleistocene Transition, a pivotal phase in Quaternary climatic history. This transition, marked by the shift from a 41,000-year obliquity-driven climatic cycle to a 100,000-year precession-forced cyclicity, had profound effects on the Calabrian carnivorous mammal communities. Notably, the once diverse carnivore guild began to decline across Europe during this period, with their last documented occurrences coinciding with those found within the Vallparadís Section (e.g., Megantereon or Xenocyon). Concurrently, this period witnessed the initial dispersals of African carnivorans into the European landscape (e.g., steppe lions), marking a significant shift in the composition and dynamics of the region’s carnivorous fauna.
1. Introduction
1.1. Paleoenviromental Background
Throughout the latest Pliocene and the Early Pleistocene, the taphocenosis of the Northern Palearctic underwent profound transformations in response to the discernible cooling trend and heightened seasonality, a pattern intensified around 3 Ma. Moreover, there is widespread acknowledgment of a shift towards aridification across Europe during the Pleistocene, marking a transition from the tropical–subtropical ecosystems characteristic of the Pliocene to the contemporary environments we recognize today [1,2,3]. These environmental shifts prompted significant adaptations in large mammal assemblages, favoring cursorial species better suited to open habitats, a transition that coincided with the dispersals of the first hominins out of Africa [4].
Within this period, marked by glacial–interglacial dynamics forced by obliquity cycles with a periodicity of approximately 41 ka, pivotal events shaped the global climatic structure as we understand it. Notable among these were the intensification of cold and warm phases around 1.8 Ma, reflecting the dynamic of Pleistocene climate fluctuations [2,5]. Furthermore, a non-linear phase of the glacial–interglacial cycles, characterized by significant amplitude and asymmetry, began approximately 1.4–1.2 Ma: the Early–Middle Pleistocene Transition [6,7,8].
The Early–Middle Pleistocene Transition (EMPT) refers to a critical period in Earth’s history during the Pleistocene epoch, roughly spanning from around 1.2 to 0.7 Ma. This transition marks a significant shift in the dynamics of climatic and environmental conditions, as well as in the evolutionary trajectories of various species. Understanding the EMPT is crucial for unraveling the complex interactions between climate, ecology, and human evolution during this pivotal period in Earth’s history. Specifically, in the North Mediterranean, the EMPT induced an increase in aridity and seasonality which could be related to the extinction of several groups of large mammals and the dispersal of new forms from Asia and Africa [4,6,8]
The end of the Early Pleistocene was characterized by even more drastic events, including a substantial glacial phase around 0.9 million years ago, known as the ‘900 ka event’ [7,9,10], and a progressive transition towards forcing by precession cycles, with a periodicity of approximately 100 ka [11]. These transformative processes are intricately linked to shifts in global temperature and seasonality, often inferred through biological proxies within animal populations and communities [12,13,14].
1.2. The Early–Middle Pleistocene Transition Carnivoran Guild
Early Calabrian times were characterized mostly by open habitats [2], with evidence of aridity periods, exemplified on the site of Venta Micena by the presence of Hemitragus and Praeovibos [15]. Since the beginning of the Late Villafranchian (ca. 2.0 Ma), the carnivoran guild was dominated mostly by cursorial species adapted to open environments: the sabertoothed cats Homotherium crenatidens and Megantereon adroveri, the large pantherine Panthera gombaszoegensis, the feline Viretailurus pardoides, and the Mediterranean lynx Lynx pardinus. Pachycrocuta brevirostris emerged as the dominant large hyaena within these ecosystems, alongside canids such as Xenocyon lycaonoides, Canis mosbachensis, and Vulpes alopecoides. Additionally, a derived omnivorous form of large ursid, Ursus etruscus, was extensively recorded in Mediterranean Europe. Unfortunately, despite this rich carnivore diversity, the record of mustelids is relatively scarce; only badgers, represented by the extant species Meles meles, are abundantly recorded in Europe.
This situation started to change around 1.2 Ma with the record of more humid and forested habitats, precisely at the Vallparadís Section [16]. This trend has a break around the Jaramillo magnetostratigraphic subchron (MIS30), with another pulse of aridity recorded at the layer EVT12 of the Vallparadís Section but also in the Iberian site of Quibas [17,18], with new evidences of Hemitragus and Praeovibos. However, the increase in humidity and seasonality and the general harshening of the environmental conditions were perfectly recorded since the 0.9 Ma event. All the former changes had a significant impact on the carnivoran guild. The high diversity and intraspecific competition of Villafranchian species [19] led to the vanishing of the genus Megantereon around 1 Ma, followed later around MIS21 by Xenocyon and Viretailurus and the progressive decrease on the abundance of Homotherium and P. gombaszoegensis. These species were replaced by the African newcomers, Panthera spelaea fossilis, Panthera pardus, and Crocuta crocuta, who started being recorded as being present in several sites since 1.2 Ma, with the first leopard record from Vallonnet Cave [20].
1.3. The Vallparadís Section
The Vallparadís Section encompasses the paleontological sites of Cal Guardiola (CGR) and Vallparadís Estació (EVT), situated in the Vallès-Penedès Basin in Northeastern Iberia [21,22]. Over the course of emergency excavations conducted from 1997 to 2008, these sites yielded 32,000 vertebrate remains dating from the late Early to Middle Pleistocene. Both locations exhibit a distinctive depositional setting strongly influenced by the dynamics of an alluvial fan system and the geometry of the Miocene paleorelief.
Biochronological, magnetostratigraphic, and U-series–ESR evidence collectively suggests that the Vallparadís Section ranges from before the Jaramillo paleomagnetic subchron (approximately 1.2–1.1 Ma) to the early Middle Pleistocene (around 0.6 Ma) [21,22,23,24].
Analyzing the older part of the section (circa 1.2–1.1 Ma), pollen and wood studies from CGRD2 indicate a warm–temperate and humid ancient environment, likely a river or river–marsh ecosystem that supported diverse plant life, including aquatic macrophytes, deciduous trees, and grasses. The abundance of hippopotamuses that remains in this layer supports the interpretation of a fluvial primary depositional environment [25], while the high diversity of large ungulates suggests a landscape with both woodlands and more open, arid areas [16].
Meso- and microwear analyses conducted on a substantial sample of ungulate teeth from the section indicate a noteworthy shift in paleoenvironments since 0.9 Ma (MIS22). Initially dominated by open, dry grasslands with discernible seasonality (Layer EVT12, circa 1.0 Ma; MIS30), the environment transitioned to more humid woodlands, possibly with an even more pronounced seasonality (Layers EVT7 and CGRD7; circa 0.86 Ma; MIS21). These findings align with data from other contemporaneous Southern European sites [10]. Preliminary investigations into the stable isotopic signal from layers EVT12 and EVT7 also suggest a period of increased aridity during the Jaramillo subchron and more wooded environments during it. The study of enamel hypoplasia in hippopotamuses points in the same direction, highlighting increased seasonality in Europe during the Early Pleistocene [26].
2. Materials and Methods
The specimens reviewed in the present paper are housed at the Catalan Institute of Paleontology, Sabadell, Spain (ICP), and came from the Cal Guardiola and Vallparadís Estació emergency excavations. The code of the ICP collections is IPS. The detailed record of carnivoran species in each Vallparadís Section layer is displayed in Table 1.
Table 1.
Occurrences of the different carnivoran species in each geological layer of the Vallparadís Section (see Supplementary Figure S1 for the stratigraphic scheme of the Vallparadís Section).
All specimens discussed in the text have been personally studied by the authors in the last years and compared with late Early Pleistocene assemblages they also personally studied, including Dmanisi (Georgia), Upper Valdarno, Olivola, Pirro Nord, Collecurti and Cava Redicicoli (Italy), Venta Micena, Barranco León, Fuente Nueva 3, Incarcal Complex, La Boella and Bòvila Ordis (Spain), and Le Vallonnet (France).
Bootstrapping Cluster Analysis and Non-Metric Multidimensional Scaling
To evaluate the similarity of the carnivore guild in Vallparadís with that from other Early Pleistocene localities in Eurasia and Africa, we conducted a bootstrapping cluster analysis (BCA) on specific composition matrices of the selected assemblages (Supplementary Table S1). The twenty-three localities are fairly evenly distributed geographically (six in Africa, eight in Asia, and nine in Europe) and date between approximately 2.0 and 0.7 million years ago (see Supplementary Figure S2). Similar to previous studies using comparable analyses [27,28], we selected localities with well-established chronologies and a substantial number of recorded carnivorans to avoid biased results. The occurrence matrices compiled are based on published data ([9,21,23,28,29,30,31,32,33,34,35,36,37,38,39,40,41,42,43,44]), with some cases revised and updated.
BCA is a segmentation technique that is valuable for evaluating the stability of clustering outcomes, also utilized to detect notable statistical resemblances among Pleistocene large mammal communities (refer to [27,28,45,46]). The process commences with an initial grouping of the dataset via the unweighted pair group method with arithmetic mean (UPGMA) algorithm [47]. This initial grouping acts as a baseline clustering of the chosen localities based on their taxonomic similarity, enabling us to gauge the likelihood of each branch in the baseline using a permutation approach. Following this, a random subset of the original data is selected to perform a new UPGMA cluster analysis, leading to a new clustering arrangement. This procedure is repeated numerous times. The newly generated clustering is then compared to the baseline one. A similarity index (G*) is computed between the baseline and the sample clustering, with values ranging from 0 (if the clusterings are entirely dissimilar) to 1 (if the clusters from the original and sampled data are identical). The G* is subsequently contrasted with the expected similarity value (G°) under the null hypothesis that the sampled data are a true random subset of the original dataset. We performed the resampling procedure 1000 times, and in each instance, we conducted UPGMAs on the sampled data and determined similarity indices. If the likelihood that G* is greater than or equal to G° surpasses the significance threshold (p(G° ≤ G*); α = 0.05), the partitioning levels of the baseline cluster analysis are deemed robust (see [48]). We also explored ecological subdivisions within the analyzed guild, classifying carnivorans based on traditional dietary categories: hypocarnivores (diet containing less than 50% vertebrate meat), mesocarnivores (diet containing 50%–70% vertebrate meat), and hypercarnivores (diet containing more than 70% vertebrate meat), following [49,50]. Furthermore, we included an insectivore category (species specialized in consuming insects) and incorporated hunting strategies and dietary habits based on ecological categories proposed in the literature, e.g., [28,35,50,51,52,53,54,55].
Finally, we categorized the fossil carnivorans according to their habitat preference, particularly as taxa of open, mixed, closed, or aquatic environments. The same dataset was used to perform a non-metric multidimensional scaling (NMDS), an ordination method suitable for taxa occurrence matrices, as it uses distance matrices of the presence/absence of the taxa (but also relative abundances) to project the dataset in bi- or tridimensional spaces [56]. In the case at hand, NMDS on taxa occurrences was performed, taking into consideration the habitat preference per each site. To visualize the proportions of carnivoran abundance in the different sites, we used barplots of their ecological and environmental specifics. We used the software RStudio (v. 2023.12.1+402 ‘Ocean Storm’ Release 4da58325ffcff29d157d9264087d4b1ab27f7204, 28 January 2024 [57]) in R environment (v. 4.3.2, [58]) to perform analyses and produce graphs. The BCA was obtained with the function pvclust() (‘pvclust’ v. 2.2-0 [59]), and for NMDS, the function metaMDS() (‘vegan’ package v. 2.6-4 [60]). The barplots were obtained with barplot() (‘graphics’ package v.4.3.2 [58]), and the plot of the NMDS was obtained with ggplot() (‘ggplot2′ package v.3.4.0; [61]).
3. Results
3.1. Felids
3.1.1. Homotherium crenatidens
Homotherium was a high-speed pursuit and slender predator adapted to open environments recorded in Eurasia, Africa, and America during the Plio-Pleistocene, and it became extinct around 20 ka [29,35,62,63,64]. In Europe, it is documented as having been present since the beginning of the Villafranchian period, around 3.0 Ma, with findings in locations such as Perrier-Les Etouaires, Saint Vallier, Senèze, Upper Valdarno, and the Incarcal complex [31,65,66,67].
Comparisons between Homotherium, other sabertoothed cats, and lions in terms of social behavior have been one of the most debated topics among Quaternary paleontologists in recent decades. While much attention has been given to the purported social behavior of Smilodon, particularly regarding its packs hunting similar to extant lions [68], the social dynamics of Homotherium remain less understood. A recent fossil DNA analysis suggests the social behavior of Homotherium; however, the extent of this behavior remains uncertain [63,64]. It is noteworthy that Panthera spelaea and Homotherium co-existed during more than half million years in Europe; however, the social behavior of both species was probably not similar to that of extant lionesses, according to available data [63,64]
Homotherium was only incidentally recorded at the Vallparadís Section, with a partial upper Canine from the layer CGRD7 [69], whereas it is very abundant, close to 500 specimens, in the Incarcal site of coeval chronology and only 100 km north [67].
3.1.2. Panthera spelaea fossilis
The decline in Homotherium records since the Early-to-Middle Pleistocene boundary is partially explained by the arrival of lions from Africa around the Jaramillo subchron, despite the fact that the sociality of both species was probably not very high the first European lions were larger and heavier built than the slender Homotherium. Three migration waves indicate the lion’s arrival in Europe. The migration from Asia via Eastern Europe into Central Europe is documented by the remains from Bachatsk (western Siberia), dated at ca. 1.0 Ma [70], and later by the find from Kozi Grzbiet (750–700 ka, Poland [71]). The Southwestern Asia and Southeastern Europe route, via the Balkan Peninsula, is recorded at the Greek site Megalopolis–Marathousa [72,73] and Moldovan locality Sinjakovo 1 [74,75]. The earliest European appearance is documented by the Vallparadís Estació record and well supported by the oldest (750–700 ka) so-far known record from Pakefield [76]. Since then, lions were ubiquitously recorded during the Pleistocene of Europe and North America. P. s. fossilis remains were found in the Vallparadís Section in layers EVT10 and EVT7 (MIS30, MIS21; Figure 1W–P’), corresponding to at least two different individuals. The most complete one includes a radius, and a practically complete forepaw came from layer EVT10. Additionally, a femur, a tibia, and a third metatarsal of slender appearance were recovered from layer EVT7. These remains represent the oldest records of lions outside Africa and exemplify the dispersal of African carnivorans into Europe during the Early–Middle Pleistocene Transition. The Vallparadís record of P. s. fossilis fits well into the Mediterranean migration route of many large carnivores of African origin, like P. pardus from Le Vallonnet Cave (1.2 Ma; [20]) or C. crocuta from Trinchera Dolina 4–6 (850–800 ka) [77]. The arrival in Europe of these three large carnivores of African origin was an important event for the faunal assemblages.
Figure 1.
Felids recorded at the Vallparadís Section. Panthera gombaszoegensis cranium (EVT21072) from layer EVT7 in (A) left and (B) right lateral view; Neurocranium of Megantereon sp. (IPS125140) from layer EVT12 in (C) left and (D) right lateral views; maxillary with P3–P4 of Lynx pardinus from layer EVT12 (IPS84917) in (E) buccal, (F) lingual, and (G) occlusal views; maxillary with P3-P4 of Lynx pardinus from layer EVT12 (IPS84920) in (H) buccal, (I) lingual, and (J) occlusal views; maxillary with P3–P4 of Lynx pardinus from layer EVT12 (IPS84916) in (K) buccal, (L) lingual, and (M) occlusal views; maxillary fragment with C1–P4 of Lynx pardinus from layer EVT7 (IPS84915) in (N) buccal, (O) lingual, and (P) occlusal views; right hemi-mandible with c1–m1 of Lynx pardinus from EVT7 (IPS84914) in (Q) buccal, (S) lingual, and (U) occlusal views; left hemi-mandible with p3–m1 of Lynx pardinus from EVT12 (IPS60461) in (R) buccal, (T) lingual, and (V) occlusal views; right second metacarpal of Panthera spelaea fossilis from layer EVT10 (EVT14276) in (W) anterior, (X) lateral, (Y) posterior, (Z) medial, and (A’) proximal views; right third metacarpal of Panthera spelaea fossilis from layer EVT10 (EVT16012) in (B’) anterior, (C’) lateral, (D’) posterior, (E’) medial, and (F’) proximal views; right fourth metacarpal of Panthera spelaea fossilis from layer EVT10 (EVT14720) in (G’) anterior, (H’) lateral, (I’) posterior, (J’) medial, and (K’) proximal views; right fifth metacarpal of Panthera spelaea fossilis from layer EVT10 (EVT16013) in (L’) anterior, (M’) lateral, (N’) posterior, (O’) medial, and (P’) proximal views.
This was a main break in the hitherto stable carnivore paleoguild and led to some changes in its structure. Most of some far dominant species, like H. crenatidens and P. gombaszogensis, survived but were removed from the apex predator position in carnivore paleoguild. Their previously compact and wide geographic range shrunk into isolated and restricted areas. H. crenatidens had noticeably decreased in size and especially in massiveness [62,78,79,80]. Those lesser, gracile homotheres appeared at the same time in different Eurasian areas. Lion pressure might play a significant role alongside the combination of climatic-induced changes in vegetation, exacerbated competition among large carnivores, and the increased pressure from Homo as a member of the predatory guild [81].
The early European lions were notable for their enormous size and robust build. Kur-tén [82] observed that these lions made their entry into Europe as giant forms, stating the following: ‘The lion entered the European scene (...) with a gigantic form. (...) The Cromerian lion in Europe may be the largest felid that ever existed’. Subsequent studies revealed a general trend of decreasing body size in the P. spelaea lineage over time ([82,83,84,85,86,87]). Throughout the Middle Pleistocene, variations in size among P. spelaea were minimal, with specimens dating from around 900 to 300 ka being only marginally larger than those from 300 to 100 ka. Significant size reductions did not occur until approximately 50 ka, coinciding with a marked decline in genetic diversity among lion populations [88]. Between 45 and 15 ka, much smaller lions emerged, comparable in size to modern African lions, P. leo. This reduction in body size, along with the eventual extinction of the steppe lion, may have been an ecological response to increasingly harsh environmental conditions and a decrease in prey availability.
3.1.3. Megantereon sp.
Megantereon was a stoutly built ambush predator adapted for stalk prey in closed environments, with a body size of a small jaguar (ca. 100 Kg) [89]. This genus was present in Eurasia and Africa during the Plio-Pleistocene. In Europe, as with Homotherium, Megantereon has been identified in several sites dating back to 3.0 Ma [44]. It is typically characterized as an ambush predator, and recent studies on Asian fossil assemblages suggest reconsidering Megantereon’s habitat preference, indicating a potential adaptation to more open environments rather than dense forests [89,90].
Debate has long surrounded the species diversity within the genus Megantereon. Some researchers advocate for the existence of only two primary species in the Old World [89], while others argue for a higher level of diversity [91].
In Europe, Megantereon fossils have been unearthed at various sites, including Venta Micena, Pirro Nord, Argentario, Apollonia-1, and, more recently, at Untermassfeld and Vallparadís Section EVT12 [21,22,23,89].
As an efficient hunter, Megantereon likely employed its robust forelimbs to overpower prey, utilizing its sharp and elongated canines (ca. 10 cm in length) to bite, suffocate, and exsanguinate its victims.
As with Homotherium, this genus is scarcely recorded in the Vallparadís Section. Only a basicranial fragment from the layer EVT12 is here attributed to Megantereon (Figure 1C,D) [92]. The fragmentary nature of the specimen does not permit taxonomical considerations. However, together with the remains from the German site of Untermassfeld, this element represents the last occurrence of this genus in Europe at MIS31-30.
3.1.4. Panthera gombaszoegensis
Several researchers have proposed an African origin for P. gombaszoegensis [93,94], suggesting its dispersal into Europe around 2.0 Ma, linked to the presence of a large pantherine form in the Late Pliocene of Laetoli Upper Beds (circa 3.7 million years ago). Other scholars have attributed the first pantherine fossils from Laetoli to P. leo [95] or, more recently, to a new species, P. principalis [80]. Ultimately, [35,96] offered a more parsimonious hypothesis, noting that African pantherine specimens older than 2 Ma are not identifiable at the species level. We concur with the latter authors, supporting the notion that there is no direct connection between the African specimens and the European P. gombaszoegensis s.l. Since around 2.0 Ma, early forms of P. gombaszoegensis (or P. toscana) have been common in the Late Villafranchian faunas of Europe, evidenced by records from Olivola, Upper Valdarno, Tegelen, Pirro Nord, Untermassfeld, and up to the Middle Pleistocene of Chateau [93,94,97]. In fact, the relationship between the early P. toscana and P. gombaszoegensis remains unclear, with several anatomical differences distinguishing the two forms from different time periods. Recently, Chatar et al. [98] studied Belgian specimens from the Middle Pleistocene and identified more similarities with tigers than with jaguars. It is true that P. gombaszoegensis was originally described based on mandibular specimens, whose robust morphology can resemble the ones of jaguars. However, in terms of cranial morphology, P. gombaszoegensis is more like the Asian lineage of tiger–snow leopard than to American jaguars. The post-cranial morphology of this species is largely unknown. No partial or complete skeletons were recorded up to now; the most complete record comes from the Middle Pleistocene of Château [94], pointing to a stout and large felid of more than 100 kg, with a similar morphology of a basal pantherine like Panthera pardus.
In the Vallparadís Section, P. gombaszoegensis, also known as ’The Eurasian Pantherine’, was found only in the post-Jaramillo layers CGRD7 and EVT7, with few fragmented postcranial remains [69], isolated teeth, and a relatively complete cranium (Figure 1A,B). The preliminary study of the cranium morphological traits indicates more similarities with Middle Pleistocene forms than to P. toscana and suggests a putative second dispersal from Asia rather than to a local gradual evolution of characters. However, the virtual absence of remains from the period 1.8–1.2 Ma precludes accurate comparisons.
3.1.5. Viretailurus pardoides
The Eurasian puma-like cats are exceedingly rare in the fossil record: only one cranium and very few postcranial bones were identified. Consequently, the anatomy and ecology of these middle-sized carnivores remain poorly understood, and their taxonomic classification is a subject of considerable debate.
Panthera schaubi was initially described by Viret [65] at the French site of Saint-Vallier, dating back approximately 2.1 Ma. Viret suggested that these materials exhibited dimensions and morphological characteristics typical of a small pantherine. However, in 1964, Hemmer demonstrated that the skull morphology from St. Vallier was distinctly non-pantherine [99]. Instead, it shares numerous features with the American puma, Puma concolor. Consequently, Hemmer assigned the St. Vallier puma-like cat remains to a new genus, Viretailurus. Following this, Kurtén and Crusafont [100] described carnivore remains from the Iberian site of La Puebla de Valverde, identifying some as Panthera cf. schaubi, stressing similarities with specimens from the English Red Crags identified by Owen as Felis pardoides [101].
The first puma-like cats from the Iberian Peninsula were first recorded at the Puebla de Valverde site, dating to 2.2 Ma [100]. In Cueva Victoria, some remains were also identified belonging to a puma-like cat. Initial descriptions by Pons-Moyà and Moyà-Solà [102] attributed the specimens to the genus Jansofelis sp. Nevertheless, more recent publications attributed these remains to Puma pardoides [103,104,105]. The most recent Iberian puma remains were described in the site of El Chaparral [106].
Evidence from Central Europe includes the German site of Untermassfeld (ca. 1.0 Ma) and the Stránská skála site in the Czech Republic (ca. 0.6 Ma). In Bulgaria, the site of Varshets yielded a humerus fragment, dated to the early part of MN17. Additionally, maxillary fragments from the Georgian site of Kvabebi, previously attributed to Lynx issiodorensis, were later ascribed to P. pardoides. More recently, Werdelin et al. [107] attributed some new specimens from Graunceanu to a puma-like cat.
To summarize, recent researchers agree on including this taxon in the Felinae subfamily instead of Pantherinae felids. As in the case of P. gombaszoegensis, the puma affinities of the mandible are clear, whereas the cranial affinities are more difficult to ascertain. Notwithstanding, the taxonomy of this taxon is outside the scope of this paper, and despite the fact that Puma pardoides is the most commonly accepted, we prefer to use Viretailurus pardoides until the phylogenetic relationships of this taxon can be clarified.
Viretailurus is only recorded in the layer EVT7 of the Vallparadís Section based on a partial corpus with p4 and a fragment of m1 [105]. No further considerations are needed, except to remark that this specimen can be the last citation of the taxon in Europe.
3.1.6. Lynx pardinus
Small-to-medium-sized felids normally included in Lynx issiodorensis have been recorded in Europe since the Pliocene in sites like Serrat d’en Vaquer or Cuevas de Alzamora [108,109]. Nevertheless, the taxonomic adscription of these early felines remains controversial because of the scanty record, and we prefer to include it in Lynx sp. Since the beginning of the Villafranchian, true lynxes have been recorded at several sites, such as Perrier-Les Etouaires, Saint Vallier, Olivola, or Pantalla [65,110,111,112].
According to some scholars, L. issiodorensis was the ancestor of both Lynx lynx and Lynx pardinus [108,112,113,114], with L. pardinus first recorded in the Eastern Iberian Peninsula at ca. 1.6 Ma [113]. However, the morphology of Lynx issiodorensis and their similarities with the Mediterranean lynx suggests a closer relationship and an early split of L. lynx from the L. issiodorensis–L. pardinus lineage. The virtually absent Pliocene record in Asia precludes us from ascertaining the origin of the Boreal lynx. Recent studies of Early Pleistocene specimens suggested the inclusion of the specimens from Vallonnet, Apollonia, and Pirro Nord in Lynx pardinus, attesting the wide expansion of this taxon in Mediterranean Europe in the latest Early Pleistocene. The ecological role of the first Mediterranean Lynx and when they started their dietary specialization on lagomorphs are two of the questions remaining to be answered in the following years [113].
In the Vallparadís Section, the remains of lynx were recovered from the layers CGRD7, EVT7, and EVT12 [114], including a wide variety of morphological forms and size classes. Interestingly, the remains from the Jaramillo layer, with evidence of aridity and harsh climate [17], are considerably larger than those unearthed from the post-Jaramillo layers, reaching the size of a small Viretailurus. The observed variability in dental morphology also points to reconsider most of the previous citations of Lynx issiodorensis in the latest Early Pleistocene (Figure 1E–V) [114].
3.2. Hyaenids
Pachycrocuta brevirostris
Pachycrocuta brevirostris is a prevalent carnivore in the late Early Pleistocene faunal assemblages of Europe. Nonetheless, the origin of the genus Pachycrocuta has been a subject of intense debate in recent decades. Palmqvist et al. [115] advocated for an African origin of this genus, while other researchers, such as Werdelin [116] and Liu et al. [117], have convincingly argued for an Asian origin. These latter researchers highlight that the earliest records in both Asia and Africa are nearly concurrent: approximately 4.0–3.5 Ma [118].
Regardless of its origin, P. brevirostris spread into Europe around 2.2 Ma, with its earliest likely record at the French site of Senèze (J.M.-M unpublished data), where it emerged as one of the most prevalent elements in European faunas, frequently the primary agent responsible for bone accumulations. Its widespread presence persisted until the late Early Pleistocene in Europe, up to 0.86 Ma [21,22,118]. The influence of this species on the European Pleistocene taphocenosis and its potential competition with early hominins has been a topic of significant discussion in recent years [22,118].
One of the more debated topics around Pachycrocuta was their putative social behavior and strict scavenging behavior, as favored by several authors [115]. The social behavior of extinct hyaenas was recently studied in several works by Vinuesa et al. [119,120], who suggested that the social behavior of the extant spotted hyaena is probably a recently acquired trait, and the most parsimonious scenario is interpreting most of the extinct hyaenas as mostly solitary animals.
The strict scavenger behavior of Pachycrocuta has been deduced based on its fossil accumulations and the morphological traits of the only known skeleton from the Middle Pleistocene of Zhoukoudian-1 in China [121]. First, it is difficult to ascertain if these accumulations were the product of strict scavenging behavior or a combination of scavenging and hunting, as in the extant spotted hyena. Secondly, there are no certainties that this skeleton is really from the same individual and not a composite one. Additionally, all the Middle Pleistocene Chinese Pachycrocuta are considerably larger and morphologically derived compared with their European counterparts from the Early Pleistocene.
Pachycrocuta was found in several layers of the Vallparadís Section from MIS35 to 21, including CGRD2, EVT12, EVT10, CGRD7, and EVT7. The most noteworthy specimen is a partial slender skeleton found in layer EVT7 (Figure 2A–B,D–V,X–Z). This skeleton displays several differences compared with the Zoukoudian-1 one. Firstly, the proportional shortening of the distal-limb elements (tibia and radius), which putatively support the scavenging behavior and cursorial locomotor behavior, is not accentuated in EVT7, being more like that of the brown hyaena. Secondly, the mean of body mass estimations for this skeleton is ca. 82 kg, much smaller than 140 kg, which was estimated for the Chinese specimens. Indeed, the EVT7 specimen is smaller than most of the Crocuta spelaea skeletons from the European Late Pleistocene and probably similar in size to the earliest European Crocuta. The in-depth study of this specimen will provide clues in the near future that we can use to discern the dietary behavior of this hotly debated taxon.
Figure 2.
Pachycrocuta brevirostris remains from the Vallparadís Section. Partial cranium (EVT21863) from layer EVT7 in (A) ventral and (B) dorsal views; maxillary fragment with P2-P4 (IPS14521) from layer CGRD2 in (C) buccal view; left hemi-mandible with i3-m1 (EVT24222) from layer EVT12 in (D) buccal view; right hemi-mandible with i3–m1 (EVT24641) from layer EVT12 in (E) buccal view; fragment of right hemi-mandible with p3–m1 (EVT21980) from layer EVT7 in (F) buccal view; right hemi-mandible with i3–m1 (EVT23222) from layer EVT7 in (G) lingual view; right talus (EVT23130) from layer EVT7 in (H) anterior view; right calcaneum (EVT23066) from layer EVT7 in (I) anterior view; left femur (EVT23118) from layer EVT7 in (J) posterior view; right tibia (EVT23224) from layer EVT7 in (K) anterior view; right humerus (EVT23230) from layer EVT7 in (L) posterior view; right ulna (EVT23228) from layer EVT7 in (M) medial view; left radius (EVT23209) from layer EVT7 in (N) anterior view; right partial radius (EVT23213) from layer EVT7 in (O) anterior view; left scapula (EVT23226) from layer EVT7 in (P) dorsal view; right fifth metacarpal (EVT23233) from layer EVT7 in (Q) anterior view; left fourth metatarsal (EVT23144) from layer EVT7 in (R) anterior view; left fourth metacarpal (EVT21709) from layer EVT7 in (S) anterior view; right third metacarpal (EVT23184) from layer EVT7 in (T) anterior view; left third metacarpal (EVT23131) from layer EVT7 in (U) anterior view; left fifth metacarpal (EVT23060) from layer EVT7 in (V) anterior view; left fifth metatarsal (EVT23068) from layer EVT7 in (X) anterior view; right fifth metacarpal (EVT23027) from layer EVT7 in (Y) anterior view; indeterminate metacarpal (EVT23067) from layer EVT7 in (Z) anterior view.
3.3. Canids
3.3.1. Xenocyon lycaonoides
Adaptations for hypercarnivory behavior, characterized by a diet comprising 70% or more vertebrate meat, are relatively common in both fossil and contemporary Canidae lineages [122]. Molecular data suggest that the divergence between the extant species Lycaon pictus and Cuon alpinus from other wolf-like canids occurred between the Late Pliocene and the Early Pleistocene [123]. The sparse and scattered fossil records of large hypercarnivorous canids across the Old World add complexity to our understanding of the evolutionary history of these wild dogs. These hypercarnivorous dogs are well-documented during the Early Pleistocene in Europe, Asia, and Africa, though different taxa are attributed to them depending on the author [30,124,125,126,127,128,129,130,131,132,133,134,135,136,137,138,139].
Martínez-Navarro and Rook [128] proposed a hypothesis highlighting a gradual reduction in certain dental cusps, an increase in others, a tendency towards hypercarnivory behavior, and the loss of the first metacarpal (a unique feature of the modern Lycaon pictus). According to their hypothesis, all Lycaon-like dogs from the Early Pleistocene should be classified within the genus Lycaon, with three chronospecies: Lycaon falconeri for the earliest Eurasian forms of the Early Pleistocene, Lycaon lycaonoides for those from the latter part of the Early Pleistocene and the beginning of the Middle Pleistocene in Eurasia and Africa, and Lycaon pictus for the Middle–Late Pleistocene and contemporary African forms. However, other researchers [131,132,140] have argued that most or all of these forms should be placed in the genus Xenocyon, which is considered a sister genus to Lycaon and Cuon. Given the uncertainty regarding the generic classification of fossil wild-dog specimens and the scope of this paper, we prefer to refer to all large hypercarnivorous taxa with pronounced carnassial teeth and skull adaptations for hypercarnivory from the Late Pliocene and Early Pleistocene of the Old World as belonging to the genus Xenocyon until a more definitive hypothesis clarifies their taxonomy.
In the Vallparadís Section, remains attributable to Xenocyon lycaonoides were found in layers EVT12 and EVT7, corresponding to a complete foot and two hemi-mandibles, respectively. The large-sized hypercarnivorous canid Xenocyon lycaonoides was one of the most characteristic taxa of the second half of the Early Pleistocene ([141], FAD ca. 1.76 Ma [136]) persisting until the Middle Pleistocene age (LAD ca. 450–400 ka [139]).
The hemi-mandibles from layer EVT7 (Figure 3A–F) share several morphologic characteristics with other previously reported remains of X. lycaonoides form European assemblages [134].
Figure 3.
Canids recovered from the Vallparadís Section. Right hemi-mandible with p3, m1–m2 (EVT22049) of Xenocyon lycaonoides from layer EVT7 in (A) buccal, (B) lingual, and (C) occlusal view; left hemi-mandible with p2 and p4–m2 (EVT23434) of Xenocyon lycaonoides from layer EVT7 in (D) buccal, (E) lingual, and (F) occlusal view; right hemi-mandible with c1–m2 (EVT24342) of Canis mosbachensis from layer EVT12 in (G) buccal, (H) lingual, and (I) occlusal view; right hemi-mandible with p1–m2 (EVT13840) of Canis mosbachensis from layer EVT7 in (J) buccal, (K) lingual, and (L) occlusal view; left maxillary fragment with P3–M2 (EVT25504) of Canis mosbachensis from layer EVT12 in (M) buccal and (N) occlusal view; left hemi-mandible with p2, p4–m1 (IPS120168) of Vulpes vulpes from layer EVT3 in (O) lingual, (P) buccal, and (Q) occlusal view.
The studied material exhibits minor differences compared to other specimens of the same species, specifically in the dimensions and sharpness of the main cusps of the m1 talonid and the m2 trigonid, as well as the reduction in the m1 and m2 entoconids. This variation is interpreted as a derived condition relative to the ‘typical’ X. lycaonoides material, indicating a small evolutionary step towards the hypercarnivory observed in this lineage [134]. This finding further supports the gradual nature of hunting-dog evolution. Additionally, the material studied represents one of the latest well chronologically constrained European records of the genus Xenocyon at 0.86 Ma, just before the Early–Middle Pleistocene boundary.
3.3.2. Canis mosbachensis
Historically, the appearance of Canis spp. marked the beginning of the biochronological event called the ‘Wolf Event’ around 2.0 Ma [142,143]. Recent discoveries pointed out an earlier European dispersal for canids. This evidence was based on scarce specimens attributed to Canis cf. C. etruscus from sites of Costa S. Giacomo FU (late Middle Villafranchian; [44]) and specimens of Canis sp. from the French site of Vialette [144]. The latter are dated back to the Early Villafranchian, around 3 Ma [144]. Therefore, these findings not only backdate the Wolf Event, but they show its diachronic nature (as noted by [145]), questioning its significance as a biochronological event [146]. In this sense, some authors [44,147] suggest using a different definition: the ‘Pachycrocuta brevirostris event’, referring to the dispersal of the hyenid in Eurasia, would be a better designation of the faunal turnover around 2 Ma due to its ecological importance in Early Pleistocene habitats.
The earliest well-documented evidence of the genus Canis from the Early Pleistocene of Europe has been recorded in the Italian sites of Olivola (Val di Magra, Tuscany, Italy; ca. 2 Ma; [44]) and Poggio Rosso (Upper Valdarno, Tuscany, Italy; ca. 1.9–1.8 Ma; [2,148,149]), with three species, Canis arnensis, Canis etruscus, and Xenocyon falconeri [38,125,142,150,151].
The taxonomical state of Canis species since their appearance in Europe has been widely studied [125,126,127,134,150,152,153,154,155,156], and different species have been described across Europe on the base of morphology and size. Nevertheless, their reciprocal phylogenetic relationships, as well as in comparison with extant canids, are still highly debated.
In the Iberian Peninsula, the first accounted finding of canids is that of Fonelas P-1 (Guadix Basin, Granada, Spain; approximately 1.9–1.7 Ma). From this site, four canids taxa have been recovered: Vulpes alopecoides, C. etruscus, C. cf. falconeri, and a new small species, C. accitanus [156,157]. Furthermore, the Guadix–Baza Basin has three of most important Early Pleistocene European sites, spanning approximately 1.4–1.2 Ma [158,159,160]: Venta Micena (around 1.4 Ma), Barranco León (around 1.3 Ma), and Fuente Nueva 3 (around 1.2 Ma). Along with remains of many Late Villafranchian mammal species, in all three of the sites remains, of the medium-sized C. mosbachensis have been found [23]. These findings are among the most ancient records of this taxon in Europe, and from this moment on, it becomes very common in the late Early Pleistocene and through the Middle Pleistocene; see, among others, [30,41,126,161].
Besides its wide diffusion, the true phylogenetic relationship of C. mosbachensis with other modern and fossil species is still highly debated. This wolf-like, medium-sized species for a long time has been considered to be derived from C. etruscus and to have then originated the modern wolf (among others [125,145,151,162,163,164,165,166,167,168]). Nevertheless, Soergel [169] argued the possibility of a close relationship between C. mosbachensis and C. arnensis, rather than C. etruscus. Furthermore, some authors [151,154] suggested the presence of a different lineage of wolf-like dogs in Southern Europe, parallel to the one of Central Europe of C. mosbachensis. Bartolini-Lucenti et al. [170] reveals that, around 1 Ma, the medium-sized canid present in the Iberian Peninsula was very close to that of the coeval German site of Untermassfeld [126] more than a more closely derived form of C. arnensis (Figure 3G–N). In either case, the overall dimensions of C. mosbachensis are smaller than those of C. lupus, and it probably exhibited a more hypocarnivorous diet as compared with its extant counterpart.
3.3.3. Vulpes alopecoides
The genus Vulpes, which includes fossil foxes, has been present since the Late Miocene in North America and the Old World. However, the fossil record of these foxes is extremely sparse and fragmented, often attributed to various species with uncertain relationships. The Early and Middle Pleistocene records of Vulpes in Europe are particularly confusing and have been the subject of much debate. Four species have been described from this period: Vulpes alopecoides from Il Tasso (Upper Valdarno, Italy), Vulpes praeglacialis and Vulpes praecorsac from Villany (Hungary), and Vulpes angustidens from Hundsheim (Germany). The limited fossil evidence used to describe these species has led to considerable debate among scholars regarding their relationships to both extant foxes, such as Vulpes vulpes and Vulpes lagopus, and to each other.
Vulpes alopecoides has been reported from several Early Pleistocene sites across Europe, including Dafnero-1 in Greece [171], Dmanisi in Georgia [28,172], Fonelas-P1 in Spain [157], Kastritsi in Greece [171], La Puebla de Valverde in Spain [100], Makinia in Greece [171], Pirro Nord in Italy [30], Sesklon in Greece [171], St. Vallier in France [65], Upper Valdarno in Italy [34,150], Villarroya in Spain [173,174], and Volax in Greece [171]. In contrast, Vulpes praeglacialis has been found in later Early Pleistocene localities, such as Apollonia-1 in Greece [32], Atapuerca Trinchera Dolina 6 TD6 in Spain [127], Barranco Leon-5 in Spain [23], Cal Guardiola in Spain [23], Gombaszög/Gombasek in Slovakia [175], Caune de l’Arago in France [176], Deutsch Altenburg 2C in Austria [177], El Chaparral in Spain [23], Fuente Nueva 3 in Spain [23], L’Escale in France [178], Le Vallonnet in France [20], Püspökfurdȍ-Betfia 2 in Romania [179], Venta Micena in Spain [23], and Villany 3–8 in Hungary [180].
The classification of these species has been further complicated by differing opinions among researchers. Kormos [181] suggested that Vulpes praeglacialis is closely related to the modern arctic fox, assigning it to the genus Alopex (an earlier name for Vulpes lagopus). Rabeder [177], studying material from Deutsch-Altenburg 2C, proposed that Vulpes alopecoides, Vulpes praeglacialis, and Vulpes angustidens from Hundsheim form a phyletic line leading to the contemporary Vulpes vulpes. This lineage is characterized by an increase in size and a slight reduction in molar size [129]. Rabeder also argued that Vulpes praecorsac is part of the lineage leading to Vulpes corsac but does not represent a direct ancestor–descendant relationship. He suggested that the arctic fox diverged from the Vulpes lineage during the Pliocene, predating the European fossil record and earlier than the interpretation by Wang et al. [182] regarding Vulpes qiuzhudingi.
Bartolini-Lucenti and Madurell-Malapeira [34] conducted a comparative study of the known variability in Pleistocene fox forms and their extant counterparts. They concluded that all Early Pleistocene fox remains should be classified under Vulpes alopecoides, as the observed tooth morphology variations among European Pleistocene taxa were less significant than those within each extant species.
In the Vallparadís Section, the remains of Early Pleistocene foxes are so scarce and limited to the post-Jaramillo layers CGRD7 and EVT7, where a partial hemi-mandible and a P4 were recovered, respectively, and attributed to V. alopecoides [34,69].
3.3.4. Vulpes vulpes
The red fox (Vulpes vulpes) first appeared in the Middle Pleistocene of Eurasia [115]. Pei [121,183] identified a few dental specimens from Locality 1 and several cranial fragments from Locality 3 of Zhoukoudian (ZKD) as ‘V. cf. vulgaris’. However, age calibration of these ZKD localities remains problematic. According to Li et al. [184], the V. vulpes remains from layers 8 to 11 of Locality 1, dated around 700–780 ka, are the oldest in the sequence [137]. Locality 3 is considered younger than Locality 1, dating to more than 400 ka [137,138]. Although Pei’s [121] attribution should be revisited, the Locality 1 specimens might represent the earliest record of V. vulpes in the Old World.
More certain records of V. vulpes come from the French sites of Lunel-Viel and L’Escale, with the oldest European occurrence dated to MIS12 [178]. A questionable Middle Pleistocene occurrence of V. vulpes is reported from Thomas Quarry 1, level ‘Grotte des Hominides’ in Morocco, correlated to approximately 600 thousand years ago [185]. However, Geraads [185] noted that the weathered mandible with worn premolars and carnassial from this site is of doubtful age and significance, possibly even sub-fossil. Late Pleistocene sites such as Doukkala and ‘Grotte de Gazelles’ in Morocco provide more reliable evidence of the red fox’s presence in North Africa [185].
Despite the taxonomic confusion, V. alopecoides has generally been considered the ancestor of the modern red fox, Vulpes vulpes [34,177]. The European Middle Pleistocene record of V. vulpes is extremely sparse, first appearing in the French localities of l’Escale (ca. 0.6 Ma) [178] and Caune de l’Arago (ca. 0.6–0.45 Ma) [176]. In the Iberian Peninsula, red foxes have been identified from Sima de los Huesos (MIS12, ca. 0.45 Ma) and Galería (ca. 0.3 Ma) in Atapuerca [77]. In Italy, V. vulpes likely appeared slightly later, around the MIS12-11 transition (ca. 0.43 Ma), at sites such as Malagrotta and Torre in Pietra [186,187,188].
The precise chronology of V. vulpes appearance and its phylogenetic relationship with the earlier late Early Pleistocene V. alopecoides have not been thoroughly investigated. In the Iberian Peninsula, the earliest records of V. vulpes are from the Middle Pleistocene sites of Trinchera Galería (ca. 0.3 Ma) and Sima de los Huesos (MIS12, ca. 0.45 Ma) within the Atapuerca complex [77]. Although the Atapuerca fox remains have not been described in detail, García [77] compared the Galería specimens metrically with living and fossil foxes, noting close similarities with the extant species.
At the Middle Pleistocene layers of the Vallparadís Section, Vulpes vulpes remains are rarely recorded but were previously described by Madurell-Malapeira et al. [189] (Figure 3O–Q). The Vulpes specimens from EVT3 (ca. 0.6 Ma) closely resemble those of the modern V. vulpes, though slightly larger, and can be differentiated from V. alopecoides based on dental morphology. Therefore, the EVT3 sample, dated to 0.6 Ma, likely represents one of the earliest records of V. vulpes in Western Europe, pending a more detailed revision of the similarly aged sample from the French site of L’Escale.
3.4. Ursids
Ursus deningeri
The cave bear’s lineage has been recorded in Europe since the beginning of the Pleistocene (ca. 2.6 Ma), likely related to the intensification of the Northern Hemisphere glacial processes and the establishment of the 40 ka obliquity-forced cyclicity. The first species of this lineage, Ursus etruscus, is known from European localities such as Saint Vallier, Upper Valdarno, or Kuruksay [54,65]. Here, we support the traditional viewpoint of Kurtén [82], who first hypothesized a phylogenetic line for cave bears starting with the Early Pleistocene U. etruscus, followed by the Middle Pleistocene Ursus deningeri and finally in the Late Pleistocene for Ursus spelaeus s.l. Calabrian cave bears inhabited mixed environments of woodlands and/or wooded grasslands, where they fed on a broad variety of food items, with a substantial intake of meat and/or fish [54]. The trend in the derivation of morphological characters had an abrupt change since 1.2 Ma, when the first specimens of Ursus deningeri were recorded from Vallonnet cave as displaying clear speleoid characters and a large size [20]. This tendency towards herbivory is also documented in Untermassfeld and Gran Dolina (MIS31 and MIS21-19, respectively) [77].
In the Vallparadís Section, cave bears were abundantly recorded from MIS30 to MIS21 in layers EVT12, CGRD7, and EVT7. These specimens show significant intraspecific variability and sexual dimorphism, favoring our previous idea that the Early–Middle Pleistocene Transition associated with the climatic shifts was the driving force behind the final changes that conducted the cave bear’s lineage to hyperherbivory behavior [21,22,23,54] (Figure 4 and Figure 5).
Figure 4.
Crania of Ursus deningeri from the Vallparadís Section. Cranium with left and right C1, P4–M2 (EVT24876) from layer EVT12 in (A) left lateral, (B) right lateral, (C) dorsal, and (D) ventral views; cranium with left and right C1 and P4–M2 (EVT15872) from layer EVT7 in (E) left lateral, (F) right lateral, and (G) dorsal views; cranium with right m2 (EVT7116) from layer EVT7 in (K) left lateral, (L) dorsal, and (M) ventral views; basicranial fragment (IPS14951) from layer CGRD7 in (H) occipital, (I) dorsal, and (J) ventral views.
Figure 5.
Mandibular remains of Ursus deningeri from the Vallparadís Section. Mandible with left and right c1–m3 (EVT24876) from layer EVT12 in (A) left buccal and (B) right buccal views; left hemi-mandible (EVT25680) from layer EVT12 in (C) buccal and (D) lingual views; right hemi-mandible with c1 and m1–m3 (EVT20710) from layer EVT12 in (E) lingual and (F) buccal views; partial right hemi-mandible with c1 and p4–m3 (EVT24876b) from layer EVT12 in (G) buccal and (H) occlusal views; mandible with left c1, p3, and m1–m2 and right c1 and p1–m3 (IPS14950) from layer CGRD7 in (I) left lingual, (J) left buccal, (K) right buccal, and (L) right lingual views; left hemi-mandible with c1 (EVT20234) from layer EVT7 in (M) buccal and (N) lingual views; left hemi-mandible with m1–m3 (EVT842) from layer EVT6 in (O) lingual and (P) buccal views; right hemi-mandible with c1–m3 (EVT920) from layer EVT6 in (Q) buccal and (R) lingual views; left hemi-mandible with c1–m2 (EVT11277) from layer EVT7 in (S) buccal and (T) lingual views.
In a recent study on the microwear and isotopic samples of the former specimens, Vizcaíno-Varo [190] found that the Vallparadís ursids are at a midpoint between the generalist omnivore behavior of U. etruscus and the hyperherbivory behavior of the Late Pleistocene U. speleaus. Additionally, the isotopic evidence shows that, probably around MIS21, these bears started hibernating and, consequently, habiting in karstic environments during winters, coinciding with the harshening of climatic conditions [190].
3.5. Mustelids
Meles meles
Badgers of the genus Meles have been reported from Eurasian localities since the Late Pliocene (3.5–3 Ma); their fossil record is, however, very scarce. This caused confusion among the taxonomy and prevented any good phylogenetic reconstruction of the genus. The first species to appear, almost simultaneously, are Meles thorali in Europe and Meles chiai in China [191,192,193]. Even if this synchronous appearance makes it difficult to hypothesize where the genus originated, the timeframe coincides with the progressive transition of northern hemisphere biocoenosis from a subtropical, predominantly wooded habitat to more open environments and mixed forests with a progressive increase in seasonality [8]. Until recently, the earliest known evidence of Meles meles was found at Fuente Nueva 3, dating back to around 1.2 million years ago. However, Marciszak et al. [194] reported several M. meles remains from Żabia Cave in Poland, a site estimated to be between 1.7 and 1.5 Ma. If this finding is verified, it will bridge the temporal gap between the latest records of M. thorali at Apollonia-1 (around 1.5 Ma) and the earliest European badgers. The presence of M. meles at Żabia Cave could indicate that extant European badgers likely evolved from an M. thorali-like ancestor in Asia and then migrated to Europe, where they gradually replaced M. thorali.
The European badger (M. meles) is the only mustelid recorded in the Vallparadís Section. Abundant cranial remains of this species were recovered from the Lower and Middle Units (layers EVT10, EVT11, and EVT12; and layers EVT6, EVT7, and EVT8; [23] and references therein). The M. meles specimens from Vallparadís display a large intraspecific variability, characteristic of the genus, often leading to great taxonomic confusion. This appears particularly evident when comparing the two most complete skulls of Vallparadís, as they have very different sizes. However, the robust skull with a large anteriorly placed infraorbital foramen and the distolingually placed metaconule of M1 are characteristic of M. meles and differentiate it from M. thorali (Figure 6).
Figure 6.
Meles meles remains recovered from the Vallparadís Section. Cranium with left and right p4–m1 (EVT25417) from layer EVT12 in (A) dorsal, (B) ventral, and (C) right lateral views; partial cranium with left and right p2–m1 (IPS94288) from layer EVT12 in (D) dorsal, (E) ventral, and (F) right lateral views; left partial hemi-mandible with m1 (IPS122011) from layer EVT7 in (G) buccal and (H) lingual views; right hemi-mandible with i1–m2 (IPS122008) from layer EVT12 in (I) lingual, (J) buccal, and (K) occlusal views; left hemi-mandible with i3–m1 (IPS122009) from layer EVT12 in (L) buccal, (M) lingual and (N) occlusal views; right hemi-mandible with c1–m1 (IPS122010) from layer EVT12 in (O) lingual, (P) buccal, and (Q) occlusal views; mandible with left p2 + p3 and right p1–m1 (IPS94288) from layer EVT12 in (R) right lingual, (S) right buccal, (T) left buccal, (U) left lingual, and (V) occlusal views.
It is unclear whether the emergence of the modern badger species reflects a general trend of progressive omnivorous adaptations within the lineage itself or is due to specific environmental conditions. Unfortunately, the few post-cranial remains of Meles recovered from Vallparadís (a radius and three phalanges) do not allow for inferences to be made on the evolution of the dietary behavior of this genus.
3.6. Vallparadís Guild Structure: Composition and Ecological Comparison with Other Early Pleistocene Guilds
The results of the BCA are reported in Figure 7A. The analysis clearly separates two large groups: a group of African sites (node 1) and one of all the Eurasian localities (node 3). The first group that branches out includes the East and North African guilds. Within this, the Shungura Formation of Omo, levels G–K, stems at the base of the cluster. The major difference with the other sites includes the presence of Helogale gr. hirtula and Megantereon whitei. Within the African cluster, two subgroupings branch from node 2 (percentage p-value = 70%): The first one (node 7) clusters the guilds of Koobi Fora Okote Fm. and that of Tighennif. The two localities have similar age and share several species (e.g., Crocuta crocuta, Hyaena hyaena, and Panthera leo). The percentage p-value (=71%) of this node is a testament of their own peculiarities. The second subcluster is that of node 9 and is well supported (percentage p-value = 94%). The subcluster includes East African localities with an age between ca. 1.9 and 1.2 Ma. All three localities share numerous taxa (Panthera pardus, Pseudocivetta ingens, Crocuta crocuta, and Hyaena hyaena), but the Olduvai Bed 1 equally differs from Koobi Fora KBS Fm. and Olduvai Bed 2 from a more diverse guild for exclusive carnivorans (e.g., Xenocyon africanus or Otocyon recki) and for occurrences shared only with one of the sites clustered together at node 14 (e.g., the Lutra in both Olduvai and the Lupulella in the coeval Bed 1 and KBS Fm.). The larger cluster composed of Eurasian localities (node 3) is further subdivided into numerous subgroups. Node 6 identifies the separation of Early–Middle Pleistocene Northeastern Chinese sites of Jinyuan Cave Upper levels and Zhoukoudian Locality 1. Their grouping is justified by some shared elements, e.g., Canis variabilis and Vulpes chikushanensis, and also for the peculiarity in comparison to other Asian sites. Nevertheless, the percentage p-value is not among the highest, although it is fairly high (p-value = 78%). The second group is that of the node 13 (percentage p-value = 98%) group, together with the Jinyuan Cave Lower levels and Nihewan Classic Fauna. As in the case of the cluster of node 6, chronological and geographic proximity might be the reason for the clusterization of these sites. They indeed share a large number of taxa (for a total of eleven species; see Supplementary Table S1). A similar reason might lie at the base of the grouping of node 11 (percentage p-value = 97%), that of Gigantopithecus Cave and of Gongwangling, two sites of Central–Southern China. The grouping is supported by the presence of taxa exclusive that are to these sites, e.g., Ailuropoda melanoleuca and Panthera pardus, or rarer taxa, like Arctonyx and Felis sylvestris. Node 8 denotes a larger set of European and Western Asian localities of Dmanisi and ‘Ubeidiya. Trinchera Dolina TD6 is the first site stemming out from node 8: this position is due to the presence of clear European species (e.g., Lynx pardinus, Canis mosbachensis, and Vulpes alopecoides) but also new and rare occurrences for Early Pleistocene, like Crocuta crocuta. The grouping of Poggio Rosso and Casa Frata is well supported (percentage p-value = 94%) and justified by the close chronological and geographical position and their taxonomical composition (with six shared taxa, e.g., Canis arnensis, Lynx issiodorensis, and Ursus etruscus). The cluster of node 11 has ‘Ubeidiya at its base. The Israeli site is characterized by the compresence of Eurasian and out-of-Africa taxa that are clearly affine with late Calabrian European sites (e.g., Canis mosbachensis, Xenocyon lycaonoides, and Panthera gombaszoegensis). The other localities are organized in two groups: one of earlier localities from Georgia and Southern Europe (node 16) and one of Epivillafranchian sites (node 18). In the first one, Dmanisi stems from the group made of Pirro Nord DE, Venta Micena, and Apollonia-1. At the level of carnivore guild, there is very little difference in terms of composition between the four sites: they share nine carnivores (Supplementary Table S1). This is particularly true especially for Venta Micena and Apollonia-1, which share all the taxa (see Supplementary Table S1). A similar situation is that of the four Epivillafranchian sites (among them Vallparadís ones). These sites have six taxa in common (Meles meles, Lynx pardinus, Pachycrocuta brevirostris, Canis mosbachensis, Xenocyon lycaonoides, and Ursus deningeri), and two more are shared between EVT7/CGRD7, Vallonnet, and Untermassfeld (reaching the number of eight, respectively, nearly the 73%, the 62%, and the 73% of their record).
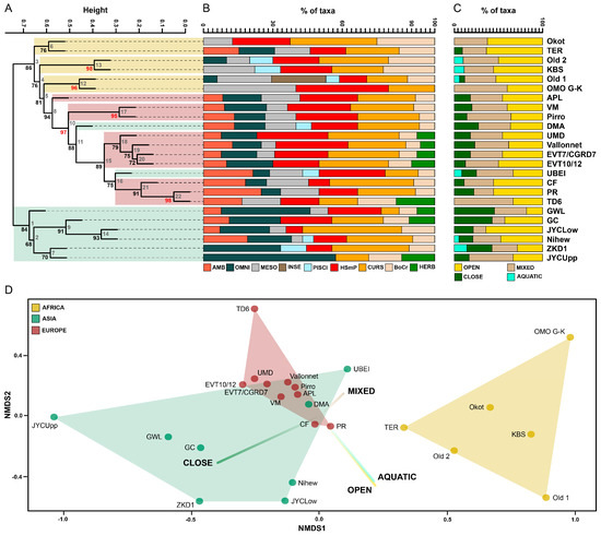
Figure 7.
Bootstrapping cluster analysis and non-metric multidimensional scaling for Old World Early Pleistocene sites. (A) Dendrogram resulting from the bootstrapping cluster analysis on presence/absence of taxa in selected sites. (B) Histograms of the relative proportions of the ecological preference of the carnivorans in the analyzed guilds of the Old World, arranged according to a BCA based on ecological matrix of the sites. (C) Histograms of the relative proportions of the ecological preference of the carnivorans in the analyzed guilds of the Old World, arranged according to a BCA based on environmental matrix of the sites. (D) Non-metric multidimensional scaling plot on the environmental parameters of Old World Early Pleistocene sites. Abbreviations: AMB, hypercarnivorous ambush predators; BoCr, hypercarnivorous species with bone-cracking adaptations; CURS, hypercarnivorous cursorial predators; HERB, hypocarnivorous adaptations towards herbivory; HSmP, small-sized hypercarnivorous species; INSE, insectivorous species; MESO, mesocarnivores; OMNI, omnivorous, hypocarnivorous, and opportunistic feeders; PISC, hypercarnivores adapted to a piscivorous diet; APL, Apollonia-1 (Greece); CF, Casa Frata (Italy); DMA, Dmanisi (Georgia); EVT10/12, Vallparadís Estacio layers 10–12 (Spain); EVT7/CGRD7, Vallparadís Estacio layer 7/Cal Guardiola 7 (Spain); GWC, Gongwangling (China); JYCLow, Jinyuan Cave Lower fauna (China); JYCUpp, Jinyuan Cave Upper Fauna (China); KBS, KBS Member, Koobi Fora Formation (Kenya); Nihew, Xiashagou, Classic Nihewan (China); Okot, Okote Member, Koobi Fora Formation (Kenya); Old 1, Olduvai Bed I (Tanzania); Old 2, Olduvai Bed II (Tanzania); OMO G-K, Members GeK, Shungura Formation (Ethiopia); Pirro, Pirro Nord (Italy); PR, Poggio Rosso (Italy); TD6, Trincher Dolina 6 (Spain); UBEI, ‘Ubeidiya (Israel); UMD, Untermassfeld (Germany); Vallonnet, Vallonnet (France); VM, Venta Micena (Spain); ZKD1, Zhoukoudian Locality 1 (China).
Figure 7C reports the result of NMDS on the occurrences reported in each site, taking into consideration the environmental preferences of the taxa. In the plot, the distribution of the localities reflects the similarity between them (i.e., the closer the sites, the more similar) and generally confirms the results of the BCA, as described above. In the graph, European localities are greatly associated with one another, despite their chronological differences. Among these, particularly the sites of Poggio Rosso and Casa Frata have carnivore guilds similar between them but fairly distinct from the group composed of late Early Pleistocene of Venta Micena, Pirro Nord, Vallonnet, and Vallparadís layers. The exception among the European sites is Trinchera Dolina TD6, which lies greatly separated along the NMDS Axis 2. The limited number of carnivorans and the occurrence of peculiar elements, chiefly Crocuta crocuta and Cuon alpinus, might explain this distance from the other European guilds. Asian localities occupy a wide space in the NMDS. For instance, the (nearly) coeval Gigantopithecus Cave, Nihewan Classic Fauna, and Jinyuan Cave Lower Fauna are separated in two positions, with the latter two much closer to each other than to the Southern Chinese locality of Gigantopithecus Cave. In turn, this site is closer to the Late Calabrian site of Gongwanling. Regarding temporal distinctions, Jinyuan Cave Upper Fauna is more distant from the Lower Fauna than from any other East Asian locality. This is possibly due to the arrival of new taxa like Canis variabilis and Ursus deningeri. The two sites of Dmanisi and ‘Ubeidiya are located considerably far from the Eastern Asian ones and much closer to European sites. Dmanisi lies close to Apollonia-1 and Venta Micena, as their carnivoran guilds share numerous taxa (e.g., Pachycrocuta brevirostris, Homotherium crenatidens, Panthera gombaszoegensis, Xenocyon lycaonoides, and Ursus etruscus). ‘Ubeidiya differs slightly from the European sites because of the mixture of African/Eurasian elements, such as Crocuta crocuta, Vormela peregusna, Canis mosbachensis, and Ursus etruscus. Far on the positive end of the NMDS 1 Axis, the African sites make up a separate and distinguishable group. Among them, we see that there is some kind of difference, as there is no evident clustering based on age or in terms of geographic or stratigraphic proximity. Tighennif is the most similar to European localities, given the number of European taxa recorded in the Algerian site. The high NMDS 2 Axis values of Shungura Fm. of Omo, levels G-K, might be explained by the presence of unique taxa (e.g., Helogale) not recorded in the other selected sites and the limited number of occurrences.
4. Discussion
4.1. The Vallparadís Section Carnivore Guild: Ecological and Taxonomical Comparison
The results of the BCA and the NMDS (Figure 7) show the different grouping of the carnivore guilds of Africa and Eurasia. The various guilds are correctly clustered into groups which testify the similarities but also the peculiarities between one another, for instance, the cluster of African guilds. These sites are separated by the other ones both taxonomically and ecologically (Figure 7), confirming previous results [28]. It is worth mentioning the differences in environmental preferences among African guilds: the large dominance of open habitat taxa in all guilds with different proportions in terms of aquatic and mixed habitat species. Another well-characterized grouping is that of Gigantopithecus Fauna and Gongwangling, as opposed to that of Nihewan Classic Fauna–Jinyuan Cave Lower Fauna and of Jinyuan Cave Upper Fauna–Zhoukoudian Loc. 1. This is evident in both BCA and in NDMS. Furthermore, the latter enhances the differences between clusters, adding the environmental parameters. The pattern of Asian localities might be the signal of the complete pattern of temporal and spatial turnover/latitudinal distribution and segregation that characterized and still characterize Asia today. Following the preferences of the carnivorans from the Asian sites supports a certain distinction in terms of habitats, with Gigantopithecus Fauna, Gongwangling, and Jinyuan Cave Upper Fauna dominated by a closed environment, in comparison to Nihewan Classic Fauna, Jinyuan Cave Lower Fauna, and Zhoukoudian Loc. 1, in which taxa of a more open environment dominate. The European localities are well clusterized together, with a clear affinity between Dmanisi and ‘Ubeidiya, as reported and discussed in other previous works [27,28,33,41]. This clusterization and the position in the NMDS space suggest that a majority of the European localities were characterized by relatively mixed environments, with no dominance between open- or closed-environment taxa. Among the European locality, only the Upper Valdarno localities of Poggio Rosso and Casa Frata are marked by proportionally more abundant open habitat taxa, in agreement with current understanding of the environments of Upper Valdarno Basin around 1.9–1.8 Ma [31,40]. In comparison to other considered localities from Asia, Africa, and Europe, the carnivore guild from the Vallparadís Section is, unsurprisingly, close to other Western European Epivillafranchian localities, particularly Untermassfeld and Vallonnet. This is consistently supported by the taxonomic composition of their guilds, equally composed by common elements like Meles meles, Lynx pardinus, and Ursus deningeri. This is confirmed by both the BCA and the NMDS (Figure 7).
4.2. The Vallparadís Section Carnivorans in the Iberian Context
The latest Early Pleistocene (Epivillafranchian) is not abundantly recorded in the Iberian Peninsula, with few sites exhibiting low diversity of recorded carnivorans, precluding accurate comparisons with the Vallparadís Section guild. On the Northeastern Iberia, the sites of the Incarcal complex basically have a good record of two carnivoran species (H. crenatidens and P. brevirostris) correlated with MIS21 [23]. However, at the close Bòvila Ordis site, no carnivore was recorded in the layers with an approximate age of 1.2 Ma [23]. Further south, in the Francolí valley, the recently discovered site of Barranc de la Boella, with an approximate age of 0.9 Ma, records P. gombaszoegensis, Hyaenidae indet., U. deningeri, and Canis sp. Unfortunately, there are only a few poorly preserved specimens [25].
In the Southern Iberian Peninsula, the site of Húescar-1, with a debated chronology around 0.8 Ma, records very few specimens of H. crenatidens, P. gombaszoegensis, Hyaenidae indet., and C. mosbachensis [195]. In Cadiz, in the Chaparral site [106], well-preserved but scarce specimens of V. pardoides, C. mosbachensis, and V. alopecoides have been recovered. A similar low diversity of carnivorans was documented in the Quibas site [18] (MIS30), with scarce records of Lynx pardinus and few indeterminate canid fragments.
Particularly interesting in this discussion is the site of Cueva Negra del Estrecho del Rio Quípar, with an estimated chronology of 990–772 ka [196]. The former authors describe carnivoran remains attributable to Ursus sp., Mustelidae indet., Crocuta sp., and Lynx sp. Probably the most interesting in this assemblage is the putative presence of a spotted hyena, coeval with the earliest records of this genus outside Africa in Trinchera Dolina [77]. However, a quick examination of the remains attributed to Crocuta open serious doubts on former authors’ attribution. Crocuta remains are not described in detail and only discussed based on a biometrical analysis of the lower p4 of a partial and poorly preserved right hemi-mandible [196]. The dimensions of the p4 fit perfectly with the specimens of the Vallparadís Section, securely attributed to Pachycrocuta. Additionally, the presence of mesial and distal accessory cuspulids on the p4 and the massive and high mandibular symphysis clearly favors its attribution to P. brevirostris [196].
A similar scenario is observed in the Early Pleistocene layers of the the Atapuerca site complex. Specifically, the layer TE9c of the Sima del Elefante site, with an estimated chronology of 1.2 Ma [197], evidences the presence of P. gombaszoegensis, Lynx pardinus, cf. Pannonictis, cf. Baranogale, Mustela sp., C. mosbachensis, V. alopecoides, and U. deningeri [197]. In the Trinchera Dolina TD6 layer [77], dated approximately 0.9 Ma, the recorded species includes U. deningeri, C. crocuta, M. palerminea, L. pardinus, C. mosbachensis, and V. alopecoides [77]. Other layers in the complex also include H. crenatidens and various carnivorans never described in detail. Despite the abundance of small mustelid species, which are extremely rare in the Iberian record, the most significant highlight of the Atapuerca site is the confirmed presence of the genus Crocuta in Early Pleistocene layers [77].
Finally, the most diverse carnivore guild on Iberian Early Pleistocene is found at the Cueva Victoria site [23], with an estimated chronology of 1.0–0.8 Ma; however, several doubts about the stratigraphical provenance of some specimens exist. The record includes H. crenatidens, M. adroveri, P. gombaszoegensis, V. pardoides, L. pardinus, P. brevirostris, U. deningeri, X. lycaonoides, C. mosbachensis, and V. alopecoides. Additionally, an unpublished third metatarsal is clearly attributable to P. s. fossilis. This guild is the same as the one recorded in the Vallparadís Section; however the uncertainties about their stratigraphical scheme preclude detailed discussion on their implications.
To summarize, the carnivoran guild of the latest Iberian Early Pleistocene shows no significant changes compared to the previous Late Villafranchian guild recorded at sites like Venta Micena [23], at least until MIS30 (ca. 1.0 Ma). Since MIS30, African-origin carnivorans such as P. s. fossilis and C. crocuta started to being recorded in Iberia but only in two sites or complexes, probably due to the scarce and fragmentary record of the Iberian Epivillafranchian record. Despite no secure records of P. pardus during this period, the main causes of the disappearance of several species may include the competition with newcomer species and the environmental changes associated with the onset of the Early–Middle Pleistocene Transition (i.e., increase in seasonality, aridity, and dissymmetrical climatic cycles prompted by an increase in wood cover as compared with previous Late Villafranchian).
4.3. The Vallparadís Section’s Carnivorans in the Eurasian Context
The scenario for the latest Early Pleistocene sites in Europe is similar to the Iberian one, characterized by several sites, predominantly in Mediterranean Europe, with poorly recorded carnivoran guilds. The European sites from the 1.2–0.8 Ma interval include Collecurti, Cava Rediccioli, Slivia, and Frantoio in Italy [198,199]; Apollonia-1 in Greece [32]; Blassac-la-Girondie, Bois-de-Riquet, Cagnes-sur-Mer, Ceyssaguet, Chagny, Rosières, Vallonnet, Soleilhac, Saint-Prest, Sartanette, Tour-de-Grimaldi, Trois Pigeons, and Durfort in France [39,200]; Untermassfeld in Germany [201]; Happisburgh in England [202]; Trilica in Montenegro [203]; Somssich Hill 2 in Hungary [204]; or Akhalkalaki in Georgia [205].
Among the former list, only Untermassfeld, Vallonnet, and Ceyssaguet exhibit a comparable or even most diverse carnivoran guild, which includes H. crenatidens, M. adroveri, P. gombaszoegensis, A. pardinensis, V. pardoides, L. pardinus, F. sylvetris, P. brevirostris, U. deningeri, X. lycaonoides, C. mosbachensis, V. alopecoides, and M. meles. Additionally, at Le Vallonnet, two lower molars of P. pardus were personally studied by the authors, supporting the taxonomic attribution made by [20].
Despite the different taxonomical attributions provided by different scholars, the Epivillafranchian carnivore guild of Europe displays homogeneity, except for the scarcely recorded African immigrants (lion, leopard, and spotted hyaena). However, several minor issues need to be addressed.
Firstly, since the beginning of the Pleistocene, U. etruscus was the only ursid recorded in European assemblages. This omnivorous specie, adapted to moderately wooded environments, was recorded at numerous sites. However, starting around 1.2 Ma and probably influenced by the climatic instability associated with the Early–Middle Pleistocene Transition, these forms progressively become stouter, larger, and more sexually dimorphic, starting their transition to a purely herbivorous diet [190]. Ursus deningeri was first recorded at the Vallonnet cave but also at the Vallparadís Section and Ceyssaguet. Alternatively, in Trinchera Dolina, Frantoio, and Untermassfeld, the potential same derived form has been cited under the attribution of U. dolinensis [77]. Secondly, in previous papers, one of us (J. M.-M.) hypothesized an Iberian origin for the Mediterranean lynx, first recorded at the Avenc Marcel cave (1.6 Ma) [113,114]. Recent research studies demonstrated that, by the end of Late Villafranchian and Epivillafranchian, L. pardinus was already distributed throughout all of Mediterranean Europe. This species was present at sites such as Pirro Nord, Vallonnet, Ceyssaguet, the Vallparadís Section, Cueva Victoria, or Untermassfeld, making it difficult to determine the precise geographical origin of the species. A more parsimonious hypothesis suggests a gradual transition from L. issiodorensis-like forms to smaller L. pardinus-like ones. Lastly, the evolutive history of the wild cat (Felis sylvestris) remains poorly understood. The presence of a mandible of this species in the approximately 2.0 Ma layers of the Italian Upper Valdarno complex is known. However, until the late Middle Pleistocene, it seems that this species did not exist in Europe. Despite the exceedingly limited record, often consisting of one or two fragments, this evidence from the Epivillafranchian European sites pointed to a continuous presence of the wild cat in Europe.
In summary, the Calabrian carnivore guild remained stable throughout the Late Villafranchian but began to decline with the disappearance of several Villafranchian-character species during the arid phase associated with MIS30. This period is precisely recorded at the Vallparadís Section, which also marks the first appearance of lions and the last occurrence of dirk-toothed cats (layers EVT10-12). The various layers of the Vallparadís Section have become a key reference for studying these changes in the carnivoran guild. Future stable isotope and microwear analyses will provide further insights into the impact of the Early–Middle Pleistocene Transition on European taphocenosis [190].
5. Conclusions
The Early–Middle Pleistocene Transition in the Northern Hemisphere marked a shift from the predominantly obliquity-forced cyclicity to the strongly asymmetric and severely cold precession-forced cyclicity characteristic of the Middle and Late Pleistocene. These changes, along with increased aridity and seasonality, profoundly affected the European late Early Pleistocene taphocenosis. The Vallparadís Section, with its multiple layers comprising a 12 m thick sequence, is currently the only European site where the impact on large mammal assemblages during this period can be studied in detail. This period roughly coincides with the transition from Oldowan to Acheulian culture in Western Europe.
In this study, we detail the carnivoran guild composition of the Vallparadís Section and its changes over time, comparing it with other Iberian and European sites. The results show the stability of most of the guild during the Calabrian Early Pleistocene, with the arrival of several newcomers of African origin (e.g., steppe lions). These long-surviving Calabrian species are recorded until the interglacial stage MIS31 in layers EVT7 and CGRD7 of the section (e.g., Megantereon or Xenocyon).
Supplementary Materials
The following supporting information can be downloaded at https://www.mdpi.com/article/10.3390/quat7030040/s1, Figure S1: Geographical location of the Vallparadís Section within the Iberian Peninsula and the city of Terrassa. Additionally, composite stratigraphic section with the layer of precedence of the studied specimens; Figure S2: Map of the Old World showing the considered localities in the present study. Number: 1 = Vallparadís Section (Iberia); 2 = Apollonia-1 (Greece); 3 = Casa Frata (Italy); 4 = Dmanisi (Georgia); 5 = Gongwangling (China); 6 = Jinyuan Cave Lower Fauna (China); 7 = Jinyuan Cave Upper Fauna (China); 8 = KBS Member, Koobi Fora Formation (Kenya); 9 = Xiashagou, Classic Nihewan (China); 10 = Okote Member, Koobi Fora Formation (Kenya); 11 = Olduvai Bed I (Tanzania); 12 = Olduvai Bed II (Tanzania); 13 = Members G-K, Shungura Formation (Ethiopia); 14 = Pirro Nord (Italy); 15 = Poggio Rosso (Italy); 16 = Trinchera Dolina 6 (Spain); 17 = Ubeidiya (Israel); 18 = Untermassfeld (Germany); 19 = Vallonnet (France); 20 = Venta Micena (Spain); 21 = Zhoukoudian Locality 1 (China); Table S1: Database of species occurrences per selected sites used in the analysis. Abbreviations: APL, Apollonia-1 (Greece); CF, Casa Frata (Italy); DMA, Dmanisi (Georgia); EVT10/12, Vallparadís Estacio layers 10–12 (Spain); EVT7/CGRD7, Vallparadís Estacio layer 7/Cal Guardiola 7 (Spain); GWC, Gongwangling (China); JYCLow, Jinyuan Cave Lower Fauna (China); JYCUpp, Jinyuan Cave Upper Fauna (China); KBS, KBS Member, Koobi Fora Formation (Kenya); Nihew, Xiashagou, Classic Nihewan (China); Okot, Okote Member, Koobi Fora Formation (Kenya); Old 1, Olduvai Bed I (Tanzania); Old 2, Olduvai Bed II (Tanzania); OMO G-K, Members GeK, Shungura Formation (Ethiopia); Pirro, Pirro Nord (Italy); PR, Poggio Rosso (Italy); TD6, Trinchera Dolina 6 (Spain); UBEI, ‘Ubeidiya (Israel); UMD, Untermassfeld (Germany); Vallonnet, Vallonnet (France); VM, Venta Micena (Spain); ZKD1,. Zhoukoudian Locality 1 (China). References: [9,21,23,28,29,30,31,32,33,34,35,36,37,38,39,40,41,42,43,44].
Author Contributions
Conceptualization, J.M.-M.; methodology, S.B.-L. and D.F.; software, S.B.-L.; formal analysis, S.B.-L. and D.F.; investigation, all co-authors; resources, J.M.-M.; data curation, J.M.-M.; writing—review and editing, all co-authors. All authors have read and agreed to the published version of the manuscript.
Funding
Research on the Vallparadís Section was funded by the Departament de Cultura de la Generalitat de Catalunya under the research project ‘Evolució dels ecosistemes dels Pirineus Orientals i àrees adjaçents durant el Pleistocè: 2022–2025′ for which J.M.-M. is the principal investigator. D.F. was supported by the Ayuda del Programa de Formación de Profesorado Universitario (FPU20/03,389) and is a Ph.D. student at the Programa de Doctorado en Biología at the Universidad Complutense de Madrid.
Data Availability Statement
All data included in this paper are available upon corresponding author upon reasonable request.
Acknowledgments
The present manuscript is part of the PhD thesis of MPV, under the Biodiversity Ph.D. program of the Universitat Autònoma de Barcelona (UAB). The authors thank the Servei d’Arqueologia i Paleontologia de la Generalitat de Catalunya for the help on the Vallparadís Section Research.
Conflicts of Interest
The authors declare no conflicts of interest.
References
- Bertini, A. Pliocene to Pleistocene Palynoflora and Vegetation in Italy: State of the Art. Quat. Int. 2010, 225, 5–24. [Google Scholar] [CrossRef]
- Bertini, A.; Magi, M.; Mazza, P.P.A.; Fauquette, S. Impact of Short-Term Climatic Events on Latest Pliocene Land Settings and Communities in Central Italy (Upper Valdarno Basin). Quat. Int. 2010, 225, 92–105. [Google Scholar] [CrossRef]
- Magri, D.; Di Rita, F.; Aranbarri, J.; Fletcher, W.; González-Sampériz, P. Quaternary Disappearance of Tree Taxa from Southern Europe: Timing and Trends. Quat. Sci. Rev. 2017, 163, 23–55. [Google Scholar] [CrossRef]
- Leroy, S.A.G.; Arpe, K.; Mikolajewicz, U. Vegetation Context and Climatic Limits of the Early Pleistocene Hominin Dispersal in Europe. Quat. Sci. Rev. 2011, 30, 1448–1463. [Google Scholar] [CrossRef]
- Blain, H.; Agustí, J.; Lordkipanidze, D.; Rook, L.; Del, M. Paleoclimatic and Paleoenvironmental Context of the Early Pleistocene Hominins from Dmanisi (Georgia, Lesser Caucasus) Inferred from the Herpetofaunal Assemblage. Quat. Sci. Rev. 2014, 105, 136–150. [Google Scholar] [CrossRef]
- Head, M.J.; Gibbard, P.L. Early–Middle Pleistocene Transitions: The Land–Ocean Evidence; Geological Society of London: London, UK, 2005; ISBN 978-1-86239-495-7. [Google Scholar]
- Clark, P.U.; Archer, D.; Pollard, D.; Blum, J.D.; Rial, J.A.; Brovkin, V.; Mix, A.C.; Pisias, N.G.; Roy, M. The Middle Pleistocene Transition: Characteristics, Mechanisms, and Implications for Long-Term Changes in Atmospheric pCO2. Quat. Sci. Rev. 2006, 25, 3150–3184. [Google Scholar] [CrossRef]
- Head, M.J.; Gibbard, P.L. Early–Middle Pleistocene Transitions: Linking Terrestrial and Marine Realms. Quat. Int. 2015, 389, 7–46. [Google Scholar] [CrossRef]
- Kahlke, R.D.; García, N.; Kostopoulos, D.S.; Lacombat, F.; Lister, A.M.; Mazza, P.P.A.; Spassov, N.; Titov, V.V. Western Palaearctic Palaeoenvironmental Conditions during the Early and Early Middle Pleistocene Inferred from Large Mammal Communities, and Implications for Hominin Dispersal in Europe. Quat. Sci. Rev. 2011, 30, 1368–1395. [Google Scholar] [CrossRef]
- Strani, F.; DeMiguel, D.; Alba, D.M.; Moyà-Solà, S.; Bellucci, L.; Sardella, R.; Madurell-Malapeira, J. The Effects of the “0.9 Ma Event” on the Mediterranean Ecosystems during the Early-Middle Pleistocene Transition as Revealed by Dental Wear Patterns of Fossil Ungulates. Quat. Sci. Rev. 2019, 210, 80–89. [Google Scholar] [CrossRef]
- Mudelsee, M.; Schulz, M. The Mid-Pleistocene Climate Transition: Onset of 100 Ka Cycle Lags Ice Volume Build-up by 280 Ka. Earth Planet. Sci. Lett. 1997, 151, 117–123. [Google Scholar] [CrossRef]
- Blain, H.-A.; Lozano-Fernández, I.; Agustí, J.; Bailon, S.; Granda, L.; Patrocinio, M.; Ortiz, E.; Ros-Montoya, S.; Jiménez-Arenas, J.M.; Toro-Moyano, I.; et al. Refining upon the Climatic Background of the Early Pleistocene Hominid Settlement in Western Europe: Barranco Le on and Fuente Nueva-3 (Guadix-Baza Basin, SE Spain). Quat. Sci. Rev. 2016, 144, 132–144. [Google Scholar] [CrossRef]
- Crippa, G.; Angiolini, L.; Bottini, C.; Erba, E.; Felletti, F.; Frigerio, C.; Hennissen, J.; Leng, M.; Petrizzo, M.R.; Raffi, I.; et al. Seasonality Fluctuations Recorded in Fossil Bivalves during the Early Pleistocene: Implications for Climate Change. Palaeogeogr. Palaeoclimatol. Palaeoecol. 2016, 446, 234–251. [Google Scholar] [CrossRef]
- Saarinen, J.; Oksanen, O.; Zliobaite, I.; Fortelius, M.; DeMiguel, D.; Azanza, B.; Bocherens, H.; Luzón, C.; Solano, J.; Yravedra, J.; et al. Pliocene to Middle Pleistocene Climate History in the Guadix-Baza Basin, and the Environmental Conditions of Early Homo Dispersal in Europe. Quat. Sci. Rev. 2021, 268, 107132. [Google Scholar] [CrossRef]
- Rodríguez-Gómez, G.; Palmqvist, P.; Ros-Montoya, S.; Espigares, M.; Martínez-Navarro, B. Resource Availability and Competition Intensity in the Carnivore Guild of the Early Pleistocene Site of Venta Micena (Orce, Baza Basin, SE Spain). Quat. Sci. Rev. 2017, 143, 69–83. [Google Scholar] [CrossRef]
- Postigo-Mijarra, J.; Burjachs, F.; Manzaneque, F.; Morla, C. A Palaeoecological Interpretation of the Lower-Middle Pleistocene Cal Guardiola Site (Terrassa, Barcelona, NE Spain) from the Comparative Study of Wood and Pollen. Rev. Palaeobot. Palynol. 2007, 146, 247–264. [Google Scholar] [CrossRef]
- Sorbelli, L.; Alba, D.; Cherin, M.; Moullé, P.-E.; Brugal, J.-P.; Madurell Malapeira, J. A Review on Bison Schoetensacki and Its Closest Relatives through the Early-Middle Pleistocene Transition: Insights from the Vallparadís Section (NE Iberian Peninsula) and Other European Localities. Quat. Sci. Rev. 2021, 261, 106933. [Google Scholar] [CrossRef]
- Piñero, P.; Agustí, J.; Laborda, C.; Duval, M.; Zhao, J.; Blain, H.A.; Furió, M.; Laplana, C.; Rosas, A.; Sevilla, P. Quibas-Sima: A Unique 1 Ma-Old Vertebrate Succession in Southern Iberian Peninsula. Quat. Sci. Rev. 2022, 283, 107469. [Google Scholar] [CrossRef]
- Rodríguez, J.; Mateos, A.; Hertler, C.; Palombo, M.R. Modelling Human Presence and Environmental Dynamics during the Mid-Pleistocene Revolution: New Approaches and Tools. Quat. Int. 2015, 393, 19–23. [Google Scholar] [CrossRef]
- Moulle, P.-E. Les Grand Mammifères Du Pléistocène Inférieur de La Grotte Du Vallonnet (Roquegrune-Cap-Martin, Alpes Maritimes): Étude Paléontologie Des Carnivores, Équidé, Suidé et Bovidés. Ph.D. Thesis, Muséum national d’histoire naturelle, Paris, France, 1992. [Google Scholar]
- Madurell-Malapeira, J.; Minwer-Barakat, R.; Alba, D.M.; Garcés, M.; Gómez, M.; Aurell-Garrido, J.; Ros-Montoya, S.; Moyà-Solà, S.; Berástegui, X. The Vallparadís Section (Terrassa, Iberian Peninsula) and the Latest Villafranchian Faunas of Europe. Quat. Sci. Rev. 2010, 29, 3972–3982. [Google Scholar] [CrossRef]
- Madurell Malapeira, J.; Alba, D.; Espigares, M.; Vinuesa Vinuesa, V.; Palmqvist, P.; Martínez-Navarro, B.; Moyà-Solà, S. Were Large Carnivorans and Great Climatic Shifts Limiting Factors for Hominin Dispersals? Evidence of the Activity of Pachycrocuta Brevirostris during the Mid-Pleistocene Revolution in the Vallparadís Section (Vallès-Penedès Basin, Iberian Peninsula). Quat. Int. 2017, 431, 42–52. [Google Scholar] [CrossRef]
- Madurell-Malapeira, J.; Ros-Montoya, S.; Espigares, M.P.; Alba, D.M.; Aurell-Garrido, J. Villafranchian Large Mammals from the Iberian Peninsula: Paleobiogeography, Paleoecology and Dispersal Events. J. Iber. Geol. 2014, 40, 167–178. [Google Scholar] [CrossRef]
- Minwer-Barakat, R.; Madurell-Malapeira, J.; Alba, D.M.; Aurell-Garrido, J.; De Esteban-Trivigno, S.; Moyà-Solà, S. Pleistocene Rodents from the Torrent de Vallparadís Section (Terrassa, Northeastern Spain) and Biochronological Implications. J. Vertebr. Paleontol. 2011, 31, 849–865. [Google Scholar] [CrossRef]
- Fidalgo, D.; Rosas, A.; Madurell-Malapeira, J.; Pineda, A.; Huguet, R.; García-Tabernero, A.; Cáceres, I.; Ollé, A.; Vallverdú, J.; Saladie, P. A Review on the Pleistocene Occurrences and Palaeobiology of Hippopotamus Antiquus Based on the Record from the Barranc de La Boella Section (Francolí Basin, NE Iberia). Quat. Sci. Rev. 2023, 307, 108034. [Google Scholar] [CrossRef]
- Fidalgo, D.; Rosas, A.; Bartolini-Lucenti, S.; Boisserie, J.-R.; Pandolfi, L.; Martínez-Navarro, B.; Palmqvist, P.; Rook, L.; Madurell-Malapeira, J. Increase on Environmental Seasonality through the European Early Pleistocene Inferred from Dental Enamel Hypoplasia. Sci. Rep. 2023, 13, 16941. [Google Scholar] [CrossRef] [PubMed]
- Bartolini-Lucenti, S.; Cirilli, O.; Pandolfi, L.; Bernor, R.L.; Bukhsianidze, M.; Carotenuto, F.; Lordkipanidze, D.; Tsikaridze, N.; Rook, L. Zoogeographic Significance of Dmanisi Large Mammal Assemblage. J. Hum. Evol. 2022, 163, 103125. [Google Scholar] [CrossRef] [PubMed]
- Bartolini-Lucenti, S.; Madurell-Malapeira, J.; Martínez-Navarro, B.; Cirilli, O.; Pandolfi, L.; Rook, L.; Bushkhianidze, M.; Lordkipanidze, D. A Comparative Study of the Early Pleistocene Carnivore Guild from Dmanisi (Georgia). J. Hum. Evol. 2022, 162, 103108. [Google Scholar] [CrossRef] [PubMed]
- Jin, C.; Wang, Y.; Liu, J.; Ge, J.; Zhao, B.; Liu, J.; Zhang, H.; Shao, Q.; Gao, C.; Zhao, K.; et al. Late Cenozoic Mammalian Faunal Evolution at the Jinyuan Cave Site of Luotuo Hill, Dalian, Northeast China. Quat. Int. 2021, 577, 15–28. [Google Scholar] [CrossRef]
- Petrucci, M.; Cipullo, A.; Martínez-Navarro, B.; Rook, L.; Sardella, R. The Late Villafranchian (Early Pleistocene) Carnivores (Carnivora, Mammalia) from Pirro Nord (Italy). Palaeontogr. Abt. A Palaozool. Stratigr. 2013, 298, 113–145. [Google Scholar] [CrossRef]
- Rook, L.; Croitor, R.; Delfino, M.; Ferretti, M.P.; Gallai, G.; Pavia, M. The Upper Valdarno Plio-Pleistocene Vertebrate Record: An Historical Overview, with Notes on Palaeobiology and Stratigraphic Significance of Some Important Taxa. Ital. J. Geosci. 2013, 132, 104–125. [Google Scholar] [CrossRef]
- Koufos, G. New Material and Revision of the Carnivora, Mammalia from the Lower Pleistocene Locality Apollonia 1, Greece. Quaternary 2018, 1, 6. [Google Scholar] [CrossRef]
- Konidaris, G.E. Guilds of Large Carnivorans during the Pleistocene of Europe: A Community Structure Analysis Based on Foraging Strategies. Lethaia 2022, 55, 1–18. [Google Scholar] [CrossRef]
- Bartolini-Lucenti, S.; Madurell-Malapeira, J. Unraveling the Fossil Record of Foxes: An Updated Review on the Plio-Pleistocene Vulpes Spp. from Europe. Quat. Sci. Rev. 2020, 236, 106296. [Google Scholar] [CrossRef]
- Werdelin, L.; Peigné, S. Carnivora. In Cenozoic Mammals of Africa; Werdelin, L., Sanders, W., Eds.; University of California Press: Berkeley, CA, USA, 2010. [Google Scholar]
- Fossil Mammals of Asia; Wang, X., Flynn, L.J., Fortelius, M., Eds.; Columbia University Press: New York, NY, USA, 2013; ISBN 978-0-231-15012-5. [Google Scholar]
- Geraads, D. Pleistocene Carnivora (Mammalia) from Tighennif (Ternifine), Algeria. Geobios 2016, 49, 445–458. [Google Scholar] [CrossRef]
- Bartolini-Lucenti, S.; Rook, L. A Review on the Late Villafranchian Medium-Sized Canid Canis Arnensis Based on the Evidence from Poggio Rosso (Tuscany, Italy). Quat. Sci. Rev. 2016, 151, 58–71. [Google Scholar] [CrossRef]
- Palombo, M.R.; Valli, A.M.F. Remarks on the Biochronology of Mammalian Faunal Complexes from the Pliocene to the Middle Pleistocene in France. Geol. Romana 2003, 37, 145–163. [Google Scholar]
- Mazza, P.; Bertini, A.; Magi, M. The Late Pliocene Site of Poggio Rosso (Central Italy): Taphonomy and Paleoenvironment. Palaios 2004, 19, 227–248. [Google Scholar] [CrossRef]
- Martínez-Navarro, B.; Belmaker, M.; Bar-Yosef, O. The Large Carnivores from ’Ubeidiya (Early Pleistocene, Israel): Biochronological and Biogeographical Implications. J. Hum. Evol. 2009, 56, 514–524. [Google Scholar] [CrossRef]
- De Giuli, C.; Masini, F. Late Villafranchian Faunas in Italy: The Casa Frata Local Fauna (Upper Valdarno, Tuscany). Palaeontogr. Ital. 1986, 74, 1–9. [Google Scholar]
- Arribas, A.; Garrido, G.; Viseras, C.; Soria, J.M.; Pla, S.; Solano, J.G.; Garcés, M.; Beamud, E.; Carrión, J.S. A Mammalian Lost World in Southwest Europe during the Late Pliocene. PLoS ONE 2009, 4, e7127. [Google Scholar] [CrossRef]
- Rook, L.; Martínez-Navarro, B. Villafranchian: The Long Story of a Plio-Pleistocene European Large Mammal Biochronologic Unit. Quat. Int. 2010, 219, 134–144. [Google Scholar] [CrossRef]
- Carotenuto, F.; Tsikaridze, N.; Rook, L.; Lordkipanidze, D.; Longo, L.; Condemi, S.; Raia, P. Venturing out Safely: The Biogeography of Homo Erectus Dispersal out of Africa. J. Hum. Evol. 2016, 95, 1–12. [Google Scholar] [CrossRef] [PubMed]
- Raia, P.; Carotenuto, F.; Meloro, C.; Piras, P.; Barbera, C.; Kotsakis, T. More than Three Million Years of Community Evolution. The Temporal and Geographical Resolution of the Plio-Pleistocene Western Eurasia Mammal Faunas. Palaeogeogr. Palaeoclimatol. Palaeoecol. 2009, 276, 15–23. [Google Scholar] [CrossRef][Green Version]
- Sokal, R.R.; Michener, C.D. A Statistical Method for Evaluating Systematic Relationships. Univ. Kans. Sci. Bull. 1958, 38, 1409–1438. [Google Scholar]
- Pillar, V.D. How Sharp Are Classifications? Ecology 1999, 80, 2508–2516. [Google Scholar] [CrossRef]
- Crusafont-Pairó, M.; Truyols-Santonja, J. A Biometric Study of the Evolution of Fissiped Carnivores. Evolution 1956, 10, 314–332. [Google Scholar] [CrossRef]
- Van Valkenburgh, B. Carnivore Dental Adaptations and Diet: A Study of Trophic Diversity within Guilds. In Carnivore; Gittleman, J.L., Ed.; Springer: Berlin/Heidelberg, Germany, 1989. [Google Scholar]
- Van Valkenburgh, B.; Koepfli, K.-P. Cranial and Dental Adaptations to Predation in Canids. Symp. Zool. Soc. Lond. 1993, 65, 15–37. [Google Scholar]
- Popowics, T.E. Postcanine Dental Form in the Mustelidae and Viverridae (Carnivora: Mammalia). J. Morphol. 2003, 256, 322–341. [Google Scholar] [CrossRef]
- Flower, L.O.H.; Schreve, D.C. An Investigation of Palaeodietary Variability in European Pleistocene Canids. Quat. Sci. Rev. 2014, 96, 188–203. [Google Scholar] [CrossRef]
- Medin, T.; Martínez-Navarro, B.; Madurell-Malapeira, J.; Figueirido, B.; Kopaliani, G.; Rivals, F.; Kiladze, G.; Palmqvist, P.; Lordkipanidze, D. The Bears from Dmanisi and the First Dispersal of Early Homo out of Africa. Sci. Rep. 2019, 9, 17752. [Google Scholar] [CrossRef]
- Estes, R.D. The Behavior Guide to African Mammals: Including Hoofed Mammals, Carnivores, Primates; University of California Press: Berkeley, CA, USA, 2012. [Google Scholar]
- Kruskal, J.B. Nonmetric Multidimensional Scaling: A Numerical Method. Psychometrika 1964, 29, 115–129. [Google Scholar] [CrossRef]
- R Studio Team. RStudio Team RStudio: Integrated Development Environment for R.; R Studio Team: Boston, MA, USA, 2024. [Google Scholar]
- R Core Team. R: A Language and Environment for Statistical Computing; R Core Team: Vienna, Austria, 2024. [Google Scholar]
- Suzuki, R.; Terada, Y.; Shimodaira, H. Pvclust: Hierarchical Clustering with P-Values via Multiscale Bootstrap Resampling 2019; Comprehensive R Archive Network: Tokio, Japan, 2019. [Google Scholar]
- Oksanen, J.; Blanchet, F.G.; Friendly, M.; Kindt, R.; Legendre, P.; McGlinn, D.; Minchin, P.; O’Hara, R.; Simpson, G.; Solymos, P.; et al. Vegan: Community Ecology Package. Ordination Methods, Diversity Analysis and Other Functions for Community and Vegetation Ecologists, Version 2.4-3; Comprehensive R Archive Network: 2017. Available online: https://cran.r-project.org/ (accessed on 10 June 2024).
- Wickham, H.; Chang, W.; Wickham, M.H. Package ‘Ggplot2’. Create Elegant Data Visualisations Using the Grammar of Graphics; Version 2; Comprehensive R Archive Network: 2016.
- Hemmer, H. Notes on the Ecological Role of European Cats (Mammalia: Felidae) of the Last Two Million Years. In Miscelánea en Homenaje a Emiliano Aguirre; Baquedano Pérez, E., Rubio Jara, S., Aguirre, E., Eds.; Museo Arqueológico Regional: Madrid, España, 2004; Volume 2, pp. 214–232. ISBN 84-451-2654-7. [Google Scholar]
- Antón, M. Sabertooth; Indiana University Press: Bloomington, IN, USA, 2013. [Google Scholar]
- Barnett, R.; Westbury, M.V.; Sandoval-Velasco, M.; Vieira, F.G.; Jeon, S.; Zazula, G.; Martin, M.D.; Ho, S.Y.W.; Mather, N.; Gopalakrishnan, S.; et al. Genomic Adaptations and Evolutionary History of the Extinct Scimitar-Toothed Cat, Homotherium Latidens. Curr. Biol. 2020, 30, 5018–5025.e5. [Google Scholar] [CrossRef] [PubMed]
- Viret, J. Le lœss à bancs durcis de Saint-Vallier (Drôme), et sa faune de mammifères villafranchiens (avec une analyse granulométrique et une analyse pollinique). Nouv. Arch. Musèum D’Histoide Nat. Lyon 1954, 4, 3–67. [Google Scholar] [CrossRef]
- Ballesio, R. Monographie d’un Machairodus Du Gisement Villafranchien de Senèze : Homotherium Crenatidens Fabrini. Trav. Lab. Géologie Fac. Sci. Lyon Nouv. Série 1963, 9, 1–129. [Google Scholar]
- Sorbelli, L.; Rufí, I.; Prat-Vericat, M.; Madurell-Malapeira, J. El Complex d’Incarcal: Quan els dents de sabre dominaven el comtat de Besalú. Quad. Assem. D’Estudis 2022, 3, 63–72. [Google Scholar]
- Carbone, C.; Maddox, T.; Funston, P.J.; Mills, M.G.L.; Grether, G.F.; Van Valkenburgh, B. Parallels between Playbacks and Pleistocene Tar Seeps Suggest Sociality in an Extinct Sabretooth Cat, Smilodon. Biol. Lett. 2009, 5, 81–85. [Google Scholar] [CrossRef] [PubMed]
- Madurell-Malapeira, J.; Alba, D.M.; Moyà-Solà, S. Carnivora from the Late Early Pleistocene of Cal Guardiola (Terrassa, Vallès-Penedès Basin, Catalonia, Spain). J. Paleontol. 2009, 83, 969–974. [Google Scholar] [CrossRef]
- Sotnikova, M.V.; Foronova, I.V. First Asian Record of Panthera (Leo) Fossilis (Mammalia, Carnivora, Felidae) in the Early Pleistocene of Western Siberia, Russia. Integr. Zool. 2014, 9, 517–530. [Google Scholar] [CrossRef]
- Marciszak, A.; Lipecki, G.; Pawłowska, K.; Jakubowski, G.; Ratajczak-Skrzatek, U.; Zarzecka-Szubińska, K.; Nadachowski, A. The Pleistocene Lion Panthera Spelaea (Goldfuss, 1810) from Poland—A Review. Quat. Int. 2021, 605–606, 213–240. [Google Scholar] [CrossRef]
- Sickenberg, O. Eine Säugenerfauna Des Eferen Bihariums Aus Dem Becken von Megalopolis (Peloponnes, Griechenland). Ann. Géologiques Pays Helléniques 1976, 27, 25–73. [Google Scholar]
- Tsoukala, E.; Chatzopoulou, K.; Rabeder, G.; Pappa, S.; Nagel, D.; Withalm, G. Paleontological and stratigraphical research in Loutra Arideas Bear Cave (Almopia Speleopark, Pella, Macedonia, Greece). Sci. Ann. Sch. Geol. Aristotle Univ. Thessalon. 2006, 98, 41–67. [Google Scholar]
- David, A.I.; Tatarinov, K.A.; Svistun, V.I. Khishnye, Hobotnye I Kopytnye Rannego Pleistocena Yugo–zapada SSSR [Carnivores, Proboscidians and Ungulates of Early Pleistocene at Southwest USSR], Shtiintsa: Kishinev, Moldova, 1990.
- Krakhmalnaya, T.V. Carnivore remains from Late Pleistocene and Holocene deposits in the Ukraine. In The Holocene History of the European Vertebrate Fauna; Benecke, N., Ed.; Modern aspects of research; Verlag Marie Leidorf GmbH: Nordrhein-Westfalen, Germany, 1999. [Google Scholar]
- Lewis, M.; Pacher, M.; Turner, A. The larger Carnivora of the West Runton Freshwater Bed. Quat. Int. 2010, 228, 116–135. [Google Scholar] [CrossRef]
- García, N. Osos Y Otros Carnívoros De La Sierra De Atapuerca; Fundacion Oso de Asturias: Oviedo, Spain, 2003. [Google Scholar]
- Hemmer, H. Pleistozäne Katzen Europas—Eine Übersicht. Cranium 2003, 20, 6–22. [Google Scholar]
- Hemmer, H. The story of the cave lion—Panthera leo spelaea (Goldfuss, 1810)—A review. Quaternaire 2010, 4, 201–208. [Google Scholar]
- Hemmer, H. The identity of the “lion”, Panthera principialis sp. nov., from the Pliocene Tanzanian site of Laetoli and its significance for molecular dating the pantherine phylogeny, with remarks on Panthera shawi (Broom, 1948), and a revision of Puma incurva (Ewer, 1956), the Early Pleistocene Swartkrans “leopard” (Carnivora, Felidae). Palaeobiodiversity Palaeoenvironments 2023, 103, 465–487. [Google Scholar]
- Serangeli, J.; Kolfschoten, T.V.; Starkovich, B.M.; Verheijen, I. The European saber-toothed cat (Homotherium latidens) found in the “Spear Horizon” at Schöningen (Germany). J. Hum. Evol. 2015, 89, 172–180. [Google Scholar] [CrossRef]
- Kurtén, B. Pleistocene Mammals of Europe; Weidenfeld and Nicolson: London, UK, 1968. [Google Scholar]
- Schütt, G.; Hemmer, H. Zur Evolution des Löwen (Panthera leo L.) im europäischen Pleistozän. Neues Jahrb. Für Geol. Paläontologie Monatsh. 1978, 18, 228–255. [Google Scholar]
- Argant, A.; Argant, J.; Jeannet, M.; Erbajeva, M. The big cats of the fossil site Château Breccia Northern Section (Saône-et-Loire, Burgundy, France), stratigraphy, palaeoenvironment, ethology and biochronological dating. Cour. Forschungsinstitut Senckenberg 2007, 259, 121–140. [Google Scholar]
- Marciszak, A.; Schouwenburg, C.; Gornig, W.; Lipecki, G.; Mackiewicz, P. Morphometric comparison of Panthera spelaea (Goldfuss, 1810) from Poland with the lion remains from Eurasia over the last 700 ka. Quat. Sci. Rev. 2019, 223, 105950. [Google Scholar] [CrossRef]
- Puzachenko, A.Y.; Argant, A.; Baryshnikov, G.F.; Boeskorov, G.G.; Kirillova, I.V.; Klimovsky, A.I.; Kosintsev, P.A.; Marciszak, A.; Plotnikov, V.V.; Sabol, M.; et al. Distribution history of the cave lion (Panthera spelaea (Goldfuss, 1810)). Earth Hist. Biodivers. 2024, 1, 100006. [Google Scholar] [CrossRef]
- Prat-Vericat, M.; Marciszak, A.; Rufí, I.; Sorbelli, L.; Llenas, M.; Lucenti, S.B.; Madurell-Malapeira, J. Middle Pleistocene Steppe Lion Remains from Grotte de la Carrière (Têt Valley, Eastern Pyrenees). J. Mamm. Evol. 2022, 29, 547–569. [Google Scholar] [CrossRef]
- Barnett, R.; Shapiro, B.; Barnes, I.; Ho, S.Y.; Burger, J.; Yamaguchi, N.; Higham, T.F.; Wheeler, H.T.; Rosendahl, W.; Sher, A.V.; et al. Phylogeography of lions (Panthera leo ssp.) reveals three distinct taxa and a late Pleistocene reduction in genetic diversity. Mol. Ecol. 2008, 18, 1668–1677. [Google Scholar] [CrossRef] [PubMed]
- Palmqvist, P.; Torregrosa, V.; Pérez-Claros, J.A.; Martínez-Navarro, B.; Turner, A. A re-evaluation of the diversity of Megantereon (Mammalia, Carnivora, Machairodontinae) and the problem of species identification in extinct carnivores. J. Vertebr. Paleontol. 2007, 27, 160–175. [Google Scholar] [CrossRef]
- Zhu, M.; Jiangzuo, Q.; Qin, D.; Jin, C.; Sun, C.; Wang, Y.; Yan, Y.; Liu, J. First discovery of Megantereon skull from southern China. Hist. Biol. 2021, 33, 3413–3422. [Google Scholar] [CrossRef]
- Werdelin, L.; Lewis, M.E. Species identification in Megantereon: A reply to Palmqvist. J. Paleontol. 2002, 76, 931–933. [Google Scholar] [CrossRef]
- Tura-Poch, C.; Bartolini-Lucenti, S.; Jiangzuo, Q.; Prat-Vericat, M.; Martínez-Navarro, B.; Rook, L.; Madurell-Malapeira, J. The disappearance of European dirk toothed-cats. Paleoworld 2024, in press. [Google Scholar] [CrossRef]
- Hemmer, H.; Kahlke, R.D.; Vekua, A.K. Panthera onca georgica ssp. nov. from the Early Pleistocene of Dmanisi (Republic of Georgia) and the phylogeography of jaguars (Mammalia, Carnivora, Felidae). Neues Jahrb. Geol. Paläontologie Abh. 2010; 115–127. [Google Scholar]
- Argant, A.; Argant, J. The Panthera gombaszogensis story: The contribution of the Château breccia (Saône-et-Loire, Burgundy, France). Quaternaire 2011, 4, 247–269. [Google Scholar]
- Turner, A. The evolution of the guild of larger terrestrial carnivores during the Plio-Pleistocene in Africa. Geobios 1990, 23, 349–368. [Google Scholar] [CrossRef]
- Manthi, F.K.; Brown, F.H.; Plavcan, M.J.; Werdelin, L. Gigantic lion, Panthera leo, from the Pleistocene of Natodomeri, eastern Africa. J. Paleontol. 2018, 92, 305–312. [Google Scholar] [CrossRef]
- Jiangzuo, Q.; Liu, J. First record of the Eurasian jaguar in southern Asia and a review of dental differences between pantherine cats. J. Quat. Sci. 2020, 35, 817–830. [Google Scholar] [CrossRef]
- Chatar, N.; Michaud, M.; Fischer, V. Not a jaguar after all? Phylogenetic affinities and morphology of the Pleistocene felid Panthera gombaszoegensis. Pap. Palaeontol. 2022, 8, e1464. [Google Scholar] [CrossRef]
- Hemmer, H. Studien an “Panthera schaubi” Viret aus dem Villafranchien von Saint-Vallier (Drôme). Neues Jahrb. Geol. Palaontol. Abh. 1964, 122, 324–336. [Google Scholar]
- Kurtén, B.; Crusafont-Pairó, M. Villafranchian carnivores (Mammalia) from La Puebla de Valverde (Teruel, Spain). Comm. Biologicae 1977, 85, 1–39. [Google Scholar]
- Owen, R. A History of British Fossil Mammals, and Birds; John Van Voorst: London, UK, 1846; 560p. [Google Scholar]
- Pons-Moyà, J.; Moyà-Solà, S. La fauna de carnívors del Pleistoceno medio (Mindel) de la cueva Victoria (Cartagena, España). Acta Geológica Hispánica 1978, 2, 54–58. [Google Scholar]
- Carbonell, E.; Escalera, J.E.; Solà, S.M.; Moyà, J.P.; de Villalta, J.F. Cueva Victoria (Murcia, España): Lugar de ocupación humana más antiguo de la Península Ibérica. Endins Publicació D'Espeleologia 1981, 8, 47–57. [Google Scholar]
- Blain, H.; Bailon, S.; Agustí, J. Amphibians and squamate reptiles from the latest early Pleistocene of Cueva Victoria (Murcia, southeastern Spain, SW Mediterranean): Paleobiogeographic and paleoclimatic implications, Geol. Acta 2008, 6, 345–361. [Google Scholar]
- Madurell-Malapeira, J.; Aurell-Garrido, J.; Alba, D.M.; Moyà-Solà, S. The Iberian record of the puma-like cat Puma pardoides (Owen, 1846)(Carnivora, Felidae). Comptes Rendus Palevol 2010, 9, 55–62. [Google Scholar] [CrossRef]
- Pacheco, F.G.; Santiago, A.; Gutiérrez, J.M.; López-García, J.M.; Blain, H.A.; Cuenca-Bescós, G.; van der Made, J.; Cáceres, I.; García, N. The early pleistocene paleontological site in the sierra del chaparral (villaluenga del rosario, cádiz, southwestern spain). Quat. Int. 2011, 243, 92–104. [Google Scholar] [CrossRef]
- Werdelin, L.; Dragusin, V.; Robu, M.; Petculescu, A.; Popescu, A.; Curran, S.; Terhune, C. Carnivora from the early pleistocene of Grăunceanu (Olteţ River Valley, Dacian Basin, Romania). Riv. Ital. Paleontol. Stratigr. 2023, 129, 457–476. [Google Scholar] [CrossRef] [PubMed]
- Werdelin, L. The evolution of lynxes. Ann. Zool. Fenn. 1981, 1, 37–71. [Google Scholar]
- Montoya, P.; Morales, J.; Sendra, J. Una mandiíbula de Lynx issiodorensis (Croizet y Jobert, 1828) (Carnivora, Mammalia) en el Plioceno inferior de Cuevas de Almanzora (Almeriía, España). Span. J. Palaeontol. 2001, 16, 125–131. [Google Scholar] [CrossRef]
- Ficcarelli, G.; Torre, D. Phyletic relationships between Lynx group issiodorensis and Lynx pardina. Boll. Soc. Paleontol. Ital. 1977, 16, 197–202. [Google Scholar]
- Cherin, M.; Iurino, D.A.; Sardella, R. New well-preserved material of Lynx issiodorensis valdarnens is (Felidae, Mammalia) from the Early Pleistocene of Pantalla (central Italy). Boll. Soc. Paleontol. Ital. 2013, 54, 103–111. [Google Scholar]
- Mecozzi, B.; Sardella, R.; Boscaini, A.; Cherin, M.; Costeur, L.; Madurell-Malapeira, J.; Pavia, M.; Profico, A.; Iurino, D.A. The tale of a short-tailed cat: New outstanding Late Pleistocene fossils of Lynx pardinus from southern Italy. Quat. Sci. Rev. 2021, 262, 106840. [Google Scholar] [CrossRef]
- Boscaini, A.; Madurell-Malapeira, J.; Llenas, M.; Martínez-Navarro, B. The origin of the critically endangered Iberian lynx: Speciation, diet and adaptive changes. Quat. Sci. Rev. 2015, 123, 247–253. [Google Scholar] [CrossRef]
- Boscaini, A.; Alba, D.M.; Beltran, J.F.; Moyà-Solà, S.; Madurell-Malapeira, J. Latest Early Pleistocene remains of Lynx pardinus (Carnivora, Felidae) from the Iberian Peninsula: Taxonomy and evolutionary implications. Quat. Sci. Rev. 2016, 143, 96–106. [Google Scholar] [CrossRef]
- Palmqvist, P.; Martínez-Navarro, B.; Pérez-Claros, J.A.; Torregrosa, V.; Figueirido, B.; Jiménez-Arenas, J.M.; Espigares, M.P.; Ros-Montoya, S.; De Renzi, M. The giant hyena Pachycrocuta brevirostris: Modelling the bone-cracking behavior of an extinct carnivore. Quat. Int. 2011, 243, 61–79. [Google Scholar] [CrossRef]
- Werdelin, L. Pachycrocuta (hyaenids) from the Pliocene of east Africa. Paläontologische Z. 1999, 73, 157–165. [Google Scholar] [CrossRef]
- Liu, J.; Liu, J.; Zhang, H.; Wagner, J.; Jiangzuo, Q.; Song, Y.; Liu, S.; Wang, Y.; Jin, C. The giant short-faced hyena Pachycrocuta brevirostris (Mammalia, Carnivora, Hyaenidae) from Northeast Asia: A reinterpretation of subspecies differentiation and intercontinental dispersal. Quat. Int. 2021, 577, 29–51. [Google Scholar] [CrossRef]
- Espigares, M.P.; Martínez-Navarro, B.; Palmqvist, P.; Ros-Montoya, S.; Toro, I.; Agustí, J.; Sala, R. Homo vs. Pachycrocuta: Earliest evidence of competition for an elephant carcass between scavengers at Fuente Nueva-3 (Orce, Spain). Quat. Int. 2013, 295, 113–125. [Google Scholar] [CrossRef]
- Vinuesa, V.; Madurell-Malapeira, J.; Fortuny, J.; Alba, D.M. The endocranial morphology of the Plio-Pleistocene bone-cracking hyena Pliocrocuta perrieri: Behavioral implications. J. Mamm. Evol. 2015, 22, 421–434. [Google Scholar] [CrossRef]
- Vinuesa, V.; Iurino, D.A.; Madurell-Malapeira, J.; Liu, J.; Fortuny, J.; Sardella, R.; Alba, D.M. Inferences of social behavior in bone-cracking hyaenids (Carnivora, Hyaenidae) based on digital paleoneurological techniques: Implications for human–carnivoran interactions in the Pleistocene. Quat. Int. 2016, 413, 7–14. [Google Scholar] [CrossRef]
- Pei, W.C. On the carnivora from locality 1 of Choukoutien. Palaeontol. Sin. Ser. C 1934, 8, 1–217. [Google Scholar]
- Valkenburgh, B.V. Iterative Evolution of Hypercarnivory in Canids (Mammalia: Carnivora): Evolutionary Interactions Among Sympatric Predators; Cambridge University Press Stable: Cambridge, UK, 1991; Volume 17, pp. 340–362. [Google Scholar]
- Chavez, D.E.; Gronau, I.; Hains, T.; Kliver, S.; Koepfli, K.P.; Wayne, R.K. Comparative Genomics Provides New Insights into the Remarkable Adaptations of the African Wild Dog (Lycaon Pictus). Sci. Rep. 2019, 9, 8329. [Google Scholar] [CrossRef] [PubMed]
- Kretzoi, M. Die Raubtiere von Gombaszög Nebst Einer Übersicht Der Gesamtfauna. Ann. Musei Natl. Hung. Pars Mineral. Geol. Palaeontol. 1938, 31, 88–157. [Google Scholar]
- Torre, D. I Cani Villafranchiani Della Toscana. Palaeontogr. Ital. 1967, 53, 113–138. [Google Scholar]
- Sotnikova, M.V. Remains of Canidae from the Lower Pleistocene Site of Untermassfeld. In The Pleistocene of Untermassfeld near Meiningen (Thuringia); Kahlke, R.-D., Ed.; Monographs of the RGZM. Propylaeum: Heidelberg, Germany, 2001; Volume 40, pp. 607–632. [Google Scholar]
- Rook, L. The Plio-Pleistocene Old World Canis (Xenocyon) Ex Gr. Falconeri. Boll. Soc. Paleontol. Ital. 1994, 33, 71–82. [Google Scholar]
- Martínez-Navarro, B.; Rook, L. Gradual Evolution in the African Hunting Dog Lineage Systematic Implications. Comptes Rendus Palevol 2003, 2, 695–702. [Google Scholar] [CrossRef]
- Koizumi, A. First Record of the Plio-Pleistocene Hypercarnivorous Canid, Canis (Xenocyon) Falconeri from Tama River. Quat. Res. 2003, 42, 105–111. [Google Scholar] [CrossRef][Green Version]
- Werdelin, L.; Lewis, M.E. Plio-Pleistocene Carnivora of Eastern Africa: Species Richness and Turnover Patterns. Zool. J. Linn. Soc. 2005, 144, 121–144. [Google Scholar] [CrossRef]
- Moullé, P.E.; Lacombat, F.; Echassoux, A. Apport Des Grands Mammifères de La Grotte Du Vallonnet (Roquebrune-Cap-Martin, Alpes-Maritimes, France) à La Connaissance Du Cadre Biochronologique de La Seconde Moitié Du Pléistocène Inférieur d’Europe. Anthropologie 2006, 110, 837–849. [Google Scholar] [CrossRef]
- Tedford, R.H.; Wang, X.; Taylor, B.E. Phylogenetic Systematics of the North American Fossil Caninae (Carnivora: Canidae). Bull. Am. Mus. Nat. Hist. 2009, 325, 1–218. [Google Scholar] [CrossRef]
- Hartstone-Rose, A.; Werdelin, L.; De Ruiter, D.J.; Berger, L.R.; Churchill, S.E. The Plio-Pleistocene Ancestor of Wild Dogs, Lycaon Sekowei n. Sp. J. Paleontol. 2010, 84, 299–308. [Google Scholar] [CrossRef]
- Madurell-Malapeira, J.; Rook, L.; Martínez-Navarro, B.; Alba, D.M.; Aurell-Garrido, J.; Moyà-Solà, S. The Latest European Painted Dog. J. Vertebr. Paleontol. 2013, 33, 1244–1249. [Google Scholar] [CrossRef]
- Wang, X.; Li, Q.; Xie, G. Earliest Record of Sinicuon in Zanda Basin, Southern Tibet and Implications for Hypercarnivores in Cold Environments. Quat. Int. 2015, 355, 3–10. [Google Scholar] [CrossRef]
- Bartolini-Lucenti, S.; Madurell-Malapeira, J.; Palmqvist, P.; Rook, L. The First Hunting Dog from Dmanisi : Comments of Social Behaviour in Canidae and Hominins. Sci. Rep. 2021, 11, 13501. [Google Scholar] [CrossRef]
- Jiangzuo, Q.; Wang, Y.; Song, Y.; Liu, S.; Jin, C.; Liu, J. Middle Pleistocene Xenocyon Lycaonoides Kretzoi, 1938 in Northeastern China and the Evolution of Xenocyon-Lycaon Lineage. Hist. Biol. 2022, 1–13. [Google Scholar] [CrossRef]
- Bartolini-Lucenti, S.; Spassov, N. Cave Canem! The Earliest Canis (Xenocyon) (Canidae, Mammalia) of Europe: Taxonomic Affinities and Paleoecology of the Fossil Wild Dogs. Quat. Sci. Rev. 2022, 276, 107315. [Google Scholar] [CrossRef]
- Marciszak, A.; Gornig, W.; Szynkiewicz, A. Carnivores from Draby 3 (Central Poland): The Latest Record of Lycaon lycaonoides (Kretzoi, 1938) and the Final Accord in the Long History of Ancient Faunas. Quat. Int. 2023, 674, 62–86. [Google Scholar] [CrossRef]
- Tong, H.; Hu, N.; Wang, X. New Remains of Canis Chihliensis (Mammalia, Carnivora) from Shanshenmiaozhou, a Lower Pleistocene Site in Yangyuan, Hebei. Vertebr. PalAsiatica 2012, 50, 335–360. [Google Scholar]
- Rook, L.; Bartolini-Lucenti, S.; Cirilli, O.; Delfino, M.; Ferretti, M.P. Pando Vertebrate Records. In Reference Module in Earth Systems and Environmental Sciences; Elsevier Inc.: Amsterdam, The Netherlands, 2023; pp. 1–11. [Google Scholar]
- Azzaroli, A. Quaternary Mammals and the “End-Villafranchian” Dispersal Event—A Turning Point in the History of Eurasia. Palaeogeogr. Palaeoclimatol. Palaeoecol. 1983, 44, 117–139. [Google Scholar] [CrossRef]
- Azzaroli, A.; De Giuli, C.; Ficcarelli, G.; Torre, D. Late Pliocene to Early Mid-Pleistocene Mammals in Eurasia: Faunal Succession and Dispersal Events. Palaeogeogr. Palaeoclimatol. Palaeoecol. 1988, 66, 77–100. [Google Scholar] [CrossRef]
- Lacombat, F.; Abbazzi, L.; Ferretti, M.P.; Martínez-Navarro, B.; Moullé, P.E.; Palombo, M.R.; Rook, L.; Turner, A.; Valli, A.M.F. New Data on the Early Villafranchian Fauna from Vialette (Haute-Loire, France) Based on the Collection of the Crozatier Museum (Le Puy-En-Velay, Haute-Loire, France). Quat. Int. 2008, 179, 64–71. [Google Scholar] [CrossRef]
- Sotnikova, M.; Rook, L. Dispersal of the Canini (Mammalia, Canidae: Caninae) across Eurasia during the Late Miocene to Early Pleistocene. Quat. Int. 2010, 212, 86–97. [Google Scholar] [CrossRef]
- Sardella, R.; Palombo, M.R. The Pliocene-Pleistocene Boundary: Which Significance for the so Called “Wolf Event”? Evidences from Western Europe. Quaternaire 2007, 18, 65–71. [Google Scholar] [CrossRef]
- Martínez-Navarro, B. Early Pleistocene Faunas of Eurasia and Hominin Dispersals. In Out of Africa I: The First Hominin Colonization of Eurasia; Fleagle, J.G., Shea, J.J., Grine, F.E., Baden, A.L., Leakey, R.E., Eds.; Vertebrate Paleobiology and Paleoanthropology; Springer Science+Business Media: Dordrecht, The Netherlands, 2010; pp. 207–224. ISBN 978-90-481-9035-5. [Google Scholar]
- Napoleone, G.; Albianelli, A.; Azzaroli, A.; Bertini, A.; Magi, M.; Mazzini, M. Calibration of the Upper Valdarno Basin to the Plio-Pleistocene for Correlating the Apennine Continental Sequences. Alp. Mediterr. Quat. 2003, 16, 131–166. [Google Scholar]
- Fidolini, F.; Ghinassi, M.; Magi, M.; Papini, M.; Sagri, M. The Plio-Pleistocene Fluvio-Lacustrine Upper Valdarno Basin (Central Italy): Stratigraphy and Basin Fill Evolution. Ital. J. Geosci. 2013, 132, 13–32. [Google Scholar] [CrossRef]
- Del Campana, D. Cani Pliocenici Della Toscana. Palaeontogr. Ital. 1913, 19, 189–254. [Google Scholar]
- Rook, L.; Torre, D. The Latest Villafranchian and Early Galerian Small Dogs of the Mediterrenean Area. Acta Zool. Cracoviensia 1996, 39, 427–434. [Google Scholar]
- Thenius, E. Die Caniden (Mammalia) Aus Dem Altquartär von Hundsheim (Niederösterreich) Nebst Bemer Kungen Zur Stammesgeschichte Der Gattung Cuon. Neues Jahrb. Geol. Paläontologie Abh. 1954, 99, 230–286. [Google Scholar]
- Kurtén, B. A History of Coyote-like Dogs (Canidae, Mammalia). Acta Zool. Fenn. 1974, 140, 2197–2199. [Google Scholar] [CrossRef]
- Rook, L. I Cani Dell’Eurasia Dal Miocene Superiore al Pleistocene Medio. Ph.D. Thesis, Università consorziate: Modena, Italy; Bologna, Italy; Firenze, Italy; Roma “La Sapienza”—V Ciclo: Firenze, Italy, 1993. [Google Scholar]
- Koufos, G.D.; Kostopoulos, D.S. New Carnivore Material from the Plio-Pleistocene of Macedonia (Greece) with a Description of a New Canid. Münchner Geowiss. Abhlungen 1997, 34, 33–63. [Google Scholar]
- Garrido, G.; Arribas, A. Canis Accitanus Nov. Sp., a New Small Dog (Canidae, Carnivora, Mammalia) from the Fonelas P-1 Plio-Pleistocene Site (Guadix Basin, Granada, Spain). Geobios 2008, 41, 751–761. [Google Scholar] [CrossRef]
- Garrido, G. El Registro de Vulpes Alopecoides (Forsyth-Major, 1877), Canis Etruscus Forsyth-Major, 1877 y Canis Cf. Falconeri Forsyth-Major, 1877 (Canidae, Carnivora, Mammalia) En Fonelas P-1 (Cuenca de Guadix, Granada). Vertebr. Plioceno Super. Termin. Suroeste Eur. Fonelas P 1 Y Proy. Fonelas. 2008, 10, 159–186. [Google Scholar]
- Duval, M.; Falguères, C.; Bahain, J.J.; Grün, R.; Shao, Q.; Aubert, M.; Hellstrom, J.; Dolo, J.M.; Agusti, J.; Martínez-Navarro, B.; et al. The Challenge of Dating Early Pleistocene Fossil Teeth by the Combined Uranium Series-Electron Spin Resonance Method: The Venta Micena Palaeontological Site (Orce, Spain). J. Quat. Sci. 2011, 26, 603–615. [Google Scholar] [CrossRef]
- Duval, M.; Falguères, C.; Bahain, J.-J. Age of the Oldest Hominin Settlements in Spain: Contribution of the Combined U-Series/ESR Dating Method Applied to Fossil Teeth. Quat. Geochronol. 2012, 10, 412–417. [Google Scholar] [CrossRef]
- Toro-Moyano, I.; Martínez-Navarro, B.; Agustí, J.; Souday, C.; Bermúdez de Castro, J.M.; Martinón-Torres, M.; Fajardo, B.; Duval, M.; Falguères, C.; Oms, O.; et al. The Oldest Human Fossil in Europe, from Orce (Spain). J. Hum. Evol. 2013, 65, 1–9. [Google Scholar] [CrossRef] [PubMed]
- Ghezzo, E.; Berté, D.F.; Sala, B. The Revaluation of Galerian Canidae, Felidae and Mustelidae of the Cerè Cave (Verona, Northeastern Italy). Quat. Int. 2014, 339–340, 76–89. [Google Scholar] [CrossRef]
- Torre, D. Affinità Dentali Del Cane Della Grotta Di “L’Escale. ” Riv. Ital. Paleontol. Stratigr. 1974, 80, 147–156. [Google Scholar]
- Torre, D. The Ruscinian and the Villafranchian Dogs of Europe. Boll. Della Soc. Paleontol. Ital. 1979, 18, 162–165. [Google Scholar]
- Sotnikova, M.V.; Baigusheva, V.S.; Titov, V.V. Carnivores of the Khapry faunal assemblage and their stratigraphic implications. Stratigr. Geol. Correl. 2002, 10, 375–390. [Google Scholar]
- Musil, R. Die Caniden Der Stránská Skála. Anthropos 1972, 20, 107–112. [Google Scholar]
- Martin, R. Trois Nouvelles Especes de Caninae (Canidae, Carnivora) Des Gisements Plio-Villafranchiens d’Europe. Doc. Lab. Géologie Fac. Sci. Lyon 1973, 57, 87–96. [Google Scholar]
- Sotnikova, M.V. Carnivores Mammals of the Pliocene–Early Pleistocene: Stratigraphic Implications; Nakua: Moscow, Russia, 1989. [Google Scholar]
- Argant, A. Carnivores Quaternaires de Bourgogne. Trav. Doc. Lab. Géologie Lyon 1991, 115, 3–301. [Google Scholar]
- Soergel, W. Die Säugetierfauna Des Altdiluvialen Tonlagers von Jockgrim in Der Pfalz. Z. Dtsch. Geol. Ges. 1925, 77, 405–438. [Google Scholar]
- Bartolini-Lucenti, S.; Alba, D.M.; Rook, L.; Moyà-Solà, S.; Madurell-Malapeira, J. Latest Early Pleistocene Wolf-like Canids from the Iberian Peninsula. Quat. Sci. Rev. 2017, 162, 12–25. [Google Scholar] [CrossRef]
- Koufos, G.D. The Villafranchian Carnivoran Guild of Greece: Implications for the Fauna, Biochronology and Paleoecology. Integr. Zool. 2014, 9, 444–460. [Google Scholar] [CrossRef]
- Krijgsman, W.; Tesakov, A.; Yanina, T.; Lazarev, S.; Danukalova, G.; Van Baak, C.G.C.; Agustí, J.; Alçiçek, M.C.; Aliyeva, E.; Bista, D.; et al. Quaternary Time Scales for the Pontocaspian Domain: Interbasinal Connectivity and Faunal Evolution. Earth Sci. Rev. 2019, 188, 1–40. [Google Scholar] [CrossRef]
- De Villalta-Comella, J.F. Contribución al Conocimiento de La Fauna de Mamíferos Fósiles Del Plioceno de Villaroya. Bol. Inst. Geol. Y Min. España 1952, 64, 1–204. [Google Scholar]
- Pueyo, E.L.; Muñoz, A.; Laplana, C.; Parés, J.M. The Last Appearance Datum of Hipparion in Western Europe: Magnetostratigraphy along the Pliocene–Pleistocene Boundary in the Villarroya Basin (Northern Spain). Int. J. Earth Sci. 2016, 105, 2203–2220. [Google Scholar] [CrossRef]
- García, N.; Arsuaga, J.L. Carnivores from the Early Pleistocene Hominid-Bearing Trinchera Dolina 6 (Sierra de Atapuerca, Spain). J. Hum. Evol. 1999, 37, 415–430. [Google Scholar] [CrossRef]
- Moigne, A.M.; Palombo, M.R.; Belda, V.; Heriech-Briki, D.; Kacimi, S.; Lacombat, F.; de Lumley, M.A.; Moutoussamy, J.; Rivals, F.; Quilès, J.; et al. Les Faunes de Grands Mammifères de La Caune de l’Arago (Tautavel) Dans Le Cadre Biochronologique Des Faunes Du Pléistocène Moyen Italien. Anthropologie 2006, 110, 788–831. [Google Scholar] [CrossRef]
- Rabeder, G. Die Carnivoren (Mammalia) Aus Dem Altpleistozän Mit Beiträgen Zur Systematik Einiger Musteliden Und Caniden. Beiträge Paläontologie Von Osterr. 1976, 1, 5–119. [Google Scholar]
- Bonifay, M.-F. Carnivores Quaternaires Du Sud-Est de La France. Mémoires Muséum Natl. D’Histoire Nat. 1971, 21, 49–380. [Google Scholar]
- Terzea, E. Biochronology of the Pleistocene Deposits at Betfia (Bihor, Romania). Acta Zool. Cracoviensia 1996, 39, 531–540. [Google Scholar]
- Jánossy, D. Pleistocene Vertebrate Faunas of Hungary. In Developments in Palaeontology and Stratigraphy; Elsevier Science Publishers: Amsterdam, New York, NY, USA, 1986; ISBN 978-0-444-99526-1. [Google Scholar]
- Kormos, N. Die Füchse Des Ungarischen Oberpliozan. Folia Zool. Hydrobiol. 1932, 4, 167–188. [Google Scholar]
- Wang, X.; Tseng, Z.J.; Li, Q.; Takeuchi, G.T.; Xie, G. From “third Pole” to North Pole: A Himalayan Origin for the Arctic Fox. Proc. R. Soc. Biol. Sci. 2014, 281, 20140893. [Google Scholar] [CrossRef]
- Jiangzuo, Q.; Liu, J.; Wagner, J.; Dong, W.; Chen, J. Taxonomical revision of fossil Canis in Middle Pleistocene sites of Zhoukoudian, Beijing, China and a review of fossil records of Canis mosbachensis variabilis in China. Quat. Int. 2018, 482, 93–108. [Google Scholar] [CrossRef]
- Li, Y.; Zhang, Y.; Wu, X.; Ao, H.; An, Z.; An, Z. Mammalian Evolution in Asia Linked to Climate Changes. In Late Cenozoic Climate Change in Asia; Developments in Paleoenvironmental Research, Ed.; Springer Science+Business Media: Dordrecht, The Netherlands, 2014; pp. 435–490. ISBN 978-94-007-7816-0. [Google Scholar]
- Geraads, D. A Revision of the Fossil Canidae (Mammalia) of North-Western Africa. Palaeontology 2011, 54, 429–446. [Google Scholar] [CrossRef]
- Petronio, C.; Di Stefano, G.; Kotsakis, T.; Salari, L.; Marra, F.; Jicha, B.R. Biochronological framework for the late Galerian and early-middle Aurelian Mammal Ages of peninsular Italy. Geobios 2019, 53, 35–50. [Google Scholar] [CrossRef]
- Capasso Barbato, L.; Minieri, M.R. Nuovi resti di carnivori del Pleistocene medio dei dintorni di Roma. Geol. Romana 1987, 26, 1–15. [Google Scholar]
- Caloi, L.; Palombo, M.R. Anfibi, rettili e mammiferi di Torre del Pagliaccetto (Torre in Pietra, Roma) in Torre in Pietra, Roma. Quaternaria 1978, 20, 315–428. [Google Scholar]
- Madurell-Malapeira, J.; Lucenti, S.B.; Alba, D.M. Middle Pleistocene fox from the Vallparadís Section (Vallès-Penedès Basin, NE Iberian Peninsula) and the earliest records of the extant red fox. Riv. Ital. Paleontol. Stratigr. 2021, 127, 179–187. [Google Scholar]
- Vizcaíno-Varo, V. Paleoecology and Dietary Habits of Cave Bear Lineage through Stable Isotopes Analyses (δ13C and δ18O) and Dental Microwear on Ursus Deningeri from Vallparadís Section (Terrassa, Vallès-Penedès Basin, NE Iberian Peninsula). Unpublished. Master’s Thesis, Universitat Rovira I Virgili, Tarragona, Spain, 2023. [Google Scholar]
- Madurell-Malapeira, J.; Santos-Cubedo, A.; Marmi, J. Oldest European Occurence of Meles (Mustelidae, Carnivora) from the Middle Pliocene (MN16) of Almenara-Casablanca-4 Karstic Site (Castelló, Spain). J. Vertebr. Paleontol. 2009, 29, 961–965. [Google Scholar] [CrossRef]
- Jiangzuo, Q.G.; Liu, J.Y.; Wagner, J.; Chen, J. Taxonomical Revision of “Arctonyx” Fossil Remains from the Liucheng Gigantopithecus Cave (South China) by Means of Morphotype and Morphometrics, and a Review of Late Pliocene and Early Pleistocene Meles Fossil Records in China. Palaeoworld 2018, 27, 282–300. [Google Scholar] [CrossRef]
- Faggi, A.; Bartolini-Lucenti, S.; Madurell-Malapeira, J.; Abramov, A.V.; Puzachenko, A.Y.; Jiangzuo, Q.; Peiran, L.; Rook, L. Quaternary Eurasian Badgers: Intraspecific Variability and Species Validity. J. Mamm. Evol. 2024, 31, 3. [Google Scholar] [CrossRef]
- Marciszak, A.; Ambros, D.; Hilpert, B. Mustelids from Sackdilling Cave (Bavaria, Germany) and Their Biostratigraphic Significance. Geobios 2021, 68, 83–107. [Google Scholar] [CrossRef]
- Ros-Montoya, S.; Palombo, M.R.; Espigares, M.P.; Palmqvist, P.; Martinez-Navarro, B. The mammoth from the archaeo-paleontological site of Huéscar-1: A tile in the puzzling question of the replacement of Mammuthus meridionalis by Mammuthus trogontherii in the late Early Pleistocene of Europe. Quat. Sci. Rev. 2018, 197, 336–351. [Google Scholar] [CrossRef]
- Walker, M.J.; Uriarte, M.H.; Jimenez, A.L.; Martínez, M.L.; Lerma, I.M.; van der Made, J.; Duval, M.; Grün, R. Cueva Negra del Estrecho del Río Quípar: A dated late Early Pleistocene Palaeolithic site in southeastern Spain. J. Paleolit. Archaeol. 2020, 3, 816–855. [Google Scholar] [CrossRef]
- Huguet, R.; Vallverdú, J.; Rodríguez-Álvarez, X.P.; Terradillos-Bernal, M.; Bargalló, A.; Lombera-Hermida, A.; Menéndez, L.; Modesto-Mata, M.; Van der Made, J.; Soto, M.; et al. Level TE9c of Sima del Elefante (sierra de Atapuerca, Spain): A comprehensive approach. Quat. Int. 2017, 433, 278–295. [Google Scholar] [CrossRef]
- Palombo, M.R.; Sardella, R.; Novelli, M. Carnivora dispersal in Western Mediterranean during the last 2.6 Ma. Quat. Int. 2008, 179, 176–189. [Google Scholar] [CrossRef]
- Bona, F.; Sala, B. Villafranchian-Galerian mammal faunas transition in South-western Europe. The case of the late early Pleistocene mammal fauna of the Frantoio locality, Arda River (Castell’Arquato, Piacenza, northern Italy). Geobios 2016, 49, 329–347. [Google Scholar] [CrossRef]
- Brugal, J.P.; Argant, A.; Boudadi-Maligne, M.; Crégut-Bonnoure, E.; Croitor, R.; Fernandez, P.; Fourvel, J.B.; Fosse, P.; Guadelli, J.L.; Labe, B.; et al. Pleistocene herbivores and carnivores from France: An updated overview of the literature, sites and taxonomy. Ann. Paléontologie 2020, 106, 102384. [Google Scholar] [CrossRef]
- Kahlke, R.D. The early Pleistocene (Epivillafranchian) faunal site of Untermassfeld (Thuringia, central Germany) synthesis of new results. Eraul 2000, 92, 123–138. [Google Scholar]
- Parfitt, S.A.; Ashton, N.M.; Lewis, S.G.; Abel, R.L.; Coope, G.R.; Field, M.H.; Gale, R.; Hoare, P.G.; Larkin, N.R.; Lewis, M.D.; et al. Early Pleistocene human occupation at the edge of the boreal zone in northwest Europe. Nature 2010, 466, 229–233. [Google Scholar] [CrossRef] [PubMed]
- Vislobokova, I.A.; Agadjanian, A.K. On the history of Early—Middle Pleistocene mammal faunas of the Central Balkans. Paleontol. J. 2016, 50, 187–201. [Google Scholar] [CrossRef]
- Gasparik, M.; Pazonyi, P. The macromammal remains and revised faunal list of the Somssich Hill 2 locality (late Early Pleistocene, Hungary) and the Epivillafranchian faunal change. Fragm. Palaeontol. Hung. 2018, 35, 153–178. [Google Scholar] [CrossRef]
- Tappen, M.; Adler, D.S.; Ferring, C.R.; Gabunia, M.; Vekua, A.; Swisher III, C.C. Akhalkalaki: The taphonomy of an Early Pleistocene locality in the Republic of Georgia. J. Archaeol. Sci. 2002, 29, 1367–1391. [Google Scholar] [CrossRef]
Disclaimer/Publisher’s Note: The statements, opinions and data contained in all publications are solely those of the individual author(s) and contributor(s) and not of MDPI and/or the editor(s). MDPI and/or the editor(s) disclaim responsibility for any injury to people or property resulting from any ideas, methods, instructions or products referred to in the content. |
© 2024 by the authors. Licensee MDPI, Basel, Switzerland. This article is an open access article distributed under the terms and conditions of the Creative Commons Attribution (CC BY) license (https://creativecommons.org/licenses/by/4.0/).






