Abstract
Objective: To report changing practice in the management of intra-diverticular bladder tumours. Methods: We undertook a review of all intra-diverticular bladder tumours in our prospectively maintained institutional database. Results: A total of 28 patients (male = 27, female = 1) with a median age of 71 years (IQR 61 to 76) were diagnosed with intra-diverticular bladder tumours (IDBT) between March 2013 and February 2021. Fourteen had visible and 3 had non-visible haematuria, while 11 patients had lower urinary tract symptoms. Median axial diameter of the diverticula was 46 mm (IQR 35 to 69), and median neck diameter was 9 mm (IQR 7 to 11). All patients had CT-urography and 5 patients also had an MRI. Surgical treatment consisted of diverticulectomy (n = 11), diverticulectomy and ipsilateral ureteric reimplantation (n = 11), radical cystectomy and ileal conduit (n = 4), or radical cystectomy and orthotopic bladder (n = 2). Eleven patients had open procedures, and 17 had robotic assisted surgery. Final pathological stages were T0 (n = 2), Ta (n = 5), T1 (n = 7), T3a (n = 8) and T3b (n = 6). Twenty-four patients had urothelial carcinoma (including one nested variant and 4 with squamous differentiation) and 2 had small cell carcinoma. Three patients had neoadjuvant systemic chemotherapy, 2 had intravesical bacillus Calmette-Guerin (BCG) with mitomycin, and one had BCG monotherapy preoperatively. Five patients had adjuvant systemic chemotherapy while 7 had adjuvant intravesical therapies. Mean follow-up period was 37.8 months (±25.3). Mean recurrence-free survival was 61.5% (CI 45.7 to 77.4) and mean overall survival 71.6 % (CI 57.4 to 85.8). Ten patients (37%) died of cancer. Conclusion: Management of intra-diverticular bladder tumours is evolving. Bladder-sparing approaches are gaining popularity. Robot-assisted diverticulectomy is preferable as it reduces the morbidity resulting from treatment.
Introduction
Intra-diverticular bladder tumours (IDBT) are rare, accounting for approximately 1.5% of all bladder tumours. The first report of a diverticular tumour in the English literature was in 1896[1]. Studies published since then have been either case reports or small case series from various centres.
The most common histological type is urothelial carcinoma[2]. The challenges in managing IDBT are multifactorial and involve all stages including initial diagnosis, resection/biopsy pathological staging, and subsequent treatment.
Historically, IDBT have been perceived to be associated with poor prognosis. The possible reasons include anatomical factors ie, lack of muscle layer, late presentation, delay in diagnosis due to limited access to digital imaging, and delayed treatment[3,4].
Because of the rarity of the IDBT, there is no universally accepted management algorithm. Recommendations for management of IDBT were published by Cancer Committee of the French Association of Urology in 2012[2]; however, because of changing surgical practice, these guidelines require revision.
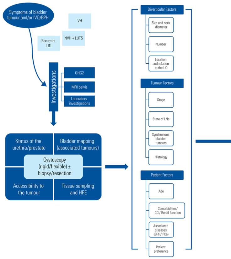
We report a series of 28 patients managed in our centre over the last 8 years. Their management reflects the increasing adoption of robotic approach for excision of the diverticula ± reimplantation of ureters and radical cystectomy when required. An algorithm is proposed for the most rational management of this rare group of tumours (Appendix 1).
Materials and Methods
We reviewed the prospectively maintained institutional database to identify all patients with IDBT who were managed in our department between March 2013 and February 2022. All patients provided informed consent for use of their data with preservation of confidentiality. As our institutional data are prospectively maintained with approval of local and institutional governance, ethics committee approval was not required. The data collated included demographics, presenting symptoms, results of investigations including histology, neoadjuvant therapy, type of procedure, surgical approach, postoperative oncological and functional outcomes, adjuvant therapy, recurrences and their management, and estimated recurrence-free and overall survival.
Statistical Analysis
For continuous data with normal distribution, variables are presented as mean ± standard deviation (SD). For continuous data with skewed distribution, variables are presented as median ± interquartile range (IQR). Kaplan-Meier analysis and the log-rank tests were used to depict time to events during follow-up. Statistical significance was set at P < 0.05. All statistical analysis was performed using SPSS version 26 software (IBM SPSS Statistics, IBM Corp., Armonk, NY).
Robot-Assisted Bladder Diverticulectomy
The steps in the robot-assisted procedure diverticulectomy involve an initial cystoscopic examination to re-assess the bladder. It is advisable to mark the periphery of the diverticulum with a Colling’s knife, aiming for a 1 cm surgical margin to act as guide for adequate oncological clearance. An appropriate length and diameter stent should be inserted in the ipsilateral ureter.
We use a 6 port transperitoneal approach. Once the diverticulum is identified it should be dissected from all sides until the neck is clearly defined. The bladder should be emptied before the neck of the diverticulum is opened to avoid spillage of the fluid to reduce the risk of cancer cell implantation.
The diverticular neck should be opened at the 12 o’clock position initially to prevent spillover of any residual fluid in the diverticulum. Previously placed diathermy marks should be followed to circumcise the diverticulum. It is important not to mobilize the bladder anteriorly during the procedure, as this makes subsequent dissection very difficult. Once excision is complete, the specimen must be placed in the appropriate size bag immediately. The defect in the bladder should be closed with V-Loc sutures in a single layer. If the ipsilateral ureter must be transected for complete removal of the tumour, it should be re-implanted over an appropriate length double-J stent. Bilateral standard lymphadenectomy should then be performed. A drain may be left in the pelvis. A cystogram should be obtained 7 to 10 days after surgery and the catheter removed if this is satisfactory.
Results
A total of 28 patients were identified from the database: 27 males and 1 female. The median age was 71 years (IQR 61 to 76), and the median Charlson comorbidity index was 5 (IQR 4 to 7). The median body mass index was 26 (IQR 24.1 to 27.3). Fourteen patients presented with visible and 3 with non-visible haematuria, and 11 patients presented with lower urinary tract symptoms. Six had previous transurethral resection of the prostate (TURP), 3 had prior bladder neck incision (BNI), and 6 were on clean intermittent self-catheterisation (CISC) for incomplete bladder emptying.
Median axial diameter of the diverticula was 46 mm (IQR 35 to 69) and neck diameter 9 mm (IQR 7 to 11). All patients had CT-urography, but 5 patients additionally had magnetic resonance imaging (MRI) of the bladder for precise staging. Twenty-seven patients had resection biopsies, and one had diverticulectomy without prior tumour biopsy as the lesion was highly vascular and subsequently proved to be a small cell diverticular tumour.
Definitive surgical management consisted of diverticulectomy (n = 11), diverticulectomy and ipsilateral ureteric reimplantation (n = 11), radical cystectomy and ileal conduit (n = 4), and radical cystectomy and orthotopic bladder substitution (n = 2). Three patients did not have lymphadenectomy because of poor general health; 14 had ipsilateral and 11 bilateral pelvic lymphadenectomy. Eleven patients had open procedures and 17 had robot-assisted surgery. Surgeries were done by 3 expert consultants with special interest in bladder cancer. The median operative time was 230 minutes (IQR 180 to 290), the median estimated blood loss was 200mL (IQR 100 to 300) and the median length of stay was 4 days (IQR 3 to 6).
There were 23 postoperative complications; 20/23 (86%) of which were low-grade complications (Clavien-Dindo grade 1 or 2). Three major complications (ie, Clavien-Dindo grade ≥ 3) occurred mainly in those who had radical cystectomy. The list of complications and their management is shown in Table 1.
Table 1.
Complications and their management.
On final histological examination, 2 patients had no residual tumour (T0); however, one had dysplasia and the other’s specimen showed extensive keratinizing metaplasia. The pathologic stage of the tumours in the remainder was as follows: pTa (n = 5), pT1 (n = 7), pT3a (n = 8), pT3b (n = 6). Tumours in 24 patients were urothelial carcinoma including nested variant in 1 patient and squamous differentiation in 4, and 2 had small cell carcinoma.
The risk of clinical under-staging is well documented, and this occurred in 2 of the 6 patients in the radical cystectomy subgroup: the first was clinically staged as cT1 and was upstaged to pT3, while the other was cTa in clinical staging and upstaged to pT1 on final histology (Table 2).
Table 2.
Radical cystectomy: pathological data.
Of 22 patients undergoing diverticulectomy, 4 were staged ascTa, 11 as cT1 and 4 as cT3. The final stage in 12 of these patients was in concordance with initial clinical stage, 7 were upstaged and 3 were downstaged (Table 3).
Table 3.
Diverticulectomy: pathological data.
Three patients had systemic neoadjuvant chemotherapy for clinically locally advanced disease with only partial response. One patient had intravesical bacillus Calmette-Guerin (BCG) monotherapy before referral to our centre, and 2 had sequential intravesical mitomycin and BCG therapy.
Five patients had adjuvant systemic chemotherapy (for locally advanced disease on final histology), and 7 patients had adjuvant intravesical BCG and sequential electromotive drug administration mitomycin induction, followed by maintenance BCG after diverticulectomy[5].
Eleven patients who underwent bladder-preserving surgery had normal voiding patterns postoperatively. Eleven others had ongoing lower urinary tract symptoms after surgery. Four patients were on medical treatment while 7 patients underwent surgeries for bladder outlet obstruction later (TURP in 4 and BNI in 3). Finally, 6 patients had to continue to perform CISC, including 3 of after outlet surgery.
Mean follow-up was 37.8 ± 25.3 months. The esti- mated mean recurrence-free survival for this cohort was 61.8% (CI 46.0 to 77.6) (Figure 1). Recurrences and their management are listed in Table 4. Radical surgery did not seem to add therapeutic benefit in recurrent locally advanced disease. The estimated mean overall survival was 71.6 % (CI 57.4 to 85.8) (Figure 2). Ten patients (37%) died of cancer. By Kaplan-Meier estimate there was no significant difference in recurrence-free survival in patients who underwent open surgery versus those who had robot-assisted surgery (log-rank P = 0.57) (Figure 3).
Figure 1.
Table 4.
Tumour recurrences and their management.
Figure 2.
Figure 3.
Recurrence free survival for surgical approach.
Discussion
Appendix 1 shows an algorithm that summarizes our approach to the management of IDBT. There are 3 key factors to be taken into consideration in the management of these tumours: (1) tumour factors, (2) diverticular factors, and (3) patient factors.
Diverticular anatomy is particularly important. Difficulties may arise in the initial identification of the tumour as tumour in a diverticulum with narrow neck may be missed. Furthermore, the neck of the diverticulum may not be wide enough to allow the passage of the scope into the cavity of the diverticulum. The size and location in the bladder may also make the diverticulum inaccessible for thorough internal inspection particularly with a rigid cystoscope. Similar factors may limit resection of tumour in a diverticulum. A thin-walled diverticulum increases the risk of perforation, and a large or deep tumour may preclude complete clearance without risk of perforation and local spillage of the tumour.
Prognostically, the absence of the muscle layer allows diverticular tumours to spread locally or metastasize more readily than non-diverticular bladder tumours. High-grade diverticular tumours are likely to invade the peri-diverticular fat because of lack of detrusor muscle barrier, and are potentially associated with a worse outcome.
Because of the structural differences of the diverticulum, the standard bladder cancer staging system is not applicable to the IDBT. Diverticular tumour staging distinguishes non-invasive (Tis/Ta), superficially invasive (T1), and extra-vesical (T3) disease as well as tumours invading adjacent structures (T4) (Figure 4) [6].
Figure 4.
Management options range from tumour resection followed by adjuvant intravesical chemotherapy or bacillus Calmette-Guerin (BCG) immunotherapy to diverticulectomy / partial cystectomy and radical cystectomy for high-grade tumours. Radical cystectomy is appropriate for patients with concomitant high-grade or extensive disease of any grade with or without voiding dysfunction.
The evolution in management has seen a shift from radical surgery for all to a more targeted approach in which a significant number have been managed with diverticulectomy / partial cystectomy with good long-term oncological outcomes, as well as preservation of patient quality of life. Endoscopic management is most suitable for patients with low-grade non-invasive disease in a wide-neck diverticulum that can be completely resected, provided the main bladder is either clear or has minimal low-grade non-invasive disease. After complete tumour resection, patients should be given intravesical chemotherapy or immunotherapy as appropriate.
Bladder-preserving surgery with diverticulectomy, with or without ipsilateral ureteric reimplantation and pelvic lymphadenectomy is suitable for patients with tumours that cannot be resected endoscopically because of the bulk or poor access to the diverticulum irrespective of tumour grade. Diverticulectomy should not be offered to patients with high-grade tumours or CIS elsewhere in the bladder.
Traditionally, bladder diverticulectomy has been performed by an open surgical approach. Bourgi et al. reported a series of 17 patients from their centre[7]. One had endoscopic resection, 11 had open diverticulectomy and 5 had radical cystectomy. Nine patients (81.81%) were disease free after a mean of 33.63 months. One required radical cystectomy 6 months after diverticulectomy for recurrent high-grade tumour. One patient developed lymph node metastases 10 months after diverticulectomy and underwent palliative chemotherapy. Five of 7 patients (71%) with invasive tumours treated with diverticulectomy alone were disease free at the end of the follow-up[7].
Golijanin et al. published a series of 39 patients with IDBT: 13 (33%) had non-invasive disease; 13 (33%) had cT1 tumours; and 13 (33%) had cT3 disease. Actuarial 5-year disease-specific survival for the cohort was 72% (+/- 5.4%), but this varied widely by stage. Mode of treatment of cT1 tumours did not correlate with outcome in this series; in a multivariate model, clinical staging was the only independent predictor of outcome[8].
Sallami et al. reported 32 cases of IDBT. Clinical evaluation showed cTa stage in 16 patients, cT1 stage in 8 patients, and ≥cT3 tumours in 8 patients. With an average follow-up of 27 months, 7 recurrences were found in the group of non-invasive tumours, including 3 cases of progression to invasive disease. Patients with high-grade invasive tumours were treated with radical cystectomy[9]. Myer and Wagner reported the first series of 5 patients who underwent robot-assisted bladder diverticulectomy for symptoms[10]. Length of stay was 3 days (range 1 to 6).
Radical cystectomy would be the treatment of choice for patients with high-grade IDBT and concomitant high-grade tumour elsewhere in the bladder. The same would be offered to a patient with severe voiding dysfunction or if the patient prefers radical surgery for maximal oncological safety. With the widespread adoption of robotic technology, it has become possible to minimise the trauma of surgery and the morbidity of diverticulectomy. In our centre with extensive experience in robotic surgery, robot-assisted diverticulectomy has become the standard of care in the management of these patients in recent years.
Other issues to consider in the management of IDBT are voiding function, protection of the ureters, and patient preference. Acquired diverticula are usually secondary to bladder outlet obstruction. Incomplete bladder emptying, due to obstruction or to atonic bladder, is common. When the bladder is involved with multifocal tumours it is better to consider radical surgery to address both oncological and functional issues unless the patient is keen to persist in CISC, although patients should be advised against this. Those with IBDT only but with outflow obstruction need either transurethral resection or bladder neck incision as appropriate after a urodynamic study post diverticulectomy. The ipsilateral ureter is at risk of injury during dissection of the diverticulum or may be draining into the diverticulum. Hence, the ipsilateral ureter should be protected by stenting during dissection of the diverticulum, or if it is not possible to salvage the ureter, a reimplantation over a double-J stent should be performed.
In 2018, a series of 115 patients was reported that included patients from 11 European centres (thus averaging about 10 patients per centre)[11]. The study suffers from a degree of heterogeneity due to the diverse management approaches in various centres. However, with a median follow-up of 5 years (95% confidence interval [CI] 4.0 to 6.2), it has shed light on few aspects of managing IDBT and highlighted the current limitations of staging investigations[11]. Moreover, it has provided some reassurance that bladder-sparing approach in carefully selected patients can yield equivalent oncological outcomes to radical cystectomy. Although radical cystectomy may offer oncological benefit, it comes at the high cost of living with urinary diversion and a high risk of losing sexual function. Therefore, the management should be tailored to the individual patient according to the volume and stage of the disease, status of the bladder, voiding function, and patient preference. On the basis of our experience and previously published series, we make the following recommendations:
- Prognosis is largely dependent on the stage, grade, and bulk of the tumour rather than the extent of surgery. Hence, when appropriate (absence of CIS or multifocal tumours/ normal voiding function), bladder preservation with meticulous follow-up should be the preferred treatment.
- When considering radical surgery, particularly in locally advanced tumours or histological variants with poor prognosis, it is advisable to avoid complex reconstruction.
- Lymphadenectomy should be bilateral rather than ipsilateral on the side of tumour, although we have not come across any lymph node metastasis on the contralateral side in patients having ipsilateral lymph node dissection.
- Patients should be counselled about the possibility of needing completion cystectomy in the case of adverse final pathology or subsequent recurrences.
- Robot-assisted diverticulectomy has the advantages of minimal blood loss, shorter hospital-stay, and minimal would complications. Hence, this approach should be offered in centres with surgical expertise. Should a patient require completion cystectomy, this can also be performed using the robotic approach.
Limitations of the current study are low number of cases, heterogeneous cohort, and short follow-up, including patients who were treated in the past couple of years. Therefore, more organized multicentre experience would be helpful to confirm the results.
Conclusion
Management of intra-diverticular bladder tumours is evolving. There is a shift from radical surgery for all to a more selective approach tailored to individual needs. The spectrum of procedures required lends itself to a robotic approach, and this should be applied where possible to reduce the surgical morbidity.
Competing Interests
None declared.
Appendix A. Algorithm of management of IDBT.


References
- Targett, J. Diverticula of the bladder associated with vesical growths. Trans. Pathol. Soc. Lond. 1896, 47. [Google Scholar]
- Neuzillet, Y.; Comperat, E.; Rouprêt, M.; Larre, S.; Roy, C.; Quintens, H.; et al. Intradiverticular bladder tumours: Review of the Cancer Committee of the French Association of Urology. Prog Urol. 2012, 22, 495–502. [Google Scholar] [CrossRef] [PubMed]
- Faysal, M.H.; Freiha, F.S. Primary neoplasm in vesical diverticula. A report of 12 cases. A report of 12 cases. Br. J. Urol. 1981, 53, 141–143. [Google Scholar] [CrossRef] [PubMed]
- Mićić, S.; Ilić, V. Incidence of neoplasm in vesical diverticula. J. Urol. 1983, 129, 734–735. [Google Scholar] [CrossRef] [PubMed]
- Gan, C.; Amery, S.; Chatterton, K.; Khan, M.S.; Thomas, K.; O'Brien, T. Sequential bacillus Calmette-Guérin/electromotive drug administration of mitomycin C as the standard intravesical regimen in high risk nonmuscle invasive bladder cancer: 2-year outcomes. J. Urol. 2016, 195, 1697–1703. [Google Scholar] [CrossRef] [PubMed]
- Walker, N.F.; Gan, C.; Olsburgh, J.; Khan, M.S. Diagnosis and management of intradiverticular bladder tumours. Nat. Rev. Urol. 2014, 11, 383–390. [Google Scholar] [CrossRef] [PubMed]
- Bourgi, A.; Ayoub, E.; Merhej, S. Diverticulectomy in the management of intradiverticular bladder tumors: A twelve-year experience at a single institution. Adv. Urol. 2016, 2016, 2345306. [Google Scholar] [CrossRef] [PubMed]
- Golijanin, D.; Yossepowitch, O.; Beck, S.D.; Sogani, P.; Dalbagni, G. Carcinoma in a bladder diverticulum: Presentation and treatment outcome. J. Urol. 2003, 170, 1761–1764. [Google Scholar] [CrossRef] [PubMed]
- Sallami, S.; Ben Rhouma, S.; Hafsia, G.; Nouira, Y.; Horchani, A. Intradiverticular tumors of the bladder: Diagnostic and therapeutic problems: Report of 32 cases. Tunis Med. (In French). 2011, 89, 663–667. [Google Scholar] [PubMed]
- Myer, E.G.; Wagner, J.R. Robotic assisted laparoscopic bladder diverticulectomy. J. Urol. 2007, 178, 2406–2410; discussion 2410. [Google Scholar] [CrossRef] [PubMed]
- Voskuilen, C.S.; Seiler, R.; Rink, M.; Poyet, C.; Noon, A.P.; Roghmann, F.; et al. Urothelial carcinoma in bladder diverticula: A multicenter analysis of characteristics and clinical outcomes. Eur. Urol. Focus. 2020, 6, 1226–1232. [Google Scholar] [CrossRef] [PubMed]
This is an open access article under the terms of a license that permits non-commercial use, provided the original work is properly cited. © 2022 The Authors. Société Internationale d'Urologie Journal, published by the Société Internationale d'Urologie, Canada.








