Fiber Metal Laminates: The Role of the Metal Surface and Sustainability Aspects
Abstract
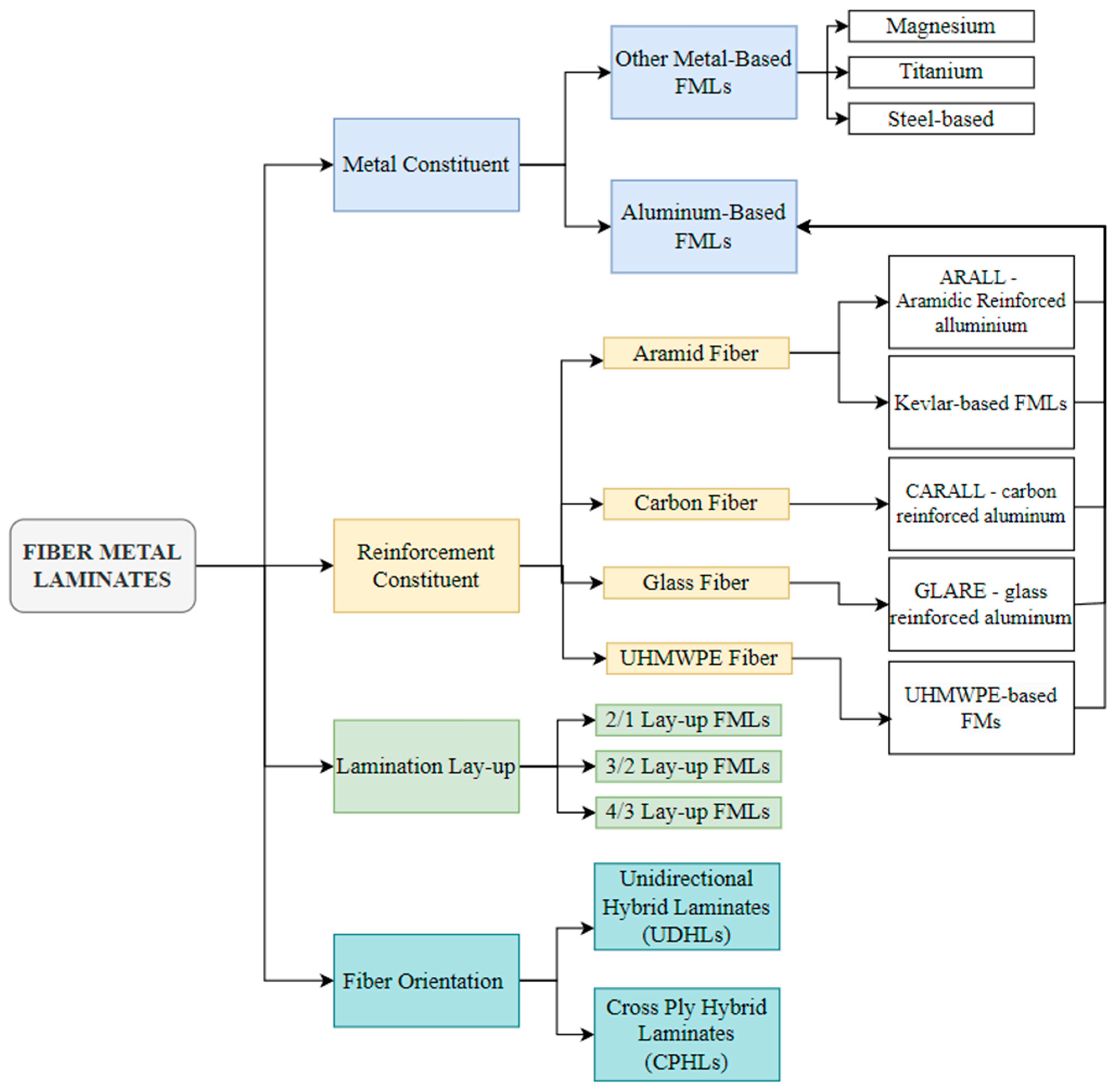
1. Introduction
2. Advantages and Disadvantages of Fiber Metal Laminates
3. Manufacturing of Fiber Metal Laminates (FMLs)
- The surface of the metal layer, such as aluminum or titanium, is pretreated with an acid solution, such as chromic or phosphoric acid, to strengthen the cohesivity between the metal layer and the composite laminates;
- Preparation of the material is realized by cutting, spreading resin uniform by lay-up, and debunking;
- Preparation of the curing, cleaning of the tool, preparation of the vacuum bag, and, in some cases, transfer of the workpiece;
- The processes of flow consolidation, polymerization’s chemical reactions, and the gluing of the metal and fiber layers together make up polymerization;
- Hot autoclave curing generates residual stresses on the material thickness with tensile stresses in metal sheets and compressive stresses in fiber laminates. Therefore, post-stretching is required to reverse the residual stress system;
- At the end, an inspection is usually conducted using ultrasound, X-ray, visual techniques, and mechanical testing.
4. Applications of FMLs
5. Physical and Mechanical Properties of FMLs
6. Role of Metal Surface for FMLs’ Performance and Surface Modification Methods
7. Sustainable Aspects of FMLs
8. Conclusions
Author Contributions
Funding
Data Availability Statement
Conflicts of Interest
References
- Dariushi, S.; Sadighi, M. A Study on Flexural Properties of Sandwich Structures with Fiber/Metal Laminate Face Sheets. Appl. Compos. Mater. 2013, 20, 839–855. [Google Scholar] [CrossRef]
- Sinmazçelik, T.; Avcu, E.; Bora, M.Ö.; Çoban, O. A review: Fibre metal laminates, background, bonding types and applied test methods. Mater. Des. 2011, 32, 3671–3685. [Google Scholar] [CrossRef]
- Salve, A.; Kulkarni, R.; Mache, A. A Review: Fiber Metal Laminates (FML’s)—Manufacturing, Test methods and Numerical modeling. Int. J. Eng. Technol. Sci. 2016, 3, 71–84. [Google Scholar] [CrossRef]
- El Etri, H.; Korkmaz, M.E.; Gupta, M.K.; Gunay, M.; Xu, J. A state-of-the-art review on mechanical characteristics of different fiber metal laminates for aerospace and structural applications. Int. J. Adv. Manuf. Technol. 2022, 123, 2965–2991. [Google Scholar] [CrossRef]
- Bieniaś, J.; Jakubczak, P.; Surowska, B. Properties and characterization of fiber metal laminates. In Hybrid Polymer Composite Materials; Elsevier: Amsterdam, The Netherlands, 2017; pp. 253–277. [Google Scholar] [CrossRef]
- Pidge, A.; Salve, A.; Mache, A.; Kulkarni, A.; Munde, Y. Effect on Vibration Characteristics of Fiber Metal Laminates Reinforced with Jute/glass Fibers. In Biennial International Conference on Future Learning Aspects of Mechanical Engineering; Springer Nature: Singapore, 2024; pp. 105–116. [Google Scholar] [CrossRef]
- Johnson, W.S.; Li, E.; Miller, J.L. High temperature hybrid titanium composite laminates: An early analytical assessment. Appl. Compos. Mater. 1996, 3, 379–390. [Google Scholar] [CrossRef]
- Cortes, P.; Cantwell, W.J. The Impact Properties of High-temperature Fiber-Metal Laminates. J. Compos. Mater. 2007, 41, 613–632. [Google Scholar] [CrossRef]
- Sadighi, M.; Alderliesten, R.C.; Benedictus, R. Impact resistance of fiber-metal laminates: A review. Int. J. Impact Eng. 2012, 49, 77–90. [Google Scholar] [CrossRef]
- Tang, H.; Han, Y.; Wu, T.; Tao, W.; Jian, X.; Wu, Y.; Xu, F. Synthesis and properties of hydroxyapatite-containing coating on AZ31 magnesium alloy by micro-arc oxidation. Appl. Surf. Sci. 2017, 400, 391–404. [Google Scholar] [CrossRef]
- Zhang, X.; Ma, Q.; Dai, Y.; Hu, F.; Liu, G.; Xu, Z.; Wei, G.; Xu, T.; Zeng, Q.; Xie, W. Effects of surface treatments and bonding types on the interfacial behavior of fiber metal laminate based on magnesium alloy. Appl. Surf. Sci. 2018, 427, 897–906. [Google Scholar] [CrossRef]
- Costa, R.D.F.S.; Sales-Contini, R.C.M.; Silva, F.J.G.; Sebbe, N.; Jesus, A.M.P. A Critical Review on Fiber Metal Laminates (FML): From Manufacturing to Sustainable Processing. Metals 2023, 13, 638. [Google Scholar] [CrossRef]
- Rotella, G.; Alfano, M.; Schiefer, T.; Jansen, I. Evaluation of mechanical and laser surface pre-treatments on the strength of adhesive bonded steel joints for the automotive industry. J. Adhes. Sci. Technol. 2016, 30, 747–758. [Google Scholar] [CrossRef]
- Ochoa-Putman, C.; Vaidya, U.K. Mechanisms of interfacial adhesion in metal–polymer composites—Effect of chemical treatment. Compos. Part A Appl. Sci. Manuf. 2011, 42, 906–915. [Google Scholar] [CrossRef]
- Ding, Z.; Wang, H.; Luo, J.; Li, N. A review on forming technologies of fibre metal laminates. Int. J. Lightweight Mater. Manuf. 2021, 4, 110–126. [Google Scholar] [CrossRef]
- Alderliesten, R.C.; Benedictus, R. Fiber/Metal Composite Technology for Future Primary Aircraft Structures. J. Aircr. 2012, 45, 1182–1189. [Google Scholar] [CrossRef]
- Vlot, A. Impact loading on fibre metal laminates. Int. J. Impact Eng. 1996, 18, 291–307. [Google Scholar] [CrossRef]
- Vogelesang, L.B.; Vlot, A. Development of fibre metal laminates for advanced aerospace structures. J. Mater. Process. Technol. 2000, 103, 1–5. [Google Scholar] [CrossRef]
- Cortés, P.; Cantwell, W.J. The prediction of tensile failure in titanium-based thermoplastic fibre-metal laminates. Compos. Sci. Technol. 2006, 66, 2306–2316. [Google Scholar] [CrossRef]
- Castrodeza, E.M.; Bastian, F.L.; Perez Ipiña, J.E. Critical fracture toughness, JC and δ5C, of unidirectional fibre–metal laminates. Thin-Walled Struct. 2003, 41, 1089–1101. [Google Scholar] [CrossRef]
- Gutowski, T.G.P. Advanced Composites Manufacturing. 1997, p. 581. Available online: https://www.wiley.com/en-us/Advanced+Composites+Manufacturing-p-9780471153016 (accessed on 20 May 2024).
- Asundi, A.; Choi, A.Y.N. Fiber metal laminates: An advanced material for future aircraft. J. Mater. Process. Technol. 1997, 63, 384–394. [Google Scholar] [CrossRef]
- Botelho, E.C.; Silva, R.A.; Pardini, L.C.; Rezende, M.C. A review on the development and properties of continuous fiber/epoxy/aluminum hybrid composites for aircraft structures. Mater. Res. 2006, 9, 247–256. [Google Scholar] [CrossRef]
- Lee, D.W.; Park, B.J.; Park, S.Y.; Choi, C.H.; Song, J.I. Fabrication of high-stiffness fiber-metal laminates and study of their behavior under low-velocity impact loadings. Compos. Struct. 2018, 189, 61–69. [Google Scholar] [CrossRef]
- Yu, G.C.; Wu, L.Z.; Ma, L.; Xiong, J. Low velocity impact of carbon fiber aluminum laminates. Compos. Struct. 2015, 119, 757–766. [Google Scholar] [CrossRef]
- Hayes, B.S.; Gilbert, E.N.; Seferis, J.C. Scaling complications of dual temperature cure resin prepreg systems in airplane part manufacture. Compos. Part A Appl. Sci. Manuf. 2000, 31, 717–725. [Google Scholar] [CrossRef]
- Dau, J.; Lauter, C.; Damerow, U.; Homberg, W.; Troster, T. Multi-material systems for tailored automotive structural components. In Proceedings of the 18th International Conference on Composite Materials, Jeju Island, Republic of Korea, 21–26 August 2011. [Google Scholar]
- Sinke, J. Forming technology for composite/metal hybrids. In Composites Forming Technologies; Elsevier: Amsterdam, The Netherlands, 2007; pp. 197–219. [Google Scholar] [CrossRef]
- Friese, A.; Lohmar, J.; Wüstefeld, F. Current Applications of Advanced Peen Forming Implementation. In Shot Peening; Wiley: Hoboken, NJ, USA, 2003; pp. 53–61. [Google Scholar] [CrossRef]
- Kulkarni, K.M.; Schey, J.A.; Badger, D.V. Investigation of shot peening as a forming process for aircraft wing skins. J. Appl. Metalwork. 1981, 1, 34–44. [Google Scholar] [CrossRef]
- AL-Obaidi, A.; Graf, A.; Kräusel, V.; Trautmann, M. Heat supported single point incremental forming of hybrid laminates for orthopedic applications. Procedia Manuf. 2019, 29, 21–27. [Google Scholar] [CrossRef]
- Silva, M.B.; Martins, P.A.F. Incremental Sheet Forming. In Comprehensive Materials Processing; Elsevier: Amsterdam, The Netherlands, 2014; pp. 7–26. [Google Scholar] [CrossRef]
- Bank, W.; Wisnom, M.R. Manufacturing principles of fiber metal laminates. In Proceedings of ICCM-17, International Conference on Composite Materials, London, UK, 27–31 Jul 2009; IOM: London, UK, 2009; pp. 1–10. [Google Scholar]
- Zheng, K.; Politis, D.J.; Wang, L.; Lin, J. A review on forming techniques for manufacturing lightweight complex—Shaped aluminium panel components. Int. J. Lightweight Mater. Manuf. 2018, 1, 55–80. [Google Scholar] [CrossRef]
- Heggemann, T.; Homberg, W. Deep drawing of fiber metal laminates for automotive lightweight structures. Compos. Struct. 2019, 216, 53–57. [Google Scholar] [CrossRef]
- Cao, L.; Lu, S.; Laflamme, S.; Quiel, S.; Ricles, J.; Taylor, D. Performance-based design procedure of a novel friction-based cladding connection for blast mitigation. Int. J. Impact Eng. 2018, 117, 48–62. [Google Scholar] [CrossRef]
- Jia, S.; Wang, F.; Yu, L.; Wei, Z.; Xu, B. Numerical study on the impact response of aircraft fuselage structures subjected to large-size tire fragment. Sci. Prog. 2020, 103, 0036850419877744. [Google Scholar] [CrossRef]
- Dadej, K.; Bieniaś, J.; Valvo, P.S. Experimental Testing and Analytical Modeling of Asymmetric End-Notched Flexure Tests on Glass-Fiber Metal Laminates. Metals 2020, 10, 56. [Google Scholar] [CrossRef]
- Jiang, M.; Liu, S.; Xiao, J. Research on lightweight laminate for car body with excellent cushioning and energy absorption characteristics. Heliyon 2022, 8, e11280. [Google Scholar] [CrossRef] [PubMed]
- Xiao, H.; Sultan, M.T.H.; Shahar, F.S.; Gaff, M.; Hui, D. Recent developments in the mechanical properties of hybrid fiber metal laminates in the automotive industry: A review. RvAMS 2023, 62, 328. [Google Scholar] [CrossRef]
- Heggemann, T.; Homberg, W.; Sapli, H. Combined Curing and Forming of Fiber Metal Laminates. Procedia Manuf. 2020, 47, 36–42. [Google Scholar] [CrossRef]
- Okuma, S.O.; Obaseki, M.; Ofuyekpone, D.O.; Ashibudike, O.E. A Review Assessment of Fiber-Reinforced Polymers for Maritime Applications. J. Adv. Ind. Technol. Appl. 2023, 4, 17–28. [Google Scholar] [CrossRef]
- de Vicente, M.; Silva-Campillo, A.; Herreros, M.Á.; Suárez-Bermejo, J.C. Design of a structurally welded/adhesively bonded joint between a fiber metal laminate and a steel plate for marine applications. J. Mar. Sci. Technol. 2022, 27, 1002–1014. [Google Scholar] [CrossRef]
- Najafi, M.; Darvizeh, A.; Ansari, R. Effect of salt water conditioning on novel fiber metal laminates for marine applications. Proc. Inst. Mech. Eng. Part L J. Mater. Des. Appl. 2018, 233, 1542–1554. [Google Scholar] [CrossRef]
- Westre, W.N.; Micona, L.M.; Van Beek, E.E. Method for Improving Crack Resistance in Fiber-Metal-Laminate Structures. U.S. Patent US7192501B2, 20 March 2007. [Google Scholar]
- Chang, Y.S.; Hwang, D.G. Composite Laminate with Reinforcement of Metal Mesh. U.S. Patent US9724895B2, 8 August 2017. [Google Scholar]
- Bosbach, B.; Baytekin-Gerngross, M.; Sprecher, E.; Wegner, J.; Gerngross, M.-D.; Carstensen, J.; Adelung, R.; Fiedler, B. Maximizing bearing fatigue lifetime and CAI capability of fibre metal laminates by nanoscale sculptured Al plies. Compos. Part A Appl. Sci. Manuf. 2019, 117, 144–155. [Google Scholar] [CrossRef]
- Borgonje, B.; Ypma, M.S. Long Term Behaviour of Glare. Appl. Compos. Mater. 2003, 10, 243–255. [Google Scholar] [CrossRef]
- Giasin, K.; Ayvar-Soberanis, S. Evaluation of Workpiece Temperature during Drilling of GLARE Fiber Metal Laminates Using Infrared Techniques: Effect of Cutting Parameters, Fiber Orientation and Spray Mist Application. Materials 2016, 9, 622. [Google Scholar] [CrossRef]
- Wu, G.; Yang, J.M. The mechanical behavior of GLARE laminates for aircraft structures. JOM 2005, 57, 72–79. [Google Scholar] [CrossRef]
- Alderliesten, R.C.; Homan, J.J. Fatigue and damage tolerance issues of Glare in aircraft structures. Int. J. Fatigue 2006, 28, 1116–1123. [Google Scholar] [CrossRef]
- Giallanza, A.; Parrinello, F.; Ruggiero, V.; Marannano, G. Fatigue crack growth of new FML composites for light ship buildings under predominant mode II loading condition. Int. J. Interact. Des. Manuf. (IJIDeM) 2020, 14, 77–87. [Google Scholar] [CrossRef]
- Alexopoulos, N.D.; Dalakouras, C.J.; Skarvelis, P.; Kourkoulis, S.K. Accelerated corrosion exposure in ultra thin sheets of 2024 aircraft aluminium alloy for GLARE applications. Corros. Sci. 2012, 55, 289–300. [Google Scholar] [CrossRef]
- Wu, X.-T.; Zhan, L.-H.; Huang, M.-H.; Zhao, X.; Wang, X.; Zhao, G.-Q. Corrosion damage evolution and mechanical properties of carbon fiber reinforced aluminum laminate. J. Cent. South Univ. 2021, 28, 657–668. [Google Scholar] [CrossRef]
- Alderliesten, R. Analytical prediction model for fatigue crack propagation and delamination growth in Glare. Int. J. Fatigue 2007, 29, 628–646. [Google Scholar] [CrossRef]
- Bieniaś, J.; Dadej, K. Fatigue delamination growth of carbon and glass reinforced fiber metal laminates in fracture mode II. Int. J. Fatigue 2020, 130, 105267. [Google Scholar] [CrossRef]
- Persson, B.N.J.; Scaraggi, M. Theory of adhesion: Role of surface roughness. J. Chem. Phys. 2014, 141, 124701. [Google Scholar] [CrossRef]
- BStraumal, B.B.; Gornakova, A.S.; Kiselevskiy, M.V.; Anisimova, N.Y.; Nekrasov, A.N.; Kilmametov, A.R.; Strug, R.; Rabkin, E. Optimal surface roughness of Ti6Al4V alloy for the adhesion of cells with osteogenic potential. J. Mater. Res. 2022, 37, 2661–2674. [Google Scholar] [CrossRef]
- Kong, D.; Ren, W.; Qi, L.; Zhang, Y.; Chen, H. Enhanced bonding strength of AZ31B/carbon-fiber-reinforced plastic laminates by anodization treatment in a saturated Na2SiO3 solution. Mater. Sci. Eng. A 2022, 840, 142982. [Google Scholar] [CrossRef]
- Petersson, L.; Meier, P.; Kornmann, X.; Hillborg, H. Effect of surface cleanliness of aluminium substrates on silicone rubber adhesion. J. Phys. D Appl. Phys. 2011, 44, 034011. [Google Scholar] [CrossRef]
- Wallick, J.L.; MacAdams, L.A. Surface Treatment to Enhance Bonding of Composite Materials. U.S. Patent 11390060B2, 19 July 2022. [Google Scholar]
- Liu, X.; Li, Y.; Long, L.; Wang, H.; Guo, Q.; Wang, Q.; Qi, J.; Chen, J.; Long, Y.; Liu, J.; et al. Preparation and bonding mechanisms of polymer/metal hybrid composite by nano molding technology. Nanotechnol. Rev. 2022, 11, 1927–1934. [Google Scholar] [CrossRef]
- Suberlyak, O.V.; Hrytsenko, O.M.; Hishchak, K.Y. Influence of the Metal Surface of Powder Filler on the Structure and Properties of Composite Materials Based on the Copolymers of Methacrylates with Polyvinylpyrrolidone. Mater. Sci. 2016, 52, 155–164. [Google Scholar] [CrossRef]
- Yue, B.; Chang, Z.; Wang, S.; Gao, X.; Guo, N.; Wang, Y.; Zhai, X.; Zhu, G. Wettability study of hydrophilic nickel coatings with high surface energy and high-temperature wear resistance. Mater. Today Commun. 2023, 34, 105470. [Google Scholar] [CrossRef]
- Harris, A.F.; Beevers, A. The effects of grit-blasting on surface properties for adhesion. Int. J. Adhes. Adhes. 1999, 19, 445–452. [Google Scholar] [CrossRef]
- Park, S.Y.; Choi, W.J.; Choi, H.S.; Kwon, H. Effects of surface pre-treatment and void content on GLARE laminate process characteristics. J. Mater. Process. Technol. 2010, 210, 1008–1016. [Google Scholar] [CrossRef]
- Liu, Z.; Simonetto, E.; Ghiotti, A.; Bruschi, S. Experimental and numerical investigation of the effect of metal surface treatments on the delamination behaviour of magnesium alloy-based Fibre Metal Laminates. CIRP J. Manuf. Sci. Technol. 2022, 38, 442–456. [Google Scholar] [CrossRef]
- da Silva, L.F.M.; Ferreira, N.M.A.J.; Richter-Trummer, V.; Marques, E.A.S. Effect of grooves on the strength of adhesively bonded joints. Int. J. Adhes. Adhes. 2010, 30, 735–743. [Google Scholar] [CrossRef]
- Guo, C.; He, J.; Su, Y.; Li, S. Thermo-stamping co-curing process for CFRP/steel hybrid sheets and its interface strength improvement. Compos. Struct. 2020, 241, 112108. [Google Scholar] [CrossRef]
- Firmansyah, H.; Purnowidodo, A.; Setyabudi, S. Pengaruh Mechanical Bonding pada Aluminium dengan Serat Karbon terhadap Kekuatan Tarik Fiber Metal Laminates. J. Rekayasa Mesin 2018, 9, 127–134. [Google Scholar] [CrossRef]
- Balakrishnan, V.S.; Obrosov, A.; Kuke, F.; Seidlitz, H.; Weiß, S. Influence of metal surface preparation on the flexural strength and impact damage behaviour of thermoplastic FRP reinforced metal laminate made by press forming. Compos. B Eng. 2019, 173, 106883. [Google Scholar] [CrossRef]
- Husson, F.; Valentin, M.; Aouati, K.; Kling, R. Upscaling laser polishing of large 3D surfaces. In High-Power Laser Materials Processing: Applications, Diagnostics, and Systems IX; Kaierle, S., Heinemann, S.W., Eds.; SPIE: Bellingham, WA, USA, 2020; p. 4. [Google Scholar] [CrossRef]
- Droździel-Jurkiewicz, M.; Bieniaś, J. Evaluation of Surface Treatment for Enhancing Adhesion at the Metal–Composite Interface in Fibre Metal-Laminates. Materials 2022, 15, 6118. [Google Scholar] [CrossRef] [PubMed]
- Zhang, D.; Yu, J.; Li, H.; Zhou, X.; Song, C.; Zhang, C.; Shen, S.; Liu, L.; Dai, C. Investigation of Laser Polishing of Four Selective Laser Melting Alloy Samples. Appl. Sci. 2020, 10, 760. [Google Scholar] [CrossRef]
- Bednarski, P.; Biało, D.; Brostow, W.; Czechowski, K.; Polowski, W.; Rusek, P.; Toboła, D. Improvement of Tribological Properties of Metal Matrix Composites by Means of Slide Burnishing. Mater. Sci. 2013, 19, 367–372. [Google Scholar] [CrossRef]
- Aguilera-Ojeda, C.O.; Becerra-Becerra, E.; Vidal-Lesso, A.; Reveles-Arredondo, J.F.; Saldaña-Robles, A. Effect of burnishing methods on surface integrity of polymeric materials: A review. J. Braz. Soc. Mech. Sci. Eng. 2024, 46, 137. [Google Scholar] [CrossRef]
- Li, F.L.; Xia, W.; Zhou, Z.Y.; Zhao, J.; Tang, Z.Q. Analytical prediction and experimental verification of surface roughness during the burnishing process. Int. J. Mach. Tools Manuf. 2012, 62, 67–75. [Google Scholar] [CrossRef]
- JYe, J.; Gao, Y.; Wu, Y.; Liu, C.; Dong, J.; Wang, H.; Su, B.; Peng, H.-X. Low velocity impact response of fiber metal laminates with nano-patterned metal surfaces. Compos. Sci. Technol. 2022, 228, 109641. [Google Scholar] [CrossRef]
- Lizzul, L.; Sorgato, M.; Ghiotti, A.; Bruschi, S. Surface Treatment to Promote Joining of Glass Fiber Reinforced Plastic and AZ31 Magnesium Alloy for Fiber Metal Laminates via Hot Metal Pressing. Key Eng. Mater. 2021, 883, 111–118. [Google Scholar] [CrossRef]
- Gemelli, E.; Camargo, N.H.A. Low voltage anodization of titanium in nitric acid solution: A new method to bioactivate titanium. Mater. Charact. 2011, 62, 938–942. [Google Scholar] [CrossRef]
- Molitor, P.; Barron, V.; Young, T. Surface treatment of titanium for adhesive bonding to polymer composites: A review. Int. J. Adhes. Adhes. 2001, 21, 129–136. [Google Scholar] [CrossRef]
- He, P.; Chen, K.; Yu, B.; Yue, C.Y.; Yang, J. Surface microstructures and epoxy bonded shear strength of Ti6Al4V alloy anodized at various temperatures. Compos. Sci. Technol. 2013, 82, 15–22. [Google Scholar] [CrossRef]
- He, P.; Chen, K.; Yang, J. Surface modifications of Ti alloy with tunable hierarchical structures and chemistry for improved metal–polymer interface used in deepwater composite riser. Appl. Surf. Sci. 2015, 328, 614–622. [Google Scholar] [CrossRef]
- Egorkin, V.S.; Gnedenkov, S.V.; Sinebryukhov, S.L.; Vyaliy, I.E.; Gnedenkov, A.S.; Chizhikov, R.G. Increasing thickness and protective properties of PEO-coatings on aluminum alloy. Surf. Coat. Technol. 2018, 334, 29–42. [Google Scholar] [CrossRef]
- Ostapiuk, M.; Taryba, M.G.; Calado, L.M.; Bieniaś, J.; Montemor, M.F. A study on the galvanic corrosion of a sol-gel coated PEO Mg-CFRP couple. Corros. Sci. 2021, 186, 109470. [Google Scholar] [CrossRef]
- Sun, S.; Pan, Y.; Wu, G.; Lin, X. Effect of electrolyte composition ratio of micro-arc oxidation on interlaminar strength of CFRP/Mg laminates. Int. J. Adhes. Adhes. 2018, 87, 98–104. [Google Scholar] [CrossRef]
- Pan, Y.; Wu, G.; Huang, Z.; Wu, X.; Liu, Y.; Ye, H. Corrosion behaviour of carbon fibre reinforced polymer/magnesium alloy hybrid laminates. Corros. Sci. 2017, 115, 152–158. [Google Scholar] [CrossRef]
- Shanmugam, L.; Kazemi, M.E.; Yang, J. Improved Bonding Strength Between Thermoplastic Resin and Ti Alloy with Surface Treatments by Multi-step Anodization and Single-step Micro-arc Oxidation Method: A Comparative Study. ES Mater. Manuf. 2019, 3, 57–65. [Google Scholar] [CrossRef]
- Lin, Y.; Li, H.; Wang, Q.; Gong, Z.; Tao, J. Effect of plasma surface treatment of aluminum alloy sheet on the properties of Al/Gf/PP laminates. Appl. Surf. Sci. 2020, 507, 145062. [Google Scholar] [CrossRef]
- Surowska, B.; Ostapiuk, M.; Jakubczak, P.; Droździel, M. The Durability of an Organic–Inorganic Sol–Gel Interlayer in Al-GFRP-CFRP Laminates in a Saline Environment. Materials 2019, 12, 2362. [Google Scholar] [CrossRef]
- Andarabi, A.A.; Shelesh-Nezhad, K.; Chakherlou, T.N. The effect of laser-texturing configurations on the interfacial resistance of carbon reinforced aluminium laminate. Compos. Interfaces 2023, 30, 103–122. [Google Scholar] [CrossRef]
- Zhao, S.; Kimura, F.; Kadoya, S.; Kajihara, Y. Experimental analysis on mechanical interlocking of metal–polymer direct joining. Precis. Eng. 2020, 61, 120–125. [Google Scholar] [CrossRef]
- Dong, J.; Liu, Y.; Pacella, M. Surface Texturing and Wettability Modification by Nanosecond Pulse Laser Ablation of Stainless Steels. Coatings 2024, 14, 467. [Google Scholar] [CrossRef]
- Blala, H.; Cheng, P.; Zhang, S.; Cheng, G.; Ruan, S.; Meng, Z. Investigation of the Impact of Thermo-Stamping, Fiber Orientation, and Metal Thickness on the Formability of Fiber Metal Laminates. Appl. Compos. Mater. 2024, 31, 1767–1789. [Google Scholar] [CrossRef]
- Zhu, M.; Guo, W.; Ouyang, J.; Wei, C.; Pratomo, E.S.; Mativenga, P.; Li, L. Low carbon high quality simultaneous laser and mechanical hybrid drilling of carbon fibre reinforced polymer composite. CIRP J. Manuf. Sci. Technol. 2023, 46, 1–18. [Google Scholar] [CrossRef]
- Ishak, N.M.; Malingam, S.D.; Mansor, M.R.; Razali, N.; Mustafa, Z.; Ab Ghani, A.F. Investigation of natural fibre metal laminate as car front hood. Mater. Res. Express 2021, 8, 025303. [Google Scholar] [CrossRef]
- Kala, K.L.; Rao, K.P. Synthesis and characterization of fabricated fiber metal laminates for aerospace applications. Mater. Today Proc. 2022, 64, 37–43. [Google Scholar] [CrossRef]
- Zhu, L.; Li, N.; Childs, P.R.N. Light-weighting in aerospace component and system design. Propuls. Power Res. 2018, 7, 103–119. [Google Scholar] [CrossRef]
- Sargent, J.P. Durability studies for aerospace applications using peel and wedge tests. Int. J. Adhes. Adhes. 2005, 25, 247–256. [Google Scholar] [CrossRef]
- Woelke, P.B.; Rutner, M.P.; Shields, M.D.; Rans, C.; Alderliesten, R. Finite Element Modeling of Fatigue in Fiber–Metal Laminates. AIAA J. 2015, 53, 2228–2236. [Google Scholar] [CrossRef]
- Hamill, L.; Hofmann, D.C.; Nutt, S. Galvanic Corrosion and Mechanical Behavior of Fiber Metal Laminates of Metallic Glass and Carbon Fiber Composites. Adv. Eng. Mater. 2018, 20, 1700711. [Google Scholar] [CrossRef]
- Rousseau, J.; Donkeng, N.E.N.; Farcas, F.; Chevalier, S.; Placet, V. Thermal and hydrothermal ageing of flax/polypropylene composites and their stainless steel hybrid laminates. Compos. Part A Appl. Sci. Manuf. 2023, 171, 107582. [Google Scholar] [CrossRef]
- Vasumathi, M.; Murali, V. Effect of Alternate Metals for use in Natural Fibre Reinforced Fibre Metal Laminates under Bending, Impact and Axial Loadings. Procedia Eng. 2013, 64, 562–570. [Google Scholar] [CrossRef]
- Bourmaud, A.; Beaugrand, J.; Shah, D.U.; Placet, V.; Baley, C. Towards the design of high-performance plant fibre composites. Prog. Mater. Sci. 2018, 97, 347–408. Available online: https://www.sciencedirect.com/science/article/pii/S0079642518300653 (accessed on 17 June 2024). [CrossRef]
- Vieira, L.M.G.; Dobah, Y.; Santos, J.C.D.; Panzera, T.H.; Rubio, J.C.C.; Scarpa, F. Impact Properties of Novel Natural Fibre Metal Laminated Composite Materials. Appl. Sci. 2022, 12, 1869. [Google Scholar] [CrossRef]
- Braga, G.G.; Rosa, F.A.; Santos, J.C.D.; del Pino, G.G.; Panzera, T.H.; Scarpa, F. Fully biobased composite and fiber-metal laminates reinforced with Cynodon spp. fibers. Polym. Compos. 2023, 44, 453–464. [Google Scholar] [CrossRef]
- Packham, D.E. Adhesive technology and sustainability. Int. J. Adhes. Adhes. 2009, 29, 248–252. [Google Scholar] [CrossRef]
- Haina; Gul, S.; Awais, M.; Jabeen, S.; Farooq, M. Recent Trends in Preparation and Applications of Biodegradable Polymer Composites. J. Renew. Mater. 2020, 8, 1305–1326. [Google Scholar] [CrossRef]
- Bertolini, R.; Stramare, A.; Sorgato, M.; Savio, E.; Ghiotti, A.; Bruschi, S. On the role of metal surface modification and polymer matrix characteristics when drilling thermoplastic fibre metal laminates. CIRP Ann. 2024, 73, 437–440. [Google Scholar] [CrossRef]






| Key Parameters | Explanation | References |
|---|---|---|
| High strength | FMLs’ structural materials have a high strength because they combine metal alloys, which have high load-bearing strength, with fiber-reinforced composites, which have high strength and stiffness. | [16] |
| High fatigue resistance | Since the connecting fibers behind the fracture are still intact, they have a high fatigue resistance because the crack opening is reduced. Compared to traditional metals and composites, FMLs exhibit superior fatigue strength characteristics. | [17] |
| High impact resistance | The damage tolerance behavior of FMLs is comparable to that of traditional aluminum alloys, in contrast to composites. The same deformation and damage happen, but only at more considerable impact energies. Impact deformation is a crucial benefit of FMLs, particularly compared to composites, as it greatly enhances the likelihood of inspection and identification of visible damage. As such, the application of repair criteria and methodologies is made possible by the usage of FMLs. | [18] |
| High energy absorbing capacity | Shear failure in the metal plies and localized fiber fracture allows FMLs to absorb large amounts of energy. | [19] |
| High fracture toughness | FMLs are more fracture-tough than the alloys that make them up. These materials can be a very appealing alternative for a variety of structural applications because of their behavior, which also explains the decreased fatigue fracture propagation rates they exhibit. | [20] |
| Low density | FMLs have a low density because of the thin metal layers and composite fleece that they contain. As a result, FMLs are lighter than other structural materials. | [21,22] |
| Excellent moisture resistance | Even in extremely harsh circumstances, moisture absorption in FML composites is slower than in polymer composites due to the presence of metal layers on the exterior. Furthermore, the prepreg layers within the FMLs can serve as moisture barriers between the different aluminum layers. | [23] |
| Excellent corrosion resistance | FMLs’ outstanding corrosion resistance is ensured by the strong corrosion resistance of polymer-based fiber laminates and their superior moisture resistance. | [18,21] |
| Lower material degradation | FML has excellent resistance to moisture and corrosion, and the degradation of FMLs due to environmental aspects is significantly lower than metal or composite structures. | [22] |
| Fire resistance | The interior layers of FMLs are shielded from fire by the high melting point of the fibers. Because of this, FMLs have far superior fire resistance, depending on their fiber melting point, compared to monolithic aluminum alloys. | [18] |
| Treatment Method | Roughness | Level of Adhesion | Mechanical Interlocking | Surface Energy | Chemical Properties | Texture | Wettability | References |
|---|---|---|---|---|---|---|---|---|
| Mechanical surface treatment | ||||||||
| Burnishing | Decreases | Moderate | Low | Slightly Increases | No significant change | Smooth | Moderate | [78,79,96] |
| Sandblasting | Increases | High | High | Slightly Increases | No significant change | Rough | Moderate | [72,73,75] |
| Polishing | Decreases | Low | Low | Slightly Increases | No significant change | Very Smooth | High | [76] |
| Chemical surface treatment | ||||||||
| Chemical etching | Increases | High | Moderate | Varies (can be increased) | Alters (introduces functional groups) | Micro-rough | High | [80,81] |
| Physical surface treatment | ||||||||
| Laser texturing | Increases | High | High | Varies (can be increased) | No significant change | Controlled micro-rough | Moderate | [93,94,95,97] |
| Electrochemical surface treatment | ||||||||
| PEO/MAO | Increases | High | High | Significantly increases | Alters (oxide layer formation, introduces functional groups) | Controlled micro-rough | High | [86,88,89] |
| Indicator | Traditional FML | Adhesive-Free FML | Unit |
|---|---|---|---|
| Abiotic depletion | 1.3 × 10−7 | 1.29 × 10−7 | kg Sb eq |
| Abiotic depletion (fossil fuels) | 79.0814 | 48.8713 | MJ |
| Acidification | 0.03074 | 0.014688 | kg SO2 eq |
| Eutrophication | 0.002482 | 0.001623 | kg PO4 eq |
| Fresh water aquatic ecotox | 0.056459 | 0.046454 | kg 1,4-DB eq |
| Global warming (GWP100a) | 6.33384 | 3.78864 | kg CO2 eq |
| Human toxicity | 6.37508 | 1.78234 | kg 1,4-DB eq |
| Marine aquatic ecotoxicity | 6414.6 | 5502.35 | kg 1,4-DB eq |
| Ozone layer depletion (ODP) | 1.35 × 10−6 | 6.58 × 10−7 | kg CFC-11 eq |
| Photochemical oxidation | 0.0019 | 0.001093 | kg C2H4 eq |
| Terrestrial ecotoxicity | 0.007258 | 0.004417 | kg 1,4-DB eq |
Disclaimer/Publisher’s Note: The statements, opinions and data contained in all publications are solely those of the individual author(s) and contributor(s) and not of MDPI and/or the editor(s). MDPI and/or the editor(s) disclaim responsibility for any injury to people or property resulting from any ideas, methods, instructions or products referred to in the content. |
© 2025 by the authors. Licensee MDPI, Basel, Switzerland. This article is an open access article distributed under the terms and conditions of the Creative Commons Attribution (CC BY) license (https://creativecommons.org/licenses/by/4.0/).
Share and Cite
Caggiano, M.; Saffioti, M.R.; Rotella, G. Fiber Metal Laminates: The Role of the Metal Surface and Sustainability Aspects. J. Compos. Sci. 2025, 9, 35. https://doi.org/10.3390/jcs9010035
Caggiano M, Saffioti MR, Rotella G. Fiber Metal Laminates: The Role of the Metal Surface and Sustainability Aspects. Journal of Composites Science. 2025; 9(1):35. https://doi.org/10.3390/jcs9010035
Chicago/Turabian StyleCaggiano, Mariateresa, Maria Rosaria Saffioti, and Giovanna Rotella. 2025. "Fiber Metal Laminates: The Role of the Metal Surface and Sustainability Aspects" Journal of Composites Science 9, no. 1: 35. https://doi.org/10.3390/jcs9010035
APA StyleCaggiano, M., Saffioti, M. R., & Rotella, G. (2025). Fiber Metal Laminates: The Role of the Metal Surface and Sustainability Aspects. Journal of Composites Science, 9(1), 35. https://doi.org/10.3390/jcs9010035

