Next Article in Journal
Effects of Ionizing Radiation on the Shear Bond Strength of Composite Materials to Dentin
Next Article in Special Issue
Hydrolyzed Forms of Cellulose and Its Metal Composites for Hydrogen Generation: An Experimental and Theoretical Investigation
Previous Article in Journal
Analytical Modeling Approaches for the Cyclic Behavior of Concrete-Filled Circular Filament Wounded GFRP Tube Columns
Previous Article in Special Issue
Competitive Adsorption of Aqueous Cd(II) and Pb(II) Solutions onto Silicas Synthesized with Saponin as Template Agent
 
 
Font Type:
Arial Georgia Verdana
Font Size:
Aa Aa Aa
Line Spacing:
Column Width:
Background:
Article

Dynamic FEA Analysis of the Super Lightweight External Cryogenic Fuel Tank (SLWT) Made of Aluminium Alloy 2195–Graphene Nano Composite for Launch Vehicle Aerospace Application

1
Faculty of Engineering, Environment and Computing, Coventry University, Coventry CV1 5FB, UK
2
Department of Design Engineering, Safran Seats GB, Cwmbran NP44 3HQ, UK
3
School of Mechanical Engineering, Vellore Institute of Technology, Vellore 630014, Tamil Nadu, India
4
Defence Equipment and Support, Bristol BS34 8JH, UK
5
General Engineering Research Institute, Liverpool John Moores University (LJMU), Liverpool L3 5UX, UK
*
Author to whom correspondence should be addressed.
J. Compos. Sci. 2024, 8(7), 260; https://doi.org/10.3390/jcs8070260
Submission received: 22 April 2024 / Revised: 15 June 2024 / Accepted: 26 June 2024 / Published: 4 July 2024
(This article belongs to the Special Issue Metal Composites, Volume II)

Abstract

This research presents a comprehensive dynamic finite element analysis (FEA) of a cryogenic fuel tank made from an innovative aluminium/lithium–graphene nano-composite material, assessing its suitability for aerospace launch vehicles carrying cryogenic hydrogen and oxygen. The study focuses on the effects of lightweighting, utilizing 0.5 wt.% reinforced graphene in the Al 2195 matrix, a material poised to revolutionize the aerospace industry. Objectives include developing a digital twin of the fuel tank, CAD modeling to aerospace standards, and conducting ANSYS simulations under launch conditions to evaluate stress, strain, and deformation. Numerical results reveal a significant weight reduction of approximately 19,420 kg and a notable maximum stress reduction of 1.3% compared to traditional Al 2195 alloy tanks. The novelty of this research lies in its pioneering analysis of aluminium/lithium–graphene composites for lightweighting in cryogenic fuel tanks under space launch conditions. Conclusions affirm the composite’s viability, advocating for the development of lighter yet robust aerospace structures and fostering innovation in spacecraft design and materials science.

1. Introduction

As humanity embarks on ambitious missions to explore the uncharted territories of Mars and the Moon, the demand for advanced materials capable of enhancing spacecraft performance has come to the forefront of space exploration engineering. Central to this endeavor is the imperative to increase payload capacity, a pivotal factor in enabling sustained human presence beyond Earth’s orbit. In response to this challenge, researchers have long relied on aluminium alloys for their exceptional combination of low density and mechanical properties, making them the backbone of space exploration engineering [1,2,3,4,5,6,7].
The external tank (ET) of the space shuttle, a crucial component, underwent significant evolutionary changes throughout the progress of space exploration. Starting with the standard-weight tank, it progressed to the lightweight tank (LWT) and ultimately to the super lightweight tank (SLWT). The SLWT, first used on STS-91 in 1998, marked a major technological advancement. It was constructed using the 2195 aluminium-lithium alloy, which was both 40% stronger and 10% less dense than the previously used material. This change resulted in a substantial weight reduction of 3400 kg (7500 lb), enhancing the shuttle’s performance and payload capacity [8,9,10,11,12,13].
However, the widespread adoption of aluminium-lithium (Al–Li) alloys has been hindered by historical concerns surrounding anisotropic properties, poor toughness, and thermal stability issues. In this context, aluminium alloy 2195 (Al 2195), characterized by its composition of Al-4.0Cu-1Li-0.4Mg-0.4Ag-0.1Zr, has emerged as a third-generation alloy with significant potential for cryogenic tankage applications in space launch systems (SLS) and space transportation systems (STS). NASA’s successful utilization of Al 2195 in super lightweight cryogenic tanks for space shuttles underscores its pivotal role in advancing space exploration [14]. Despite the advancements achieved with aluminium alloys, the emergence of graphene-based composite materials presents a new era of possibilities in lightweighting strategies for aerospace applications. Graphene, renowned for its exceptional strength, conductivity, and lightweight properties, serves as an effective reinforcing agent in metal matrix composites (MMCs), offering superior mechanical performance and durability [15].
In the context of cryogenic storage systems for aerospace applications, the liquid oxygen (LOX) and liquid hydrogen (LH2) tanks are subjected to intricate physical forces and thermal conditions that must be meticulously managed to ensure optimal performance and safety in the newly considered composite material for the tanks [10,11,12,13,14,15]. Gravitational and hydrostatic forces play a crucial role in determining the behavior and distribution of the cryogenic fluids within these tanks made of novel graphene-reinforced composite material. Gravitational forces affect the overall pressure exerted by the liquid column, while hydrostatic forces influence the pressure distribution at various depths, impacting the structural integrity of the tank and the stability of the stored fluids [16].
In addition to the mechanical forces, the thermal dynamics within LOX and LH2 tanks are of vital importance. These tanks must maintain extremely low temperatures to keep the oxygen and hydrogen in their liquid states, typically around −183 °C for LOX and −253 °C for LH2. The thermal management in the fuel tanks is effectively achieved by controlling heat transfer mechanisms such as conduction, convection, and radiation to minimize heat ingress from the external environment. This is often achieved through the usage of efficient structural materials, advanced insulation techniques, and active cooling systems to prevent vaporization and potential pressure build-up within the tanks [12,13,14,15].
The interplay between these forces and thermal dynamics necessitates a comprehensive understanding of cryogenic fluid behavior under varying conditions. Engineers must account for factors such as stratification, thermal gradients, and fluid sloshing, which can affect the performance and safety of the propulsion system [16,17]. Consequently, the design and operation of LOX and LH2 tanks involve sophisticated modeling and simulation techniques to predict and mitigate potential issues, ensuring reliable and efficient storage and transfer of these critical propellants in aerospace missions [18,19,20].
Along with the thermal dynamics and forces involved in the tanks, the other primary challenge was the tank’s weight. Initially, the EFT was designed as a standard-weight tank, but the need to enhance the shuttle’s payload capacity led to the development of the lightweight tank (LWT) and, subsequently, the super lightweight tank (SLWT). The SLWT represented a significant technological advancement, utilizing the 2195 aluminium-lithium alloy, which was both stronger and less dense than the previous materials used. Alternative lightweight composite materials for aerospace launch vehicle external fuel tank structural components are used. The focus is on developing graphene-reinforced Aluminium metal matrix composites and studying their metallurgical and mechanical properties for potential use in space exploration applications, particularly in the external fuel tank structural applications of launch vehicles [8].
Graphene, characterized by its distinctive two-dimensional arrangement of carbon atoms forming a hexagonal lattice, has revolutionized multiple scientific fields [9,10,11,12]. This material’s exceptional blend of attributes, including outstanding electrical conductivity, remarkable mechanical strength, and notable flexibility, has positioned it at the forefront of research, particularly in aerospace engineering [13]. Its unique properties offer significant potential for innovation and advancement in the aerospace and space exploration sector [21]. Nonlinear behavior in aerospace structures has attracted considerable interest among researchers. When exposed to diverse loads and conditions, these structures frequently display behaviors that diverge from standard linear elastic responses [22]. Such nonlinearities may stem from the materials used, the structural geometry, or a mix of both factors. The super lightweight external tank (SLWT), with its complex design and dynamic operational environment, also exhibits these nonlinear behaviors.
The super lightweight external tank (SLWT) demonstrates a variety of nonlinear responses. Previous research [23,24,25] thoroughly explored this behavior, which includes bifurcation-type buckling, short-wavelength nonlinear bending, and nonlinear collapse. Understanding each of these responses is vital, particularly in evaluating the SLWT’s functionality across different stages of a shuttle mission. This research also highlights the necessity of identifying and managing these nonlinearities to maintain the structural integrity and safety of the SLWT by employing the composite materials properties as the tank material property [26]. Finite-element models are crucial in forecasting and comprehending the dynamic and nonlinear behaviors of the super lightweight external tank (SLWT). The significance of employing high-fidelity finite-element models for precise depiction of the SLWT’s reactions is found to be important. These models provide detailed insights into the SLWT’s behaviors, allowing for simulations under various scenarios and the prediction of possible challenges [27].
In the pursuit of more efficient and cost-effective aerospace launch vehicles, the exploration of lightweight materials has emerged as a pivotal area of research and development. The drive towards lightweighting not only enhances payload capacity and fuel efficiency but also mitigates structural stresses during launch and operation. This imperative has led researchers to investigate alternate super lightweight materials capable of withstanding the extreme conditions of space exploration. This paper delves into the exploration of graphene-based composite materials as a means of achieving lightweighting objectives in aerospace launch vehicles. Through a comprehensive design validation process at dynamic levels, the study aims to assess the feasibility and efficacy of these materials in enhancing the performance and resilience of launch vehicle structures. By investigating the mechanical properties and structural behavior of graphene-based composites under launch conditions, this research endeavors to contribute to the advancement of lightweighting strategies in aerospace engineering.
The subsequent sections will delve into the methodology employed for material characterization, CAD modeling conforming to aerospace standards, and dynamic finite element analysis (FEA) to evaluate the performance of graphene-based composite materials. Furthermore, the paper will discuss the implications of these findings for the future design and development of aerospace launch vehicles, emphasizing the potential for graphene composites to redefine the standards of lightweighting in space exploration.

2. Functionality of the Tank Components and Methodology

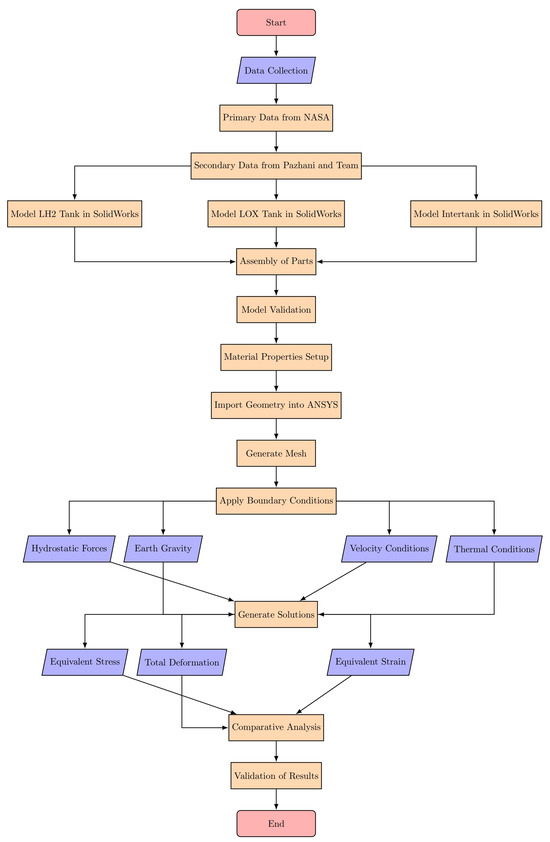
Figure 1 presents a structured methodology for a comparative analysis of the dynamic behavior of a cryogenic fuel tank assembly constructed from Al 2195 and an Al 2195–graphene composite. This study is conducted under conditions typical of aerospace operations. The approach encompasses the use of our experimental data gathered for the Al 2195–graphene composite, comprehensive modeling, simulation, and validation processes. A multi-faceted quantitative strategy is employed to reinforce the reliability and precision of the validations carried out. This method integrates numerical data derived from simulations with empirical evidence gathered from our previous technical documents and experimental studies related to the Al 2195–graphene composite and pure Al 2195 material. This technique facilitates a comprehensive statistical examination of the material characteristics and the performance of the fuel tanks in simulated scenarios.
Each component of the cryogenic fuel tank assembly (LOX tank, intertank, and LH2 tank) was modeled using SolidWorks 2023, as shown in Figure 2. The models were constructed to exact specifications based on the design parameters obtained from the NASA technical report (Lockheed Martin Space System, 2008) and reflected the precise geometry required for FEA. The individual parts will be assembled in SolidWorks to represent the complete cryogenic fuel tank structure as it would be configured in a launch vehicle. The fuel tank assembly ensured that all parts were correctly aligned and interfaced. Before proceeding to the simulation phase, the SolidWorks model was validated by comparing it with existing designs and by conducting preliminary checks for any geometrical inconsistencies. A critical phase involved substituting the standard alloys with the innovative Al 2195–graphene composite material. This change was vital to examine the improved attributes offered by the composite. By transferring the model into ANSYS 2023, emphasis was placed on the quality of the mesh and the boundary conditions, replicating real-life situations such as gravitational and hydrostatic forces, along with the thermal dynamics of LOX and LH2 with the dimensions and scale of the model mentioned in Table 1.
The LOX tank depicted in Figure 3a, representing the super lightweight fuel tank (SLWT) in computer-aided design (CAD) modeling, is positioned atop the external tank (ET). Table 2 provides the tanks dimension and technical specification. It adopts an ogive shape aimed at minimizing aerodynamic drag and aero-thermodynamic heating [28]. This ogive nose section comprises a flat removable cover plate and a nose cone, housing a detachable conical assembly that acts as an aerodynamic fairing for propulsion and electrical system components [28,29,30,31]. The leading portion of the nose cone serves as a cast aluminium lightning rod. The LOX tank’s capacity is measured at 19,744 cubic feet (559.1 m3) at 22 psi (150 kPa) and −297 °F (90.4 K; −182.8 °C) (cryogenic), according to Ferrick et al. (2008). The tank feeds into a 17 in (430 mm) diameter feed line that conveys the liquid oxygen through the intertank, then outside the ET to the aft right-hand ET/orbiter disconnect umbilical [32]. The 17 in (430 mm) diameter feed line permits liquid oxygen to flow at approximately 2787 lb./s (75,800 kg/min) with the RS-25s operating at 104% or permits a maximum flow of 17,592 US gal/min (1.1099 m3/s) [33,34,35].
The intertank in Figure 3b is the structural connection between the LOX and LH2 tanks of the super lightweight (SLWT) external tank. Its primary functions include receiving and distributing all thrust loads from the solid rocket boosters (SRBs) and transferring loads between the tanks. The two SRB forward attach fittings, located 180° apart on the intertank structure, are critical for load management [36,37]. A beam extends across the intertank structure and is mechanically fastened to these attached fittings. During solid rocket boosters (SRB) firing, this beam flexes under high-stress loads, transferring these loads to the fittings [38]. Adjacent to the SRB attach fittings is a major ring frame. The loads from the fittings are transferred to this frame, which then distributes the tangential loads to the intertank skin.
The thrust panels of the intertank, two panels of its skin, distribute the concentrated axial SRB thrust loads to the LOX and LH2 tanks and to adjacent intertank skin panels, which are made up of six stringer-stiffened panels [37,38,39,40,41]. These structural components are crucial for maintaining the integrity of the intertank under the extreme conditions of space launch.
Additionally, the intertank functions as a protective compartment for housing operational instrumentation, which is vital for the successful operation of the space shuttle [42]. The cryogenic moisture analysis of materials used in areas like the intertank flange is also an essential aspect of ensuring the safety and functionality of the ET [27], Table 3 shows the intertank technical specifications.
The LH2 tank, as depicted in Figure 3c, forms the lower section of the super lightweight (SLWT) external tank and is a pivotal element in the shuttle’s propulsion mechanism. This tank, composed of four cylindrical barrel sections, a forward dome, and an aft dome, plays a vital role in maintaining the structural integrity of the SLWT [43]. These barrel sections are interconnected by five major ring frames, each essential in managing various loads. The forward dome-to-barrel frame is particularly significant, as it distributes loads of 3–4 MN (meganewtons) from the intertank structure and acts as the connecting flange between the LH2 tank and the intertank [44]. The rear major ring frame is engineered to handle orbiter-induced loads of 2–3 MN from the rear orbiter support struts and SRB-induced loads of 4–5 MN from the aft SRB support struts, underscoring the tank’s crucial role in handling the complex load dynamics during shuttle missions [45]. The other three ring frames are responsible for distributing orbiter thrust loads of 2–3 MN and LOX feedline support loads of 1–2 MN, demonstrating the sophisticated engineering involved in space missions [46].
The LH2 tank’s volume is a substantial 53,488 cubic feet (1514.6 m3) at 29.3 psi (202 kPa) and −423 °F (−252.8 °C) in Table 4, indicative of the extreme conditions it must withstand [40,41,42,43,44,45]. Both the forward and aft domes of the tank have a modified ellipsoidal shape, with the forward dome featuring mounting provisions for various components such as the LH2 vent valve and the electrical feed-through fitting [47,48,49,50]. The LH2 tank also incorporates a vortex baffle, designed to reduce swirl resulting from slosh and to prevent entrapment of gases in the delivered LH2 [14]. This baffle is strategically located at the siphon outlet just above the aft dome of the LH2 tank. The outlet facilitates the transmission of liquid hydrogen from the tank through a 17-inch line to the SLWT aft umbilical, with a feed line flow rate of 465 lb./s (12,700 kg/min) when the main engines are at 104% or a maximum flow of 47,365 US gal/min (2.9883 m3/s) [25].
To perform the meshing operation and to smoothly carry out the dynamic FEA analysis of the massive super lightweight external cryogenic fuel tank (SLWT), a high-performance computer (HPC) at the Institute of Advanced Manufacturing Engineering was utilized. As a result of fine meshing, approximately 225,000 nodes were generated, for which usage of HPC was very vital for this study. Explicit dynamic analysis is typically employed for problems involving impacts or events that occur over very short time intervals. In such scenarios, the time step size is usually very small to capture the rapid changes in forces and deformations [51]. However, for validations that need to be analyzed over a longer duration, Explicit dynamic analysis may not be the most suitable approach. This is because the small-time step size required for explicit dynamic analysis can lead to prohibitively long computation times when extended to longer periods. Moreover, explicit dynamics might not efficiently handle the gradual and sustained loads or deformations that are more characteristic of longer-duration events.
Structural transient analysis, in contrast, aligns more effectively with situations requiring an understanding of structural responses over a longer duration. This method is particularly apt for simulations where loadings and responses develop more slowly, enabling the use of a larger, more manageable time step size. This approach does not sacrifice result accuracy, as seen in Figure 4. Consequently, structural transient analysis presents a more suitable and efficient option for this specific problem, and the process flow is shown in Figure 4.
The input for the SLWT tank model was carried out using the following materials’ properties, as shown in Table 5. The material property data were extracted from the experimental testing carried out on the Al 2195 + 0.5 wt% of graphene composite. Few assumptions, such as uniform dispersion of reinforced graphene, are considered homogeneous, and the porosity percentage is less than 1%. The Al 2195 + 0.5 wt% of graphene composite material property is applied to the outer body, which is currently made of pure Al 2195 as its material.
Figure 5 represents the meshed model of the SLWT structural assembly, the cross-section of the meshed assembly, and the meshed LOX, intertank, and LH2. To effectively connect all parts, bonded contact was utilized, which is instrumental in locking the degrees of freedom (DOF) between the interconnected components. Prior to establishing these bonded connections, it was essential to create imprints for all edges and faces in the Space Claim section in ANSYS 2023. This preparatory step is crucial as it enhances the effectiveness of the bonded contact, ensuring better contact and improved accuracy in the simulation. This method simplifies the analysis while still providing accurate insights into the structural integrity and performance under the applied loads and conditions [52,53,54].
The meshing strategy for the LO2 and LH2 tanks, as well as internal components, was meticulously planned and executed to ensure accuracy and computational efficiency in the finite element analysis. Automatic meshing was employed for the LO2 tank, considering its geometric characteristics, while a quadrilateral dominant meshing method was chosen for the LH2 tank due to its unique structural requirements. Internal components such as anti-slosh baffles and strengthening beams were meshed using varied strategies tailored to their specific geometries. The outcome of this comprehensive meshing process yielded a detailed mesh comprising 389,302 nodes and 225,220 elements. This level of mesh density was crucial for accurately capturing the structural responses of the tank assembly under simulated scenarios, ensuring reliability and precision in the finite element analysis.
The use of multiple element types in the model aimed to enhance simulation precision and computational efficiency as shown from Figure 6. By selecting element types that best suited the geometry of each component, the total element count was reduced, leading to decreased computation time. Shell elements were predominantly utilized for thin-walled structures like tanks and baffles, simplifying thickness modifications crucial for estimating structural integrity. Additionally, solid elements were employed for complex geometries, such as reinforcement beams, while beam elements were utilized for bar-like structures, reducing calculation time significantly. This approach underscores the balance between achieving detailed representation and maintaining computational feasibility in structural simulation within the aerospace sector. By customizing the element types to suit the characteristics of each component, the model became more computationally manageable while ensuring accuracy in predicting real-world behavior.
Figure 6 clearly represents the boundary conditions applied for the SLWT Assembly that depicts the launch sequence of the launch vehicle. Figure 7 represents the location of the point masses used to idealize inertial effects from a body. This can include the application of forces due to acceleration or other inertial loads, which is mainly because of the exhaust velocity (Ve) achieved due to combustion by combining LH2 and LOX fuel. The relationship between mass point and gas flow rates is used to determine the velocity and acceleration of the vehicle, as represented in Table 6. The equation used for calculation is presented in equation 1, where k is the specific heat ratio, R is the universal gas constant (8314.4621 J/kmol-K in SI units, or 49,720 ft-lb/(slug-mol)-R in U.S. units), Tc is the combustion temperature, M is the average molecular weight of the exhaust gases, Pc is the combustion chamber pressure, and Pe is the pressure at the nozzle exit.
V e = 2 k k 1 R T c M 1 P e P c ( K 1 ) / k
Adding inertial mass to a structure influences its modal and harmonic responses, which are crucial for understanding the dynamic behavior of the structure. Point mass 1 of 6.26 × 105 kg was applied on the outer surface of the LOX (liquid oxygen) tank. Point mass 2 of 10.42 × 105 kg was applied on the outer surface of the LH2 (liquid hydrogen) tank. Utilizing point masses enables a more accurate depiction of the loads that the tanks would encounter in actual scenarios, particularly considering inertial forces and the gas flow rates during the flight [55]. The 17 in (430 mm) diameter feed line permits liquid oxygen to flow at approximately 2787 lb/s (75,800 kg/min). The liquid hydrogen feed line flow rate is 465 lb/s (12,700 kg/min). The application of point masses circumvents the need to model the entire mass distribution and flow rates of the tanks, thereby simplifying the analysis while still capturing key dynamics during the flight [56].
In ANSYS simulations, incorporating standard gravity as a boundary condition is fundamental for replicating real-world launch sequence scenarios accurately. This setup significantly impacts the model’s response to its weight, influencing both static and dynamic analyses. By applying gravity, the simulation automatically considers the weight of each component in the model, enabling a comprehensive assessment of the structure’s reaction to its own weight and any externally applied loads. The velocity boundary condition is strategically applied to the lower base of the LH2 tank, as shown in Figure 8. Entering the velocity in a tabular format enables the specification of velocity values over time. This approach is crucial for realistically simulating the changing conditions encountered by the vehicle in the initial phase of launch [57]. The initial phase of the launch is characterized by significant velocity and acceleration changes. The tabular data effectively capture these variations, offering a detailed, phase-specific analysis. By simulating the velocity changes over time, ANSYS can precisely calculate the resulting stresses and strains on the LH2 tank, a critical factor in assessing the structural integrity and safety of the launch vehicle.
The upper side of the LOX tank is the focus for applying the drag force. This area is crucial as it directly encounters airflow during ascent, bearing significant aerodynamic forces. This application of drag force provides a true-to-life depiction of aerodynamic forces on the vehicle, especially critical during the rapid acceleration of the initial launch phase. LOX tank temperature is set at −183 °C to mirror the cryogenic state of liquid oxygen, which is crucial for a realistic thermal behavior simulation. LH2 is set at −253 °C, reflecting the extreme cryogenic nature associated with liquid hydrogen, which is vital for accurate thermal impact representation, as shown in Figure 9.

3. Results and Discussion

The graph provided in Figure 10a,b represents the stress-strain validated over time for a launch vehicle’s structure during its initial phase of motion and subsequent stable movement. This graph can be related to the discussion about the stress-strain reduction achieved by reinforcing Al 2195 with graphene. In the first stage of the graph, which can be considered the launch phase, there’s a spike in stress levels. This corresponds to the time when the launch vehicle starts moving, and the structure is subjected to the effects of inertia forces. This phase is critical because the initial motion induces a variety of stresses due to acceleration and possibly vibrational loads as the vehicle lifts off. The impact of these stresses would be most pronounced on the intertank shell, where the primary stress concentration was identified in the ANSYS analysis.
As the launch vehicle transitions from the first stage to the second, the graph shows that the stress levels off, indicating that the vehicle has reached a state of stable movement with constant velocity (acceleration equals zero). During this stage, the dynamic loads become more predictable, and the inertial effects that caused the initial stress peaks are no longer present. Considering the ANSYS analysis, we concluded that the graphene-reinforced Al 2195 has a slightly lower maximum stress level than the standard Al 2195. This property would be especially beneficial during the first stage, where the structure experiences the highest stress. The enhanced tensile strength and improved fracture behavior of the graphene-reinforced composite would contribute to better performance under the dynamic loading conditions experienced during launch. The convergence graph also suggests that after a certain time interval, specifically at 15 s, the behavior of the structure under the given conditions does not change significantly over time. This implies that the structure reaches a quasi-static state where the stress distribution remains constant over time, and no further dynamic effects are introduced [58]. This steady-state behavior supports the decision that further analysis beyond 15 s is unnecessary, as indicated by the statement that results at 15 s would be the same at 100 s.
From Figure 11 and Table 7, it is clearly evident that the maximum von Mises stress recorded from the ANSYS transient analysis at 0.285s during the first phase of launch exhibits that the SLWT structure made of composite material exhibited lower stress conditions compared to the parent material Al 2195. For the LOX tank there was a significant reduction of 10.33% in stress observed after the outer body material changed to the composite material, indicating a significant improvement in the material’s ability to handle stress during the launch phase. Graphene, as a reinforcement, acts as an excellent load-bearing material that controls the dynamic stress levels in the entire structural component during the launch sequence. Subsequently, the intertank and the LH2 tanks exhibited a 1.32% and 1.94% reduction in the von Mises stress level [59,60,61].
For the LOX (liquid oxygen) tank, the reduction was from 12.174 MPa to 10.917 MPa, equating to a 10.33% decrease in stress. The intertank showed a reduction from 26.285 MPa to 25.937 MPa, a more modest decrease of 1.32%. Lastly, the LH2 (liquid hydrogen) tank experienced a stress decrease from 4.9023 MPa to 4.8072 MPa, resulting in a 1.94% reduction. The reductions in stress due to the addition of graphene by 0.5% are particularly noteworthy for the LOX tank, which saw over a 10% decrease. This suggests a significant improvement in the material’s resilience under the dynamic loading conditions of launch [62,63]. While the intertank experienced the least stress reduction, it was also where the highest stresses were observed. This reasonable improvement may still significantly enhance the intertank’s structural integrity during launch. The LH2 tank’s stress reduction is quite low compared to the LOX tank, but it is still meaningful when considering the entire launch vehicle’s stress profile, as seen in Figure 11.
From Figure 12, it is clearly evident that equivalent elastic strain recorded from the ANSYS transient analysis at 0.285s during the first phase of launch exhibits that the SLWT structure made of composite material exhibited lower strain levels compared to the parent material Al 2195. For the LOX tank, the total equivalent elastic strain reduced from 1.8271 × 10−4 to 1.6625 × 10−4 (approx. 9% decrease) with graphene reinforcement. For the intertank, the total elastic strain remained at 3.8116 × 10−4 for both parent materials Al 2195 and Al 2195 + 0.5 wt% graphene composite. Elastic strain increased from 1.5077 × 10−4 to 1.6848 × 10−4 (approx. 11.74% increase) for the LH2 tank validated for composite material.
The incorporation of graphene, which is known for its high tensile strength and exceptional stiffness, has been shown to enhance the load-bearing capacity of the matrix Al 2195. From the authors’ previous pilot research work [27], the addition of graphene improved the material’s ability to distribute stress more effectively due to its two-dimensional structure and extensive surface area. Furthermore, the tensile strength of the composite material reaching up to 508.5 MPa, a finding supported by various similar research in the past, as shown in Figure 13c,d, highlights the considerable impact of graphene on improving material strength. The microstructural enhancements brought about by graphene, such as acting as a barrier to dislocation movement and increasing yield strength, are crucial in understanding the improvements in stress handling [27]. Additionally, the reinforced Al 2195’s modified fracture behavior indicates a more controlled fracture mechanism that contributes to increased fracture toughness and decreased failure chances under dynamic loading scenarios. The critical evaluation of these results against the study’s objectives validates the fact that graphene reinforcement positively affects the mechanical properties of launch vehicle fuel tank structural materials. The stress reductions in the SLWT components confirm the potential of graphene-reinforced composites to enhance the safety and reliability of aerospace structures, especially during the extreme conditions of launch.
The reduction in elastic strain in the LOX tank, combined with the increased yield strength of the graphene-reinforced composite, points towards improved material performance under the dynamic loading conditions of launch, as seen in Figure 13c,d. The unchanged strain in the intertank could be attributed to its complex stress state, which might be directly related to the type of material reinforcement used or the design optimization of the component itself [17].
The observed increase in elastic strain in the LH2 tank, despite the addition of graphene, presents an interesting characteristic. It suggests a complex interface mechanism between the graphene and the aluminium matrix, potentially influencing the material’s dynamic load response. This underscores the importance of thoroughly understanding composite behavior under dynamic loading conditions. These results emphasize the critical role of material selection and design optimization in aerospace engineering, where each component’s performance is vital. Future investigations into graphene-reinforced composites should encompass a broad range of material properties and their interactions under specific space launch conditions [13,14,15,16,18,27].
From Figure 13, it is clearly evident that composite material with reinforced graphene exhibited a minimal change in total deformation during the initial stage of the launch sequence, which confirms that the composite material’s inherent structural properties play a significant role in deformation behavior under dynamic load conditions. The slight reduction in elastic modulus and decrease in Poisson’s ratio with the addition of graphene, while theoretically contributing to a more elastic response, appears to have a negligible impact on the overall deformation of the SLWT. This observation is aligned with our previous experimental findings [18], in which we observed a strong influence of graphene addition on the mechanical properties of aluminium composites. The near-unchanged total deformation result could indicate that factors other than material stiffness and elasticity, such as the geometric design of the SLWT or the specific loading conditions during launch, might be more influential in determining the deformation behavior [27]. This perspective is supported by various other research studies and their analysis of the space shuttle’s external fuel tank, where the structural complexities and loading conditions were critical in understanding the tank’s behavior.
A significant breakthrough in the study is the weight saving of 19,420 kg when switching from standard Al 2195 to the graphene-reinforced Al 2195 composite (Table 8). This weight reduction is a substantial benefit in aerospace and space exploration applications, where every kilogram saved can lead to increased payload capacity, fuel efficiency, and overall mission performance. The statistical evaluation of stress measurements reveals that both materials, Al 2195 and Al 2195–graphene, exhibit similar levels of resilience under dynamic launch conditions. The stress values for both materials fall within a comparable range, indicating that the incorporation of graphene into Al 2195 does not weaken the material’s capacity to endure the stresses experienced during launch.
The strain analysis similarly showed that both materials exhibit a consistent magnitude of strain over time. This consistency in strain, even with the reduced weight of the graphene-reinforced composite, indicates that the material retains its structural integrity and does not experience additional deformation despite the significant weight reduction. As for deformation, the data demonstrated that both materials experience a non-linear increase in deformation over time, yet the Al 2195 + graphene variant shows virtually identical deformation profiles to the parent material Al 2195. This observation is particularly remarkable because it implies that the reduction in weight does not lead to increased deformation, maintaining the structural performance required for SLWT cryogenic fuel storage aerospace applications.
The slightly lower elastic modulus (68 GPa for Al 2195 + graphene vs. 69 GPa for Al 2195) did not translate into a significant difference in deformation behavior, suggesting that under the dynamic loading conditions of launch, other factors such as structural design and loading conditions play a more critical role. The slightly higher yield strength (562 MPa for Al 2195 + graphene vs. 560 MPa for Al 2195) and reduced density (2.6976 g/cm3 for Al 2195 + graphene vs. 2.712 g/cm3 for Al 2195) of the graphene-reinforced composite imply an improvement in material performance, particularly considering the weight savings achieved without compromising the material’s ability to withstand stress and deformation. The achievement of reducing weight by 19,420 kg while simultaneously retaining structural integrity and performance marks a significant milestone in the field of aerospace material science. This accomplishment is in line with the sustainable objective of advancing aerospace material technology, showcasing the potential of graphene–aluminium composites for future spacecraft design and construction.

4. Conclusions

This research effectively conducted a dynamic finite element analysis (D-FEA) of a liquid hydrogen cryogenic fuel tank made from an aluminium–graphene composite (Al 2195 with 0.5% graphene), focusing on its structural integrity and performance for aerospace launch vehicle applications. The study achieved its set objectives, confirming the effectiveness and benefits of this innovative composite material. The analysis of the 2195 aluminium–graphene composite’s material properties revealed notable improvements, especially in yield strength, overall strength, and, more importantly, a weight reduction of 19,420 kg, which is 2.1% of the dead tank weight, while slightly reducing the elastic modulus and density. Notably, this reduction in weight did not diminish the tank’s strength or performance, indicating successful material optimization for weight efficiency. These results highlighted the composite’s suitability for challenging aerospace applications, showcasing its enhanced mechanical properties. The dynamic FEA yielded valuable data on stress, strain, and total deformation responses under various loading natures under cryogenic conditions. The findings affirmed the aluminium–graphene composite’s ability to withstand the dynamic forces of launch while preserving its structural integrity, which matched the parent material 2195.

Author Contributions

Conceptualization, A.P. (Ashwath Pazhani); methodology, S.S.S. and A.P. (Alicia Patel); software, S.S.S.; validation, M.V. and A.P. (Ashwath Pazhani); formal analysis, S.S.S. and A.P. (Ashwath Pazhani); investigation, M.A.X., A.B., J.P. and J.J.; resources, M.V. and A.P. (Ashwath Pazhani); data curation, S.S.S. and A.P. (Ashwath Pazhani); writing—original draft preparation, S.S.S. and A.P. (Ashwath Pazhani); writing—review and editing, M.A.X., A.B., J.P. and J.J.; visualization, A.P. (Ashwath Pazhani); supervision, M.A.X. and A.B.; project administration, M.A.X., A.P. (Ashwath Pazhani) and A.B.; funding acquisition, M.A.X. and A.P. (Ashwath Pazhani). All authors have read and agreed to the published version of the manuscript.

Funding

This research was funded by British Council India under going Global Industry Academia grant and the grant number IND/CONT/G/23-24/24.

Data Availability Statement

The data presented in this study are available on request from the corresponding author due to the reason that this work is part of a novel research which involves the new material developed by the author Ashwath Pazhani and will be submitted for a grant application.

Acknowledgments

The authors would love to acknowledge Arivazhagan Anbalagan from the Institute of Advanced Manufacturing Engineering (AME), and Marcos Kauffman from AME, Coventry University, Coventry, United Kingdom, for their invaluable support in providing access and guidance to use the high-performance computer (HPC) for the simulation and validation. Additionally, the authors extend their gratitude to the British Council for supporting this project that facilitated student involvement in this highly esteemed research work. Authors also extend their gratitude to the School of Mechanical Engineering, Coventry University, and Vellore Institute of Technology for providing access to the fabrication facility and characterization facilities used for experimental data acquisition that helped validate the digital simulation of the SLWT.

Conflicts of Interest

Alicia Patel was employed by Defence Equipment and Support, the remaining authors declare that the research was conducted in the absence of any commercial or financial relationships that could be construed as a potential conflict of interest. Defence Equipment and Support was not involved in the design of the study; in the collection, analyses, or interpretation of data; in the writing of the manuscript, and in the decision to publish the results.

References

  1. Arya, V.; Nune, A. Manufacturing Process and Emerging Advantage of Graphene Based Composites in Aerospace—A Review. Grad. Res. Eng. Technol. 2022, 1, 5. [Google Scholar] [CrossRef]
  2. Balandin, A.A.; Ghosh, S.; Bao, W.; Calizo, I.; Teweldebrhan, D.; Miao, F.; Lau, C.N. Superior thermal conductivity of single-layer graphene. Nano Lett. 2008, 8, 902–907. [Google Scholar] [CrossRef]
  3. Baratzadeh, F. An Investigation into Methods to Increase the Fatigue Life of Friction Stir Lap Welds. Ph.D. Dissertation, Wichita State University, Wichita, KS, USA, 2010. [Google Scholar]
  4. Bonaccorso, F.; Sun, Z.; Hasan, T.; Ferrari, A.C. Graphene photonics and optoelectronics. Nat. Photonics 2010, 4, 611–622. [Google Scholar] [CrossRef]
  5. Braeunig, R.A. (n.d.). Aerodynamics of the Space Shuttle. Available online: http://www.braeunig.us/space/aerodyn_wip.htm (accessed on 23 June 2020).
  6. Brogan, F.A.; Rankin, C.C.; Cabiness, H.D.; Loden, W.A. STAGS User Manual; Report LMSC P; Lockheed Palo Alto Research Laboratory: Palo Alto, CA, USA, 1996; Volume 32594, p. 1994. [Google Scholar]
  7. Chaturvedi, M.C.; Chen, D.L. Effect of specimen orientation and welding on the fracture and fatigue properties of 2195 Al–Li alloy. Mater. Sci. Eng. A 2004, 387, 465–469. [Google Scholar] [CrossRef]
  8. Clark, N. Intelligent Optical Systems using Adaptive Optics [Review of Intelligent Optical Systems using Adaptive Optics]. In Proceedings of the CIMTEC 4th International Conference Smart Materials Structures Systems 2012, Tuscany, Italy, 10–14 June 2012; Volume 20120011276. Available online: https://ntrs.nasa.gov/citations/20120011276 (accessed on 26 August 2013).
  9. Cleland, J.; Iannetti, F. Thermal Protection System of the Space Shuttle; No. NASA-CR-4227; NASA: Washington, DC, USA, 1989. [Google Scholar]
  10. Dahiya, M.; Khanna, V.; Bansal, S.A. Finite element analysis of the mechanical properties of graphene aluminium nanocomposite: Varying weight fractions, sizes and orientation. Carbon Lett. 2023, 33, 1601–1613. [Google Scholar] [CrossRef]
  11. Din, I.U.; Medhin, Y.; Aslam, N.; Bathusha, M.S.; Umer, R.; Khan, K.A. Rate dependent piezoresistive characterization of smart aerospace sandwich structures embedded with reduced graphene oxide (rGO) coated fabric sensors. Compos. Commun. 2022, 36, 101382. [Google Scholar] [CrossRef]
  12. Dixit, S.; Mahata, A.; Mahapatra, D.R.; Kailas, S.V.; Chattopadhyay, K. Multi-layer graphene reinforced aluminium–manufacturing of high strength composite by friction stir alloying. Compos. Part B Eng. 2018, 136, 63–71. [Google Scholar] [CrossRef]
  13. Dorsey, J.; Myers, D.; Martin, C. Reusable launch vehicle tank/intertank sizing trade study. In Proceedings of the 38th Aerospace Sciences Meeting and Exhibit, Reno, NV, USA, 10–13 January 2000; p. 1043. [Google Scholar]
  14. Edwards, J.W.; Keller, D.F.; Schuster, D.M.; Piatak, D.J.; Rausch, R.D.; Bartels, R.E.; Ivanco, T.G. Aeroelastic Response and Protection of Space Shuttle External Tank Cable Trays. J. Spacecr. Rocket. 2008, 45, 988–998. [Google Scholar] [CrossRef][Green Version]
  15. Ferrick, M.G.; Mulherin, N.D.; Haehnel, R.B.; Coutermarsh, B.A.; Durell, G.D.; Tantillo, T.J.; Curtis, L.A.; Clair, T.S.; Weiser, E.S.; Cano, R.J.; et al. Evaluation of ice release coatings at cryogenic temperature for the space shuttle. Cold Reg. Sci. Technol. 2008, 52, 224–243. [Google Scholar] [CrossRef]
  16. Galvez, R.; Gaylor, S.; Young, C.; Patrick, N.; Johnson, D.; Ruiz, J. The Space Shuttle and Its Operations; NASA: Washington, DC, USA, 2011. [Google Scholar]
  17. Geim, A.K.; Novoselov, K.S. The rise of graphene. Nat. Mater. 2007, 6, 183–191. [Google Scholar] [CrossRef]
  18. Goswami, B.; Ray, A.K. Emerging trends of alloy and composite formation in Al-Li-X alloys. J. Metall. Mater. Sci. 2011, 53, 109–131. [Google Scholar]
  19. Hardy, B.; Welle, R.; Williams, R. Aerodynamically induced fracture of ice shed from the space shuttle external tank. In Proceedings of the 24th AIAA Applied Aerodynamics Conference, San Francisco, CA, USA, 5–8 June 2006; p. 3873. [Google Scholar]
  20. Hartley, P.J.; McCool, A. Friction Plug Weld Repair for the Space Shuttle External Tank; NASA: Washington, DC, USA, 2000. [Google Scholar]
  21. Hatamleh, O.; Hill, M.; Forth, S.; Garcia, D. Fatigue crack growth performance of peened friction stir welded 2195 aluminium alloy joints at elevated and cryogenic temperatures. Mater. Sci. Eng. A 2009, 519, 61–69. [Google Scholar] [CrossRef]
  22. Hilburger, M.W.; Waters, W.A., Jr.; Haynie, W.T.; Thornburgh, R.P. Buckling Test Results and Preliminary Test and Analysis Correlation from the 8-Foot-Diameter Orthogrid-Stiffened Cylinder Test Article TA02; No. NASA/TP-2017-219587; NASA: Washington, DC, USA, 2017. [Google Scholar]
  23. Huang, Y.; Liu, P.L.; Xiang, H.; Deng, S.X.; Guo, Y.J.; Li, J.F. Mechanical properties, corrosion and microstructure distribution of a 2195-T8 AlLi alloy TIG welded joint. J. Manuf. Process. 2023, 90, 151–165. [Google Scholar] [CrossRef]
  24. Jana, S.; Bandyopadhyay, A.; Datta, S.; Bhattacharya, D.; Jana, D. Emerging properties of carbon based 2D material beyond graphene. J. Phys. Condens. Matter 2021, 34, 053001. [Google Scholar] [CrossRef]
  25. Sharifzadeh, S.; Verstraete, D.; Hendrick, P. Cryogenic hydrogen fuel tanks for large hypersonic cruise vehicles. Int. J. Hydrogen Energy 2015, 40, 12798–12810. [Google Scholar] [CrossRef]
  26. Jayaseelan, J.; Pazhani, A.; Michael, A.X.; Paulchamy, J.; Batako, A.; Guruswamy, P.K.H. Characterization Studies on Graphene-Aluminium Nano Composites for Aerospace Launch Vehicle External Fuel Tank Structural Application. Materials 2022, 15, 5907. [Google Scholar] [CrossRef]
  27. Pazhani, A.; Venkatraman, M.; Xavior, M.A.; Moganraj, A.; Batako, A.; Paulsamy, J.; Jayaseelan, J.; Anbalagan, A.; Bavan, J.S. Synthesis and characterisation of graphene-reinforced AA 2014 MMC using squeeze casting method for lightweight aerospace structural applications. Mater. Des. 2023, 230, 111990. [Google Scholar] [CrossRef]
  28. Kannapel, M.; Przekwas, A.; Singhal, A.; Costes, N. Liquid oxygen sloshing in space shuttle external tank. In Proceedings of the 23rd Joint Propulsion Conference, San Diego, CA, USA, 29 June–2 July 1987; p. 2019. [Google Scholar]
  29. Lee, C.; Wei, X.; Kysar, J.W.; Hone, J. Measurement of the elastic properties and intrinsic strength of monolayer graphene. Science 2008, 321, 385–388. [Google Scholar] [CrossRef]
  30. Lee, J.; Chua, P.C.; Chen, L.; Ng, P.H.N.; Kim, Y.; Wu, Q.; Jeon, S.; Jung, J.; Chang, S.; Moon, S.K. Key enabling technologies for smart factory in automotive industry: Status and applications. Int. J. Precis. Eng. Manuf. 2023, 1, 94–105. [Google Scholar]
  31. Luo, R.; Yang, Y.; Cao, Y.; Zhou, Z.; Ding, H.; Liu, T.; Zhou, Y.; Liu, Y.; Qiu, Y.; Cao, Y.; et al. Hot workability of a spray formed 2195 aluminium-lithium alloy based on an improved isothermal processing map and DRX ‘C-curve’. Mater. Charact. 2023, 195, 112533. [Google Scholar] [CrossRef]
  32. Mahenran, T.; Rajammal, V.K.K.N. Mechanical and Morphological Investigation of Aluminium 7075 Reinforced with Nano Graphene/Aluminium Oxide/Inconel Alloy 625 Using Ultrasonic Stir Casting Method. Rev. Compos. Mater. Av. 2022, 32, 181. [Google Scholar] [CrossRef]
  33. NASA. STS-114: Discovery Tanking Operations for Launch; NASA: Washington, DC, USA, 2018. [Google Scholar]
  34. Nauman, S. Piezoresistive sensing approaches for structural health monitoring of polymer composites—A review. Eng 2021, 2, 197–226. [Google Scholar] [CrossRef]
  35. Nemeth, M.P.; Britt, V.O.; Young, R.D.; Collins, T.J.; Starnes, J.H., Jr. Nonlinear behavior of Space Shuttle superlightweight liquid-oxygen tank under prelaunch loads. J. Spacecr. Rocket. 1999, 36, 788–803. [Google Scholar] [CrossRef]
  36. Norton, A.M.; Martinez, H.; Albright, J.; D’Amico, S.; Brewer, J.; Melcher, J. Lessons learned from the design, certification, and operation of the space shuttle integrated main propulsion system (IMPS). In Proceedings of the 47th AIAA/ASME/SAE/ASEE Joint Propulsion Conference & Exhibit, San Diego, CA, USA, 31 July–3 August 2011; p. 5838, Space Shuttle External Tank Performance Improvement. [Google Scholar]
  37. Otte, N. Structural Verification of the Space Shuttle’s External Tank Super Lightweight Design: A Lesson in Innovation. NASA Univ. Res. Cent. Tech. Adv. Educ. Aeronaut. Space Auton. Earth Environ. 1997, 1, URC97097. [Google Scholar]
  38. Phillips, D.; Saxon, J.; Wingate, R. Test-Analysis Correlation of the Single Stringer Bending Tests for the Space Shuttle ET-137 Intertank Stringer Crack Investigation. In Proceedings of the 53rd AIAA/ASME/ASCE/AHS/ASC Structures, Structural Dynamics and Materials Conference 20th AIAA/ASME/AHS Adaptive Structures Conference 14th AIAA, Honolulu, HI, USA, 23–26 April 2012; p. 1782. [Google Scholar]
  39. Pilet, J.C.; Worden, M.; Guillot, M.; Diecidue-Conners, D.; Welzyn, K. AIAA Technical Paper—External Tank Program—Legacy of Success. In Proceedings of the AIAA SPACE 2011 Conference & Exposition, Long Beach, CA, USA, 27–29 September 2011. [Google Scholar] [CrossRef]
  40. Polayya, C.; Rao, C.S.P.; Veeresh Kumar, G.B.; Surakasi, R. Synthesis and mechanical properties of graphene nanoparticles reinforced with aluminium alloy matrix composites. Nanotechnol. Environ. Eng. 2023, 8, 469–480. [Google Scholar] [CrossRef]
  41. Rana, R.S.; Purohit, R.; Das, S. Reviews on the influences of alloying elements on the microstructure and mechanical properties of aluminium alloys and aluminium alloy composites. Int. J. Sci. Res. Publ. 2012, 2, 1–7. [Google Scholar]
  42. Rao, M.S.; Padal, K.T. New developments of aluminium alloys for future generation applications-A review. In AIP Conference Proceedings; AIP Publishing: Long Island, NY, USA, 2022; Volume 2648, No. 1. [Google Scholar]
  43. Rioja, R.J.; Denzer, D.K.; Mooy, D.; Venema, G. Lighter and stiffer materials for use in space vehicles. In ICAA13 Pittsburgh: Proceedings of the 13th International Conference on Aluminium Alloys; Springer International Publishing: Berlin/Heidelberg, Germany, 2016; pp. 593–598. [Google Scholar]
  44. Shedlock, D.; Addicott, B.; Dugan, E.T.; Jacobs, A.M. Optimization of an RSD X-ray backscatter system for detecting defects in the space shuttle external tank thermal foam insulation. In Penetrating Radiation Systems and Applications VII; SPIE: St Bellingham, WA, USA, 2005; Volume 5923, pp. 205–216. [Google Scholar]
  45. Shorikov, A.F.; Kalev, V.I. Solving the minimax open-loop control problem for carrier rocket fuel consumption. Autom. Remote Control 2020, 81, 258–268. [Google Scholar] [CrossRef]
  46. Sivolella, D. Shuttle propulsion: The external tank. In To Orbit and Back Again; Springer Praxis Books; Springer: New York, NY, USA, 2014. [Google Scholar] [CrossRef]
  47. Sova, B.J.; Sankaran, K.K.; Babel, H.; Farahmand, B.; Cho, A. Aging Optimization of Aluminium-Lithium Alloy L277 for Application to Cryotank Structures. In AeroMat 2003; NASA: Washington, DC, USA, 2003. [Google Scholar]
  48. Sun, J.; Li, P.; Zhang, S.; Chen, Y.; Lu, H.; Chen, G.; Shao, D. Simulation and experimental study of ultrasonic vibration-assisted milling of GH4169 high-temperature alloy. Alex. Eng. J. 2023, 73, 403–413. [Google Scholar] [CrossRef]
  49. Umesh, V.; Nitesh, R.; Chaudhary. Design Analysis and Optimization of LOX Tank Using Finite Element Method—A Review Paper. Int. J. Innov. Res. Sci. Technol. 2014, 1, 7. [Google Scholar]
  50. Wahab, M.A.; Raghuram, V. Fatigue and Fracture Mechanics Analysis of Friction Stir Welded Joints of Aerospace Aluminium Alloys Al-2195. In ASME International Mechanical Engineering Congress and Exposition; American Society of Mechanical Engineers: New York, NY, USA, 2013; Volume 56178, p. V001T01A031. [Google Scholar]
  51. Walker, B.; Panda, J.; Sutliff, D. Vibration analysis of the space shuttle external tank cable tray flight data with and without PAL Ramp. In Proceedings of the 46th AIAA Aerospace Sciences Meeting and Exhibit, Reno, NV, USA, 7–10 January 2008; p. 312. [Google Scholar]
  52. Wang, H.; Zhang, S.; Li, G. Experimental Study on Ultrasonic-Assisted End Milling Forces in 2195 Aluminium-Lithium Alloy. Materials 2022, 15, 2508. [Google Scholar] [CrossRef]
  53. Wanhill, R.J.H. Aerospace applications of aluminium–lithium alloys. In Aluminium-Lithium Alloys; Butterworth-Heinemann: Oxfor, UK, 2014; pp. 503–535. [Google Scholar]
  54. Wazalwar, R.; Sahu, M. Novel applications of graphene in the aerospace industry. In Novel Applications of Carbon Based Nano-Materials; CRC Press: Boca Raton, FL, USA, 2022; pp. 180–198. [Google Scholar]
  55. Tomsik, T.; Tomsik, T. Performance tests of a liquid hydrogen propellant densification ground support system for the X33/RLV. In Proceedings of the 33rd Joint Propulsion Conference and Exhibit, Seattle, WA, USA, 6–9 July 1997; p. 2976. [Google Scholar]
  56. Weiser, E.S.; Johnson, T.F.; St Clair, T.L.; Echigo, Y.; Kaneshiro, H.; Grimsley, B.W. Polyimide foams for aerospace vehicles. High Perform. Polym. 2000, 12, 1–12. [Google Scholar] [CrossRef]
  57. Welzyn, K.; Pilet, J.C.; Diecidue-Conners, D.; Worden, M.; Guillot, M. External Tank-The Structure Backbone. In Proceedings of the JANNAF 6th Liquid Propulsion Subcommittee Meeting, Huntsville, AL, USA, 5 December 2011. No. M11-1282. [Google Scholar]
  58. Wingate, R. Stress Analysis and Testing at the Marshall Space Flight Center to Study Cause and Corrective Action of Space Shuttle External Tank Stringer Failures. In Proceedings of the 53rd AIAA/ASME/ASCE/AHS/ASC Structures, Structural Dynamics and Materials Conference 20th AIAA/ASME/AHS Adaptive Structures Conference 14th AIAA, Honolulu, HI, USA, 23–26 April 2012; p. 1776. [Google Scholar]
  59. Yang, G.; Xu, W.; Jin, X.; Wang, Z.; Shan, D.; Guo, B. Hot deformation behavior and microstructure evolution of the spray deposited and secondary hot extruded 2195 Al–Li alloy. J. Mater. Res. Technol. 2022, 20, 2784–2798. [Google Scholar] [CrossRef]
  60. Yogesh, P.; Shinde, S.K.; Rinawa, M.L.; Puthilibai, G.; Sudhakar, M.; Negash, K. Mechanical strengthening of lightweight Aluminium alloys through friction stir process. Adv. Mater. Sci. Eng. 2022, 2022, 8907250. [Google Scholar] [CrossRef]
  61. Young, J.C.; Underwood, J.M.; Gamble, J.D.; Roberts, B.B.; Ware, G.M.; Scallion, W.I.; Spencer, B., Jr.; Arrington, J.P.; Olsen, D.C.; Downey, C.A. The aerodynamic challenges of the design and development of the space shuttle orbiter lead authors. In Space Shuttle Technical Conference; National Aeronautics and Space Administration, Scientific and Technical Information Branch: Washington, DC, USA, 1985; Volume 2342, p. 209. [Google Scholar]
  62. Zhang, C.; Huang, G.; Liu, Q. Research on local corrosion behavior of thermo-mechanically affected zone in dissimilar AA2024/7075 friction stir welds. Intermetallics 2021, 130, 107081. [Google Scholar] [CrossRef]
  63. Fu, Z.; Wang, Q.; Ji, B.; Yuanzhou, Z. Rewelding Repair Effects on Fatigue Cracks in Steel Bridge Deck Welds. J. Perform. Constr. Facil. 2017, 31, 04017094. [Google Scholar] [CrossRef]
Figure 1. Process flow chart.
Figure 1. Process flow chart.
Jcs 08 00260 g001
Figure 2. CAD model of SLWT of launch vehicle—scale 1:1.
Figure 2. CAD model of SLWT of launch vehicle—scale 1:1.
Jcs 08 00260 g002
Figure 3. CAD model, cross-sectional view, and render sectional view of (a) liquid oxygen tank [LOx], (b) intertank, and (c) liquid hydrogen tank [LH2]—scale 1:1.
Figure 3. CAD model, cross-sectional view, and render sectional view of (a) liquid oxygen tank [LOx], (b) intertank, and (c) liquid hydrogen tank [LH2]—scale 1:1.
Jcs 08 00260 g003
Figure 4. Process flow for the simulation.
Figure 4. Process flow for the simulation.
Jcs 08 00260 g004
Figure 5. Meshed model of the SLWT structure: (a) SLWT assembly, (b) cross-section of the meshed assembly, and (c) meshed LOX, intertank, and LH2.
Figure 5. Meshed model of the SLWT structure: (a) SLWT assembly, (b) cross-section of the meshed assembly, and (c) meshed LOX, intertank, and LH2.
Jcs 08 00260 g005
Figure 6. Process flow chart showing the boundary conditions adopted.
Figure 6. Process flow chart showing the boundary conditions adopted.
Jcs 08 00260 g006
Figure 7. Schematic of the boundary conditions provided to the SLWT assembly like the launch sequence and liquid fuel temperature.
Figure 7. Schematic of the boundary conditions provided to the SLWT assembly like the launch sequence and liquid fuel temperature.
Jcs 08 00260 g007
Figure 8. Point masses applied for the LOX and LH2 tanks.
Figure 8. Point masses applied for the LOX and LH2 tanks.
Jcs 08 00260 g008
Figure 9. Thermal boundary conditions on the LOX and LH2 tanks applied for the dynamic simulation.
Figure 9. Thermal boundary conditions on the LOX and LH2 tanks applied for the dynamic simulation.
Jcs 08 00260 g009
Figure 10. Convergence graph for the SLWT structure made of Al 2195 + 0.5 wt% graphene composite: (a) stress over time and (b) strain over time.
Figure 10. Convergence graph for the SLWT structure made of Al 2195 + 0.5 wt% graphene composite: (a) stress over time and (b) strain over time.
Jcs 08 00260 g010
Figure 11. von Mises stresses of the two different materials used: (a) Al 2195 and (b) Al 2195 + 0.5 wt% graphene for SLWT, LOX, intertank, and LH2.
Figure 11. von Mises stresses of the two different materials used: (a) Al 2195 and (b) Al 2195 + 0.5 wt% graphene for SLWT, LOX, intertank, and LH2.
Jcs 08 00260 g011
Figure 12. Equivalent elastic strain of the two different materials used: (a) Al 2195 and (b) Al 2195 + 0.5 wt% graphene for SLWT, LOX, intertank, and LH2.
Figure 12. Equivalent elastic strain of the two different materials used: (a) Al 2195 and (b) Al 2195 + 0.5 wt% graphene for SLWT, LOX, intertank, and LH2.
Jcs 08 00260 g012
Figure 13. Total deformation and the strength comparison of the two different materials used: (a) Al 2195 and (b) Al 2195 + 0.5 wt% graphene for SLWT assembly; (c,d) tensile strength data.
Figure 13. Total deformation and the strength comparison of the two different materials used: (a) Al 2195 and (b) Al 2195 + 0.5 wt% graphene for SLWT assembly; (c,d) tensile strength data.
Jcs 08 00260 g013
Table 1. SLWT specifications.
Table 1. SLWT specifications.
SLWT Technical SpecificationsFull-Scale Model (1:1)
Length153.8 ft (46.9 m)
Diameter27.6 ft (8.4 m)
Table 2. LOX tank technical specifications.
Table 2. LOX tank technical specifications.
LOX Technical Specifications Full-Scale Model (1:1)
Length54.6 ft (16.6 m)
Diameter27.6 ft (8.4 m)
Operation pressure34.7–36.7 Psi (absolute)
Table 3. Intertank technical specifications.
Table 3. Intertank technical specifications.
Intertank Technical SpecificationsFull-Scale Model (1:1)
Length22.6 ft (6.9 m)
Diameter27.6 ft (8.4 m)
Table 4. LH2 tank specifications.
Table 4. LH2 tank specifications.
LH2 Technical SpecificationsFull-Scale Model (1:1)
Length97.0 ft (29.6 m)
Diameter27.6 ft (8.4 m)
Operation pressure32–34 Psi (220–230 Kpa)
Operation temperature−423 F (−253 °C)
Table 5. Composite materials property data used in this study.
Table 5. Composite materials property data used in this study.
Contents of Engineering DataDescription
S.No.Material: Al 2195 + Graphene
PropertyValueUnit
1Density2697.6kg/m3
2Coefficient of thermal expansion2.30 × 10−3C−1
3Young’s modulus E6.80 × 1010Pa
4Poisson’s ratio0.31-
5Bulk modulus5.96 × 1010Pa
6Shear modulus2.60 × 1010Pa
7Ultimate tensile strength (UTS)5.67 × 108Pa
8Ultimate compressive strength (UCS)5.67 × 108Pa
9Isotropic thermal conductivity237.5W/mC
10Specific heat constant pressure875J/kgC
Table 6. Accent data of stage-1 profile.
Table 6. Accent data of stage-1 profile.
Time (s)Altitude (m)Velocity (m/s)Acceleration (m/s2)
0−202.45
20124413918.62
40537729816.37
6011,61743319.40
8019,87268524.50
10031,412102624.01
Table 7. Comparison of max stresses in all SLWT components.
Table 7. Comparison of max stresses in all SLWT components.
Max von Mises Stresses (MPa)Al 2195Al 2195 + 0.5 wt% Graphene
SLWT26.28525.937
LOX12.17410.917
Intertank26.28525.937
LH24.90234.8072
Table 8. Comparative analysis of weight Al 2195 vs. AL 2195 + 0.5 wt% graphene composite.
Table 8. Comparative analysis of weight Al 2195 vs. AL 2195 + 0.5 wt% graphene composite.
S.No.Description
1MaterialAl2195Al2195-Graphene
2Volume64.233 m364.233 m3
3Mass9.2357 × 105 kg9.0415 × 105 kg
4Scale Factor1
52D Tolerance1 × 10−51 × 10−5
Disclaimer/Publisher’s Note: The statements, opinions and data contained in all publications are solely those of the individual author(s) and contributor(s) and not of MDPI and/or the editor(s). MDPI and/or the editor(s) disclaim responsibility for any injury to people or property resulting from any ideas, methods, instructions or products referred to in the content.

Share and Cite

MDPI and ACS Style

Pazhani, A.; Salman, S.S.; Venkatraman, M.; Patel, A.; Xavior, M.A.; Batako, A.; Paulsamy, J.; Jayaseelan, J. Dynamic FEA Analysis of the Super Lightweight External Cryogenic Fuel Tank (SLWT) Made of Aluminium Alloy 2195–Graphene Nano Composite for Launch Vehicle Aerospace Application. J. Compos. Sci. 2024, 8, 260. https://doi.org/10.3390/jcs8070260

AMA Style

Pazhani A, Salman SS, Venkatraman M, Patel A, Xavior MA, Batako A, Paulsamy J, Jayaseelan J. Dynamic FEA Analysis of the Super Lightweight External Cryogenic Fuel Tank (SLWT) Made of Aluminium Alloy 2195–Graphene Nano Composite for Launch Vehicle Aerospace Application. Journal of Composites Science. 2024; 8(7):260. https://doi.org/10.3390/jcs8070260

Chicago/Turabian Style

Pazhani, Ashwath, Syed Saad Salman, M. Venkatraman, Alicia Patel, M. Anthony Xavior, Andre Batako, Jeyapandiarajan Paulsamy, and Joel Jayaseelan. 2024. "Dynamic FEA Analysis of the Super Lightweight External Cryogenic Fuel Tank (SLWT) Made of Aluminium Alloy 2195–Graphene Nano Composite for Launch Vehicle Aerospace Application" Journal of Composites Science 8, no. 7: 260. https://doi.org/10.3390/jcs8070260

APA Style

Pazhani, A., Salman, S. S., Venkatraman, M., Patel, A., Xavior, M. A., Batako, A., Paulsamy, J., & Jayaseelan, J. (2024). Dynamic FEA Analysis of the Super Lightweight External Cryogenic Fuel Tank (SLWT) Made of Aluminium Alloy 2195–Graphene Nano Composite for Launch Vehicle Aerospace Application. Journal of Composites Science, 8(7), 260. https://doi.org/10.3390/jcs8070260

Article Metrics

Back to TopTop