Synthesis and Characterization of Silicon–Carbon Powder and Its Resistance to Electron Irradiation
Abstract
1. Introduction
2. Materials and Methods
2.1. Sample Preparation
2.2. Research Methods
2.2.1. Electron Irradiation
2.2.2. X-ray Phase Analysis
2.2.3. Electron Microscopy
2.2.4. IR Spectroscopy
3. Results and Discussion
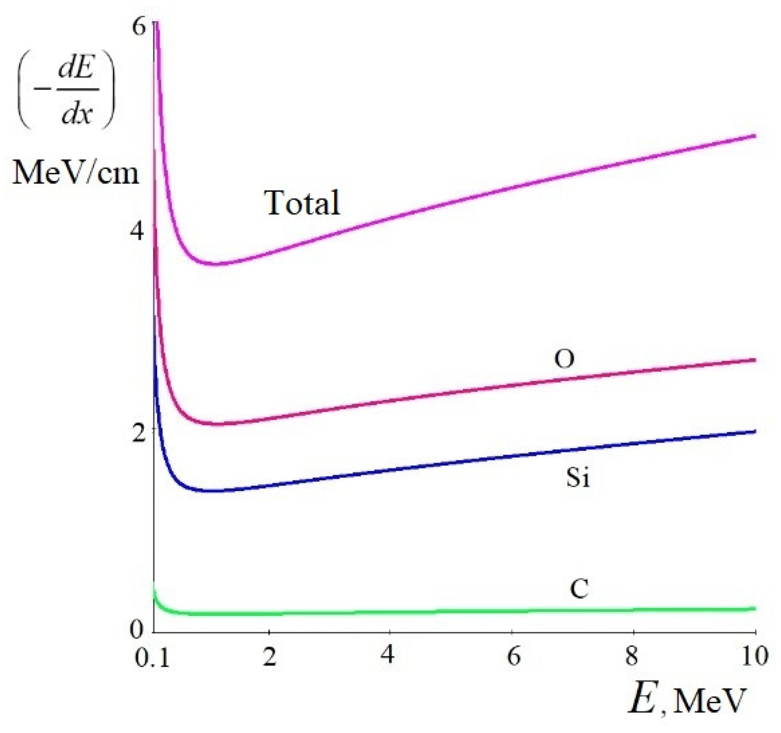
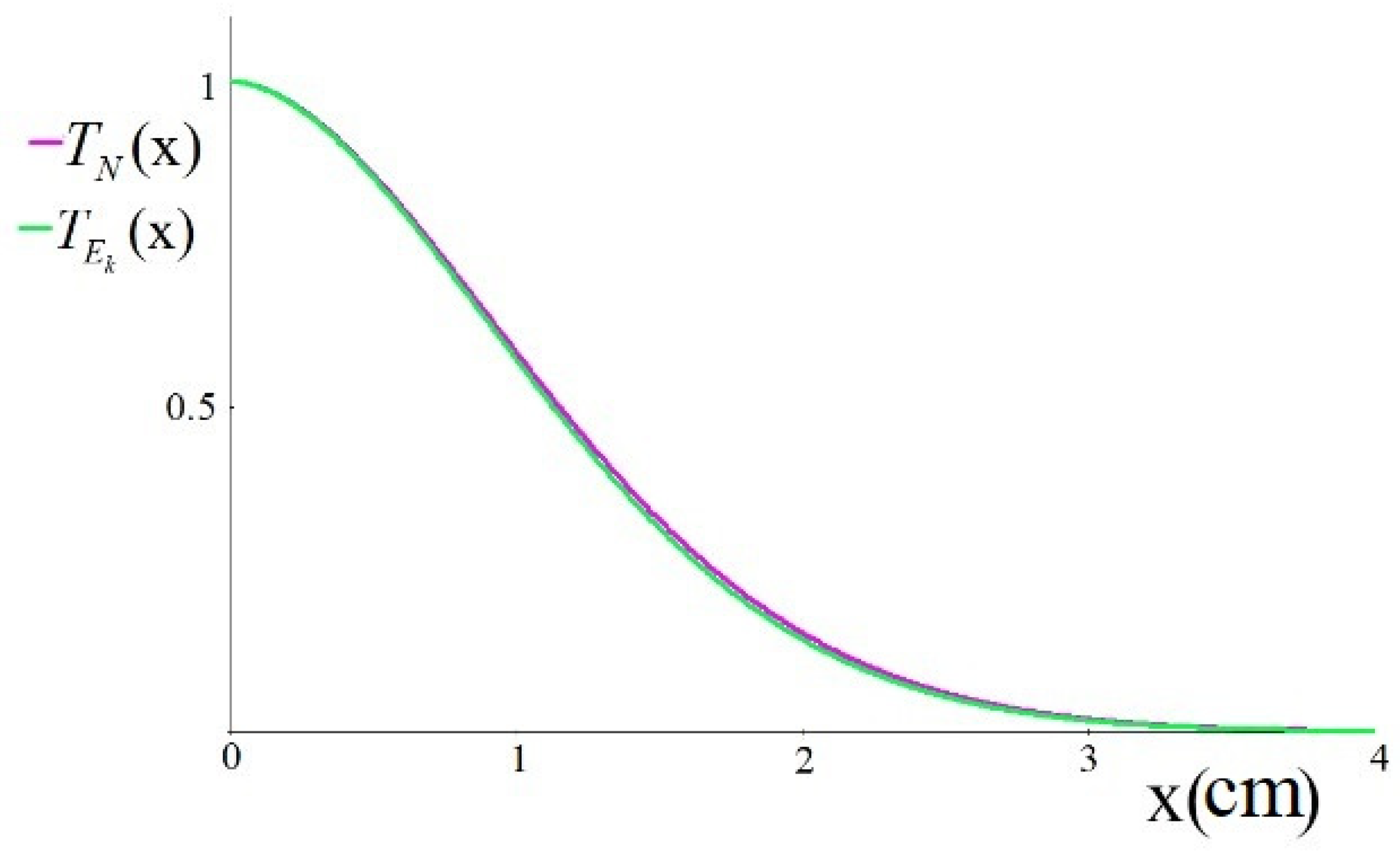
3.1. Simulation of Fast Electron Passage
3.2. Electron Activation of Mineral Phases in the System SixCyOz
3.3. X-ray Diffraction Studies
3.4. Morphology of Mineral Phases
- (1)
- Polydisperse conglomerate grains with distinct facets of different shapes from 1 µm to 15 µm, consisting of small crystallites ranging in size from 0.2 µm to 3.5 µm, which correspond to crystalline silica (Figure 10a,b).
- (2)
- Spherical particles ranging in size from 0.1 µm to 2.0 µm, which correspond to amorphous silica. The particles have a smooth surface without pores or cracks. The surface of larger particles is covered with white agglomerates (Figure 10c,d).
- (3)
- Irregularly shaped plate formations up to 0.1 μm thick, which correspond to the structure of the graphite-like phase. On the surface of the plates, there were nanoparticles sized 20–30 nm, which corresponds to ~(40–75 nm) graphene layers in the stacks (Figure 10c,d).
3.5. IR Spectroscopic Studies
4. Conclusions
Author Contributions
Funding
Data Availability Statement
Conflicts of Interest
References
- Pavlenko, V.I.; Cherkashina, N.I. Effect of SiO2 crystal structure on the stability of polymer composites exposed to vacuum ultraviolet radiation. Acta Astronaut. 2019, 155, 1–9. [Google Scholar] [CrossRef]
- Du, B.; Hong, C.; Zhang, H.; Wang, J.; Qu, Q. Preparation and mechanical behaviors of SiOC-modified carbon-bonded carbon fiber composite with in-situ growth of three-dimensional SiC nanowires. J. Eur. Ceram. Soc. 2018, 38, 2272–2278. [Google Scholar] [CrossRef]
- Jayalath, S.; Herath, M.; Epaarachchi, J.; Trifoni, E.; Gdoutos, E.E.; Fang, L. Durability and long-term behaviour of shape memory polymers and composites for the space industry—A review of current status and future perspectives. Polym. Degrad. Stab. 2023, 211, 110297. [Google Scholar] [CrossRef]
- Baranov, E.A.; Konstantinov, V.O.; Shchukin, V.G.; Zamchiy, A.O.; Merkulova, I.E.; Lunev, N.A.; Volodin, V.A. Electron-Beam Crystallization of Thin Films of Amorphous Silicon Suboxide. Tech. Phys. Lett. 2021, 47, 263–265. [Google Scholar] [CrossRef]
- Shuleiko, D.V.; Kashaev, F.V.; Potemkin, E.V.; Zabotnov, S.V.; Zoteev, A.V.; Presnov, D.E.; Parkhomenko, I.N.; Romanov, I.A. Structural Anisotropy of Amorphous Silicon Films Modified by Femtosecond Laser Pulses. Opt. Spectrosc. 2018, 124, 801–807. [Google Scholar] [CrossRef]
- Song, L.W.; Zhan, X.D.; Benson, B.W.; Watkins, G.D. Bistable interstitial-carbon–substitutional-carbon pair in silicon. Phys. Rev. B 1990, 42, 5765. [Google Scholar] [CrossRef] [PubMed]
- Yoshida, A.; Kaburagi, Y.; Hishiyama, Y. Full width at half maximum intensity of the G band in the first order Raman spectrum of carbon material as a parameter for graphitization. Carbon 2006, 44, 2333–2335. [Google Scholar] [CrossRef]
- Bereznyak, E.P.; Borts, B.V.; Sayenko, L.A. The effect of electron irradiation on structural-phase state of rock-forming quartz. Probl. At. Sci. Technol. 2012, 5, 8–12. [Google Scholar]
- Kim, C.; Lim, S.; Jeong, C. Ultrafast crystallization of amorphous silicon thin films by using an electron beam annealing method. J. Korean Phys. Soc. 2014, 64, 1091–1095. [Google Scholar] [CrossRef]
- Kalanov, M.U.; Khugaev, A.V. α–β Phase Transition in the Impurity Phase of a SiO2 Single Crystal. Tech. Phys. Lett. 2021, 47, 349–352. [Google Scholar] [CrossRef]
- Dimova-Malinovska, D. Polycrystalline Si films prepared by Al- and Ni-induced crystallization. J. Optoelectron. Adv. Mater. 2005, 7, 99–106. [Google Scholar]
- Kompan, M.E.; Krylov, D.S.; Sokolov, V.V. Raman scattering in self-formed nanoporous carbon produced on the basis of silicon carbide. Semiconductors 2011, 45, 306–311. [Google Scholar] [CrossRef]
- Zamchiy, A.O.; Baranov, E.A.; Merkulova, I.E.; Lunev, N.A.; Volodin, V.A.; Maksimovskii, E.A. Indium-Induced Crystallization of Thin Films of Amorphous Silicon Suboxide. Tech. Phys. Lett. 2020, 46, 583–586. [Google Scholar] [CrossRef]
- Youn, R.C.; Corelli, J.C. Photoconductivity Studies of Radiation-Induced Defects in Silicon. Phys. Rev. B 1971, 5, 1455–1467. [Google Scholar] [CrossRef]
- Li, X.; He, Y.; Talukdar, S.S.; Swihart, M.T. Process for Preparing Macroscopic Quantities of Brightly Photoluminescent Silicon Nanoparticles with Emission Spanning the Visible Spectrum. ACS Publ. Most Trust. Most Cited. Most Read 2003, 19, 8490–8496. [Google Scholar] [CrossRef]
- Ehbrecht, M.; Huisken, F. Gas-phase characterization of silicon nanoclusters produced by laser pyrolysis of silane. Phys. Rev. B 1999, 59, 2975–2985. [Google Scholar] [CrossRef]
- Rao-Sahib, T.S.; Wittry, D.B. X-ray continuum from thick elemental targets for 10–50-keV electrons. J. Appl. Phys. 1974, 45, 5060–5068. [Google Scholar] [CrossRef]
- Sigmund, P. Particle Penetration and Radiation Effects; Springer Series in Solid State Sciences; Springer: Berlin/Heidelberg, Germany, 2006; Volume 151. [Google Scholar]
- Kotera, M.; Murata, K.; Nagami, K. Monte Carlo simulation of 1–10-KeV electron scattering in a gold target. J. Appl. Phys. 1981, 52, 997–1003. [Google Scholar] [CrossRef]
- Zickler, G.A.; Smarsly, B.; Gierlinger, N.; Peterlik, H.; Paris, O. A reconsideration of the relationship between the crystallite size La of carbons determined by X-ray diffraction and Raman spectroscopy. Carbon 2006, 44, 3239–3246. [Google Scholar] [CrossRef]
- Denisyuk, I.Y.; Logushkova, K.Y.; Fokina, M.I.; Uspenskaya, M.V. FT-IR-Spectra of Multilayered Graphene and Its Composition with Surface-Active Material. Opt. Spectrosc. 2018, 125, 918–920. [Google Scholar] [CrossRef]
- Bakaleinikov, L.A.; Zamoryanskaya, M.V.; Kolesnikova, E.V.; Sokolov, V.I.; Flegontova, E.Y. Silicon dioxide modification by an electron beam. Phys. Solid State. 2004, 46, 1018–1023. [Google Scholar] [CrossRef]
- Ghara, M.; Pan, S.; Chattaraj, P.K. Donor–Acceptor vs Electron-Shared Bonding: Triatomic SinC3–n (n ≤ 3) Clusters Stabilized by Cyclic Alkyl(amino) Carbene. ACS Publ. Most Trusted. Most Cited. Most Read 2019, 123, 10764–10771. [Google Scholar] [CrossRef] [PubMed]
- Moll, M.; Fretwurst, T.; Kuhnke, M.; Lindström, G. Relation Between Microscopic Defects and Macroscopic Changes in Silicon Detector Properties after Hadrons Irradiation. Nucl. Instrum. Methods Phys. Res. B 2002, 186, 100–110. [Google Scholar] [CrossRef]
- Asghar, M.; Iqbal, M.; Zafar, N. Characterization of deep levels introduced by alpha radiation in n-type silicon. J. Appl. Phys. 1993, 73, 3698–3708. [Google Scholar] [CrossRef]
- Kyutt, R.N.; Danishevskii, A.M.; Smorgonskaya, É.A.; Gordeev, S.K. X-raying studies of the nanoporous carbon structure produced from carbide materials. Semiconductors 2003, 37, 784–788. [Google Scholar] [CrossRef]
- Morozov, V.N.; Smirnova, E.V. The infrared spectra of single-crystal and polycrystalline films on fused quartz. J. Appl. Spectrosc. 1974, 20, 506–508. [Google Scholar] [CrossRef]
- Sidorov, A.I.; Leks, E.Y.; Podsvirov, O.A.; Vinogradov, A.Y. Crystallization and silicon carbide formation in two-layer amorphous silicon-carbon films during electron irradiation. Tech. Phys. 2022, 11, 1475. [Google Scholar] [CrossRef]
- Galyshev, S.; Postnova, E.; Shakhlevich, O.; Agarkov, D.; Agarkova, E.; Nekrasov, A.; Mozhchil, R. Heat Treatment Effect on the Phase Composition of the Silica Electrochemical Coating and the Carbon Fiber Strength. Materials 2021, 14, 5209. [Google Scholar] [CrossRef]
- Coh, S.; Vanderbilt, D. Structural stability and lattice dynamics of SiO2 cristobalite. Phys. Rev. B 2008, 78, 054117. [Google Scholar] [CrossRef]
- Zhu, W.; Guo, A.; Xue, Y.; Zhang, J.; Liu, Z.; Cao, C.; Zhang, F.; Liu, J. Mechanical evaluations of mullite fibrous ceramics processed by filtration and in situ pyrolysis of organic precursor. J. Eur. Ceram. Soc. 2019, 39, 1329–1335. [Google Scholar] [CrossRef]
- He, C.; Liu, X.; Ma, C.; Cao, Y.; Hou, F.; Yan, L.; Guo, A.; Liu, J. Digital light processing of Si-based composite ceramics and bulk silica ceramics from a high solid loading polysiloxane/SiO2 slurry. J. Eur. Ceram. Soc. 2021, 41, 7189–7198. [Google Scholar] [CrossRef]
- Shamin, S.N.; Galakhov, V.R.; Aksenova, V.I.; Karpov, A.N.; Shvartz, N.L.; Yanovitskaya, Z.S.; Volodin, V.A.; Antonova, I.V.; Ezhevskaya, T.B.; Jedrzejewski, J.; et al. X-ray and infrared spectroscopy of layers produced by cosputtering of spatially separated SiO2 and Si sources. Semiconductors 2010, 44, 531–536. [Google Scholar] [CrossRef]
- Yoon, S.Y.; Park, S.J.; Kim, K.H.; Jang, J. Metal-induced crystallization of amorphous silicon. Thin Solid 2001, 383, 34. [Google Scholar] [CrossRef]
- Pezoldt, J. The influence of surface preparation on the properties of SiC on Si. Physica Status Solidi A—Applied Research. Phys. Status Solidi A 2001, 185, 159–166. [Google Scholar] [CrossRef]













| Si | O | C |
|---|---|---|
| 42.8 | 41.7 | 15.6 |
Disclaimer/Publisher’s Note: The statements, opinions and data contained in all publications are solely those of the individual author(s) and contributor(s) and not of MDPI and/or the editor(s). MDPI and/or the editor(s) disclaim responsibility for any injury to people or property resulting from any ideas, methods, instructions or products referred to in the content. |
© 2023 by the authors. Licensee MDPI, Basel, Switzerland. This article is an open access article distributed under the terms and conditions of the Creative Commons Attribution (CC BY) license (https://creativecommons.org/licenses/by/4.0/).
Share and Cite
Pavlenko, V.I.; Cherkashina, N.I.; Edamenko, O.D.; Yastrebinsky, R.N.; Noskov, A.V.; Prokhorenkov, D.S.; Gorodov, A.I.; Piskareva, A.O. Synthesis and Characterization of Silicon–Carbon Powder and Its Resistance to Electron Irradiation. J. Compos. Sci. 2023, 7, 340. https://doi.org/10.3390/jcs7080340
Pavlenko VI, Cherkashina NI, Edamenko OD, Yastrebinsky RN, Noskov AV, Prokhorenkov DS, Gorodov AI, Piskareva AO. Synthesis and Characterization of Silicon–Carbon Powder and Its Resistance to Electron Irradiation. Journal of Composites Science. 2023; 7(8):340. https://doi.org/10.3390/jcs7080340
Chicago/Turabian StylePavlenko, Vyacheslav Ivanovich, Natalia Igorevna Cherkashina, Oleg Dmitrievich Edamenko, Roman Nikolaevich Yastrebinsky, Anton Valerievich Noskov, Dmitry Stanislavovich Prokhorenkov, Andrey Ivanovich Gorodov, and Anastasia Olegovna Piskareva. 2023. "Synthesis and Characterization of Silicon–Carbon Powder and Its Resistance to Electron Irradiation" Journal of Composites Science 7, no. 8: 340. https://doi.org/10.3390/jcs7080340
APA StylePavlenko, V. I., Cherkashina, N. I., Edamenko, O. D., Yastrebinsky, R. N., Noskov, A. V., Prokhorenkov, D. S., Gorodov, A. I., & Piskareva, A. O. (2023). Synthesis and Characterization of Silicon–Carbon Powder and Its Resistance to Electron Irradiation. Journal of Composites Science, 7(8), 340. https://doi.org/10.3390/jcs7080340

