Experimental Analysis of Plastic-Based Composites Made by Composite Plastic Manufacturing
Abstract
:1. Introduction
2. Composite Plastic Manufacturing (CPM)
2.1. Process Details
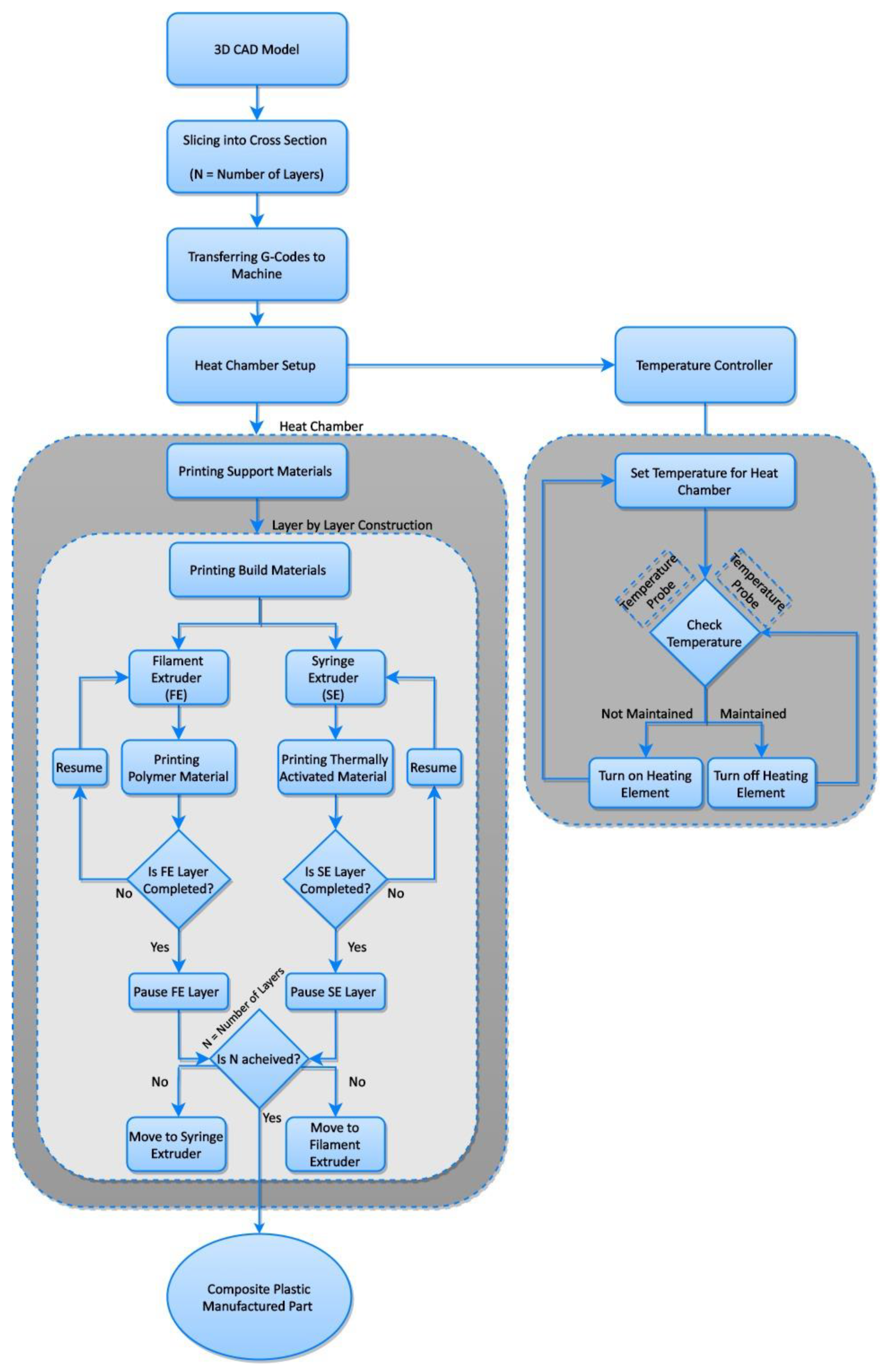
2.2. Working of CPM Process
3. Materials and Methods
3.1. Materials and 3D Printer
3.2. Process Parameters and Configuration of Composites
3.2.1. Preparation of Graphene Epoxy Paste
3.3. Experimental Testing Methodology
4. Results and Discussions
4.1. Ultrasonic Testing
4.2. Tensile Testing
4.3. Microstructural Analysis
4.4. Hardness Testing
5. Conclusions
- The ultrasonic test showed that the addition of GCHP, HCE, and GEP to PLA did not adversely affect the compactness of the deposited layers.
- The tensile test showed positive results for the PLA/GCHP, PLA/HCE, and PLA/GEP samples and exhibited strong bonding between PLA and TA materials. This shows that the CPM process is capable of manufacturing plastic-based composites with superior mechanical properties using different TA materials consistently.
- The microstructural analysis also supported the ultrasonic and tensile testing results by showing fewer voids in samples that showed lower transmission times and higher tensile strengths.
- The hardness test showed positive results on composites manufactured by the CPM process. All the composites showed increased hardness values when compared to PLA and GPLA samples. This shows that the layers are uniformly packed with each other and create strong reaction forces, thereby resulting in higher hardness values.
Author Contributions
Funding
Data Availability Statement
Conflicts of Interest
References
- Parandoush, P.; Lin, D. A review on additive manufacturing of polymer-fiber composites. Compos. Struct. 2017, 182, 36–53. [Google Scholar] [CrossRef]
- Caminero, M.Á.; Chacón, J.M.; García-Plaza, E.; Núñez, P.J.; Reverte, J.M.; Becar, J.P. Additive manufacturing of pla-based composites using fused filament fabrication: Effect of graphene nanoplatelet reinforcement on mechanical properties, dimensional accuracy and texture. Polymers 2019, 11, 799. [Google Scholar] [CrossRef] [PubMed] [Green Version]
- Dixit, N.; Jain, P.K. 3D printed carbon fiber reinforced thermoplastic composites: A review. Mater. Today Proc. 2021, 43, 678–681. [Google Scholar] [CrossRef]
- Yuan, S.; Li, S.; Zhu, J.; Tang, Y. Additive manufacturing of polymeric composites from material processing to structural design. Compos. Part B Eng. 2021, 219, 108903. [Google Scholar] [CrossRef]
- Butt, J.; Shirvani, H. Experimental analysis of metal/plastic composites made by a new hybrid method. Addit. Manuf. 2018, 22, 216–222. [Google Scholar] [CrossRef]
- Valkenaers, H.; Vogeler, F.; Ferraris, E.; Voet, A.; Kruth, J.-P. A novel approach to additive manufacturing: Screw extrusion 3D-printing. In Proceedings of the 10th International Conference on Multi-Material Micro Manufacture, San Sebastian, Spain, 8–10 October 2013. [Google Scholar] [CrossRef]
- Gonzalez-Gutierrez, J.; Cano, S.; Schuschnigg, S.; Kukla, C.; Sapkota, J.; Holzer, C. Additive Manufacturing of Metallic and Ceramic Components by the Material Extrusion of Highly-Filled Polymers: A Review and Future Perspectives. Materials 2018, 11, 840. [Google Scholar] [CrossRef] [PubMed] [Green Version]
- Dou, H.; Ye, W.; Zhang, D.; Cheng, Y.; Tian, Y. Compression Performance with Different Build Orientation of Fused Filament Fabrication Polylactic Acid, Acrylonitrile Butadiene Styrene, and Polyether Ether Ketone. J. Mater. Eng. Perform. 2021, 31, 1925–1933. [Google Scholar] [CrossRef]
- Peterson, A.M. Review of acrylonitrile butadiene styrene in fused filament fabrication: A plastics engineering-focused perspective. Addit. Manuf. 2019, 27, 363–371. [Google Scholar] [CrossRef]
- Singh, S.; Singh, G.; Prakash, C.; Ramakrishna, S. Current status and future directions of fused filament fabrication. J. Manuf. Process. 2020, 55, 288–306. [Google Scholar] [CrossRef]
- Dey, A.; Eagle, I.R.; Yodo, N. A review on filament materials for fused filament fabrication. J. Manuf. Mater. Process. 2021, 5, 69. [Google Scholar] [CrossRef]
- Abdulhameed, O.; Al-Ahmari, A.; Ameen, W.; Mian, S.H. Additive manufacturing: Challenges, trends, and applications. Adv. Mech. Eng. 2019, 11, 1687814018822880. [Google Scholar] [CrossRef] [Green Version]
- Ngo, T.D.; Kashani, A.; Imbalzano, G.; Nguyen, K.T.Q.; Hui, D. Additive manufacturing (3D printing): A review of materials, methods, applications and challenges. Compos. Part B Eng. 2018, 143, 172–196. [Google Scholar] [CrossRef]
- Ahmadifar, M.; Benfriha, K.; Shirinbayan, M.; Tcharkhtchi, A. Additive Manufacturing of Polymer-Based Composites Using Fused Filament Fabrication (FFF): A Review. Appl. Compos. Mater. 2021, 28, 1335–1380. [Google Scholar] [CrossRef]
- Castro-Casado, D. Chemical treatments to enhance surface quality of FFF manufactured parts: A systematic review. Prog. Addit. Manuf. 2021, 6, 307–319. [Google Scholar] [CrossRef]
- de Bruijn, A.C.; Gómez-Gras, G.; Pérez, M.A. On the effect upon the surface finish and mechanical performance of ball burnishing process on fused filament fabricated parts. Addit. Manuf. 2021, 46, 102133. [Google Scholar] [CrossRef]
- Rane, R.; Kulkarni, A.; Prajapati, H.; Taylor, R.; Jain, A.; Chen, V. Post-process effects of isothermal annealing and initially applied static uniaxial loading on the ultimate tensile strength of fused filament fabrication parts. Materials 2020, 13, 352. [Google Scholar] [CrossRef] [Green Version]
- Arjun, P.; Bidhun, V.; Lenin, U.; Amritha, V.; Pazhamannil, R.V.; Govindan, P. Effects of process parameters and annealing on the tensile strength of 3D printed carbon fiber reinforced polylactic acid. Mater. Today Proc. 2022. [Google Scholar] [CrossRef]
- Valvez, S.; Silva, A.P.; Reis, P.N.B.; Berto, F. Annealing effect on mechanical properties of 3D printed composites. Procedia. Struct. Integr. 2022, 37, 738–745. [Google Scholar] [CrossRef]
- Kottasamy, A.; Samykano, M.; Kadirgama, K.; Rahman, M.; Noor, M.M. Experimental investigation and prediction model for mechanical properties of copper-reinforced polylactic acid composites (Cu-PLA) using FDM-based 3D printing technique. Int. J. Adv. Manuf. Technol. 2022, 119, 5211–5232. [Google Scholar] [CrossRef]
- Mohan, V.B.; Lau, K.-T.; Hui, D.; Bhattacharyya, D. Graphene-based materials and their composites: A review on production, applications and product limitations. Compos. Part B Eng. 2018, 142, 200–220. [Google Scholar] [CrossRef]
- Lebedev, S.M.; Gefle, O.S.; Amitov, E.T.; Zhuravlev, D.V.; Berchuk, D.Y.; Mikutskiy, E.A. Mechanical properties of PLA-based composites for fused deposition modeling technology. Int. J. Adv. Manuf. Technol. 2018, 97, 511–518. [Google Scholar] [CrossRef]
- Heidari-Rarani, M.; Rafiee-Afarani, M.; Zahedi, A. Mechanical characterization of FDM 3D printing of continuous carbon fiber reinforced PLA composites. Compos. Part B Eng. 2019, 175, 107147. [Google Scholar] [CrossRef]
- Valino, A.D.; Dizon, J.R.C.; Espera, A.H., Jr.; Chen, Q.; Messman, J.; Advincula, R.C. Advances in 3D printing of thermoplastic polymer composites and nanocomposites. Prog. Polym. Sci. 2019, 98, 101162. [Google Scholar] [CrossRef]
- Cerneels, J.; Voet, A.; Ivens, J.; Kruth, J.-P. Additive manufacturing of thermoplastic composites. Compos. Week @ Leuven 2013, 1–7. Available online: https://lirias.kuleuven.be/retrieve/242436 (accessed on 12 March 2022).
- García, E.; Núñez, P.; Chacón, J.; Caminero, M.; Kamarthi, S. Comparative study of geometric properties of unreinforced PLA and PLA-Graphene composite materials applied to additive manufacturing using FFF technology. Polym. Test. 2020, 91, 106860. [Google Scholar] [CrossRef]
- El Magri, A.; Vaudreuil, S. Optimizing the mechanical properties of 3D-printed PLA-graphene composite using response surface methodology. Arch. Mater. Sci. Eng. 2021, 112, 13–22. [Google Scholar] [CrossRef]
- Ramírez, A.S.; D’Amato, R.; Haro, F.B.; Marcos, M.I.; Juanes, J.A. Novel Technique Based on Fused Filament Fabrication (FFF) and Robocasting to Create Composite Medical Parts. J. Med Syst. 2019, 43, 120. [Google Scholar] [CrossRef]
- Maurel, A.; Courty, M.; Fleutot, B.; Tortajada, H.; Prashantha, K.; Armand, M.; Grugeon, S.; Panier, S.; Dupont, L. Highly Loaded Graphite–Polylactic Acid Composite-Based Filaments for Lithium-Ion Battery Three-Dimensional Printing. Chem. Mater. 2018, 30, 7484–7493. [Google Scholar] [CrossRef]
- Jakus, A.E.; Secor, E.B.; Rutz, A.L.; Jordan, S.W.; Hersam, M.C.; Shah, R.N. Three-dimensional printing of high-content graphene scaffolds for electronic and biomedical applications. ACS Nano 2015, 9, 4636–4648. [Google Scholar] [CrossRef]
- Luo, J.; Wang, H.; Zuo, D.; Ji, A.; Liu, Y. Research on the application of mwcnts/pla composite material in the manufacturing of conductive composite products in 3d printing. Micromachines 2018, 9, 635. [Google Scholar] [CrossRef] [Green Version]
- Masarra, N.-A.; Batistella, M.; Quantin, J.-C.; Regazzi, A.; Pucci, M.F.; El Hage, R.; Lopez-Cuesta, J.-M. Fabrication of PLA/PCL/Graphene Nanoplatelet (GNP) Electrically Conductive Circuit Using the Fused Filament Fabrication (FFF) 3D Printing Technique. Materials 2022, 15, 762. [Google Scholar] [CrossRef]
- Ferreira, E.D.S.B.; Luna, C.B.B.; Siqueira, D.D.; Araújo, E.M.; de França, D.C.; Wellen, R.M.R. Annealing Effect on Pla/Eva Blends Performance. J. Polym. Environ. 2021, 30, 541–554. [Google Scholar] [CrossRef]
- Compton, B.G.; Lewis, J.A. 3D-Printing of Lightweight Cellular Composites. Adv. Mater. 2014, 26, 5930–5935. [Google Scholar] [CrossRef]
- Sun, J.; Ji, J.; Chen, Z.; Liu, S.; Zhao, J. Epoxy resin composites with commercially available graphene: Toward high toughness and rigidity. RSC Adv. 2019, 9, 33147–33154. [Google Scholar] [CrossRef] [Green Version]
- Hmeidat, N.S.; Kemp, J.W.; Compton, B.G. High-strength epoxy nanocomposites for 3D printing. Compos. Sci. Technol. 2018, 160, 9–20. [Google Scholar] [CrossRef]
- Ultimaker Cura: Advanced 3D Printing Software, Made Accessible. Available online: https://ultimaker.com/software/ultimaker-cura (accessed on 25 March 2022).
- TENLOG® 3D Solutions: Tenlog TL-D3 Pro. Available online: https://www.tenlog3d.com/tenlog-tl-d3-pro-independent-dual-extruder-dmp-3d-printer-with-touch-screen-support-pva-tpu-abs-pla-600w-version_p11.html (accessed on 25 March 2022).
- RayMed: Rays Luer Lock Syringe 60 mL. Available online: https://www.raymed.co.uk/products/rays-inj-light-60ml-luer-lock-syringe-60ll?variant=29251465019444 (accessed on 25 March 2022).
- RS Pro: DX250 Series Dispenser, 22 Gauge. Available online: https://uk.rs-online.com/web/p/dispensing-tips/5057556 (accessed on 25 March 2022).
- Creality 3D Official: 3D Printer Enclosure. Available online: https://www.creality3dofficial.com/products/3d-printer-enclosure-safe-quick-and-easy-installation (accessed on 25 March 2022).
- RS Pro: Ceramic Heating Element, 245 mm, 1 kW, 230 V ac. Available online: https://uk.rs-online.com/web/p/heating-elements/1966484 (accessed on 25 March 2022).
- Inkbird: PID Temperature Controller Unit ITC-100VH. Available online: https://inkbird.com/products/itc-100 (accessed on 25 March 2022).
- PolyMaker PolyLite™ True Blue PLA. Available online: https://shop.3dfilaprint.com/polymaker-polylite-pla-175mm-true-blue-3d-printer-filament-1kg-14383-p.asp (accessed on 25 March 2022).
- Graphene Enhanced PLA. Available online: https://shop.3dfilaprint.com/graphene-enhanced-pla-175mm-10-metre-sample-21748-p.asp (accessed on 25 March 2022).
- Dycotec Materials: DM-GRA-9100S. Available online: https://www.dycotecmaterials.com/product/dm-gra-9100s/ (accessed on 25 March 2022).
- Permabond Engineering Adhesives: Permabond ES566 Heat Cure Epoxy 320 mL Cartridge. Available online: https://www.permabond.co.uk/product-page/es566-heat-cure-epoxy-1-x-320ml-cartridge (accessed on 25 March 2022).
- Nanografi: Graphene Nanoplatelet. Available online: https://nanografi.com/graphene/graphene-nanoplatelets/ (accessed on 25 March 2022).
- BS EN ISO 527-2:2012; Plastics—Determination of Tensile Properties–Part 2: Test Conditions for Moulding and Extrusion Plastics. British, European and International Standard: London, UK, 2012.
- BS EN ISO 868:2003; Plastics and Ebonite–Determination of Indentation Hardness by Means of a Durometer (Shore Hardness). British, European and International Standard: London, UK, 2013.
- Butt, J.; Oxford, P.; Sadeghi-Esfahlani, S.; Ghorabian, M.; Shirvani, H. Hybrid Manufacturing and Mechanical Characterization of Cu/PLA Composites. Arab. J. Sci. Eng. 2020, 45, 9339–9356. [Google Scholar] [CrossRef]
- Vevor: Ultrasonic Homogenizer Sonicator Cell Disruptor Mixer 80w 500 uL-50 mL Capacity. Available online: https://www.vevor.co.uk/s/ultrasonic-homogenizer-sonicator-cell-disruptor-mixer-80w-500ul-50ml-capacity (accessed on 25 March 2022).
- Proceq PUNDIT® PL-200. Available online: https://www.screeningeagle.com/en/products/pundit-200 (accessed on 25 March 2022).
- JCM-5000 NeoScope™ Tabletop SEM. Available online: https://www.jeol.co.jp/en/products/detail/JCM-5000.html (accessed on 25 March 2022).
- Teckoplus HTTK-37D Digital Shore D Hardness Tester Durometer 0~100HD. Available online: https://www.tekcoplus.com/products/httk-37d (accessed on 25 March 2022).
- Butt, J.; Hewavidana, Y.; Mohaghegh, V.; Sadeghi-Esfahlani, S.; Shirvani, H. Hybrid manufacturing and experimental testing of glass fiber enhanced thermoplastic composites. J. Manuf. Mater. Process. 2019, 3, 96. [Google Scholar] [CrossRef] [Green Version]
- Butt, J.; Bhaskar, R. Investigating the effects of annealing on the mechanical properties of fff-printed thermoplastics. J. Manuf. Mater. Process. 2020, 4, 38. [Google Scholar] [CrossRef]
- Butt, J.; Bhaskar, R.; Mohaghegh, V. Investigating the effects of extrusion temperatures and material extrusion rates on FFF-printed thermoplastics. Int. J. Adv. Manuf. Technol. 2021, 117, 2679–2699. [Google Scholar] [CrossRef]
- Beniak, J.; Holdy, M.; Križan, P.; Matúš, M. Research on parameters optimization for the Additive Manufacturing process. Transp. Res. Procedia 2019, 40, 144–149. [Google Scholar] [CrossRef]
- Singh, S.; Singh, M.; Prakash, C.; Gupta, M.K.; Mia, M.; Singh, R. Optimization and reliability analysis to improve surface quality and mechanical characteristics of heat-treated fused filament fabricated parts. Int. J. Adv. Manuf. Technol. 2019, 102, 1521–1536. [Google Scholar] [CrossRef]
- Wach, R.A.; Wolszczak, P.; Adamus-Wlodarczyk, A. Enhancement of Mechanical Properties of FDM-PLA Parts via Thermal Annealing. Macromol. Mater. Eng. 2018, 303, 1800169. [Google Scholar] [CrossRef]
- Ervina, J.; Mariatti, M.; Hamdan, S. Effect of Filler Loading on the Tensile Properties of Multi-walled Carbon Nanotube and Graphene Nanopowder filled Epoxy Composites. Procedia Chem. 2016, 19, 897–905. [Google Scholar] [CrossRef]
- Yang, C.; Tian, X.; Li, D.; Cao, Y.; Zhao, F.; Shi, C. Influence of thermal processing conditions in 3D printing on the crystallinity and mechanical properties of PEEK material. J. Mater. Process. Technol. 2017, 248, 1–7. [Google Scholar] [CrossRef]
- Liao, Y.; Liu, C.; Coppola, B.; Barra, G.; Di Maio, L.; Incarnato, L.; Lafdi, K. Effect of porosity and crystallinity on 3d printed pla properties. Polymers 2019, 11, 1487. [Google Scholar] [CrossRef] [Green Version]













Publisher’s Note: MDPI stays neutral with regard to jurisdictional claims in published maps and institutional affiliations. |
© 2022 by the authors. Licensee MDPI, Basel, Switzerland. This article is an open access article distributed under the terms and conditions of the Creative Commons Attribution (CC BY) license (https://creativecommons.org/licenses/by/4.0/).
Share and Cite
Bhaskar, R.; Butt, J.; Shirvani, H. Experimental Analysis of Plastic-Based Composites Made by Composite Plastic Manufacturing. J. Compos. Sci. 2022, 6, 127. https://doi.org/10.3390/jcs6050127
Bhaskar R, Butt J, Shirvani H. Experimental Analysis of Plastic-Based Composites Made by Composite Plastic Manufacturing. Journal of Composites Science. 2022; 6(5):127. https://doi.org/10.3390/jcs6050127
Chicago/Turabian StyleBhaskar, Raghunath, Javaid Butt, and Hassan Shirvani. 2022. "Experimental Analysis of Plastic-Based Composites Made by Composite Plastic Manufacturing" Journal of Composites Science 6, no. 5: 127. https://doi.org/10.3390/jcs6050127
APA StyleBhaskar, R., Butt, J., & Shirvani, H. (2022). Experimental Analysis of Plastic-Based Composites Made by Composite Plastic Manufacturing. Journal of Composites Science, 6(5), 127. https://doi.org/10.3390/jcs6050127

