Optimizing Lap Splice Lengths for GFRP and BFRP Bars in High-Strength Concrete Beams: An Experimental Study
Abstract
1. Introduction
2. Materials and Methods
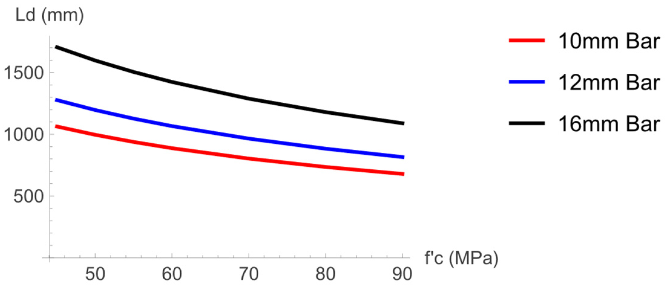
3. Results
4. Discussion
5. Conclusions
Author Contributions
Funding
Data Availability Statement
Conflicts of Interest
References
- Zemour, N.; Asadian, A.; Ahmed, E.A.; Khayat, K.H.; Benmokrane, B. Experimental study on the bond behavior of GFRP bars in normal and self-consolidating concrete. Constr. Build. Mater. 2018, 189, 869–881. [Google Scholar] [CrossRef]
- Mamdouh, H.; Hassan, A.M.; Zenhom, N.; Ali, A.H.; Mohamed, O.A.; Salman, A. Splicing behaviour of GFRP, BFRP, and steel bars in reinforced concrete beams. Discov. Appl. Sci. 2025, 7, 123. [Google Scholar] [CrossRef]
- Alabduljabbar, H.; Alyousef, R.; Mohammadhosseini, H.; Topper, T. Bond Behavior of Cleaned Corroded Lap Spliced Beams Repaired with Carbon Fiber Reinforced Polymer Sheets and Partial Depth Repairs. Crystals 2020, 10, 1014. [Google Scholar] [CrossRef]
- Eltantawi, I.; Alnahhal, W.; Refai, A.E.; Younis, A.; Al-Nuaimi, N.; Kahraman, R. Bond performance of tensile lap-spliced basalt-FRP reinforcement in high-strength concrete beams. Compos. Struct. 2021, 281, 114987. [Google Scholar] [CrossRef]
- Montaser, W.M.; Shaaban, I.G.; Rizzuto, J.P.; Zaher, A.H.; Rashad, A.; Sadany, S.M.E. Steel Reinforced Self-Compacting Concrete (SCC) Cantilever Beams: Bond Behaviour in Poor Condition Zones. Int. J. Concr. Struct. Mater. 2023, 17, 19. [Google Scholar] [CrossRef]
- Croppi, J.I.; Ahrens, A.; Palmeri, A.; Piccinin, R.; Mark, P. Experimental investigation on post-installed lap splices in ordinary and steel fiber-reinforced concrete. Mater. Struct. 2024, 57, 180. [Google Scholar] [CrossRef]
- Kim, S.; Kim, J.; Park, C. Bond Properties of Glass-Fiber-Reinforced Polymer Hybrid Rebar in Reinforced Concrete with Respect to Bond Length. Appl. Sci. 2024, 14, 4576. [Google Scholar] [CrossRef]
- Wang, L.; Shen, N.; Zhang, M.; Fu, F.; Qian, K. Bond performance of Steel-CFRP bar reinforced coral concrete beams. Constr. Build. Mater. 2020, 245, 118456. [Google Scholar] [CrossRef]
- Zhelyazov, T. Models analyzing the response of the adhesive joint between FRP and concrete: A comparative analysis. Discov. Mech. Eng. 2024, 3, 23. [Google Scholar] [CrossRef]
- Kinjawadekar, T.A.; Patil, S.; Nayak, G. A Critical Review on Glass Fiber-Reinforced Polymer Bars as Reinforcement in Flexural Members. J. Inst. Eng. Ser. C 2023, 104, 501–516. [Google Scholar] [CrossRef]
- Rosa, I.C.; Firmo, J.P.; Correia, J.R.; Mazzuca, P. Influence of elevated temperatures on the bond behaviour of ribbed GFRP bars in concrete. Cem. Concr. Compos. 2021, 122, 104119. [Google Scholar] [CrossRef]
- Rosa, I.C.; Firmo, J.P.; Correia, J.R.; Barros, J.A.O. Bond behaviour of sand coated GFRP bars to concrete at elevated temperature—Definition of bond vs. slip relations. Compos. B Eng. 2018, 160, 329–340. [Google Scholar] [CrossRef]
- Abushanab, A.; Alnahhal, W.; Farraj, M. Experimental and finite element studies on the structural behavior of BFRC continuous beams reinforced with BFRP bars. Compos. Struct. 2021, 281, 114982. [Google Scholar] [CrossRef]
- Yuan, C.; Chen, W.; Pham, T.M.; Hao, H. Bond behaviour between hybrid fiber reinforced polymer sheets and concrete. Constr. Build. Mater. 2019, 210, 93–110. [Google Scholar] [CrossRef]
- Mirdarsoltany, M.; Abed, F.; Homayoonmehr, R.; Abad, S.V.A.N.K. A Comprehensive Review of the Effects of Different Simulated Environmental Conditions and Hybridization Processes on the Mechanical Behavior of Different FRP Bars. Sustainability 2022, 14, 8834. [Google Scholar] [CrossRef]
- Hosseini, S.A.; Eslami, A.; Farghaly, A.S.; Benmokrane, B. Effect of Confinement Using Gfrp Stirrups on Bond Strength of Staggered/Non-Staggered Lap-Spliced Gfrp Bars in Concrete Beams. Eng. Struct. 2025, 345, 121418. [Google Scholar] [CrossRef]
- Kareem, H.; Lateef, A.M. Flexural Behavior of Steel and Gfrp-Reinforced Lightweight Concrete Hollow One-Way Slabs under High Temperatures. Kufa J. Eng. 2025, 16, 268–287. [Google Scholar] [CrossRef]
- Derlatka, A.; Labocha, S.; Lacki, P. The Load-Bearing Capacity Assessment of GFRP Foundation Piles for Transmission Line Poles Using Experimental Tests and Numerical Calculations. Appl. Sci. 2025, 15, 2231. [Google Scholar] [CrossRef]
- Nkurunziza, G.; Debaiky, A.S.; Cousin, P.; Benmokrane, B. Durability of GFRP bars: A critical review of the literature. Prog. Struct. Eng. Mater. 2005, 7, 194–209. [Google Scholar] [CrossRef]
- Pranav, M.; Hemalatha, K.; Vardhani, P.S.R.P.S.S.S.; Nadh, V.S. Review on flexural performance of reinforced concrete beams designed with hybrid bars. E3S Web Conf. 2023, 391, 1203. [Google Scholar] [CrossRef]
- Mahmoud, A.S.; Ali, Z.M. Behaviour of reinforced GFRP bars concrete beams having strengthened splices using CFRP sheets. Adv. Struct. Eng. 2021, 24, 2472–2483. [Google Scholar] [CrossRef]
- Wambeke, B.; Shield, C.K. Development Length of Glass Fiber-Reinforced Polymer Bars in Concrete. ACI Struct. J. 2006, 103, 11–17. [Google Scholar] [CrossRef] [PubMed]
- Thamrin, R.; Kaku, T.; Imai, T. Flexural and bond behavior of reinforced concrete beam with FRP Rods. In Proceedings of the Engineering Theoretical Mechanics, New York, NY, USA, 2–5 June 2002; pp. 469–478. [Google Scholar]
- ACI 318-19; Building Code Requirements for Structural Concrete (ACI 318-19) and Commentary (ACI 318R-19). American Concrete Institute: Farmington Hills, MI, USA, 2019.
- CSA-S806-12; Design and Construction of Building Structures with Fiber Reinforced Polymers. Canadian Standards Association: Rexdale, ON, Canada, 2012.
- ACI 440.11-22; Building Code Requirements for Structural Concrete Reinforced with Glass Fiber-Reinforced Polymer Bars. American Concrete Institute: Farmington Hills, MI, USA, 2022.
- ACI 440.1R-15; Guide for the Design and Construction of Structural Concrete Reinforced with FRP Bars. American Concrete Institute: Farmington Hills, MI, USA, 2015.
- CSA-S6-14; Canadian Highway Bridge Design Code. Canadian Standards Association: Rexdale, ON, Canada, 2014.
- Kadhim, M.M.A.; Jawdhari, A.; Peiris, A. Evaluation of lap-splices in NSM FRP rods for retrofitting RC members. Structures 2021, 30, 877–894. [Google Scholar] [CrossRef]
- ACI 440.1R-06; Guide for the Design and Construction of Structural Concrete Reinforced with FRP Bars. American Concrete Institute: Farmington Hills, MI, USA, 2006.
- Rizkalla, S.; Dawood, M.; Schnerch, D. Development of a carbon fiber reinforced polymer system for strengthening steel structures. Compos. Part A Appl. Sci. Manuf. 2008, 39, 388–397. [Google Scholar] [CrossRef]


























| Type | Minimum Thickness h | |||
|---|---|---|---|---|
| Simply Supported | One End Continuous | Both Ends Continuous | Cantilever | |
| Solid one-way slabs | l/13 | l/17 | l/22 | l/5.5 |
| Beams | l/10 | l/12 | l/16 | l/4 |
| Lap Splice | GFRP 10 mm | BFRP 10 mm |
|---|---|---|
| 40d | b = 15.0256, c = −0.337369 (R2 = 0.96482) | b = 111.626, c = −21.0792 (R2 = 1.0) |
| 60d | b = 21.3492, c = −0.406349 (R2 = 0.895754) | b = 22.9955, c = −0.830074 (R2 = 0.993505) |
| 80d | b = 30.284, c = −0.621 (R2 =0.908828) | b = 24.6475, c = −0.713722 (R2 = 0.850578) |
| Lap Splice | GFRP 12 mm | BFRP 12 mm |
|---|---|---|
| 40d | b = 29.5505, c = −0.705816 (R2 = 0.812908) | b = 100.598, c = −6.28014 (R2 = 1.0) |
| 60d | b = 35.3241, c = −0.979203 (R2 = 0.966568) | b = 44.0226, c = −2.08862 (R2 = 0.881846) |
| 80d | b = 24.6892, c = −0.392241 (R2 =0.844049) | b = 40.1654, c = −1.45954 (R2 = 0.924764) |
| Lap Splice | GFRP 16 mm | BFRP 16 mm |
|---|---|---|
| 40d | b = 31.8848, c = −0.59406 (R2 = 0.944294) | b = 29.9347, c = −0.782345 (R2 = 0.860612) |
| 60d | b = 32.0827, c = −0.515481 (R2 = 0.96562) | b = 23.2932, c = −0.708708 (R2 = 0.93708) |
| 80d | b = 49.3137, c = −1.38137 (R2 = 0.948831) | b = 26.1507, c = −0.701602 (R2 = 0.9548) |
Disclaimer/Publisher’s Note: The statements, opinions and data contained in all publications are solely those of the individual author(s) and contributor(s) and not of MDPI and/or the editor(s). MDPI and/or the editor(s) disclaim responsibility for any injury to people or property resulting from any ideas, methods, instructions or products referred to in the content. |
© 2026 by the authors. Licensee MDPI, Basel, Switzerland. This article is an open access article distributed under the terms and conditions of the Creative Commons Attribution (CC BY) license.
Share and Cite
Nouri, A.J.; Essa, S.K. Optimizing Lap Splice Lengths for GFRP and BFRP Bars in High-Strength Concrete Beams: An Experimental Study. J. Compos. Sci. 2026, 10, 82. https://doi.org/10.3390/jcs10020082
Nouri AJ, Essa SK. Optimizing Lap Splice Lengths for GFRP and BFRP Bars in High-Strength Concrete Beams: An Experimental Study. Journal of Composites Science. 2026; 10(2):82. https://doi.org/10.3390/jcs10020082
Chicago/Turabian StyleNouri, Ali J., and Saad K. Essa. 2026. "Optimizing Lap Splice Lengths for GFRP and BFRP Bars in High-Strength Concrete Beams: An Experimental Study" Journal of Composites Science 10, no. 2: 82. https://doi.org/10.3390/jcs10020082
APA StyleNouri, A. J., & Essa, S. K. (2026). Optimizing Lap Splice Lengths for GFRP and BFRP Bars in High-Strength Concrete Beams: An Experimental Study. Journal of Composites Science, 10(2), 82. https://doi.org/10.3390/jcs10020082

