Next Article in Journal
Experimental Investigation of Surface Integrity Analysis Using Machine Learning for Nano-Powder Mixed Electrical Discharge Machining
Next Article in Special Issue
Thermal and Flow Effects of Limescale on the Cooling of Slender Injection Molding Cores: A Numerical Study
Previous Article in Journal
Guide to a Deterministic Control of Laser Materials Processing with Dynamic Beam Shaping
Previous Article in Special Issue
Wire Directed Energy Deposition Additive Manufacturing: Enabling On-Demand Medical Device Injection Mold Repurposing in Pandemic and Healthcare Supply Challenges
 
 
Font Type:
Arial Georgia Verdana
Font Size:
Aa Aa Aa
Line Spacing:
Column Width:
Background:
Article

Integrated Optimization for Reducing Injection Molding Defects in Charcoal Canisters

by
Mohsen Hedayati-Dezfooli
1,* and
Mehdi Moayyedian
2,*
1
Department of Mechanical Engineering, College of Engineering and Technology, University of Doha for Science and Technology, Arab League St., Doha P.O. Box 24449, Qatar
2
College of Engineering and Technology, American University of the Middle East, Egaila 54200, Kuwait
*
Authors to whom correspondence should be addressed.
J. Manuf. Mater. Process. 2026, 10(4), 114; https://doi.org/10.3390/jmmp10040114
Submission received: 18 February 2026 / Revised: 20 March 2026 / Accepted: 25 March 2026 / Published: 27 March 2026

Abstract

This study presents an integrated optimization framework that combines the Design of Experiments (DOE) approach with Machine Learning (ML) techniques to minimize defects in the injection molding of Fuel Vapor Charcoal Canisters. The research focuses on five critical process parameters—melt temperature, mold temperature, filling time, pressure holding time, and pure cooling time—whose combined influence on major molding defects (warpage, shrinkage, shear stress, residual stress, and short shots) was systematically investigated. A Taguchi L25 orthogonal array was employed to structure the experiments and identify the optimal parameter levels through signal-to-noise (S/N) ratio analysis using the “smaller-the-better” quality criterion. The Taguchi results revealed that pressure holding time was the most influential factor, followed by mold temperature and melt temperature. Simulation results from SolidWorks Plastics confirmed the reduction in major defects under the optimized settings. To further validate and generalize the DOE findings, a Random Forest regression model was trained on the same dataset to capture nonlinear interactions between parameters. The model achieved an average RMSE of 2.451 ± 0.591 in five-fold cross-validation, demonstrating strong predictive accuracy. Feature importance analysis indicated that pressure holding time accounted for approximately 77.5% of the variance in the defect index, reaffirming its dominant role. A 3D response surface of the global parameter space (mold temperature vs. pressure holding time) revealed a distinct minimum defect region, consistent with the DOE-optimized settings. The Taguchi analysis identified the optimal parameter settings as Melt Temperature at Level 2, Mould Temperature at Level 3, Filling Time at Level 4, Pressure Holding Time at Level 5, and Pure Cooling Time at Level 4, which collectively produced the highest S/N ratios and the lowest overall defect index. The overall discrepancy between DOE and ML predictions was only 12.5%, confirming methodological consistency. The integration of DOE and ML not only enhances parameter interpretability and defect prediction accuracy but also provides a scalable, data-driven approach for intelligent process control and quality assurance in automotive injection molding.

1. Introduction

Injection molding is a widely adopted manufacturing process for producing polymer parts with high accuracy and repeatability. The technique involves melting polymers and injecting the molten material into a mould cavity, where it cools and solidifies into the final shape. Recent research emphasizes improving product quality by examining process parameters, identifying typical defects, and applying optimization techniques to enhance performance while reducing costs [1,2].
Key process parameters include melt temperature, injection pressure, injection speed, cooling time, and holding pressure. These factors critically influence product quality. Melt temperature affects polymer viscosity and flow characteristics, thereby impacting cavity filling and mechanical strength [3]. Injection pressure and speed control flow rate and filling behavior; incorrect settings can lead to defects such as short shots or flash [4]. Cooling time affects cycle duration and part warpage, making its optimization essential for efficient production [5].
Typical defects include warpage, sink marks, voids, flash, weld lines, and burn marks. Warpage arises from uneven cooling and internal stresses, causing dimensional deviations [6]. Sink marks result from localized shrinkage, especially in thick sections. Weld lines form where two polymer flow fronts meet, potentially weakening the component [7]. Flash occurs when excessive injection pressure forces molten material beyond the mould cavity boundary [8]. Understanding these defects and how to mitigate them is crucial for ensuring product integrity.
Statistical optimization techniques like the Taguchi method and Design of Experiments (DOE) have been extensively applied to improve process reliability and product quality. The Taguchi method employs orthogonal arrays to systematically evaluate multiple parameters while minimizing experimental runs, focusing on robust design and reducing variability [9]. DOE provides a structured approach to analyze factor interactions and optimize performance metrics such as tensile strength and dimensional accuracy [10].
Recent studies illustrate the effective application of these methods in injection molding. For instance, Taguchi-based optimization of injection speed, pressure, and temperature significantly reduced warpage and surface defects [11]. Factorial DOE have identified critical parameters influencing mechanical properties, enabling fine-tuning of process conditions for enhanced performance [12].
Short shot is a common defect in injection molding characterized by incomplete filling of the mould cavity, resulting in missing sections or incomplete parts. This defect often occurs due to insufficient injection pressure, low melt temperature, or improper injection speed, which prevent the molten polymer from completely filling the cavity before solidification begins [13]. Residual and shear stresses develop during the cooling and solidification phases, primarily caused by uneven cooling rates and high shear deformation as the polymer flows through narrow gates and channels. These stresses can lead to internal strain, affecting the mechanical properties and dimensional stability of the moulded part [14]. Managing these stresses is crucial for producing high-quality parts with minimal distortion.
Warpage and shrinkage are closely related dimensional defects often arising from uneven cooling and polymer crystallization during injection molding. Warpage manifests as bending or twisting of the part after ejection, caused by differential shrinkage rates between the skin and core layers of the moulded component [15]. Shrinkage occurs as the molten polymer cools and solidifies, with the volume reduction varying based on polymer type, processing parameters, and part geometry [16]. Excessive shrinkage can result in voids or sink marks, compromising part integrity. Optimizing cooling time, melt temperature, and injection pressure is essential to minimize warpage and shrinkage, ensuring dimensional accuracy and product quality [17].
Injection molding process parameters such as melt temperature, mold temperature, filling time, pressure holding time, and pure cooling time significantly influence the quality and mechanical performance of molded parts. Melt temperature affects polymer melt viscosity and flow characteristics, with optimal temperatures improving cavity filling and reducing defects like short shots, though excessively high temperatures may lead to polymer degradation [18]. Mold temperature plays a critical role in controlling cooling rates and crystallinity levels, which impact shrinkage and warpage; maintaining appropriate mold temperature enhances surface finish and dimensional precision by reducing residual stresses [19]. Filling time controls the flow front velocity and packing density; shorter filling times reduce cycle time but can increase shear stresses and incomplete fills, while longer times ensure complete filling but risk polymer degradation due to prolonged heating [20]. Pressure holding time compensates for volumetric shrinkage during solidification, minimizing voids and sink marks; optimizing this parameter is essential for dimensional stability and mechanical integrity [21]. Pure cooling time determines the part’s structural solidification without pressure; adequate cooling reduces warpage but extending it excessively reduces throughput efficiency [22].
Recent advances have incorporated soft computing techniques such as particle swarm optimization, fuzzy evaluation, and genetic algorithms to simultaneously optimize these parameters for complex injection-moulded components. Particle swarm optimization combined with soft computing has been employed to optimize multiple objectives including melt and mold temperatures for dashboard injection molding, resulting in improved product quality and process efficiency [23]. Fuzzy evaluation integrated with the Taguchi method has been used for optimizing injection parameters of propeller components, emphasizing the role of pressure holding and cooling times in minimizing defects and enhancing mechanical properties [24]. A genetic algorithm with a type-2 fuzzy neural network has been utilized for multi-objective optimization of injection molding dashboards, highlighting the importance of balancing filling and cooling times alongside thermal parameters to achieve superior dimensional accuracy and reduced warpage [25].

2. Machine Learning for Injection Molding Optimization

Recent work demonstrates a decisive shift from purely physics-based simulation and classical Design of Experiments (DOE) toward data-driven and hybrid DOE + ML (Machine Learning) frameworks for injection molding quality optimization. Early comparative studies established that standard classifiers and regressors can predict molding quality with useful accuracy, motivating the systematic integration of ML into process monitoring and control [26]. Building on this foundation, multiple groups investigate multi-objective optimization—e.g., balancing warpage, shrinkage, fiber orientation, and cycle time—by coupling DOE or simulation design points with surrogate ML models and evolutionary search or other metaheuristics to efficiently explore high dimensional parameter spaces [27,28,29]. In parallel, researchers have begun to incorporate explainable AI (XAI, Explainable Artificial Intelligence) to interpret feature effects (melt/mold temperature, holding pressure/time, cooling, injection time) and derive actionable control ranges, thereby addressing industrial needs for transparency and practitioner trust [30,31]. A consistent empirical finding is that tree-based ensembles (e.g., Random Forest, gradient boosting) and ANN (Artificial Neural Network) surrogates provide robust nonlinear mapping from process settings and sensor streams to defect probabilities and geometric responses (e.g., warpage), often outperforming linear baselines and enabling sensitivity analysis via variable importance to guide parameter tuning [26,27,28,32]. Relatedly, defect inspection research shows CNN (Convolutional Neural Network) based models can achieve high accuracy on small datasets using knowledge-reuse strategies [33].
The ecosystem also includes process control and cyber-physical perspectives. The study proposed a closed-loop ML controller to adaptively predict and adjust inputs during molding, pointing to integration opportunities between ML surrogates, DOE informed exploration, and online control for real time quality assurance [34]. Recent materials centric ML work leverages XRD (X-ray Diffraction) derived descriptors and learning to predict mechanical properties of molded polypropylene, suggesting complementarity between process-condition models and materials informatics for end-to-end quality prediction [35].
Current optimization studies in injection molding generally rely on either statistical tool like the Taguchi method without further validation, or machine-learning models that predict outcomes but provide limited insight into how individual parameters drive defect formation. Most published work also focuses on one defect at a time and rarely offers a unified approach that can both determine and confirm optimal settings across several quality issues. This creates a clear gap in achieving dependable and broadly applicable process optimization. The present study addresses this need by establishing a combined DOE–ML framework that brings together structured experimental design and the predictive strengths of multiple learning algorithms. By incorporating interpretable ML, the method clarifies the relative importance of each processing parameter while also validating the Taguchi-derived conditions. As a result, the work delivers a practical, scalable, and more trustworthy route for improving product quality in injection molding, offering a contribution not reflected in existing literature.
Previous research on injection molding has focused extensively on examining how processing parameters influence the quality of molded products. Numerous studies have analyzed variables such as melt temperature, mold temperature, injection pressure, injection speed, and cooling time. These parameters significantly affect dimensional accuracy, surface finish, and mechanical properties of the final component. Statistical optimization techniques, including the Taguchi method and Design of Experiments (DOE), have frequently been employed to determine optimal parameter combinations while minimizing the number of experimental trials required. In recent years, computational modeling approaches such as artificial neural networks and random forest algorithms have also been applied to predict product quality. These models have demonstrated strong capability in identifying nonlinear relationships between processing parameters and common defects such as warpage, shrinkage, and incomplete cavity filling.
Despite the considerable progress reported in previous studies, several limitations remain within the current literature. Many investigations rely solely on statistical optimization techniques, which are effective for determining parameter combinations within specific experimental conditions but offer limited predictive capability beyond the tested scenarios. Furthermore, a large portion of existing work focuses on individual defects or performance indicators, such as warpage or shrinkage, rather than evaluating multiple quality characteristics simultaneously. Consequently, the interactions between processing parameters and different defect mechanisms are not always fully clarified, and the reliability of optimized process settings across multiple quality responses remains uncertain.
The present study addresses these limitations by developing an integrated framework that combines structured experimental design with machine learning-based modeling. The Taguchi method is utilized to systematically design experiments and determine potential optimal parameter settings, while multiple machine learning algorithms are applied to model the relationships between processing variables and quality outcomes. This integrated approach enables prediction of product quality. In addition, the use of interpretable machine learning techniques allows clearer identification of the relative importance of individual processing parameters in defect formation and product performance. By integrating experimental design, predictive modeling, and parameter interpretation, this study offers a more comprehensive and reliable strategy for improving injection molding process optimization compared with previously reported approaches.

3. Proposed Methodology

The methodology of this study follows a structured approach to optimize injection molding process parameters through data-driven techniques. It begins with an extensive literature survey focused on injection molding processes and advanced optimization tools, providing foundational knowledge and identifying research gaps. Following this, key process parameters and their corresponding levels are selected based on previous studies and practical relevance for different plastic defects. These parameters are then incorporated into a Design of Experiment (DOE) framework, commonly using orthogonal arrays, to systematically evaluate their effects. The experimental results are analyzed using the Signal-to-Noise (SN) ratio, which helps determine the robustness and performance consistency of each parameter setting. From this analysis, optimum parameter combinations are identified. To further validate and strengthen the findings, machine learning techniques such as artificial neural networks (ANN), support vector machines (SVM), decision trees, random forest, XGBoost (Extreme Gradient Boosting), and adaptive neuro-fuzzy inference systems (ANFIS) are applied. Additional methods including gradient boosting machines (GBM), Gaussian process regression (GPR), and k-nearest neighbors (k-NN) are also explored to improve model accuracy and generalization. These models help predict outcomes, identify patterns, and justify the reliability of the optimized results, enhancing the overall precision and applicability of the proposed optimization methodology as shown in Figure 1.
To enhance the robustness of the proposed methodology, an iterative optimization mechanism is incorporated into the workflow. In this approach, the machine learning models are initially trained using the experimental dataset. The predictive performance of these models is then evaluated during the validation stage using statistical metrics such as prediction accuracy, root mean square error (RMSE), and the coefficient of determination (R2). These metrics serve as the primary criteria for assessing the adequacy and reliability of the developed models.
If the validation results meet the required performance standards, characterized by a high R2 value and low prediction error, the obtained parameter combination is considered reliable, and the optimization results are accepted. However, if the validation results do not satisfy the required criteria, a feedback mechanism is activated within the workflow. In such cases, the process returns to the parameter selection or model development stages for further refinement.
At this stage, several adjustments may be implemented, including refinement of process parameter ranges, modification of the experimental design, expansion of the training dataset, or retraining of the machine learning models using alternative algorithms or hyperparameter tuning techniques. This iterative procedure is repeated until the validation performance reaches an acceptable level. Through this repeated evaluation and refinement process, the final optimized parameters and predictive models achieve improved reliability and practical applicability.

4. Results and Discussion

The Fuel Vapor Charcoal Canister, a critical component in automotive emission control systems, is manufactured using the injection molding process, which is highly sensitive to variations in processing parameters. The model was developed in SolidWorks-2016 SP5- and subsequently meshed using the SolidWorks Plastics module, as illustrated in Figure 2. During the simulation, several quality-related defects are frequently observed, compromising both the structural integrity and functional performance of the part. The most prevalent and significant defects identified in this study include warpage, shrinkage, shear stress, residual stress, and short shot formation. These defects are primarily influenced by complex interactions among process parameters such as melt temperature, mold temperature, filling time, packing pressure, and cooling duration. Warpage and shrinkage can result in dimensional inaccuracies, while residual and shear stresses may lead to internal weaknesses or premature failure during service. Short shots, indicating incomplete filling, are critical defects that directly affect the canister’s performance and sealing capability. Therefore, minimizing these defects through a robust optimization approach is essential to enhance part quality, reduce manufacturing costs, and ensure long-term reliability in automotive applications.
In this study, five key process parameters were selected for the optimization of the injection molding process: melt temperature, mold temperature, filling time, pressure holding time, and pure cooling time. These parameters were chosen based on their significant influence on the formation of common injection molding defects such as warpage, shrinkage, shear stress, residual stress, and short shot. The material selected for the simulation and analysis is High-Density Polyethylene (HDPE), owing to its widespread use in automotive applications and favorable processing characteristics. To facilitate a comprehensive Design of Experiments (DOE) using the Taguchi method, five distinct levels were defined for each process parameter, as summarized in Table 1. This structured approach enables the identification of optimal processing conditions to minimize defects and enhance the overall quality and performance of the molded Fuel Vapor Charcoal Canister.
The selection of the five processing parameters and their respective levels was based on a combination of material guidelines, initial experimental trials, and established approaches reported in prior studies. The lower and upper limits were first defined according to the typical processing window of high-density polyethylene (HDPE), taking into account its thermal response, flow properties, and mechanical behavior. These limits were then examined and refined through pilot experiments conducted on the Fuel Vapor Charcoal Canister, with particular attention given to part geometry, especially wall thickness, to achieve proper mold filling and controlled solidification without defects. To adequately explore the parameter space, three additional levels were evenly placed between the minimum and maximum values. This methodology follows recognized optimization practices in the field and ensures that the chosen parameter ranges are realistic and appropriate for analyzing the relationship between process conditions and defect formation, rather than focusing only on identifying a single optimal setting.
All selected process parameters, including filling time, are defined across five levels within the Taguchi DOE framework, resulting in 25 experimental runs that systematically examine their effects. While practical injection molding often uses multi-stage slow–fast–slow profiles, these levels approximate effective filling speeds under controlled conditions. This design allows for a quantitative assessment of filling time influence on defect formation using a statistically robust methodology, replacing trial-and-error adjustments. Analysis across the levels reveals trends and sensitivities, providing guidance for process optimization without compromising industrial relevance.
The canister component exhibits a non-uniform wall thickness, with deliberate variations across functional regions such as ribs, mounting sections, and connection features. The part has an average wall thickness of approximately 2.5 mm, with thinner sections such as ribs ranging from 1.5 to 2.5 mm and bosses or connection features between 2.0 and 3.0 mm, reflecting typical industrial design practices for HDPE automotive components. These thickness differences are inherent to the design and were not modified in this study; instead, they are treated as a fixed geometric condition. The investigation focuses on minimizing the resulting shrinkage and warpage induced by this non-uniform thickness through optimization of the injection moulding process parameters.
The Taguchi method offers a systematic and efficient approach for optimizing process parameters, particularly in complex manufacturing processes such as injection molding. Unlike conventional trial-and-error techniques, which are time-consuming, resource-intensive, and often lack statistical justification, the Taguchi method utilizes a robust experimental design framework to identify optimal parameter combinations with minimal experimental runs. This approach not only reduces the cost and effort associated with process development but also improves the reliability and consistency of results by accounting for variability through signal-to-noise (S/N) ratio analysis [36]. In this study, considering the five selected process parameters, each evaluated at five different levels, a Taguchi L25 orthogonal array was employed based on Table 1, to design the experiments efficiently as shown in Table 2. This array enables a balanced and comprehensive assessment of parameter effects while significantly reducing the number of simulations required, thereby supporting a more effective and data-driven optimization process.
The dataset presented in Table 3 represents the outcomes of an injection moulding simulation performed using SolidWorks Plastics, designed according to an orthogonal array of the Taguchi method to evaluate five distinct defect parameters. These include pressure at the end of packing, shear stress, residual stress, warpage, and shrinkage. The packing pressure ranges from 30.4 MPa to 40 MPa, reflecting its significant effect on both stress development and dimensional stability in the moulded component. At higher packing pressures, such as 40 MPa, the results indicate moderate shear and residual stresses (approximately 1.0–1.6 MPa and 0.3–0.6 MPa, respectively), contributing to improved material densification but also a potential increase in internal stress concentration. Conversely, lower packing pressures (around 30–33 MPa) are associated with increased warpage and shrinkage values, suggesting incomplete compensation for material contraction during cooling. Warpage values range from about 0.9 to 2.7 mm, while shrinkage varies between 0.26 and 1.11%, indicating notable variations in part deformation and dimensional accuracy.
The five output responses (pressure at the end of packing, shear stress, residual stress, warpage, and shrinkage) were analyzed using a multi-objective evaluation framework. Each response was given an equal weight of 20% through the Analytic Hierarchy Process (AHP), and these weighted values were combined to form a single performance index, allowing all objectives to be considered simultaneously in the optimization. The inclusion of pressure at the end of packing as one of the five evaluation criteria is based on its role in controlling material flow and compensating for volumetric shrinkage during injection molding. While a lower packing pressure does not directly indicate improved part quality, it is closely linked to other quality attributes such as residual stress, shrinkage, and warpage. The canister mold is supported with internal cooling channels with a diameter of 8 mm, with a linear pattern along the mold cavity and spaced approximately 15–20 mm apart to have uniform temperature distribution. Water at a controlled temperature of 20–25 °C circulates through these channels, for having efficient heat extraction. To improve accuracy in areas with complex features or high thermal variation, local mesh refinement was applied.
The S/N computation has been conducted for all 25 Taguchi experiments using the “smaller-the-better” quality characteristic to evaluate process stability and minimize variation in defect levels. The signal-to-noise ratio for each trial was determined using Equation (1) [37]:
S / N = 10 l o g 10 1 n i = 1 n y i 2
where n is the number of repeated measurements for that trial (here each experiment was treated with its available observation count; if only a single measurement was available then n = 1), and y i is the observed value of the defect metric (e.g., warpage or shrinkage) for the i-th repetition. The formula penalizes larger responses (since the mean square of the observations appears inside the logarithm), so higher S/N values indicate better robustness and less variation toward large, undesirable defect magnitudes. The logarithm is base-10, and the S/N ratio is reported in decibels (dB). Using this measure across the 25 runs enabled ranking of factor-level combinations according to their ability to minimize the targeted defects while accounting for both mean performance and scatter.
The Taguchi response table—Table 4—illustrates the mean signal-to-noise (S/N) ratios for each level of the five control factors—melt temperature, mould temperature, filling time, pressure holding time, and pure cooling time. These results reveal the influence of individual process parameters on the overall quality of the moulded part. Among all factors, pressure holding time (P4) exhibits the highest difference in S/N ratio (5.31 dB), ranking first in significance and indicating that it has the greatest impact on defect reduction. The optimum condition for this factor corresponds to the highest S/N value, observed at Level 5 (−21.61 dB), signifying improved dimensional stability and minimized warpage or shrinkage. The second most influential parameter is mould temperature (P2) with a difference of 1.32 dB, followed by melt temperature (P1) and filling time (P3), which also contribute moderately to product quality. The pure cooling time (P5) shows the least influence, with a difference of only 0.80 dB, suggesting a relatively minor effect on defect formation. Overall, the analysis demonstrates that selecting the factor levels associated with the highest S/N ratios ensures optimal processing conditions and enhances the consistency of injection-moulded components. Hence, based on the response table, the optimal processing conditions correspond to Melt Temperature at Level 2, Mould Temperature at Level 3, Filling Time at Level 4, Pressure Holding Time at Level 5, and Pure Cooling Time at Level 4.
These levels represent the parameter settings that achieved the highest signal-to-noise ratios, thereby minimizing defects and enhancing the overall quality of the injection-moulded product. Figure 3 illustrates the optimum simulation result obtained from SolidWorks Plastics for the selected component, the Fuel Vapor Charcoal Canister, using the parameter settings identified through the Taguchi optimization. The figure demonstrates a balanced flow distribution and uniform pressure profile throughout the mould cavity, indicating that the optimized conditions effectively minimized common injection moulding defects such as warpage, shrinkage, and residual stress. The improved packing and cooling phases ensured consistent material compaction and reduced internal stress accumulation, resulting in enhanced dimensional accuracy and part stability. Overall, the simulation output confirms that the optimized parameters deliver superior moulding performance for the Fuel Vapor Charcoal Canister, validating the effectiveness of the Taguchi-based optimization approach.

5. Machine Learning Validation

To further validate the parameter optimization results obtained through the Taguchi Design of Experiments (DOE), a supervised machine learning (ML) framework was implemented using a Random Forest (RF) regression model. This stage served two purposes: (1) to verify the reliability of the DOE based optimum settings through predictive modeling, and (2) to generalize the relationship between injection molding parameters and the composite defect index across the design space.
The predictive variable set comprised five process parameters, namely, melt temperature (P1), mold temperature (P2), filling time (P3), pressure holding time (P4), and pure cooling time (P5), while the response variable corresponded to the overall defect index (Objective). The model thus learned the nonlinear mapping ŷ = f (P1, P2, P3, P4, P5), where ŷ represents the predicted defect index. The Random Forest model, composed of Nt = 100 decision trees with a maximum depth of 5, was trained on the experimental dataset derived from the DOE matrix. The ensemble structure enables robust modeling of nonlinear parameter interactions that are often not captured by linear statistical models. Figure 4 presents the predicted versus actual defect index values, illustrating that the predictions are closely distributed along the 45° reference line, indicating high accuracy and generalization capability of the trained model.
A 5-validation scheme was used to evaluate generalization performance. In each fold, 80% of the data was used for training and 20% for testing. Model accuracy was quantified using the Root Mean Squared Error (RMSE), defined as RMSE = √(1/nΣ(yi − ŷi)2). The average RMSE across folds was 2.451 ± 0.591, indicating consistent predictive accuracy and minimal variance among folds. The corresponding cross validation results are shown in Figure 5, where the RMSE per fold demonstrates stable performance and low dispersion, validating the reliability of the Random Forest predictions.
Feature importance analysis was then conducted to identify the most influential process parameters affecting defect formation. The computed relative importance values were as follows: P1 (Melt Temp) = 0.065, P2 (Mold Temp) = 0.060, P3 (Filling Time) = 0.059, P4 (Pressure Holding Time) = 0.775, and P5 (Pure Cooling Time) = 0.041. As shown in Figure 6, Pressure Holding Time (P4) was identified as the dominant factor influencing the defect index, followed by Mold Temperature (P2). This result aligns with the Taguchi analysis, confirming that appropriate control of P4 and P2 significantly contributes to minimizing overall defect formation.
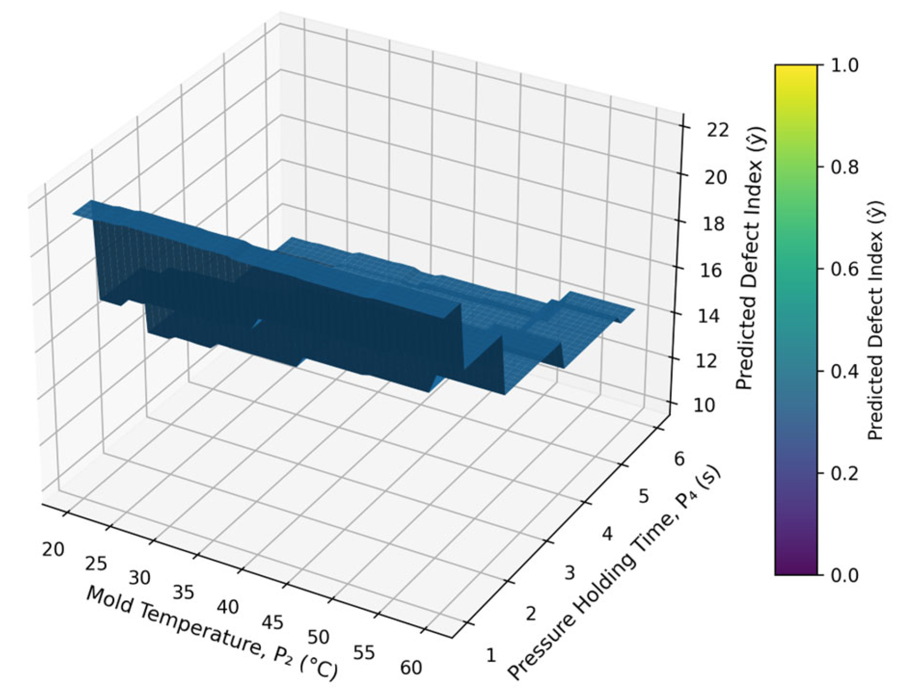
To further visualize the response surface, the trained Random Forest model was used to predict the defect index across a grid of parameter combinations. A 3D surface plot was generated for Mold Temperature (P2) and Pressure Holding Time (P4), with other parameters fixed at their optimal DOE values (P1 = 210 °C, P3 = 3 s, P5 = 4.5 s). The resulting visualization, shown in Figure 7, illustrates a distinct valley region representing the minimum defect index. This region corresponds to the optimal process window and clearly demonstrates the nonlinear interaction between P2 and P4. The curvature of the surface confirms that both balanced mold temperature and sufficient holding pressure are critical to achieving dimensional accuracy and defect reduction.
Figure 8 presents the optimum simulation result obtained from SolidWorks Plastics for the Fuel Vapor Charcoal Canister, based on the parameter settings predicted through the Machine Learning (ML) model. The figure indicates an optimum warpage of 1.0682 mm, a packing pressure of 34.36 MPa, a shear stress of 0.18 MPa, a shrinkage value of 0.5832 mm, and a residual stress of 0.26 MPa. These values demonstrate that the optimized parameters effectively minimized key injection moulding defects. The enhanced packing and cooling phases achieved under these conditions ensured uniform material compaction and reduced internal stresses, thereby improving dimensional precision and overall part stability. Importantly, the ML-predicted optimum closely aligns with the results obtained through the Taguchi optimization method, confirming the consistency and reliability of the Taguchi-derived process settings and validating the robustness of the combined optimization approach.
The predicted objective value derived using the Taguchi method was determined to be 8, whereas the machine learning approach yielded a predicted value of 9. To quantify the discrepancy between these two methods, the margin of error (ME) is calculated. The margin of error is defined as the absolute difference between the predicted values, divided by the value obtained from the Taguchi method, expressed as a percentage. Mathematically, this can be represented using Equation (2):
M a r g i n   o f   E r r o r ( M E ) = ( | V a l u e M L V a l u e T a g u c h i | V a l u e T a g u c h i ) × 100
This margin of error, while indicating some variation between the two predictive techniques, is relatively low and falls within an acceptable range for comparative analysis in optimization studies. Considering the inherent differences in methodology and underlying assumptions between the Taguchi method and machine learning models, a 12.5% deviation does not significantly undermine the reliability of either approach. Therefore, this level of error can be regarded as reasonable, suggesting that both methods produce broadly consistent and valid predictions.

6. Conclusions

This study developed and validated an integrated DOE–Machine Learning optimization framework aimed at reducing injection molding defects in Fuel Vapor Charcoal Canisters. The combined use of the Taguchi method and Random Forest modeling enabled both systematic parameter exploration and robust predictive validation. DOE-based analysis established pressure holding time as the most critical factor influencing defect formation, while mold temperature and filling time also played significant roles in achieving dimensional accuracy and mechanical stability. The Random Forest validation confirmed these findings, achieving low prediction error and high generalization across cross-validation folds. Feature importance results (P4 = 0.775) and the 3D response surface visualization reinforced that balancing holding pressure and mold temperature is essential to minimizing overall defect indices. The optimized conditions derived from this hybrid approach resulted in substantial reductions in warpage, shrinkage, and residual stress, demonstrating strong agreement between DOE predictions and ML outcomes within an acceptable margin of error (12.5%).
Beyond its direct application to the Fuel Vapor Charcoal Canister, the proposed methodology establishes a transferable framework for integrating classical statistical design with modern ML analytics in polymer manufacturing. The findings underscore the potential of data-driven, interpretable optimization pipelines to achieve high-quality, cost-efficient, and repeatable production outcomes. Future work will expand the framework to include real time process monitoring, explainable AI integration, and multi-objective optimization across diverse material systems and geometries, advancing toward fully autonomous smart injection molding systems.

Author Contributions

M.H.-D. and M.M.: Conceptualization, Formal analysis, Investigation, Methodology, Project administration, Supervision, Validation, Roles/Writing—original draft, Writing—review & editing, Data curation, Editing, Software, Visualization & Project administration. All authors have read and agreed to the published version of the manuscript.

Funding

This research received no external funding.

Institutional Review Board Statement

Not applicable.

Informed Consent Statement

Not applicable.

Data Availability Statement

No datasets were generated or analyzed during the current study.

Conflicts of Interest

The authors declare no conflicts of interest.

References

  1. Czepiel, M.; Bańkosz, M.; Sobczak-Kupiec, A. Advanced injection molding methods. Materials 2023, 16, 5802. [Google Scholar] [CrossRef] [PubMed]
  2. Fernandes, C.; Pontes, A.J.; Viana, J.C.; Gaspar-Cunha, A. Modeling and optimization of the injection-molding process: A review. Adv. Polym. Technol. 2018, 37, 429–449. [Google Scholar] [CrossRef]
  3. Chen, J.; Cui, Y.; Liu, Y.; Cui, J. Design and parametric optimization of the injection molding process using statistical analysis and numerical simulation. Processes 2023, 11, 414. [Google Scholar] [CrossRef]
  4. Araújo, C.; Pereira, D.; Dias, D.; Marques, R.; Cruz, S. In-cavity pressure measurements for failure diagnosis in the injection moulding process and correlation with numerical simulation. Int. J. Adv. Manuf. Technol. 2023, 126, 291–300. [Google Scholar] [CrossRef]
  5. Sánchez, R.; Aisa, J.; Martinez, A.; Mercado, D. On the relationship between cooling setup and warpage in injection molding. Measurement 2012, 45, 1051–1056. [Google Scholar] [CrossRef]
  6. Jiménez-Armendáriz, J.; Guevara-Morales, A.; Figueroa-López, U.; Alfaro-Ponce, M.; Martínez-Trinidad, J.; Jimenez-Martinez, M. Optimization of injection molding parameters for warpage reduction on polypropylene plates. J. Manuf. Mater. Process. 2025, 9, 393. [Google Scholar] [CrossRef]
  7. Erzurumlu, T.; Ozcelik, B. Minimization of warpage and sink index in injection-molded thermoplastic parts using Taguchi optimization method. Mater. Des. 2006, 27, 853–861. [Google Scholar] [CrossRef]
  8. Eladl, A.; Mostafa, R.; Islam, A.; Loaldi, D.; Soltan, H.; Hansen, H.N.; Tosello, G. Effect of process parameters on flow length and flash formation in injection moulding of high aspect ratio polymeric micro features. Micromachines 2018, 9, 58. [Google Scholar] [CrossRef]
  9. Tang, S.; Tan, Y.; Sapuan, S.; Sulaiman, S.; Ismail, N.; Samin, R. The use of Taguchi method in the design of plastic injection mould for reducing warpage. J. Mech. Work. Technol. 2007, 182, 418–426. [Google Scholar] [CrossRef]
  10. Ramadan, S.; Altwarah, Q.; Abu-Shams, M.; Alkurdi, D. Optimizing tensile strength and energy consumption for FDM through Mixed-Integer Nonlinear Multi-objective optimization and design of experiments. Heliyon 2024, 10, e30164. [Google Scholar] [CrossRef]
  11. Zhang, L.; Chang, T.-L.; Tsao, C.-C.; Hsieh, K.-C.; Hsu, C.-Y. Analysis and optimization of injection molding process on warpage based on Taguchi design and PSO algorithm. Int. J. Adv. Manuf. Technol. 2025, 137, 981–988. [Google Scholar] [CrossRef]
  12. Moayyedian, M.; Dinc, A.; Mamedov, A. Optimization of injection-molding process for thin-walled polypropylene part using artificial neural network and Taguchi techniques. Polymers 2021, 13, 4158. [Google Scholar] [CrossRef]
  13. Chen, X.; Lam, Y.; Li, D. Analysis of thermal residual stress in plastic injection molding. J. Mech. Work. Technol. 2000, 101, 275–280. [Google Scholar] [CrossRef]
  14. Guevara-Morales, A.; Figueroa-López, U. Residual stresses in injection molded products. J. Mater. Sci. 2014, 49, 4399–4415. [Google Scholar] [CrossRef]
  15. Zhao, N.-Y.; Lian, J.-Y.; Wang, P.-F.; Xu, Z.-B. Recent progress in minimizing the warpage and shrinkage deformations by the optimization of process parameters in plastic injection molding: A review. Int. J. Adv. Manuf. Technol. 2022, 120, 85–101. [Google Scholar] [CrossRef] [PubMed]
  16. Chen, S.-C.; Tsai, B.-L.; Hsieh, C.-C.; Cheng, N.-T.; Shen, E.-N.; Feng, C.-T. Prediction of part shrinkage for injection molded crystalline polymer via cavity pressure and melt temperature monitoring. Appl. Sci. 2023, 13, 9884. [Google Scholar] [CrossRef]
  17. Vanek, J.; Ovsik, M.; Stanek, M.; Hanzlik, J.; Pata, V. Study of injection molding process to improve geometrical quality of thick-walled polycarbonate optical lenses by reducing sink marks. Polymers 2024, 16, 2318. [Google Scholar] [CrossRef]
  18. Farotti, E.; Natalini, M. Injection molding. Influence of process parameters on mechanical properties of polypropylene polymer. A first study. Procedia Struct. Integr. 2018, 8, 256–264. [Google Scholar] [CrossRef]
  19. Tang, S.; Kong, Y.; Sapuan, S.; Samin, R.; Sulaiman, S. Design and thermal analysis of plastic injection mould. J. Mech. Work. Technol. 2006, 171, 259–267. [Google Scholar] [CrossRef]
  20. Bickerton, S.; Abdullah, M. Modeling and evaluation of the filling stage of injection/compression moulding. Compos. Sci. Technol. 2003, 63, 1359–1375. [Google Scholar] [CrossRef]
  21. Guo, W.; Hua, L.; Mao, H. Minimization of sink mark depth in injection-molded thermoplastic through design of experiments and genetic algorithm. Int. J. Adv. Manuf. Technol. 2014, 72, 365–375. [Google Scholar] [CrossRef]
  22. Kitayama, S.; Miyakawa, H.; Takano, M.; Aiba, S. Multi-objective optimization of injection molding process parameters for short cycle time and warpage reduction using conformal cooling channel. Int. J. Adv. Manuf. Technol. 2016, 88, 1735–1744. [Google Scholar] [CrossRef]
  23. Moayyedian, M.; Qazani, M.R.C.; Amirkhizi, P.J.; Asadi, H.; Hedayati-Dezfooli, M. Multiple-objective optimization of injection-molding process for dashboard using soft computing and particle swarm optimization. Sci. Rep. 2024, 14, 23767. [Google Scholar] [CrossRef]
  24. Hedayati-Dezfooli, M.; Moayyedian, M.; Dinc, A.; Abdrabboh, M.; Saber, A.; Amer, A.M. Optimizing injection molding for propellers with soft computing, fuzzy evaluation, and the Taguchi method. Emerg. Sci. J. 2024, 8, 2101–2119. [Google Scholar] [CrossRef]
  25. Qazani, M.R.C.; Moayyedian, M.; Amirkhizi, P.J.; Hedayati-Dezfooli, M.; Abdalmonem, A.; Alsmadi, A.; Alam, F. Multi-objective optimisation of injection molding process for dashboard using genetic algorithm and type-2 fuzzy neural network. Processes 2024, 12, 1163. [Google Scholar] [CrossRef]
  26. Párizs, R.D.; Török, D.; Ageyeva, T.; Kovács, J.G. Machine learning in injection molding: An industry 4.0 method of quality prediction. Sensors 2022, 22, 2704. [Google Scholar] [CrossRef] [PubMed]
  27. Moayyedian, M.; Qazani, M.R.C.; Hedayati-Dezfooli, M.; Mussin, A.; Bissekenova, Z. Multi-Objective Optimization of Injection Molding Using Taguchi, Fuzzy Methods, and GA. Emerg. Sci. J. 2025, 9, 3425–3440. [Google Scholar] [CrossRef]
  28. Tang, Y. Optimization data analysis of injection molding based on multi-objective improvement. Eng. Res. Express 2026, 8, 025411. [Google Scholar] [CrossRef]
  29. Li, K.; Yan, S.; Zhong, Y.; Pan, W.; Zhao, G. Multi-objective optimization of the fiber-reinforced composite injection molding process using Taguchi method, RSM, and NSGA-II. Simul. Model. Pract. Theory 2019, 91, 69–82–82. [Google Scholar] [CrossRef]
  30. Hong, J.; Hong, Y.; Baek, J.W.; Kang, S.W. Enhancing the product quality of the injection process using explainable artificial intelligence. Processes 2025, 13, 912. [Google Scholar] [CrossRef]
  31. Tayalati, F.; Boukrouh, I.; Azmani, A.; Azmani, M. Interpreting injection molding quality defect using explainable artificial intelligence and analysis of variance. Eng. Appl. Artif. Intell. 2025, 47, 110362. [Google Scholar] [CrossRef]
  32. Wang, Z.; Fan, X.; Guo, Y.; Ding, W.; Hua, J.; Lu, X. Control of quality defects of the glass fiber injection molded product based on LSO-RF and NSWOA. J. Mech. Sci. Technol. 2024, 38, 5639–5647647. [Google Scholar] [CrossRef]
  33. Liu, J.; Guo, F.; Gao, H.; Li, M.; Zhang, Y.; Zhou, H. Defect detection of injection molding products on small datasets using transfer learning. J. Manuf. Process. 2021, 70, 400–413413. [Google Scholar] [CrossRef]
  34. Krantz, J.; Licata, J.; Raju, M.A.; Gao, P.; Ma, R.; Masato, D. Machine Learning-Based Process Control for Injection Molding of Recycled Polypropylene. Polymers 2025, 17, 940. [Google Scholar] [CrossRef]
  35. Tamura, R.; Nagata, K.; Sodeyama, K.; Nakamura, K.; Tokuhira, T.; Shibata, S.; Hammura, K.; Sugisawa, H.; Kawamura, M.; Tsurimoto, T.; et al. Machine learning prediction of the mechanical properties of injection-molded polypropylene through X-ray diffraction analysis. Sci. Technol. Adv. Mater. 2024, 25, 2388016. [Google Scholar] [CrossRef]
  36. Roy, R.K. A Primer on the Taguchi Method; Society of Manufacturing Engineers: Southfield, MI, USA, 2010. [Google Scholar]
  37. Amer, Y.; Moayyedian, M.; Hajiabolhasani, Z.; Moayyedian, L. Improving Injection Moulding Processes Using Experimental Design. Ph.D. Thesis, WASET—World Academy of Science and Engineering, Los Angeles, CA, USA, 2013. [Google Scholar]
Figure 1. Visual depiction of the sequential methodology adopted for this study.
Figure 1. Visual depiction of the sequential methodology adopted for this study.
Jmmp 10 00114 g001
Figure 2. (a) The Fuel Vapor Charcoal Canister and (b) Finite Element Analysis (FEA) Mesh of the Fuel Vapor Charcoal Canister Model.
Figure 2. (a) The Fuel Vapor Charcoal Canister and (b) Finite Element Analysis (FEA) Mesh of the Fuel Vapor Charcoal Canister Model.
Jmmp 10 00114 g002
Figure 3. Optimum value of (a) Warpage, (b) Pressure at the end of packing, (c) Shear stress, (d) Shrinkage, and (e) Residual stress based on DOE.
Figure 3. Optimum value of (a) Warpage, (b) Pressure at the end of packing, (c) Shear stress, (d) Shrinkage, and (e) Residual stress based on DOE.
Jmmp 10 00114 g003
Figure 4. Predicted vs. Actual Plot.
Figure 4. Predicted vs. Actual Plot.
Jmmp 10 00114 g004
Figure 5. Cross-Validation Performance.
Figure 5. Cross-Validation Performance.
Jmmp 10 00114 g005
Figure 6. Feature Importance.
Figure 6. Feature Importance.
Jmmp 10 00114 g006
Figure 7. Global Parameter Space Visualization P2 vs. P4.
Figure 7. Global Parameter Space Visualization P2 vs. P4.
Jmmp 10 00114 g007
Figure 8. Optimum value (a) Warpage, (b) Pressure at the end of packing, (c) Shear stress, (d) Shrinkage, and (e) Residual stress based on ML.
Figure 8. Optimum value (a) Warpage, (b) Pressure at the end of packing, (c) Shear stress, (d) Shrinkage, and (e) Residual stress based on ML.
Jmmp 10 00114 g008
Table 1. Injection molding machine process parameters at various levels.
Table 1. Injection molding machine process parameters at various levels.
ParametersL1L2L3L4L5
P1: Melt Temp (°C)180200210220240
P2: Mold Temp (°C)2025304560
P3: Filling Time (s)12345
P4: Pressure Holding Time (s)12356
P5: Pure Cooling Time (s)124.568
Table 2. L25 orthogonal array of Taguchi for the selected parameters.
Table 2. L25 orthogonal array of Taguchi for the selected parameters.
Trial Number P 1 P 2 P 3 P 4 P 5
118020111
218025222
318030334.5
418045456
518060568
620020236
720025358
820030461
920045512
1020060124.5
1121020362
1221025414.5
1321030526
1421045138
1521060251
1622020428
1722025531
1822030152
1922045264.5
2022060316
2124020554.5
2224025166
2324030218
2424045321
2524060432
Table 3. Simulation result for the selected plastic defects with reference to L25 orthogonal array.
Table 3. Simulation result for the selected plastic defects with reference to L25 orthogonal array.
TrialsPressure at the End of Packing (MPa)Shear Stress (MPa)Residual Stress (MPa)Warpage (mm)Shrinkage (%)S/N
140.01.630.632.260.77−27.60
240.01.100.341.640.54−25.11
339.90.810.231.290.42−22.28
435.70.680.211.120.34−21.58
532.20.740.271.160.35−20.83
640.00.780.271.320.40−22.92
738.90.510.200.990.28−20.83
836.60.460.180.950.26−19.08
933.11.900.622.330.88−26.44
1040.01.460.562.130.68−26.44
1138.80.360.270.900.26−22.92
1236.71.750.532.330.93−26.44
1334.71.740.341.740.61−24.08
1440.01.090.401.700.51−25.11
1536.91.030.381.620.49−24.61
1636.71.110.331.700.59−24.08
1734.81.130.281.620.52−22.92
1840.00.730.321.360.37−23.52
1937.60.680.261.240.34−22.28
2033.21.940.692.701.08−26.85
2134.40.520.210.301.08−21.58
2240.00.470.391.130.39−22.92
2337.61.910.642.701.11−27.23
2433.61.660.562.440.80−25.58
2530.41.390.472.120.67−24.08
Table 4. Response table of Taguchi for the optimum levels.
Table 4. Response table of Taguchi for the optimum levels.
Response TableL1L2L3L4L5DifferenceRank
P1: Melt Temp (°C)−23.48−23.14−24.63−23.93−24.281.493
P2: Mould Temp (°C)−23.82−23.64−23.24−24.20−24.561.322
P3: Filling Time (s)−25.12−24.43−23.69−23.06−23.172.064
P4: Pressure Holding Time (s)−26.92−25.06−23.46−22.43−21.615.311
P5: Pure Cooling Time (s)−23.96−24.42−23.81−23.67−23.620.805
Disclaimer/Publisher’s Note: The statements, opinions and data contained in all publications are solely those of the individual author(s) and contributor(s) and not of MDPI and/or the editor(s). MDPI and/or the editor(s) disclaim responsibility for any injury to people or property resulting from any ideas, methods, instructions or products referred to in the content.

Share and Cite

MDPI and ACS Style

Hedayati-Dezfooli, M.; Moayyedian, M. Integrated Optimization for Reducing Injection Molding Defects in Charcoal Canisters. J. Manuf. Mater. Process. 2026, 10, 114. https://doi.org/10.3390/jmmp10040114

AMA Style

Hedayati-Dezfooli M, Moayyedian M. Integrated Optimization for Reducing Injection Molding Defects in Charcoal Canisters. Journal of Manufacturing and Materials Processing. 2026; 10(4):114. https://doi.org/10.3390/jmmp10040114

Chicago/Turabian Style

Hedayati-Dezfooli, Mohsen, and Mehdi Moayyedian. 2026. "Integrated Optimization for Reducing Injection Molding Defects in Charcoal Canisters" Journal of Manufacturing and Materials Processing 10, no. 4: 114. https://doi.org/10.3390/jmmp10040114

APA Style

Hedayati-Dezfooli, M., & Moayyedian, M. (2026). Integrated Optimization for Reducing Injection Molding Defects in Charcoal Canisters. Journal of Manufacturing and Materials Processing, 10(4), 114. https://doi.org/10.3390/jmmp10040114

Article Metrics

Back to TopTop