Next Article in Journal
Optimization Design of Flexible Net Capture System for Low, Slow, and Small Unmanned Aerial Vehicles Based on Improved Multi-Objective Wolf Pack Algorithm
Previous Article in Journal
A Comprehensive Survey on Short-Distance Localization of UAVs
 
 
Font Type:
Arial Georgia Verdana
Font Size:
Aa Aa Aa
Line Spacing:
Column Width:
Background:
Article

An Integrated Strategy for Interpretable Fault Diagnosis of UAV EHA DC Drive Circuits Under Early Fault and Imbalanced Data Conditions

School of Civil Aviation, Northwestern Polytechnical University, Xi’an 710072, China
*
Author to whom correspondence should be addressed.
Drones 2025, 9(3), 189; https://doi.org/10.3390/drones9030189
Submission received: 11 February 2025 / Revised: 26 February 2025 / Accepted: 26 February 2025 / Published: 4 March 2025

Abstract

Faults in the DC drive circuit of UAV electro-hydrostatic actuators directly affect the flight safety of a UAV. An integrated learning and Bayesian network-based fault diagnosis strategy is proposed to address the problems of early fault diagnosis, poor unbalanced data processing performance, and lack of interpretability in intelligent fault diagnosis in engineering practice. In the data preprocessing stage, Pearson coefficients are used for feature correlation analysis, and XGBoost performs feature screening to extract key features from the collected DC drive circuit data. This process effectively saves computational resources while significantly reducing the risk of overfitting. The optimal weak learner selection for the high-performance boosting integrated learner is identified through comparative validation. The performance of the proposed diagnostic strategy is fully verified by setting up different comparison algorithms in two experimental circuits. The experimental results show that the strategy outperforms the comparison algorithms in various scenarios such as data balancing, data imbalance, early-stage faults, and high noise; in particular, it shows a significant advantage in diagnosing data imbalance and early-stage faults. The interpretable fault diagnosis of UAV DC drive circuits is realized by the interpretation strategy of Bayesian networks, which provides the necessary theoretical and methodological support for practical engineering operations.

1. Introduction

UAVs are widely used in various scenarios, such as aerial reconnaissance, environmental monitoring, and military missions. As UAV technology continues to advance, its applications are showing great potential. The safe and reliable operation of UAVs is of paramount importance, as any failure in critical systems can lead to serious safety consequences. UAVs are often exposed to complex and changing external environments, as well as noise and uncertainty caused by external factors while performing their missions, making fault diagnosis a more complex data situation. Among the various subsystems of modern large UAVs, the flight control system plays a crucial role in stabilizing flight, compensating for aerodynamic deficiencies, and executing precise control commands [1]. With advancements in avionics and automation, UAV flight control systems have evolved to incorporate more sophisticated information processing and autonomous decision-making capabilities, making them integral to modern UAV design and operation. In recent years, electro-hydrostatic actuators (EHAs) have gained prominence as a key actuation technology in UAVs due to their advantages over traditional hydraulic actuators, including reduced weight, lower maintenance requirements, and higher energy efficiency [2,3]. EHAs have been widely applied in both fixed-wing and rotary-wing UAVs, and as the technology continues to mature, their role in UAV flight control systems is expected to expand further, offering significant potential for future advancements [4].
An electro-hydrostatic actuator mainly comprises a motor, hydraulic pump, hydraulic cylinder, and other mechanical components, in addition to the controller, DC drive circuit, and other core components [5]. Among them, the DC drive circuit converts the electrical signal from the controller into mechanical energy to drive the hydraulic pump, which plays a vital role in the electrostatic actuator. Specifically, the DC drive circuit receives control signals to rotate the DC brushless motor, which drives the hydraulic pump to generate high-pressure hydraulic fluid to provide a power source for the EHA [6]. However, the DC drive circuit has the characteristics of high operating frequency, high operating temperature, and apparent external interference [7], and its failure has the most direct impact on the motor speed, which causes the hydraulic actuator response to deviate from the desired value [8]. The superposition response characteristics of the various components of an electrostatic hydraulic actuator easily influence the actuator output signal, thus affecting the judgment of the DC drive circuit fault category, fault degree, and other states, which significantly interferes with the maintenance and repair of the electrostatic hydraulic actuator, as well as fault-tolerant control, so it is essential to carry out a troubleshooting study on the DC drive circuit in the electrostatic hydraulic actuator.
Traditional fault diagnosis methods, such as expert knowledge-based, experimental measurement-based, and signal processing-based methods, often have difficulty coping with complex or unknown failure modes and have limitations in terms of reliability and adaptability [9,10]. The limitations of these methods are especially evident in the field of UAVs, where safety requirements are extremely high. There are two main approaches for fault diagnosis methods for circuits: physical model-based fault diagnosis and data model-based fault diagnosis methods. Physical model-based fault diagnosis methods rely on accurate physical models to predict system behavior under normal and faulty states by mathematically modelling the system [11,12,13,14,15]. However, physical model-based methods have significant drawbacks, such as difficulty in accurate modelling, high computational overhead, information loss, parameter uncertainty, and poor ability to carry disturbances. Data model-based fault diagnosis methods do not rely on accurate physical models, can adapt to complex and dynamically changing systems, can effectively deal with nonlinearities and noise, can easily deploy quickly, and can achieve early fault detection. Therefore, data model-based fault diagnosis methods are gradually becoming the mainstream of circuit fault diagnosis. They utilize historical and real-time monitoring data and employ data-driven algorithms and machine learning techniques to identify and detect faults [16,17,18,19,20].
Although data model-based fault diagnosis methods have demonstrated advantages such as high accuracy and broad applicability in practice, data model-based fault diagnosis methods are characterized by complex models and loss of feature processing information, as well as high-dimensional feature spaces and uncertainty handling [21,22], which lead to poor interpretability, and interpretability limits their credibility and acceptance in practical applications. Interpretability is crucial for decision making, especially in high-risk domains such as aerospace and healthcare. In machine learning, interpretable methods are usually categorized into two main groups: pre hoc interpretable and post hoc interpretable [23,24]. Pre hoc interpretable methods explain the model before the model is trained, enabling the user to understand the internal mechanisms of the model and the predicted results. Post-explanatory methods provide explanations after training to help users understand the model’s prediction process and results. Post hoc interpretable methods can be further subdivided. Among them, local interpretable methods focus on explaining individual prediction results, such as the local linear interpretable model (LIME), which explains the influencing factors of individual prediction results by generating a local approximation model [25,26,27], and Shapley additive explanations (SHAPs), which provide interpretability for the overall model by quantifying the contribution of each feature to the model prediction through a game theory-based approach [28,29]. Among the post hoc interpretable methods, Bayesian networks, as a probabilistic model, show unique advantages with their ability to incorporate data-driven learning and output interpretable results. Bayesian networks cannot only explain the predicted results of the model through probabilistic reasoning but also present the causal relationships and dependencies between variables through an intuitive graph structure, thus enhancing users’ understanding of and trust in the model [30]. Specifically, its interpretability is mainly reflected in the following aspects: (1). causality presentation: through the nodes and edges in the graph structure, the conditional dependencies between the variables are intuitively revealed, providing users with clear causal explanations [31]; (2). uncertainty quantification: the correlation between the prediction results and the inputs is quantified through a posteriori probability distribution, and the prediction results are output with probability characteristics [32]; (3). key feature identification: the impact of input features on the output results is assessed, helping to locate key features or root causes of faults and thus enhancing the accuracy and interpretability of the diagnosis [33]. Bayesian networks have been widely used in fields such as medical diagnosis [34], fault diagnosis [35], and intelligent transportation systems [36], providing interpretable support and guidance for decision making.
Based on the importance of EHA DC drive circuits in electro-hydrostatic actuators, it is crucial to conduct fault diagnosis research on them. However, there is still a significant need for more research on EHA DC drive circuits, especially in early fault diagnosis and unbalanced data scenarios, and the related literature and practices still need to be explored. The operating characteristics of EHA DC drive circuits are such that their failure modes are often characterized by insidiousness and gradualism. At the same time, the imbalanced nature of the fault diagnosis data further increases the difficulty of identifying a few types of faults. Integrated learning demonstrates its unique advantages in dealing with early faults and unbalanced data by integrating multiple weak learners. By fusing the prediction results of various classifiers, integrated learning can reduce the model variance and improve the generalization ability, thus effectively addressing the challenges of data imbalance and early fault diagnosis [37,38]. Stacking, bagging, and boosting are three standard integrated learning methods. Stacking, as a meta-learning method, improves the overall classification performance by combining the outputs of multiple base learners and training a secondary learner for final prediction [39,40]. Bagging, on the other hand, is a parallel integrated learning method that generates multiple different training subsets by putative back-sampling of the training set and finally obtains the final prediction by voting or averaging the predictions of the base learners [41,42]. Boosting, as an iterative integrated learning method, gradually improves the overall classification performance by sequentially training a series of weak learners, each focusing on correcting the errors of the predecessor learners. This method significantly improves the model’s performance in unbalanced data and early fault diagnosis by effectively reducing the bias and variance. Boosting methods have shown promising results in dealing with unbalanced data and early fault diagnosis problems and have been widely used in areas such as health prediction [43] and industrial manufacturing [44]. In this paper, the boosting method is chosen to address the data imbalance and early fault diagnosis problems in circuit fault diagnosis and to ensure that the diagnostic model has high accuracy and reliability under various fault types and data distribution conditions.
This paper proposes an innovative fault diagnosis approach for DC drive circuits in UAV electro-hydrostatic actuators (EHAs) by combining the strengths of boosting ensemble learning in addressing data imbalance and early fault detection with the interpretability capabilities of Bayesian networks. This paper focuses on overcoming the challenges of data imbalance and early fault diagnosis in DC drive circuits while ensuring high interpretability of the diagnostic results. Two types of DC drive circuits, constant current voltage measurement circuits, and impedance test network circuits are designed to simulate real-world conditions. Data preprocessing, including feature correlation analysis and feature selection, is performed using data from actual working conditions. The boosting ensemble learning model is then constructed, with cross-validation used to optimize the combination of weak learners, resulting in the determination of the optimal model structure.
The main contributions of this paper are outlined in the points that follow. (1). The proposed fault diagnosis method outperforms comparison algorithms in accuracy and noise robustness. (2). The integrated diagnostic model significantly surpasses traditional single models in handling the data imbalance problem, improving classification performance. (3). The proposed strategy excels in recognizing multiple fault types in early fault diagnosis scenarios. (4). The interpretability analysis of Bayesian networks, including structural graphs, prior and posterior probabilities, and conditional probability analysis, deeply reveals the internal logic of the diagnostic model, providing a reliable foundation for the fault diagnosis results. By combining the strong predictive power of ensemble learning with the interpretability of Bayesian networks, this paper successfully addresses key challenges in data imbalance and early fault diagnosis for UAV EHA DC drive circuits, offering an innovative solution with both reliability and practicality.
This paper is organized as follows: Section 2 introduces the combination strategy for the boosting model proposed in this paper; Section 3 describes in detail the experimental design ideas and various types of faults of DC drive circuits in aircraft EHAs; Section 4 systematically demonstrates the process of optimizing the primary learner of the boosting integration model; Section 5 presents the specific fault diagnosis experimental results and analysis; Section 6 provides an interpretability analysis of the fault diagnosis results; finally, the entire study is summarized in Section 7, and conclusions are drawn.

2. Combination Strategy of the Proposed Boosting Model

In this paper, we integrate a boosting approach with weak learners (logistic regression, GBDT, SVM, and decision trees) and a Bayesian network as a strong learner for fault diagnosis in the DC drive circuits of EHAs. Weak learners are iteratively trained and weighted within the boosting framework to gradually improve model performance, focusing on misclassified samples in each iteration to enhance overall classification accuracy.
Bayesian networks are powerful tools for handling complex dependencies and uncertainties. They are characterized by their ability to represent conditional dependencies between variables through structured Bayesian graphs. This graphical representation makes them excellent at capturing causal relationships. The probabilistic foundation of Bayesian networks ensures that their inference process is both transparent and interpretable. Additionally, Bayesian networks enhance fault diagnosis by visualizing relationships through prior and posterior probabilities, Bayesian structure graphs, and conditional probabilities. The boosting ensemble network proposed in this paper effectively handles data imbalance and early fault detection, addressing the challenge of sparse fault data compared to normal data in practical applications. Boosting can effectively deal with the data imbalance problem in the following two ways:
(1)
Sample weight adjustment: In each iteration, the boosting algorithm increases the weight of misclassified samples so that the model pays more attention to hard-to-classify and minority samples. Thus, the algorithm balances the influence of different categories of samples and improves the classification effect of minority samples.
(2)
Model combination: Boosting integrates the prediction results of multiple models by combining multiple weak learners, each trained on different subsamples, to improve the robustness and accuracy of the overall model. Through multiple rounds of iterations, the influence of a few classes of samples gradually accumulated, significantly improving the model performance under unbalanced data.
Early fault diagnosis can avoid losses caused by severe faults, and boosting has the following advantages in early fault diagnosis:
(1)
High sensitivity: The boosting algorithm captures the subtle changes and patterns in the data by weighting the combination of multiple weak learners to enhance the sensitivity to early fault signals. This allows the model to accurately judge the faults when they first appear and provide timely warnings.
(2)
Iterative enhancement: In each iteration, the boosting algorithm continuously improves the model’s performance, especially for handling difficult-to-classify samples. Through multiple rounds of iteration and weight adjustment, the model gradually enhances its ability to recognize early faults and reduce the rate of missed alarms.
(3)
Comprehensive analysis: boosting provides comprehensive and stable fault diagnosis results by synthesizing the prediction results of multiple weak learners to improve the reliability and accuracy of early fault diagnosis.
The proposed strategy is shown in Figure 1, where the initial training set is first processed with feature engineering, such as feature extraction, correlation analysis, and feature screening. Subsequently, the dataset is divided into training and test sets in the 70% and 30% ratios. All the training set samples are given equal weights at the initial stage. As the iterations proceed, the algorithm adjusts the weights of the training samples based on the model performance obtained from the previous round of training. Misclassified samples are given higher weights in the next round of training to increase their probability of being selected. The iterative training process trains a new weak learner in each round. For example, logistic regression introduces weight W1 into the next training set based on the model performance that was fed into the weak learner of the GBDT. This training process allows each learner to optimize the current training set’s prediction and pay more attention to the samples misclassified in the previous round. At the end of the training phase, each weak learner is given a weight that reflects how much that learner contributed to the final prediction. In the weighted voting phase, the predictions of all weak learners are weighted and combined according to their weights to obtain the final integrated prediction results. Finally, these prediction results are fed into the strong learner Bayesian network for further analysis and prediction.
The proposed boosting model combination strategy integrates the advantages of multiple algorithms and provides strong support for realizing high-precision fault diagnosis strategies. The integrated strategy can effectively cope with unbalanced data and early fault diagnosis challenges, and integrating the prediction results from different models improves the diagnosis accuracy and robustness significantly. In addition, using the Bayesian network as a strong learner further enhances the interpretable capability of the model, clearly demonstrating the reasoning process of fault diagnosis and adding interpretable performance to provide reliable fault diagnosis strategies.

3. Data Acquisition and Preprocessing of EHA DC Drive Circuits

3.1. Introduction to DC Drive Circuit Modules

The EHA is a crucial component used on modern UAVs to control the rudder and perform various aeronautical control tasks. It drives a hydraulic actuator through an electronic control system, replacing the traditional hydraulic or mechanical connection with higher accuracy and response speed. Inside the EHA is an electromechanical control module that receives and processes commands from the flight control system and provides power to the hydraulic actuators through a DC drive circuit. Figure 2 shows a schematic diagram of the DC drive circuit in the large UAV.
As one of the core components of the electrostatic actuator, the DC drive circuit plays the role of interpreting the control commands, generating the DC motor drive current, and adjusting the power supply current to the DC required by the motor to convert the control command signals of the controller into DC signals [45], which directly affects the tracking performance of the motor to the control commands. Therefore, the DC drive circuit is significant for the stability of the electrostatic actuator’s overall performance. However, due to the high operating frequency of DC drive circuits, the relatively serious heat generation problem, and the influence of external electromagnetic and vibration interference [46], compared with other circuits, DC drive circuits are more prone to aging, loose connections, and capacitance degradation and other failures. When the DC drive circuit failure occurs, the output DC shows offset, excessive noise, power failure, and other states, which leads to fluctuations in motor speed, frequency instability, and stalling phenomena, ultimately leading to electrostatic hydraulic actuator output hydraulic rod displacement and displacement rate deviation from the desired value [47]. In addition, due to the presence of multiple component resonance, response superposition, and other factors, the judgment of the DC drive circuit fault category, fault degree, and other states is affected. For the later maintenance and repair of EHAs, as well as the study of fault-tolerant control under the condition of insufficient UAV performance margin, the acquisition of the state of the circuit after failure needs to rely on fault diagnosis. Therefore, the study of fault diagnosis for the DC drive circuits in UAVs is of great significance, particularly due to their impact on the UAV’s operational reliability, flight safety, and mission success.
As shown in Figure 3, the experimental platform consists of an oscilloscope, a regulated power supply (XIN JIAN laboratory DC power supply, model: XJ-1731L3A), a circuit under test, an acquisition board, and a 6½-Digit Source Measure Unit. Proteus records the acquired data, which cover all the failure modes in the experimental circuit. Voltage data were measured and collected for a variety of fault types, including the no-fault condition. In total, 180 response data samples were collected for each type of data. In each of the two experimental circuits, a dataset containing 1080 data points was collected. These data were then processed and used for fault diagnosis.
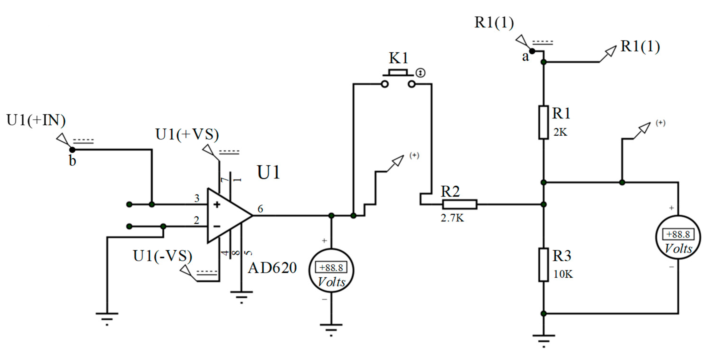
The constant current voltage measurement circuit (experimental circuit A) was used as one of the experimental circuits. It measures the voltage variation under different load conditions by maintaining a constant current. Figure 4 shows the schematic diagram of experimental circuit A, which mainly includes devices such as resistors, adjustable voltage sources, and voltage probes. In experimental circuit A, the start frequency and the end frequency of the input sweep signal are set to 1 Hz and 1 KHz, respectively, a frequency range that can cover the bandwidth of the circuit under test to ensure that the impedance output is stable within this frequency range. The input constant current source is 8 mA of current.
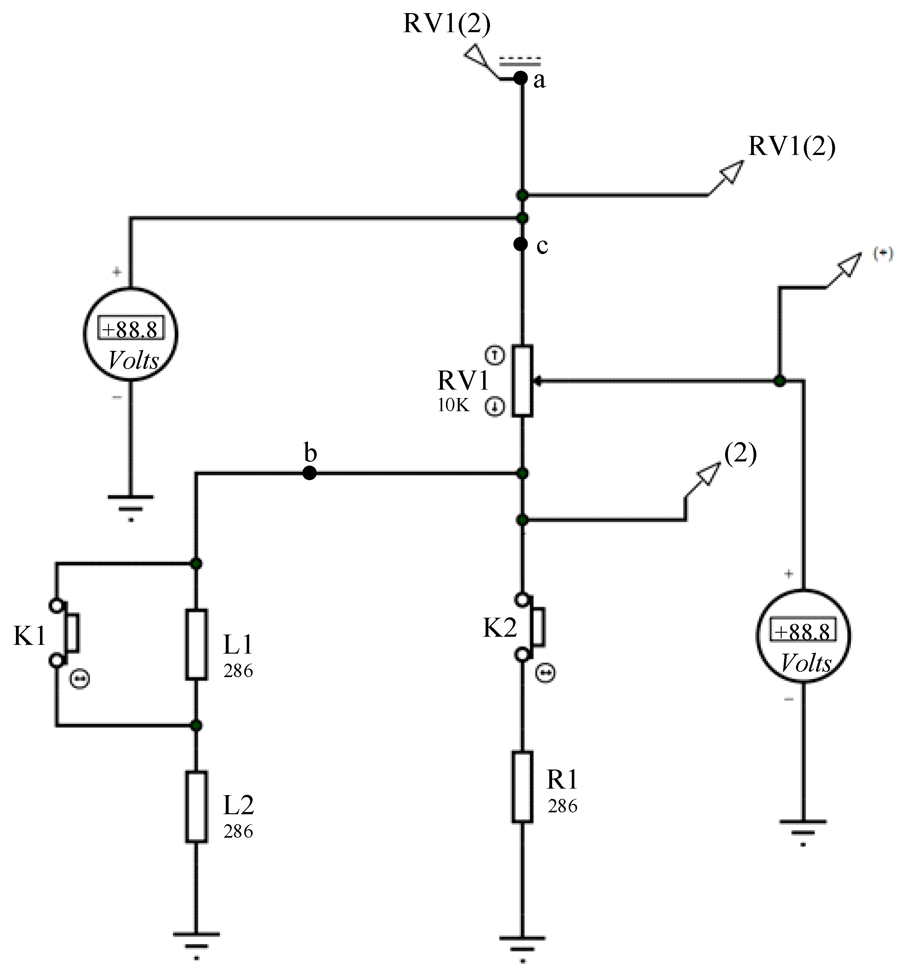
Another experimental circuit was the impedance test network circuit (experimental circuit B). It collects voltage data by measuring impedance changes in a constant current circuit. Figure 5 shows the schematic diagram of experimental circuit B, which consists of devices such as resistors, sliding resistors, fluctuation switches, and inductors. In experimental circuit B, the input sweep signal’s start frequency and end frequency are set to 1 Hz and 1 MHz, respectively. The input constant current source is a 5 mA current.

3.2. Fault Setting

Susceptible circuit components play a vital role in the DC drive circuit of an EHA, and changes in their parameters can effectively reflect the overall health of the circuit. Common failures in EHA DC drive circuits include resistor aging, loose connection, capacitor performance degradation, and power fluctuations. Resistor aging leads to changes in the resistance value of the circuit, which significantly affects the stability of current transmission; loose connections may cause interruptions or instability in signal transmission; power fluctuations may impair the precision and stability of the actuator’s motion control; an inductor fault affects the efficiency of power conversion; and a decrease in the performance of capacitance directly affects the circuit’s filtering effect and signal processing capability. Therefore, this paper selects several typical fault types mentioned above for in-depth study and simulates the fault scenarios in real circuits as accurately as possible by using different injection methods at different locations to carry out effective validation and experimental research on fault diagnosis methods.
In the circuit fault setting experiments, considering the inherent uncertainty of circuit component faults, the fault settings of the experimental circuits in this paper are designed according to the methods and configurations commonly used in the field of circuit fault diagnosis, aiming to simulate a variety of typical faults in DC drive circuits [48,49]. For the two DC drive experimental circuits designed, the fault settings are designed to take into account the characteristics of the circuit. The faults set up should not be so far removed from the normal circuit that it can be directly observed, the need to use machine learning for fault diagnosis becoming lost. At the same time, the circuit components are also allowed to exist in a certain reasonable fluctuation interval to avoid excessive false alarm rates in UAV circuit fault diagnosis, thus ensuring the practical value of the diagnostic results [50].
Table 1 shows the fault setup of experimental circuit A. When performing fault injection and simulation, this paper adjusts and replaces components in the circuit to simulate many different types of fault scenarios. The aim is to reproduce the possible fault scenarios in real circuits as much as possible by accurately controlling the parameter and state changes in components such as resistors, capacitors, and connectors.
As shown in Table 2 for experimental circuit B, there are six fault categories, including no faults, and the fault types are F0–F5.
The fault setup of experimental circuit B and the early fault setup are shown in Table 3. Faults evolve gradually from early stages, and these early signs may not be significant. However, they may gradually evolve into severe problems in the system if they are not handled in time. Studying early circuit fault diagnosis can help to detect potential problems early and take appropriate measures to fix them, thus improving the reliability and stability of the system. The consistency of the early failure modes in experimental circuit B with the experimental circuit B failure modes aims to simulate early failures that are highly correlated with the actual conditions that may be faced and to more realistically reflect the early warning signals and signs of failure of the circuit. At the same time, this consistency helps to validate and evaluate the effectiveness of the proposed strategy in detecting early faults. In this paper, the approach to simulating early circuit fault injection is to simulate different fault types by varying the components in the circuit to reproduce as realistically as possible the fault situations that may occur in the actual operating environment.
The faults of experimental circuit B and the early fault circuit signaling diagram of experimental circuit B are shown in Figure 6.
Data samples were collected for the normal and five different fault states in each of the three experimental circuits. The data collection in each state covers multiple aspects of the circuit’s response to ensure the comprehensiveness and representativeness of the samples. All the collected data, 70% and 30%, are used as the training and test sets and input into the proposed experimentation strategy.

3.3. Feature Engineering

3.3.1. Feature Correlation Analysis

In this paper, feature engineering is performed through data preprocessing, feature extraction, feature correlation analysis, and feature screening. Data preprocessing aims to ensure data quality through data cleaning and smoothing. On the other hand, feature correlation analysis is used to assess the correlation between features and identify redundant and essential features. This paper uses the Pearson correlation coefficient as an assessment tool for feature correlation analysis. Pearson’s correlation coefficient is a statistical index that measures the degree of linear correlation between two variables, and its value ranges from −1 to 1, where 0 means no linear correlation, 1 means complete positive correlation, and −1 means complete negative correlation. Feature correlation analysis using Pearson’s correlation coefficient helps to effectively identify and deal with redundant features and improve the performance and interpretability of fault diagnosis models. Additionally, this method enables the generation of feature importance plots, which visually highlight the most influential features in the model, as well as identify less important or redundant features that can be removed, thereby improving the efficiency of the model.
The feature correlation matrix is shown in Figure 7. The Pearson coefficients of features X_var, X_std, X_min, and Cr are all 1, indicating that these features are positively correlated and usually have an important influence on fault judgment. On the other hand, Pearson’s coefficient of Cl with X_mabs and X_rms is −0.94, indicating a strong negative correlation between C1 and these two features, which may also play an important role in fault diagnosis. In contrast, the Pearson coefficient between K and X_avg, X_rms, and X_mabs is 0.01, which is hardly linear, implying that they do not contribute much to the fault diagnosis task.

3.3.2. Feature Filtering

In this paper, feature screening is performed on the results of feature correlation analysis in the final stage of feature engineering. By effectively filtering features, redundant data can be reduced, the complexity of the model can be reduced, and the model’s training speed and prediction performance can be improved. In this paper, a two-layer filtering strategy is adopted: first, the importance of each feature is calculated using extreme gradient boosting (XGBoost), and features with importance greater than 0.08 are selected; second, a relevance heat map is generated based on the filtered essential features, and two-choice filtering is performed for the features with higher relevance. The reason behind this strategy is that two features with very high correlation usually have similar roles and contribute similarly to model classification, so choosing one is sufficient. Without filtering, the workload and training time of the model may be increased, and there is a risk of overfitting. The feature correlation analysis graph after feature screening is shown in Figure 8. The total number of features is reduced from 15 to 6. By reducing the number of features and retaining the most informative ones, the model’s simplicity can be improved, and the model’s training speed and prediction efficiency can also be accelerated. In this paper, comparative experiments are conducted on experimental circuit A. Compared with all the features, the reduction in the number of features saves 88.34% of the computation time. Before feature screening, the training accuracy of the overall feature set is 100%. However, the accuracy of the test set is 95.2%, and the 4.8% accuracy difference between the training set and the test set indicates that there is overfitting in the model; however, after feature screening, the diagnostic accuracies of the training set and the test set are almost equal, reaching 97.01% and 96.89%, respectively, which suggests that the phenomenon of overfitting is successfully avoided. With this strategy, the complexity of the feature space can be effectively reduced to optimize the generalization ability and prediction performance of the model while reducing the computational cost.

4. Construction of Boosting Weak Learner

4.1. Fault Diagnostic Performance Evaluation

In the fault diagnosis task of the EHA DC drive circuit, this paper employs a variety of evaluation metrics, including accuracy, recall, F1 score, precision, and AUC value, to comprehensively assess the fault diagnosis performance of the model.
The area under the curve (AUC) value is a commonly used metric to measure the predictive ability of a classification model. It represents the area under the receiver operating characteristic (ROC) curve. The ROC curve is plotted with the rate of false positive cases as the horizontal axis and the rate of true cases as the vertical axis. The closer the AUC is to 1, the better the model performance.
AUC = 0 1 TPR ( FPT 1 ( t ) ) d t
Here, TPR is the true case rate, FPR is the false positive case rate, and FPR 1 ( t ) denotes the value of FPR given a threshold t.

4.2. Boosting Weak Learner Performance Comparison Experiment and Parameter Setting

For the fault diagnosis task of EHA DC drive circuits, this paper selects classical machine learning models such as logistic regression, GBDT, SVM, decision tree, random forest, and LightGBM as the candidate range of primary learners and tries two standard integrated models, namely bagging and Adaboost. Each model is selected based on its advantages in different scenarios and tasks to meet the specific needs of fault diagnosis and improve the model’s performance and adaptability.
Logistic regression is suitable for linearly divisible data with its simplicity and efficiency and can quickly achieve the initial modelling of features [51]; GBDT has strong learning ability and good generalization performance, is good at capturing nonlinear feature relationships, and performs well in complex pattern recognition [52]; SVM performs well in high-dimensional spaces and is particularly suitable for dealing with complex decision boundaries [53]; decision trees have an intuitive structure and can flexibly handle both categorical and continuous data and provide an intuitive assessment of feature importance [54]; a random forest model demonstrates strong resistance to overfitting and adaptability to high-dimensional data by integrating multiple decision trees [55]; LightGBM, as an efficient gradient boosting framework, can quickly train and capture complex feature relationships and is particularly suitable for large-scale datasets [56]. In fault diagnosis, the characteristics of these models correspond to different needs; for example, logistic regression is suitable for simple pattern recognition, GBDT and LightGBM are good at learning the nonlinear features of fault patterns, random forest and decision tree models excel in robustness in complex feature spaces, and SVM has a significant advantage in the classification of early fault signals. Bagging and Adaboost, as integrated learning methods, are attempted to be introduced to improve model performance further. Bagging trains multiple models by resampling the training data multiple times and combining their predictions, thus reducing model variance and improving stability and accuracy [57]; Adaboost strengthens the model’s focus on difficult-to-classify samples by iteratively training multiple weak learners and dynamically adjusting the weights of the samples, which significantly improves the overall performance [58].
Integrating these weak learners through boosting can effectively integrate the strengths of different models and significantly improve the fault diagnosis performance. Boosting optimizes the overall performance of the model by iteratively training multiple weak learners, with each round of training focusing on the difficult-to-classify samples in the previous round [59]. The method not only reduces bias and improves diagnostic accuracy and robustness but also further improves the model’s generalization ability when synthesizing the prediction results. Especially in unbalanced data and early fault diagnosis scenarios, the boosting strategy is able to effectively enhance the ability to recognize a few types of faults while gradually strengthening the ability to capture hidden fault patterns [60,61]. The combination of boosting integration strategies is experimentally verified, and the optimal integration model is finally selected, which provides a reliable and comprehensive solution to solve the fault diagnosis problem of EHA DC drive circuits.
AUC is a commonly used metric to evaluate the performance of classification models, and the closer its value is to 1, the better the model’s performance. As shown in Table 4 for the weak learner comparison experiment of boosting fusion model with DC drive circuit A, the combination of logistic regression + SVM + decision tree + GBDT performs the best in each metric. Although the AUC scores of the other combinations are similar, the logistic regression + SVM + decision tree + GBDT significantly outperforms the other combinations in terms of accuracy, F1 score, recall, and precision. After adding a random forest model as a weak learner in boosting, the AUC scores decreased slightly, and other metrics (e.g., accuracy and F1 scores) also decreased, probably due to the increase in model complexity, which led to overfitting or uneven distribution of sample weights. After adding bagging and Adaboost to the portfolio, the overall model performance needs to improve significantly and decrease in some metrics. This phenomenon may be because combining these methods with the existing model produces an incongruous effect and fails to utilize their respective advantages fully. After careful consideration, logistic regression + SVM + decision tree + GBDT was finally selected as the weak learner model for further experimental research.
The specific results and accuracy comparison experiments of the grid-tuned parameter of the boosting weak learner of DC driving circuit A are shown in Table 5. The accuracy comparison shows that the accuracy index of each base model is lower than the accuracy of the fusion model, and the GBDT with the highest accuracy is only 90.56%, which means that the proposed fusion model not only inherits the excellent performance of the base models but also effectively compensates for their respective shortcomings. At the same time, the boosting fusion model significantly improves classification performance under data imbalance by iteratively adjusting the sample weights to focus better on minority class samples. In addition, the boosting fusion model has higher sensitivity to early fault signals and can detect abnormal system conditions promptly. By integrating the prediction results from multiple weak learners, boosting the fusion model reduces the risk of overfitting that a single model may bring, providing more robust and accurate fault diagnosis. With these advantages, boosting the fusion model shows higher practicality and applicability.

5. Fault Diagnosis Experiments and Discussion

In order to implement the experiments and research the algorithms in this paper, the experimental computer was equipped with 32 GB of RAM, 512 GB of hard disk space, a four-core CPU, and an NVIDIA RTX 2080 GPU. Also, the runtime environment was Python version 3.8, PyTorch version 1.7.1, and CUDA version 11.1.
The model structure of the Bayesian network in the proposed strategy is shown in Table 6.

5.1. Algorithm Performance Comparison Experiment

The ROC curves of the boosting fusion algorithm and the comparison algorithm in experimental circuit A under different fault types are shown in Figure 9.
Taking the F3 category as an example, it is observed that the proposed fusion model has an AUC value of 1 for the F3 classification task, while the comparison algorithms of convolutional neural networks (CNNs), long short-term memory networks (LSTM), and multi-layer perceptrons (MLPs) have AUC values of 0.97, 0.93, and 0.96, respectively. This phenomenon indicates that the proposed fusion strategy is more prominent in its ability to discriminate between positive and negative samples, and it performs better. The overall performance of the combined ROC curves shows that LSTM slightly outperforms MLP in most cases, while CNN performs relatively poorly. The lower AUC values for the F0, F4, and F5 categories reflect the weaker diagnostic ability of the comparison algorithms in these categories. In contrast, the proposed fusion model has an AUC value of 1 in all six fault types, indicating that the model can perfectly distinguish between positive and negative samples under all faults without misclassification and has high classification accuracy and reliability.
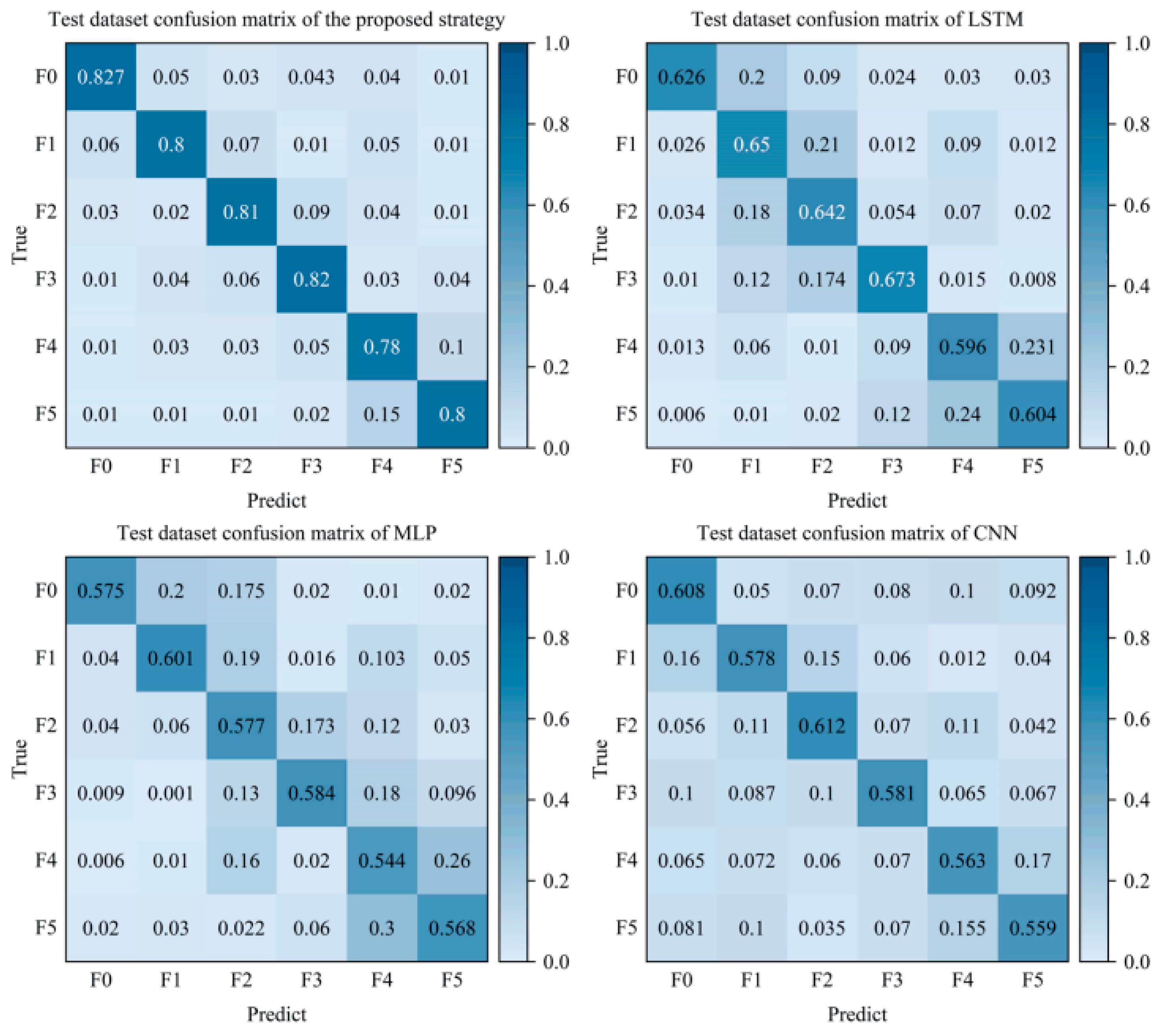
Figure 10 shows the confusion matrix of the proposed strategy and the comparison algorithms for fault diagnosis of experimental circuit A.
It can be seen that the proposed strategy significantly outperforms the other algorithms in general, especially in the complex classification task. The proposed strategy’s accuracy in fault diagnosis for F2 and F3 is 1. In the diagnosis of F0 and F1, the accuracy is as high as 0.992 and 0.991, respectively. In the diagnosis of F4 and F5, the accuracy of the proposed strategy slightly decreases to 0.976 and 0.982, respectively. The probability of misdiagnosing F4 as F5 is 0.014, and that of misdiagnosing F5 as F4 is 0.012. Although the fault diagnosis accuracies of F4 and F5 decreased slightly, they remained above 0.97. Among the comparison algorithms, the CNN performs poorly. Its accuracy is higher than 0.95 only at F2, while lower accuracies exist in other categories.
In contrast, LSTM performs slightly better than MLP in the confusion matrix. It should also be noted that the diagnostic accuracies of the proposed strategy and the other three comparison algorithms are reduced in F4 and F5. This may be due to the high similarity of fault characteristics between the F4 and F5 categories, making it difficult to distinguish the differences between them clearly.
Table 7 shows the results of the comparison experiments of experimental circuit B. In this part of the experiment, Transformer, TCN (temporal convolutional network), and XGBoost are selected as the comparison algorithms in this paper. The proposed strategy shows excellent performance in key metrics such as accuracy, F1 score, recall, and precision, which are all higher than 0.99, demonstrating excellent fault diagnosis performance. In comparison, Transformer and TCN also perform comparatively well, with all metrics above 0.95, reflecting their reliability in the fault diagnosis task. On the other hand, the performance of XGBoost is relatively weak, with each key index lower than 0.94, indicating that its ability to capture fault features in the fault diagnosis scenario of experimental circuit B is limited.
Analyzing from the perspective of prediction time, the prediction time of the proposed strategy is 9 s, which is slightly higher than that of XGBoost’s 7 s but lower than that of Transformer’s 26 s and TCN’s 15 s, showing higher efficiency. Despite the advantage of XGBoost in terms of prediction time, its diagnostic performance has a significant gap compared to other models, especially in contrast to the overall performance of the proposed strategy. In addition, the proposed diagnostic strategy maintains superior diagnostic performance while possessing an interpretability function, which provides credible, logical support for the fault diagnosis results.
As shown in Figure 11, the box plots of the proposed strategy and the comparison algorithm are plotted on experimental circuit B with the accuracy data of 10 experiments. The box plots of the proposed strategy show extremely stable performance with a concentrated accuracy distribution and no significant outliers. The small upper and lower quartile distances indicate that the model’s performance fluctuates very little over multiple experiments, fully demonstrating its excellent stability and reliability. The median of the Transformer is about 0.98, which is slightly lower than the proposed strategy but still significantly better than TCN and XGBoost, showing good fault diagnosis ability. The accuracy distribution of XGBoost is low, with a median of only about 0.93, which is the weakest among the four models. The box plots show that the upper and lower quartile distances are large, reflecting that the model performance fluctuates wildly and the stability is relatively poor. The analysis of the box plots further verifies the excellent performance and high robustness of the proposed strategy in the fault diagnosis task, which provides a reliable and efficient solution for the practical application of EHA DC drive circuits.
In two experimental circuits, the proposed diagnostic strategy is comprehensively evaluated using ROC curves, confusion matrices, tables, box-and-line diagrams, etc., and different comparison algorithms are used for the comparison experiments of the two experimental circuits, respectively. The experimental results show that the proposed strategy significantly outperforms the comparison algorithms in all key performance indicators, demonstrating its robustness and generalizability. Specifically, the strategy can effectively adapt to different experimental conditions and dataset variations. This excellent generalization capability further validates the reliability of the proposed strategy and shows great potential for high-performance fault diagnosis in various circuit diagnosis tasks.

5.2. Imbalanced Data Comparison Experiment

In this paper, five data imbalance conditions are designed for experimental circuit A to simulate the common imbalance situations of fault diagnosis tasks in real application scenarios.
The specific design is shown in Table 8. The imbalanced ratio indicates the ratio between the number of normal and abnormal samples in each fault type. In the training set, the number of normal samples is 1200, and the number of samples for each fault type is 240. Condition 0 (C0) represents a common balanced dataset in fault diagnosis research, where the sample size of the normal data and the sample size of the fault data are 1200. Conditions 1 to 5 (C1 to C5) simulate different degrees of data imbalance by gradually decreasing the sample size of the fault dataset. Through this design, the performance of the fusion model in coping with different degrees of data imbalance problems can be better understood and evaluated. Valuable research is provided for fault diagnosis in real-world application scenarios to better address the data imbalance challenges in fault diagnosis tasks under real-world operating conditions.
The confusion matrix of the proposed strategy with the comparison algorithm for experimental circuit A in the case of C4 unbalanced data is shown in Figure 12. In the confusion matrix of the proposed strategy, it can be seen that the discrimination accuracy at F4 is 0.78, which can be compared with the confusion matrix for the balanced data case in Figure 10, where it can be found that the reduction in the fault data has made it more difficult to determine the feature difference between F4 and F5. Nevertheless, the confusion matrix of the proposed strategy still shows good performance, with a discrimination accuracy higher than 0.8 for the five categories except the F5 category. In contrast, the confusion matrices of the comparison algorithms show a cluttered state, with the overall accuracy of LSTM dropping to below 0.65 and only 0.596 at F4 and the overall correctness of MLP dropping to below 0.6 and only 0.544 at F4. It is worth noting that the fault diagnosis performance of CNN is lower than that of MLP in the data-balanced case. In contrast, the fault diagnosis performance of CNN is inferior to that of LSTM and superior to that of MLP in the C4 unbalanced data condition. In discriminating between the F4 and F5 categories, the lack of fault data causes all the algorithmic models to be more prone to misdiagnosis in diagnosing this category. In contrast, the proposed strategy maintains high diagnostic accuracy even under data imbalance conditions. In the confusion matrix of the three comparison algorithms, the wrong classification does not show obvious rules. This phenomenon is mainly due to the multiple limitations that a single algorithmic model faces when dealing with unbalanced data. First, the unbalanced sample distribution of the unbalanced dataset leads to a tendency for the model to favor learning the majority of the categories during training, which significantly reduces the model’s predictive power on a few categories. Second, the limitations of single-algorithm models in dealing with specific types of faults increase due to the unbalanced data distribution, leading to instability in model prediction. At the same time, the single-algorithm model also has limitations in dealing with data features when faced with data imbalance, making it difficult to comprehensively capture feature differences between different categories, which affects the accuracy of the model when correctly categorizing different categories.
Figure 13 shows the 3D histograms of the proposed strategy and the comparison algorithm for experimental circuit A under unbalanced data. For conditions C1–C5 under unbalanced data, the proposed strategy shows significant advantages in diagnostic accuracy compared to the comparison algorithms. In the C3 condition, the diagnostic accuracy of the proposed strategy remains above 85%, while the accuracy of the comparison algorithm is generally below 80%; in the C5 condition, the diagnostic accuracy of the proposed strategy exceeds 75%, while that of the comparison algorithm is below 52%. The proposed boosting fusion diagnostic strategy can better overcome the sample imbalance problem faced by a single algorithm by effectively utilizing the advantages of multiple algorithms for integration when dealing with data imbalance, thus significantly improving the overall diagnostic accuracy and stability and enhancing the ability to detect failure modes under imbalanced data. Under the data imbalance condition, the diagnostic accuracy of the CNN in the comparison algorithms is slightly lower than that of the LSTM and MLP in the C1 case. However, it gradually exceeds the MLP and is slightly lower than the LSTM in the C2 to C5 conditions. This difference can be attributed to the characteristics and advantages of each algorithm in dealing with unbalanced data. LSTM performs best in fault diagnosis of data imbalance due to its ability to effectively capture long-term dependencies in time series data. In contrast, MLP, due to its relatively simple structure, could improve its performance under complex data distributions, especially under highly imbalanced data conditions, and its fault diagnosis performance degrades significantly. On the other hand, CNN can effectively extract local features through convolutional operations and shows better diagnostic performance than MLP under unbalanced data conditions.
The proposed boosting fusion diagnosis strategy shows unique advantages in dealing with fault diagnosis tasks under data imbalance conditions. Compared to traditional integration methods, the boosting algorithm gradually improves the performance of the overall model through serial learning, where each base model is optimized based on the previous model, focusing on the samples that the previous model incorrectly predicted. This approach enables boosting to effectively focus on samples from a few categories, thus significantly improving the prediction ability for a few categories. At the same time, the proposed strategy effectively solves the challenge of data imbalance by integrating multiple algorithmic models, balancing the model’s prediction ability among categories, and avoiding the decrease in prediction accuracy in the minority category due to the over-reliance on the majority category by a single algorithm. In practical circuit fault diagnosis, the data imbalance poses a significant challenge to the fault diagnosis task, as the occurrence of faults is low, resulting in far fewer fault data than normal data. To address this challenge, the proposed strategy not only effectively solves the data imbalance problem but also maintains a high level of diagnostic performance under various conditions, providing a reliable technical solution for fault diagnosis under data imbalance.

5.3. Early Fault Diagnosis Comparison Experiment

In UAVs, the early fault diagnosis of the DC drive circuit is crucial. The importance of early fault diagnosis lies in the ability to intervene and repair faults before they escalate, preventing more severe consequences that may arise from fault propagation, such as system failure or abnormal flight operations. Early failures in DC drive circuits may not be immediately apparent, but they can worsen over time, posing a potential threat to UAV safety and mission success. In addressing the challenge of early faults in DC drive circuits, boosting integrated learning can overcome the limitations of individual algorithms and significantly improve the diagnostic capability and stability of the system by combining the predictive results of multiple models. Boosting integrated learning not only identifies fault characteristics but also enhances the accuracy and reliability of fault detection, providing a vital safeguard for the safety and operational reliability of UAVs.
The confusion matrix results of the proposed strategy and the comparison algorithm for the early fault diagnosis of experimental circuit B are shown in Figure 14.
The confusion matrix of the proposed strategy shows that, except for the F5 category, which has a resolution accuracy of 0.8947, the resolution accuracies of all the other categories are higher than 0.9, which fully demonstrates the excellent performance and stability of the strategy in the early fault diagnosis task. Among the compared algorithms, TCN performs relatively best, and its performance degradation in early fault diagnosis is the smallest. This may be attributed to TCN’s outstanding ability to capture time series features, which enables it to more acutely identify small feature changes in the early fault signals, thus achieving a higher early diagnosis accuracy. In contrast, the performance degradation of Transformer in early fault diagnosis is more significant. This may be due to Transformer’s lower sensitivity to small samples or weak features when dealing with early fault signals, resulting in limited classification ability for specific categories. XGBoost performs slightly better than Transformer in early fault diagnosis. This may be because XGBoost’s decision tree-based boosting method can effectively capture key features in early fault signals and has strong noise immunity, thus achieving a higher early fault diagnosis accuracy.
The T-SNE visualization diagram of the proposed strategy for the early fault diagnosis task of experimental circuit B is shown in Figure 15. From this figure, the individual cluster centers can be seen as apparent and evenly distributed, out of a clear distinction between different fault categories with only a tiny amount of overlap. The proposed strategy effectively categorizes the different fault types into several tight clusters, which indicates the superior performance of the proposed strategy in early fault diagnosis.
The proposed diagnosis strategy performs excellently in the early fault diagnosis task of experimental circuit B. Through the multi-perspective validation of the confusion matrix and T-SNE visualization diagram, it can be concluded that the proposed strategy performs well and outperforms the comparative algorithms in recognizing different fault types, highlighting its excellent performance in early fault diagnosis.

5.4. Noise Robustness Experiment

In practice, UAVs’ EHA DC drive circuits often operate in complex and variable environments and are susceptible to interferences, such as electromagnetic noise, sensor errors, and external vibrations. These noises can seriously affect the quality of fault signal acquisition, which in turn poses a potential threat to the performance of the diagnostic model. This paper uses a noise robustness experiment for experimental circuit B. Five signal-to-noise ratio (SNR) scenarios with SNR ranging from 65 dB to 45 dB are selected to simulate different degrees of noise interference. The noise intensity is determined by the signal-to-noise rms ratio (SNR), and the experimental samples are generated by superimposing different noise intensities on the test data. For each SNR case, ten independent tests were conducted, and their average values were calculated to evaluate the performance of the proposed strategy and the compared algorithms.
S N R = P s i g n a l P n o i s e = A s i g n a l 2 A n o i s e 2
As shown in Table 9, the performance difference between the proposed strategy and the comparison algorithms is significant under different SNR conditions. The performance of all the algorithms decreases as the noise intensity increases, but the proposed strategy always shows better robustness than the other comparison algorithms. Despite the gradual increase in noise interference, the accuracy of the proposed strategy remains high, above 90% at 55 dB, while the accuracy of the comparison algorithms drops to about 80%. This shows that the proposed strategy has strong noise robustness. In contrast, the accuracy of Transformer decreases most significantly when the noise increases, especially in low-SNR conditions, which may be due to its high sensitivity to noise, resulting in a significant performance degradation in lower SNR environments. The outstanding performance of the proposed strategy in noise robustness experiments is mainly attributed to adopting the bagging integrated learning method. Bagging reduces the sensitivity of a single model to noise by randomly resampling and training multiple base learners in parallel. Each base learner learns on a different subset of training data, thus balancing the effect of noise on individual samples and significantly improving the stability and robustness of the overall model.

6. Interpretability Analysis

In the interpretable analysis experiment, the diagnosis of faults in experimental circuit A is taken as an example.

6.1. Bayesian Network Structure Graph Analysis

A Bayesian network is a probabilistic graphical model used to represent dependencies between variables and to make inferences through probabilistic inferences. In fault diagnosis, Bayesian networks can help to understand the causal relationships and effects between variables and thus infer the possible causes of a particular fault. The structure of this network consists of nodes and directed edges, where nodes represent variables or states in the system and directed edges represent dependencies between variables. In this way, the Bayesian network is able to capture the causal relationships between the variables in the fault diagnosis process, thus contributing to a deeper understanding of the mechanics of the diagnosis process.
Figure 16 shows the Bayesian network structure, where ‘signal_type_numeric’ is the target variable, and all other variables point to it. This means ‘signal_type_numeric’ directly affects the entire inference and prediction process of the network.
All other variables are input variables, which are ‘Cl’, ‘X_peak’, ‘X_var’, ‘X_avg’, and ‘X_min’. In the structure of the Bayesian network, ‘signal_type_numeric’ serves as the target variable, and its parents include ‘Cl’, ‘X_peak’, ‘X_var’, ‘X_avg’, and other input variables. These input variables are independent of each other, only dependent on the target variable, and directly determine the classification result of signal_type_numeric. In addition, there is a parent–child relationship between ‘CI’ and ‘X_min’ in the network, which suggests that changes in ‘X_min’ affect ‘CI’ performance, which in turn affects the final fault type classification results.
Bayesian networks significantly enhance the interpretability of the diagnostic process by visualizing causal associations and conditional dependencies between variables through their structural graphs. This visualization clearly represents how different variables influence each other, allowing users to grasp the underlying structure of the model quickly. The graph structure presents the complex relationships between different signal features and diagnostic results, helping users understand the model’s inference mechanism. This transparent expression of causality helps identify key features and potential failure modes and optimizes the decision quality and efficiency of fault diagnosis. In addition, the interpretability of Bayesian networks is also reflected in the traceability of the diagnostic decision path. By tracking the change process of the target variables, users can observe how the input features gradually affect the diagnostic results. This capability not only helps to verify the reasonableness of the reasoning process but also further enhances the transparency and reliability of the diagnostic system, which provides higher credibility and support for the fault diagnosis of complex systems.

6.2. A Priori and a Posteriori for Fault Diagnosis

Figure 17 shows a histogram of the prior probabilities for each category.
The prior probabilities for categories F0–F5 range from 0.461 to 0.1702, which indicates that the categories are very close and highly balanced. This means that the sample sizes for each category are relatively balanced during the categorization process, and there is no significant bias or imbalance. This ensures that the model makes similar assumptions about the probability of each category occurring before the data are observed, allowing each category to be analyzed relatively during training and evaluation.
The posterior probability represents the result of updating the probability distribution of an unknown variable after some data or evidence has been observed. Bayes’ theorem combines a priori probabilities and observed data through a process that preserves the influence of the a priori information and adapts and corrects it to the observed data. Rather than a single outcome, the posterior probability is a complete probability distribution that describes the probability of each possible state or class occurring and quantifies the confidence level of those probabilities. In contrast to methods such as neural networks, a posteriori probabilities provide direct quantitative information about the likelihood of a system state or type of failure, which is critical for understanding and interpreting diagnostic results. This quantitative information can help decision makers make rational judgments based on highly reliable diagnostic results.
The posterior probability plots for the F0–F5 partial samples are shown in Figure 18. In these plots, the probability of correct diagnosis is higher than 93% for all categories, highlighting the high accuracy and reliability of the proposed model in the fault diagnosis task. The probabilities of misdiagnosis to other categories are all low, indicating that the model is capable of recognizing the classification of each category and can effectively categorize the samples correctly. As an example, sample #2 in the a posteriori probability plot of the F5 partial sample has a 96% probability of being diagnosed as a correct F5 category fault, compared to the probabilities of misdiagnosis into other categories of 0.65% for F0, 1.3% for F1, 0.5% for F2, 1.1% for F3, and 0.38% for F4, respectively. The posterior probability plot also demonstrates that the proposed strategy has a solid ability to recognize the classification of each category and can effectively classify the sample correctly. The probability of misdiagnosis to other categories is very low, which further validates the effectiveness and stability of the proposed strategy in distinguishing different fault types. Combining the balanced a priori probability and highly accurate a posteriori probability analysis, the proposed strategy not only effectively analyzes and deduces complex system states and fault types but also provides reliable probability estimation to achieve interpretable fault diagnosis of EHA DC drive circuits.

6.3. Bayesian Network Conditional Probability Analysis

Conditional probability is the probability that another event will occur under the condition that one event is known to occur. In fault diagnosis, the difference between conditional probability and a posteriori probability is that conditional probability is the effect of a single feature on the classification result. In contrast, a posteriori probability is the effect of combining all features on the classification result. By analyzing the conditional probabilities, it is possible to understand the importance of specific features for classification, as well as the specific impact that features have on a particular classification. In Bayesian networks, each feature can have different states, which can be continuous or discrete. In this paper, features are discretized using KBinsDiscretizer, which splits the continuous values into a number of discrete intervals and represents these intervals numerically.
The conditional probability distribution of feature X_avg is shown in Figure 19. Feature X_avg has a significant effect on F4 classification in different discrete conditions, and its probability for F4 in all intervals is 0.62, which indicates that feature X_avg has a significant effect on F4 classification in different discrete intervals. Meanwhile, the same magnitude of conditional probability indicates that the feature is highly confident and essential in the fault diagnosis task. This result is consistent with the result that X_avg has a correlation coefficient of 1 with itself in the feature correlation analysis.
The conditional probability distribution plot of the feature X_peak shows its effect on F0 classification, as shown in Figure 20. Under different discrete conditions, X_peak has a significant impact on the classification of F0, with a probability of 0.66 for F0 in all intervals, which indicates that X_peak has a significant impact on the classification of F0 in the fault diagnosis task, and the equal size of the conditional probabilities shows its high confidence and importance. In addition, the consistency of the conditional probabilities further validates the critical role of X_peak in the diagnostic process, which is consistent with the correlation coefficient of 1 between X_peak and itself in the correlation analysis.
By analyzing the conditional probabilities, the specific influence of features on the classification decision can be assessed in depth, and the interpretability of the model can be enhanced. The method not only reveals the intensity of the effect of each feature on the classification results under different states but also provides solid theoretical support for identifying key features in fault diagnosis tasks. In addition, the results of conditional probability analysis and feature correlation analysis corroborate, further verifying the accuracy and reliability of feature correlation and model interpretability conclusions. By systematically combining the conditional probability and correlation analyses, the causal chain in the diagnostic process can be more comprehensively interpreted, which lays the foundation for the credibility and validity of the proposed fault diagnostic model in practical applications.

7. Conclusions

Aiming at the data imbalance and early fault diagnosis challenges of DC drive circuits in UAV EHAs, this paper proposes an interpretable fault diagnosis method based on boosting and Bayesian networks. In the data preprocessing stage, the risk of model overfitting is effectively reduced by feature screening, and 88.34% of computation time is saved. The optimal boosting integration model was established through cross-validation. The main conclusions of this paper are as follows:
  • Two experimental circuits verify the proposed strategy’s superior performance under balanced data conditions. In experimental circuit A, the AUC values of all fault types reach 1. In experimental circuit B, the average accuracy of ten fault diagnoses reaches 98.7%.
  • Under the data imbalance condition, the diagnostic accuracy of the proposed strategy remains above 80% with a 70% reduction in faulty fault data, which is much higher than that of the comparison algorithm, which is below 63%.
  • In terms of early fault diagnosis, the proposed strategy’s diagnostic accuracy is higher than 90%, while the accuracy of the comparison algorithm fails to reach 90%.
  • For interpretability validation, this paper clearly demonstrates the network structure and the complex association between variables through a Bayesian structure diagram. The likelihood of various fault types is visually quantified through a priori and a posteriori probabilities.
  • The proposed strategy is verified by simulating the noise perturbation in the real environment to maintain a good diagnostic performance under noise interference.
In addition, the interpretability study through conditional probabilities reveals the critical influence of features on different classifications and the basis of the model in classification decisions, consistent with the data characterization in the data preprocessing stage. In this paper, the problem of fault diagnosis of the DC drive circuits in UAV EHAs is thoroughly investigated using boosting-based integrated learning combined with the Bayesian network approach. The diagnostic limitations of a single learner in the face of data imbalance and early fault challenges are effectively overcome through the complementary advantages of weak learner models. Meanwhile, the interpretable analysis of the diagnosis process is realized through the Bayesian network, which makes the decision-making process of the model more transparent and credible. Future work will focus on promoting the application of the proposed method in practical engineering, especially for the fault diagnosis of complex systems such as aircraft actuators, to further optimize the computational efficiency and accuracy of the model to meet the stringent requirements for high reliability in the aviation field and to provide strong support for the industry’s technological progress.

Author Contributions

Conceptualization, Y.L. and Z.J.; methodology, Y.L.; software, Y.L.; validation, Y.L., K.W. and J.L.; formal analysis, Y.L. and J.L.; investigation, P.Z. and X.L.; resources, Y.L. and P.Z.; data curation, J.L.; writing—original draft preparation, Y.L.; writing—review and editing, Y.L. and Z.L.; visualization, Y.L. and P.Z.; supervision, Z.J. and Z.L.; project administration, Y.L. and Z.J.; funding acquisition, Z.J. and Z.L. All authors have read and agreed to the published version of the manuscript.

Funding

This paper is funded by the Key Program of the National Natural Science Foundation of China (No. U2433208) and China Postdoctoral Science Foundation (No. 2024M764258).

Data Availability Statement

The data can be provided upon request by E-mail.

Conflicts of Interest

The authors declare no conflict of interest.

References

  1. Jang, H.J.; Park, J. Stability analysis of a subsonic aircraft with flight control system including structural damage. Int. Rev. Aerosp. Eng. 2019, 12, 271–279. [Google Scholar] [CrossRef]
  2. Sadraey, M. Automatic Flight Control Systems; Morgan & Claypool Publishers: Williston, VT, USA, 2020. [Google Scholar]
  3. Yang, B.; Lu, Y.; Jiang, H.; Ling, Z.; Li, T.; Liu, H.; Ouyang, X. Quantitative Comparative Study on the Performance of a Valve-Controlled Actuator and Electro-Hydrostatic Actuator. Actuators 2024, 13, 118. [Google Scholar] [CrossRef]
  4. Knecht, S.; Albers, A. Thermally optimized designs for electro-hydrostatic actuators using surrogate models and topology optimization. In AIAA SCITECH 2024 Forum; AIAA: Reston, VA, USA, 2024; p. 479. [Google Scholar] [CrossRef]
  5. Stephan, R.; Stumpf, E.; Schottmüller, H.; Röben, T.; Dreyer, N.; Immler, T. Methodology for Preliminary Flight Control Actuator Design. J. Aircr. 2023, 60, 1538–1552. [Google Scholar] [CrossRef]
  6. Zhou, Q.; Li, S.; Lu, G.; Zhou, Y. Crossed-feedback control of dual-redundancy permanent magnetic brushless dc servo system used in electro-hydrostatic actuator. In Proceedings of the 2008 International Conference on Electrical Machines and Systems, Wuhan, China, 17–20 October 2008; pp. 1237–1241. [Google Scholar]
  7. Jiao, Z.; Li, Y.; Yu, T.; Jiang, C.; Huang, L.; Shang, Y. Dynamic thermal coupling modeling and analysis of wet electro-hydrostatic actuator. Chin. J. Aeronaut. 2022, 35, 298–311. [Google Scholar] [CrossRef]
  8. Swerdon, G.; Watson, M.J.; Bharadwaj, S.; Byington, C.S.; Smith, M.; Goebel, K.; Balaban, E. A systems engineering approach to electro-mechanical actuator diagnostic and prognostic development. In Machinery Failure Prevention Technology (MFPT) Conference; MFPT Society: Montgomery County, PA, USA, 2009. [Google Scholar]
  9. Binu, D.; Kariyappa, B.S. A survey on fault diagnosis of analog circuits: Taxonomy and state of the art. AEU-Int. J. Electron. Commun. 2017, 73, 68–83. [Google Scholar] [CrossRef]
  10. Ullah, Z.; Hur, J. A comprehensive review of winding short circuit fault and irreversible demagnetization fault detection in PM type machines. Energies 2018, 11, 3309. [Google Scholar] [CrossRef]
  11. Han, P.; Lou, Y.; Zhang, L.; Wang, Y.; Zeng, L. Open-circuit Fault Diagnosis and Fault-tolerant Control Strategy for Parallel Three-phase Rectifiers. In Proceedings of the 2023 11th International Conference on Power Electronics and ECCE Asia (ICPE 2023-ECCE Asia), Jeju Island, Republic of Korea, 22–25 May 2023; pp. 1437–1442. [Google Scholar] [CrossRef]
  12. Liu, Z.; Xiao, L.; Wang, Q.; Li, J.; Wu, Q. Open-circuit fault diagnosis for MMC based on event-triggered and capacitor current state observation. IEEE Trans. Circuits Syst. II Express Briefs 2022, 69, 534–538. [Google Scholar] [CrossRef]
  13. Zhang, M.; Xu, X.; Xu, L.; Ruan, X.; Zhou, D.; He, Z. Fault diagnosis of accelerometer servo circuit output saturation based on feature electrical parameters extraction. Heliyon 2024, 10, e28382. [Google Scholar] [CrossRef]
  14. Park, S.; Song, Y.; Kim, S.W. Simultaneous diagnosis of cell aging and internal short circuit faults in lithium-ion batteries using average leakage interval. Energy 2024, 290, 130220. [Google Scholar] [CrossRef]
  15. Jin, Z.; Su, J.; Shi, Y.; Wang, H.; Chen, Y. A Novel Method for Parameter Identification of Fuel Cell Equivalent Circuit Model. J. Phys. Conf. Ser. 2021, 1754, 012004. [Google Scholar] [CrossRef]
  16. Luyue, L.; Kehong, L.; Guanjun, L.; Jing, Q. Intelligent Diagnosis Method for Intermittent Fault of Digital Circuit Based on Dynamic Power Current. In Proceedings of the 2021 6th International Conference on Intelligent Computing and Signal Processing (ICSP), Xi’an, China, 9–11 April 2021; pp. 786–791. [Google Scholar] [CrossRef]
  17. Zhao, G.; Liu, Y.; Zhou, J.; Wu, K. Analog circuit incipient fault diagnosis from raw signals using multi-layer extreme learning machine. In Proceedings of the 2020 11th International Conference on Prognostics and System Health Management (PHM-2020 Jinan), Jinan, China, 23–25 October 2020; pp. 315–321. [Google Scholar] [CrossRef]
  18. Wang, F.; Xiahou, T.; Zhang, X.; He, P.; Yang, T.; Niu, J.; Liu, C.; Liu, Y. Convolutional preprocessing Transformer-based fault diagnosis for rectifier-filter circuits in nuclear power plants. Reliab. Eng. Syst. Saf. 2024, 249, 110198. [Google Scholar] [CrossRef]
  19. Jia, Z.; Liu, Z.; Cai, Y. A novel fault diagnosis method for aircraft actuator based on ensemble model. Measurement 2021, 176, 109235. [Google Scholar] [CrossRef]
  20. Wang, F.; He, P.; Zhou, C.; Yang, T.; Niu, J.; Liu, C. A Fault Diagnosis Method for Rectifier-Filter Circuit Integrating EEMD Algorithm and Transformer Network. J. Phys. Conf. Ser. 2024, 2762, 12054. [Google Scholar] [CrossRef]
  21. Wu, D.; Yang, H.; Xu, K.; Meng, X.; Yin, S.; Zhu, C.; Jin, X. Data and knowledge fusion-driven Bayesian networks for interpretable fault diagnosis of HVAC systems. Int. J. Refrig. 2024, 161, 101–112. [Google Scholar] [CrossRef]
  22. Chen, K.; Chen, S.; Zhu, X.; Jin, X.; Du, Z. Interpretable mechanism mining enhanced deep learning for fault diagnosis of heating, ventilation and air conditioning systems. Build. Environ. 2023, 237, 110328. [Google Scholar] [CrossRef]
  23. Xiong, L.; Tang, Y.; Liu, C.; Mao, S.; Meng, K.; Dong, Z.; Qian, F. Interpretable deep reinforcement learning for optimizing heterogeneous energy storage systems. IEEE Trans. Circuits Syst. I Regul. Pap. 2023, 71, 910–921. [Google Scholar] [CrossRef]
  24. Martin, S.A.; Townend, F.J.; Barkhof, F.; Cole, J.H. Interpretable machine learning for dementia: A systematic review. Alzheimer’s Dement. 2023, 19, 2135–2149. [Google Scholar] [CrossRef]
  25. Jia, Z.; Yao, G.; Zhao, K.; Li, Y.; Xu, P.; Liu, Z. A fault diagnosis framework based on heterogeneous ensemble learning for air conditioning chiller with unbalanced samples. Meas. Sci. Technol. 2024, 35, 086123. [Google Scholar] [CrossRef]
  26. Li, Y.; Jia, Z.; Liu, Z.; Shao, H.; Zhao, W.; Liu, Z.; Wang, B. Interpretable intelligent fault diagnosis strategy for fixed-wing UAV elevator fault diagnosis based on improved cross entropy loss. Meas. Sci. Technol. 2024, 35, 76110. [Google Scholar] [CrossRef]
  27. Kamal, M.S.; Dey, N.; Chowdhury, L.; Hasan, S.I.; Santosh, K. Explainable AI for glaucoma prediction analysis to understand risk factors in treatment planning. IEEE Trans. Instrum. Meas. 2022, 71, 2509209. [Google Scholar] [CrossRef]
  28. Singh, P.; Sharma, A. Interpretation and classification of arrhythmia using deep convolutional network. IEEE Trans. Instrum. Meas. 2022, 71, 12518512. [Google Scholar] [CrossRef]
  29. Zhao, J.; Wang, B.; Lyu, Q.; Xie, W.; Guo, Z.; Wang, B. Compression after multiple impact strength of composite laminates prediction method based on machine learning approach. Aerosp. Sci. Technol. 2023, 136, 108243. [Google Scholar] [CrossRef]
  30. Jospin, L.V.; Laga, H.; Boussaid, F.; Buntine, W.; Bennamoun, M. Handson Bayesian neural networks-A tutorial for deep learning users. IEEE Comput. Intell. Mag. 2022, 17, 29–48. [Google Scholar] [CrossRef]
  31. Liu, J.; Zhang, X.; Xiong, H. Credit risk prediction based on causal machine learning: Bayesian network learning, default inference, and interpretation. J. Forecast. 2024, 43, 1625–1660. [Google Scholar] [CrossRef]
  32. Conti, Z.X.; Kaijima, S. Explainable ML: Augmenting the interpretability of numerical simulation using bayesian networks. In The Routledge Companion to Artificial Intelligence in Architecture; As, I., Basu, P., Eds.; Routledge: Abingdon, UK, 2021; pp. 315–335. [Google Scholar]
  33. Jin, X.B.; Wang, Z.-Y.; Gong, W.-T.; Kong, J.-L.; Bai, Y.-T.; Su, T.-L.; Ma, H.-J.; Chakrabarti, P. Variational bayesian network with information interpretability filtering for air quality forecasting. Mathematics 2023, 11, 837. [Google Scholar] [CrossRef]
  34. Altinok, O.; Guvenis, A. Interpretable radiomics method for predicting human papillomavirus status in oropharyngeal cancer using Bayesian networks. Phys. Medica 2023, 114, 102671. [Google Scholar] [CrossRef]
  35. Li, G.; Wu, J.; Deng, C.; Chen, Z.; Shao, X. Convolutional neural network-based Bayesian Gaussian mixture for intelligent fault diagnosis of rotating machinery. IEEE Trans. Instrum. Meas. 2021, 70, 3517410. [Google Scholar] [CrossRef]
  36. Yuan, Q.; Lin, H.; Yu, C.; Yang, C. Modeling freight truck-related traffic crash hazards with uncertainties: A framework of interpretable Bayesian neural network with stochastic variational inference. Int. J. Transp. Sci. Technol. 2023, 15, 181–197. [Google Scholar] [CrossRef]
  37. Ma, S.; Chu, F. Ensemble deep learning-based fault diagnosis of rotor bearing systems. Comput. Ind. 2019, 105, 143–152. [Google Scholar] [CrossRef]
  38. Kamalov, F.; Moussa, S.; Reyes, J.A. KDE-based ensemble learning for imbalanced data. Electronics 2022, 11, 2703. [Google Scholar] [CrossRef]
  39. Wang, Z.; Zheng, M.; Liu, P.X. A novel classification method based on stacking ensemble for imbalanced problems. IEEE Trans. Instrum. Meas. 2023, 72, 2515913. [Google Scholar] [CrossRef]
  40. He, Y.; Zhang, H.; Dong, Y.; Wang, C.; Ma, P. Residential net load interval prediction based on stacking ensemble learning. Energy 2024, 296, 131134. [Google Scholar] [CrossRef]
  41. Deng, S.; Huo, B.; Xu, S.; Peng, M.; Yan, X.; Li, C.; Wang, J.; Hao, H.; Shi, Y. Prediction of water-in-oil emulsion drilling fluids rheological properties based on GPR-Bagging ensemble learning. Colloids Surf. A Physicochem. Eng. Asp. 2024, 686, 133336. [Google Scholar] [CrossRef]
  42. Chen, T.; Luo, S.; He, Y.; Gao, Y. Traffic Light and Zebra Crossing Detection Algorithm Based on Bagging Ensemble Learning. In Proceedings of the 2024 4th International Conference on Consumer Electronics and Computer Engineering (ICCECE), Guangzhou, China, 12–14 January 2024; pp. 270–274. [Google Scholar] [CrossRef]
  43. Mondal, S.; Maity, R.; Singh, Y.R.; Ghosh, S.; Nag, A. Early prediction of coronary heart disease using boosting-based voting ensemble learning. In Proceedings of the 2022 IEEE Bombay Section Signature Conference (IBSSC), Mumbai, India, 8–10 December 2022; pp. 1–5. [Google Scholar] [CrossRef]
  44. Kiangala, S.K.; Wang, Z. An effective adaptive customization framework for small manufacturing plants using extreme gradient boosting-XGBoost and random forest ensemble learning algorithms in an Industry 4.0 environment. Mach. Learn. Appl. 2021, 4, 100024. [Google Scholar] [CrossRef]
  45. Bahrami, M.; Mokhtari, H.; Dindar, A. Energy regeneration technique for electric vehicles driven by a brushless DC motor. IET Power Electron. 2019, 12, 3397–3402. [Google Scholar] [CrossRef]
  46. Zhang, J.; Li, Y.; Xu, B.; Chen, X.; Pan, M. Churning losses analysis on the thermal-hydraulic model of a high-speed electro-hydrostatic actuator pump. Int. J. Heat Mass Transf. 2018, 127, 1023–1030. [Google Scholar] [CrossRef]
  47. Sakuma, T.; Tsuda, K.; Umeda, K.; Sakaino, S.; Tsuji, T. Modeling and resonance suppression control for electro-hydrostatic actuator as a two-mass resonant system. Adv. Robot. 2018, 32, 1–11. [Google Scholar] [CrossRef]
  48. Du, T.; Zhang, H.; Wang, L. Analogue circuit fault diagnosis based on convolution neural network. Electron. Lett. 2019, 55, 1277–1279. [Google Scholar] [CrossRef]
  49. Jia, Z.; Liu, Z.; Gan, Y.; Vong, C.M.; Pecht, M. A deep forest-based fault diagnosis scheme for electronics-rich analog circuit systems. IEEE Trans. Ind. Electron. 2020, 68, 10087–10096. [Google Scholar] [CrossRef]
  50. Jia, Z.; Liu, Z.; Gan, Y.; Vong, C.M.; Pecht, M. Voltage measurement-based recursive adaptive method for internal short circuit fault diagnosis in lithium-ion battery packs. Control Eng. Pract. 2024, 145, 105857. [Google Scholar]
  51. Sperandei, S. Understanding logistic regression analysis. Biochem. Medica 2014, 24, 12–18. [Google Scholar] [CrossRef] [PubMed]
  52. Hancock, J.T.; Khoshgoftaar, T.M. CatBoost for big data: An interdisciplinary review. J. Big Data 2020, 7, 94. [Google Scholar] [CrossRef] [PubMed]
  53. Rebentrost, P.; Mohseni, M.; Lloyd, S. Quantum support vector machine for big data classification. Phys. Rev. Lett. 2014, 113, 130503. [Google Scholar] [CrossRef] [PubMed]
  54. Rokach, L. Decision forest: Twenty years of research. Inf. Fusion 2016, 27, 111–125. [Google Scholar] [CrossRef]
  55. Speiser, J.L.; Miller, M.E.; Tooze, J.; Ip, E. A comparison of random forest variable selection methods for classification prediction modeling. Expert Syst. Appl. 2019, 134, 93–101. [Google Scholar] [CrossRef]
  56. Bentéjac, C.; Csörgő, A.; Martínez-Muñoz, G. A comparative analysis of gradient boosting algorithms. Artif. Intell. Rev. 2021, 54, 1937–1967. [Google Scholar] [CrossRef]
  57. Mienye, I.D.; Sun, Y. A survey of ensemble learning: Concepts, algorithms, applications, and prospects. IEEE Access 2022, 10, 99129–99149. [Google Scholar] [CrossRef]
  58. Sun, J.; Li, H.; Fujita, H.; Fu, B.; Ai, W. Class-imbalanced dynamic financial distress prediction based on Adaboost-SVM ensemble combined with SMOTE and time weighting. Inf. Fusion 2020, 54, 128–144. [Google Scholar] [CrossRef]
  59. González, S.; García, S.; Del Ser, J.; Rokach, L.; Herrera, F. A practical tutorial on bagging and boosting based ensembles for machine learning: Algorithms, software tools, performance study, practical perspectives and opportunities. Inf. Fusion 2020, 64, 205–237. [Google Scholar] [CrossRef]
  60. Sun, Z.; Song, Q.; Zhu, X.; Sun, H.; Xu, B.; Zhou, Y. A novel ensemble method for classifying imbalanced data. Pattern Recognit. 2015, 48, 1623–1637. [Google Scholar] [CrossRef]
  61. Wang, Y.; Li, J.; Bu, P.; Ye, M. Incipient fault feature extraction of rolling element bearings based on SOSO boosting technique and improved energy operator. Meas. Sci. Technol. 2023, 35, 025012. [Google Scholar] [CrossRef]
Figure 1. Flowchart of the proposed strategy.
Figure 1. Flowchart of the proposed strategy.
Drones 09 00189 g001
Figure 2. DC drive circuit in the EHA of the large UAV.
Figure 2. DC drive circuit in the EHA of the large UAV.
Drones 09 00189 g002
Figure 3. Experimental platform.
Figure 3. Experimental platform.
Drones 09 00189 g003
Figure 4. Constant current voltage measurement circuit (experimental circuit A).
Figure 4. Constant current voltage measurement circuit (experimental circuit A).
Drones 09 00189 g004
Figure 5. Impedance test network circuit (experimental circuit B).
Figure 5. Impedance test network circuit (experimental circuit B).
Drones 09 00189 g005
Figure 6. Experimental circuit fault and early fault circuit signal diagrams.
Figure 6. Experimental circuit fault and early fault circuit signal diagrams.
Drones 09 00189 g006
Figure 7. Feature correlation matrix.
Figure 7. Feature correlation matrix.
Drones 09 00189 g007
Figure 8. Feature correlation after feature filtering.
Figure 8. Feature correlation after feature filtering.
Drones 09 00189 g008
Figure 9. Comparison of different ROC models for categories F0–F5 in experimental circuit A.
Figure 9. Comparison of different ROC models for categories F0–F5 in experimental circuit A.
Drones 09 00189 g009
Figure 10. Confusion matrix of the proposed strategy and comparison algorithm for experimental circuit A.
Figure 10. Confusion matrix of the proposed strategy and comparison algorithm for experimental circuit A.
Drones 09 00189 g010
Figure 11. Box plot of 10-times fault diagnostic accuracy for experimental circuit B.
Figure 11. Box plot of 10-times fault diagnostic accuracy for experimental circuit B.
Drones 09 00189 g011
Figure 12. Confusion matrix between the proposed strategy and the comparison algorithm for experimental circuit A in the C4 data imbalance state.
Figure 12. Confusion matrix between the proposed strategy and the comparison algorithm for experimental circuit A in the C4 data imbalance state.
Drones 09 00189 g012
Figure 13. Three-dimensional histogram of the proposed strategy and the comparison algorithm for experimental circuit A with the imbalanced dataset.
Figure 13. Three-dimensional histogram of the proposed strategy and the comparison algorithm for experimental circuit A with the imbalanced dataset.
Drones 09 00189 g013
Figure 14. Confusion matrix between the proposed strategy and the comparison algorithm for the early fault in experimental circuit B.
Figure 14. Confusion matrix between the proposed strategy and the comparison algorithm for the early fault in experimental circuit B.
Drones 09 00189 g014
Figure 15. T-SNE visualization diagram for early fault diagnosis of experimental circuit B.
Figure 15. T-SNE visualization diagram for early fault diagnosis of experimental circuit B.
Drones 09 00189 g015
Figure 16. Bayesian network structure.
Figure 16. Bayesian network structure.
Drones 09 00189 g016
Figure 17. Histogram of prior probabilities for categories F0–F5.
Figure 17. Histogram of prior probabilities for categories F0–F5.
Drones 09 00189 g017
Figure 18. Posterior probability plot for selected samples of categories F0–F5.
Figure 18. Posterior probability plot for selected samples of categories F0–F5.
Drones 09 00189 g018
Figure 19. Conditional probability distribution of feature X_avg.
Figure 19. Conditional probability distribution of feature X_avg.
Drones 09 00189 g019
Figure 20. Conditional probability distribution of feature X_peak.
Figure 20. Conditional probability distribution of feature X_peak.
Drones 09 00189 g020
Table 1. Fault Parameter Settings for Experimental Circuit A.
Table 1. Fault Parameter Settings for Experimental Circuit A.
Fault StateFault CodeFault Injection Method
No faultF0-
Resistor agingF1Adjust R2 from 2.7 KΩ to 4.7 KΩ
Loose connection faultF2Disconnect the K1 fluctuating switch
Power fluctuation degradation faultF3At point a, the voltage is adjusted by means of a knob from 4 V to 6 V
Inductor faultF4Connect a 0.3 mH, 260 PF, 485 KHz LC resonant circuit in series at point b
Capacitor performance degradation faultF5Connect a 0.3 mH, 260 PF, 485 KHz LC resonant circuit in parallel at point b
Table 2. Fault Parameter Settings for Experimental Circuit B.
Table 2. Fault Parameter Settings for Experimental Circuit B.
Fault StateFault CodeFault Injection Method
No faultF0-
Resistor agingF1Adjustment of RV1 from 50% to 70% points
Loose connection faultF2Disconnect the K2 fluctuating switch
Power fluctuation degradation faultF3At point a, the voltage is adjusted by means of a knob from 4 V to 6 V
Inductor faultF4Disconnect the K1 fluctuating switch
Capacitor performance degradation faultF5Connect a 0.3 mH, 260 PF, 485 KHz LC resonant circuit in parallel at point b
Table 3. Early Fault Parameter Settings for Experimental Circuit B.
Table 3. Early Fault Parameter Settings for Experimental Circuit B.
Fault StateFault CodeFault Injection Method
No faultF0-
Resistor agingF1Adjustment of RV1 from 50% to 55% points
Loose connection faultF2Add a contact resistor of 100 MΩ at point C
Power fluctuation degradation faultF3At point a, the voltage is adjusted by means of a knob from 4 V to 4.5 V
Inductor faultF4Adjust inductor L1 from 10 mH to 20 mH.
Capacitor performance degradation faultF5Connect a 0.3 mH, 220 PF, 6.2 KHz LC resonant circuit in parallel at point b
Table 4. Boosting Fusion Model Weak Learner Comparison Experiment for Experimental Circuit A.
Table 4. Boosting Fusion Model Weak Learner Comparison Experiment for Experimental Circuit A.
Weak Learner + Bayesian NetworkAUC ScoreAccuracyF1 ScoreRecall
(Logistic Regression, GBDT, SVM, Decision Tree) and Bayesian network0.99980.97060.97020.9706
(Logistic Regression, SVM, Decision Tree, GBDT, Random Forest) and Bayesian network0.99060.9650.96480.965
(Logistic Regression, SVM, Decision Tree, GBDT, Random Forest, LightGBM) and Bayesian Networks0.99130.9670.96720.9643
(Logistic Regression, SVM, Decision Tree, GBDT, Bagging, Adaboost) and Bayesian Network0.99060.86780.85910.8678
(Logistic Regression, SVM, Decision Tree, GBDT,
Random Forest, Bagging, Adaboost) and Bayesian Network
0.99060.96040.87560.88
Table 5. Grid-tuned Parametric Results and Accuracy Comparison Experiments for the Boosting Weak Learner of Experimental Circuit A.
Table 5. Grid-tuned Parametric Results and Accuracy Comparison Experiments for the Boosting Weak Learner of Experimental Circuit A.
Basic ModelTraining Prediction TimeGrid Tuning TimeLattice Tuning ResultsAccuracy
Logistic Regression4 s4 sC = 100, max_iter = 10000.8756
SVM2 s7 sC = 100, kernel = ‘linear’, probability = True0.891
Decision Tree0.2 s0.6 smax_depth = 10, max_features = ‘sqrt’, min_samples_leaf = 1, min_samples_split = 50.8944
GBDT28 s3 minn_estimators = 100, learning_rate = 0.05, max_depth = 3, random_state = 42, max_features = ‘sqrt’, min_samples_leaf = 4, min_samples_split = 100.9056
Table 6. The model structure of Bayesian network.
Table 6. The model structure of Bayesian network.
EdgesParent node
(‘X_var’, ‘signal_type_numeric’), (‘S’, ‘signal_type_numeric’), (‘X_avg’, ‘signal_type_numeric’), (‘K’, ‘signal_type_numeric’), (‘I’, ‘signal_type_numeric’), (‘X_std’, ‘signal_type_numeric’), (‘Cl’, ‘signal_type_numeric’), (‘Sk’, ‘signal_type_numeric’), (‘X_peak’, ‘signal_type_numeric’), (‘X_rms’, ‘signal_type_numeric’)‘X_var’, ‘S’, ‘X_avg’, ‘K’, ‘I’, ‘X_std’, ‘Cl’, ‘Sk’, ‘X_peak’, ‘X_rms’
Table 7. Experimental Circuit B Algorithm Comparison Experiment.
Table 7. Experimental Circuit B Algorithm Comparison Experiment.
AccuracyF1 ScoreRecallPrecisionTime
The proposed strategy0.99370.9910.99260.99129 s
Transformer0.98480.97830.97750.981726 s
TCN0.96360.960.96480.958615 s
XGBoost0.93250.92350.92030.92477 s
Table 8. Description of the Dataset for Experimental Circuit A in Imbalanced States.
Table 8. Description of the Dataset for Experimental Circuit A in Imbalanced States.
Imbalanced ConditionNormal Data SizeFault Data Size
C0: 1:112001200
C1: 1:0.912001080
C2: 1:0.71200840
C3: 1:0.51200600
C4: 1:0.31200360
C5: 1:0.11200120
Table 9. Average accuracy of 10 tests under different SNRs.
Table 9. Average accuracy of 10 tests under different SNRs.
SNRThe Proposed StrategyTransformerTCNXGBoost
65 dB96.73%88.92%91.16%89.31%
60 dB92.47%83.84%86.13%85.29%
55 dB90.03%78.69%80.36%79.17%
50 dB86.94%72.33%76.91%75.21%
45 dB85.12%65.42%70.38%68.35%
Disclaimer/Publisher’s Note: The statements, opinions and data contained in all publications are solely those of the individual author(s) and contributor(s) and not of MDPI and/or the editor(s). MDPI and/or the editor(s) disclaim responsibility for any injury to people or property resulting from any ideas, methods, instructions or products referred to in the content.

Share and Cite

MDPI and ACS Style

Li, Y.; Jia, Z.; Liu, J.; Wang, K.; Zhao, P.; Liu, X.; Liu, Z. An Integrated Strategy for Interpretable Fault Diagnosis of UAV EHA DC Drive Circuits Under Early Fault and Imbalanced Data Conditions. Drones 2025, 9, 189. https://doi.org/10.3390/drones9030189

AMA Style

Li Y, Jia Z, Liu J, Wang K, Zhao P, Liu X, Liu Z. An Integrated Strategy for Interpretable Fault Diagnosis of UAV EHA DC Drive Circuits Under Early Fault and Imbalanced Data Conditions. Drones. 2025; 9(3):189. https://doi.org/10.3390/drones9030189

Chicago/Turabian Style

Li, Yang, Zhen Jia, Jie Liu, Kai Wang, Peng Zhao, Xin Liu, and Zhenbao Liu. 2025. "An Integrated Strategy for Interpretable Fault Diagnosis of UAV EHA DC Drive Circuits Under Early Fault and Imbalanced Data Conditions" Drones 9, no. 3: 189. https://doi.org/10.3390/drones9030189

APA Style

Li, Y., Jia, Z., Liu, J., Wang, K., Zhao, P., Liu, X., & Liu, Z. (2025). An Integrated Strategy for Interpretable Fault Diagnosis of UAV EHA DC Drive Circuits Under Early Fault and Imbalanced Data Conditions. Drones, 9(3), 189. https://doi.org/10.3390/drones9030189

Article Metrics

Back to TopTop