Optimization Design of Flexible Net Capture System for Low, Slow, and Small Unmanned Aerial Vehicles Based on Improved Multi-Objective Wolf Pack Algorithm
Abstract
1. Introduction
2. Description of the Flexible Net Capture System for Low, Slow, and Small UAVs
3. Unfolding Simulation of the Flexible Net Capture System for Low, Slow, and Small UAVs
3.1. Dynamical Model
3.2. Unfolding Process Simulation Analysis
3.3. Interception Performance Parameters of Flexible Net Capture System for Low, Slow and Small UAV
3.3.1. Hang Time
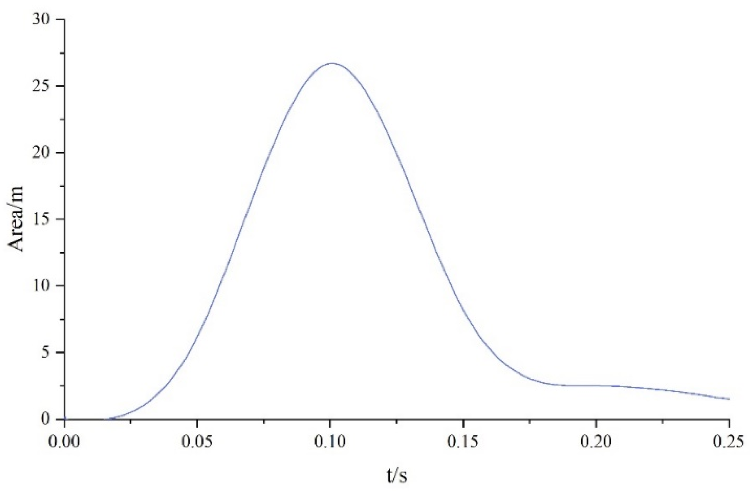
3.3.2. Net Spread Area
3.3.3. Effective Interception Area
4. Performance Optimization Model of Flexible Net Capture System for Low, Slow and Small UAVs
4.1. Optimization Objectives
4.2. Optimization Variables
4.3. Optimization Constraints
5. An Optimal Design Method for the Flexible Net Capture System Based on Improved Multi-Objective Wolfpack Algorithm
5.1. Wolf Pack Algorithm
5.2. Improvement Strategies
5.2.1. Elite Leadership Strategy
5.2.2. Crowding Distance Update Mechanism
5.2.3. Binary Tournament Selection Strategy
- (1)
- If both solutions are infeasible, the one that violates the constraints less severely is selected;
- (2)
- If one solution is feasible and the other is infeasible, the feasible solution is chosen;
- (3)
- If both solutions are feasible, the one with the higher rank is selected;
- (4)
- If both feasible solutions have the same rank, the one with the greater crowding distance is considered the winner.
5.3. Algorithm Performance Testing
5.3.1. Test Function Introduction
5.3.2. Evaluation Metrics
5.3.3. Comparison with Classical MOP Algorithms
| Algorithm | Parameter Setting | Reference | 
|---|---|---|
| MOPSO | Colleo 2004 [26] | |
| NSGA-III | Deb 2014 [27] | |
| MOEA/D | Zhang 2007 [28] | |
| IMWPA | 
5.4. A Multi-Objective Optimized Design Method Based on Improved Wolf Pack Algorithm
6. Optimization Design Example
7. Conclusions
- (1)
- A dynamic model of the flexible net capture system for low, slow, and small UAVs is developed. The unfolding process of the system is simulated using the ABAQUS/Explicit module. Additionally, an interception performance index is proposed, which enables the quantitative analysis of the system’s interception effectiveness
- (2)
- Based on the interception performance index of flexible net capture system, the definition of coverage rate is introduced to characterize the relative size of the unfolded area of the intercepting net and the target’s maneuvering cross-section, so as to provide a more accurate description of the interception effect and reliability of the rope net capture system. To ensure both temporal and spatial fault tolerance, the coverage rate and hang time are set as the optimization objectives. The launch angle, launch velocity magnitude, and the mass of the traction block are identified as the optimization variables. The accuracy and feasibility of the optimization model are demonstrated through a numerical example;
- (3)
- The improved multi-objective wolf pack algorithm is used to optimize the design variables. The elite wolf leadership strategy is proposed to ensure the global search ability of the algorithm and the diversity of the solution set. A population update mechanism based on the crowding distance is designed to help the population evolve rapidly. The optimal solution is selected from the Pareto solution set by combining the mission requirements and the design requirements of other subsystems of the capture system, and the corresponding design parameters are obtained. The proposed optimization design method based on the improved multi-objective wolf pack algorithm can efficiently obtain the optimal design scheme of the flexible net capture system, thus, improving its interception performance and its optimization design efficiency and providing a new idea for the design of the UAV’s flexible net capture mission. In the next step, optimization variables can be increased, such as the shape, material, and grid size of the capture net, to further seek the optimal matching of the design variables and improve the flexible net interception performance.
Author Contributions
Funding
Data Availability Statement
Conflicts of Interest
References
- Fan, Y.; Lou, H.; Yu, S. Review of the development status of UAV countermeasures. In Proceedings of the Seventh Asia Pacific Conference on Optics Manufacture and 2021 International Forum of Young Scientists on Advanced Optical Manufacturing (APCOM and YSAOM 2021), Hong Kong, China, 15 February 2022; Volume 12166, pp. 463–476. [Google Scholar]
- Park, S.; Kim, H.T.; Lee, S.; Joo, H.; Kim, H. Survey on anti-drone systems: Components, designs, and challenges. IEEE Access 2021, 9, 42635–42659. [Google Scholar] [CrossRef]
- Čisar, P.; Pinter, R.; Čisar, S.M.; Gligorijević, M. Principles of anti-drone defense. In Proceedings of the 2020 11th IEEE International Conference on Cognitive Infocommunications (CogInfoCom), Mariehamn, Finland, 23–25 September 2020; IEEE: Piscataway, NJ, USA, 2020; pp. 19–26. [Google Scholar]
- Shi, X.; Yang, C.; Xie, W.; Liang, C.; Shi, Z.; Chen, J. Anti-drone system with multiple surveillance technologies: Architecture, implementation, and challenges. IEEE Commun. Mag. 2018, 56, 68–74. [Google Scholar] [CrossRef]
- Sung-geun, K.; Jong-keon, L.; Sung-chul, M.; Chong-soo, C. A Study on the Establishment of Drone DEFENSE System against Drone Threats. Int. J. Mil. Aff. 2019, 4, 10–17. [Google Scholar]
- Yang, J.W. Research on the development of foreign military anti-UAV. Mil. Dig. 2022, 28, 46–51. [Google Scholar]
- Chen, Q.Q. Dynamics and Applications of Flexible Rope Nets. Doctoral Dissertation, National University of Defense Technology, Changsha, China, 2019. [Google Scholar]
- Qiu, X.J.; Luo, B.Y.; Fu, Z.; Tan, X.; Xiong, C. Review of the development of anti-UAV technologies at home and abroad. Tactical Missile Technol. 2024, 98, 63–73. [Google Scholar]
- Benvenuto, R.; Salvi, S.; Lavagna, M. Dynamics analysis and GNC design of flexible systems for space debris active removal. Acta Astronaut. 2015, 110, 247–265. [Google Scholar] [CrossRef]
- Benvenuto, R.; Carta, R. Implementation of a Net Device Test Bed for Space Debris Active Removal Feasibility Demonstration. Master’s Thesis, Politecnico di Milano, Milan, Italy, 2012. [Google Scholar]
- Benvenuto, R.; Pesce, V.; Lavagna, M.; Marcon, M. 3D reconstruction of a space debris capturing net trajectory during microgravity experiments-results and lesson learnt. In International Astronautical Congress: IAC Proceedings; International Astronautical Federation, IAF: Paris, France, 2016; pp. 1–10. [Google Scholar]
- Shan, M.; Guo, J.; Gill, E. Deployment dynamics of tethered-net for space debris removal. Acta Astronaut. 2017, 132, 293–302. [Google Scholar] [CrossRef]
- Shan, M.; Guo, J.; Gill, E.; Gołębiowski, W. Validation of space net deployment modeling methods using parabolic flight experiment. J. Guid. Control. Dyn. 2017, 40, 3319–3327. [Google Scholar] [CrossRef]
- Hou, Y.; Liu, C.; Hu, H.; Yang, W.; Shi, J. Dynamic computation of a tether-net system capturing a space target via discrete elastic rods and an energy-conserving integrator. Acta Astronaut. 2021, 186, 118–134. [Google Scholar] [CrossRef]
- Yu, Y.; Baoyin, H.; Li, J. Dynamic modelling and analysis of space webs. Sci. China Phys. Mech. Astron. 2011, 54, 783–791. [Google Scholar] [CrossRef]
- Ru, M.; Zhan, Y.; Cheng, B.; Zhang, Y. Capture dynamics and control of a flexible net for space debris removal. Aerospace 2022, 9, 299. [Google Scholar] [CrossRef]
- Liu, Z.; Yang, Y.; Feng, H.; Zhang, S. Dynamic modeling and ground verification of space flexible net deployment. J. Phys. Conf. Ser. 2024, 2882, 012090. [Google Scholar] [CrossRef]
- Bian, W.W. Research on Dynamics and Performance Simulation of Flexible Interception Net for “Low, Slow, and Small” Targets; Beijing Institute of Technology Press Co., Ltd.: Beijing, China, 2021. [Google Scholar]
- Williams, P. Electrodynamic tethers under forced-current variations part 1: Periodic solutions for tether librations. J. Spacecr. Rocket. 2010, 47, 308–319. [Google Scholar] [CrossRef]
- Si, J.Y.; Pang, Z.J.; You, M.; Feng, G.B.; Du, Z.H. Design and optimization method of space rope net structure. Acta Armamentarii 2021, 42, 1065. [Google Scholar]
- Wang, H.; Wang, D. A Wolf Pack Optimization Algorithm Using RASGS and GBA for Multi-Modal Multi-Objective Problems. Symmetry 2022, 14, 2568. [Google Scholar] [CrossRef]
- Wu, H.; Peng, Q.; Shi, M. Comparative Study of Wolf Pack Algorithm and Artificial Bee Colony Algorithm: Performance Analysis and Optimization Exploration. Int. J. Swarm Intell. Res. (IJSIR) 2024, 15, 1–24. [Google Scholar]
- Deb, K.; Agrawal, S.; Pratap, A.; Meyarivan, T. A fast elitist non-dominated sorting genetic algorithm for multi-objective optimization: NSGA-II. In Proceedings of the Parallel Problem Solving from Nature PPSN VI: 6th International Conference, Paris, France, 18–20 September 2000; Voigt, H.-M., Ebeling, W., Rechenberg, I., Schwefel, H.P., Eds.; Proceedings 6. Springer: Berlin/Heidelberg, Germany, 2000; pp. 849–858. [Google Scholar]
- Deb, K.; Thiele, L.; Laumanns, M.; Zitzler, E. Scalable multi-objective optimization test problems. In Proceedings of the 2002 Congress on Evolutionary Computation, Honolulu, HI, USA, 12–17 May 2002; IEEE: Piscataway, NJ, USA, 2002; Volume 1, pp. 825–830. [Google Scholar]
- Tang, L.X.; Wang, X.P. A hybrid multi-objective evolutionary algorithm for multi-objective optimization problems. IEEE Trans. Evol. Comput. 2013, 17, 20–46. [Google Scholar] [CrossRef]
- Li, W.K.; Wang, W.L.; Wang, Z.; Li, L. Opposition-based multi-objective whale optimization algorithm with global grid ranking. Neurocomputing 2019, 341, 41–59. [Google Scholar] [CrossRef]
- Deb, K.; Jain, H. An evolutionary many-objective optimization algorithm using reference-point-based nondominated sorting approach, part I: Solving problems with box constraints. IEEE Trans. Evol. Comput. 2013, 18, 577–601. [Google Scholar] [CrossRef]
- Qi, Y.; Ma, X.; Liu, F.; Jiao, L.; Sun, J.; Wu, J. MOEA/D with adaptive weight adjustment. Evol. Comput. 2014, 22, 231–264. [Google Scholar] [CrossRef]



















| Parameters | Values | 
|---|---|
| Mass of the block | 35 g | 
| Launch speed of the block | 60 m/s | 
| Launch angle of the block | 45° | 
| Mesh specification | 520 mm × 520 mm | 
| Deployment size | 5.2 m × 5.2 m | 
| Section diameter d | 2.181167 × 10−3 m | 
| Material density | 1.44 g/cm3 | 
| Elastic modulus | 0.305 GPa | 
| Damping | 0.05 | 
| Poisson’s ratio | 0.3 | 
| Maximum allowable tensile stress | 30 MPa | 
| Level | Launch Angle θ/° | Launch Speed v/m·s−1 | Mass m/kg | 
|---|---|---|---|
| 1 | 25 | 50 | 25 | 
| 2 | 35 | 60 | 35 | 
| 3 | 45 | 70 | 45 | 
| 4 | 55 | 80 | 55 | 
| 5 | 65 | 90 | 65 | 
| Test Number | Launch Angle θ | Launch Speed v | Mass m | Effective Intercept Area SNP | 
|---|---|---|---|---|
| 1 | 1 | 1 | 1 | 12.10 | 
| 2 | 1 | 1 | 2 | 12.54 | 
| 3 | 1 | 1 | 3 | 13.30 | 
| … | … | … | … | … | 
| 25 | 2 | 1 | 4 | 13.34 | 
| 26 | 2 | 1 | 5 | 13.78 | 
| 27 | 1 | 2 | 1 | 14.54 | 
| … | … | … | … | … | 
| 123 | 1 | 2 | 2 | 23.02 | 
| 124 | 1 | 2 | 3 | 24.16 | 
| 125 | 5 | 5 | 5 | 24.40 | 
| Problem | Definition | Constraints | 
|---|---|---|
| ZDT1 | ||
| ZDT2 | ||
| ZDT3 | ||
| ZDT4 | ||
| ZDT5 | 
| Problems | Results | MOPSO | NSGA-III | MOEA/D | IMWPA | 
|---|---|---|---|---|---|
| ZDT1 | Mean | 1.13 × 10−2 | 1.64 × 10−2 | 3.46 × 10−1 | 6.48 × 10−3 | 
| std | 2.70 × 10−3 | 9.03 × 10−3 | 1.82 × 10−1 | 2.96 × 10−3 | |
| ZDT2 | Mean | 5.90 × 10−1 | 1.54 × 10−1 | 1.62 × 10 | 4.95 × 10−3 | 
| std | 4.46 × 10−1 | 6.42 × 10−2 | 6.35 × 10−1 | 3.77 × 10−4 | |
| ZDT3 | Mean | 5.48 × 10−2 | 7.11 × 10−2 | 4.54 × 10−1 | 1.64 × 10−2 | 
| std | 6.53 × 10−2 | 2.48 × 10−2 | 2.06 × 10−1 | 1.40 × 10−2 | |
| ZDT4 | Mean | 2.57 × 10 | 1.82 × 10 | 5.99 × 10 | 4.69 × 10−3 | 
| std | 1.47 × 10 | 4.18 × 10−1 | 5.42 × 10 | 2.13 × 10−4 | |
| ZDT5 | Mean | 8.40 × 10−2 | 8.51 × 10−2 | 3.73 × 10 | 1.27 × 10−2 | 
| std | 4.11 × 10−1 | 1.29 × 10−1 | 1.31 × 10 | 3.14 × 10−2 | 
| Parameter | Meaning | Value | 
|---|---|---|
| Maximum number of wanderings | 10 | |
| Step length factor | 2 | |
| Update proportional factor | 5 | |
| n | Population size | 30 | 
| maxgen | Maximum number of iterations | 300 | 
| dnear | Judgment distance | 5 | 
| Parameter | C (Coverage Rate) | T (Hang Time) | 
|---|---|---|
| Test values | 2.3174 | 1.8529 | 
| Frontier solution A | 2.4802 | 1.2965 s | 
| Frontier solution B | 2.4399 | 1.4828 s | 
| Frontier solution C | 2.4359 | 1.6948 s | 
| Frontier solution D | 2.4257 | 1.9287 s | 
| Frontier solution E | 2.3904 | 2.2373 s | 
| Frontier solution F | 2.3041 | 2.7602 s | 
| Worst-case solution | 2.3041 | 1.2965 s | 
| ΔA | 7.64% | 0 | 
| ΔB | 5.89% | 14.37% | 
| ΔC | 5.72% | 30.72% | 
| ΔD | 5.27% | 48.76% | 
| ΔE | 3.74% | 72.56% | 
| ΔF | 0 | 112.90% | 
| Parameter | Launch Angle θ/° | Launch Speed v/m·s−1 | Mass m/kg | 
|---|---|---|---|
| Test values | 45 | 60 | 35 | 
| Frontier solution A | 65 | 90 | 25 | 
| Frontier solution B | 55 | 70 | 25 | 
| Frontier solution C | 65 | 60 | 35 | 
| Frontier solution D | 45 | 50 | 25 | 
| Frontier solution E | 35 | 50 | 25 | 
| Frontier solution F | 25 | 50 | 25 | 
| Disclaimer/Publisher’s Note: The statements, opinions and data contained in all publications are solely those of the individual author(s) and contributor(s) and not of MDPI and/or the editor(s). MDPI and/or the editor(s) disclaim responsibility for any injury to people or property resulting from any ideas, methods, instructions or products referred to in the content. | 
© 2025 by the authors. Licensee MDPI, Basel, Switzerland. This article is an open access article distributed under the terms and conditions of the Creative Commons Attribution (CC BY) license (https://creativecommons.org/licenses/by/4.0/).
Share and Cite
Xu, R.; Peng, Q.; Wu, H. Optimization Design of Flexible Net Capture System for Low, Slow, and Small Unmanned Aerial Vehicles Based on Improved Multi-Objective Wolf Pack Algorithm. Drones 2025, 9, 190. https://doi.org/10.3390/drones9030190
Xu R, Peng Q, Wu H. Optimization Design of Flexible Net Capture System for Low, Slow, and Small Unmanned Aerial Vehicles Based on Improved Multi-Objective Wolf Pack Algorithm. Drones. 2025; 9(3):190. https://doi.org/10.3390/drones9030190
Chicago/Turabian StyleXu, Ran, Qiang Peng, and Husheng Wu. 2025. "Optimization Design of Flexible Net Capture System for Low, Slow, and Small Unmanned Aerial Vehicles Based on Improved Multi-Objective Wolf Pack Algorithm" Drones 9, no. 3: 190. https://doi.org/10.3390/drones9030190
APA StyleXu, R., Peng, Q., & Wu, H. (2025). Optimization Design of Flexible Net Capture System for Low, Slow, and Small Unmanned Aerial Vehicles Based on Improved Multi-Objective Wolf Pack Algorithm. Drones, 9(3), 190. https://doi.org/10.3390/drones9030190
 
        


 
       