Next Article in Journal
Deep Reinforcement Learning-Enabled Trajectory and Bandwidth Allocation Optimization for UAV-Assisted Integrated Sensing and Covert Communication
Previous Article in Journal
A Review of Last-Mile Delivery Optimization: Strategies, Technologies, Drone Integration, and Future Trends
 
 
Font Type:
Arial Georgia Verdana
Font Size:
Aa Aa Aa
Line Spacing:
Column Width:
Background:
Article

BRA-YOLOv10: UAV Small Target Detection Based on YOLOv10

1
Xi’an Institute of Optics and Precision Mechanics, Chinese Academy of Sciences, Xi’an 710119, China
2
University of Chinese Academy of Sciences, Beijing 100049, China
3
Key Laboratory of Space Precision Measurement Technology, Chinese Academy of Sciences, Xi’an 710119, China
*
Author to whom correspondence should be addressed.
Drones 2025, 9(3), 159; https://doi.org/10.3390/drones9030159
Submission received: 20 January 2025 / Revised: 18 February 2025 / Accepted: 18 February 2025 / Published: 21 February 2025

Abstract

Unmanned aerial vehicle (UAV) targets are typically small in size, occupy only a limited pixel area, and are often located in complex environments. Existing models, however, tend to overlook smaller targets in complex backgrounds, making it easy to miss important information and resulting in missing targets. This paper proposes an innovative UAV detection method called BRA-YOLOv10. Firstly, Bi-Level Routing Attention (BRA) is used during the feature extraction stage to effectively reduce background interference. By focusing on the target’s key information, the model optimizes overall detection performance. Secondly, based on this improvement, adding a high-resolution small target detection layer (STDL) enhances the model’s detection accuracy by providing more detailed target information. Then, the SimCSPSPPF module is incorporated to further improve the model’s performance, particularly with regard to small targets on complex backgrounds, to effectively retain low-level feature information. Finally, training and testing are conducted on the SIDD dataset, and its generalization performance is shown on a variety of datasets (TIB-Net, Det-Fly, and UAVfly). Experimental results show that BRA-YOLOv10 has superior performance to existing models on 98.9% precision, 92.3% recall, and 96.5% mAP50, respectively, representing an improvement of 2.5%, 2.9%, and 1.7% over YOLOv10. For targets with target sizes between 10 × 10 and 5 × 5 , the detection rate reached 84.97%, an increase of 16.76% compared with YOLOv10.

1. Introduction

Unmanned Aerial Vehicles (UAVs) are gradually being integrated into the daily lives of citizens and widely used in various environments and missions due to their high degree of autonomy and flexibility, driving the continued growth of the market. There are many applications for UAVs today, including search and rescue [1], construction [2], agriculture [3], and wireless communications [4]. However, UAVs’ rapid popularization also poses a serious hidden security danger. UAVs may be used for criminal and terrorist activities or even carry explosives to be converted into dangerous weapons, posing a major threat to public safety. UAVs have become a new tool of terrorism, which poses a huge challenge to public safety [5]. In order to cope with this increasingly serious threat, there is an urgent need to deploy anti-UAV systems around restricted areas. Therefore, the detection of illegal UAVs has become an important part of anti-UAV systems and has attracted much attention from researchers [6]. Improving the detection accuracy and speed of illegal UAVs, timely warning, and effective interception is crucial to maintaining public security and social stability and ensuring air superiority.
According to the Society of Photo-Optical Instrumentation Engineers (SPIE) [7], objects occupying less than 0.15% of the total image size are considered small targets. UAVs have the following remarkable characteristics in visual inspection: First, UAVs usually occupy only a few pixel areas in the image in the visual scene, making them a typical small target and increasing detection complexity. Secondly, due to the reflective characteristics of the surface material or the limitation of lighting conditions, there is usually little brightness from the UAV in the image, which is easy to confuse with the background. In addition, the shape of the UAV often presents a fuzzy state in complex scenes, which further increases the difficulty of detection and recognition. As a result of these characteristics, UAVs can have more difficulty detecting targets in complex backgrounds, especially when there is interference from the background or a high homogeneity between the background and the target. As a result, current studies are concentrated on detecting and recognizing UAV targets in challenging environments. The research focus of this paper is to address these challenges and propose effective methods to achieve accurate detection of UAV targets.
The prevalent target detection algorithms are generally divided into two categories: two-stage methods and single-stage (end-to-end) methods, depending on how candidate boxes are generated. The two-stage method mainly includes R-CNN [8], Fast R-CNN [9], Faster R-CNN [10], etc. This algorithm first generates candidate boxes through a regional proposal network (RPN), then filters them with classifiers, removes redundant boxes through non-maximum suppression (NMS), and finally outputs prediction boxes. Although these methods perform well in detection accuracy, they have certain limitations in application scenes with high real-time requirements due to the complex training process and slow detection speed. One-stage (end-to-end) methods include the YOLO [11] series, SSD [12], etc. These methods predict both the bounding box and the target category in a single forward pass, which greatly enhances detection speed, although they often incur some loss in accuracy. The single-stage method is ideal for tasks requiring high real-time performance due to its superior inference efficiency. In UAV target detection, real-time and high precision are two key requirements. Therefore, the end-to-end method, with its fast inference speed, has become an important research direction of UAV target detection. Future research needs to aim at enhancing detection accuracy while maintaining fast reasoning to meet the needs of practical applications.
At present, the YOLOv10 [13] model has become the mainstream target detection algorithm in the YOLO series thanks to its remarkable advantages, including efficiency, ease of use, and ability to detect targets at multiple scales. In [14], a new algorithm named BGF-YOLOv10 is proposed for small target detection from a UAV perspective, based on YOLOv10. This algorithm enhances detection accuracy and reduces model parameters by optimizing the network architecture. However, its performance is still limited in complex background environments. In the study [15], a comparison was made between YOLOv10 and YOLOv11 on a UAV aerial image dataset. The detection accuracy and inference speed of both models were evaluated, with a detailed analysis of their performance differences in practical applications.
However, because of its small size and complex background of UAV targets, the YOLOv10 model may have false detection or missing detection situations when detecting UAV targets. Especially in the complex background, the model does not pay enough attention to small targets, and it is easy to ignore key information. In addition, the presence of high-intensity interference in the background, similar to small targets, also increases the risk of false detection. Thus, there is an urgent need to design an effective and robust detection method to tackle the challenges of detecting and recognizing small UAV targets on complex backgrounds.
This paper optimizes the YOLOv10s model and introduces a new variant tailored for small UAV target detection. The proposed model achieves superior detection accuracy compared with state-of-the-art algorithms on challenging small UAV datasets. The key contributions of this study are summarized below:
  • During feature extraction, Bi-Level Routing Attention (BRA) is incorporated to enhance the model’s attention to important information while reducing background interference, thereby optimizing the overall detection performance.
  • Building on the BRA mechanism, we introduce a high-resolution small object detection layer (STDL) specifically designed for small targets. This addition enables the model to capture more detailed target information, leading to improved detection accuracy.
  • The SimCSPSPPF module is introduced, which cleverly combines the multi-scale pooling capability of SPPF with the cross-stage feature fusion strategy of CSPNet to effectively retain low-level feature information, which is especially critical for detecting small targets in complex backgrounds.
  • Experimental results on the SIDD dataset, compared with several mainstream YOLO series models, highlight the superiority of the proposed method and validate its strong generalization capability across various datasets (TIB-Net, Det-Fly, and UAVfly).
This approach is evaluated on the ISDD dataset and benchmarked against existing methods. The comparison results show that, compared with existing methods, the new approach achieves significant improvements in several key metrics.

2. Related Work

Since its introduction by Joseph Redmon et al. in 2015, YOLO (You Only Look Once) [11] has seen the release of several versions, each offering improvements in both performance and speed. YOLOv5 [16] introduces a variety of model sizes (small, medium, large, x-large) through a lightweight design, catering to the requirements of different hardware environments. YOLOv6 [17] introduces the anchor-assisted training strategy to enhance the system’s accuracy. YOLOv7 [18] proposes an extended ELAN (E-ELAN) based on ELAN [19]. E-ELAN enhances the network’s learning capacity by expanding, shuffling, and merging cardinality, all while maintaining the original gradient path. This enables more efficient learning and convergence without increasing inference costs. YOLOv8 [20] extends multitask support, including instance segmentation and key point detection, while optimizing its lightweight design. YOLOv10 [13] introduces consistent dual label assignment to avoid NMS post-processing. YOLOv11 [21] enhances feature extraction, further improving efficiency and multitasking capabilities, thereby expanding its applicability in complex scenes.
In order to improve the detection performance of small targets, many studies are investigating the possibility of implementing attention mechanism modules into the detection of small targets. Attention mechanisms commonly used in research include SE [22], CA [23], ECA [24], CBAM [25], GAM [26], SimAM [27] and so on. Wang et al. [28] integrated the Convolutional Block Attention Module (CBAM) based on YOLOX, enabling the network to emphasize important features while disregarding irrelevant ones. However, against the background of complex scenes, the detection effect of the model still needs to be improved. In order to make the network more sensitive to the target, Li et al. [29] introduced a global scheduling mechanism and a GAM attention mechanism as part of their approach. According to researchers Liu et al. [30], the attention module in SimAM is capable of effectively enhancing feature extraction for small targets, thus improving target detection accuracy. However, these methods still rely on comprehensive attention to the whole image information, and the background noise and interference to the target are not sufficiently suppressed, which affects the accuracy of detection. As shown in [31], the BiFormer [32] attention module was integrated into the YOLOv8 network. As a result of this improvement, the model can focus more on small targets while simultaneously improving the performance of the detection algorithm, but there is still room for further improvement.
For UAV target detection, Yuan et al. [33] introduced the infrared small target detection module (IRSTDM), specifically designed for small UAV recognition, which retains target details to improve the model’s detection performance for small targets. Ni et al. [34] designed a parallel multi-scale feature extraction module (PMSE) that uses parallel dilated and deformable convolutions to generate adaptive weights with varying receptive fields, which are then integrated into shallow feature maps, thus enhancing the model’s ability to better capture features of small targets. Aiming at infrared moving target detection, Sun et al. [35] introduced a new detection model, Multi-YOLOv8, which takes the current frame, a background-reduced image, and an optical flow image as inputs. This approach enables the model to extract original feature, target, and motion information, enhancing detection performance. Liu et al. [36] enhanced multi-rotor UAV recognition by substituting the YOLOv5 backbone with EfficientLite and incorporating adaptive spatial feature fusion in the model’s head, which boosted both detection efficiency and accuracy. However, the aforementioned methods still suffer from low detection accuracy and high computational complexity, leaving considerable room for improvement in small target detection performance.
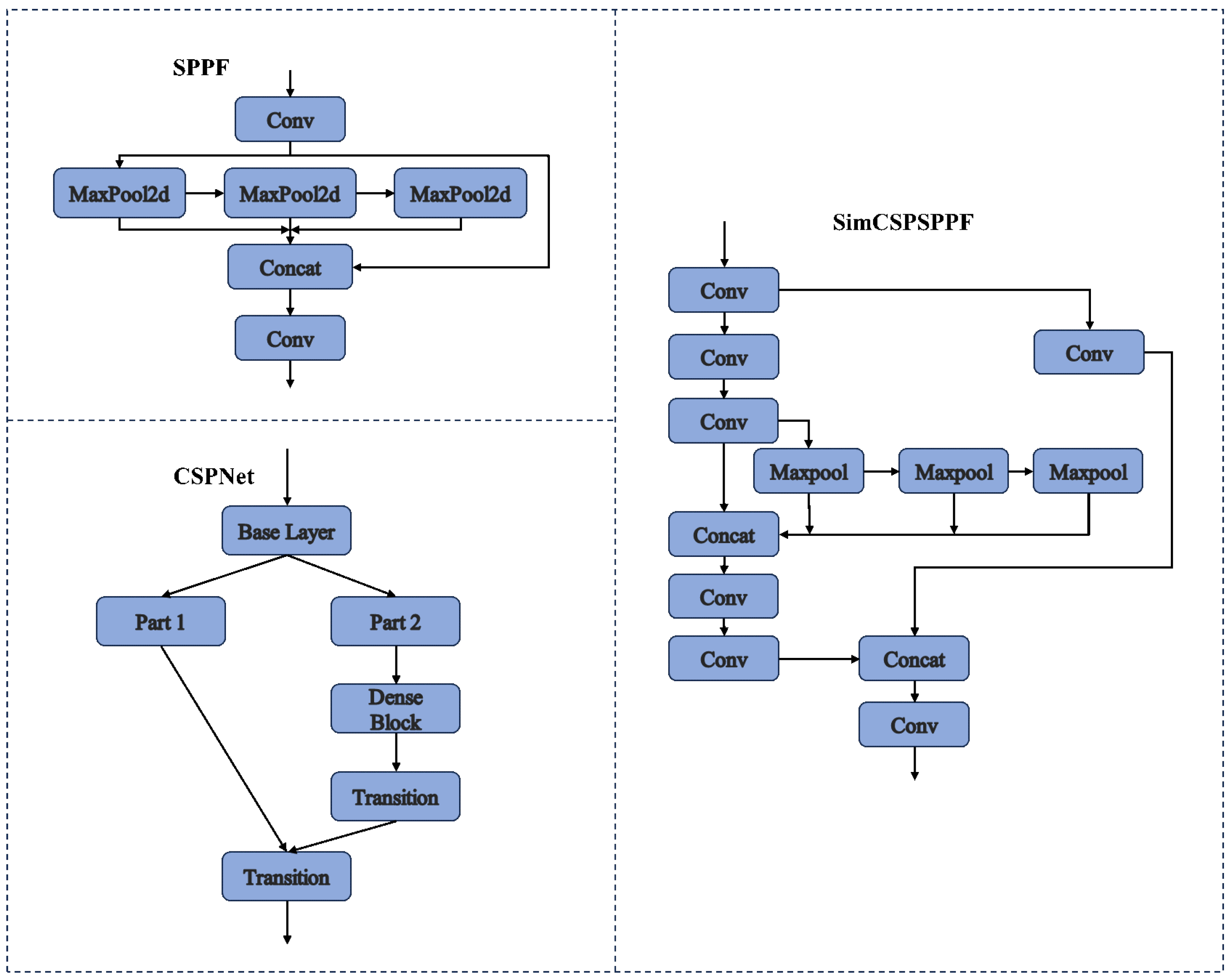
To improve the network’s receptive field capability and feature fusion, YOLOv4 [37] introduced the Spatial Pyramid Pooling (SPP) [38] module into its network structure. This module integrates feature information from different receptive fields through pooling operations at various scales. In addition, richer contextual information can be captured, resulting in a more accurate detection model. The Spatial Pyramid Pooling Fast (SPPF) is an improved version of the SPP, based on optimizations made to the pooling operation in order to reduce computation complexity while maintaining a model of multi-scale target detection performance. With the help of SPPF, YOLOv5 [16] can extract more detailed features from multi-scale feature maps when detecting objects, enhancing object detection accuracy. Wang et al. [39] introduced the cross-stage partial network (CSPNet), which enables more abundant gradient fusion information and enhances the network’s learning capability, all while reducing computational complexity. According to [40], the YOLOX network improved CSPNet and incorporated it into the backbone network. The test results show that the detection performance is improved. Li et al. [17] proposed SimCSPSPPF by combining CSPNet and SPPF and explored the influence of different types of SPP modules to assess its effectiveness. The results demonstrate that SimCSPSPPF significantly enhances model performance.

3. Method

3.1. BRA-YOLOv10 Model

YOLOv10 has been comprehensively optimized based on previous versions, improving efficiency while maintaining high accuracy. The model features numerous enhancements in network architecture, achieving better performance and speed. It offers more efficient feature design and optimizations in the classification head, downsampling mechanism, block design, and several other aspects. However, due to the small size and complex backgrounds of UAV targets, the model often fails to adequately focus on small targets, leading to the potential omission of key information. As a result, the model is not suitable for detecting UAV targets in complex environments. The purpose of this paper is to alleviate the above problems by improving the YOLOv10 algorithm and presenting a network model that is specifically designed in order to detect small UAVs. Figure 1 illustrates the overall architecture of the enhanced model, with the newly added modules highlighted in pink, while the other components, which belong to the original model, are shown in different colors. Specifically, the improvement plan is shown below: (1) The Bi-Level Routing Attention (BRA) mechanism is incorporated during feature extraction to focus the model on key target information. (2) A high-resolution small target detection layer (STDL) is added to the detection head to improve the model’s detection capability. (3) The SimCSPSPPF replaces SPPF for extracting target features on multiple scales. The following sections will provide a detailed discussion of these improvements.

3.2. Bi-Level Routing Attention

The attention mechanism (Equation (1)) is the core component of the vision transformer, capable of effectively capturing the relationships between distant features in the input data. As a result, it has become widely adopted in computer vision tasks.
Attention ( Q , K , V ) = softmax Q K T d k V
where d k is the number of columns of the Q and V matrices, and d k is the scaling factor, which is used to prevent the issue of gradient disappearance.
The pixel size of objects in UAV target detection is relatively small compared with background complexity. To improve the model’s attention to important features, this study incorporated the Bi-Level Routing Attention mechanism into the feature extraction phase of the YOLOv10 model. This approach minimizes background noise by removing irrelevant key-value pairs in coarse regions and then applies fine-grained token-to-token attention to the remaining areas, thereby boosting the model’s performance in complex environments. Figure 2 illustrates the structure of Bi-Level Routing Attention.
Figure 2 shows the input feature map X (denoted as X R C × H × W ) is initially divided into S × S sections, each containing the eigenvector H W / S 2 . These sections are then reorganized into X r , X r R S 2 × H W H W S 2 S 2 × C . Following this, the eigenvector undergoes a linear transformation to generate the matrices Q, K, and V, as described in Equation (2).
Q = X r W q , K = X r W k , V = X r W v
Then, a directed graph is constructed to identify the regions associated with a given area, the attention relationship between the regions is obtained, and the Q r and K r at the region level are obtained. The expression of the adjacency matrix A r is defined by Equation (3).
A r = Q r K r T , A r R S 2 × S 2 , Q r , K r R S 2 × C
According to Equation (4), I r is expressed as
I r = t o p k I n d e x A r , I r N S 2 × k
Using the topkIndex, the greatest k elements and their corresponding indices are selected from the adjacency matrix A r , while using the top-k method, the largest k elements are selected. Then, the expressions for K g and V g are given by Equation (5):
K g = gather K , I r , V g = gather V , I r K g , V g R S 2 × k H W S 2 × C
The gather operation extracts the top-k relevant regions’ keys and values from matrices K and V using the indices in I r , resulting in matrices K g and V g , respectively. Finally, an additional enhancement term, L C E ( V ) , is added after the obtained K g and V g have been processed by attention. The function L C E ( · ) represents the application of a deep convolution operation to the input x, with a kernel size of 5, which produces the output tensor O as defined in Equation (6).
O = A t t e n t i o n Q , K g , V g + L C E V
As in [35], the Bi-Level Routing Attention module replaces the PSA module in the backbone network, as illustrated in Figure 1. This adjustment allows the detection model to prioritize key input features over surrounding background information. By incorporating this attention mechanism, the model enhances its ability to detect targets, especially in complex backgrounds, leading to a significant improvement in detection accuracy.

3.3. Small Target Detection Layer

The SIDD dataset used in this study includes numerous small UAV targets, which have undergone significant loss of characteristic information due to extensive downsampling. According to Figure 3, this paper introduces a Small Target Detection Layer (STDL) to address the challenge of detecting small UAV targets. The incorporation of a high-resolution detection head enhances the model’s capability to detect small targets effectively.
Building upon the original model, a new feature map with higher resolution is introduced, enabling it to capture more detailed information about the target than the original model. Since small targets generally contain less feature information, the higher resolution P2-layer feature map can extract the details of these targets more accurately. Therefore, in order to successfully detect these small targets, an exclusive detection head, called “small target detection head”, is created based on the P2 layer feature map, which is specifically designed for the detection of such targets.
Using feature maps from the P2 layer in conjunction with those from the same scale in the backbone network, it is possible to effectively integrate information from different levels to enhance the backbone network’s ability to detect small targets more effectively. This enables small targets to be detected more accurately because information at different levels can be combined. The addition of a high-resolution detection head significantly enhances the model’s ability to capture small target features, greatly improving detection accuracy. This is one of the method’s main advantages. Moreover, the use of detection heads at multiple scales ensures the model’s stability when handling targets of varying sizes. However, this enhancement leads to higher computational and memory demands, which in turn reduces operational efficiency and increases model complexity.
In general, the small target detection layer (STDL) effectively addresses the challenge of small target sizes in UAV images, enhancing the model’s ability to detect small targets while maintaining robust performance across various scales.

3.4. SimCSPSPPF

Spatial Pyramid Pooling Fast (SPPF) is a module created to enhance receptive field and feature fusion capabilities within the YOLO network. SPPF performs multi-scale feature fusion through pooling operations while maintaining computational efficiency. It is lighter than the original Spatial Pyramid Pooling (SPP) and expands the receptive field without increasing computational complexity. Its core design involves applying pooling windows of various sizes to the input feature map and concatenating the results to boost the model’s ability to detect targets at multiple scales. Although SPPF improves efficiency, the correlation between features is weak due to its direct splicing of feature maps after separating and processing, which limits its feature expression ability.
The Cross Stage Partial Network (CSPNet) enhances gradient flow and reduces computational costs by splitting the feature map, processing each segment differently, and merging them at the final stage.
The SimCSPSPPF module adopts an architecture similar to CSPNet. According to Figure 4, the network increases the utilization of feature information through feature splitting and fusion mechanisms, effectively enhancing the ability of feature expression. Secondly, in the design of the spatial pyramid pooling, the traditional pyramid pooling operation is simplified by reducing the number of channels and adjusting the hidden layer structure while preserving the module’s capability to integrate features from multiple scales. This enhances feature representation and boosts detection accuracy. The SimCSPSPPF module further improves small target detection by preserving crucial low-level feature information, which is particularly important to small targets, and the module is better at preserving low-level feature information.

4. Experimental Preparation and Results

4.1. Dataset

The UAV targets in the SIDD [33] dataset are quadrotor UAVs, which are typically low, slow, and small targets. Due to the complex background in infrared images, clearly defining target edges becomes challenging, and the interference sources differ greatly across various scenes. To simulate real UAV intrusion scenes as closely as possible, the dataset is divided into four representative background types to examine how varying backgrounds affect UAV detection performance. The SIDD dataset contains a total of 4737 images with a resolution of 640 × 512 , including 2151 mountain scenes, 1093 city scenes, 780 sky scenes, and 713 sea scenes. Dataset statistics As shown in Figure 5, most UAVs occupy relatively small areas within an image, mostly in the center. Among the datasets, there is one that is used for model training and one that is used for evaluation. The two sets are divided into two groups in an 8:2 ratio. To facilitate subsequent analysis, the targets were divided into four categories based on size: greater than 20 × 20 , between 20 × 20 and 10 × 10 , between 10 × 10 and 5 × 5 , and less than 5 × 5 . Table 1 presents the target size distribution for each category in both the training and test sets. Figure 6 shows a sample from the SIDD dataset.

4.2. Implementation Details

During the experiment, the NVIDIA GeForce RTX 4090 GPU was used, with the running environment set to PyTorch 2.0.1, Python 3.9.19, CUDA 11.7, and Ubuntu 18.04. For training purposes, a maximum of 500 epochs was set. The sample images are inputted to the model at the original resolution because the dataset contains numerous small targets, and this approach preserves essential information about each target.

4.3. Evaluation Indicators

To assess the performance of the proposed object detection model, we used a variety of evaluation indicators, including precision and recall, mAP50 (mean average accuracy at 0.5 IoU thresholds), as well as mAP 50-95 (mean average accuracy at 0.5 to 0.95 IoU thresholds) in order to quantify its performance.
It can be understood that precision means the extent to which the model predicts positive samples in relation to all the samples that were tested, and its calculation formula is shown in Equation (7). A recall is a measure of the percentage of correctly predicted positive samples out of all actual positive samples, with its calculation formula shown in Equation (8).
P r e c i s i o n = T P T P + F P
R e c a l l = T P T P + F N
where T P refers to targets that were correctly detected, F P refers to background regions that were mistaken for targets, and F N refers to targets that were mistaken for background.
Average precision ( A P ) is a measure of how close the curve formed by precision and recall comes to the area under the curve, and its calculation formula is shown in Equation (9). The m A P represents mean average precision, and it refers to the number of A P values obtained for each sample category, which is then weighted by the A P values for each other. The m A P is an indicator of how effectively a model detects all sample categories, according to Equation (10).
A P = 0 1 P r e c i s i o n R e c a l l d R e c a l l
m A P = 1 N i = 1 N A P i
where N represents the number of classes, and for drone detection tasks, N = 1.
As a result of the combination of these four evaluation indexes, a framework for measuring the efficiency of a target detection model can be constructed.

4.4. Comparative Experiments

To determine whether the proposed improved algorithm is superior and effective compared with other excellent algorithms, we have compared it with other excellent algorithms in order to evaluate its superiority and effectiveness. Initially, the SIDD dataset contained four different scenes, each with a similar background, limiting the model’s evaluation in more complex environments. By combining data from these scenes into a single dataset, we were able to conduct a more thorough assessment of the model’s performance in challenging settings.
The results in Table 2 show that the proposed method can achieve precision values of 98.9% and mAP50 values of 96.5%, respectively, ranking first in both metrics. Compared with YOLOv10 and YOLOv11, precision improved by 2.5% and 1.6%, respectively, while mAP50 improved by 1.7% and 0.6%, respectively. Recall and mAP50-95 reached 92.3% and 67.6%, respectively. Recall improved by 2.9% and 2.0% over YOLOv10 and YOLOv11, respectively, while mAP50-95 increased by 0.8% compared with YOLOv10 but decreased by 0.7% compared with YOLOv11. The substantial performance improvement we’ve achieved demonstrates that our approach is well suited to the detection of UAV targets in complex and dynamic environments, which is a testament to its effectiveness. The number of parameters of the model reaches 10.09M, which is increased compared with YOLOv10 and YOLOv11, but its inference speed is 118 FPS, which meets the real-time requirements.
Figure 7 presents the proposed visual detection results for both the baseline model and the proposed method. The first row of the table shows the ground truth, while the second and third rows illustrate the detection results from YOLOv10s and the proposed approach, respectively. As observed, the proposed method outperforms the baseline model, accurately detecting targets that the baseline model fails to identify.
The results in Table 3 show the baseline model and the proposed method under four different scenes from the SIDD dataset that were tested. As shown in Table 3, under the city scene, the precision and recall for UAV target detection using the proposed method reached 99.1% and 99.6%, respectively, representing an increase of 3.6% and 1.0% compared with the detection results for both the baseline model and the table. The ground truth is shown, while the second is YOLOv10. In the mountain scene, the precision and recall reached 97.8% and 86.3%, respectively, showing an increase of 3.2% and 3.2% compared with YOLOv10. Additionally, the mAP50 reached 90.8%, an improvement of 1.0%. In the sea surface scene, the precision, recall, and mAP50 reached 96.4%, 93.6%, and 98.5%, respectively. Compared with YOLOv10, precision improved by 2.3%, recall increased by 0.6%, and mAP50 improved by 1.2%. In the sky scene, the detection method demonstrated excellent performance, with the proposed method achieving a mAP50 of 99.4%. As a result of the experimental findings of this study, the proposed method is superior in terms of performance.
To assess the detection performance of the proposed method on targets of various scales, we compared the trained baseline model with the proposed method on the SIDD test set and computed their detection rates. The detection rate is determined by the ratio of detected targets to the total number of targets. Table 4 and Figure 8 summarize the experimental results. From the results obtained, when the target size is between 20 × 20 and 10 × 10 , the proposed method achieves a detection rate of 94.37%, surpassing the baseline model by 0.71%. When the target size is between 10 × 10 and 5 × 5 , the detection rate reaches 84.97%, which is 16.76% higher than the baseline model. The result indicates that the proposed method has significant advantages in detecting small-sized targets when compared with other approaches.

4.5. Ablation Experiments

For the purpose of verifying the efficacy of each improvement strategy, ablation experiments were conducted on a mixed background dataset of the SIDD dataset to examine each of the proposed improvement strategies. In this experiment, in order to more accurately evaluate the contribution of each module, we adopted the experimental method of adding modules one by one. The ablation experimental results under different improvements are presented in Table 5, where ✓ denotes the application of the corresponding enhancement.
The results in Table 5 demonstrate that incorporating each improvement strategy into the baseline model leads to varying degrees of performance enhancement in detection. The introduction of the BRA approach in the backbone network improves focus on key information in the feature map, boosting precision by 0.8%. Additionally, the STDL enhances the model’s ability to detect small targets, leading to a 1.1% increase in mAP50. The SimCSPSPPF module improves the retention of low-level feature information, thus improving detection accuracy for small targets. Precision and recall are both increased by 2.5% and 2.9%, respectively, by retaining low-level information. This enhancement results from our method’s ability to effectively handle small target scenarios while extracting features from each target with greater precision. The introduction of the BRA module optimizes the model’s focus on crucial information, reducing background interference and improving detection precision. Building upon this, we incorporate an STDL, which allows the model to capture finer details of small targets. Additionally, the SimCSPSPPF module integrates the multi-scale pooling capabilities of SPPF with the cross-stage feature fusion of CSPNet, which preserves essential low-level feature information and substantially boosts small target detection performance. In this study, the model obtained the most efficient performance in all metrics when the BRA, STDL, and SimCSPSPPF modules were combined together.

4.6. Generalization Experiments

Generalization experiments were conducted on the datasets TIB-Net [41], Det-Fly [42], and UAVfly [43] to determine whether the model exhibits generalizing ability. The experimental setup follows the same procedure as described in Section 4.2. The model has been retrained, and the results are presented in Table 6.
The TIB-Net UAV dataset consists of 2,850 images featuring various UAV types, such as multi-rotor and fixed-wing UAVs. The dataset covers multiple low-altitude scenarios, such as the sky, trees, and buildings, and takes into account the sampling needs of different time and weather conditions. In the Det-Fly dataset, there are 13,271 images of the target miniature unmanned aerial vehicle (DJI Mavic), involving the sky, city, field, and mountain on four types of environmental backgrounds, including different viewing angles, target sizes, and lighting conditions. A UAVfly dataset contains 10,281 images, which include a wide variety of geographical environments, from urban areas to suburban areas to deserts, fields, lakes, skies, and mountains.
Generalization experiments were conducted based on these three datasets. Table 6 shows that the proposed method maintains a high level of various indicators across different datasets, demonstrating the method’s excellent generalization performance and the ability to adapt the proposed method effectively to a variety of UAV target detection tasks.
As shown in Figure 9, the TIB-Net, Det-Fly, and UAVfly datasets cover a variety of scenes, including the sky, trees, cities, mountains, and more, and involve different lighting conditions and shooting angles. Through the visualization results, the proposed method performs well in complex environments and under varying lighting conditions, demonstrating its strong detection capability. Especially in diverse scenes, this method shows excellent generalization performance, verifying its effectiveness across different environments.

5. Conclusions

In this study, a novel small UAV detection method, BRA-YOLOv10, is proposed, marking a significant advancement over previous research. This method incorporates several innovative components to enhance detection performance in complex environments.
Firstly, the Bi-Level Routing Attention mechanism is introduced during the feature extraction phase, optimizing the model’s focus on critical information while suppressing background information. This enhancement enables the model to better prioritize important features for improved detection accuracy. Secondly, based on this improvement, a high-resolution small target detection layer (STDL) is added to provide more detailed information, thus enhancing detection accuracy. Then, to further enhance model performance, the SimCSPSPPF module is introduced, optimizing adaptability to complex detection tasks and preserving low-level feature information, which in turn improves small target detection accuracy.
Finally, the results of the experiments on the SIDD dataset show that BRA-YOLOv10 outperforms the YOLOv10 model in many key indicators. Specifically, the proposed methods precision and mAP50 reach 98.9% and 96.5%, respectively, which are 2.5% and 1.7% higher than YOLOv10; recall and mAP50-95 reach 92.3% and 67.6%, respectively; and recall is 2.9% higher than YOLOv10. mAP50-95 improved by 0.8% compared with YOLOv10. When the target size is between 10 × 10 and 5 × 5 , its target detection rate reaches 84.97%, which is 16.76% higher than that of YOLOv10.
In addition, extensive ablation experiments confirm the effectiveness of each component of the proposed method, and its good generalization ability is verified on a variety of datasets (TIB-Net, Det-Fly, and UAVfly), proving that it can adapt to different scenarios and task requirements.
However, these improvements result in higher computational complexity and extended inference time. Future studies will focus on improving detection accuracy in complex environments while optimizing resource consumption and inference efficiency to achieve higher practical application value.

Author Contributions

Conceptualization, Q.Z., X.W. and Y.T.; methodology, Q.Z.; software, Q.Z.; validation, Q.Z., X.W. and K.W.; formal analysis, Q.Z. and X.W.; investigation, X.W., K.W. and G.J.; resources, Y.T., H.S., Z.X. and Y.Z.; data curation, X.W. and G.J.; writing—original draft, Q.Z.; writing—review and editing, Q.Z., X.W. and H.S.; visualization, Q.Z., X.W. and K.W.; supervision, Y.T., H.S., Z.X. and Y.Z.; project administration, Y.T. and X.W. All authors have read and agreed to the published version of the manuscript.

Funding

This research was funded by the Xi’an Institute of Optics and Precision Mechanics, Chinese Academy of Sciences, grant number E45531ZB.

Data Availability Statement

The SIDD dataset is available at https://github.com/Dang-zy/SIDD.git (accessed on 5 September 2024). The TIB-Net dataset is available at https://github.com/kyn0v/TIB-Net.git (accessed on 7 September 2024). The Det-Fly dataset is available at https://github.com/Jake-WU/Det-Fly (accessed on 20 September 2024). The UAVfly dataset is available at https://github.com/lucien22588/UAVfly.git (accessed on 24 September 2024).

Conflicts of Interest

The authors declare no conflicts of interest.

References

  1. Lyu, M.; Zhao, Y.; Huang, C.; Huang, H. Unmanned aerial vehicles for search and rescue: A survey. Remote Sens. 2023, 15, 3266. [Google Scholar] [CrossRef]
  2. Molina, A.A.; Huang, Y.; Jiang, Y. A review of unmanned aerial vehicle applications in construction management: 2016–2021. Standards 2023, 3, 95–109. [Google Scholar] [CrossRef]
  3. Radoglou-Grammatikis, P.; Sarigiannidis, P.; Lagkas, T.; Moscholios, I. A compilation of UAV applications for precision agriculture. Comput. Netw. 2020, 172, 107148. [Google Scholar] [CrossRef]
  4. Gu, X.; Zhang, G. A survey on UAV-assisted wireless communications: Recent advances and future trends. Comput. Commun. 2023, 208, 44–78. [Google Scholar] [CrossRef]
  5. Shi, X.; Yang, C.; Xie, W.; Liang, C.; Shi, Z.; Chen, J. Anti-drone system with multiple surveillance technologies: Architecture, implementation, and challenges. IEEE Commun. Mag. 2018, 56, 68–74. [Google Scholar] [CrossRef]
  6. Samaras, S.; Diamantidou, E.; Ataloglou, D.; Sakellariou, N.; Vafeiadis, A.; Magoulianitis, V.; Lalas, A.; Dimou, A.; Zarpalas, D.; Votis, K.; et al. Deep learning on multi sensor data for counter UAV applications—A systematic review. Sensors 2019, 19, 4837. [Google Scholar] [CrossRef]
  7. Zhang, W.; Cong, M.; Wang, L. Algorithms for optical weak small targets detection and tracking. In Proceedings of the International Conference on Neural Networks and Signal Processing, Nanjing, China, 14–17 December 2003; Volume 1, pp. 643–647. [Google Scholar]
  8. Girshick, R.; Donahue, J.; Darrell, T.; Malik, J. Rich feature hierarchies for accurate object detection and semantic segmentation. In Proceedings of the IEEE Conference on Computer Vision and Pattern Recognition, Columbus, OH, USA, 23–28 June 2014; pp. 580–587. [Google Scholar]
  9. Girshick, R. Fast r-cnn. arXiv 2015, arXiv:1504.08083. [Google Scholar]
  10. Ren, S. Faster r-cnn: Towards real-time object detection with region proposal networks. arXiv 2015, arXiv:1506.01497. [Google Scholar] [CrossRef]
  11. Redmon, J. You only look once: Unified, real-time object detection. In Proceedings of the IEEE Conference on Computer Vision and Pattern Recognition, Las Vegas, NV, USA, 27–30 June 2016. [Google Scholar]
  12. Liu, W.; Anguelov, D.; Erhan, D.; Szegedy, C.; Reed, S.; Fu, C.Y.; Berg, A.C. Ssd: Single shot multibox detector. In Proceedings of the Computer Vision–ECCV 2016: 14th European Conference, Amsterdam, The Netherlands, 11–14 October 2016; Proceedings, Part I 14. Springer: Berlin/Heidelberg, Germany, 2016; pp. 21–37. [Google Scholar]
  13. Wang, A.; Chen, H.; Liu, L.; Chen, K.; Lin, Z.; Han, J.; Ding, G. Yolov10: Real-time end-to-end object detection. arXiv 2024, arXiv:2405.14458. [Google Scholar]
  14. Mei, J.; Zhu, W. BGF-YOLOv10: Small Object Detection Algorithm from Unmanned Aerial Vehicle Perspective Based on Improved YOLOv10. Sensors 2024, 24, 6911. [Google Scholar] [CrossRef]
  15. Bakirci, M.; Dmytrovych, P.; Bayraktar, I.; Anatoliyovych, O. Multi-Class Vehicle Detection and Classification with YOLO11 on UAV-Captured Aerial Imagery. In Proceedings of the 2024 IEEE 7th International Conference on Actual Problems of Unmanned Aerial Vehicles Development (APUAVD), Kyiv, Ukraine, 22–24 October 2024; pp. 191–196. [Google Scholar]
  16. Khanam, R.; Hussain, M. What is YOLOv5: A deep look into the internal features of the popular object detector. arXiv 2024, arXiv:2407.20892. [Google Scholar]
  17. Li, C.; Li, L.; Geng, Y.; Jiang, H.; Cheng, M.; Zhang, B.; Ke, Z.; Xu, X.; Chu, X. Yolov6 v3. 0: A full-scale reloading. arXiv 2023, arXiv:2301.05586. [Google Scholar]
  18. Wang, C.Y.; Bochkovskiy, A.; Liao, H.Y.M. YOLOv7: Trainable bag-of-freebies sets new state-of-the-art for real-time object detectors. In Proceedings of the IEEE/CVF Conference on Computer Vision and Pattern Recognition, Vancouver, BC, Canada, 17–24 June 2023; pp. 7464–7475. [Google Scholar]
  19. Wang, C.Y.; Liao, H.Y.M.; Yeh, I.H. Designing network design strategies through gradient path analysis. arXiv 2022, arXiv:2211.04800. [Google Scholar]
  20. Varghese, R.; Sambath, M. YOLOv8: A Novel Object Detection Algorithm with Enhanced Performance and Robustness. In Proceedings of the 2024 International Conference on Advances in Data Engineering and Intelligent Computing Systems (ADICS), Chennai, India, 18–19 April 2024; pp. 1–6. [Google Scholar]
  21. Khanam, R.; Hussain, M. YOLOv11: An overview of the key architectural enhancements. arXiv 2024, arXiv:2410.17725. [Google Scholar]
  22. Hu, J.; Shen, L.; Sun, G. Squeeze-and-excitation networks. In Proceedings of the IEEE Conference on Computer Vision and Pattern Recognition, Salt Lake City, UT, USA, 18–23 June 2018; pp. 7132–7141. [Google Scholar]
  23. Hou, Q.; Zhou, D.; Feng, J. Coordinate attention for efficient mobile network design. In Proceedings of the IEEE/CVF Conference on Computer Vision and Pattern Recognition, Nashville, TN, USA, 20–25 June 2021; pp. 13713–13722. [Google Scholar]
  24. Wang, Q.; Wu, B.; Zhu, P.; Li, P.; Zuo, W.; Hu, Q. ECA-Net: Efficient channel attention for deep convolutional neural networks. In Proceedings of the IEEE/CVF Conference on Computer Vision and Pattern Recognition, Seattle, WA, USA, 13–19 June 2020; pp. 11534–11542. [Google Scholar]
  25. Woo, S.; Park, J.; Lee, J.Y.; Kweon, I.S. Cbam: Convolutional block attention module. In Proceedings of the European Conference on Computer Vision (ECCV), Munich, Germany, 8–14 September 2018; pp. 3–19. [Google Scholar]
  26. Liu, Y.; Shao, Z.; Hoffmann, N. Global attention mechanism: Retain information to enhance channel-spatial interactions. arXiv 2021, arXiv:2112.05561. [Google Scholar]
  27. Yang, L.; Zhang, R.Y.; Li, L.; Xie, X. Simam: A simple, parameter-free attention module for convolutional neural networks. In Proceedings of the International Conference on Machine Learning, Virtual, 18–24 July 2021; pp. 11863–11874. [Google Scholar]
  28. Wang, C.; Meng, L.; Gao, Q.; Wang, J.; Wang, T.; Liu, X.; Du, F.; Wang, L.; Wang, E. A lightweight UAV swarm detection method integrated attention mechanism. Drones 2022, 7, 13. [Google Scholar] [CrossRef]
  29. Li, C.; Wang, J. Remote sensing image location based on improved Yolov7 target detection. Pattern Anal. Appl. 2024, 27, 50. [Google Scholar] [CrossRef]
  30. Liu, W.; Quijano, K.; Crawford, M.M. YOLOv5-Tassel: Detecting tassels in RGB UAV imagery with improved YOLOv5 based on transfer learning. IEEE J. Sel. Top. Appl. Earth Obs. Remote Sens. 2022, 15, 8085–8094. [Google Scholar] [CrossRef]
  31. Wang, G.; Chen, Y.; An, P.; Hong, H.; Hu, J.; Huang, T. UAV-YOLOv8: A small-object-detection model based on improved YOLOv8 for UAV aerial photography scenarios. Sensors 2023, 23, 7190. [Google Scholar] [CrossRef]
  32. Zhu, L.; Wang, X.; Ke, Z.; Zhang, W.; Lau, R.W. Biformer: Vision transformer with bi-level routing attention. In Proceedings of the IEEE/CVF Conference on Computer Vision and Pattern Recognition, Vancouver, BC, Canada, 17–24 June 2023; pp. 10323–10333. [Google Scholar]
  33. Yuan, S.; Sun, B.; Zuo, Z.; Huang, H.; Wu, P.; Li, C.; Dang, Z.; Zhao, Z. IRSDD-YOLOv5: Focusing on the infrared detection of small drones. Drones 2023, 7, 393. [Google Scholar] [CrossRef]
  34. Ni, J.; Zhu, S.; Tang, G.; Ke, C.; Wang, T. A small-object detection model based on improved YOLOv8s for UAV image scenarios. Remote Sens. 2024, 16, 2465. [Google Scholar] [CrossRef]
  35. Sun, S.; Mo, B.; Xu, J.; Li, D.; Zhao, J.; Han, S. Multi-YOLOv8: An infrared moving small object detection model based on YOLOv8 for air vehicle. Neurocomputing 2024, 588, 127685. [Google Scholar] [CrossRef]
  36. Liu, B.; Luo, H. An improved Yolov5 for multi-rotor UAV detection. Electronics 2022, 11, 2330. [Google Scholar] [CrossRef]
  37. Bochkovskiy, A.; Wang, C.Y.; Liao, H.Y.M. Yolov4: Optimal speed and accuracy of object detection. arXiv 2020, arXiv:2004.10934. [Google Scholar]
  38. He, K.; Zhang, X.; Ren, S.; Sun, J. Spatial pyramid pooling in deep convolutional networks for visual recognition. IEEE Trans. Pattern Anal. Mach. Intell. 2015, 37, 1904–1916. [Google Scholar] [CrossRef]
  39. Wang, C.Y.; Liao, H.Y.M.; Wu, Y.H.; Chen, P.Y.; Hsieh, J.W.; Yeh, I.H. CSPNet: A new backbone that can enhance learning capability of CNN. In Proceedings of the IEEE/CVF Conference on Computer Vision and Pattern Recognition Workshops, Seattle, WA, USA, 13–19 June 2020; pp. 390–391. [Google Scholar]
  40. Ge, Z. Yolox: Exceeding yolo series in 2021. arXiv 2021, arXiv:2107.08430. [Google Scholar]
  41. Sun, H.; Yang, J.; Shen, J.; Liang, D.; Ning-Zhong, L.; Zhou, H. TIB-Net: Drone detection network with tiny iterative backbone. IEEE Access 2020, 8, 130697–130707. [Google Scholar] [CrossRef]
  42. Zheng, Y.; Chen, Z.; Lv, D.; Li, Z.; Lan, Z.; Zhao, S. Air-to-air visual detection of micro-uavs: An experimental evaluation of deep learning. IEEE Robot. Autom. Lett. 2021, 6, 1020–1027. [Google Scholar] [CrossRef]
  43. Cheng, Q.; Wang, Y.; He, W.; Bai, Y. Lightweight air-to-air unmanned aerial vehicle target detection model. Sci. Rep. 2024, 14, 2609. [Google Scholar] [CrossRef]
Figure 1. The BRA-YOLOv10 network structure.
Figure 1. The BRA-YOLOv10 network structure.
Drones 09 00159 g001
Figure 2. Structure of the Bi-Level routing attention.
Figure 2. Structure of the Bi-Level routing attention.
Drones 09 00159 g002
Figure 3. STDL: a layer designed for detecting small targets.
Figure 3. STDL: a layer designed for detecting small targets.
Drones 09 00159 g003
Figure 4. SPPF, CSPNet, SimCSPSPPF structure.
Figure 4. SPPF, CSPNet, SimCSPSPPF structure.
Drones 09 00159 g004
Figure 5. Statistics of UAVs in the dataset images: (a) position, (b) aspect ratio (height to width).
Figure 5. Statistics of UAVs in the dataset images: (a) position, (b) aspect ratio (height to width).
Drones 09 00159 g005
Figure 6. SIDD dataset example: (a) city scene, (b) mountain scene, (c) sea scene, (d) sky scene. Targets are marked with red circles.
Figure 6. SIDD dataset example: (a) city scene, (b) mountain scene, (c) sea scene, (d) sky scene. Targets are marked with red circles.
Drones 09 00159 g006
Figure 7. Results of the baseline model and the method presented are visualized.
Figure 7. Results of the baseline model and the method presented are visualized.
Drones 09 00159 g007
Figure 8. Comparison of detection rates of different target sizes between the baseline model and the proposed method under the SIDD test set.
Figure 8. Comparison of detection rates of different target sizes between the baseline model and the proposed method under the SIDD test set.
Drones 09 00159 g008
Figure 9. The proposed method visualizes the results on the TIB-Net, Det-Fly, and UAVfly datasets.
Figure 9. The proposed method visualizes the results on the TIB-Net, Det-Fly, and UAVfly datasets.
Drones 09 00159 g009
Table 1. Number and proportion of each target size of SIDD data training set and test set.
Table 1. Number and proportion of each target size of SIDD data training set and test set.
SIDD DatasetTrainTest
Target SizeNumberProportionNumberProportion
>400146938.78%34936.78%
400–100161442.61%42644.89%
100–2569718.40%17318.23%
<2580.21%10.11%
Table 2. Evaluation of detection performance in complex environments using different algorithms.
Table 2. Evaluation of detection performance in complex environments using different algorithms.
MethodsSIDDParamsFPS
PrecisionRecallmAP50mAP50-95(M)
YOLOv50.9850.9260.9610.6617.01236
YOLOv80.9750.8990.9560.67911.13206
YOLOv100.9640.8940.9480.6688.04145
YOLOv110.9730.9030.9590.6839.41169
ours0.9890.9230.9650.67610.09118
Table 3. Experimental results of baseline model and the proposed method under different scenes.
Table 3. Experimental results of baseline model and the proposed method under different scenes.
SceneMethodsPrecisionRecallmAP50mAP50-95
CityYOLOv100.9550.9860.9920.755
ours0.9910.9960.9840.755
MountainYOLOv100.9460.8310.8980.58
ours0.9780.8630.9080.575
SeaYOLOv100.9410.930.9730.56
ours0.9640.9360.9850.568
SkyYOLOv100.980.9940.9950.804
ours0.9860.9740.9940.79
Table 4. Detection rates of different target sizes of the baseline model and the proposed method under the SIDD test set.
Table 4. Detection rates of different target sizes of the baseline model and the proposed method under the SIDD test set.
MethodsTarget Size
>400400–100100–25<25
YOLOv10s98.28%93.66%68.21%100%
ours97.71%94.37%84.97%100%
Table 5. Results of model ablation experiments in complex scenes.
Table 5. Results of model ablation experiments in complex scenes.
BaselineTypeSIDD
BRASTDLSimCSPSPPFPrecisionRecallmAP50mAP50-95
YOLOv10s0.9640.8940.9480.668
0.9720.8840.9470.659
0.9860.9170.9590.671
0.9890.9230.9650.676
Table 6. Generalization experiments of the method proposed in this paper under different datasets.
Table 6. Generalization experiments of the method proposed in this paper under different datasets.
DatasetsPrecisionRecallmAP50mAP50-95
TIB-Net0.9260.9310.9650.427
Det-Fly0.9710.9650.9890.72
UAVfly0.9960.9930.9950.876
Disclaimer/Publisher’s Note: The statements, opinions and data contained in all publications are solely those of the individual author(s) and contributor(s) and not of MDPI and/or the editor(s). MDPI and/or the editor(s) disclaim responsibility for any injury to people or property resulting from any ideas, methods, instructions or products referred to in the content.

Share and Cite

MDPI and ACS Style

Zhang, Q.; Wang, X.; Shi, H.; Wang, K.; Tian, Y.; Xu, Z.; Zhang, Y.; Jia, G. BRA-YOLOv10: UAV Small Target Detection Based on YOLOv10. Drones 2025, 9, 159. https://doi.org/10.3390/drones9030159

AMA Style

Zhang Q, Wang X, Shi H, Wang K, Tian Y, Xu Z, Zhang Y, Jia G. BRA-YOLOv10: UAV Small Target Detection Based on YOLOv10. Drones. 2025; 9(3):159. https://doi.org/10.3390/drones9030159

Chicago/Turabian Style

Zhang, Quanyu, Xin Wang, Heng Shi, Kunhui Wang, Yan Tian, Zhaohui Xu, Yongkang Zhang, and Gaoxiang Jia. 2025. "BRA-YOLOv10: UAV Small Target Detection Based on YOLOv10" Drones 9, no. 3: 159. https://doi.org/10.3390/drones9030159

APA Style

Zhang, Q., Wang, X., Shi, H., Wang, K., Tian, Y., Xu, Z., Zhang, Y., & Jia, G. (2025). BRA-YOLOv10: UAV Small Target Detection Based on YOLOv10. Drones, 9(3), 159. https://doi.org/10.3390/drones9030159

Article Metrics

Back to TopTop