Bearing-Only Passive Localization and Optimized Adjustment for UAV Formations Under Electromagnetic Silence
Highlights
- A comprehensive framework for bearing-only passive localization and adjustment of UAV formations under electromagnetic silence is proposed, comprising three core models: geometric trilateration, hierarchical emitter identification, and a cyclic cooperative strategy (PEJE) optimized by an improved genetic algorithm (GA-IADNS).
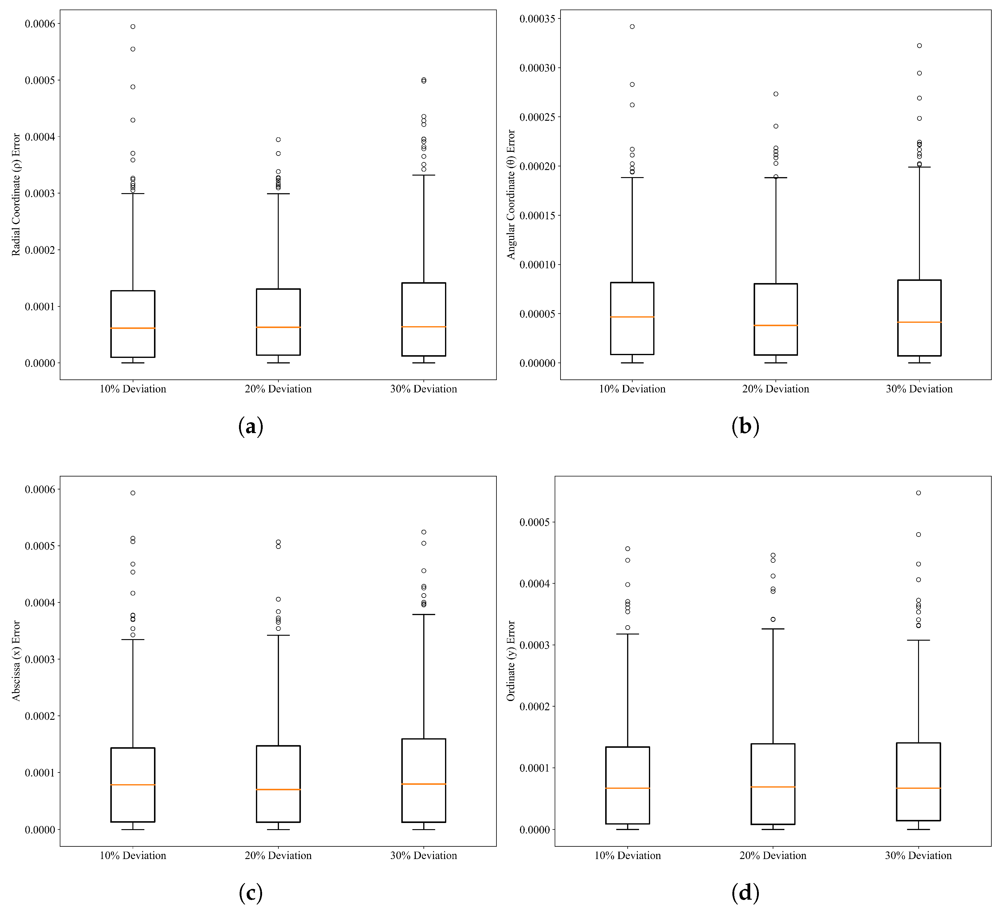
- The cyclic cooperative strategy (PEJE) enables high-precision formation convergence with negligible positional errors (e.g., maximum radial deviation <0.0001 m, angular deviation <0.00013°) and demonstrates strong robustness across varying initial deviations (up to 30%R).
- This research enables autonomous and collaborative UAV formation control in electromagnetically silent environments, enhancing stealth, anti-interference capability, and operational safety without relying on active signal emission.
- The integration of dynamic role-switching and optimized signal scheduling provides a scalable and systematic solution for real-world applications in surveillance, search and rescue, and other fields requiring strict electromagnetic compliance.
Abstract
1. Introduction
- (i)
- Positioning ambiguity: When only a limited number of transmitters are available, the geometric constraints provided by angle-of-arrival measurements are generally insufficient to uniquely determine the target location. As a result, the estimated position of the drone may converge to one of several feasible solutions, leading to ambiguity and unreliable positioning outcomes.
- (ii)
- Emitter dependency: Most existing studies presume that the emitter’s position is both fixed and precisely known. In practical scenarios, however, the emitter location may be partially uncertain or subject to dynamic variation, potentially introducing significant errors in angle matching and subsequent position correction.
- (iii)
- Regarding position adjustment in drone swarms, existing strategies often lack a systematic mechanism to determine which drones should act as signal transmitters or receivers at each iteration step, or rely solely on fixed adjustment schedules. This limitation gives rise to two major issues: first, unplanned assignment of signal roles may leave drones with larger initial positional deviations without sufficient angular references, resulting in error accumulation; second, fixed iterative procedures are unable to adapt to the dynamic deviation states of individual drones, leading to prolonged convergence times, redundant corrective actions, and ultimately a failure to achieve an optimal balance between real-time responsiveness and formation accuracy.
- Trilateration Localization A polar coordinate-based geometric model is established for scenarios where three drones with fully known emission source positions are present within the formation. This model effectively eliminates positional ambiguity and enables unique localization of the receiving drone.
- Hierarchical Emitter Identification and Localization Model: For scenarios involving partially unknown emission sources, a hierarchical decision strategy based on an angle database is proposed. This approach precomputes all possible expected direction angles between transmitters and receivers and compares them with measured angle data. As a result, it effectively resolves positional ambiguities in drone localization caused by uncertain emission sources and enhances the reliability of emitter identification.
- Multi-UAV Signal Interaction-Based Iterative Strategy for Cooperative Position Adjustment(PEJE): To address formation adjustment under dynamic emission source conditions, a perception–exploration–judgment–execution (PEJE) cycle is proposed, allowing each drone to iteratively switch between transmitter and receiver roles. Integrated with an improved genetic algorithm (GA-IADNS) for optimizing signal transmission and reception sequences, this strategy ensures both convergence speed and adjustment accuracy during the cooperative positioning process.
2. Literature Review
2.1. UAV Formation Control
2.2. UAV Formation Maintenance and Passive Localization
2.3. Cooperative Control of UAV Formation Based on Bearing Information
2.4. Research Gap
3. Problem Statement
3.1. Problem Description
- 1.
- The central drone and two drones positioned on the circumference transmit signals to determine the position of the drone receiving the signals.
- 2.
- The central drone, one drone with a fixed position on the circle, and at least one drone with an uncertain position on the circle transmit signals to determine the position of the drone receiving the signals.
- 3.
- The central drone and up to three drones in a variable formation, which are not necessarily in a circle but have specific numbers, transmit signals. The remaining drones receive the signals, adjust their positions, and reach their desired locations.
3.2. Assumption
- 1.
- Each drone knows its own number and it knows its approximate position. In this paper, it is assumed that the positions of each drone are slightly offset. It is assumed that the drones are distributed in a circle with the correct position as the center and a radius of R. The size of R is related to the size of the formation. In this paper, it is set to of the radius of the circular formation.
- 2.
- The range of direction angle (also known as bearing angle) information received by the drone is defined as the angle rotated when the line connecting the drone transmitting the signal (also known as the transmitter) and the drone receiving the signal (also known as the receiver) is rotated counterclockwise from the line connecting the drone with the smaller number and the drone receiving the signal to the line connecting the drone with the larger number and the drone receiving the signal. The time taken for the drone to adjust its position is ignored.
- 3.
- All drones maintain the same altitude based on their own altitude information;
- 4.
- All drones that need to be located can only rely on the information data received from the source drone, and drones cannot share data with each other.
4. Mathematical Model
4.1. Trilateration Localization Model with Three Known Emitters
4.1.1. Calculation of the UAV Direction Angle
4.1.2. Localization of the UAV
4.2. Hierarchical Emitter Identification and Localization Model with Partially Unknown Emitters
4.2.1. Analysis of Receiver Direction Angle with Deviation-Free UAV Formation Positioning
4.2.2. Receiver Direction Angle Analysis in the Presence of UAV Positioning Errors
4.2.3. Localization of UAV Using a Second Unknown Emitter
- 1.
- Analysis of UAV localization under the condition of ; As shown in Figure 8, when , . Under the constraint that , an inscribed circle is constructed using and as the central angles, corresponding to the inscribed circles of and , respectively, denoted as and . At this point, the position of the drone should be located within the common area where the region formed by and intersects with , i.e., the red shaded area in Figure 8.Further analysis reveals that for the red shaded area in Figure 8, a second unknown transmitter source (the fourth transmitter source) is introduced. The drone transmits a signal to , and combined with the signal transmitted by drone , the corresponding direction angle is obtained. Through simulation and exhaustive analysis, it is found that for drones where , the measured by does not belong to the range . At this point, the drone ’s ID can be directly confirmed using the simple unknown source confirmation method described in Section 4.2.1 and Section 4.2.2, thereby achieving receiver localization. However, for the case where , the situation where still occurs, making it impossible to determine the ID of the transmitter . Further improvements and optimizations to the localization method are therefore required.
- 2.
- Analysis of UAV localization under the condition of . As shown in Figure 9, under the interval restriction , at this time. Again, draw a circumscribed circle with and as the circumference angles, i.e., the circumscribed circles corresponding to and , also denoted as and . As discussed earlier, the position of the drone should be located within the region formed by and and the intersection with circle , i.e., the red shaded area in Figure 9.Further analysis reveals that for points within the red shaded region in Figure 9, introducing a second unknown transmitter source (the fourth transmitter source) drone to transmit signals to yields . Consistent with the results discussed earlier, simulation-based analysis reveals that for drones where , the measured by does not fall within the range , meaning that the receiver’s positioning can be directly achieved at this point. However, for the case where , may also fall within the range , making it impossible to locate the drone .
- 3.
- Analysis of UAV localization under the condition of .Based on the analysis of the above two points, under the condition that , if , the drone still cannot determine the identification number of the source drone using angles or , nor can it determine its own position. However, for the drone, if it can confirm that and belong to the range , then it can be concluded that the values of the two unknown-numbered source drones and can only be one of the two cases in Equation (17).Therefore, if it is possible to determine which of these two situations applies through computational analysis, the values of and can be determined simultaneously, thereby achieving drone positioning. Considering that the information regarding the back angle has not yet been utilized after introducing the second unknown transmitter source for positioning, this paper proposes to further utilize the value of for additional analysis.As shown in Figure 10a, when and , based on Figure 8, draw the drone position range corresponding to . Based on the definition of angle in this paper, the circumscribed circles are still drawn using and as the central angles, i.e., the circumscribed circles corresponding to and , denoted as and , respectively. At this point, the position of the drone should be located in the intersection of the region formed by and and the region formed by and , both of which are inside , i.e., the red highlighted region in Figure 10. This region represents the position range of the drone when and .As shown in Figure 10b, when and , draw the position range of drone corresponding to based on Figure 9. Similarly, construct the circumscribed circles corresponding to and , denoted as and , respectively. Similarly, the position range of drone at this time is the red highlighted area in Figure 10b.The positional regions of the drone under both conditions in Equation (17) are depicted in the same diagram, as shown in Figure 11. The red cross-hatched shaded area represents the positional range of the drone when and . The blue shaded area represents the positional range of the drone when and . Now, consider determining whether the drone is located within the red shaded area or the blue shaded area based on the value of angle . Suppose is at point N within the red shaded area. Constructing the circumcircle of through point N yields . It can be observed that point M within the blue shaded area also lies on . This indicates that the angle measured by the drone at points M and N is equal. Thus, even when incorporating information, it remains impossible to determine whether is in the red or blue shaded area, and the receiver positioning problem remains unsolved.
4.2.4. Localization of UAV Using a Second Unknown Emitter
4.3. Cyclic Cooperative Adjustment Strategy for Formation Convergence
4.3.1. A Multi-UAV Signal Interaction-Based Iterative Strategy for Cooperative Position Adjustment (PEJE)
- 1.
- Perceive: The signal-receiving UAV acquires real-time direction angle information from both stationary () and moving signal sources, serving as raw data for position assessment.
- 2.
- Explore: The receiver centers on its current position and, within a preset neighborhood, employs an adaptive discrete neighborhood search algorithm to move to different discrete points. It instantly measures the actual direction angle relative to the transmitter source at each point, forming multiple sets of angular data samples.
- 3.
- Judge: The receiver compares the actual direction angle detected with the desired direction angle. By evaluating the quality of each discrete point through an objective function, it identifies the optimal position P with the smallest deviation.
- 4.
- Execute: Based on the analysis results, the receiver adjusts its position to point P, completing this round of adjustment. Subsequently, according to the signal transmission and reception adjustment sequence T, some UAVs switch transmission/reception states and enter the next cycle, continuing until the entire formation converges to the desired position. These four steps form a critical closed-loop mechanism in the UAV position adjustment process, known as the PEJE loop.
4.3.2. Adaptive Discrete Neighborhood Search Algorithm
| Algorithm 1: Adaptive Discrete Neighborhood Search Algorithm |
![]() |
5. An Improved Optimization Method for Cyclic Cooperative Adjustment Strategy (PEJE) for Formation Convergence
5.1. Encoding Rules in GA-IADNS
5.2. Fitness Function in GA-IADNS
5.3. Mutation in GA-IADNS
5.4. Crossover in GA-IADNS
5.5. Procedure of the GA-IADNS
| Algorithm 2: Genetic Algorithm Integrating Adaptive Discrete Neighborhood Search |
![]() |
6. Simulation Experiments
6.1. Experiment Setup
- 1.
- Analysis of Adjusted UAV Coordinates under the Optimal Scheme: Presenting the deviation between the converged positions of all UAVs and their desired positions under the optimal signal sequence found by GA-IADES.
- 2.
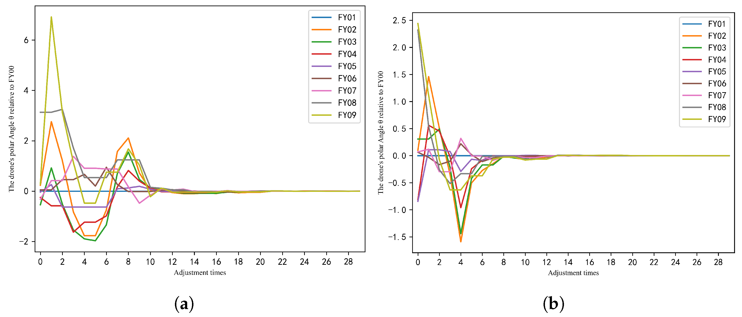
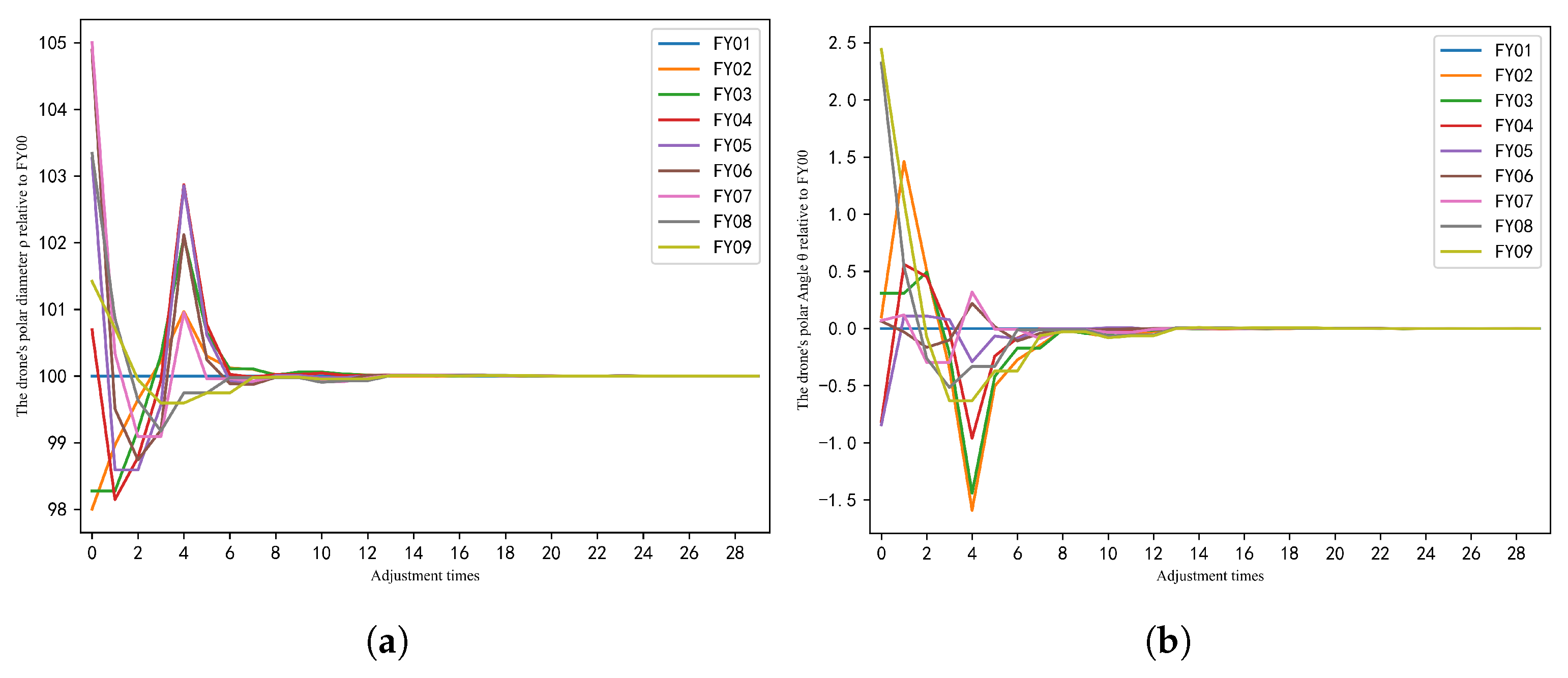
- Process Analysis of UAV Position Adjustment: Plotting the variation curves of the polar radius and angle for each UAV during the adjustment process to observe the convergence trend.
- 3.
- Sensitivity Analysis of Algorithm Parameters: Investigating the impact of key parameters (population size, mutation probability, and step size coefficients) on algorithm performance, measured by average fitness.
- 4.
- Robustness Verification to Initial Position Deviations: To assess the algorithm’s sensitivity to initial conditions, an experiment with 50 randomly generated initial configurations was conducted for each of three initial deviation levels: . The distribution of final positional errors was statistically analyzed to comprehensively evaluate the algorithm’s stability and robustness.
- 5.
- Performance Comparison with a Standard Genetic Algorithm: To further validate the superiority of the proposed GA-IADES, a comparative experiment with a standard Genetic Algorithm (GA) is conducted. The standard GA utilizes the same encoding and fitness function but lacks the integrated adaptive discrete neighborhood search mechanism. The comparison focuses on convergence speed, solution quality and stability across multiple runs, under the same initial conditions and computational budget.
6.2. Analysis of Adjusted UAV Coordinates
6.3. Process Analysis of UAV Position Adjustment
6.4. Effectiveness Analysis of the UAV Adjustment Scheme
6.5. Sensitivity Analysis of Algorithm Parameters
6.6. Robustness Verification of UAV Formation Adjustment to Initial Position Deviations
- Average fitness of the algorithm iteration process after all drones reached stable positions across different initial deviation magnitudes.
- Box plots of the polar radial error, polar angular error, horizontal coordinate error, and vertical coordinate error between each drone and its target position.
6.7. Performance Comparison with the GA
7. Conclusions
- 1.
- For localization with three known emitters, a geometric trilateration model was established. By leveraging the fixed positions of the emitters and the measured bearing angles, the model provides a closed-form solution for the receiver’s coordinates in polar form, effectively eliminating positional ambiguity and guaranteeing uniqueness.
- 2.
- For emitter identification with partially unknown sources, a hierarchical identification mechanism, underpinned by a precomputed angle database, was developed. This strategy successfully resolves the inherent ambiguity in critical angle regions by intelligently incorporating measurements from additional emitters, ensuring reliable recognition of emitter labels and subsequent accurate localization.
- 3.
- For cooperative formation adjustment with variable emitters, a novel cyclic cooperative strategy, the Perceive-Explore-Judge-Execute () loop, was proposed. This framework enables dynamic role-switching among UAVs between signal transmission and reception. Its core is optimized by GA-IADES, which efficiently searches for the optimal sequence of role transitions, ensuring rapid convergence and high precision for the entire formation.
Author Contributions
Funding
Data Availability Statement
Conflicts of Interest
References
- Zhang, Q.; Sun, K.; Zhang, Q. An Investigation of Purely Azimuthal Passive Localization and Position Adjustment in Attempted UAV Formation Flights. J. Appl. Math. Phys. 2023, 11, 3075–3098. [Google Scholar] [CrossRef]
- Gao, Y.; Feng, H.; Chen, J.; Li, J.; Wei, Z. A scalable distributed control algorithm for bearing-only passive UAV formation maintenance. Sensors 2023, 23, 3849. [Google Scholar] [CrossRef] [PubMed]
- Zhou, Y.; Song, D.; Ding, B.; Rao, B.; Su, M.; Wang, W. Ant colony pheromone mechanism-based passive localization using UAV swarm. Remote Sens. 2022, 14, 2944. [Google Scholar] [CrossRef]
- Kang, Z.; Deng, Y.; Yan, H.; Yang, L.; Zeng, S.; Li, B. A New Method of UAV Swarm Formation Flight Based on AOA Azimuth-Only Passive Positioning. Drones 2024, 8, 243. [Google Scholar] [CrossRef]
- Kang, X.; Shao, Y.; Bai, G.; Sun, H.; Zhang, T.; Wang, D. Dual-UAV Collaborative High-Precision Passive Localization Method Based on Optoelectronic Platform. Drones 2023, 7, 646. [Google Scholar] [CrossRef]
- Farina, A. Target tracking with bearings–only measurements. Signal Process. 1999, 78, 61–78. [Google Scholar] [CrossRef]
- Koteswara Rao, S.; Linga Murthy, K.S.; Raja Rajeswari, K. Data fusion for underwater target tracking. IET Radar Sonar Navig. 2010, 4, 576–585. [Google Scholar] [CrossRef]
- Brandao, A.S.; Barbosa, J.P.; Mendoza, V.; Sarcinelli-Filho, M.; Carelli, R. A multi-layer control scheme for a centralized uav formation. In Proceedings of the 2014 International Conference on Unmanned Aircraft Systems, Orlando, FL, USA, 27–30 May 2014. [Google Scholar]
- Tao, C.; Zhang, R.; Song, Z.; Wang, B.; Jin, Y. Multi-UAV formation control in complex conditions based on improved consistency algorithm. Drones 2023, 7, 185. [Google Scholar] [CrossRef]
- Han, Q.; Zhang, A.; Wang, X.; Cao, R.; Chen, G. Leader-following consensus of multi-agent system with multiple leaders under formation control. In Proceedings of the 2020 IEEE 3rd International Conference of Safe Production and Informatization, Chongqing, China, 28–30 November 2020. [Google Scholar]
- Challa, V.R.; Ratnoo, A. Analysis of uav kinematic constraints for rigid formation flying. In Proceedings of the AIAA Guidance, Navigation, and Control Conference, San Diego, CA, USA, 4–8 January 2016. [Google Scholar]
- Trejo, J.A.V.; Medina, M.A.; Trejo, J.A.V.; Beltrán, C.D.G.; Morales, J.G. Robust observer-based leader-following consensus for multi-agent systems. IEEE Lat. Am. Trans. 2021, 19, 1949–1958. [Google Scholar] [CrossRef]
- Lawton, J.R.; Beard, R.W.; Young, B.J. A decentralized approach to formation maneuvers. IEEE Trans. Robot. Autom. 2004, 19, 933–941. [Google Scholar] [CrossRef]
- Yoshioka, C.; Namerikawa, T. Formation control of nonholonomic multi-vehicle systems based on virtual structure. IFAC Proc. Vol. 2008, 41, 5149–5154. [Google Scholar] [CrossRef]
- Olfati-Saber, R.; Murray, R.M. Distributed cooperative control of multiple vehicle formations using structural potential functions. IFAC Proc. Vol. 2002, 35, 495–500. [Google Scholar] [CrossRef]
- Ma, K.; Zhao, H.; Wang, J. A Multi-UAV Network Formation Scheme via Integrated Localization and Motion Planning. IEEE Trans. Netw. Sci. Eng. 2025, 12, 1552–1566. [Google Scholar] [CrossRef]
- Qian, C. Research on pure azimuth passive positioning of UAV formation in electromagnetic silence environment. Meas. Control 2025, 58, 656–665. [Google Scholar] [CrossRef]
- Huang, J.; Zhang, L.; Wang, W. Passive Positioning and Adjustment Strategy for UAV Swarm Considering Formation Electromagnetic Compatibility. Drones 2025, 9, 426. [Google Scholar] [CrossRef]
- Liu, L.; Ru, L.; Zhang, Z. Research on purely azimuthal passive localization method in UAV formation flight. J. Phys. Conf. Ser. 2025, 3073, 012027. [Google Scholar] [CrossRef]
- Fu, Y.; Jiang, T.; Feng, D. Research on pure azimuth passive localization in UAV formation flight. Acad. J. Eng. Technol. Sci. 2024, 7, 151–157. [Google Scholar] [CrossRef]
- Yu, H.; Wang, X.; Zheng, Z. Formation maintenance strategy for USV fleets based on passive localization under communication constraints. Ocean. Eng. 2025, 3, 122306. [Google Scholar] [CrossRef]
- Liu, W.; Lyu, S.K.; Liu, T.; Wu, Y.T.; Qin, Z. Multi-target optimization strategy for UAV formation in forest fire monitoring based on deep Q-network algorithm. Drones 2024, 8, 201. [Google Scholar] [CrossRef]
- Zhu, Z.; Wang, H. Pure Azimuth Passive Positioning Model of UAV Based On Dynamic Programming. Procedia Comput. Sci. 2024, 243, 873–881. [Google Scholar] [CrossRef]
- Li, Y.; Qi, G.; Sheng, A. Optimal deployment of vehicles with circular formation for bearings-only multi-target localization. Automatica 2019, 105, 347–355. [Google Scholar] [CrossRef]
- Wang, W.; Chen, X.; Ia, J.; Fu, Z. Target localization and encirclement control for multi-UAVs with limited information. IET Control Theory Appl. 2022, 16, 1396–1404. [Google Scholar] [CrossRef]
- Lin, Q.; Miao, Z.; Chen, Y.; Wang, X.; He, W.; Wang, Y. Bearing-only formation maneuvering for UAV swarm over directed interaction topologies. IEEE Trans. Intell. Veh. 2024, 10, 2653–2664. [Google Scholar] [CrossRef]
- Yu, T. A Two-Station Passive Locating Solution Independent of the Baseline Length. Open J. Appl. Sci. 2020, 10, 476–485. [Google Scholar] [CrossRef]
- Qu, Y.; Wu, J.; Xiao, B.; Yuan, D. A fault-tolerant cooperative positioning approach for multiple UAVs. IEEE Access 2017, 5, 15630–15640. [Google Scholar] [CrossRef]
- Ma, W.; Fang, Y.; Fu, W.; Liu, S.; Guo, E. Cooperative localisation of UAV swarm based on adaptive SA-PSO algorithm. Aeronaut. J. 2023, 127, 57–75. [Google Scholar] [CrossRef]
- Bishop, A.N. Distributed bearing-only quadrilateral formation control. IFAC Proc. Vol. 2002, 44, 4507–4512. [Google Scholar] [CrossRef]
- Moshtagh, N.; Michael, N.; Jadbabaie, A.; Daniilidis, K. Bearing-only control laws for balanced circular formations of ground robots. In Proceedings of the Robotics: Science and Systems IV, Zurich, Switzerland, 25–28 June 2008. [Google Scholar]
- Bishop, A.N. A very relaxed control law for bearing-only triangular formation control. IFAC Proc. Vol. 2011, 44, 5991–5998. [Google Scholar] [CrossRef]
- Jing, G.; Caixia, Z.; Meijin, L. Angle-based cooperation control of triangle formation. In Proceedings of the 2015 34th Chinese Control Conference, Hangzhou, China, 28–30 July 2015. [Google Scholar]
- Eren, T. Formation shape control based on bearing rigidity. Int. J. Control 2012, 85, 1361–1379. [Google Scholar] [CrossRef]
- Trinh, M.H.; Oh, K.K.; Jeong, K.; Ahn, H.S. Bearing-only control of leader first follower formations. IFAC-Pap. 2016, 49, 7–12. [Google Scholar]
- Van Tran, Q.; Trinh, M.H.; Zelazo, D.; Mukherjee, D.; Ahn, H.S. Finite-time bearing-only formation control via distributed global orientation estimation. IEEE Trans. Control Netw. Syst. 2018, 6, 702–712. [Google Scholar] [CrossRef]
- Van Tran, Q.; Park, S.H.; Ahn, H.S. Bearing-based formation control via distributed position estimation. In Proceedings of the 2018 IEEE Conference on Control Technology and Applications, Copenhagen, Denmark, 21–24 August 2018. [Google Scholar]
- Tron, R. Bearing-based formation control with second-order agent dynamics. In Proceedings of the 2018 IEEE Conference on Decision and Control, Miami, FL, USA, 17–19 December 2018. [Google Scholar]
- Bishop, A.N.; Summers, T.H.; Anderson, B.D. Stabilization of stiff formations with a mix of direction and distance constraints. In Proceedings of the 2018 IEEE Conference on Decision and Control, Hyderabad, India, 28–30 August 2013. [Google Scholar]
- Fathian, K.; Rachinskii, D.I.; Spong, M.W.; Gans, N.R. Globally asymptotically stable distributed control for distance and bearing based multi-agent formations. In Proceedings of the 2016 American Control Conference, Boston, MA, USA, 6–8 July 2016. [Google Scholar]
- Zhao, S.; Zelazo, D. Translational and scaling formation maneuver control via a bearing-based approach. IEEE Trans. Control Netw. Syst. 2015, 4, 429–438. [Google Scholar] [CrossRef]
- Schiano, F.; Franchi, A.; Zelazo, D.; Giordano, P.R. A rigidity-based decentralized bearing formation controller for groups of quadrotor UAVs. In Proceedings of the IEEE/RSJ International Conference on Intelligent Robots and Systems, Daejeon, Republic of Korea, 9–14 October 2016. [Google Scholar]
- Van Tran, Q.; Ahn, H.S. Flocking control and bearing-based formation control. In Proceedings of the 2018 18th International Conference on Control, Automation and Systems, PyeongChang, Republic of Korea, 17–20 October 2018. [Google Scholar]
- Liu, G.; Zhang, J.; Li, C. A leader-following formation control bearing-based approach. In Proceedings of the 2018 Chinese Automation Congress, Automation and Systems, Xi’an, China, 30 November 2018–2 December 2018. [Google Scholar]































| Feature Dimension | Representative Existing Research | This Paper |
|---|---|---|
| Localization Method | Active localization [3], hybrid passive (TDOA, RSS, etc.) [5], or bearing-only assuming fully known emitters [1,4,22,26] | Bearing-only passive localization, strictly adhering to electromagnetic silence requirements |
| Emitter Assumption | Typically assume positions are fully known and fixed [1,4,24,30,31,32,33,34,35,36,37,38,39,40,41,42,43,44] | Systematically addresses partially unknown and dynamically variable emitters |
| Ambiguity Issue | Most studies do not deeply address or resolve localization ambiguities inherent in geometric constraints [1] | Proposes a hierarchical identification mechanism and a cooperative adjustment strategy to effectively resolve ambiguities |
| Adjustment Strategy | Lacks systematic mechanisms for planning signal transceiver roles [1,4], or relies on fixed, predefined adjustment steps, or relies on fixed, predefined adjustment steps | Proposes the cyclic PEJE cooperative strategy, dynamically planning signal sequences and enabling UAV role switching |
| Optimization Method | Often employs traditional control theory [12,15], rigidity theory [34], or simple optimization algorithms | Introduces an Improved Genetic Algorithm (GA-IADES) to optimize discrete neighborhood search and signal scheduling sequences, balancing convergence speed and precision |
| Primary Objective | Formation stability [8,15], trajectory tracking [8], target encircling [25], or convergence to specific shapes [30,31,32,33,34,35,36,37,38,39,40,41,42,43,44] | High-precision formation convergence under EM silence, focusing on correcting large initial deviations and inhibiting error accumulation |
| Symbol | Description |
|---|---|
| Measured bearing angle at the receiver UAV | |
| Central angle subtended by two UAVs on the circumference | |
| r | The distance between drone on the circular formation and drone at the center |
| Polar radius (radial coordinate) of the target UAV | |
| Polar angle (angular coordinate) of the target UAV | |
| The i-th unidentified emitter UAV | |
| Set of indices for receiver UAVs | |
| Set of indices for emitter UAVs | |
| Index of the m-th receiver UAV in a single adjustment | |
| Index of the n-th emitter UAV in a single adjustment | |
| Actual bearing angle formed by receiver and emitters | |
| Desired bearing angle formed by receiver and emitters | |
| Actual bearing angle formed by receiver and emitters | |
| Desired bearing angle formed by receiver and emitters | |
| Discretization step size (interval) | |
| w | Number of grid points along the horizontal axis |
| h | Number of grid points along the vertical axis |
| Coordinates of a point in the discretized grid, | |
| Initial coordinates of the UAV | |
| Encoding for a one-time adjustment scheme (OTS) | |
| Encoding for a complete adjustment scheme (CAS) | |
| Number of adjustment steps in a complete scheme | |
| A binary decision variable in the OTS encoding, |
| UAV Number | Position Deviation |
|---|---|
| No | |
| No | |
| No |
| Counterclockwise Sequencing of UAVs | ||
|---|---|---|
| <π | |
| >π |
| UAV Number | Position Deviation |
|---|---|
| No | |
| No | |
| Unknown Position UAVs | No |
| Y | 2 | 3 | 4 | 5 | 6 | 7 | 8 | 9 | |
|---|---|---|---|---|---|---|---|---|---|
| X | |||||||||
| 2 | \ | 70 | 50 | 30 | 10 | 350 | 330 | 310 | |
| 3 | 290 | \ | 70 | 50 | 30 | 10 | 350 | 330 | |
| 4 | 310 | 290 | \ | 70 | 50 | 30 | 10 | 350 | |
| 5 | 330 | 310 | 290 | \ | 70 | 50 | 30 | 10 | |
| 6 | 350 | 330 | 310 | 290 | \ | 70 | 50 | 30 | |
| 7 | 10 | 350 | 330 | 310 | 290 | \ | 70 | 50 | |
| 8 | 30 | 10 | 350 | 330 | 310 | 290 | \ | 70 | |
| 9 | 50 | 30 | 10 | 350 | 330 | 310 | 290 | \ | |
| Nominal Value of (Ideal Formation)/° | Actual Interval of with Positional Deviation/° |
|---|---|
| 10 | [5.05, 17.00] |
| 30 | [24.48, 38.11] |
| 50 | [42.59, 61.05] |
| 70 | [55.92, 90.98] |
| 290 | [269.02, 304.08] |
| 310 | [298.95, 317.41] |
| 330 | [321.89, 335.52] |
| 350 | [343.00, 354.95] |
| UAV Number | Actual Polar Coordinates (m, °) | Desired Polar Coordinates (m, °) |
|---|---|---|
| FY00 | (0, 0) | (0, 0) |
| FY01 | (100, 0) | (100, 0) |
| FY02 | (98, 40.10) | (100, 40) |
| FY03 | (112, 80.21) | (100, 80) |
| FY04 | (105,119.75) | (100, 120) |
| FY05 | (98, 159.86) | (100, 160) |
| FY06 | (112, 199.96) | (100, 200) |
| FY07 | (105, 240.07) | (100, 240) |
| FY08 | (98, 280.17) | (100, 280) |
| FY09 | (112, 320.28) | (100, 320) |
| Parameter | Description |
|---|---|
| Step size reduction factor within a single adjustment step | |
| Maximum number of iterative searches within a single adjustment step | |
| Step size reduction factor between consecutive adjustment steps | |
| Counter for iterations within the current adjustment step | |
| Global counter for the number of adjustment steps completed |
| UAV No. | Radial Coordinate () | Angular Coordinate () | ||||
|---|---|---|---|---|---|---|
|
Actual Final
Position Under GA-IADES |
Desired
Position | Deviation |
Actual Final
Position Under GA-IADES |
Desired
Position | Deviation | |
| FY00 | 0.000000 | 0.000000 | 0.000000 | 0.000000 | 0.000000 | 0.000000 |
| FY01 | 100.000 | 100.000 | 0.000000 | 0.000000 | 0.000000 | 0.000000 |
| FY02 | 99.99993 | 100.000 | 0.0000701↓ | 39.99987 | 40.00000 | 0.0001301↓ |
| FY03 | 100.000 | 100.000 | 0.000000 | 79.99997 | 80.00000 | 0.0000301↓ |
| FY04 | 100.000 | 100.000 | 0.0001001↑ | 120.0001 | 120.0000 | 0.0001001↑ |
| FY05 | 100.000 | 100.000 | 0.000000 | 159.9999 | 160.0000 | 0.0001001↓ |
| FY06 | 100.000 | 100.000 | 0.0001001↑ | 200.0000 | 200.0000 | 0.000000 |
| FY07 | 99.99997 | 100.000 | 0.0000301↓ | 240.0000 | 240.0000 | 0.000000 |
| FY08 | 99.99993 | 100.000 | 0.0000701↓ | 280.0000 | 280.0000 | 0.000000 |
| FY09 | 99.99998 | 100.000 | 0.0000201↓ | 319.9999 | 320.0000 | 0.0001001↓ |
| UAV No. | Abscissa (x) | Ordinate (y) | ||||
|---|---|---|---|---|---|---|
|
Actual Final
Position Under GA-IADES |
Desired
Position | Deviation |
Actual Final
Position Under GA-IADES |
Desired
Position | Deviation | |
| FY00 | 0.000000 | 0.000000 | 0.000000 | 0.000000 | 0.000000 | 0.000000 |
| FY01 | 100.000 | 100.000 | 0.000000 | 0.000000 | 0.000000 | 0.000000 |
| FY02 | 76.60454 | 76.60444 | 0.000100 ↑ | 64.27855 | 64.27876 | 0.000210 ↓ |
| FY03 | 17.36488 | 17.36482 | 0.000060 ↑ | 98.48080 | 98.48078 | 0.000020 ↑ |
| FY04 | −50.00010 | −50.00000 | 0.000100 ↓ | 86.60258 | 86.60254 | 0.000040 ↑ |
| FY05 | −93.96920 | −93.96920 | 0.000000 | 34.20218 | 34.20201 | 0.000170↑ |
| FY06 | −93.96940 | −93.96910 | 0.000300 ↓ | −34.20200 | −34.20200 | 0.000000 |
| FY07 | −50.00010 | −50.00000 | 0.000100 ↓ | −86.60250 | −86.60250 | 0.000000 |
| FY08 | 17.36388 | 17.36487 | 0.000100 ↓ | −98.48070 | −98.48080 | 0.000100 ↑ |
| FY09 | 76.60430 | 76.60449 | 0.000190 ↓ | −64.27890 | −64.27880 | 0.000100 ↑ |
Disclaimer/Publisher’s Note: The statements, opinions and data contained in all publications are solely those of the individual author(s) and contributor(s) and not of MDPI and/or the editor(s). MDPI and/or the editor(s) disclaim responsibility for any injury to people or property resulting from any ideas, methods, instructions or products referred to in the content. |
© 2025 by the authors. Licensee MDPI, Basel, Switzerland. This article is an open access article distributed under the terms and conditions of the Creative Commons Attribution (CC BY) license (https://creativecommons.org/licenses/by/4.0/).
Share and Cite
Li, S.; Lei, H.; Zhu, C.; Ruan, Y.; Feng, Q. Bearing-Only Passive Localization and Optimized Adjustment for UAV Formations Under Electromagnetic Silence. Drones 2025, 9, 767. https://doi.org/10.3390/drones9110767
Li S, Lei H, Zhu C, Ruan Y, Feng Q. Bearing-Only Passive Localization and Optimized Adjustment for UAV Formations Under Electromagnetic Silence. Drones. 2025; 9(11):767. https://doi.org/10.3390/drones9110767
Chicago/Turabian StyleLi, Shangjie, Hongtao Lei, Cheng Zhu, Yirun Ruan, and Qingquan Feng. 2025. "Bearing-Only Passive Localization and Optimized Adjustment for UAV Formations Under Electromagnetic Silence" Drones 9, no. 11: 767. https://doi.org/10.3390/drones9110767
APA StyleLi, S., Lei, H., Zhu, C., Ruan, Y., & Feng, Q. (2025). Bearing-Only Passive Localization and Optimized Adjustment for UAV Formations Under Electromagnetic Silence. Drones, 9(11), 767. https://doi.org/10.3390/drones9110767



