Objective Programming Partitions and Rule-Based Spanning Tree for UAV Swarm Regional Coverage Path Planning
Highlights
- A two-stage approach combining sub-region partitionings and spanning tree generation is adopted to realize UAVs’ regional coverage path planning. A fast calculation method for the number of turns under the Spanning Tree Coverage (STC) algorithm is proposed, and a minimum turn rule is developed.
- The proposed OPP-RSTC algorithm outperforms traditional algorithms in UAV coverage path planning. Simulations show all UAVs have identical path length (150 dm) and task time, with fewer turns (26–52) and higher coverage rate (94.04% effective coverage in real flight) than traditional algorithms.
- Objective programming-based partitionings resolve unbalanced workload (Voronoibased algorithm 3 has path length gaps like 206 dm vs. 78 dm), and the rule-based spanning tree is theoretically proven to minimize UAV turns in specific conditions.
- This study provides a practical solution for multi-UAV coverage path planning, addressing traditional issues such as unbalanced allocation and excessive turns, suitable for scenarios like environmental monitoring and disaster rescue.
Abstract
1. Introduction
- According to core requirements and coverage modes, UAV coverage path planning can be divided into partial coverage, full coverage, single coverage, multiple coverage, and periodic coverage with time stamp.
- According to the spatial dimension of the coverage environment, it can be divided into two-dimensional coverage and three-dimensional coverage.
- According to the modeling methods for reconnaissance environments, the mainstream methods include topological mapping, regional decomposition, and grid mapping [12].
2. Related Work
2.1. Single UAV Coverage Path Planning
2.2. Multi UAV Cooperative Coverage Path Planning
2.3. Environmental Adaptation and Energy Efficiency Optimization
3. Problem Description
3.1. Grid Map Modeling
3.2. Explanation of Key Definition
4. Sub-Region Partitions Based on Objective Programming
4.1. Principles of Sub-Regional Partitions
- Minimize the space distance between the reconnaissance region and the initial position of each UAV.
- Ensure that each subarea is a connected graph.
- The reconnaissance load of each UAV is evenly distributed so that the number of grids borne by each UAV is as close as possible.
4.2. Establishment of Sub-Regional Partitions Model
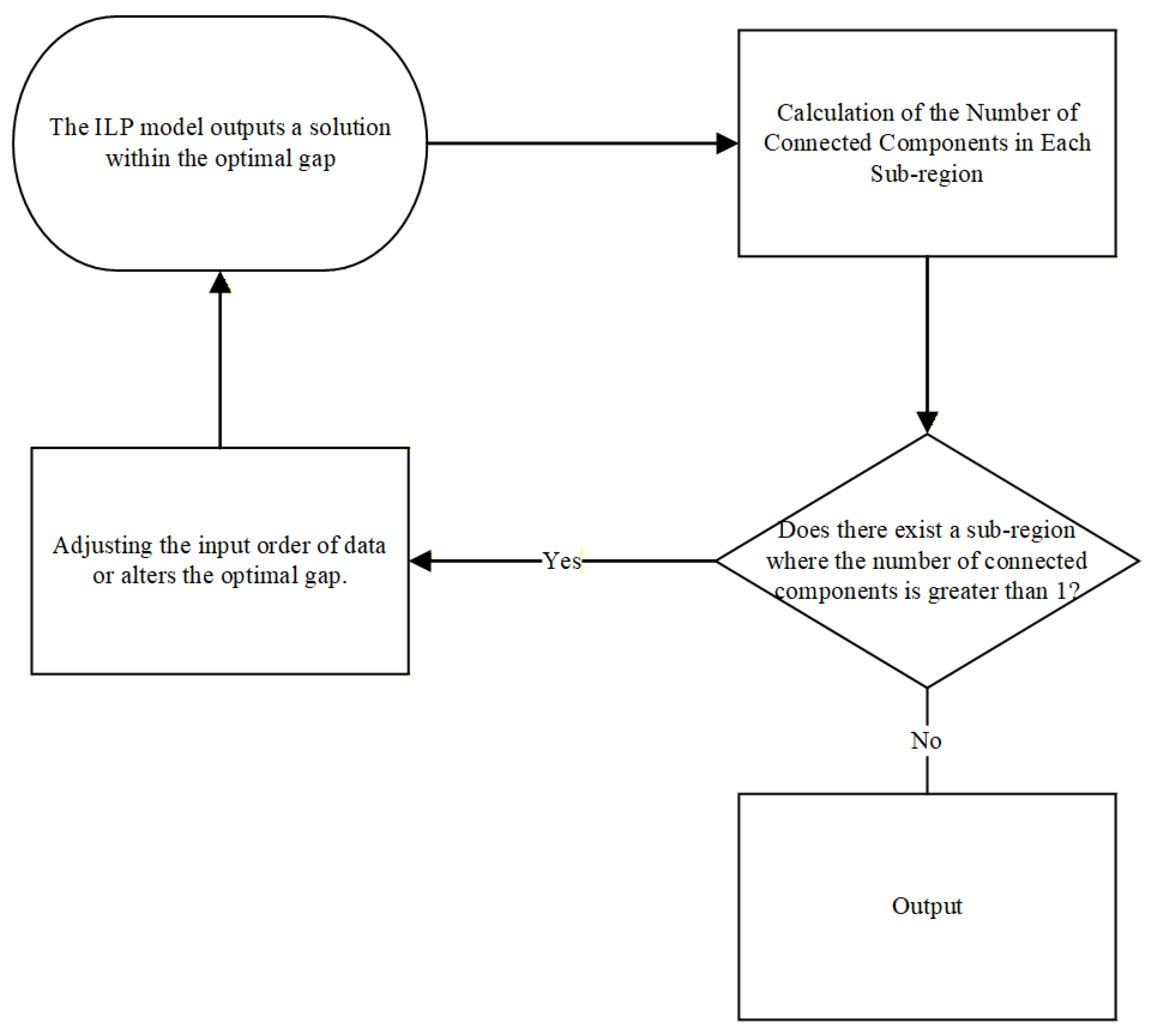
4.3. Connectivity Verification Process
5. The Optimal Generation Rule for Spanning Trees and Its Proof
5.1. Recursive Formula for the Number of Spanning-Tree Turns
5.2. Method for Quickly Calculating the Number of Turns
- Aligning at both ends: The point set is aligned at both ends between the top and bottom rows.
- Not aligning at both ends: The set of points between the top and bottom lines is not aligned at both ends.
- Aligning at one end: Between the top and bottom rows, the point set has two ends, and only one end is aligned.
5.3. Proof of Optimal Generation Rule for Spanning Trees
- For a given deterministic sub-region.
- Edge relationships are only within one’s own region.
- In the main direction, for all k (), the substructure formed by taking the first k layers of remains a tree (denoted as ).
5.4. Construction Method of Spanning Tree Based on Rule
5.5. Generation of Planning Path
6. Simulation Result and Discussion
6.1. Simulation Result for Algorithm 1
6.2. Simulation Result for Algorithm 2
6.3. Simulation Result for Algorithm 3
6.4. Discussion
Algorithm Complexity Analysis
7. Real Flight Experiment
Experimental Preparation
8. Conclusions and Future Work
8.1. Key Conclusions and Algorithm Superiority
8.2. Limitations and Future Research Directions
- 1.
- As 0–1 integer programming is an NP-hard problem, ILP-based partitioning models face significant computational challenges with the sharp increase in the number of cells, making it difficult to directly scale to ultra-large-scale scenarios. Additionally, current experiments are limited to regular grids and simple no-fly zones, failing to meet the requirements of complex practical applications; future validation should be conducted in more complex unstructured environments.
- 2.
- This study adopts a fixed 5-UAV configuration. Subsequent research will test adaptability to varying UAV quantities and design real-time reallocation strategies for UAV failures or emergency tasks.
- 3.
- Future work will explore turn-reduction strategies via non-adjacent inter-layer connections, particularly when the spanning tree fails to ensure tree-structured sublayers.
- 4.
- The current heuristic constraints serve as a necessary but not sufficient condition for global connectivity, leaving a theoretical possibility of forming multiple connected components. Future work will investigate how to achieve global connectivity constraints with low computational complexity.
Supplementary Materials
Author Contributions
Funding
Data Availability Statement
Acknowledgments
Conflicts of Interest
Abbreviations
| UAV | Unmanned Aerial Vehicle |
| DARP | Divide Areas Based on Robots Initial Positions |
| STC | Spanning Tree Coverage |
| OPP-RSTC | Objective Planning Partitions and Rule-Based Spanning Tree Coverage |
| OPP-DSC | Objective Planning Partitions and Depth-First Search-Based Spanning Tree Coverage |
| VGP-DSC | Voronoi Diagram Partitions and Depth-First Search-Based Spanning Tree Coverage |
Appendix A
Rest Spanning Trees Under Algorithm 1
| Drone Sorties | Path Length (dm) | Number of Turns | Time (s) |
|---|---|---|---|
| drone 1 | 150 | 40 | 150 |
| drone 2 | 150 | 48 | 150 |
| drone 3 | 150 | 26 | 150 |
| drone 4 | 150 | 40 | 150 |
| drone 5 | 150 | 52 | 150 |





References
- Liu, W.C.; Zhang, Y.; Ge, X.Y.; Li, Y.L.; Liu, Y.L.; Bu, X.X.; Liang, X.D. An Improved Knowledge-Based Ground Moving Target Relocation Algorithm for a Lightweight Unmanned Aerial Vehicle-Borne Radar System. Remote Sens. 2025, 17, 1182. [Google Scholar] [CrossRef]
- Villarino, A.; Valenzuela, H.; Antó, N.; Domínguez, M.; Méndez Cubillos, X.C. UAV applications for monitoring and management of civil infrastructures. Infrastructures 2025, 10, 106. [Google Scholar] [CrossRef]
- Zhang, J.; Yao, X.; Chu, X.; Duan, H.; Zhang, Y.; Chang, H.; Huang, J. A novel method for monitoring cladophora blooms in Qinghai Lake based on UAV imagery. Ecol. Inform. 2025, 89, 103210. [Google Scholar] [CrossRef]
- Radoglou-Grammatikis, P.; Sarigiannidis, P.; Lagkas, T.; Moscholios, I. A compilation of UAV applications for precision agriculture. Comput. Netw. 2020, 172, 107148. [Google Scholar] [CrossRef]
- Niyazi, M.; Behnamian, J. Application of Emerging Digital Technologies in Disaster Relief Operations: A Systematic Review. Arch. Comput. Methods Eng. 2023, 30, 1579–1599. [Google Scholar] [CrossRef]
- Kamarulzaman, A.M.M.; Jaafar, W.S.W.M.; Said, M.N.M.; Saad, S.N.M.; Mohan, M. UAV Implementations in Urban Planning and Related Sectors of Rapidly Developing Nations: A Review and Future Perspectives for Malaysia. Remote Sens. 2023, 15, 2845. [Google Scholar] [CrossRef]
- Huang, L.; Qu, D.; Zhou, J.; Zhang, J. The optimization of UAV-assisted downlink transmission based on RSMA. Mathematics 2025, 13, 13. [Google Scholar] [CrossRef]
- Xie, C.; Li, S.; Qin, X.; Fu, S.; Zhang, X. Multiple elite strategy enhanced RIME algorithm for 3D UAV path planning. Sci. Rep. 2024, 14, 21734. [Google Scholar] [CrossRef]
- Xiong, Y.; Zhou, Y.; She, J.; Yu, A. Collaborative coverage path planning for UAV swarm for multi-region post-disaster assessment. Veh. Commun. 2025, 53, 100915. [Google Scholar] [CrossRef]
- Mukhamediev, R.I.; Yakunin, K.; Aubakirov, M.; Assanov, I.; Kuchin, Y.; Symagulov, A.; Levashenko, V.; Zaitseva, E.; Sokolov, D.; Amirgaliyev, Y. Coverage path planning optimization of heterogeneous UAVs group for precision agriculture. IEEE Access 2023, 11, 5789–5803. [Google Scholar] [CrossRef]
- Chen, B.; Su, J.; Du, H. UAV-based sweep coverage for time-sensitive targets with restricted visible areas. Theor. Comput. Sci. 2025, 1045, 115276. [Google Scholar] [CrossRef]
- Wei, Y.; Zhou, B.; Zhang, J.; Sun, L.; An, D.; Liu, J. Review of simultaneous localization and mapping technology in the agricultural environment. J. Beijing Inst. Technol. 2025, 32, 257–274. [Google Scholar] [CrossRef]
- Apostolidis, S.D.; Vougiatzis, G.; Kapoutsis, A.C.; Chatzichristofis, S.A.; Kosmatopoulos, E.B. Systematically improving the efficiency of grid-based coverage path planning methodologies in real-world UAVs’ operations. Drones 2023, 7, 399. [Google Scholar] [CrossRef]
- Tang, G.; Tang, C.; Zhou, H.; Claramunt, C.; Men, S. R-DFS: A coverage path planning approach based on region optimal decomposition. Remote Sens. 2021, 13, 1525. [Google Scholar] [CrossRef]
- Wang, M.; Zhang, D.; Li, C.; Zhang, Z. Multiple fixed-wing UAVs collaborative coverage 3D path planning method for complex areas. Def. Technol. 2025, 47, 197–215. [Google Scholar] [CrossRef]
- Zhou, E.; Liu, Z.; Zhou, W.; Lan, P.; Dong, Z. Position and Orientation Planning of the UAV With Rectangle Coverage Area. IEEE Trans. Veh. Technol. 2025, 74, 1719–1724. [Google Scholar] [CrossRef]
- Zhang, C.; Huang, N.; Wu, C. Autonomous Coverage Path Planning Model for Maritime Search and Rescue with UAV Application. J. Mar. Sci. Eng. 2025, 13, 1735. [Google Scholar] [CrossRef]
- Bartlett, B.; Santos, M.; Dorian, T.; Moreno, M.; Trslic, P.; Dooly, G. Real-Time UAV Surveys with the Modular Detection and Targeting System: Balancing Wide-Area Coverage and High-Resolution Precision in Wildlife Monitoring. Remote Sens. 2025, 17, 879. [Google Scholar] [CrossRef]
- Deng, T.; Xu, X.; Ding, Z.; Xiao, X.; Zhu, M.; Peng, K. Automatic collaborative water surface coverage and cleaning strategy of UAV and USVs. Digit. Commun. Netw. 2025, 11, 365–376. [Google Scholar] [CrossRef]
- Coombes, M.; Chen, W.-H.; Liu, C. Boustrophedon coverage path planning for UAV aerial surveys in wind. In Proceedings of the 2017 International Conference on Unmanned Aircraft Systems (ICUAS), Miami, FL, USA, 13–16 June 2017; pp. 1563–1571. [Google Scholar]
- Mansouri, S.S.; Kanellakis, C.; Georgoulas, G.; Kominiak, D.; Gustafsson, T.; Nikolakopoulos, G. 2D visual area coverage and path planning coupled with camera footprints. Control Eng. Pract. 2018, 75, 1–16. [Google Scholar] [CrossRef]
- Zhang, S.; Wang, Q.; Xin, B.; Wang, Y. A UAV penetration method based on the improved A* algorithm. In Communications in Computer and Information Science; Springer Nature: Singapore, 2024; pp. 310–323. [Google Scholar]
- Melo, A.G.; Pinto, M.F.; Marcato, A.L.M.; Honório, L.M.; Coelho, F.O. Dynamic optimization and heuristics based online coverage path planning in 3D environment for UAVs. Sensors 2021, 21, 1108. [Google Scholar] [CrossRef]
- Zhao, B.; Huo, M.; Li, Z.; Yu, Z.; Qi, N. Clustering-based hyper-heuristic algorithm for multi-region coverage path planning of heterogeneous UAVs. Neurocomputing 2024, 610, 128528. [Google Scholar] [CrossRef]
- Xiao, P.; Li, N.; Xie, F.; Ni, H.; Zhang, M.; Wang, B. Clustering-based multi-region coverage-path planning of heterogeneous UAVs. Drones 2023, 7, 664. [Google Scholar] [CrossRef]
- Li, J.; Xiong, Y.; She, J. A path planning method for sweep coverage with multiple UAVs. IEEE Internet Things J. 2020, 7, 8967–8978. [Google Scholar] [CrossRef]
- Avellar, G.S.C.; Pereira, G.A.S.; Pimenta, L.C.A.; Iscold, P. Multi-UAV routing for area coverage and remote sensing with minimum time. Sensors 2015, 15, 27783–27803. [Google Scholar] [CrossRef]
- Muñoz, J.; López, B.; Quevedo, F.; Monje, C.A.; Garrido, S.; Moreno, L.E. Multi UAV coverage path planning in urban environments. Sensors 2021, 21, 7365. [Google Scholar] [CrossRef]
- Wang, Y.; Liu, K.; Chen, P.; Yang, H.; Wang, D. Adaptive fuzzy fixed-time tracking control for maritime quadrotor UAV landing onto a moving USV with deck motion prediction. Nonlinear Dyn. 2025, 113, 16857–16876. [Google Scholar] [CrossRef]
- Ahmed, G.; Sheltami, T.; Mahmoud, A. Energy-efficient multi-UAV multi-region coverage path planning approach. Arab. J. Sci. Eng. 2024, 49, 13185–13202. [Google Scholar] [CrossRef]
- Li, D.; Wang, L.; Cai, J.; Ma, K.; Tan, T. Research on terminal distance index-based multi-step ant colony optimization for mobile robot path planning. IEEE Trans. Autom. Sci. Eng. 2023, 20, 2321–2337. [Google Scholar] [CrossRef]
- Zhao, T.; Ai, C.; Yao, J.; Guo, J. Multi-UAV airborne UV area coverage and task assignment method. Phys. Commun. 2024, 62, 102230. [Google Scholar] [CrossRef]
- Chleboun, J.; Amorim, T.; Nascimento, A.M.; Nascimento, T.P. An improved spanning tree-based algorithm for coverage of large areas using multi-UAV systems. Drones 2023, 7, 9. [Google Scholar] [CrossRef]
- Kapoutsis, A.C.; Chatzichristofis, S.A.; Kosmatopoulos, E.B. DARP: Divide areas algorithm for optimal multi-robot coverage path planning. J. Intell. Robot. Syst. 2017, 86, 663–680. [Google Scholar] [CrossRef]
- Cui, M.; Zhou, L.; Cheng, Y.; Liu, W. Design of Observer-Controller Combination for Nonholonomic Mobile Robots. IEEE Access 2025, 13, 47874–47884. [Google Scholar] [CrossRef]
























| Algorithm Serial Number | Partition Algorithm | Spanning Tree Generation Algorithm |
|---|---|---|
| Algorithm 1 | Objective Planning | Based on Rule |
| Algorithm 2 | Objective Planning | Based on DFS |
| Algorithm 3 | DARP (Voronoi Diagram) | Based on DFS |
| Parameters | Values |
|---|---|
| 10 | |
| 100 | |
| Solver | CBC |
| Presolve | True |
| Cuts | True |
| 1 | |
| D | 1805 |
| (0.25, 0.25) | |
| (8.25, 13.25) | |
| (10.25, 18.25) | |
| (17.25, 5.25) | |
| (13.25, 13.25) |
| Indicator Results | Values |
|---|---|
| objective function | 119.99 |
| / | 12/0 |
| / | 0/0 |
| / | 0/0 |
| / | 0/0 |
| / | 0/0 |
| / | 0/0 |
| Drone Sorties | Path Length (dm) | Number of Turns | Time (s) |
|---|---|---|---|
| drone 1 | 150 | 40 | 150 |
| drone 2 | 150 | 48 | 150 |
| drone 3 | 150 | 26 | 150 |
| drone 4 | 150 | 40 | 150 |
| drone 5 | 150 | 52 | 150 |
| Drone Sorties | Path Length (dm) | Number of Turns | Time (s) |
|---|---|---|---|
| drone 1 | 150 | 40 | 150 |
| drone 2 | 150 | 48 | 150 |
| drone 3 | 150 | 26 | 150 |
| drone 4 | 150 | 40 | 150 |
| drone 5 | 150 | 52 | 150 |
| Drone Sorties | Path Length (dm) | Number of Turns | Time (s) |
|---|---|---|---|
| drone 1 | 150 | 50 | 150 |
| drone 2 | 150 | 54 | 150 |
| drone 3 | 150 | 42 | 150 |
| drone 4 | 150 | 46 | 150 |
| drone 5 | 150 | 72 | 150 |
| Drone Sorties | Path Length (dm) | Number of Turns | Time (s) |
|---|---|---|---|
| drone 1 | 138 | 42 | 138 |
| drone 2 | 206 | 78 | 206 |
| drone 3 | 78 | 22 | 78 |
| drone 4 | 198 | 52 | 198 |
| drone 5 | 130 | 50 | 130 |
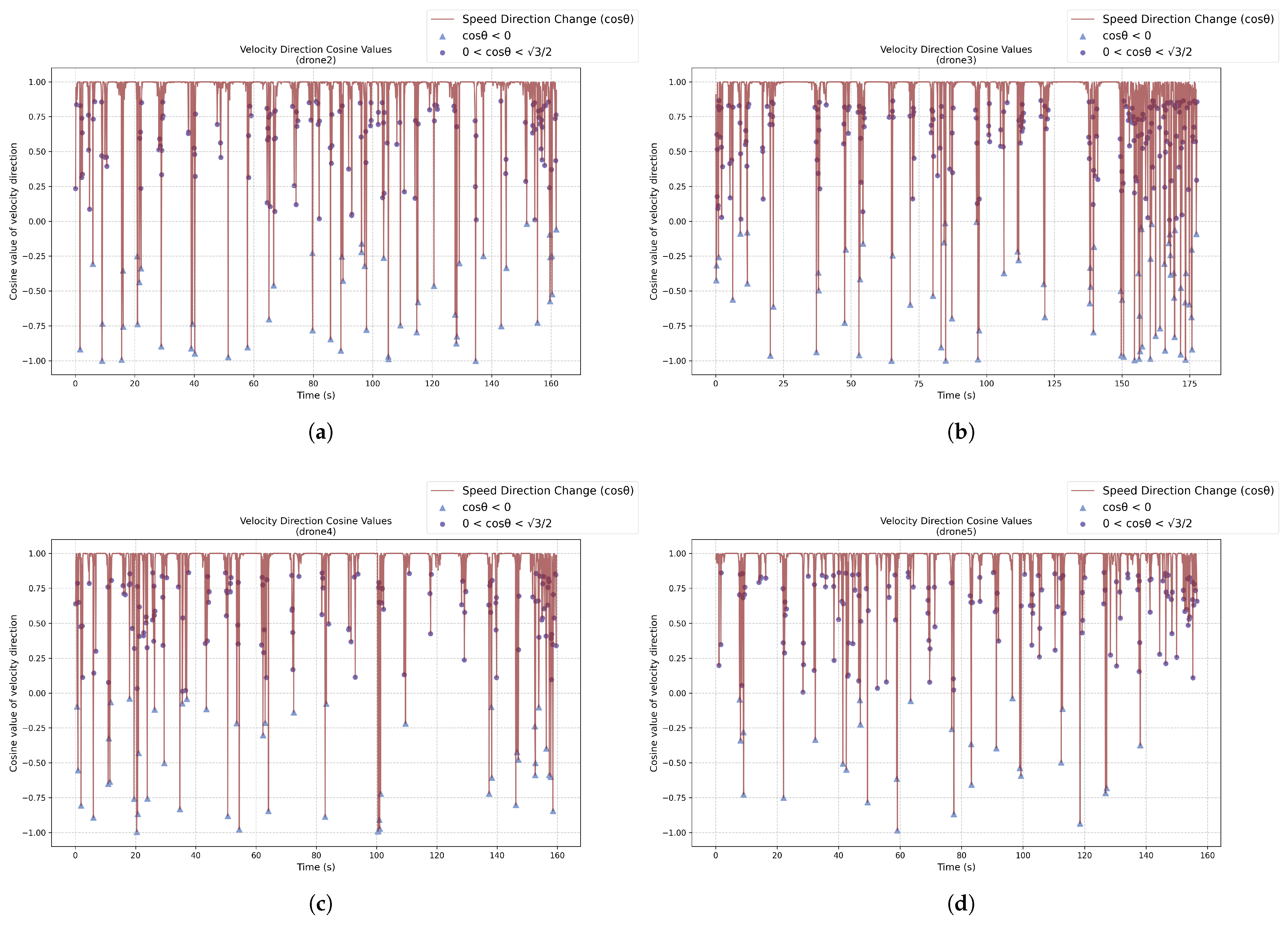
| Drone Sorties | Length (m) | < 0 | Coverage Area () | Coverage Rate | Time (s) | |
|---|---|---|---|---|---|---|
| Drone 1 | 15.45 | 61 | 121 | 0.6944 | 18.52% | 151.00 |
| Drone 2 | 15.60 | 44 | 87 | 0.7278 | 19.41% | 155.30 |
| Drone 3 | 15.38 | 44 | 113 | 0.7129 | 19.01% | 157.40 |
| Drone 4 | 15.38 | 50 | 131 | 0.7125 | 19.00% | 155.50 |
| Drone 5 | 15.56 | 64 | 137 | 0.7388 | 19.70% | 157.80 |
| All drones | 77.38 | 263 | 589 | 3.5266 () 3.5864 () | 94.04% () 95.64% () | 157.80 |
| Drone Sorties | Length (m) | cos < 0 | Coverage Area () | Coverage Rate | Time (s) | |
|---|---|---|---|---|---|---|
| Drone 1 | 16.07 | 43 | 167 | 0.6954 | 18.54% | 164.50 |
| Drone 2 | 16.09 | 52 | 138 | 0.6868 | 18.32% | 161.90 |
| Drone 3 | 15.62 | 76 | 214 | 0.7219 | 19.25% | 177.70 |
| Drone 4 | 15.52 | 49 | 135 | 0.7113 | 18.97% | 159.80 |
| Drone 5 | 15.67 | 28 | 150 | 0.7085 | 18.89% | 156.60 |
| All drones | 78.97 | 248 | 804 | 3.4708 () 3.5239 () | 92.55% () 93.97% () | 177.70 |
| Drone Sorties | Length (m) | cos < 0 | Coverage Area () | Coverage Rate | Time (s) | |
|---|---|---|---|---|---|---|
| Drone 1 | 14.75 | 29 | 137 | 0.6305 | 16.81% | 151.30 |
| Drone 2 | 21.81 | 57 | 206 | 0.9625 | 25.67% | 219.80 |
| Drone 3 | 8.55 | 77 | 157 | 0.3669 | 9.78% | 99.30 |
| Drone 4 | 21.19 | 49 | 186 | 0.9181 | 24.48% | 209.00 |
| Drone 5 | 14.25 | 46 | 164 | 0.6090 | 16.24% | 147.20 |
| All drones | 80.56 | 258 | 850 | 3.4334 () 3.4870 () | 91.56% () 92.99% () | 219.80 |
Disclaimer/Publisher’s Note: The statements, opinions and data contained in all publications are solely those of the individual author(s) and contributor(s) and not of MDPI and/or the editor(s). MDPI and/or the editor(s) disclaim responsibility for any injury to people or property resulting from any ideas, methods, instructions or products referred to in the content. |
© 2026 by the authors. Licensee MDPI, Basel, Switzerland. This article is an open access article distributed under the terms and conditions of the Creative Commons Attribution (CC BY) license.
Share and Cite
Ruan, B.; Jing, T.; Huang, M.; Ning, X.; Wang, J.; Zhang, B.; Zhi, F. Objective Programming Partitions and Rule-Based Spanning Tree for UAV Swarm Regional Coverage Path Planning. Drones 2026, 10, 60. https://doi.org/10.3390/drones10010060
Ruan B, Jing T, Huang M, Ning X, Wang J, Zhang B, Zhi F. Objective Programming Partitions and Rule-Based Spanning Tree for UAV Swarm Regional Coverage Path Planning. Drones. 2026; 10(1):60. https://doi.org/10.3390/drones10010060
Chicago/Turabian StyleRuan, Bangrong, Tian Jing, Meigen Huang, Xi Ning, Jiarui Wang, Boquan Zhang, and Fengyao Zhi. 2026. "Objective Programming Partitions and Rule-Based Spanning Tree for UAV Swarm Regional Coverage Path Planning" Drones 10, no. 1: 60. https://doi.org/10.3390/drones10010060
APA StyleRuan, B., Jing, T., Huang, M., Ning, X., Wang, J., Zhang, B., & Zhi, F. (2026). Objective Programming Partitions and Rule-Based Spanning Tree for UAV Swarm Regional Coverage Path Planning. Drones, 10(1), 60. https://doi.org/10.3390/drones10010060

