Can Environmental Analysis Algorithms Be Improved by Data Fusion and Soil Removal for UAV-Based Buffel Grass Biomass Prediction?
Highlights
- Removing soil pixels consistently improved the performance of biomass prediction models.
- The model with the highest accuracy (CatBoost) was obtained using only RGB sensor data and the Boruta feature selection method.
- The model with the highest accuracy (CatBoost) was obtained using only RGB sensor data and the Boruta feature selection method.
- Vegetation cover area is a dominant predictor, suggesting that structural canopy metrics are more informative than complex spectral indices for forage biomass estimation.
Abstract
1. Introduction
2. Materials and Methods
2.1. Study Area
2.2. Aerial Imaging and Orthomosaic Generation
Removal of Soil and Vegetation Cover Fraction
2.3. Vegetation Indices
2.4. Textural Analysis Using the Gray-Level Co-Occurrence Matrix (GLCM)
2.5. Construction of the Datasets
2.6. Predictive Modeling of Biomass Using Machine Learning
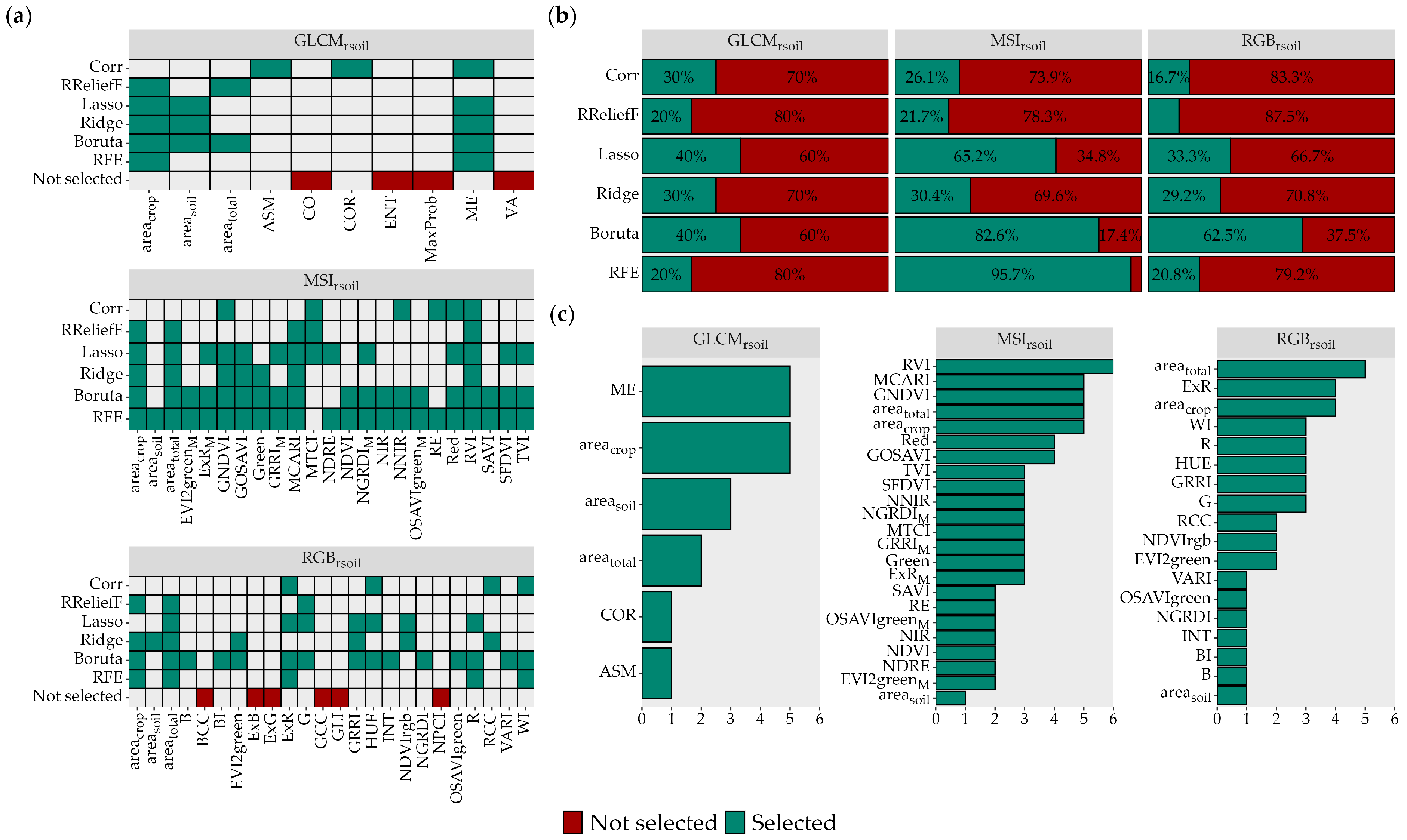
2.7. Feature Selection
- Filter methods:
- (1)
- Correlation-based Elimination (Corr): Features with an absolute Pearson correlation > 0.8 were grouped using hierarchical clustering, retaining only the one most correlated with the response variable. In case of a tie, the secondary criterion was the feature with the highest variance, as it contains more information.
- (2)
- RReliefFF Algorithm: A method that estimates attribute quality based on its ability to discriminate neighboring instances [62,63]. As RReliefFF does not have a pre-defined threshold, features with a normalized importance > 40% of the maximum observed were selected after preliminary analyses in this study. Although this threshold was arbitrarily defined, we believe that setting it iteratively would deviate from the method’s intent.
- Wrapper methods:
- (3)
- Recursive Feature Elimination (RFE): A method that iteratively removes features until the best subset of variables is identified [64]. RF was used as the base model for evaluation with 5-fold cross-validation, choosing the subset that minimized the RMSE (root mean square error).
- (4)
- Boruta: A method built upon RF, which compares the importance of real features with “shadow features” (randomly permuted copies of the original features) [65]. Only features with statistical significance (p-value < 0.01) were retained.
- Embedded:
- (5)
- Lasso Regression: Through L1 penalization (i.e., the sum of the absolute values of the coefficients), the coefficients of less relevant features are shrunk to zero [66].
- (6)
- Ridge Regression: Through the L2 penalty (i.e., the sum of the squared coefficients), it reduces the coefficients to be close to zero [66]. Similarly to RReliefF, we defined a threshold of 40% of the maximum value for the normalized coefficients. For both Lasso and Ridge, 5-fold cross-validation was employed.
2.8. Evaluation and Selection of Integration Methods, Models, and Features
- In Step 1, the individual data sources (RGB, MSI, and GLCM) were modeled both with and without soil pixel removal. This procedure allowed the assessment of whether soil removal improved predictive performance and, consequently, the selection of the most appropriate scenario regarding this source of interference.
- In Step 2, only the datasets retained from Step 1 were subjected to feature selection. Different feature selection techniques (filter, wrapper, and embedded) were applied, followed by new modeling runs. This step enabled the identification of the feature selection method that most effectively optimized the predictive performance for the selected scenario.
- In Step 3, the combinations of data sources were evaluated (RGB + GLCM, RGB + MSI, MSI + GLCM and RGB + GLCM + MSI). Two groups of combined datasets were constructed: one obtained directly from the original datasets without feature selection, and another obtained from the individual datasets already optimized in Step 2 through feature selection. Both groups of combinations were modeled and compared using machine learning algorithms. This approach enabled the simultaneous assessment of the effect of data fusion and the prior feature selection step, supporting the identification of the most appropriate dataset combination and the most accurate predictive models for biomass estimation.

3. Results
4. Discussion
5. Conclusions
Supplementary Materials
Author Contributions
Funding
Data Availability Statement
Acknowledgments
Conflicts of Interest
References
- Sanyaolu, M.; Sadowski, A. The Role of Precision Agriculture Technologies in Enhancing Sustainable Agriculture. Sustainability 2024, 16, 6668. [Google Scholar] [CrossRef]
- Qin, A.; Ning, D. Developments, Applications, and Innovations in Agricultural Sciences and Biotechnologies. Appl. Sci. 2025, 15, 4381. [Google Scholar] [CrossRef]
- Fernandes, P.B.; dos Santos, C.A.; Gurgel, A.L.C.; Gonçalves, L.F.; Fonseca, N.N.; Moura, R.B.; Costa, K.A.d.P.; Paim, T.d.P. Non-Destructive Methods Used to Determine Forage Mass and Nutritional Condition in Tropical Pastures. AgriEngineering 2023, 5, 1614–1629. [Google Scholar] [CrossRef]
- Urquizo, J.; Ccopi, D.; Ortega, K.; Castañeda, I.; Patricio, S.; Passuni, J.; Figueroa, D.; Enriquez, L.; Ore, Z.; Pizarro, S. Estimation of Forage Biomass in Oat (Avena sativa) Using Agronomic Variables through UAV Multispectral Imaging. Remote Sens. 2024, 16, 3720. [Google Scholar] [CrossRef]
- Subhashree, S.N.; Igathinathane, C.; Hendrickson, J.; Archer, D.; Liebig, M.; Halvorson, J.; Kronberg, S.; Toledo, D.; Sedivec, K. Evaluating Remote Sensing Resolutions and Machine Learning Methods for Biomass Yield Prediction in Northern Great Plains Pastures. Agriculture 2025, 15, 505. [Google Scholar] [CrossRef]
- Avneri, A.; Aharon, S.; Brook, A.; Atsmon, G.; Smirnov, E.; Sadeh, R.; Abbo, S.; Peleg, Z.; Herrmann, I.; Bonfil, D.J.; et al. UAS-Based Imaging for Prediction of Chickpea Crop Biophysical Parameters and Yield. Comput. Electron. Agric. 2023, 205, 107581. [Google Scholar] [CrossRef]
- Wang, T.; Liu, Y.; Wang, M.; Fan, Q.; Tian, H.; Qiao, X.; Li, Y. Applications of UAS in Crop Biomass Monitoring: A Review. Front. Plant Sci. 2021, 12, 616689. [Google Scholar] [CrossRef]
- Grüner, E.; Astor, T.; Wachendorf, M. Biomass Prediction of Heterogeneous Temperate Grasslands Using an SfM Approach Based on UAV Imaging. Agronomy 2019, 9, 54. [Google Scholar] [CrossRef]
- Ferreira, F.M.; Leite, R.V.; Malikouski, R.G.; Peixoto, M.A.; Bernardeli, A.; Alves, R.S.; de Magalhães Júnior, W.C.P.; Andrade, R.G.; Bhering, L.L.; Machado, J.C. Bioenergy Elephant Grass Genotype Selection Leveraged by Spatial Modeling of Conventional and High-Throughput Phenotyping Data. J. Clean. Prod. 2022, 363, 132286. [Google Scholar] [CrossRef]
- Santos, W.M.d.; Martins, L.D.C.d.S.; Bezerra, A.C.; Souza, L.S.B.d.; Jardim, A.M.d.R.F.; Silva, M.V.d.; Souza, C.A.A.d.; Silva, T.G.F.d. Use of Unmanned Aerial Vehicles for Monitoring Pastures and Forages in Agricultural Sciences: A Systematic Review. Drones 2024, 8, 585. [Google Scholar] [CrossRef]
- Santos, W.M.d.; Costa, C.d.J.P.; Medeiros, M.L.d.S.; Jardim, A.M.d.R.F.; Cunha, M.V.d.; Dubeux Junior, J.C.B.; Jaramillo, D.M.; Bezerra, A.C.; Souza, E.J.O.d. Can Unmanned Aerial Vehicle Images Be Used to Estimate Forage Production Parameters in Agroforestry Systems in the Caatinga? Appl. Sci. 2024, 14, 4896. [Google Scholar] [CrossRef]
- Freitas, R.G.; Pereira, F.R.S.; Dos Reis, A.A.; Magalhães, P.S.G.; Figueiredo, G.K.D.A.; do Amaral, L.R. Estimating Pasture Aboveground Biomass under an Integrated Crop-Livestock System Based on Spectral and Texture Measures Derived from UAV Images. Comput. Electron. Agric. 2022, 198, 107122. [Google Scholar] [CrossRef]
- Wang, X.; Yan, S.; Wang, W.; Liubing, Y.; Li, M.; Yu, Z.; Chang, S.; Hou, F. Monitoring Leaf Area Index of the Sown Mixture Pasture through UAV Multispectral Image and Texture Characteristics. Comput. Electron. Agric. 2023, 214, 108333. [Google Scholar] [CrossRef]
- Li, S.; Xiang, Y.; Jin, M.; Tang, Z.; Sun, T.; Liu, X.; Huang, X.; Li, Z.; Zhang, F. Estimation of Potato Leaf Area Index and Aboveground Biomass Based on a New Texture Index Constructed from Unmanned Aerial Vehicles Multispectral Images. J. Soil Sci. Plant Nutr. 2025, 25, 7092–7107. [Google Scholar] [CrossRef]
- Deng, H.; Zhang, W.; Zheng, X.; Zhang, H. Crop Classification Combining Object-Oriented Method and Random Forest Model Using Unmanned Aerial Vehicle (UAV) Multispectral Image. Agriculture 2024, 14, 548. [Google Scholar] [CrossRef]
- Sarathamani, A.P.; Kumar, A.; Singh, R.P. Optimizing Harvested Paddy Field Classification: Leveraging Combined Local Convolution and Individual Sample as Mean Training Approach. J. Indian Soc. Remote Sens. 2025, 53, 1–23. [Google Scholar] [CrossRef]
- Xu, C.; Zeng, Y.; Zheng, Z.; Zhao, D.; Liu, W.; Ma, Z.; Wu, B. Assessing the Impact of Soil on Species Diversity Estimation Based on UAV Imaging Spectroscopy in a Natural Alpine Steppe. Remote Sens. 2022, 14, 671. [Google Scholar] [CrossRef]
- Psiroukis, V.; Papadopoulos, G.; Kasimati, A.; Tsoulias, N.; Fountas, S. Cotton Growth Modelling Using UAS-Derived DSM and RGB Imagery. Remote Sens. 2023, 15, 1214. [Google Scholar] [CrossRef]
- Zhang, C.; Zhu, Q.; Fu, Z.; Yuan, C.; Geng, M.; Meng, R. Estimation of Aboveground Biomass of Chinese Milk Vetch Based on UAV Multi-Source Map Fusion. Remote Sens. 2025, 17, 699. [Google Scholar] [CrossRef]
- Xu, X.; Fan, L.; Li, Z.; Meng, Y.; Feng, H.; Yang, H.; Xu, B. Estimating Leaf Nitrogen Content in Corn Based on Information Fusion of Multiple-Sensor Imagery from UAV. Remote Sens. 2021, 13, 340. [Google Scholar] [CrossRef]
- Agrawal, J.; Arafat, M.Y. Transforming Farming: A Review of AI-Powered UAV Technologies in Precision Agriculture. Drones 2024, 8, 664. [Google Scholar] [CrossRef]
- Rana, S.; Gerbino, S.; Carillo, P. Study of Spectral Overlap and Heterogeneity in Agriculture Based on Soft Classification Techniques. MethodsX 2025, 14, 103114. [Google Scholar] [CrossRef] [PubMed]
- Negawo, A.T.; Assefa, Y.; Hanson, J.; Abdena, A.; Muktar, M.S.; Habte, E.; Sartie, A.M.; Jones, C.S. Genotyping-By-Sequencing Reveals Population Structure and Genetic Diversity of a Buffelgrass (Cenchrus ciliaris L.) Collection. Diversity 2020, 12, 88. [Google Scholar] [CrossRef]
- Santos, A.R.M.d.; de Morais, J.E.F.; Salvador, K.R.d.S.; de Souza, C.A.A.; Araújo Júnior, G.d.N.; Alves, C.P.; Jardim, A.M.d.R.F.; da Silva, M.J.; de Carvalho, F.G.; dos Santos, A.S.L.; et al. Environmental Seasonality Affects the Growth, Yield and Economic Viability of Irrigated Forage Species in Dry Regions. Irrig. Drain. 2025, 74, 1609–1637. [Google Scholar] [CrossRef]
- Herzig, P.; Borrmann, P.; Knauer, U.; Klück, H.C.; Kilias, D.; Seiffert, U.; Pillen, K.; Maurer, A. Evaluation of Rgb and Multispectral Unmanned Aerial Vehicle (Uav) Imagery for High-Throughput Phenotyping and Yield Prediction in Barley Breeding. Remote Sens. 2021, 13, 2670. [Google Scholar] [CrossRef]
- Prey, L.; Hanemann, A.; Ramgraber, L.; Seidl-Schulz, J.; Noack, P.O. UAV-Based Estimation of Grain Yield for Plant Breeding: Applied Strategies for Optimizing the Use of Sensors, Vegetation Indices, Growth Stages, and Machine Learning Algorithms. Remote Sens. 2022, 14, 6345. [Google Scholar] [CrossRef]
- Yu, X.; Lu, D.; Jiang, X.; Li, G.; Chen, Y.; Li, D.; Chen, E.; Yu, X.; Lu, D.; Jiang, X.; et al. Examining the Roles of Spectral, Spatial, and Topographic Features in Improving Land-Cover and Forest Classifications in a Subtropical Region. Remote Sens. 2020, 12, 2907. [Google Scholar] [CrossRef]
- Whitmire, C.D.; Vance, J.M.; Rasheed, H.K.; Missaoui, A.; Rasheed, K.M.; Maier, F.W. Using Machine Learning and Feature Selection for Alfalfa Yield Prediction. AI 2021, 2, 71–88. [Google Scholar] [CrossRef]
- Zhang, P.; Lu, B.; Ge, J.; Wang, X.; Yang, Y.; Shang, J.; La, Z.; Zang, H.; Zeng, Z. Using UAV-Based Multispectral and RGB Imagery to Monitor above-Ground Biomass of Oat-Based Diversified Cropping. Eur. J. Agron. 2025, 162, 127422. [Google Scholar] [CrossRef]
- Alvares, C.A.; Stape, J.L.J.L.; Sentelhas, P.C.; Leonardo, J.; Gonçalves, M.; Stape, J.L.J.L.; Sparovek, G.; De Moraes Gonçalves, J.L.; Sparovek, G. Köppen’s Climate Classification Map for Brazil. Meteorol. Z. 2013, 22, 711–728. [Google Scholar] [CrossRef]
- Santos, H.G.d. Sistema Brasileiro de Classificação de Solos; Embrapa Solos: Rio de Janeiro, Brazil, 2018. [Google Scholar]
- Staff, S.S. Keys to Soil Taxonomy, 13th ed.; USDA Natural Resources Conservation Service: Washington, DC, USA, 2022. [Google Scholar]
- McGeorge, W.T. Diagnosis and Improvement of Saline and Alkaline Soils. Soil Sci. Soc. Am. J. 1954, 18, 348. [Google Scholar] [CrossRef]
- R Core Team. R: A Language and Environment for Statistical Computing; R Foundation for Statistical Computing: Vienna, Austria, 2025. [Google Scholar]
- Hijmans, R.J. Raster: Geographic Data Analysis and Modeling. 2022. Available online: http://r.meteo.uni.wroc.pl/web/packages/raster/raster.pdf (accessed on 10 September 2025).
- Hijmans, R.J. Terra: Spatial Data Analysis. 2025. Available online: https://cran.r-project.org/web/packages/terra/terra.pdf (accessed on 10 September 2025).
- Pebesma, E. Simple Features for R: Standardized Support for Spatial Vector Data. R J. 2018, 10, 439–446. [Google Scholar] [CrossRef]
- Matias, F.I.; Caraza-Harter, M.V.; Endelman, J.B. FIELDimageR: An R Package to Analyze Orthomosaic Images from Agricultural Field Trials. Plant Phenome J. 2020, 3, e20005. [Google Scholar] [CrossRef]
- Rouse, J.W.; Haas, R.H.; Schell, J.A.; Deering, D.W. Monitoring Vegetation Systems in the Great Plains with ERTS. NASA Spec. Publ. 1973, 351, 309. [Google Scholar]
- Gitelson, A.A.; Merzlyak, M.N. Remote Sensing of Chlorophyll Concentration in Higher Plant Leaves. Adv. Space Res. 1998, 22, 689–692. [Google Scholar] [CrossRef]
- Widjaja Putra, B.T.; Soni, P. Enhanced Broadband Greenness in Assessing Chlorophyll a and b, Carotenoid, and Nitrogen in Robusta Coffee Plantations Using a Digital Camera. Precis. Agric. 2018, 19, 238–256. [Google Scholar] [CrossRef]
- Jordan, C.F. Derivation of Leaf-Area Index from Quality of Light on the Forest Floor. Ecology 1969, 50, 663–666. [Google Scholar] [CrossRef]
- Gitelson, A.; Kaufman, Y.; Merzlyak, M.N. Use of a Green Channel in Remote Sensing of Global Vegetation from EOS-MODIS. Remote Sens. Environ. 1996, 58, 289–298. [Google Scholar] [CrossRef]
- Daughtry, C.S.T.; Walthall, C.L.; Kim, M.S.; De Colstoun, E.B.; McMurtrey, J.E. Estimating Corn Leaf Chlorophyll Concentration from Leaf and Canopy Reflectance. Remote Sens. Environ. 2000, 74, 229–239. [Google Scholar] [CrossRef]
- Broge, N.H.; Leblanc, E. Comparing Prediction Power and Stability of Broadband and Hyperspectral Vegetation Indices for Estimation of Green Leaf Area Index and Canopy Chlorophyll Density. Remote Sens. Environ. 2001, 76, 156–172. [Google Scholar] [CrossRef]
- Baptista, G.M.d.M. Aplicação Do Índice de Vegetação Por Profundidade de Feição Espectral (SFDVI-Spectral Feature Depth Vegetation Index) Em Dados RapidEye. In Proceedings of the XVII Simpósio Brasileiro de Sensoriamento Remoto—SBSR. INPE, João Pessoa, Brazil, 25–29 April 2015; pp. 2277–2284. [Google Scholar]
- Huete, A.R. A Soil-Adjusted Vegetation Index (SAVI). Remote Sens. Environ. 1988, 25, 295–309. [Google Scholar] [CrossRef]
- Sripada, R.P.; Heiniger, R.W.; White, J.G.; Meijer, A.D. Aerial Color Infrared Photography for Determining Early In-Season Nitrogen Requirements in Corn. Agron. J. 2006, 98, 968–977. [Google Scholar] [CrossRef]
- Tucker, C.J. Red and Photographic Infrared Linear Combinations for Monitoring Vegetation. Remote Sens. Environ. 1979, 8, 127–150. [Google Scholar] [CrossRef]
- Maimaitijiang, M.; Sagan, V.; Sidike, P.; Maimaitiyiming, M.; Hartling, S.; Peterson, K.T.; Maw, M.J.W.; Shakoor, N.; Mockler, T.; Fritschi, F.B. Vegetation Index Weighted Canopy Volume Model (CVMVI) for Soybean Biomass Estimation from Unmanned Aerial System-Based RGB Imagery. ISPRS J. Photogramm. Remote Sens. 2019, 151, 27–41. [Google Scholar] [CrossRef]
- Woebbecke, D.M.; Meyer, G.E.; Von Bargen, K.; Mortensen, D.A. Color Indices for Weed Identification Under Various Soil, Residue, and Lighting Conditions. Trans. ASAE 1995, 38, 259–269. [Google Scholar] [CrossRef]
- Louhaichi, M.; Borman, M.M.; Johnson, D.E. Spatially Located Platform and Aerial Photography for Documentation of Grazing Impacts on Wheat. Geocarto Int. 2001, 16, 65–70. [Google Scholar] [CrossRef]
- Peñuelas, J.; Gamon, J.A.; Fredeen, A.L.; Merino, J.; Field, C.B. Reflectance Indices Associated with Physiological Changes in Nitrogen- and Water-Limited Sunflower Leaves. Remote Sens. Environ. 1994, 48, 135–146. [Google Scholar] [CrossRef]
- Gitelson, A.A.; Stark, R.; Grits, U.; Rundquist, D.; Kaufman, Y.; Derry, D.; Gitelson, A.A.; Stark, R.; Grits, U.; Rundquist, D.; et al. Vegetation and Soil Lines in Visible Spectral Space: A Concept and Technique for Remote Estimation of Vegetation Fraction. Int. J. Remote Sens. 2002, 23, 2537–2562. [Google Scholar] [CrossRef]
- Ahmad, I.S.; Reid, J.F. Evaluation of Colour Representations for Maize Images. J. Agric. Eng. Res. 1996, 63, 185–195. [Google Scholar] [CrossRef]
- Richardson, A.J.; Weigand, C.L. Distinguishing Vegetation from Soil Background Information. Photogramm. Eng. Remote Sens. 1977, 43, 1541–1552. [Google Scholar]
- Haralick, R.M.; Dinstein, I.; Shanmugam, K. Textural Features for Image Classification. IEEE Trans. Syst. Man Cybern. 1973, SMC-3, 610–621. [Google Scholar] [CrossRef]
- Python Software Foundation Python Language Reference, Version 3.10.18; Network Theory Ltd.: Godalming, UK, 2025.
- Gillies, S. Others Rasterio: Geospatial Raster I/O for {Python} Programmers; GitHub: San Francisco, CA, USA, 2013. [Google Scholar]
- Harris, C.R.; Millman, K.J.; van der Walt, S.J.; Gommers, R.; Virtanen, P.; Cournapeau, D.; Wieser, E.; Taylor, J.; Berg, S.; Smith, N.J.; et al. Array Programming with NumPy. Nature 2020, 585, 357–362. [Google Scholar] [CrossRef] [PubMed]
- Lam, S.K.; Pitrou, A.; Seibert, S. Numba: A LLVM-Based Python JIT Compiler. In Proceedings of the Second Workshop on the LLVM Compiler Infrastructure in HPC, Austin, TX, USA, 15 November 2015; Association for Computing Machinery: New York, NY, USA, 2015. [Google Scholar]
- Kira, K.; Rendell, L.A. The Feature Selection Problem: Traditional Methods and a New Algorithm. In Proceedings of the Tenth National Conference on Artificial Intelligence, San Jose, CA, USA, 12–16 July 1992; AAAI Press: Washington, DC, USA, 1992; pp. 129–134. [Google Scholar]
- Robnik-Sikonja, M.; Kononenko, I. An Adaptation of Relief for Attribute Estimation in Regression. In Proceedings of the Fourteenth International Conference on Machine Learning, Nashville, TN, USA, 8–12 July 1997; Morgan Kaufmann Publishers Inc.: San Francisco, CA, USA, 1997; pp. 296–304. [Google Scholar]
- Niquini, F.G.F.; Branches, A.M.B.; Costa, J.F.C.L.; Moreira, G.d.C.; Schneider, C.L.; Araújo, F.C.d.; Capponi, L.N. Recursive Feature Elimination and Neural Networks Applied to the Forecast of Mass and Metallurgical Recoveries in A Brazilian Phosphate Mine. Minerals 2023, 13, 748. [Google Scholar] [CrossRef]
- Kursa, M.B.; Rudnicki, W.R. Feature Selection with the Boruta Package. J. Stat. Softw. 2010, 36, 1–13. [Google Scholar] [CrossRef]
- Almutiri, T.M.; Alomar, K.H.; Alganmi, N.A. Integrating Multi-Omics Using Bayesian Ridge Regression with Iterative Similarity Bagging. Appl. Sci. 2024, 14, 5660. [Google Scholar] [CrossRef]
- Lin, L.I.-K. A Concordance Correlation Coefficient to Evaluate Reproducibility. Biometrics 1989, 45, 255. [Google Scholar] [CrossRef]
- Friedman, J.H.; Hastie, T.; Tibshirani, R. Regularization Paths for Generalized Linear Models via Coordinate Descent. J. Stat. Softw. 2010, 33, 1–22. [Google Scholar] [CrossRef]
- Kuhn, M. Caret: Classification and Regression Training. 2022. Available online: https://cran.r-project.org/web/packages/caret/caret.pdf (accessed on 10 September 2025).
- Robnik-Sikonja, M.; Savicky, P. CORElearn: Classification, Regression and Feature Evaluation. 2024. Available online: https://za.mirrors.cicku.me/CRAN/web/packages/CORElearn/CORElearn.pdf (accessed on 10 September 2025).
- Kuhn, M.; Wickham, H. Tidymodels: A Collection of Packages for Modeling and Machine Learning Using Tidyverse Principles. 2020. Available online: https://CRAN.R-project.org/package=tidymodels (accessed on 10 September 2025).
- Wickham, H. Ggplot2: Elegant Graphics for Data Analysis, 3rd ed.; Springer: New York, NY, USA, 2016; ISBN 978-3-319-24277-4. [Google Scholar]
- Gracia-Romero, A.; Kefauver, S.C.; Vergara-Díaz, O.; Zaman-Allah, M.A.; Prasanna, B.M.; Cairns, J.E.; Araus, J.L. Comparative Performance of Ground vs. Aerially Assessed Rgb and Multispectral Indices for Early-Growth Evaluation of Maize Performance under Phosphorus Fertilization. Front. Plant Sci. 2017, 8, 309121. [Google Scholar] [CrossRef]
- Niu, Y.; Han, W.; Zhang, H.; Zhang, L.; Chen, H. Estimating Maize Plant Height Using a Crop Surface Model Constructed from UAV RGB Images. Biosyst. Eng. 2024, 241, 56–67. [Google Scholar] [CrossRef]
- Shin, J.; Moon, H.; Chun, C.J.; Sim, T.; Kim, E.; Lee, S. Enhanced Data Processing and Machine Learning Techniques for Energy Consumption Forecasting. Electronics 2024, 13, 3885. [Google Scholar] [CrossRef]
- Kamencay, P.; Hockicko, P.; Hudec, R. Sensors Data Processing Using Machine Learning. Sensors 2024, 24, 1694. [Google Scholar] [CrossRef]
- Hancock, J.T.; Khoshgoftaar, T.M. CatBoost for Big Data: An Interdisciplinary Review. J. Big Data 2020, 7, 94. [Google Scholar] [CrossRef] [PubMed]
- Bentéjac, C.; Csörgő, A.; Martínez-Muñoz, G. A Comparative Analysis of Gradient Boosting Algorithms. Artif. Intell. Rev. 2021, 54, 1937–1967. [Google Scholar] [CrossRef]
- Yasaswy, M.Y.S.K.; Manimegalai, T.; Somasundaram, J. Crop Yield Prediction in Agriculture Using Gradient Boosting Algorithm Compared with Random Forest. In Proceedings of the 2022 International Conference on Cyber Resilience (ICCR), Dubai, United Arab Emirates, 6–7 October 2022. [Google Scholar] [CrossRef]
- Pradeep, G.; Rayen, T.D.V.; Pushpalatha, A.; Rani, P.K. Effective Crop Yield Prediction Using Gradient Boosting to Improve Agricultural Outcomes. In Proceedings of the 2023 International Conference on Networking and Communications (ICNWC), Chennai, India, 5–6 April 2023. [Google Scholar] [CrossRef]
- Zhai, W.; Li, C.; Fei, S.; Liu, Y.; Ding, F.; Cheng, Q.; Chen, Z. CatBoost Algorithm for Estimating Maize Above-Ground Biomass Using Unmanned Aerial Vehicle-Based Multi-Source Sensor Data and SPAD Values. Comput. Electron. Agric. 2023, 214, 108306. [Google Scholar] [CrossRef]
- Tunca, E.; Köksal, E.S.; Akay, H.; Öztürk, E.; Taner, S. Novel Machine Learning Framework for High-Resolution Sorghum Biomass Estimation Using Multi-Temporal UAV Imagery. Int. J. Environ. Sci. Technol. 2025, 22, 13673–13688. [Google Scholar] [CrossRef]
- Raiaan, M.A.K.; Sakib, S.; Fahad, N.M.; Mamun, A.A.; Rahman, M.A.; Shatabda, S.; Mukta, M.S.H. A Systematic Review of Hyperparameter Optimization Techniques in Convolutional Neural Networks. Decis. Anal. J. 2024, 11, 100470. [Google Scholar] [CrossRef]
- Xu, Y.; Goodacre, R. On Splitting Training and Validation Set: A Comparative Study of Cross-Validation, Bootstrap and Systematic Sampling for Estimating the Generalization Performance of Supervised Learning. J. Anal. Test. 2018, 2, 249–262. [Google Scholar] [CrossRef]
- Prudnikova, E.; Savin, I.; Vindeker, G.; Grubina, P.; Shishkonakova, E.; Sharychev, D. Influence of Soil Background on Spectral Reflectance of Winter Wheat Crop Canopy. Remote Sens. 2019, 11, 1932. [Google Scholar] [CrossRef]
- Almeida-Ñauñay, A.F.; Tarquis, A.M.; López-Herrera, J.; Pérez-Martín, E.; Pancorbo, J.L.; Raya-Sereno, M.D.; Quemada, M. Optimization of Soil Background Removal to Improve the Prediction of Wheat Traits with UAV Imagery. Comput. Electron. Agric. 2023, 205, 107559. [Google Scholar] [CrossRef]
- Riquelme, L.; Duncan, D.H.; Rumpff, L.; Vesk, P.A. Using Remote Sensing to Estimate Understorey Biomass in Semi-Arid Woodlands of South-Eastern Australia. Remote Sens. 2022, 14, 2358. [Google Scholar] [CrossRef]
- Pan, T.; Ye, H.; Zhang, X.; Liao, X.; Wang, D.; Bayin, D.; Safarov, M.; Okhonniyozov, M.; Majid, G. Estimating Aboveground Biomass of Grassland in Central Asia Mountainous Areas Using Unmanned Aerial Vehicle Vegetation Indices and Image Textures—A Case Study of Typical Grassland in Tajikistan. Environ. Sustain. Indic. 2024, 22, 100345. [Google Scholar] [CrossRef]
- Dos Reis, A.A.; Werner, J.P.S.; Silva, B.C.; Figueiredo, G.K.D.A.; Antunes, J.F.G.; Esquerdo, J.C.D.M.; Coutinho, A.C.; Lamparelli, R.A.C.; Rocha, J.V.; Magalhães, P.S.G. Monitoring Pasture Aboveground Biomass and Canopy Height in an Integrated Crop–Livestock System Using Textural Information from PlanetScope Imagery. Remote Sens. 2020, 12, 2534. [Google Scholar] [CrossRef]
- Dheepak, G.; Christaline J. , A.; Vaishali, D. Brain Tumor Classification: A Novel Approach Integrating GLCM, LBP and Composite Features. Front. Oncol. 2023, 13, 1248452. [Google Scholar] [CrossRef]
- Dritsas, E.; Trigka, M. Remote Sensing and Geospatial Analysis in the Big Data Era: A Survey. Remote Sens. 2025, 17, 550. [Google Scholar] [CrossRef]
- Cundill, S.L.; der van Werff, H.M.A.; der van Meijde, M. Adjusting Spectral Indices for Spectral Response Function Differences of Very High Spatial Resolution Sensors Simulated from Field Spectra. Sensors 2015, 15, 6221–6240. [Google Scholar] [CrossRef] [PubMed]
- Wei, H.E.; Grafton, M.; Bretherton, M.; Irwin, M.; Sandoval, E. Evaluation of Point Hyperspectral Reflectance and Multivariate Regression Models for Grapevine Water Status Estimation. Remote Sens. 2021, 13, 3198. [Google Scholar] [CrossRef]
- Marques, P.; Pádua, L.; Sousa, J.J.; Fernandes-Silva, A. Advancements in Remote Sensing Imagery Applications for Precision Management in Olive Growing: A Systematic Review. Remote Sens. 2024, 16, 1324. [Google Scholar] [CrossRef]
- Zhu, H.; Liang, S.; Lin, C.; He, Y.; Xu, J.L. Using Multi-Sensor Data Fusion Techniques and Machine Learning Algorithms for Improving UAV-Based Yield Prediction of Oilseed Rape. Drones 2024, 8, 642. [Google Scholar] [CrossRef]
- Hernandez, A.; Jensen, K.; Larson, S.; Larsen, R.; Rigby, C.; Johnson, B.; Spickermann, C.; Sinton, S. Using Unmanned Aerial Vehicles and Multispectral Sensors to Model Forage Yield for Grasses of Semiarid Landscapes. Grasses 2024, 3, 84–109. [Google Scholar] [CrossRef]
- Ochiai, S.; Kamada, E.; Sugiura, R. Comparative Analysis of RGB and Multispectral UAV Image Data for Leaf Area Index Estimation of Sweet Potato. Smart Agric. Technol. 2024, 9, 100579. [Google Scholar] [CrossRef]
- Prastyo, P.H.; Ardiyanto, I.; Hidayat, R. A Review of Feature Selection Techniques in Sentiment Analysis Using Filter, Wrapper, or Hybrid Methods. In Proceedings of the 2020 6th International Conference on Science and Technology (ICST), Yogyakarta, Indonesia, 7–8 September 2020. [Google Scholar] [CrossRef]
- Schaefer, M.T.; Lamb, D.W.; Ozdogan, M.; Baghdadi, N.; Thenkabail, P.S. A Combination of Plant NDVI and LiDAR Measurements Improve the Estimation of Pasture Biomass in Tall Fescue (Festuca arundinacea Var. Fletcher). Remote Sens. 2016, 8, 109. [Google Scholar] [CrossRef]
- Théau, J.; Lauzier-Hudon, É.; Aubé, L.; Devillers, N. Estimation of Forage Biomass and Vegetation Cover in Grasslands Using UAV Imagery. PLoS ONE 2021, 16, e0245784. [Google Scholar] [CrossRef]
- Poley, L.G.; McDermid, G.J. A Systematic Review of the Factors Influencing the Estimation of Vegetation Aboveground Biomass Using Unmanned Aerial Systems. Remote Sens. 2020, 12, 1052. [Google Scholar] [CrossRef]
- Punalekar, S.M.; Verhoef, A.; Quaife, T.L.; Humphries, D.; Bermingham, L.; Reynolds, C.K. Application of Sentinel-2A Data for Pasture Biomass Monitoring Using a Physically Based Radiative Transfer Model. Remote Sens. Environ. 2018, 218, 207–220. [Google Scholar] [CrossRef]









| Date | Irrigation Depths (% ET0) | Biomass (kg) | |
|---|---|---|---|
| per Treatment | per Date | ||
| 5 January 2025 | 50 | 0.43 | 0.71 |
| 75 | 0.78 | ||
| 100 | 0.72 | ||
| 125 | 0.90 | ||
| 3 June 2025 | 50 | 0.84 | 0.92 |
| 75 | 0.99 | ||
| 100 | 0.96 | ||
| 125 | 0.88 | ||
| Sensor | Index | Abbr. | Equations | References |
|---|---|---|---|---|
| MSI | Normalized Difference Vegetation Index | NDVI | (NIR − R)/(NIR − R) | [39] |
| Normalized difference red edge | NDRE | (NIR − RE)/(NIR + RE) | [40] | |
| Normalized NIR index | NNIR | NIR/(NIR + RE + G) | [41] | |
| Ratio Vegetation Index | RVI | NIR/R | [42] | |
| Green Normalized Difference Vegetation Index | GNDVI | (NIR − G)/(NIR + G) | [43] | |
| Modified Chlorophyll Absorption in Reflectance Index | MCARI | ((RE − R) − 0.2(RE − G)) × (RE/R) | [44] | |
| MERIS total chlorophyll index | MTCI | (NIR − RE)/(RE − R) | [12] | |
| Triangular Vegetation Index | TVI | 0.5(120(NIR − G) − 200(R − G)) | [45] | |
| Spectral Feature Depth Vegetation Index | SFDVI | ((NIR + G)/2) − ((R + RE)/2) | [46] | |
| Soil adjusted vegetation index | SAVI | (NIR − R)(1 + 0.5)/(NIR + R + 0.5) | [47] | |
| Green optimal soil adjusted vegetation index | GOSAVI | (1 + 0.16) × (NIR − G)/(NIR + G + 0.16) | [48] | |
| Normalized green red difference index | NGRDIM | (G − R)/(G − R) | [49] | |
| Green-red ratio index | GRRIM | G/R | [50] | |
| Optimized Soil Adjusted Vegetation Index-Green | OSAVIgreenM | (1.5(G − R))/((G + R) + 0.16) | [41] | |
| Enhanced Vegetation Index 2-Green | EVI2greenM | (2.5(G − R))/(G + 2.4R + 1) | [41] | |
| Excess Red Vegetation Index | ExRM | 1.4R − G | [51] | |
| RGB | Normalized green red difference index | NGRDI | (G − R)/(G + R) | [49] |
| Green-red ratio index | GRRI | G/R | [50] | |
| Optimized Soil Adjusted Vegetation Index-Green | OSAVIgreen | (1.5(G − R))/((G + R) + 0.16) | [41] | |
| Enhanced Vegetation Index 2-Green | EVI2green | (2.5(G − R))/(G + 2.4R + 1) | [41] | |
| Excess Red Vegetation Index | ExR | 1.4R − G | [51] | |
| Excess Green vegetation index | ExG | 2G − R − B | [51] | |
| Excess Blue Vegetation Index | ExB | 1.4B − G | [51] | |
| Normalized Difference Vegetation Index RGB | NDVIrgb | ((G + B) − R)/((G + B) + R) | [41] | |
| Green leaf index | GLI | (2G − R − B)/(2G + R + B) | [52] | |
| Normalized pigment chlorophyll ratio index | NPCI | (R − B)/(R + B) | [53] | |
| Visible atmospherically resistant index | VARI | (G − R)/(G + R − B) | [54] | |
| Woebbecke Index | WI | (G − B)/(R − B) | [51] | |
| Normalized Red | Rn | R/(R + G + B) | [50] | |
| Normalized Green | Gn | G/(R + G + B) | [50] | |
| Normalized Blue | Bn | B/(R + G + B) | [50] | |
| Color Intensity Index | INT | (R + G + B)/3 | [55] | |
| Brightness Index | BI | ((R2 + G2 + B2)/3)0.5 | [56] | |
| Overall Hue Index | HUE | atan(2(B − G − R)/30.5(G − R)) | [38] |
| Metrics | Description |
|---|---|
| Contrast (CO) | |
| Mean (ME) | |
| Entropy (ENT) | |
| Correlation (COR) | |
| Variance (VAR) | |
| Angular Second Moment (ASM) | |
| Maximum Probability (MaxProb) |
| Nº | Data Sources | RGB Indices and Bands | MSI Indices and Bands | GLCM Metrics | Soil Pixel Removal |
|---|---|---|---|---|---|
| 1 | RGB | Yes | No | No | No |
| 2 | RGBrsoil | Yes | No | No | Yes |
| 3 | MSI | No | Yes | No | No |
| 4 | MSIrsoil | No | Yes | No | Yes |
| 5 | GLCM | No | No | Yes | No |
| 6 | GLCMrsoil | No | No | Yes | Yes |
| 7 | RGB + GLCM | Yes | No | Yes | No |
| 8 | RGBrsoil + GLCMrsoil | Yes | No | Yes | Yes |
| 9 | RGB + MSI | Yes | Yes | No | No |
| 10 | RGBrsoil + MSIrsoil | Yes | Yes | No | Yes |
| 11 | MSI + GLCM | No | Yes | Yes | No |
| 12 | MSIrsoil + GLCMrsoil | No | Yes | Yes | Yes |
| 13 | RGB + MSI + GLCM | Yes | Yes | Yes | No |
| 14 | RGBrsoil + MSIrsoil + GLCMrsoil | Yes | Yes | Yes | Yes |
| Models | Engines (Packages) | Hyperparameters |
|---|---|---|
| Ridge | glmnet | penalty |
| Lasso | glmnet | penalty |
| Elastic Net | glmnet | penalty, mixture |
| SVM Linear | kernlab | cost, margin |
| SVM Kernel RBF | kernlab | cost, rbf_sigma |
| K-Nearest Neighbors | kknn | neighbors |
| Random Forest | ranger | trees |
| Extra Trees | ranger | trees |
| Decision Trees | rpart | cost_complexity |
| XGBoost | xgboost | trees, learn_rate |
| LightGBM | lightgbm | trees, learn_rate |
| CatBoost | catboost | trees, learn_rate |
Disclaimer/Publisher’s Note: The statements, opinions and data contained in all publications are solely those of the individual author(s) and contributor(s) and not of MDPI and/or the editor(s). MDPI and/or the editor(s) disclaim responsibility for any injury to people or property resulting from any ideas, methods, instructions or products referred to in the content. |
© 2026 by the authors. Licensee MDPI, Basel, Switzerland. This article is an open access article distributed under the terms and conditions of the Creative Commons Attribution (CC BY) license.
Share and Cite
Santos, W.M.d.; Jardim, A.M.d.R.F.; Martins, L.D.C.d.S.; Moura, M.B.M.d.; Silva, E.F.d.; Souza, L.S.B.d.; Cezar Bezerra, A.; Silva, J.R.I.; Silva, Ê.F.d.F.e.; de Lima, J.L.M.P.; et al. Can Environmental Analysis Algorithms Be Improved by Data Fusion and Soil Removal for UAV-Based Buffel Grass Biomass Prediction? Drones 2026, 10, 61. https://doi.org/10.3390/drones10010061
Santos WMd, Jardim AMdRF, Martins LDCdS, Moura MBMd, Silva EFd, Souza LSBd, Cezar Bezerra A, Silva JRI, Silva ÊFdFe, de Lima JLMP, et al. Can Environmental Analysis Algorithms Be Improved by Data Fusion and Soil Removal for UAV-Based Buffel Grass Biomass Prediction? Drones. 2026; 10(1):61. https://doi.org/10.3390/drones10010061
Chicago/Turabian StyleSantos, Wagner Martins dos, Alexandre Maniçoba da Rosa Ferraz Jardim, Lady Daiane Costa de Sousa Martins, Márcia Bruna Marim de Moura, Elania Freire da Silva, Luciana Sandra Bastos de Souza, Alan Cezar Bezerra, José Raliuson Inácio Silva, Ênio Farias de França e Silva, João L. M. P. de Lima, and et al. 2026. "Can Environmental Analysis Algorithms Be Improved by Data Fusion and Soil Removal for UAV-Based Buffel Grass Biomass Prediction?" Drones 10, no. 1: 61. https://doi.org/10.3390/drones10010061
APA StyleSantos, W. M. d., Jardim, A. M. d. R. F., Martins, L. D. C. d. S., Moura, M. B. M. d., Silva, E. F. d., Souza, L. S. B. d., Cezar Bezerra, A., Silva, J. R. I., Silva, Ê. F. d. F. e., de Lima, J. L. M. P., Morellato, L. P. C., & Silva, T. G. F. d. (2026). Can Environmental Analysis Algorithms Be Improved by Data Fusion and Soil Removal for UAV-Based Buffel Grass Biomass Prediction? Drones, 10(1), 61. https://doi.org/10.3390/drones10010061

