Finite Representations of the Wright Function
Abstract
1. Introduction
2. Some Applications of the Wright Function
3. The Wright Function as a Simple Representative of the Fox–Wright Function Family
4. Polynomial Reduction
5. Finite Hypergeometric Representations
6. The Special Case
7. Representations of the Wright Function of the First Type
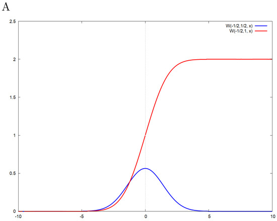
7.1. Representations for 1/2
7.2. Representations for 1/3 and 2/3
7.3. Relationship to Trigonometric and Bessel Functions
8. Representations of the Wright Function of the Second Type
8.1. Representations for 1/4
8.2. Representations for 1/3
8.3. Representations for 1/2
8.4. Representations for 2/3
9. Representations of the Wright Function of the Third Type
9.1. Representations for 1
9.2. Representations for
10. The Mittag-Leffler Function as a Laplace Transform of the Wright Function
10.1. Some Integral Identities Interlinking the ML and Wright Functions
10.2. Analytical Continuation of the ML Function for Negative Parameters
11. Discussion
Funding
Data Availability Statement
Conflicts of Interest
Appendix A. Euler Integrals
Appendix B. Ratios of Gamma Factors
References
- Wright, E.M. The Asymptotic Expansion of the Generalized Hypergeometric Function. J. Lond. Math. Soc. 1935, s1–10, 286–293. [Google Scholar] [CrossRef]
- Wright, E.M. The Asymptotic Expansion of Integral Functions Defined by Taylor Series. Philos. Trans. R. Soc. A Math. Phys. Eng. Sci. 1940, 238, 423–451. [Google Scholar] [CrossRef]
- Gorenflo, R.; Luchko, Y.; Mainardi, F. Wright functions as scale-invariant solutions of the diffusion-wave equation. J. Comput. Appl. Math. 2000, 118, 175–191. [Google Scholar] [CrossRef]
- Gorenflo, R.; Luchko, Y.; Mainardi, F. Analytical properties and applications of the Wright function. Fract. Calc. Appl. Anal. 1999, 2, 383–414. [Google Scholar]
- Luchko, Y. Algorithms for evaluation of the Wright function for the real arguments’ values. Fract. Calc. Appl. Anal. 2008, 11, 57–75. [Google Scholar]
- Mainardi, F. Fractional Calculus and Waves in Linear Viscoelasticity; Imperial College Press: London, UK, 2010. [Google Scholar] [CrossRef]
- Mainardi, F.; Consiglio, A. The Wright Functions of the Second Kind in Mathematical Physics. Mathematics 2020, 8, 884. [Google Scholar] [CrossRef]
- Miller, A.R.; Moskowitz, I.S. Reduction of a Class of Fox-Wright Ψ Functions for Certain Rational Parameters. Comput. Math. Appl. 1995, 30, 73–82. [Google Scholar] [CrossRef]
- Apelblat, A.; González-Santander, J.L. The Integral Mittag-Leffler, Whittaker and Wright Functions. Mathematics 2021, 9, 3255. [Google Scholar] [CrossRef]
- Prodanov, D. The Wright function—Hypergeometric representation and symbolical evaluation. In Proceedings of the 2023 International Conference on Fractional Differentiation and Its Applications (ICFDA), Ajman, United Arab Emirates, 14–16 March 2023; IEEE: Piscataway, NJ, USA, 2023. [Google Scholar] [CrossRef]
- Povstenko, Y. Some Applications of the Wright Function in Continuum Physics: A Survey. Mathematics 2021, 9, 198. [Google Scholar] [CrossRef]
- Garra, R.; Mainardi, F. Some applications of Wright functions in fractional differential equations. Rep. Math. Phys. 2021, 87, 265–273. [Google Scholar] [CrossRef]
- Oldham, K.; Spanier, J. The Fractional Calculus: Theory and Applications of Differentiation and Integration to Arbitrary Order; Academic Press: New York, NY, USA, 1974. [Google Scholar]
- Prodanov, D. Integral Representations and Algebraic Decompositions of the Fox-Wright Type of Special Functions. Fractal Fract. 2019, 3, 4. [Google Scholar] [CrossRef]
- Mainardi, F.; Mura, A.; Pagnini, G. The M-Wright Function in Time-Fractional Diffusion Processes: A Tutorial Survey. Int. J. Diff. Equations 2010, 2010, 104505. [Google Scholar] [CrossRef]
- Mittag-Leffler, G.M. Sur la nouvelle fonction Ea(x). C. R. Acad. Sci. Paris 1903, 137, 554–558. [Google Scholar]
- Wiman, A. Über den Fundamentalsatz in der Teorie der Funktionen Ea(x). Acta Math. 1905, 29, 191–201. [Google Scholar] [CrossRef]
- Aceto, L.; Durastante, F. Efficient computation of the Wright function and its applications to fractional diffusion-wave equations. ESAIM Math. Model. Numer. Anal. 2022, 56, 2181–2196. [Google Scholar] [CrossRef]
- Luchko, Y.; Trujillo, J.; Velasco, M. The Wright function and its numerical evaluation. Int. J. Pure Appl. Math. 2010, 64, 567–575. [Google Scholar]





Disclaimer/Publisher’s Note: The statements, opinions and data contained in all publications are solely those of the individual author(s) and contributor(s) and not of MDPI and/or the editor(s). MDPI and/or the editor(s) disclaim responsibility for any injury to people or property resulting from any ideas, methods, instructions or products referred to in the content. |
© 2024 by the author. Licensee MDPI, Basel, Switzerland. This article is an open access article distributed under the terms and conditions of the Creative Commons Attribution (CC BY) license (https://creativecommons.org/licenses/by/4.0/).
Share and Cite
Prodanov, D. Finite Representations of the Wright Function. Fractal Fract. 2024, 8, 88. https://doi.org/10.3390/fractalfract8020088
Prodanov D. Finite Representations of the Wright Function. Fractal and Fractional. 2024; 8(2):88. https://doi.org/10.3390/fractalfract8020088
Chicago/Turabian StyleProdanov, Dimiter. 2024. "Finite Representations of the Wright Function" Fractal and Fractional 8, no. 2: 88. https://doi.org/10.3390/fractalfract8020088
APA StyleProdanov, D. (2024). Finite Representations of the Wright Function. Fractal and Fractional, 8(2), 88. https://doi.org/10.3390/fractalfract8020088
