Eighth-Kind Chebyshev Polynomials Collocation Algorithm for the Nonlinear Time-Fractional Generalized Kawahara Equation
Abstract
:1. Introduction
- By choosing eighth-kind CPs and their shifted ones as basis functions and taking a few terms of the retained modes, it is possible to produce approximations with excellent precision. Less calculation is required. In addition, the resulting errors are small.
- Eighth-kind CPs and their shifted counterparts are not as widely used as other kinds of CPs. Therefore, we are motivated to investigate relevant theoretical results concerned with them.
- Some important formulas concerning eighth-kind CPs and their shifted ones are derived.
- This basis is used for the first time in the numerical treatment of the NTFGKE.
2. Some Relationships and Preliminary Information
2.1. Caputo Definition of the Fractional Derivative
2.2. An Account of the CPs of Eighth-Kind and Their Shifted Ones
3. Some Important Formulas Related to and Their Shifted Ones
3.1. Some Formulas Concerned with
3.2. Shifted Eighth-Kind CPs
4. A Collocation Approach for the NTFGKE
5. Error Analysis of the Proposed Chebyshev Expansion
- The first case: :
- The second case: :
- Case 1: i even:
- Case 2: i odd:
- (i)
- If
- (ii)
- If
- (iii)
- If
- (iv)
- If
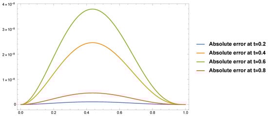
6. Illustrative Examples
7. Concluding Remarks
Author Contributions
Funding
Institutional Review Board Statement
Informed Consent Statement
Data Availability Statement
Acknowledgments
Conflicts of Interest
References
- Fox, L.; Parker, I.B. Chebyshev Polynomials in Numerical Analysis; Technical Report; Cambridge University Press: Cambridge, UK, 1968. [Google Scholar]
- Mason, J.C.; Handscomb, D.C. Chebyshev Polynomials; Chapman and Hall: New York, NY, USA; CRC: Boca Raton, FL, USA, 2003. [Google Scholar]
- Rivlin, T.J. Chebyshev Polynomials; Courier Dover Publications: New York, NY, USA, 2020. [Google Scholar]
- Thongthai, W.; Nonlaopon, K.; Orankitjaroen, S.; Li, C. Generalized Solutions of Ordinary Differential Equations Related to the Chebyshev Polynomial of the Second Kind. Mathematics 2023, 11, 1725. [Google Scholar] [CrossRef]
- Abdelhakem, M.; Ahmed, A.; Baleanu, D.; El-Kady, M. Monic Chebyshev pseudospectral differentiation matrices for higher-order IVPs and BVPs: Applications to certain types of real-life problems. Comput. Appl. Math. 2022, 41, 253. [Google Scholar] [CrossRef]
- Tural-Polat, S.N.; Dincel, A.T. Numerical solution method for multi-term variable order fractional differential equations by shifted Chebyshev polynomials of the third kind. Alex. Eng. J. 2022, 61, 5145–5153. [Google Scholar] [CrossRef]
- Sweilam, N.H.; Nagy, A.M.; El-Sayed, A.A. On the numerical solution of space fractional order diffusion equation via shifted Chebyshev polynomials of the third kind. J. King Saud Univ. Sci. 2016, 28, 41–47. [Google Scholar] [CrossRef]
- Sakran, M.R.A. Numerical solutions of integral and integro-differential equations using Chebyshev polynomials of the third kind. Appl. Math. Comp. 2019, 351, 66–82. [Google Scholar] [CrossRef]
- Abd-Elhameed, W.M.; Youssri, Y.H. Fifth-kind orthonormal Chebyshev polynomial solutions for fractional differential equations. Comput. Appl. Math. 2018, 37, 2897–2921. [Google Scholar] [CrossRef]
- Abd-Elhameed, W.M.; Youssri, Y.H. Sixth-kind Chebyshev spectral approach for solving fractional differential equations. Int. J. Nonlinear Sci. Numer. Simul. 2019, 20, 191–203. [Google Scholar] [CrossRef]
- Atta, A.G.; Abd-Elhameed, W.M.; Moatimid, G.M.; Youssri, Y.H. Shifted fifth-kind Chebyshev Galerkin treatment for linear hyperbolic first-order partial differential equations. Appl. Numer. Math. 2021, 167, 237–256. [Google Scholar] [CrossRef]
- Atta, A.G.; Abd-Elhameed, W.M.; Youssri, Y.H. Shifted fifth-kind Chebyshev polynomials Galerkin-based procedure for treating fractional diffusion-wave equation. Int. J. Mod. Phys. C 2022, 33, 2250102. [Google Scholar] [CrossRef]
- Atta, A.G.; Abd-Elhameed, W.M.; Moatimid, G.M.; Youssri, Y.H. Modal shifted fifth-kind Chebyshev tau integral approach for solving heat conduction equation. Fractal Fract. 2022, 6, 619. [Google Scholar] [CrossRef]
- Abd-Elhameed, W.M. Novel expressions for the derivatives of sixth kind Chebyshev polynomials: Spectral solution of the non-linear one-dimensional Burgers’ equation. Fractal Frac. 2021, 5, 53. [Google Scholar] [CrossRef]
- Atta, A.G.; Abd-Elhameed, W.M.; Moatimid, G.M.; Youssri, Y.H. Advanced shifted sixth-kind Chebyshev tau approach for solving linear one-dimensional hyperbolic telegraph type problem. Math. Sci. 2022, 1–5. [Google Scholar] [CrossRef]
- Sadri, K.; Aminikhah, H. A new efficient algorithm based on fifth-kind Chebyshev polynomials for solving multi-term variable-order time-fractional diffusion-wave equation. Int. J. Comput. Math. 2022, 99, 966–992. [Google Scholar] [CrossRef]
- Jafari, H.; Nemati, S.; Ganji, R.M. Operational matrices based on the shifted fifth-kind Chebyshev polynomials for solving nonlinear variable order integro-differential equations. Adv. Differ. Equ. 2021, 2021, 435. [Google Scholar] [CrossRef]
- Ganji, R.M.; Jafari, H.; Baleanu, D. A new approach for solving multi variable orders differential equations with Mittag–Leffler kernel. Chaos Solitons Fractals 2020, 130, 109405. [Google Scholar] [CrossRef]
- Ali, K.K.; Abd El Salam, M.A.; Mohamed, M.S. Chebyshev fifth-kind series approximation for generalized space fractional partial differential equations. AIMS Math. 2022, 7, 7759–7780. [Google Scholar] [CrossRef]
- Sadri, K.; Aminikhah, H. Chebyshev polynomials of sixth kind for solving nonlinear fractional PDEs with proportional delay and its convergence analysis. J. Funct. Spaces 2022, 2022, 9512048. [Google Scholar] [CrossRef]
- Babaei, A.; Jafari, H.; Banihashemi, S. Numerical solution of variable order fractional nonlinear quadratic integro-differential equations based on the sixth-kind Chebyshev collocation method. J. Comput. Appl. Math. 2020, 377, 112908. [Google Scholar] [CrossRef]
- Xu, X.; Xiong, L.; Zhou, F. Solving fractional optimal control problems with inequality constraints by a new kind of Chebyshev wavelets method. J. Comput. Sci. 2021, 54, 101412. [Google Scholar] [CrossRef]
- Masjed-Jamei, M. Some New Classes of Orthogonal Polynomials and Special Functions: A Symmetric Generalization of Sturm-Liouville Problems and Its Consequences. Ph.D. Thesis, Department of Mathematics, University of Kassel, Kassel, Germany, 2006. [Google Scholar]
- Abd-Elhameed, W.M.; Alkenedri, A.M. Spectral solutions of linear and nonlinear BVPs using certain Jacobi polynomials generalizing third-and fourth-kinds of Chebyshev polynomials. CMES Comput. Model. Eng. Sci. 2021, 126, 955–989. [Google Scholar] [CrossRef]
- Wang, X.; Wang, J.; Wang, X.; Yu, C. A pseudo-spectral Fourier collocation method for inhomogeneous elliptical inclusions with partial differential equations. Mathematics 2022, 10, 296. [Google Scholar] [CrossRef]
- Li, J. Linear Barycentric rational collocation method for solving non-linear partial differential equations. Inter. J. Appl. Comput. Math. 2022, 8, 236. [Google Scholar] [CrossRef]
- Zheng, X. Numerical approximation for a nonlinear variable-order fractional differential equation via a collocation method. Math. Comput. Simul. 2022, 195, 107–118. [Google Scholar] [CrossRef]
- Zhou, X.; Dai, Y. A spectral collocation method for the coupled system of nonlinear fractional differential equations. AIMS Math. 2022, 7, 5670–5689. [Google Scholar] [CrossRef]
- Kumbinarasaiah, S.; Preetham, M. Applications of the Bernoulli wavelet collocation method in the analysis of MHD boundary layer flow of a viscous fluid. J. Umm Al-Qura Univ. Appl. Sci. 2023, 9, 1–14. [Google Scholar] [CrossRef]
- Xu, M.; Tohidi, E.; Niu, J.; Fang, Y. A new reproducing kernel-based collocation method with optimal convergence rate for some classes of BVPs. Appl. Math. Comput. 2022, 432, 127343. [Google Scholar] [CrossRef]
- Abd-Elhameed, W.M.; Alkhamisi, S.O.; Amin, A.K.; Youssri, Y.H. Numerical contrivance for Kawahara-type differential equations based on fifth-kind Chebyshev polynomials. Symmetry 2023, 15, 138. [Google Scholar] [CrossRef]
- Li, P.; Peng, X.; Xu, C.; Han, L.; Shi, S. Novel extended mixed controller design for bifurcation control of fractional-order Myc/E2F/miR-17-92 network model concerning delay. Math. Methods Appl. Sci. 2023. [Google Scholar] [CrossRef]
- Huang, C.; Wang, J.; Chen, X.; Cao, J. Bifurcations in a fractional-order BAM neural network with four different delays. Neural Netw. 2021, 141, 344–354. [Google Scholar] [CrossRef]
- Ali, Z.; Rabiei, F.; Hosseini, K. A fractal–fractional-order modified Predator–Prey mathematical model with immigrations. Math. Comput. Simul. 2023, 207, 466–481. [Google Scholar] [CrossRef]
- Oldham, K.; Spanier, J. The Fractional Calculus Theory and Applications of Differentiation and Integration to Arbitrary Order; Elsevier: Amsterdam, The Netherlands, 1974. [Google Scholar]
- Kilbas, A.A.; Srivastava, H.M.; Trujillo, J.J. Theory and Applications of Fractional Differential Equations; Elsevier: Amsterdam, The Netherlands, 2006; Volume 204. [Google Scholar]
- Meerschaert, M.M.; Zhang, Y.; Baeumer, B. Particle tracking for fractional diffusion with two time scales. Comput. Math. Appl. 2010, 59, 1078–1086. [Google Scholar] [CrossRef]
- Koeller, R.C. Applications of fractional calculus to the theory of viscoelasticity. J. Appl. Mech. 1984, 51, 299–307. [Google Scholar] [CrossRef]
- Aghdam, Y.E.; Mesgarani, H.; Moremedi, G.; Khoshkhahtinat, M. High-accuracy numerical scheme for solving the space-time fractional advection-diffusion equation with convergence analysis. Alex. Eng. J. 2022, 61, 217–225. [Google Scholar] [CrossRef]
- Hosseini, V.R.; Zou, W. The peridynamic differential operator for solving time-fractional partial differential equations. Nonlinear Dyn. 2022, 109, 1823–1850. [Google Scholar] [CrossRef]
- Zhuang, P.; Liu, F.; Anh, V.; Turner, I. New solution and analytical techniques of the implicit numerical method for the anomalous subdiffusion equation. SIAM J. Numer. Anal. 2008, 46, 1079–1095. [Google Scholar] [CrossRef]
- Adel, M. Numerical simulations for the variable order two-dimensional reaction sub-diffusion equation: Linear and Nonlinear. Fractals 2022, 30, 2240019. [Google Scholar] [CrossRef]
- Sweilam, N.H.; Ahmed, S.M.; Adel, M. A simple numerical method for two-dimensional nonlinear fractional anomalous sub-diffusion equations. Math. Methods Appl. Sci. 2021, 44, 2914–2933. [Google Scholar] [CrossRef]
- Vargas, A.M. Finite difference method for solving fractional differential equations at irregular meshes. Math. Comput. Simul. 2022, 193, 204–216. [Google Scholar] [CrossRef]
- Nadeem, M.; He, J.H. The homotopy perturbation method for fractional differential equations: Part 2, two-scale transform. Int. J. Numer. Methods Heat Fluid Flow 2022, 32, 559–567. [Google Scholar] [CrossRef]
- Alharbi, F.; Zidan, A.; Naeem, M.; Shah, R.; Nonlaopon, K. Numerical investigation of fractional-order differential equations via φ-Haar-wavelet method. J. Funct. Spaces 2021, 2021, 1–14. [Google Scholar] [CrossRef]
- Alquran, M.; Ali, M.; Alshboul, O. Explicit solutions to the time-fractional generalized dissipative Kawahara equation. J. Ocean. Eng. Sci. 2022. [Google Scholar] [CrossRef]
- Alquran, M.; Jaradat, I. A novel scheme for solving Caputo time-fractional nonlinear equations: Theory and application. Nonlinear Dyn. 2018, 91, 2389–2395. [Google Scholar] [CrossRef]
- Baleanu, D.; İnç, M.; Yusuf, A.; Aliyu, A.I. Lie symmetry analysis and conservation laws for the time fractional simplified modified Kawahara equation. Open Phys. 2018, 16, 302–310. [Google Scholar] [CrossRef]
- Wang, G.w.; Liu, X.q.; Zhang, Y.y. Lie symmetry analysis to the time fractional generalized fifth-order KdV equation. Commun. Nonlinear Sci. Numer. Simul. 2013, 18, 2321–2326. [Google Scholar] [CrossRef]
- Podlubny, I. Fractional Differential Equations: An Introduction to Fractional Derivatives, Fractional Differential Equations, to Methods of Their Solution and Some of Their Applications; Elsevier: Amsterdam, The Netherlands, 1998. [Google Scholar]
- Silverman, R. Special Functions and Their Applications; Courier Corporation: New York, NY, USA, 1972. [Google Scholar]
- Xu, Y. An integral formula for generalized Gegenbauer polynomials and Jacobi polynomials. Adv. Appl. Math. 2002, 29, 328–343. [Google Scholar] [CrossRef]
- Draux, A.; Sadik, M.; Moalla, B. Markov–Bernstein inequalities for generalized Gegenbauer weight. Appl. Numer. Math. 2011, 61, 1301–1321. [Google Scholar] [CrossRef]
- Abd-Elhameed, W.M.; Alkhamisi, S.O. New results of the fifth-kind orthogonal Chebyshev polynomials. Symmetry 2021, 13, 2407. [Google Scholar] [CrossRef]
- Koepf, W. Hypergeometric Summation, 2nd ed.; Springer Universitext Series; Springer: Berlin/Heidelberg, Germany, 2014. [Google Scholar]
- Saldır, O.; Sakar, M.; Erdogan, F. Numerical solution of time-fractional Kawahara equation using reproducing kernel method with error estimate. Comput. Appl. Math. 2019, 38, 198. [Google Scholar] [CrossRef]







| Method in [57] | Our Method | Method in [57] | Our Method | Method in [57] | Our Method | |
|---|---|---|---|---|---|---|
| (0.1,t) | 6.36 | 1.79779 | 5.66 | 8.27396 | 4.92 | 2.77861 |
| (0.2,t) | 1.79 | 5.05091 | 1.59 | 2.32469 | 1.38 | 7.80755 |
| (0.3,t) | 2.70 | 7.61411 | 2.41 | 3.50467 | 2.09 | 1.17721 |
| (0.4,t) | 3.03 | 8.52535 | 2.70 | 3.92451 | 2.34 | 1.31845 |
| (0.5,t) | 2.74 | 7.71003 | 2.44 | 3.54962 | 2.12 | 1.19275 |
| (0.6,t) | 2.02 | 5.68544 | 1.80 | 2.61787 | 1.56 | 8.79863 |
| (0.7,t) | 1.16 | 3.26528 | 1.03 | 1.50372 | 8.99 | 5.05521 |
| (0.8,t) | 4.50 | 1.26388 | 4.00 | 5.82133 | 3.48 | 1.95751 |
| (0.9,t) | 7.12 | 1.99959 | 6.34 | 9.21185 | 5.51 | 3.09816 |
| Method in [57] | Our Method | Method in [57] | Our Method | Method in [57] | Our Method | |
| (0.1,t) | 7.73 | 9.87464 | 7.98 | 4.53983 | 8.26 | 1.52193 |
| (0.2,t) | 1.57 | 3.02778 | 1.66 | 1.39255 | 1.75 | 4.67136 |
| (0.3,t) | 1.95 | 4.94641 | 2.10 | 2.27577 | 2.26 | 7.63871 |
| (0.4,t) | 2.17 | 5.96617 | 2.12 | 2.74586 | 2.32 | 9.22166 |
| (0.5,t) | 2.09 | 5.78239 | 1.86 | 2.66211 | 2.00 | 8.94498 |
| (0.6,t) | 1.64 | 4.54913 | 1.46 | 2.09494 | 1.44 | 7.04262 |
| (0.7,t) | 1.00 | 2.77641 | 8.90 | 1.27891 | 8.20 | 4.30125 |
| (0.8,t) | 4.10 | 1.13802 | 3.64 | 5.24341 | 3.18 | 1.76417 |
| (0.9,t) | 6.83 | 1.90093 | 6.07 | 8.75887 | 5.27 | 2.94852 |
| (0.1,0.1) | 6.7009 | 3.0066 | 9.7494 |
| (0.2,0.2) | 8.6369 | 3.9652 | 1.3290 |
| (0.3,0.3) | 5.0761 | 2.3250 | 7.7603 |
| (0.4,0.4) | 3.8968 | 1.7890 | 5.9890 |
| (0.5,0.5) | 1.0161 | 6.8746 | 3.3123 |
| (0.6,0.6) | 4.5491 | 2.0949 | 7.0426 |
| (0.7,0.7) | 6.9537 | 3.2057 | 1.0794 |
| (0.8,0.8) | 1.3930 | 6.4078 | 2.1507 |
| (0.9,0.9) | 1.4303 | 6.6288 | 2.2524 |
| 0.1 | |||||
| 0.2 | |||||
| 0.3 | |||||
| 0.4 | |||||
| 0.5 | |||||
| 0.6 | |||||
| 0.7 | |||||
| 0.8 | |||||
| 0.9 | |||||
Disclaimer/Publisher’s Note: The statements, opinions and data contained in all publications are solely those of the individual author(s) and contributor(s) and not of MDPI and/or the editor(s). MDPI and/or the editor(s) disclaim responsibility for any injury to people or property resulting from any ideas, methods, instructions or products referred to in the content. |
© 2023 by the authors. Licensee MDPI, Basel, Switzerland. This article is an open access article distributed under the terms and conditions of the Creative Commons Attribution (CC BY) license (https://creativecommons.org/licenses/by/4.0/).
Share and Cite
Abd-Elhameed, W.M.; Youssri, Y.H.; Amin, A.K.; Atta, A.G. Eighth-Kind Chebyshev Polynomials Collocation Algorithm for the Nonlinear Time-Fractional Generalized Kawahara Equation. Fractal Fract. 2023, 7, 652. https://doi.org/10.3390/fractalfract7090652
Abd-Elhameed WM, Youssri YH, Amin AK, Atta AG. Eighth-Kind Chebyshev Polynomials Collocation Algorithm for the Nonlinear Time-Fractional Generalized Kawahara Equation. Fractal and Fractional. 2023; 7(9):652. https://doi.org/10.3390/fractalfract7090652
Chicago/Turabian StyleAbd-Elhameed, Waleed Mohamed, Youssri Hassan Youssri, Amr Kamel Amin, and Ahmed Gamal Atta. 2023. "Eighth-Kind Chebyshev Polynomials Collocation Algorithm for the Nonlinear Time-Fractional Generalized Kawahara Equation" Fractal and Fractional 7, no. 9: 652. https://doi.org/10.3390/fractalfract7090652
APA StyleAbd-Elhameed, W. M., Youssri, Y. H., Amin, A. K., & Atta, A. G. (2023). Eighth-Kind Chebyshev Polynomials Collocation Algorithm for the Nonlinear Time-Fractional Generalized Kawahara Equation. Fractal and Fractional, 7(9), 652. https://doi.org/10.3390/fractalfract7090652

