Abstract
The Daisyworld model illustrates the concept of biological homeostasis in the global environment by establishing a connection between the biota and environment, resulting in a single intertwined system known as Gaia. In essence, the Daisyworld model represents life by daisy populations whereas temperature represents the environment, establishing a population dynamics model to represent life–environment ecological interactions. The recent occurrence of extreme weather events due to climate change and the critical crises brought on by the COVID-19 pandemic are strengthening the arguments for the revenge of Gaia, a term used to describe the protective response of the global biota-environment system. This paper presents a novel Daisyworld parable to describe ecological life–environment interactions including the revenge of Gaia and the greenhouse effect. The revenge of Gaia refers to a change in the interplay between life and environment, characterized by the Gaia state that establishes the life-environment state of balance and harmony. This results in reaction effects that impact the planet’s fertile regions. On the other hand, the greenhouse effect is incorporated through the description of the interactions of greenhouse gases with the planet, altering its albedo. Numerical simulations are performed using a nonlinear dynamics perspective, showing different ecological scenarios. An investigation of the system reversibility is carried out together with critical life–environment interactions. This parable provides a qualitative description that can be useful to evaluate ecological scenarios.
1. Introduction
Daisyworld is a model originally proposed by James Lovelock [1,2] that represents the biological homeostasis of the global environment, describing the self-regulation of the planetary system. Daisyworld established the biota–environment coupling, which means that life and environment is a single coupled system: Gaia. Watson and Lovelock [3] developed a mathematical model presented as a parable considering an imaginary planet because the Earth case is too complex to be modeled.
The basic idea is that the environment is characterized by temperature and life is represented by daisy populations. Biodiversity is symbolized by the colors of daisies, each of which has its own albedo, the ability to reflect light and heat from the sun into the atmosphere. The simplest version of the Daisyworld model employs black and white daisies only. The Daisyworld defines the symbiotic interactions of daisy populations with the ambient in order to preserve temperature in the optimal conditions for life.
Since its inception, the Daisyworld model has garnered significant attention from various perspectives and has become an iconic representation of the Gaia theory. It symbolizes the fundamental principles of ecology theory. One of the most important characteristics of the Daisyworld is the capability to describe either global or local phenomena [4]. Wood et al. [5] presented a general overview regarding the literature associated with the Daisyworld, emphasizing the model characteristics, different approaches for the analysis, spatial aspects and variant models.
A debate that has arisen over the years concerns the adaptability of the system and how it shapes the evolution of life through natural selection. Stocker [6] discussed mutations in the Daisyworld considering grey daisies that appear between white and black daises. Saunders [7] discussed evolution without natural selection in the Daisyworld. Afterward, Darwinian aspects were investigated by Robertson and Robinson [8], allowing for the description of adaptive evolution where the daisy populations can change their optimal temperature. Lenton and Lovelock [9] included constraints on adaptation showing that Daisyworld operates in a Darwinian manner, where different types of life compete with one another, and exhibit heritable variations in traits, which is a form of natural selection.
Sugimoto [10] presented mathematical analytical arguments showing that Gaia hypothesis and Darwinian evolution can coexist. Staley [11] proposed an alternative approach to the Daisyworld model that is based on conventional Darwinian principles, in which environmental regulation is a result of population dynamics rather than Darwinian selection, which favors the organisms with the highest survival capabilities. The conclusions point out that, as the environment is influenced by life, there is a co-evolution until the optimal conditions for life coincide with the equilibrium conditions. Doolittle [12] presented a Darwinized Daisyworld model which discussed the apparent contradictions and proposed a Gaia theory in a neo-Darwinian framework.
Pujol [13] discussed the thermodynamical aspects of the Daisyworld model employing the maximum entropy principle. Results enlarge the range of climate stability. Ackland [14] employs the principle of maximum energy production showing that Daisyworld follows evolutionary dynamics. Nevison et al. [15] incorporated the energy equation to assess the temperature of the planet, leading to the discovery of self-sustaining temperature oscillations in Daisyworld.
Cohen and Rich [16] explored the interactions among the daisy populations and how they contribute to maintaining an appropriate temperature range. Boyle et al. [17] discussed the symbiotic physiology of the Daisyworld establishing qualitative comparisons with the system without symbiosis. Weaver and Dyke [18] discussed timescale perspective using an analytical approach.
Climate changes can also be described by considering greenhouse gases. Viola et al. [19] incorporated greenhouse gases in Daisyworld, considering prescribed time series that alter system albedo. Climate variability was also of concern considering harmonic variation of the solar luminosity. Complex dynamical responses were observed presenting chaotic behavior. Paiva et al. [20] discussed climate changes from the perspective of thermal balance.
A crucial aspect to consider in evaluating the ecological behavior of Daisyworld is the impact of human activities, which are often characterized by destruction, pollution, and other damaging actions. It is important to determine whether these actions are so severe as to be considered symbiotic. In this regard, Lovelock introduced the revenge of Gaia theory which explained that Earth is fighting back against human activities [21,22]. Climate change is probably the most emblematic effect related to this reaction, but human society is still acting with an attitude of denialism. Recently, the COVID-19 pandemic brought another point to be imagined as a possible consequence of the revenge of Gaia. Cazzolla-Gatti [23] clearly pointed out that “coronavirus outbreak is a symptom of Gaia’s sickness”.
The literature points to various issues related to the revenge of Gaia. Jones [24] emphasized a scenario of rapid global warming leading to human extinction within 500 years, which he referred to as "Gaia bites back." Aside from the ecological issues, it seems that human behavior has also evolved in the last few centuries. Torres [25] presented a survey of arguments related to that which attempted to answer the question: “Who would destroy the world?”. Morgan [26] evaluated two scenarios of the world on fire: nuclear and climate change.
Wilkinson [27] pointed that Daisyworld can be employed to describe catastrophic scenarios. Ackland et al. [28] discussed catastrophic desert formation, considering spatiotemporal aspects of the model. Chaotic behavior associated with the Daisyworld is another source of unpredictability. Although this is a controversial point, Viola et al. [19] showed chaos in the Daisyworld induced by climate variability.
The literature on ecological modeling is vast and includes different perspectives. Phenomenological models are useful due to their simplicity. In this regard, besides Daisyworld models, there are distinct initiatives to describe biosphere processes where carbon-cycles are of special interest [29,30,31]. Equilibrium and stability are some aspects that can be analyzed employing, for example, the Le Chatelier principle [32,33].
Time series analysis is another important subject with considerable impact because it seems to be more convincing for a non-technical audience. In this regard, different perspectives are employed analyzing temperature, sea levels, greenhouse gases, deforestation and pollution, among others. Recently, sophisticated nonlinear tools and artificial intelligence have been employed to analyze distinct aspects of climate change [34,35,36,37,38].
This paper deals with a novel Daisyworld parable to incorporate the revenge of Gaia and greenhouse effects. The novel mathematical model is proposed considering the classical variables—black daisies, white daisies and temperature—that incorporate extra variables to represent the planet fertile area, the Gaia-state condition associated with life–environment harmony that defines the Gaia reaction level, and greenhouse gases and their interactions with the planet. On this basis, Gaia state introduces constraints for the daisy populations establishing new scenarios for the planet’s self-regulation. Numerical simulations are carried out that show the model capabilities using a nonlinear dynamics perspective which provides an understanding of system behavior. The reduction of life has an impact on the biota–environment balance, which shows the effect of the revenge of Gaia.
2. Daisyworld Model: Gaia Revenge and Greenhouse Effect
Gaia is represented by the Daisyworld model, a self-regulated planet that is composed of the interactions between the environment and life. The classical Daisyworld model considers that life is represented by colored daisy populations and the variety of colors represents the biodiversity. For the sake of simplicity, two colors only are enough for a first approach to description: white, W; and black, B. The environment is represented by the temperature, T, and the thermal balance of the Daisyworld is defined by the energy equation that includes radiation energy and greenhouse effect [15,39]. Other effects can be incorporated in the Daisyworld parable by considering that Gaia reacts due to the unbalance of the life–environment interactions. The revenge of Gaia can be associated with either thermal balance or life conditions. In this regard, it is defined a variable G that represents the Gaia state with respect to life–environment harmony. Besides, the area that is proper for life—the planet fertile area—is represented by variable P. The classical Daisyworld assumes that this is a constant parameter, and the novel model assumes that it varies due to the Gaia state. The effect of greenhouse effect is incorporated by considering variable H that represents any greenhouse gas. In general, different gases can be treated, but a single generic gas is assumed. The greenhouse effect evolves based on the emission of greenhouse gases, defined by a time history h(t), being controlled by the carbon cycles from forests and oceans represented by the term . In essence, greenhouse gases alter the albedo, reducing the planet’s self-regulation capacity.
On this basis, Daisyworld is described by a population dynamics model that allows a qualitative description of planet self-regulation governed by the following equations:
where γ is the daisy mortality rate; is a devastation/recovery rate that defines the planet fertile area reduction/increase, depending on the parameter sign; establishes the influence of Gaia state on planet fertile area, which means that the increase in variable G reduces the fertile area; and connects the planet devastation with Gaia state; in addition, . It should be pointed out that Gaia state, G, affects the daisy populations (W and B) reducing planet fertile area (P). The governing equations are coupled by temperature that has an influence on all populations; the main aspects of these couplings can be understood with the definitions presented in the sequel.
The variable αg is the fertile fractional area coverage of the planet, being represented by
where . Note that represents a desert area that is not proper for life. Therefore, the total covered planet area is given by:
The mean planetary albedo, A, can be estimated from the individual albedo of each daisy population ( and ), the ground albedo (), and the greenhouse gas albedo (), which is weighted by the term associated with the amount of greenhouse gases, :
The function β defines the optimum environment, being usually assumed to be a symmetric single-peak function. Here, a Gaussian function is assumed as follows:
where is a parameter related to environmental characteristics, Topt is the optimal temperature for life, usually considered as ; k is the variance of the curve and usually it is assumed to be which means that temperature life conditions can vary from 277.5 K to 312.5 K. Figure 1 presents the optimum environment function considering two environmental characteristics represented by .
Figure 1.
Optimum environnent function .
The local temperature of each population is given by:
where q is a constant used to calculate local temperature as a function of albedo. The temperature calculation considers L as the solar luminosity and S as the solar constant that establishes the average solar energy represented by SL; σ is the Stefan–Boltzmann constant; c is a measure of the average heat capacity or thermal inertia of the planet.
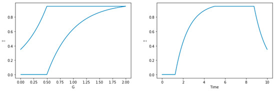
Finally, function is used to represent the Gaia state changes. The definition of this function is inspired by phase transformations that presents hysteretic behavior [40]. On this basis, Gaia state varies from a state of harmony , to a critical reaction state, represented by . Therefore, the following function is proposed,
Note that, until , where μ is the parameter that defines the transformation that starts at ; is the condition at the beginning of the state transformation. The transformation is completed when or, considering , .
The reverse transformation on the Gaia state is represented by the following equation
Now, until , and the transformation is completed when or, considering , . Figure 2 shows the phase transformation function where it is observed a hysteretic characteristic.
Figure 2.
Gaia state transformation represented by function .
3. Numerical Simulations
Numerical simulations are carried out considering the fourth order Runge–Kutta method. Initially, the classical Daisyworld is treated and afterward, the effect of the revenge of Gaia and greenhouse effect are of concern. The classical Daisyworld parameters are presented in Table 1. The other parameters related to the Gaia revenge and greenhouse effect are described in Table 2. Parameters can vary to characterize different scenarios, and such changes are noted when necessary.
Table 1.
Classical Daisyworld parameters.
Table 2.
Gaia revenge parameters.
Classical Daisyworld simulations are of concern in order to show planet self-regulation. In this regard, it is assumed that parameters of Table 2 vanish ( and thermal inertia is neglected, which means that . The solar luminosity is assumed to have a linear increase, varying from 0.8 to 1.8 and ambient condition is represented by . Figure 3 presents the evolution of daisy populations and temperature showing that daisy population interactions define a temperature that tends to be constant close to the optimum temperature, the best condition for life. It is also noticeable that the increase in the luminosity reaches a critical value that causes planet death, a situation where there is not life anymore.
Figure 3.
Life–environment interactions of the classical Daisyworld neglecting thermal inertia: (a) daisy populations; (b) temperature.
The effect of thermal inertia on the classical Daisyworld is presented in Figure 4. It shows the evolution of daisy populations and temperature and the daisy population subspace. Thermal inertia causes oscillations of the daisy populations and temperature around the steady state solution of the previous case. Figure 5 shows the same case showing a different ambient condition represented by . Similar qualitative results are predicted, but it should be pointed out that, under these conditions, planet death is postponed. From now on, all results are simulated considering an ambient condition represented by .
Figure 4.
Life–environment interactions of the classical Daisyworld considering thermal inertia: (a) daisy populations; (b) temperature; (c) daisy population subspace.
Figure 5.
Life–environment interactions of the classical Daisyworld considering thermal inertia and : (a) daisy populations; (b) temperature; (c) daisy population subspace.
The effect of greenhouse gases is now of concern assuming a linear gas emission, varying from 0 to 3. Figure 6 presents the evolution of daisy populations and temperature and shows the daisy subspace also. Note that greenhouse effect anticipates planet death because the greenhouse albedo reduces the daisy populations. Therefore, the greenhouse effect is similar to the increase in black daisy population, but they are not interacting to induce planet self-regulation. In other words, greenhouse effect influences planet harmony, being associated with global warming when the gas emission is greater than the capacity of the planet to neutralize it.

Figure 6.
Life–environment interactions of the classical Daisyworld considering greenhouse gases and : (a) daisy populations; (b) temperature; (c) daisy population subspace.
The effect of the revenge of Gaia is now in focus by considering luminosity varying from 0.8 to 1.4, . The greenhouse effect is neglected to mainly focus on the Gaia revenge phenomenon. Figure 7 presents the Daisyworld behavior showing the state variables represented by the evolution of daisy populations, temperature, planet fertile area and Gaia state. Gaia transformation variable and daisy population subspace are also presented. The Gaia reaction promotes a reduction in the planet fertile area, which reduces the daisy populations and, due to that, temperature dramatically increases. It is also noticeable that the planet becomes a dead planet at the end of this scenario because . Similar behavior is observed when greenhouse gases are considered, anticipating planet death even before the critical point where .

Figure 7.
Life–environment interactions in the Daisyworld associated with the revenge of Gaia: (a) daisy populations; (b) temperature; (c) planet fertile area; (d) Gaia state; (e) Gaia phase transformation; (f) daisy population subspace.
The reversibility of the revenge of Gaia is evaluated with a devastation reversion represented by positive values of the parameter . This is expressed by considering that for , becoming for , with a linear transition between both values. Figure 8 presents the Daisyworld behavior showing the state variables. Note that there is a time instant that planet fertile area starts to increase again, opening space for the growth of daisy populations and therefore, the temperature stabilization around optimum values. This behavior is associated with the reduction of the Gaia reaction, which means a recovery. Nevertheless, there is a critical point where, after that, the reversibility is not possible anymore. Figure 9 shows a scenario where the devastation reversion starts for (instead of 900 of the previous simulation) showing that the reversion is not possible, and planet death occurs although the fertile area does not vanish yet. This result shows the nonlinear sensitivity of this complex system.

Figure 8.
Life–environment interactions in the Daisyworld showing the reversibility of the revenge of Gaia: (a) daisy populations; (b) temperature; (c) planet fertile area; (d) Gaia state; (e) Gaia phase transformation; (f) daisy population subspace.
Figure 9.
Life–environment interactions in the Daisyworld showing a situation where the reversibility of the revenge of Gaia is not possible even with a devastation reversion: (a) daisy populations; (b) temperature; (c) planet fertile area; (d) Gaia situation; (e) Gaia phase transformation; (f) daisy population subspace.
Although the previous simulations present a general idea about the reversibility of the revenge of Gaia, the hysteretic characteristic of the Gaia state transformation introduces a more complex behavior associated with this issue. In this regard, a scenario of destruction is evaluated by examining a period of devastation followed by a recovery phase, and then another episode of destruction (Figure 10). In order to focus exclusively on the reversibility effect, luminosity is assumed to be constant and greenhouse effect is neglected. Figure 11 presents state variable evolution showing that planet fertile area does not return to the original state after the revenge of Gaia, even though the recovery is similar to the devastation. Therefore, hysteretic characteristics introduce difficulties for the reversion of the revenge of Gaia effects. At the end, the planet death is reached due to the last destruction phase.
Figure 10.
Devastation scenario represented by parameter .

Figure 11.
Irreversibility of life-environment interactions in the Daisyworld due the revenge of Gaia: (a) daisy populations; (b) temperature; (c) planet fertile area; (d) Gaia situation; (e) Gaia phase transformation; (f) daisy population subspace.
4. Conclusions
This paper presents a novel Daisyworld model to describe the revenge of Gaia and the greenhouse effect. Besides black daisies, white daisies and temperature, the model incorporates the planet’s fertile area, the Gaia state condition associated with life–environment harmony and the greenhouse effect. Numerical simulations are carried out employing the fourth order Runge–Kutta method and a nonlinear dynamics perspective. Results show scenarios where the revenge of Gaia reduces life through the reduction in the planet’s fertile area. The greenhouse effect also reduces the self-regulation capacity, changing the planetary albedo. In other words, greenhouse effect influences planet harmony, being associated with global warming when the gas emission is greater than the planet’s capacity to neutralize it. The reversibility of the Gaia revenge is possible but there is a turning point where, after that, the reversion is not possible, showing the nonlinear sensitivity of this complex system. Planet death can occur due to Gaia reaction even when the fertile area still exists. Besides, hysteretic characteristics introduce difficulties for the reversion of the effects of the revenge of Gaia, which make its consequences even more dramatic. The authors believe that this new parable matches exactly Lovelock’s ideas of the revenge of Gaia, and the critical consequences of the anthropomorphic action on the planet. Furthermore, it shows the greenhouse effect in the planet’s thermal balance, also collaborating to the anticipation of the planet’s death.
Author Contributions
Conceptualization, M.A.S.; methodology, M.A.S.; software, M.A.S. and F.M.V.; validation, M.A.S. and F.M.V.; formal analysis, M.A.S.; investigation, M.A.S.; resources, M.A.S.; writing—original draft preparation, M.A.S. and F.M.V.; writing—review and editing, M.A.S.; visualization, M.A.S. and F.M.V.; supervision, M.A.S.; project administration, M.A.S.; funding acquisition, M.A.S. All authors have read and agreed to the published version of the manuscript.
Funding
The authors would like to acknowledge the support of the Brazilian Research Agencies CNPq, CAPES and FAPERJ.
Data Availability Statement
The datasets are available from the corresponding author on reasonable request.
Conflicts of Interest
The authors declare no conflict of interest.
References
- Lovelock, J.E. Gaia as seen through the atmosphere. In Biomineralization and Biological Metal Accumulation; Westbroek, P., de Jong, E.E., Eds.; D. Reidei Publishing Company: Dordrecht, The Netherlands, 1983; pp. 15–25. [Google Scholar]
- Lovelock, J.E. Daisyworld—A cybernetic proof of the Gaia hypothesis. Co-Evol. Quartely 1983, 38, 66–72. [Google Scholar]
- Watson, A.J.; Lovelock, J.E. Biological homeostasis of the global environment: The parable of Daisyworld. Tellus B 1983, 35, 284–289. [Google Scholar] [CrossRef]
- Charlson, R.J.; Lovelock, J.E.; Andreae, M.O.; Warren, S.G. Oceanic phytoplankton, atmospheric sulphur, cloud albedo and climate. Nature 1987, 326, 655–661. [Google Scholar] [CrossRef]
- Wood, A.J.; Ackland, G.J.; Dyke, J.G.; Williams, H.T.P.; Lenton, T.M. Daisyworld: A review. Rev. Geophys. 2008, 46, RG1001. [Google Scholar] [CrossRef]
- Stocker, S. Regarding mutations in Daisyworld models. J. Theor. Biol. 1995, 175, 495–501. [Google Scholar] [CrossRef]
- Saunders, P.T. Evolution without natural selection: Further implications of the Daisyworld parable. J. Theor. Biol. 1994, 166, 365–373. [Google Scholar] [CrossRef]
- Robertson, D.; Robinson, J. Darwinian Daisyworld. J. Theor. Biol. 1998, 195, 129–134. [Google Scholar]
- Lenton, T.M.; Lovelock, J.E. Daisyworld is Darwinian: Constraints on adaptation are important for planetary self-regulation. J. Theor. Biol. 2000, 206, 109–114. [Google Scholar] [CrossRef]
- Sugimoto, T. Darwinian evolution does not rule out the Gaia hypothesis. J. Theor. Biol. 2002, 218, 447–455. [Google Scholar] [CrossRef]
- Staley, M. Darwinian selection leads to Gaia. J. Theor. Biol. 2002, 218, 35–46. [Google Scholar] [CrossRef]
- Doolittle, W.F. Darwinizing Gaia. J. Theor. Biol. 2017, 434, 11–19. [Google Scholar] [CrossRef]
- Pujol, T. The consequence of maximum thermodynamic efficiency in Daisyworld. J. Theor. Biol. 2002, 217, 53–60. [Google Scholar] [CrossRef]
- Ackland, G.J. Maximization principles and Daisyworld. J. Theor. Biol. 2004, 227, 121–128. [Google Scholar] [CrossRef]
- Nevison, C.; Gupta, V.; Klinger, L. Self-sustained temperature oscillations on Daisyworld. Tellus B 1999, 51, 806–814. [Google Scholar] [CrossRef]
- Cohen, J.E.; Rich, A.D. Interspecific competition affects temperature stability in Daisyworld. Tellus B 2000, 52, 980–984. [Google Scholar] [CrossRef]
- Boyle, R.A.; Lenton, T.M.; Watson, A.J. Symbiotic physiology promotes homeostasis in Daisyworld. J. Theor. Biol. 2011, 274, 170–182. [Google Scholar] [CrossRef]
- Weaver, I.S.; Dyke, J.G. The importance of timescales for the emergence of environmental self-regulation. J. Theor. Biol. 2012, 313, 172–180. [Google Scholar] [CrossRef]
- Viola, F.M.; Savi, M.A.; Paiva, S.L.D.; Brasil, A.C.P., Jr. Nonlinear dynamics and chaos of the Daisyworld employed for global warming description. Appl. Ecol. Environ. Res. 2013, 11, 463–490. [Google Scholar] [CrossRef]
- Paiva, S.L.D.; Savi, M.A.; Viola, F.M.; Leiroz, A.J.K. Global warming description using Daisyworld model with greenhouse gases. Biosystems 2014, 125, 1–15. [Google Scholar] [CrossRef]
- Lovelock, J.E. The Ages of Gaia; W.W. Norton: New York, NY, USA, 1988. [Google Scholar]
- Lovelock, J.E. The Revenge of Gaia; Penguin: London, UK, 2006. [Google Scholar]
- Cazzolla Gatti, R. Coronavirus outbreak is a symptom of Gaia’s sickness. Ecol. Model. 2020, 426, 109074. [Google Scholar] [CrossRef]
- Jones, C.B. Gaia bites back: Accelerated warming. Futures 2009, 41, 723–730. [Google Scholar] [CrossRef]
- Torres, P. Who would destroy the world? Omnicidal agents and related phenomena. Aggress. Violent Behav. 2018, 39, 129–138. [Google Scholar] [CrossRef]
- Morgan, D.R. World on fire: Two scenarios of the destruction of human civilization and possible extinction of the human race. Futures 2009, 41, 683–693. [Google Scholar] [CrossRef]
- Wilkinson, D.M. Catastrophes on Daisyworld. Trends Ecol. Evol. 2003, 18, 266–268. [Google Scholar] [CrossRef]
- Ackland, G.J.; Clark, M.; Lenton, T.M. Catastrophic desert formation in daisyworld. J. Theor. Biol. 2003, 223, 39–44. [Google Scholar] [CrossRef] [PubMed]
- Tarko, A.M. Models of the global carbon cycle in the biosphere. Zhurnal Obs. Biol. 2010, 71, 97–109. [Google Scholar]
- Kamiuto, K. A simple global carbon-cycle model. Energy 1994, 19, 825–829. [Google Scholar] [CrossRef]
- Houghton, J. Global warming. Rep. Prog. Phys. 2005, 68, 1343–1403. [Google Scholar] [CrossRef]
- Tarko, A.M. Stability of biosphere processes and Le Chatelier’s principle. Trans. Russ. Acad. Sci. Earth Sci. Sect. 1996, 345, 100–104. [Google Scholar]
- Woodcock, L.V. Global Warming by geothermal heat from fracking: Energy industry’s enthalpy footprints. Entropy 2022, 24, 1316. [Google Scholar] [CrossRef]
- Ganopolski, A. Climate change models. In Encyclopedia of Ecology; Elsevier: Amsterdam, The Netherlands, 2008; pp. 603–612. [Google Scholar]
- Viola, F.M.; Paiva, S.L.D.; Savi, M.A. Analysis of the global warming dynamics from temperature time series. Ecol. Model. 2010, 221, 1964–1978. [Google Scholar] [CrossRef]
- Chidepudi, S.K.R.; Massei, N.; Jardani, A.; Henriot, A.; Allier, D.; Baulon, L. A wavelet-assisted deep learning approach for simulating groundwater levels affected by low-frequency variability. Sci. Total Environ. 2023, 865, 161035. [Google Scholar] [CrossRef]
- Xiaomin, G.; Chuanglin, F. How does urbanization energy carbon emissions under the background of carbon neutrality? J. Environ. Manag. 2023, 327, 116878. [Google Scholar] [CrossRef]
- Carrea, L.; Creataux, J.-F.; Liu, X.; Wu, Y.; Calmettes, B.; Duguay, C.R.; Merchant, C.J.; Selmes, N.; Simis, S.G.H.; Warren, M.; et al. Satellite-derived multivariate world-wide lake physical variable timeseries for climate studies. Sci. Data 2023, 10, 30. [Google Scholar] [CrossRef]
- Foong, S.K. An accurate analytical solution of a zero-dimensional greenhouse model for global warming. Eur. J. Phys. 2006, 27, 933–942. [Google Scholar] [CrossRef]
- Savi, M.A. Nonlinear dynamics and chaos of shape memory alloy systems. Int. J. Non-Linear Mech. 2015, 70, 2–19. [Google Scholar] [CrossRef]
Disclaimer/Publisher’s Note: The statements, opinions and data contained in all publications are solely those of the individual author(s) and contributor(s) and not of MDPI and/or the editor(s). MDPI and/or the editor(s) disclaim responsibility for any injury to people or property resulting from any ideas, methods, instructions or products referred to in the content. |
© 2023 by the authors. Licensee MDPI, Basel, Switzerland. This article is an open access article distributed under the terms and conditions of the Creative Commons Attribution (CC BY) license (https://creativecommons.org/licenses/by/4.0/).