The Iterative Properties for Positive Solutions of a Tempered Fractional Equation
Abstract
1. Introduction
2. Preliminaries and Lemmas
- (i)
- If thenwhere and
- (ii)
- If the following equalities hold:
3. Main Results
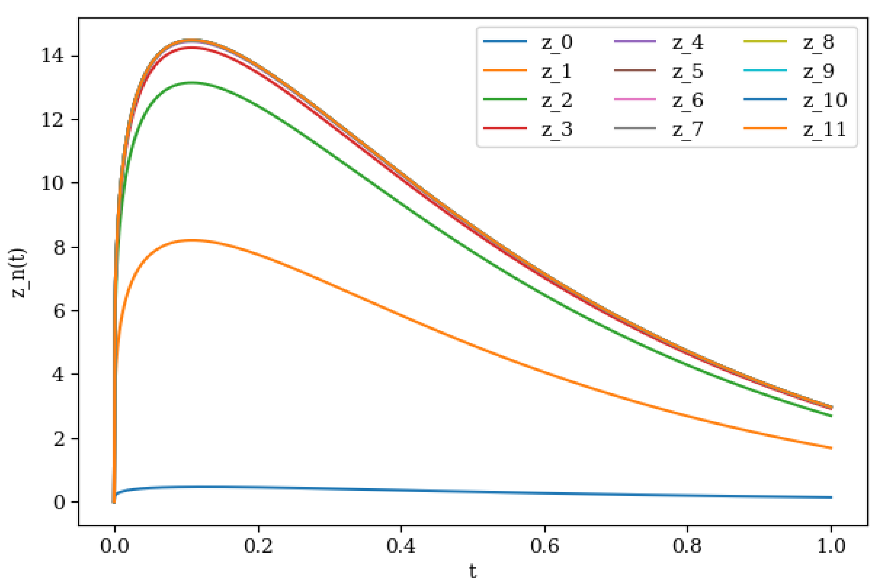
4. Numerical Results
5. Conclusions
Author Contributions
Funding
Data Availability Statement
Conflicts of Interest
References
- Zhou, B.; Zhang, L.; Xing, G.; Zhang, N. Existence uniqueness and monotone iteration of positive solutions to nonlinear tempered fractional differential equation with p-Laplacian operator. Bound. Value Probl. 2020, 1, 117. [Google Scholar] [CrossRef]
- Xu, H.; Zhang, L.; Wang, G. Some new inequalities and extremal solutions of a Caputo-Fabrizio fractional Bagley-Torvik differential equation. Fractal Fract. 2022, 6, 488. [Google Scholar] [CrossRef]
- Kilbas, A.; Srivastava, H.; Trujillo, J. Theory and Applications of Fractional Differential Equations, in North-Holland Mathematics Studies; Elsevier: Amsterdam, The Netherlands, 2006; Volume 204. [Google Scholar]
- Zhang, X.; Chen, P.; Tian, H.; Wu, Y. Upper and lower solution method for a singular tempered fractional equation with a p-Laplacian operator. Fractal Fract. 2023, 7, 522. [Google Scholar] [CrossRef]
- Chen, W.; Fu, Z.; Grafakos, L.; Wu, Y. Fractional Fourier transforms on Lp and applications. Appl. Comput. Harmon. Anal. 2021, 55, 71–96. [Google Scholar] [CrossRef]
- Dong, B.; Fu, Z.; Xu, J. Riesz-Kolmogorov theorem in variable exponent Lebesgue spaces and its applications to Riemann-Liouville fractional differential equations. Sci. China Math. 2018, 61, 1807–1824. [Google Scholar] [CrossRef]
- Shi, S.; Xiao, J. Fractional capacities relative to bounded open Lipschitz sets complemented. Calc. Var. Partial. Differ. Equ. 2017, 56, 1–22. [Google Scholar] [CrossRef]
- Shi, S.; Xiao, J. On Fractional Capacities Relative to Bounded Open Lipschitz Sets. Potential Anal. 2016, 45, 261–298. [Google Scholar] [CrossRef]
- Guo, X.; Fu, Z. An initial and boundary value problem of fractional Jeffreys’ fluid in a porous half spaces. Comput. Math. Appl. 2019, 78, 1801–1810. [Google Scholar] [CrossRef]
- Shi, S. Some notes on supersolutions of fractional p-Laplace equation. J. Math. Anal. Appl. 2018, 463, 10521074. [Google Scholar] [CrossRef]
- Shi, S.; Zhang, L. Dual characterization of fractional capacity via solution of fractional p-Laplace equation. Math. Nachr. 2020, 293, 2233–2247. [Google Scholar] [CrossRef]
- Shi, S.; Zhai, Z.; Zhang, L. Characterizations of the viscosity solution of a nonlocal and nonlinear equation induced by the fractional p-Laplace and the fractional p-convexity. Adv. Calc. Var. 2023. [Google Scholar] [CrossRef]
- Tang, H.; Wang, G. Limiting weak type behavior for multilinear fractional integrals. Nonlinear Anal. 2020, 2020, 197. [Google Scholar] [CrossRef]
- Yang, Y.; Wu, Q.; Jhang, S.; Kang, Q. Approximation theorems associated with multidimensional fractional fouried reansform and applications in Laplace and heat equations. Fractal Fract. 2022, 6, 625. [Google Scholar] [CrossRef]
- Webb, J. Weakly singular Gronwall inequalities and applications to fractional differential equations. J. Math. Anal. Appl. 2019, 471, 692–711. [Google Scholar] [CrossRef]
- Zhang, X.; Yu, L.; Jiang, J.; Wu, Y.; Cui, Y. Positive solutions for a weakly singular Hadamard-type fractional differential equation with changing-sign nonlinearity. J. Funct. Spaces 2020, 2020, 5623589. [Google Scholar] [CrossRef]
- Wang, Y.; Zhu, L.; Wang, Z. Fractional-order Euler functions for solving fractional integro-differential equations with weakly singular kernel. Adv. Differ. Equ. 2018, 2018, 254. [Google Scholar] [CrossRef]
- Shi, S.; Xiao, J. A tracing of the fractional temperature field. Sci. China Math. 2017, 60, 23032320. [Google Scholar] [CrossRef]
- Fu, Z.; Grafakos, L.; Lin, Y.; Wu, Y.; Yang, S. Riesz transform associated with the fractional Fourier transform and applications in image edge detection. Appl. Comput. Harmon. Anal. 2023, 66, 211–235. [Google Scholar] [CrossRef]
- Zhang, X.; Yu, L.; Jiang, J.; Wu, Y.; Cui, Y. Solutions for a singular Hadamard-type fractional differential equation by the spectral construct analysis. J. Funct. Spaces 2020, 2020, 8392397. [Google Scholar] [CrossRef]
- Wang, G.; Ghanmi, A.; Horrigue, S.; Madian, S. Existence result and uniqueness for some fractional problem. Mathematics 2019, 7, 516. [Google Scholar] [CrossRef]
- Wang, G.; Qin, J.; Zhang, L.; Baleanu, D. Explicit iteration to a nonlinear fractional Langevin equation with non-separated integro-differential strip-multi-point boundary conditions. Chaos Solitons Fractals 2020, 131, 109476. [Google Scholar] [CrossRef]
- Wang, Y. The Green’s function of a class of two-term fractional differential equation boundary value problem and its applications. Adv. Differ. Equ. 2020, 2020, 80. [Google Scholar] [CrossRef]
- Thabet, S.; Dhakne, M. On positive solutions of higher order nonlinear fractional integro-differential equations with boundary conditions. Malaya J. Mat. 2019, 7, 20–26. [Google Scholar] [CrossRef] [PubMed]
- Thabet, S.; Matar, M.; Salman, M.; Samei, M.; Vivas-Cortez, M.; Kedim, I. On coupled snap system with integral boundary conditions in the G-Caputo sense. AIMS Math. 2023, 8, 12576–12605. [Google Scholar] [CrossRef]
- Thabet, S.; Kedim, I. Study of nonlocal multiorder implicit differential equation involving Hilfer fractional derivative on unbounded domains. J. Math. 2023, 2023, 8668325. [Google Scholar] [CrossRef]
- Ayari, M.; Thabet, S. Qualitative properties and approximate solutions of thermostat fractional dynamics system via a nonsingular kernel operator. Arab. J. Math. Sci. 2023. [Google Scholar] [CrossRef]
- Zhang, X.; Xu, P.; Wu, Y.; Wiwatanapataphe, B. The uniqueness and iterative properties of solutions for a general Hadamard-type singular fractional turbulent flow model. Nonlinear Anal. Model. Control. 2022, 27, 428–444. [Google Scholar] [CrossRef]
- Zhang, W.; Ni, J. New multiple positive solutions for Hadamard-type fractional differential equations with nonlocal conditions on an infinite interval. Appl. Math. Lett. 2021, 11, 107165. [Google Scholar] [CrossRef]
- Sabzikar, F.; Meerschaert, M.; Chen, J. Tempered fractional calculus. J. Comput. Phys. 2015, 293, 14–28. [Google Scholar] [CrossRef]
- Cartea, Á.; Negrete, D. Fluid limit of the continuous-time random walk with general Lévy jump distribution functions. Phys. Rev. E. 2007, 76, 041105. [Google Scholar] [CrossRef]
- Chakrabarty, A.; Meerschaert, M. Tempered stable laws as random walk limits. Stat. Probab. Lett. 2011, 81, 989–997. [Google Scholar] [CrossRef]
- Mali, A.; Kucche, K.; Fernandez, A.; Fahad, H. On tempered fractional calculus with respect to functions and the associated fractional differential equations. Math. Methods Appl. Sci. 2022, 45, 11134–11157. [Google Scholar] [CrossRef]
- Rehman, M.; Khan, R. Existence and uniqueness of solutions for multi-point boundary value problems for fractional differential equations. Appl. Math. Lett. 2010, 23, 1038–1044. [Google Scholar] [CrossRef]
- Chang, D.; Duong, X.; Li, J.; Wang, W.; Wu, Q. An explicit formula of Cauchy-Szegö kernel for quaternionic Siegel upper half space and applications. Indiana Univ. Math. J. 2021, 70, 2451–2477. [Google Scholar] [CrossRef]
- Ruan, J.; Fan, D.; Wu, Q. Weighted Herz space estimates for Hausdorff operators on the Heisenberg group. Banach J. Math. Anal. 2017, 11, 513–535. [Google Scholar] [CrossRef]
- Shi, S.; Lu, S. Characterization of the central Campanato space via the commutator operator of Hardy type. J. Math. Anal. Appl. 2015, 429, 713732. [Google Scholar] [CrossRef]
- Yang, M.; Fu, Z.; Liu, S. Analyticity and existence of the Keller-Segel-Navier-Stokes equations in critical Besov spaces. Adv. Nonlinear Stud. 2018, 18, 517–535. [Google Scholar] [CrossRef]
- Yang, M.; Fu, Z.; Sun, J. Existence and Gevrey regularity for a two-species chemotaxis system in homogeneous Besov spaces. Sci. China Math. 2017, 60, 1837–1856. [Google Scholar] [CrossRef]
- Cao, J.; Chang, D.; Fu, Z.; Yang, D. Real interpolation of weighted tent spaces. Applicable Analysis 2016, 59, 2415–2443. [Google Scholar] [CrossRef]
- Chang, D.; Fu, Z.; Yang, D.; Yang, S. Real-variable characterizations of Musielak-Orlicz-Hardy spaces associated with Schrödinger operators on domains. Math. Methods Appl. Sci. 2016, 39, 533–569. [Google Scholar] [CrossRef]
- Shi, S.; Zhang, L.; Wang, G. Fractional Non-linear Regularity, Potential and Balayage. J. Geom. Anal. 2022, 32, 221. [Google Scholar] [CrossRef]
- Chen, P.; Duong, X.; Li, J.; Wu, Q. Compactness of Riesz transform commutator on stratified Lie groups. J. Funct. Anal. 2019, 277, 1639–1676. [Google Scholar] [CrossRef]
- Shi, S.; Fu, Z.; Lu, S. On the compactness of commutators of Hardy operators. Pac. J. Math. 2020, 307, 239–256. [Google Scholar] [CrossRef]
- Duong, X.; Lacey, M.; Li, J.; Wick, B.; Wu, Q. Commutators of Cauchy-Szego type integrals for domains in Cn with minimal smoothness. Indiana Univ. Math. J. 2021, 70, 1505–1541. [Google Scholar] [CrossRef]
- Bu, R.; Fu, Z.; Zhang, Y. Weighted estimates for bilinear square function with non-smooth kernels and commutators. Front. Math. China 2020, 15, 1–20. [Google Scholar] [CrossRef]
- Wu, Q.; Fu, Z. Boundedness of Hausdorff operators on Hardy spaces in the Heisen-berg group. Banach J. Math. Anal. 2018, 12, 909–934. [Google Scholar] [CrossRef]
- Gu, L.; Liu, Y.; Lin, R. Some integral representation formulas and Schwarz lemmas related to perturbed Dirac operators. J. Appl. Anal. Comput. 2022, 12, 2475–2487. [Google Scholar] [CrossRef]
- Fu, Z.; Gong, S.; Lu, S.; Yuan, W. Weighted multilinear Hardy operators and commutators. Forum Math. 2015, 27, 2825–2852. [Google Scholar] [CrossRef]
- Gu, L.; Zhang, Z. Riemann boundary value problem for Harmonic functions in Clifford analysis. Math. Nachr. 2014, 287, 1001–1012. [Google Scholar]
- Cao, J.; Fu, Z.; Jiang, R.; Yang, D. Hardy spaces associated with a pair of commuting operators. Forum Math. 2015, 27, 2775–2824. [Google Scholar] [CrossRef]
- Gu, L.; Ma, D. Dirac, Operators with gradient potentials and related monogenic functions. Complex Anal. Oper. Theory 2020, 14, 53. [Google Scholar] [CrossRef]
- Zhang, X.; Tain, H.; Wu, Y.; Wiwatanapataphee, B. The radial solution for an eigenvalue problem of singular augmented Hessian equation. Appl. Math. Lett. 2022, 134, 108330. [Google Scholar] [CrossRef]
- Zhang, X.; Xu, P.; Wu, Y. The eigenvalue problem of a singular k-Hessian equation. Appl. Math. Lett. 2022, 124, 107666. [Google Scholar] [CrossRef]
- Wang, G.; Liu, Z.; Chen, L. Classification of solutions for an integral system with negative exponents. Complex Var. Elliptic Equ. 2019, 64, 204–222. [Google Scholar] [CrossRef]
- Wu, Y.; Chen, W. On strong indefinite Schrödinger equations with non-periodic potential. J. Appl. Anal. Comput. 2023, 13, 1–10. [Google Scholar]
- Chen, W.; Fu, Z.; Wu, Y. Positive solutions for nonlinear Schrodinger Kirchhoff equation in R3. Appl. Math. Lett. 2020, 104, 106274. [Google Scholar] [CrossRef]
- Gong, R.; Vempati, M.; Wu, Q.; Xie, P. Boundedness and compactness of Cauchy-type integral commutator on weighted Morrey spaces. J. Aust. Math. Soc. 2022, 113, 3656. [Google Scholar] [CrossRef]
- Yang, M.; Fu, Z.; Sun, J. Existence and large time behavior to coupled chemotaxis-fluid equations in Besov-Morrey spaces. J. Differ. Equ. 2019, 266, 5867–5894. [Google Scholar] [CrossRef]
- Yang, S.; Chang, D.; Yang, D.; Fu, Z. Gradient estimates via rearrangements for solutions of some Schrödinger equations. Anal. Appl. 2018, 16, 339–361. [Google Scholar] [CrossRef]
- Wei, Z. A necessary and sufficient condition for 2nth-order singular super-linear m-point boundary value problems. J. Math. Anal. Appl. 2007, 327, 930–947. [Google Scholar] [CrossRef][Green Version]
- Zhang, X.; Liu, L.; Wu, Y.; Cui, Y. A sufficient and necessary condition of existence of blow-up radial solutions for a k-Hessian equation with a nonlinear operator. Nonlinear Anal. Model. Control. 2020, 25, 126–143. [Google Scholar] [CrossRef]
- Zhang, X.; Xu, J.; Jiang, J.; Wu, Y.; Cui, Y. The convergence analysis and uniqueness of blow-up solutions for a Dirichlet problem of the general k-Hessian equations. Appl. Math. Lett. 2020, 102, 106124. [Google Scholar] [CrossRef]
- Zhang, X.; Chen, P.; Wu, Y.; Wiwatanapataphee, B. A necessary and sufficient condition for the existence of entire large solutions to a k-Hessian system. Appl. Math. Lett. 2023, 145, 108745. [Google Scholar] [CrossRef]
- Xu, Y.; Liu, L.; Debnath, L. A necessary and sufficient condition for the existence of positive solutions of singular boundary value problems. Appl. Math. Lett. 2005, 18, 881–889. [Google Scholar] [CrossRef]
- Sun, Y. Necessary and sufficient condition for the existence of positive solutions of a coupled system for elastic beam equations. J. Math. Anal. Appl. 2009, 357, 77–88. [Google Scholar] [CrossRef]
- Zhang, X.; Jiang, J.; Wu, Y.; Wiwatanapataphee, B. Iterative properties of solution for a general singular n-Hessian equation with decreasing nonlinearity. Appl. Math. Lett. 2021, 112, 106826. [Google Scholar] [CrossRef]
- Wei, Z. A necessary and sufficient condition for the existence of positive solutions of singular super-linear m-point boundary value problems. Appl. Math. Comput. 2006, 179, 67–78. [Google Scholar] [CrossRef]

| t | ||||||
|---|---|---|---|---|---|---|
| 0.000000 | 0.000000 | 0.000000 | 0.000000 | 0.000000 | 0.000000 | 0.000000 |
| 0.052632 | 0.431118 | 7.678863 | 12.287098 | 13.313274 | 13.497462 | 13.529278 |
| 0.105263 | 0.461465 | 8.081921 | 12.923475 | 14.001940 | 14.195515 | 14.228953 |
| 0.157895 | 0.459670 | 7.929976 | 12.673741 | 13.730705 | 13.920422 | 13.953193 |
| 0.210526 | 0.444596 | 7.559823 | 12.076544 | 13.083165 | 13.263846 | 13.295057 |
| 0.263158 | 0.423134 | 7.092271 | 11.324893 | 12.268412 | 12.437767 | 12.467021 |
| 0.315789 | 0.398619 | 6.584625 | 10.510231 | 11.385499 | 11.542603 | 11.569741 |
| 0.368421 | 0.372889 | 6.067706 | 9.681678 | 10.487626 | 10.632287 | 10.657275 |
| 0.421053 | 0.347026 | 5.559109 | 8.867222 | 9.605101 | 9.737544 | 9.760422 |
| 0.473684 | 0.321688 | 5.069048 | 8.083070 | 8.755471 | 8.876161 | 8.897008 |
| 0.526316 | 0.297276 | 4.603461 | 7.338626 | 7.948915 | 8.058455 | 8.077376 |
| 0.578947 | 0.274026 | 4.165377 | 6.638626 | 7.190553 | 7.289617 | 7.306728 |
| 0.631579 | 0.252072 | 3.756296 | 5.985416 | 6.482920 | 6.572215 | 6.587639 |
| 0.684211 | 0.231473 | 3.376366 | 5.379152 | 5.826177 | 5.906410 | 5.920269 |
| 0.736842 | 0.212242 | 3.025093 | 4.818990 | 5.219404 | 5.291270 | 5.303683 |
| 0.789474 | 0.194360 | 2.701592 | 4.303489 | 4.661037 | 4.725208 | 4.736292 |
| 0.842105 | 0.177786 | 2.404518 | 3.830444 | 4.148679 | 4.205794 | 4.215660 |
| 0.894737 | 0.162467 | 2.132438 | 3.397539 | 3.679820 | 3.730481 | 3.739232 |
| 0.947368 | 0.148339 | 1.883824 | 3.002303 | 3.251778 | 3.296551 | 3.304285 |
| 1.000000 | 0.135335 | 1.657098 | 2.642194 | 2.861796 | 2.901208 | 2.908016 |
| t | ||||||
|---|---|---|---|---|---|---|
| 0.000000 | 0.000000 | 0.000000 | 0.000000 | 0.000000 | 0.000000 | 0.000000 |
| 0.052632 | 13.534738 | 13.535674 | 13.535834 | 13.535861 | 13.535866 | 13.535867 |
| 0.105263 | 14.234691 | 14.235674 | 14.235843 | 14.235871 | 14.235876 | 14.235877 |
| 0.157895 | 13.958817 | 13.959780 | 13.959946 | 13.959974 | 13.959979 | 13.959980 |
| 0.210526 | 13.300412 | 13.301330 | 13.301487 | 13.301514 | 13.301519 | 13.301520 |
| 0.263158 | 12.472041 | 12.472901 | 12.473049 | 12.473074 | 12.473078 | 12.473079 |
| 0.315789 | 11.574398 | 11.575196 | 11.575333 | 11.575356 | 11.575360 | 11.575361 |
| 0.368421 | 10.661563 | 10.662298 | 10.662424 | 10.662446 | 10.662449 | 10.662450 |
| 0.421053 | 9.764347 | 9.765020 | 9.765136 | 9.765155 | 9.765159 | 9.765159 |
| 0.473684 | 8.900585 | 8.901198 | 8.901303 | 8.901321 | 8.901325 | 8.901325 |
| 0.526316 | 8.080623 | 8.081180 | 8.081275 | 8.081291 | 8.081294 | 8.081295 |
| 0.578947 | 7.309665 | 7.310168 | 7.310254 | 7.310269 | 7.310271 | 7.310272 |
| 0.631579 | 6.590285 | 6.590739 | 6.590817 | 6.590830 | 6.590832 | 6.590833 |
| 0.684211 | 5.922647 | 5.923055 | 5.923125 | 5.923137 | 5.923139 | 5.923139 |
| 0.736842 | 5.305813 | 5.306179 | 5.306241 | 5.306252 | 5.306254 | 5.306254 |
| 0.789474 | 4.738194 | 4.738520 | 4.738576 | 4.738586 | 4.738588 | 4.738588 |
| 0.842105 | 4.217353 | 4.217643 | 4.217693 | 4.217701 | 4.217703 | 4.217703 |
| 0.894737 | 3.740734 | 3.740991 | 3.741035 | 3.741043 | 3.741044 | 3.741044 |
| 0.947368 | 3.305612 | 3.305840 | 3.305879 | 3.305885 | 3.305887 | 3.305887 |
| 1.000000 | 2.909184 | 2.909385 | 2.909419 | 2.909425 | 2.909426 | 2.909426 |
Disclaimer/Publisher’s Note: The statements, opinions and data contained in all publications are solely those of the individual author(s) and contributor(s) and not of MDPI and/or the editor(s). MDPI and/or the editor(s) disclaim responsibility for any injury to people or property resulting from any ideas, methods, instructions or products referred to in the content. |
© 2023 by the authors. Licensee MDPI, Basel, Switzerland. This article is an open access article distributed under the terms and conditions of the Creative Commons Attribution (CC BY) license (https://creativecommons.org/licenses/by/4.0/).
Share and Cite
Zhang, X.; Chen, P.; Tian, H.; Wu, Y. The Iterative Properties for Positive Solutions of a Tempered Fractional Equation. Fractal Fract. 2023, 7, 761. https://doi.org/10.3390/fractalfract7100761
Zhang X, Chen P, Tian H, Wu Y. The Iterative Properties for Positive Solutions of a Tempered Fractional Equation. Fractal and Fractional. 2023; 7(10):761. https://doi.org/10.3390/fractalfract7100761
Chicago/Turabian StyleZhang, Xinguang, Peng Chen, Hui Tian, and Yonghong Wu. 2023. "The Iterative Properties for Positive Solutions of a Tempered Fractional Equation" Fractal and Fractional 7, no. 10: 761. https://doi.org/10.3390/fractalfract7100761
APA StyleZhang, X., Chen, P., Tian, H., & Wu, Y. (2023). The Iterative Properties for Positive Solutions of a Tempered Fractional Equation. Fractal and Fractional, 7(10), 761. https://doi.org/10.3390/fractalfract7100761

