A New Hybrid Block Method for Solving First-Order Differential System Models in Applied Sciences and Engineering
Abstract
:1. Introduction
2. Derivation of the Proposed Method
3. Analysis of the Proposed Method
4. Error Estimation of the Proposed Method
5. Implementation
- Formulation: Rewrite Equation (5) as , with unknowns represented by .
- Newton’s Method: Since NHBM is implicit, use Newton’s Method (NM) to solve nonlinear equations iteratively: , where is the Jacobian matrix of .
- Initial Values: Start NM with for each iteration, with and .
- Apply the NHBM to solve first-order IVPs as a system of d equations: , , where .
- Solution and Stopping: Solve resulting system of nonlinear equations for d-dimensional IVPs. Utilize NM similarly for scalar IVPs. Implement a stopping criterion () and set maximum iteration limit to 120 for NM execution.
6. Numerical Simulations
- NHBM denotes the new hybrid block method defined in (5).
- OOBM denotes one-step optimized block method in [23].
- ode15s is the numerical solver available in MATLAB version R2021b.
- RADAUIIA denotes an implicit Radau method of the fifth order in [1].
- IGRKM represents the implicit Gauss–Legendre method of the sixth order in [4].
- THBM is the two-step hybrid block method in [20].
- FE denotes the total number of function evaluations.
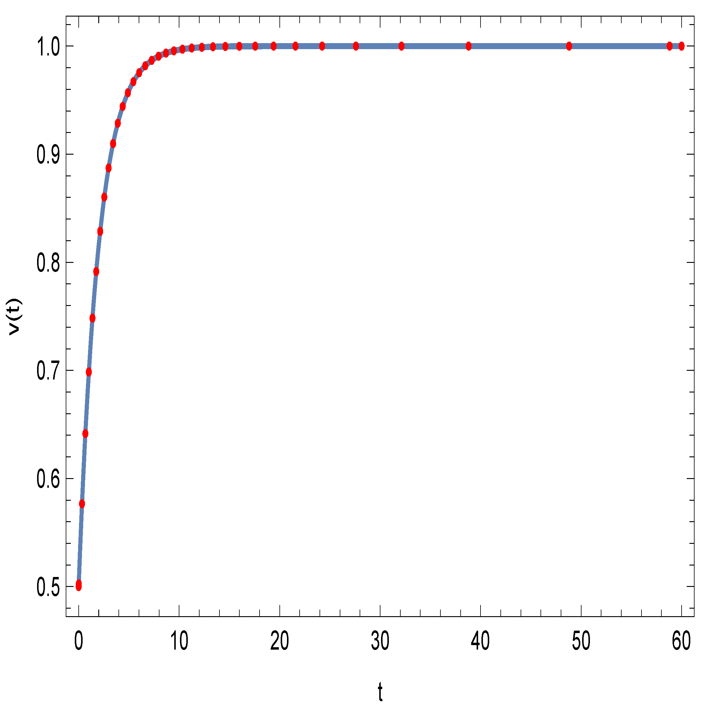
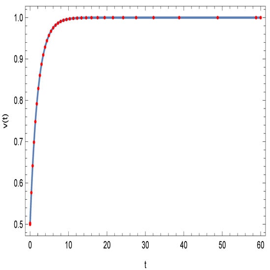
6.1. Example 1
6.2. Example 2
6.3. Example 3
6.4. Example 4
7. Concluding Remarks
Author Contributions
Funding
Data Availability Statement
Acknowledgments
Conflicts of Interest
References
- Butcher, J.C. Numerical Methods for Ordinary Differential Equations; John Wiley & Sons: New York, NY, USA, 2008. [Google Scholar]
- Lambert, J.D. Numerical Methods for Ordinary Differential Systems: The Initial Value Problem; John Wiley & Sons: New York, NY, USA, 1991. [Google Scholar]
- Ascher, U.M.; Petzold, L.R. Computer Methods for Ordinary Differential Equations and Differential-Algebraic Equations; Society for Industrial and Applied Mathematics (SIAM): Philadelphia, PA, USA, 1998. [Google Scholar]
- Gustafsson, S. Numerical Methods for Differential Equations: An Introduction to Scientific Computing; Springer: Berlin/Heidelberg, Germany, 2017. [Google Scholar]
- Brugnano, L.; Trigiante, D. Solving Differential Problems by Multistep Initial and Boundary Value Methods; Gordon and Breach Science Publishers: Langhorne, PA, USA, 1998. [Google Scholar]
- Atkinson, K.E. Elementary Numerical Analysis, 2nd ed.; John Wiley & Sons: New York, NY, USA, 1993. [Google Scholar]
- Atkinson, K.E.; Han, W.; Stewart, D. Numerical Solution of Ordinary Differential Equations; John Wiley and Sons: Hoboken, NJ, USA, 2009. [Google Scholar]
- Hairer, E.; Norsett, S.P.; Wanner, G. Solving Ordinary Differential Equations I, Nonstiff Problems; Springer: Berlin, Germany; New York, NY, USA, 1993. [Google Scholar]
- Mehdizadeh, K.M.; Shokri, A.; Wang, Y.; Bazm, S.; Navidifar, G.; Khakzad, P. Qualitatively Stable Schemes for the Black–Scholes Equation. Fractal Fract. 2023, 7, 154. [Google Scholar] [CrossRef]
- Piao, X.; Bu, S.; Kim, D.; Kim, P. An embedded formula of the Chebyshev collocation method for stiff problems. J. Comput. Phys. 2017, 351, 376–391. [Google Scholar] [CrossRef]
- Kovalnogov, V.N.; Fedorov, R.V.; Simos, T.E. New hybrid symmetric two step scheme with optimized characteristics for second order problems. J. Math. Chem. 2018, 20, 1–29. [Google Scholar] [CrossRef]
- Rufai, M.A.; Ramos, H. Numerical solution of third-order boundary value problems by using a two-step hybrid block method with a fourth derivative. Comput. Math. Methods 2021, 3, e1166. [Google Scholar] [CrossRef]
- Rufai, M.A.; Ramos, H. Numerical solution of Bratu’s and related problems using a third derivative hybrid block method. Comput. Appl. Math. 2020, 39, 322. [Google Scholar] [CrossRef]
- Hoffman, J.D. Numerical Methods for Engineers and Scientists, 3rd ed.; Marcel Dekker, Inc.: New York, NY, USA, 2001; Chapter 8. [Google Scholar]
- Anastassi, Z.A.; Kosti, A.A.; Rufai, M.A. A Parametric Method Optimised for the Solution of the (2+1)-Dimensional Nonlinear Schrödinger Equation. Mathematics 2023, 11, 609. [Google Scholar] [CrossRef]
- Rufai, M.A.; Ramos, H. Numerical Solution for Singular Boundary Value Problems Using a Pair of Hybrid Nyström Techniques. Axioms 2021, 10, 202. [Google Scholar] [CrossRef]
- Medvedeva, M.A.; Simos, T.E.; Tsitouras, C. Variable step-size implementation of sixth-order Numerov-type methods. Math. Methods Appl. Sci. 2020, 43, 1204–1215. [Google Scholar] [CrossRef]
- Rufai, M.A. An efficient third derivative hybrid block technique for the solution of second-order BVPs. Mathematics 2022, 10, 3692. [Google Scholar] [CrossRef]
- Rufai, M.A.; Ramos, H. An adaptive one-point second-derivative Lobatto-type method for solving efficiently differential systems. Int. J. Comput. Math. 2022, 99, 1687–1705. [Google Scholar]
- Ajileye, G.; Amoo, S.A.; Ogwumu, O.D. Hybrid Block Method Algorithms for Solution of First Order Initial Value Problems in Ordinary Differential Equations. J. Appl. Comput. Math. 2019, 7, 2. [Google Scholar]
- Uddin, M.; Ali, H. The Space–Time Kernel-Based Numerical Method for Burgers’ Equations. Mathematics 2018, 6, 212. [Google Scholar] [CrossRef]
- Hairer, E.; Wanner, G. Solving Ordinary Differential Equations II; Volume 14 of Springer Series in Computational Mathematics; Springer: Berlin, Germany, 2010. [Google Scholar]
- Kashkari, B.S.; Syam, M.I. Optimization of one step block method with three hybrid points for solving first-order ordinary differential equations. Results Phys. 2019, 12, 592–596. [Google Scholar] [CrossRef]
- Mazzia, F.; Iavernaro, F. Test Set for Initial Value Problems Solvers; University of Bari: Bari, Italy, 2003. [Google Scholar]



| t | NHBM | OOBM | THBM |
|---|---|---|---|
| 0.1000 | |||
| 0.2000 | |||
| 0.3000 | |||
| 0.4000 | |||
| 0.5000 | |||
| 0.6000 | |||
| 0.7000 | |||
| 0.8000 | |||
| 0.9000 | |||
| 1.0000 |
| AT | Methods | FE | MAE | |
|---|---|---|---|---|
| NHBM | 275 | |||
| ode15s | 351 | |||
| RADAUIIA | 504 | |||
| NHBM | 420 | |||
| ode15s | 475 | |||
| RADAUIIA | 735 |
| AT | Methods | FE | MAE | |
|---|---|---|---|---|
| NHBM | 405 | |||
| ode15s | 646 | |||
| RADAUIIA | 1115 | |||
| NHBM | 630 | |||
| ode15s | 771 | |||
| RADAUIIA | 1323 |
| AT | Methods | FE | MAE | |
|---|---|---|---|---|
| NHBM | 40 | |||
| IGRKM | 204 | |||
| NHBM | 55 | |||
| IGRKM | 576 | |||
| NHBM | 75 | |||
| IGRKM | 1740 |
Disclaimer/Publisher’s Note: The statements, opinions and data contained in all publications are solely those of the individual author(s) and contributor(s) and not of MDPI and/or the editor(s). MDPI and/or the editor(s) disclaim responsibility for any injury to people or property resulting from any ideas, methods, instructions or products referred to in the content. |
© 2023 by the authors. Licensee MDPI, Basel, Switzerland. This article is an open access article distributed under the terms and conditions of the Creative Commons Attribution (CC BY) license (https://creativecommons.org/licenses/by/4.0/).
Share and Cite
Rufai, M.A.; Carpentieri, B.; Ramos, H. A New Hybrid Block Method for Solving First-Order Differential System Models in Applied Sciences and Engineering. Fractal Fract. 2023, 7, 703. https://doi.org/10.3390/fractalfract7100703
Rufai MA, Carpentieri B, Ramos H. A New Hybrid Block Method for Solving First-Order Differential System Models in Applied Sciences and Engineering. Fractal and Fractional. 2023; 7(10):703. https://doi.org/10.3390/fractalfract7100703
Chicago/Turabian StyleRufai, Mufutau Ajani, Bruno Carpentieri, and Higinio Ramos. 2023. "A New Hybrid Block Method for Solving First-Order Differential System Models in Applied Sciences and Engineering" Fractal and Fractional 7, no. 10: 703. https://doi.org/10.3390/fractalfract7100703
APA StyleRufai, M. A., Carpentieri, B., & Ramos, H. (2023). A New Hybrid Block Method for Solving First-Order Differential System Models in Applied Sciences and Engineering. Fractal and Fractional, 7(10), 703. https://doi.org/10.3390/fractalfract7100703
