Neutral-Type and Mixed Delays in Fractional-Order Neural Networks: Asymptotic Stability Analysis
Abstract
1. Introduction
2. Preliminaries
3. Main Results
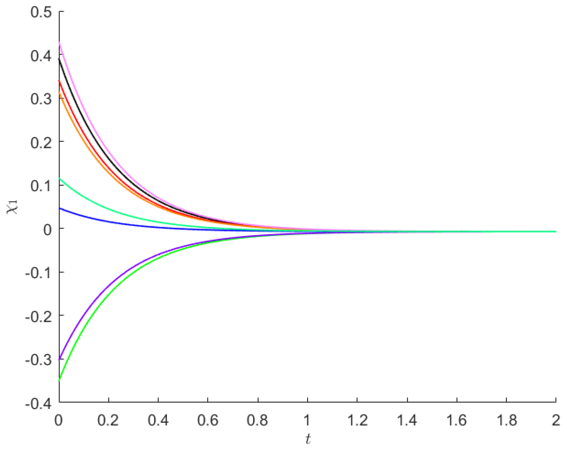
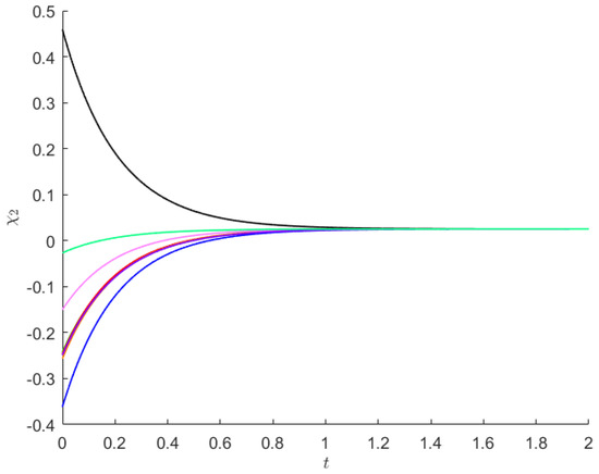
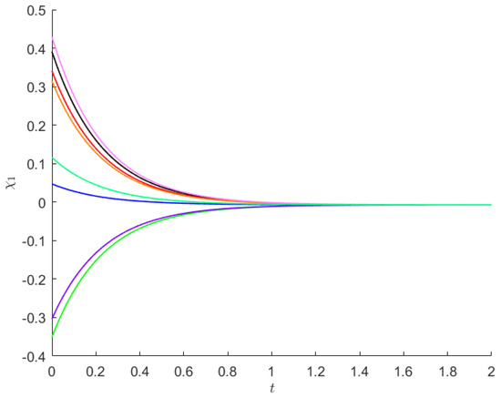
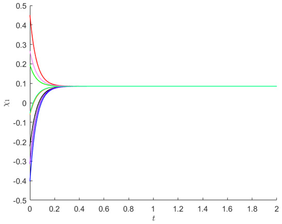
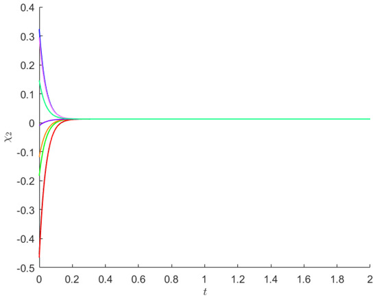
4. Numerical Examples
5. Conclusions
Funding
Data Availability Statement
Conflicts of Interest
References
- Kaslik, E.; Sivasundaram, S. Nonlinear dynamics and chaos in fractional-order neural networks. Neural Netw. 2012, 32, 245–256. [Google Scholar] [CrossRef] [PubMed]
- Wang, L.; Song, Q.; Liu, Y.; Zhao, Z.; Alsaadi, F.E. Global asymptotic stability of impulsive fractional-order complex-valued neural networks with time delay. Neurocomputing 2017, 243, 49–59. [Google Scholar] [CrossRef]
- Chen, J.; Chen, B.; Zeng, Z. Global asymptotic stability and adaptive ultimate Mittag–Leffler synchronization for a fractional-order complex-valued memristive neural networks with delays. IEEE Trans. Syst. Man Cybern. Syst. 2018, 49, 2519–2535. [Google Scholar] [CrossRef]
- Hu, T.; Zhang, X.; Zhong, S. Global asymptotic synchronization of nonidentical fractional-order neural networks. Neurocomputing 2018, 313, 39–46. [Google Scholar] [CrossRef]
- Chen, J.; Li, C.; Yang, X. Asymptotic stability of delayed fractional-order fuzzy neural networks with impulse effects. J. Frankl. Inst. 2018, 355, 7595–7608. [Google Scholar] [CrossRef]
- Chen, L.; Huang, T.; Machado, J.T.; Lopes, A.M.; Chai, Y.; Wu, R. Delay-dependent criterion for asymptotic stability of a class of fractional-order memristive neural networks with time-varying delays. Neural Netw. 2019, 118, 289–299. [Google Scholar] [CrossRef] [PubMed]
- Ali, M.S.; Hymavathi, M.; Senan, S.; Shekher, V.; Arik, S. Global asymptotic synchronization of impulsive fractional-order complex-valued memristor-based neural networks with time varying delays. Commun. Nonlinear Sci. Numer. Simul. 2019, 78, 104869. [Google Scholar] [CrossRef]
- Chen, J.; Chen, B.; Zeng, Z. O(t−α)-synchronization and Mittag-Leffler synchronization for the fractional-order memristive neural networks with delays and discontinuous neuron activations. Neural Netw. 2018, 100, 10–24. [Google Scholar] [CrossRef]
- Pratap, A.; Raja, R.; Sowmiya, C.; Bagdasar, O.; Cao, J.; Rajchakit, G. Robust generalized Mittag–Leffler synchronization of fractional order neural networks with discontinuous activation and impulses. Neural Netw. 2018, 103, 128–141. [Google Scholar] [CrossRef]
- Yang, X.; Li, C.; Song, Q.; Chen, J.; Huang, J. Global Mittag–Leffler stability and synchronization analysis of fractional-order quaternion-valued neural networks with linear threshold neurons. Neural Netw. 2018, 105, 88–103. [Google Scholar] [CrossRef]
- Wang, L.F.; Wu, H.; Liu, D.Y.; Boutat, D.; Chen, Y.M. Lur’e Postnikov Lyapunov functional technique to global Mittag–Leffler stability of fractional-order neural networks with piecewise constant argument. Neurocomputing 2018, 302, 23–32. [Google Scholar] [CrossRef]
- You, X.; Song, Q.; Zhao, Z. Global Mittag–Leffler stability and synchronization of discrete-time fractional-order complex-valued neural networks with time delay. Neural Netw. 2020, 122, 382–394. [Google Scholar] [CrossRef]
- Ali, M.S.; Narayanan, G.; Shekher, V.; Alsaedi, A.; Ahmad, B. Global Mittag–Leffler stability analysis of impulsive fractional-order complex-valued BAM neural networks with time varying delays. Commun. Nonlinear Sci. Numer. Simul. 2020, 83, 105088. [Google Scholar] [CrossRef]
- Tyagi, S.; Martha, S. Finite-time stability for a class of fractional-order fuzzy neural networks with proportional delay. Fuzzy Sets Syst. 2020, 381, 68–77. [Google Scholar] [CrossRef]
- You, X.; Song, Q.; Zhao, Z. Existence and finite-time stability of discrete fractional-order complex-valued neural networks with time delays. Neural Netw. 2020, 123, 248–260. [Google Scholar] [CrossRef]
- Hu, T.; He, Z.; Zhang, X.; Zhong, S. Finite-time stability for fractional-order complex-valued neural networks with time delay. Appl. Math. Comput. 2020, 365, 124715. [Google Scholar] [CrossRef]
- Xiao, J.; Zhong, S.; Li, Y.; Xu, F. Finite-time Mittag–Leffler synchronization of fractional-order memristive BAM neural networks with time delays. Neurocomputing 2017, 219, 431–439. [Google Scholar] [CrossRef]
- Zheng, M.; Li, L.; Peng, H.; Xiao, J.; Yang, Y.; Zhang, Y.; Zhao, H. Finite-time stability and synchronization of memristor-based fractional-order fuzzy cellular neural networks. Commun. Nonlinear Sci. Numer. Simul. 2018, 59, 272–291. [Google Scholar] [CrossRef]
- Li, X.; Fang, J.; Zhang, W.; Li, H. Finite-time synchronization of fractional-order memristive recurrent neural networks with discontinuous activation functions. Neurocomputing 2018, 316, 284–293. [Google Scholar] [CrossRef]
- Hui, M.; Wei, C.; Zhang, J.; Iu, H.H.C.; Luo, N.; Yao, R.; Bai, L. Finite-Time Projective Synchronization of Fractional-Order Memristive Neural Networks with Mixed Time-Varying Delays. Complexity 2020, 2020, 4168705. [Google Scholar] [CrossRef]
- Popa, C.A.; Kaslik, E. Finite-Time Mittag–Leffler Synchronization of Neutral-Type Fractional-Order Neural Networks with Leakage Delay and Time-Varying Delays. Mathematics 2020, 8, 1146. [Google Scholar] [CrossRef]
- Ding, D.; You, Z.; Hu, Y.; Yang, Z.; Ding, L. Finite-time synchronization for fractional-order memristor-based neural networks with discontinuous activations and multiple delays. Mod. Phys. Lett. B 2020, 34, 2050162. [Google Scholar] [CrossRef]
- Ding, Z.; Shen, Y. Global dissipativity of fractional-order neural networks with time delays and discontinuous activations. Neurocomputing 2016, 196, 159–166. [Google Scholar] [CrossRef]
- Velmurugan, G.; Rakkiyappan, R.; Vembarasan, V.; Cao, J.; Alsaedi, A. Dissipativity and stability analysis of fractional-order complex-valued neural networks with time delay. Neural Netw. 2017, 86, 42–53. [Google Scholar] [CrossRef] [PubMed]
- Fan, Y.; Huang, X.; Wang, Z.; Xia, J.; Li, Y. Global Mittag-Leffler synchronization of delayed fractional-order memristive neural networks. Adv. Differ. Equ. 2018, 2018, 338. [Google Scholar] [CrossRef]
- Arslan, E.; Narayanan, G.; Ali, M.S.; Arik, S.; Saroha, S. Controller design for finite-time and fixed-time stabilization of fractional-order memristive complex-valued BAM neural networks with uncertain parameters and time-varying delays. Neural Netw. 2020, 130, 60–74. [Google Scholar] [CrossRef]
- Huang, X.; Jia, J.; Fan, Y.; Wang, Z.; Xia, J. Interval matrix method based synchronization criteria for fractional-order memristive neural networks with multiple time-varying delays. J. Frankl. Inst. 2020, 357, 1707–1733. [Google Scholar] [CrossRef]
- Liu, P.; Kong, M.; Xu, M.; Sun, J.; Liu, N. Pinning synchronization of coupled fractional-order time-varying delayed neural networks with arbitrary fixed topology. Neurocomputing 2020, 400, 46–52. [Google Scholar] [CrossRef]
- Wan, L.; Liu, Z. Multiple O(t-α) stability for fractional-order neural networks with time-varying delays. J. Frankl. Inst. 2020, 357, 12742–12766. [Google Scholar] [CrossRef]
- Jia, J.; Zeng, Z.; Wang, F. Pinning synchronization of fractional-order memristor-based neural networks with multiple time-varying delays via static or dynamic coupling. J. Frankl. Inst. 2021, 358, 895–933. [Google Scholar] [CrossRef]
- Wan, L.; Liu, Z. Multiple O(t-q) stability and instability of time-varying delayed fractional-order Cohen-Grossberg neural networks with Gaussian activation functions. Neurocomputing 2021, 454, 212–227. [Google Scholar] [CrossRef]
- Wu, Z. Multiple asymptotic stability of fractional-order quaternion-valued neural networks with time-varying delays. Neurocomputing 2021, 448, 301–312. [Google Scholar] [CrossRef]
- Xu, Y.; Yu, J.; Li, W.; Feng, J. Global asymptotic stability of fractional-order competitive neural networks with multiple time-varying-delay links. Appl. Math. Comput. 2021, 389, 125498. [Google Scholar] [CrossRef]
- Li, L.; Wang, Z.; Lu, J.; Li, Y. Adaptive Synchronization of Fractional-Order Complex-Valued Neural Networks with Discrete and Distributed Delays. Entropy 2018, 20, 14. [Google Scholar] [CrossRef] [PubMed]
- Liu, P.; Kong, M.; Zeng, Z. Projective Synchronization Analysis of Fractional-Order Neural Networks with Mixed Time Delays. IEEE Trans. Cybern. 2020, 52, 6798–6808. [Google Scholar] [CrossRef] [PubMed]
- Singh, A.; Rai, J.N. Stability of Fractional Order Fuzzy Cellular Neural Networks with Distributed Delays via Hybrid Feedback Controllers. Neural Process. Lett. 2021, 53, 1469–1499. [Google Scholar] [CrossRef]
- Stamova, I.; Stamov, G. Impulsive control strategy for the Mittag–Leffler synchronization of fractional-order neural networks with mixed bounded and unbounded delays. AIMS Math. 2021, 6, 2287–2303. [Google Scholar] [CrossRef]
- Zhang, H.; Ye, R.; Cao, J.; Alsaedi, A. Delay-independent stability of Riemann–Liouville fractional neutral-type delayed neural networks. Neural Process. Lett. 2018, 47, 427–442. [Google Scholar] [CrossRef]
- Pahnehkolaei, S.M.A.; Alfi, A.; Machado, J.T. Delay-dependent stability analysis of the QUAD vector field fractional order quaternion-valued memristive uncertain neutral type leaky integrator echo state neural networks. Neural Netw. 2019, 117, 307–327. [Google Scholar] [CrossRef] [PubMed]
- Podlubny, I. Fractional Differential Equations: An Introduction to Fractional Derivatives, Fractional Differential Equations, to Methods of Their Solution and Some of Their Applications; Academic Press: Cambridge, MA, USA, 1998. [Google Scholar]
- Duarte-Mermoud, M.A.; Aguila-Camacho, N.; Gallegos, J.A.; Castro-Linares, R. Using general quadratic Lyapunov functions to prove Lyapunov uniform stability for fractional order systems. Commun. Nonlinear Sci. Numer. Simul. 2015, 22, 650–659. [Google Scholar] [CrossRef]
- Cao, J.; Ho, D.W.; Huang, X. LMI-based criteria for global robust stability of bidirectional associative memory networks with time delay. Nonlinear Anal. Theory Methods Appl. 2007, 66, 1558–1572. [Google Scholar] [CrossRef]
- Jia, J.; Huang, X.; Li, Y.; Cao, J.; Alsaedi, A. Global Stabilization of Fractional-Order Memristor-Based Neural Networks with Time Delay. IEEE Trans. Neural Netw. Learn. Syst. 2020, 31, 997–1009. [Google Scholar] [CrossRef]
- Yang, S.; Yu, J.; Hu, C.; Jiang, H. Finite-Time Synchronization of Memristive Neural Networks with Fractional-Order. IEEE Trans. Syst. Man Cybern. Syst. 2021, 51, 3739–3750. [Google Scholar] [CrossRef]






Disclaimer/Publisher’s Note: The statements, opinions and data contained in all publications are solely those of the individual author(s) and contributor(s) and not of MDPI and/or the editor(s). MDPI and/or the editor(s) disclaim responsibility for any injury to people or property resulting from any ideas, methods, instructions or products referred to in the content. |
© 2022 by the author. Licensee MDPI, Basel, Switzerland. This article is an open access article distributed under the terms and conditions of the Creative Commons Attribution (CC BY) license (https://creativecommons.org/licenses/by/4.0/).
Share and Cite
Popa, C.-A. Neutral-Type and Mixed Delays in Fractional-Order Neural Networks: Asymptotic Stability Analysis. Fractal Fract. 2023, 7, 36. https://doi.org/10.3390/fractalfract7010036
Popa C-A. Neutral-Type and Mixed Delays in Fractional-Order Neural Networks: Asymptotic Stability Analysis. Fractal and Fractional. 2023; 7(1):36. https://doi.org/10.3390/fractalfract7010036
Chicago/Turabian StylePopa, Călin-Adrian. 2023. "Neutral-Type and Mixed Delays in Fractional-Order Neural Networks: Asymptotic Stability Analysis" Fractal and Fractional 7, no. 1: 36. https://doi.org/10.3390/fractalfract7010036
APA StylePopa, C.-A. (2023). Neutral-Type and Mixed Delays in Fractional-Order Neural Networks: Asymptotic Stability Analysis. Fractal and Fractional, 7(1), 36. https://doi.org/10.3390/fractalfract7010036

