An Insight into the Impacts of Memory, Selling Price and Displayed Stock on a Retailer’s Decision in an Inventory Management Problem
Abstract
1. Introduction
1.1. Basic Idea of Fractional Calculus and Memory Effect
1.2. EOQ Models and Fractional Calculus
1.3. Motivation of the Work
- A massive volume of literature exists that is related to the EOQ/EPQ(Economic Production Quantity) model. However, there is no such significant number of papers to date dealing with the impact of memory on the decision-making procedure.
- There are enough reasons to consider the EOQ/EPQ models in memory-sensitive situations. In reality, a decision-making phenomenon involving human’s association cannot be memory-free.
- To date, most of the memory-sensitive model discussed in the light of fractional calculus is developed on the assumptions of constant demand, price, or time-dependent demand. Furthermore, they are inferior in numbers compared to the whole literature on the theories of EOQ and EPQ models.
- Consequently, there are motives for including the memory sense in lot-size modelling, but the literature is still in its infancy. The analysis of fractional calculus is complicated, which might be the cause.
1.4. Novelties of the Work
- This paper manifests the collective impact of pricing, displayed stock, shortage, and memory on retailers’ decisions. This paper uses demand as a function of selling price and displayed stock to formulate the model. The model is discussed for both the cases of shortage and without shortage. It also incorporates memory sense in theory utilizing fractional calculus tools. Several earlier studies addressed the mentioned features separately. But, no literature discussed the impacts simultaneously.
- An algorithm for solving the optimization model that corresponds to the proposed EOQ is created for quantitative analysis by using the Mathematica software.
- The given mathematical model provides significant management insight into a business phenomenon. This concept can be used for freshly established retail businesses when the showroom is still being constructed. The proposedmodel in this research might be applied to the small-scale retailing of bakeries and poultry slaughtering.
1.5. Structure of the Paper
2. Notations, Assumptions and Hypothesis
2.1. Notations and Assumptions
2.2. Hypothesis
- (i)
- Demand is linear function of selling price and displayed stock., i.e., where are positive constants and is the selling price of the product.
- (ii)
- Shortage is allowed and completely backlogged.
- (iii)
- Replenishment rate is spontaneous and lead time is zero.
- (iv)
- Lot size and time horizon are finite.
- (v)
- The retailing phenomenon is memory-motivated.
3. Formulation of Proposed Model
3.1. Basic Ideology about the Proposed EOQ Model
3.2. Reformulation of the EOQ Model in Memory-Motivated Arena
4. Solution of the Proposed Fractional EOQ Model
4.1. Some Relevant Costs and Revenue Calculations
- (i)
- Set up cost: This is onetime investment. It also includes the ordering cost and is taken as a constant .
- (ii)
- Total holding cost: The holding cost per unit is and span of stock is . Thus, the total holding cost can be obtained by the following fractional integration of order.
- (iii)
- Total shortage cost: The system is taken to be with shortage. Thus, there is a shortage cost per unit which is and the total shortage cost on the time span as
- (iv)
- Sales revenue: The selling price per unit is and span of stock is . Thus, the tota sales revenue can be
- (v)
- Total profit: Total profit can be obtained by subtracting all the relevant costs from the total earned revenue. Thus, total profit from the whole lot cycle can be obtained as
- (vi)
- Average profit: To optimize the profitability, the retailer’s main concern will be on the optimization of the average profit which can be obtained as
4.2. Deduction of Memory-Free Models Connected to the Proposed Model
4.3. More EOQ Models as Particular Cases of the Proposed Model
5. Solution Methodology and Numerical Simulation
5.1. Solution Methodology
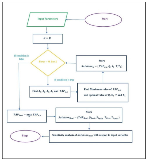
| Algorithm 1 |
| Step 1: Start |
| Step 2: Initialize input variable , and |
| Step 3: Set |
| Step 4: Check “for” condition |
| Step 5: If “for” condition is validated go to Step 5, otherwise go to Step 9 |
| Step 6: Evaluate , , , and |
| Step 7: Find Maximum value of and optimal value of , , and |
| Step 8: Store , |
| Step 9: Go to Step 3 |
| Step 10: |
| Step 11: Store |
| Step 12: Sensitivity analysis of with respect to input variables |
5.2. Numerical Simulation
5.3. Sensitivity Analysis
5.4. Major Observations
- (i)
- As the memory index approaches to value 1 (towards the memory less situation), the model with the shortage coincides with the model without shortage. Thus, there is no such effect of the unit shortage cost on the average profit function. Thus, the sensitivity curve of the average profit to the unit shortage cost is displayed as a straight line in Figure 12.
- (ii)
- The medium memory sense is given by the value of the memory index near 0.5. For medium memory sense, the models with and without shortage again converge to one.
- (iii)
- The span of the lot cycle decreases uniformly with an exception at the value of the memory index near zero as the memory sense is more vital for the case of a model without shortage. For the case of shortage, the span of the lot cycle is a little bit high for the memory index nearer to both the extreme ends that is 0 and 1. The graph is almost a straight line in the memory index’s other intermediate values.
- (iv)
- The lot sizes for both models face gradual uniform decay as the memory becomes more robust. The curves representing the two models coincide for the memory index values equal to 0.5 and 1.
- (v)
- The variation of the total average profit against the lot cycle is not uniform. For both the cases of shortage and without shortage, it faces several up and down in the curve plotting. Because of the effect of memory, there is no such straightforward relation between the average profit and lot cycle.
- (vi)
- As the setup and holding costs gradually increase from −50% to 50% of its value, the total average profit decreases moderately. The outcome is quite evident.
- (vii)
- The unit selling price has seemed the most crucial input parameter, which significantly impacts the sensitivity of the optimal solution. As the selling price gradually increases from −50% to 50%of its value, the total average profit increases, covering a vast range of values.
- (viii)
- Apart from the insignificant role of the unit shortage cost on the sensitivity of the optimal solution (reasons are discussed earlier), the impact of the stock coefficient in the demand function is also slightly inferior on the sensitivity analysis of the profit function. This is because we restrict our model to be developed under the assumption that the demand is dependent on the displayed stock, but not so much.
6. Managerial Insights and Real-Life Applications
6.1. Managerial Insights
- A person involved in the situation cannot be memory-free. Because of the interactions between retailers and customers during earlier transactions, there must be some system memory that might play a part in the current scenario. It has been determined through the models’ numerical simulation that the memory negatively impacts the retailer’s objective of maximum gain. The retailer’s objective may be accomplished in a nearly memory-free setting. The absence of memory is the ideal circumstance for increased profitability, but this is not always feasible in practice.
- The selling price and demand are inversely correlated. On the other hand, the numerical results show that raising the selling price will maximize the profit. The selling price’s influence on the profit function outweighs its influence on the demand function.
- The showroom’s merchandise display may help favorably draw customers’ attention. However, in practice, this effect is not comparable to the mania surrounding the instance of decreasing the selling price. Numerical optimization assumes that the stock component of the demand function has low values. The result is a favorable but marginally less significant influence of the presented stock on the profit target.
- Another intriguing finding from the numerical results is that the retailer’s purpose in a memory-free environment is best served by the convergence of the models with and without shortage. The highest average profit may be achieved when there is no shortage and no memory constraints.
6.2. Possible Domains of Application
6.2.1. Retail Bakery Inventory
6.2.2. Chicken Retail Store
7. Conclusions and Future Research Scope
Author Contributions
Funding
Data Availability Statement
Conflicts of Interest
Appendix A
Appendix B. Mittag–Leffler Function
- The two parameters Mittag–Leffler function is denoted by and is defined by
- The one parameter Mittag–Leffler function is denoted by and is defined by
References
- Taleizadeh, A.A.; Nematollahi, M. An inventory control problem for deteriorating items with back ordering and financial considerations. Appl. Math. Model. 2014, 38, 93–109. [Google Scholar] [CrossRef]
- Taleizadeh, A.A.; Stojkovska, I.; Pentico, D.W. An economic order quantity model with partial back ordering and increment discount. Comput. Ind. Eng. 2015, 82, 21–32. [Google Scholar] [CrossRef]
- Taleizadeh, A.A. Lot sizing Model with advance payment pricing and disruption in supply under planned partial back ordering. Int. Trans. Oper. Res. 2017, 24, 783–800. [Google Scholar] [CrossRef]
- Salehi, H.; Taleizadeh, A.A.; Tavakkoli-Moghaddam, R. An EOQ model with random disruption and partial backordering. Int. J. Prod. Res. 2016, 54, 2600–2609. [Google Scholar] [CrossRef]
- Lashgari, M.; Taleizadeh, A.A.; Sana, S.S. An inventory control problem for deteriorating items with back ordering and financial considerations under two level of trade credit linked to order quantity. J. Ind. Manag. Optim. 2016, 12, 1091–1119. [Google Scholar] [CrossRef]
- Das, S. Functional Fractional Calculus for System Identification and Controls; Springer: Berlin/Heidelberg, Germany; New York, NY, USA, 2008. [Google Scholar]
- Jumarie, G. Modified Riemann–Liouville derivative and fractional Taylor series non differentiable functions further results. Comput. Math. Appl. 2006, 51, 1367–1376. [Google Scholar] [CrossRef]
- Saeedian, M.; Khalighi, M.; Azimi-Tafreshi, N.; Jafari, G.R.; Ausloos, M. Memory effects on epidemic evolution: The susceptible-infected-recovered epidemic model. Phys. Rev. 2017, 95, 022409. [Google Scholar] [CrossRef]
- Tarasov, V.E.; Tarasova, V.V. Phillips model with exponentially distributed lag and power-law memory. Comput. Appl. Math. 2019, 38, 13. [Google Scholar] [CrossRef]
- Tarasova, V.V.; Tarasov, V.E. Memory effects in hereditary Keynesian model. Prob. Mod. Sci. Edu. 2016, 38, 38–44. [Google Scholar] [CrossRef]
- Tarasov, V.E.; Tarasova, V.V. Long and short memory in economics: Fractional-order difference and differentiation. IRA Int. J. Manag. Soc. Sci. 2016, 5, 327–334. [Google Scholar] [CrossRef]
- Debnath, L. Recent applications of fractional calculus to science and engineering. Int. J. Math. Math. Sci. 2003, 2003, 3413–3442. [Google Scholar] [CrossRef]
- Odzijewicz, T.; Malinowska, A.B.; Toores, D.F.M. Fractional calculus of variation in terms of a generalized fractional integral with Applications to physics. In Abstract and Applied Analysis; Hindawi: London, UK, 2012; pp. 1–24. [Google Scholar]
- Chen, W.C. Nonlinear dynamics and chaos in a fractional-order financial system. Chaos Solitons Fractals 2008, 36, 1305–1314. [Google Scholar] [CrossRef]
- Abdeljawad, T.; Baleanu, D. Caputo q-fractional initial value problems and a q-analogue Mittag–Leffler function. Commun. Nonlinear Sci. Numer. Simul. 2011, 16, 4682–4688. [Google Scholar] [CrossRef]
- Ahmad, B.; Nieto, J.J. Boundary value problems for a class of sequential integrodifferential equations of fractional order. J. Funct. Spaces 2013, 2013, 149659. [Google Scholar] [CrossRef]
- Agarwal, R.P.; Lakshmikantham, V.; Nieto, J.J. On the concept of solution for fractional differential equations with uncertainty. Nonlinear Anal. Theory Methods Appl. 2010, 72, 2859–2862. [Google Scholar] [CrossRef]
- Salahshour, S.; Allahviranloo, T.; Abbasbandy, S. Solving fuzzy fractional differential equations by fuzzy Laplace transforms. Commun. Nonlinear Sci. Numer. Simul. 2012, 17, 1372–1381. [Google Scholar] [CrossRef]
- Du, M.; Wang, Z.; Hu, H. Measuring memory with the order of fractional derivative. Sci. Rep. 2013, 3, 3431. [Google Scholar] [CrossRef]
- Transchel, S.; Mirner, S. Coordinated lot-sizing and dynamic pricing under a supplier all-units quantity discount. Bus. Res. 2008, 1, 125–141. [Google Scholar] [CrossRef]
- Sana, S.S. Price sensitive demand and random sales price- a news boy problem. Int. J. Sys. Sci. 2012, 43, 491–498. [Google Scholar] [CrossRef]
- Pal, B.; Sana, S.S.; Chaudhuri, K. Two echelon manufactures retailer supply chain strategies with price, quality and promotional effort sensitive demand. Int. Trans. Oper. Res. 2015, 22, 1071–1095. [Google Scholar] [CrossRef]
- Alfares, H.K.; Ghaithan, A.M. Inventory and pricing model with price-dependent demand, time varying holding cost and quantity discounts. Comput. Ind. Eng. 2016, 94, 170–177. [Google Scholar] [CrossRef]
- Das, S.C.; Zidan, A.M.; Manna, A.K.; Shaikh, A.A.; Bhunia, A.K. An application of preservation technology in inventory control system with price dependent demand and partial backlogging. Alex. Eng. J. 2020, 59, 1359–1369. [Google Scholar]
- Rahman, M.S.; Duary, A.; Shaikh, A.A.; Bhunia, A.K. An application of parametric approach for interval differential equation in inventory model for deteriorating items with selling-price-dependent demand. Neural. Comput. Appl. 2020, 32, 14069–14085. [Google Scholar] [CrossRef]
- Min, J.; Zhou, Y.W. A perishable inventory model under stock-dependent selling rate and shortage-dependent partial backlogging with capacity constraint. Int. J. Sys Sci. 2009, 40, 33–44. [Google Scholar] [CrossRef]
- Yang, H.L.; Teng, J.T.; Chern, M.S. An inventory model under inflation for deteriorating items with stock-dependent consumption rate and partial backlogging shortages. Int. J. Prod. Econ. 2010, 123, 8–19. [Google Scholar] [CrossRef]
- Singh, S.R.; Kumar, N.; Kumari, R. An inventory model for deteriorating items with shortage and stock-dependent demand under inflation for two shops under one management. Opsearch 2010, 47, 311–329. [Google Scholar] [CrossRef]
- Bhunia, A.; Shaikh, A.A. A deterministic model for deteriorating items with displayed inventory level dependent demand rate incorporating marketing decisions with transportation cost. Int. J. Ind. Eng. Comput. 2011, 2, 547–562. [Google Scholar] [CrossRef]
- Lee, Y.P.; Dye, C.Y. An inventory model for deteriorating items under stock-dependent demand and controllable deterioration rate. Comput. Ind. Eng. 2012, 63, 474–482. [Google Scholar] [CrossRef]
- Bhunia, A.K.; Mahato, S.K.; Shaikh, A.A.; Jaggi, C.K. A deteriorating inventory model with displayed stock-level-dependent demand and partially backlogged shortages with all unit discount facilities via particle swarm optimisation. Int. J. Sys. Sci. Oper. Logis. 2014, 1, 164–180. [Google Scholar] [CrossRef]
- Shaikh, A.A.; Cárdenas-Barrón, L.E.; Tiwari, S. A two-warehouse inventory model for non-instantaneous deteriorating items with interval-valued inventory costs and stock-dependent demand under inflationary conditions. Neural. Comput. Appl. 2019, 31, 1931–1948. [Google Scholar] [CrossRef]
- Panda, D.; Maiti, M.K.; Maiti, M. Two warehouse inventory model for single vendor multiple retailers with price and stock dependent demand. Appl. Math. Model. 2010, 34, 3571–3585. [Google Scholar] [CrossRef]
- Dye, C.Y.; Hsieh, T.P. Deterministic ordering policy with price and stock dependent demand under fluctuating cost and limited capacity. Expert Syst. Appl. 2011, 38, 14976–14983. [Google Scholar] [CrossRef]
- Sana, S.S. An EOQ model for salesman initiatives, stock and price dependent demand of similar products –a dynamical system. Appl. Math. Comput. 2011, 218, 3277–3288. [Google Scholar]
- Giri, B.C.; Bardhan, S. Supply chain coordination for a deteriorating item with stock and price-dependent demand under revenue sharing contract. Int. Trans. Oper. Res. 2012, 19, 753–768. [Google Scholar] [CrossRef]
- Sarkar, B.; Sarkar, S. An improved inventory model with partial backlogging, time varying deterioration and stock-dependent demand. Econ. Model. 2013, 30, 924–932. [Google Scholar] [CrossRef]
- Pal, S.; Mohapatra, G.S.; Samanta, G.P. An inventory model of price and stock dependent demand rate with deterioration under inflation and delay in payments. Int. J. Sys. Assur. Eng. Manag. 2014, 5, 591–601. [Google Scholar] [CrossRef]
- Mishra, U.; Barron, L.E.-C.; Tiwari, S.; Shaikh, A.A.; Graza, G.T. An inventory model under price and stock dependent demand for controllable deterioration rate with shortage and preservation technology investment. Ann. Oper. Res. 2017, 254, 165–190. [Google Scholar] [CrossRef]
- Shaikh, A.A.; Mashud, A.H.M.; Uddin, M.S.; Khan, M.A.A. Non instantaneous deterioration inventory model with price and stock dependent demand for fully backlogged storage under inflation. Int. J. Bus. Forecast. Market. Intell. 2017, 3, 152–164. [Google Scholar]
- Mashud, A.; Khan, M.; Uddin, M.; Islam, M. A non-instantaneous inventory model having different deterioration rates with stock and price dependent demand under partial backlogged shortage. Uncertain Supply Chain. Manag. 2018, 6, 49–64. [Google Scholar] [CrossRef]
- Shaikh, A.A.; Khan, M.A.; Panda, G.; Konstanteras, I. Price discount facility in an EOQ model for deteriorating items with stock dependent demand and partial backlogging. Int. J. Trans. Oper. Res. 2019, 26, 1365–1395. [Google Scholar] [CrossRef]
- Khan, M.A.A.; Shaikh, A.A.; Panda, G.C.; Konstantaras, I.; Cárdenas-Barrón, L.E. The effect of advance payment with discount facility on supply decisions of deteriorating products whose demand is both price and stock dependent. Int. L Trans. Oper. Res. 2020, 27, 1343–1367. [Google Scholar] [CrossRef]
- Rahaman, M.; Maity, S.; De, S.K.; Mondal, S.P.; Alam, S. Solution of an Economic Production Quantity model using the generalized Hukuhara derivative approach. Sci. Iran. 2021. [Google Scholar] [CrossRef]
- Rahaman, M.; Mondal, S.P.; Alam, S.; De, S.K. A study of a lock fuzzy EPQ model with deterioration and stock and unit selling price-dependent demand using preservation technology. Soft Comput. 2022, 26, 2721–2740. [Google Scholar] [CrossRef]
- Das, A.K.; Roy, T.K. Role of fractional calculus to the generalized inventory model. J. Glob. Res. Comput. Sci. 2014, 5, 11–23. [Google Scholar]
- Das, A.K.; Roy, T.K. Fractional Order EOQ Model with Linear Trend of Time-Dependent Demand. Int. J. Intell. Sys. Appl. 2015, 3, 44–53. [Google Scholar] [CrossRef]
- Pakhira, R.; Ghosh, U.; Sarkar, S. Study of memory effect in an inventory model with linear demand and salvage value. Int. J. Appl. Eng. Res. 2018, 13, 14741–14751. [Google Scholar]
- Pakhira, R.; Ghosh, U.; Sarkar, S. Application of Memory effects In an Inventory Model with Linear Demand and No shortage. Int. J. Res. Advent Technol. 2018, 6, 1853–1871. [Google Scholar]
- Pakhira, R.; Ghosh, U.; Sarkar, S. Study of Memory Effects in an Inventory Model with quadratic type demand rate and salvage value. Appl. Math. Sci. 2019, 13, 209–223. [Google Scholar] [CrossRef][Green Version]
- Pakhira, R.; Ghosh, U.; Sarkar, S. Study of Memory Effects in a fuzzy EOQ Model with no shortage. Int. J. Intell. Sys. Appl. 2019, 11, 58–68. [Google Scholar] [CrossRef]
- Pakhira, R.; Ghosh, U.; Sarkar, S. Study of memory effect between two memory dependent inventory models. J. Fract. Calc. Appl. 2020, 11, 203–218. [Google Scholar]
- Pakhira, R.; Sarkar, S.; Ghosh, U. Study of memory effect in an inventory model for deteriorating items with partial backlogging. Comput. Ind. Eng. 2020, 148, 106705. [Google Scholar] [CrossRef]
- Rahaman, M.; Mondal, S.P.; Alam, S.; Goswami, A. Synergetic study of inventory management problem in uncertain environment based on memory and learning effects. Sādhanā 2021, 46, 39. [Google Scholar] [CrossRef]
- Rahaman, M.; Mondal, S.P.; Alam, S. An estimation of effects of memory and learning experience on the EOQ model with price dependent demand. RAIRO Oper. Res. 2021, 55, 2991–3020. [Google Scholar] [CrossRef]
- Rahaman, M.; Mondal, S.P.; Chatterjee, B.; Alam, S.; Shaikh, A.A. Generalization of Classical Fuzzy Economic Order Quantity Model Based on Memory Dependency via Fuzzy Fractional Differential Equation Approach. J. Uncertain Sys. 2022, 15, 2250003. [Google Scholar] [CrossRef]
- Tsoularis, A. Deterministic and stochastic optimal inventory control with logistic stock-dependent demand rate. Int. J. Math. Oper. Res. 2014, 6, 41–69. [Google Scholar] [CrossRef]
- Area, I.; Nieto, J.J. Fractional-Order Logistic Differential Equation with Mittag–Leffler-Type Kernel. Fractal Fract. 2021, 5, 273. [Google Scholar] [CrossRef]












| Authors | Year | Demand Function | Methodology |
|---|---|---|---|
| Das and Roy [46] | 2014 | Constant demand | Primal geometric programming for optimization |
| Das and Roy [47] | 2015 | Lineartime-dependent demand | Primal geometric programming for optimization |
| Pakhira et al. [48] | 2018 | Linear time-dependent demand | Primal geometric programming for optimization |
| Pakhira et al. [49] | 2018 | Linear time-dependent demand | Primal geometric programming for optimization |
| Pakhira et al. [50] | 2019 | Quadratic time-dependent demand | Primal geometric programming for optimization |
| Pakhira et al. [51] | 2019 | Linear time-dependent fuzzy demand | Primal geometric programming for optimization and signed distance method for defuzzification |
| Pakhira et al. [52] | 2020 | Time and order of fractional derivative dependent demand | Primal geometric programming for optimization |
| Pakhira et al. [53] | 2020 | Time-dependent Mittag–Leffler function distributed demand | Primal geometric programming for optimization |
| Rahaman et al. [54] | 2021 | Time-dependent decreasing fuzzy demand | Fractional differential equation and dense fuzzy environment optimization |
| Rahaman et al. [55] | 2021 | Fuzzy price dependent demand | Fuzzy fractional differential equation and lock fuzzy dense environment of optimization |
| Rahaman et al. [56] | 2022 | Fuzzy constant demand | Fuzzy fractional differential equation and trapezoidal fuzzy environment of optimization |
| This paper | Price and displayed stock dependent demand | Mathematical analysis using fractional calculus and numerical optimization through a proposed algorithm by using Mathematica software(Company Name: Wolfram Research, Inc. Headquarter: Champaign, IL, United States) |
| Notations | Units | Descriptions |
|---|---|---|
| USD | Holding cost per unit stock | |
| USD | Setup cost as initial investment for basic infrastructure | |
| USD | Shortage cost as penalty per unit shortage | |
| USD | Selling price per unit sold items | |
| Unit | Demand rate which is a linear function of selling price and displayed stock | |
| Month | Complete lot cycle which includes both of the retailing and shortage phase (a decision variable) | |
| Month | Active retailing cycle (a decision variable) | |
| Unit | Optimal lot size for a retailing cycle (a decision variable) | |
| Unit | Size of inventories at the beginning of a lot cycle (a decision variable) | |
| Unit | ||
| Unit | ||
| Unit | Order of fractional derivative which is called differential memory index | |
| Unit | Order of fractional integral which is called integral memory index | |
| Unit | Demand potential which is a positive constant | |
| Unit | Proportional constant for the relation between demand and selling price | |
| C | Unit | Proportional constant for the relation between demand and displayed |
| USD | Total average profit for the memory-motivated model (objective function) | |
| USD | Total average profit for the memory-free model (objective function) |
| Models | Conditions | |||
|---|---|---|---|---|
| With memory and shortage | ||||
| With memory and without shortage | ||||
| Without memory but with shortage | ||||
| Without memory and shortage | ||||
| Memory Index | |||||
|---|---|---|---|---|---|
| 1 | 3.762 | 3.762 | 731.02 | 731.02 | 432.51 |
| 0.9 | 6.303 | 3.373 | 603.02 | 1128.65 | 187.98 |
| 0.8 | 6.303 | 3.373 | 549.73 | 1038.12 | 174.83 |
| 0.7 | 6.303 | 3.373 | 498.35 | 947.94 | 157.93 |
| 0.6 | 6.303 | 3.373 | 448.26 | 856.87 | 137.81 |
| 0.5 | 3.392 | 3.392 | 400.95 | 400.95 | 256.84 |
| 0.4 | 6.303 | 3.373 | 419.03 | 752.54 | 90.41 |
| 0.3 | 6.303 | 3.373 | 309.14 | 605.26 | 64.51 |
| 0.2 | 6.303 | 3.373 | 267.46 | 527.40 | 38.10 |
| 0.1 | 5.120 | 3.574 | 229.85 | 441.20 | 17.41 |
| Memory Index | |||
|---|---|---|---|
| 1 | 3.762 | 731.02 | 432.51 |
| 0.9 | 3.971 | 698.10 | 415.29 |
| 0.8 | 4.085 | 641.35 | 387.56 |
| 0.7 | 4.016 | 563.39 | 350.12 |
| 0.6 | 3.755 | 478.17 | 305.56 |
| 0.5 | 3.392 | 400.95 | 256.84 |
| 0.4 | 3.024 | 338.24 | 205.86 |
| 0.3 | 2.710 | 289.47 | 153.29 |
| 0.2 | 2.498 | 251.86 | 98.91 |
| 0.1 | 2.607 | 222.71 | 42.50 |
| Parameters | Percentage | |||||
|---|---|---|---|---|---|---|
| +50 | 4.601 | 4.601 | 895.34 | 895.34 | 312.94 | |
| +30 | 4.285 | 4.285 | 833.85 | 833.85 | 357.96 | |
| +10 | 3.994 | 3.994 | 766.81 | 766.81 | 406.56 | |
| −10 | 3.570 | 3.570 | 693.39 | 693.39 | 459.79 | |
| −30 | 3.151 | 3.151 | 611.30 | 611.30 | 515.31 | |
| −50 | 2.665 | 2.665 | 516.43 | 516.43 | 588.09 | |
| +50 | 3.058 | 3.058 | 593.12 | 593.12 | 310.07 | |
| +30 | 3.289 | 3.289 | 638.35 | 638.35 | 356.06 | |
| +10 | 3.582 | 3.582 | 695.80 | 695.80 | 405.86 | |
| −10 | 3.972 | 3.972 | 772.17 | 772.17 | 460.59 | |
| −30 | 4.524 | 4.524 | 880.82 | 880.82 | 522.09 | |
| −50 | 5.399 | 5.399 | 1053.56 | 1053.56 | 593.75 | |
| +50 | 3.832 | 3.832 | 730.23 | 730.23 | 895.34 | |
| +30 | 3.804 | 3.804 | 730.55 | 730.55 | 712.46 | |
| +10 | 3.776 | 3.776 | 730.86 | 730.86 | 512.58 | |
| −10 | 3.748 | 3.748 | 731.17 | 731.17 | 337.70 | |
| −30 | 3.721 | 3.721 | 731.48 | 731.48 | 145.82 | |
| −50 | 4.550 | 3.658 | 724.58 | 899.60 | −43.76 | |
| +50 | 3.762 | 3.762 | 731.02 | 731.02 | 432.51 | |
| +30 | 3.762 | 3.762 | 731.02 | 731.02 | 432.51 | |
| +10 | 3.762 | 3.762 | 731.02 | 731.02 | 432.51 | |
| −10 | 3.762 | 3.762 | 731.02 | 731.02 | 432.51 | |
| −30 | 3.762 | 3.762 | 731.02 | 731.02 | 432.51 | |
| −50 | 3.762 | 3.762 | 731.02 | 731.02 | 432.51 | |
| +50 | 3.783 | 3.783 | 738.59 | 738.59 | 436.26 | |
| +30 | 3.774 | 3.774 | 735.53 | 735.53 | 434.75 | |
| +10 | 3.766 | 3.766 | 732.51 | 732.51 | 433.26 | |
| −10 | 3.758 | 3.758 | 729.53 | 729.53 | 431.77 | |
| −30 | 3.750 | 3.750 | 726.57 | 726.57 | 430.29 | |
| −50 | 3.742 | 3.742 | 723.65 | 723.65 | 428.81 |
Publisher’s Note: MDPI stays neutral with regard to jurisdictional claims in published maps and institutional affiliations. |
© 2022 by the authors. Licensee MDPI, Basel, Switzerland. This article is an open access article distributed under the terms and conditions of the Creative Commons Attribution (CC BY) license (https://creativecommons.org/licenses/by/4.0/).
Share and Cite
Rahaman, M.; Abdulaal, R.M.S.; Bafail, O.A.; Das, M.; Alam, S.; Mondal, S.P. An Insight into the Impacts of Memory, Selling Price and Displayed Stock on a Retailer’s Decision in an Inventory Management Problem. Fractal Fract. 2022, 6, 531. https://doi.org/10.3390/fractalfract6090531
Rahaman M, Abdulaal RMS, Bafail OA, Das M, Alam S, Mondal SP. An Insight into the Impacts of Memory, Selling Price and Displayed Stock on a Retailer’s Decision in an Inventory Management Problem. Fractal and Fractional. 2022; 6(9):531. https://doi.org/10.3390/fractalfract6090531
Chicago/Turabian StyleRahaman, Mostafijur, Reda M. S. Abdulaal, Omer A. Bafail, Manojit Das, Shariful Alam, and Sankar Prasad Mondal. 2022. "An Insight into the Impacts of Memory, Selling Price and Displayed Stock on a Retailer’s Decision in an Inventory Management Problem" Fractal and Fractional 6, no. 9: 531. https://doi.org/10.3390/fractalfract6090531
APA StyleRahaman, M., Abdulaal, R. M. S., Bafail, O. A., Das, M., Alam, S., & Mondal, S. P. (2022). An Insight into the Impacts of Memory, Selling Price and Displayed Stock on a Retailer’s Decision in an Inventory Management Problem. Fractal and Fractional, 6(9), 531. https://doi.org/10.3390/fractalfract6090531

