Abstract
Recently, the insurance industry in China has been greatly developed. The number of domestic insurance companies and foreign investment insurance companies has greatly increased. Competition between different insurance companies is becoming increasingly fierce. Grasping the internal competition law of different insurance companies is a very meaningful work. In this present work, we set up a novel fractional-order delayed duopoly game model in insurance market and discuss the dynamics including existence and uniqueness, non-negativeness, and boundedness of solution for the established fractional-order delayed duopoly game model in insurance market. By selecting the delay as a bifurcation parameter, we build a new delay-independent condition ensuring the stability and creation of Hopf bifurcation of the built fractional-order delayed duopoly game model. Making use of a suitable definite function, we explore the globally asymptotic stability of the involved fractional-order delayed duopoly game model. By virtue of hybrid controller which includes state feedback and parameter perturbation, we can effectively control the stability and the time of creation of Hopf bifurcation for the involved fractional-order delayed duopoly game model. The research indicates that time delay plays an all-important role in stabilizing the system and controlling the time of onset of Hopf bifurcation of the involved fractional-order delayed duopoly game model. To check the rationality of derived primary conclusions, Matlab simulation plots are explicitly presented. The established results in this manuscript are wholly novel and own immense theoretical guiding significance in managing and operating insurance companies.
Keywords:
fractional-order duopoly game model; insurance market; existence and uniqueness; non-negativeness; boundedness; stability; Hopf bifurcation; hybrid control MSC:
34C23; 34K18; 37GK15; 39A11; 92B20
1. Introduction
With the rapid development of the insurance market in China, different kinds of domestic insurance companies and foreign investment companies come forward in large numbers. In order to survive and better serve the people, the competition among various insurance companies is very fierce. The level of monopoly of the insurance market in China has gradually declined, but it still remains at the state of oligopoly. The monopoly competition game between oligarchs has become a very important research topic. In order to reveal the inherent law of competition among different oligarchs, it is necessary for us to set up mathematical models on competition and explore the quantitative relation of competition models among different oligarchs. Plenty of excellent and meaningful works on this topic have been published. For instance, Elabbsy et al. [1] set up a nonlinear triopoly game model concerning heterogeneous players and discussed the stability of equilibrium points, and displayed the bifurcation and chaos of this model via computer simulations. Yu and Yu [2] explored the stability and duality of dynamic Cournot and Bertrand duopoly model involving comprehensive preference. Tu and Wang [3] studied the local stability, Hopf bifurcation, and chaos control issue for a dynamic R&D Bertrand triopoly game system. Ma and Wang [4] made a detailed analysis on the complex dynamical behavior of a Cournot–Bertrand mixed game model concerning delayed bounded rationality. Tu et al. [5] dealt with the complex dynamics and chaos control for a Bertrand duopoly game model involving R&D activities. Zhang et al. [6] investigated the stability and bifurcation phenomenon for the Bertrand model concerning bounded rationality. For more concrete literature, we refer the readers to [7,8,9,10,11,12,13,14].
The price plays a very crucial role in competition among different insurance companies. The price is a very sensitive aspect, which has important effect on people’s needs and the distribution of products [7]. How to adjust the price of products is naturally a focus problem for insurance companies. During the past several decades, many valuable works on this theme have been reported. For example, Ma and Li [7] considered the complex dynamical behavior for a Bertrand–Stackelberg pricing model. Wei et al. [15] explored the pricing decision issue for complementary products involving companies’ different market powers. Mukhopadhyay et al. [16] discussed a Stackelberg price model of complementary goods under information asymmetry. Ma and Sun [17] studied the price game model and its complex characteristics of triopoly in different decision-making rule. In 2012, Xu and Ma [18] studied bifurcation dynamics of the following duopoly game involving time delay in insurance market:
where stands for the price of the first insurance company, stands for the price of the second insurance company, stands for the speed of price adjustment of the first insurance company, stands for the speed of price adjustment of the second insurance company, represents the possible largest demand, denotes the effect of which the price of product 1 has on its quantity, denotes the effect of which the price of product 2 has on its quantity, stands for substitution rate which the products of 1 shows to the products of 2, stands for substitution rate which the products of 2 shows to the products of 1, denotes the weight of the current price at time t, denotes the weight of the current price at time , is a time delay, and all the parameters are positive constants. For more details, one can refer to Refs. [18,19]. Taking advantage of stability criterion and bifurcation theory of delayed differential equation, Xu and Ma [18] set up a sufficient condition which guarantees the stability and the onset of Hopf bifurcation for model (1).
It is noteworthy that all the involved literature above on game model in insurance market (see [1,2,3,4,5,6,7,8,9,10,11,12,13,14,15,16,17,18,19]) are basically concerned with the integer-order dynamical models. A large number of studies indicate that fractional-order differential equation has been deemed as a more valid tactics to describe the authentic natural phenomenon in the world than the conventional integer-order counterparts. At present, fractional dynamical systems have been applied in many areas such ascomplex networks, biological systems, artificial intelligence, various waves in physics, viscoelasticity, capacitor principle, biomedical treatment, electrical engineering, economics, and so on [20,21,22,23,24,25,26]. Its great application value comes from the powerful memory trait and hereditary superiority for various materials and evolutionary process [27,28]. In recent years, fractional dynamical systems have attracted great attention from many scientific circles and great achievements have been acquired. For example, Xu et al. [29] revealed the impact of delay on Hopf bifurcation of a class of fractional-order delayed bidirectional associate memory neural networks. Eshaghi et al. [30] explored the Hopf bifurcation, chaos control, and synchronization issues for a chaotic fractional-order dynamical model. Zhou et al. [31] probed into the Hopf bifurcation control problem of fractional-order prey–predator system involving delays via hybrid controller. For more concrete publications, one can see [32,33,34,35,36].
Considering that the fractional-order delayed duopoly game model can better reflect the memory trait and hereditary superiority in price of two insurance companies and is motivated by the investigation above and based on model (1), in the current work, we will set up the following fractional-order delayed duopoly game model in insurance market:
where . All other parameters and variables own the same economic meaning as those in model (1).
In this manuscript, we principally probe into the following four problems: (a) Investigate the existence and uniqueness, non-negativeness, and boundedness of the solution for system (2); (b) Set up the delay-independent condition guaranteeing the stability and the occurrence of Hopf bifurcation of model (2); (c) Build the sufficient condition to ensure the globally asymptotic stability of model (2); and (d) Control the time of onset of Hopf bifurcation of model (2) via hybrid controller.
The chief contributions of this manuscript are elaborated as follows: (1) Based on the earlier works, a novel fractional-order delayed duopoly game model in insurance market is proposed. (2) The sufficient condition ensuring the globally asymptotic stability of model (2) is set up via constructing an appropriate positive definite function. (3) Hopf bifurcation of model (2) is successfully dominated via hybrid control strategy. So far, very few scholars focus on the Hopf bifurcation control issue of fractional-order models by utilizing hybrid controller. (4) The influence of time delay on the stability behavior and the occurrence of Hopf bifurcation of model (2) and its controlled system is revealed. (5) The research approach can be applied to study the bifurcation control issue of lots of fractional dynamical models in numerous areas.
The novelty of this research lies in the design of hybrid controller for the fractional-order delayed duopoly game model in insurance market. By designing a suitable hybrid controller, we can successfully control the stability region and Hopf bifurcation of model (2). The obtained results play a vital role in controlling the price of two insurance companies.
The structure of this research is arranged as follows. Some necessary basic knowledge about fractional-order differential equation is given in Section 2. Section 3 proves the existence and uniqueness, non-negativeness, and boundedness of the solution for model (2). A new delay-independent sufficient criterion which ensures the stability and the creation of Hopf bifurcation for model (2) is set up in Section 4. Section 5 explores the globally asymptotic stability of model (2) via a definite function. Hybrid control tactics are executed to control the stability and creation of Hopf bifurcation of model (2) in Section 6. Software simulation results are distinctly displayed to support the established key conclusions in Section 7. Section 8 draws a simple conclusion to complete this research.
2. Prerequisite Knowledge
In this segment, some essential basic theories about fractional-order differential equation are presented.
Definition 1
([37]). The fractional integral of order η for the function is defined in the following form:
where stands for the Gamma function.
Definition 2
([38]). Define the Caputo-type fractional-order derivative of order η for the function as follows:
where and l denotes a positive integer (. Peculiarly, if , then
Lemma 1.
([39]). Consider the fractional order system: where Let denote the root of the characteristic equation of , then system is said to be locally asymptotically stable ⇔. The system is stable ⇔ and each critical eigenvalue, which satisfies , owns geometric multiplicity one.
Lemma 2.
([39]). Let and satisfy
where , then
3. Dynamics Investigation on the Solution
In this segment, we are to explore the existence and uniqueness, non-negativeness, and boundedness of the solution for model (2) by virtue of Lemma 2 and Banach fixed point theorem.
Theorem 1.
Set , where stands for a positive constant. For each , system (2) concerning the initial value possesses a unique solution
Proof.
Set up the following mapping:
where
For each , we get
where
and
Then obeys Lipschitz condition with respect to Y (one can see [39]). Taking advantage of Banach fixed point theorem, one concludes that Theorem 1 is true. □
Theorem 2.
(a) Every solution to system (2) starting with is non-negative; (b) If the following inequality
holds, then every solution to system (2) starting with is uniformly bounded.
Proof.
Let the initial value of system (2) be . Assume that ∃ a constant satisfying such that
According to system (2), we have
By Lemma of [40], one gets . By (8), we find that it is contradiction. Therefore, , ∀ Similarly, one can easily check that , ∀ The proof of (a) ends. In the sequel, we shall prove uniformly boundedness of system (2). Set
Then
where is a constant and
Then
According to Lemma 2, we get
then
The proof of Theorem 2 finishes. □
4. Bifurcation Study
It is not difficult to know that model (2) owns the following equilibrium points:
where
Suppose that
holds, then the equilibrium point is a positive equilibrium point. Considering the actual meaning in insurance market, we are only concerned with the positive equilibrium point of model (2). The linear system of model (2) near owns the expression:
where
where
The characteristic equation of system (17) owns the following expression:
which generates
where
When then Equation (21) becomes:
If
is fulfilled, then the two roots of Equation (23) obey . It follows from Lemma 1 that the positive equilibrium point of model (2) involving is locally asymptotically stable.
Then
where
It follows from (25) that
which implies
where
Let
Suppose that
holds true, considering ,∀, then one can easily know that Equation (28) has at least one positive real root. Therefore, Equation (21) owns at least one pair of purely roots. Making use of Sun et al. [41], the following assertion can be easily available.
Lemma 3.
(i) If holds, then Equation (21) owns no root with zero real parts provided that . (ii) If holds and , then Equation (21) has a pair of purely imaginary roots for where
where and represents the unique zero of
Here we omit the concrete proof of Lemma 1, one can consult [41] . Denote .
In the sequel, we make the following necessary assumption:
where
Lemma 4.
Let be the root of Equation (21) near such that , then
Proof.
Using Equation (21), one derives
which implies
where
Hence
Taking advantage of , one gets
which completes the proof. □
Making use of Lemma 1, one gets the following result.
Theorem 3.
If – holds, then of model (2) is locally asymptotically stable provided that and a Hopf bifurcation of model (2) arises near for
5. Global Asymptotic Stability Exploration
In this part, we will explore the global stability issue of the positive equilibrium point of model (2). Firstly, we give the following assumption:
Theorem 4.
If is fulfilled, then the positive equilibrium point of model (2) is globally asymptotically stable.
Proof.
Setting up the following positive definite function:
Then
By , we can know that , which completes the proof. □
6. Hybrid Control Technique for Bifurcation Control
In this part, we will make use of an appropriate hybrid controller which consists of state feedback and parameter perturbation to control the stability and Hopf bifurcation for model (2). By virtue of the research ideas in [42,43,44], we get the fractional-order controlled duopoly game model:
where represent feedback gain parameters. Models (40) and (2) own the same equilibrium points
If holds, then is positive equilibrium point. The linear system of model (41) near owns the expression:
where
where
The characteristic equation of system (41) owns the following expression:
which generates
where
When then Equation (45) becomes:
If
is fulfilled, then the two roots of Equation (47) obey . It follows from Lemma 1 that the positive equilibrium point of model (40) involving is locally asymptotically stable.
Then
where
It follows from (49) that
which implies
where
Let
Suppose that
holds true, considering ,∀, then one can easily know that Equation (52) has at least one positive real root. Therefore, Equation (45) owns at least one pair of purely roots. Making use of Sun et al. [41], the following assertion can be easily available.
Lemma 5.
Here we omit the concrete proof of Lemma 5; one can consult [41]. Denote .
In the sequel, we make the following necessary assumption:
where
Lemma 6.
Let be the root of Equation (45) near such that , then
Proof.
Using Equation (45), one derives
which implies
where
Hence,
Taking advantage of , one gets
which completes the proof. □
Making use of Lemma 1, one gets the following result.
Theorem 5.
If and hold, then of model (40) is locally asymptotically stable provided that and a Hopf bifurcation of model (40) arises near for
Theorem 6.
In 2012, Xu and Ma [18] explored the local stability and the creation of Hopf bifurcation of integer-order (1). In this current work, we mainly explore the various dynamics including the existence and uniqueness, non-negativeness, boundedness of the solution, local stability, onset of Hopf bifurcation, and Hopf bifurcation control problem for the established fractional-order delayed duopoly game model (2), which comes from the modified version of integer-order delayed duopoly game model (1). All investigation approaches and ideas practically differ from those in Xu and Ma [18] . The exploration idea of Xu and Ma [18] can not be applied to study the dynamical characteristics of model (2) in this work. From this viewpoint, we hold that our works replenish the research of [18] and expedite the development of bifurcation principle of fractional differential system.
7. Software Simulations
Example 1.
Consider the following fractional-order delayed duopoly game model:
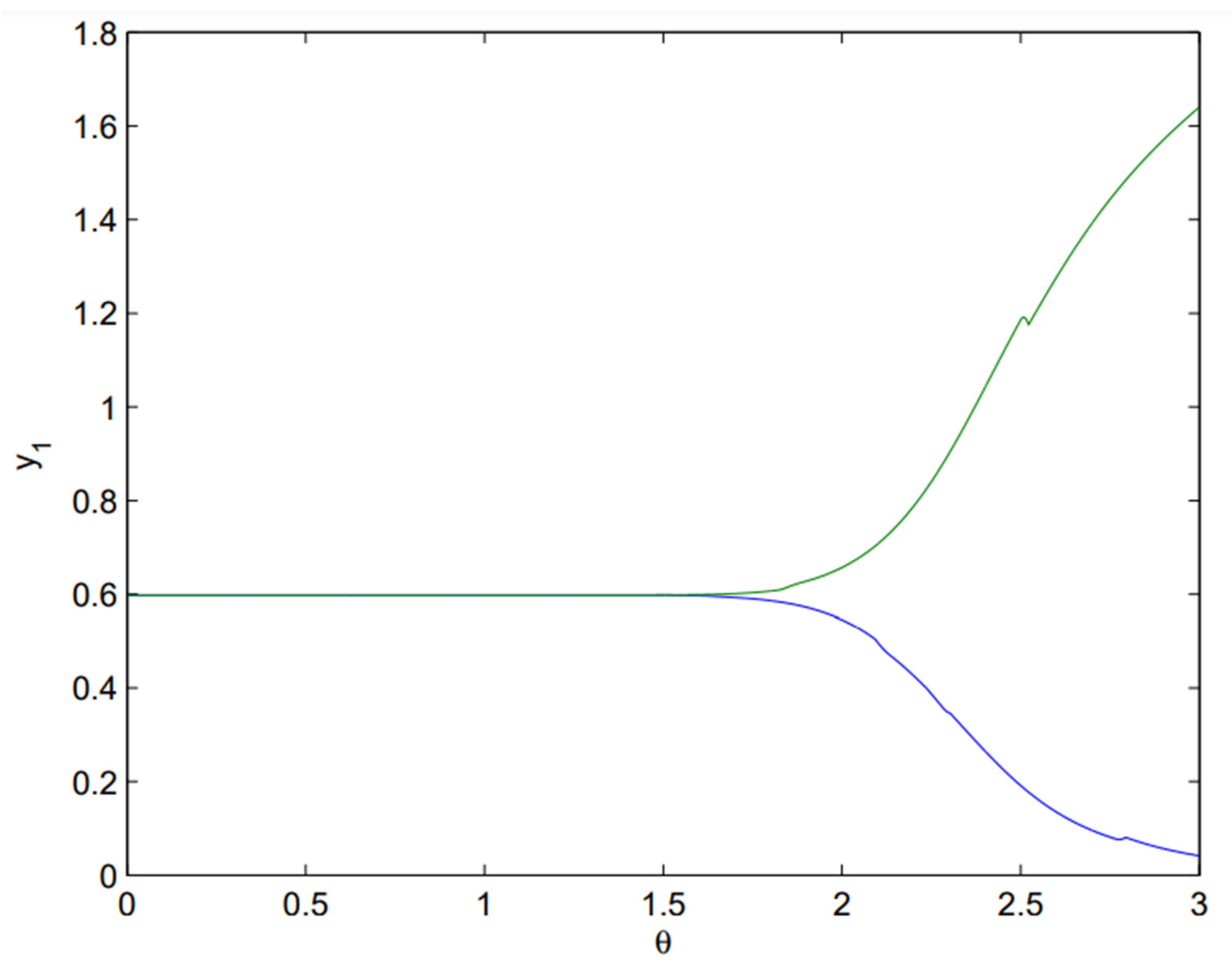
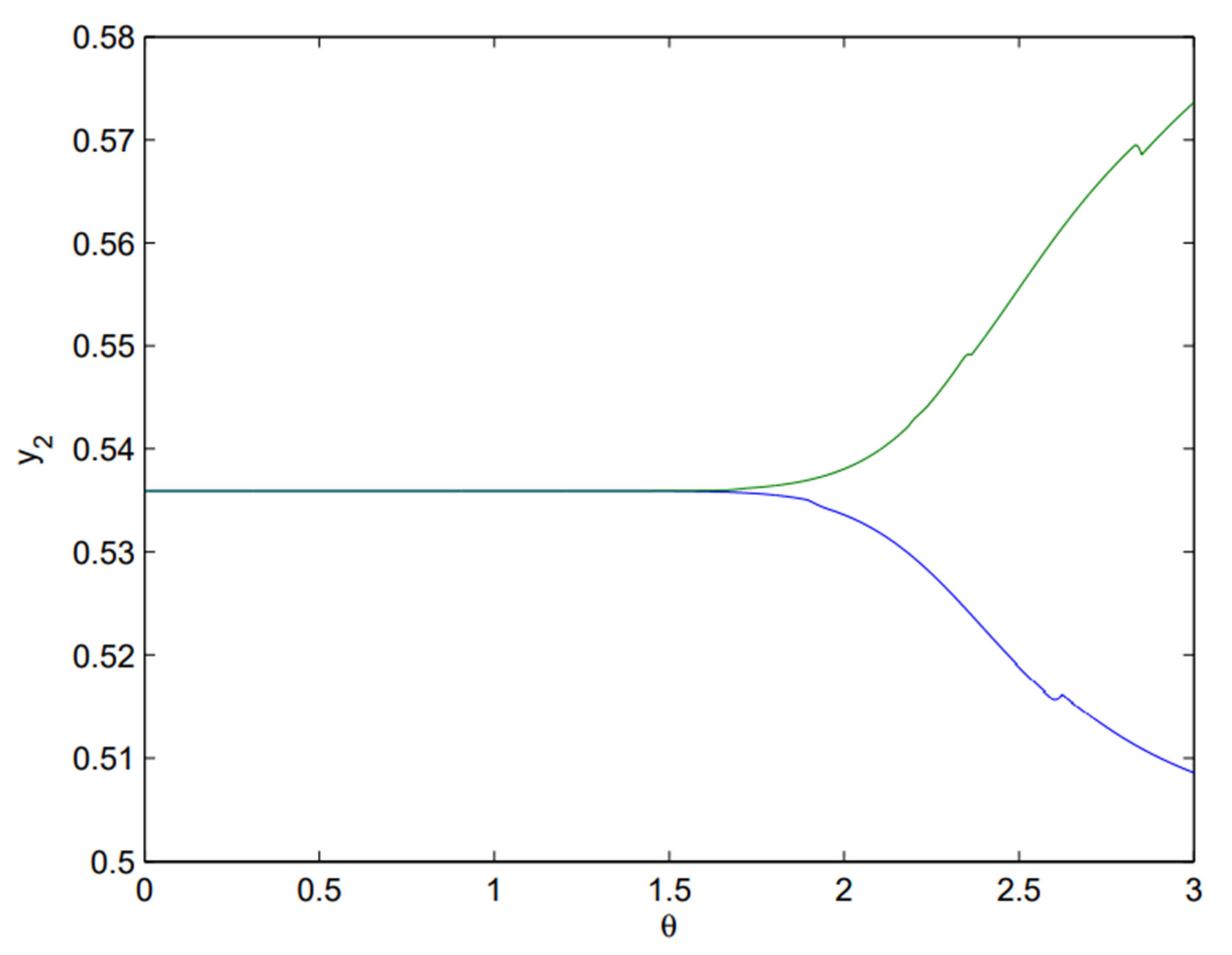
where By algebraic operation, one can derivethatthe unique positive equilibrium point of system (62) takes the value . It is checked that the hypotheses – in Theorem 3 are all met. Utilizing Matlab software, one can determine that . To test the correctness of the key conclusions of Theorem 3, in the sequel, we will fix two delay values. Firstly, set which is less than , namely, θ falls into the range of value . For this case, the Matlab simulation plots are provided in Figure 1. Apparently, Figure 1 demonstrates that the price of the first insurance company will approach to and the price of the second insurance company will approach to with the increase of time t. Secondly, set which is greater than , namely, θ exceeds the key value . For this case, the Matlab simulation plots are provided in Figure 2. Apparently, Figure 2 demonstrates that the price of the first insurance company will oscillate around the value and the price of the second insurance company will oscillate around the value with the increase of time t. That is to say, a Hopf bifurcation (a limit cycle) will take place near the equilibrium point . In addition,in order to intuitively display the bifurcation value of delay, we give the bifurcation diagrams thatshowthe bifurcation point (see Figure 3 and Figure 4).
Figure 1.
Numerical simulation results of model (62) concerning The positive equilibrium point remains at a locally asymptotically stable level.
Figure 2.
Numerical simulation results of model (62) concerning Hopf bifurcation appears near the positive equilibrium point .
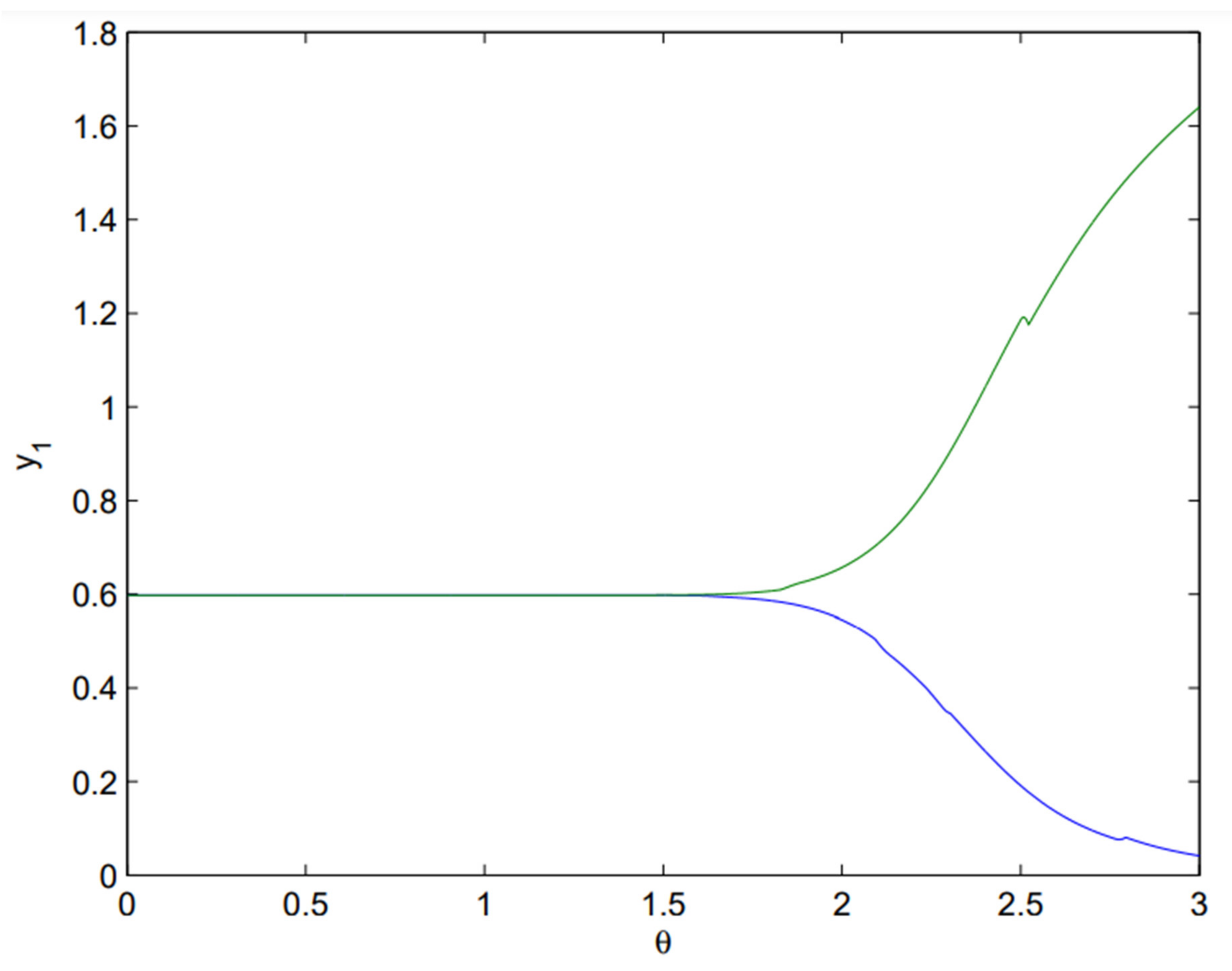
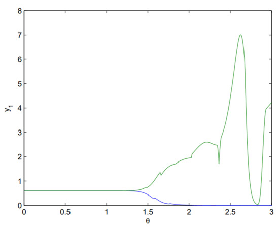
Figure 3.
Bifurcation figure of model (62): the relation of t and . The bifurcation value is approximately equal to
Figure 4.
Bifurcation figure of model (62): the relation of t and . The bifurcation value is approximately equal to
Example 2.
Consider the following fractional-order controlled delayed duopoly game model:
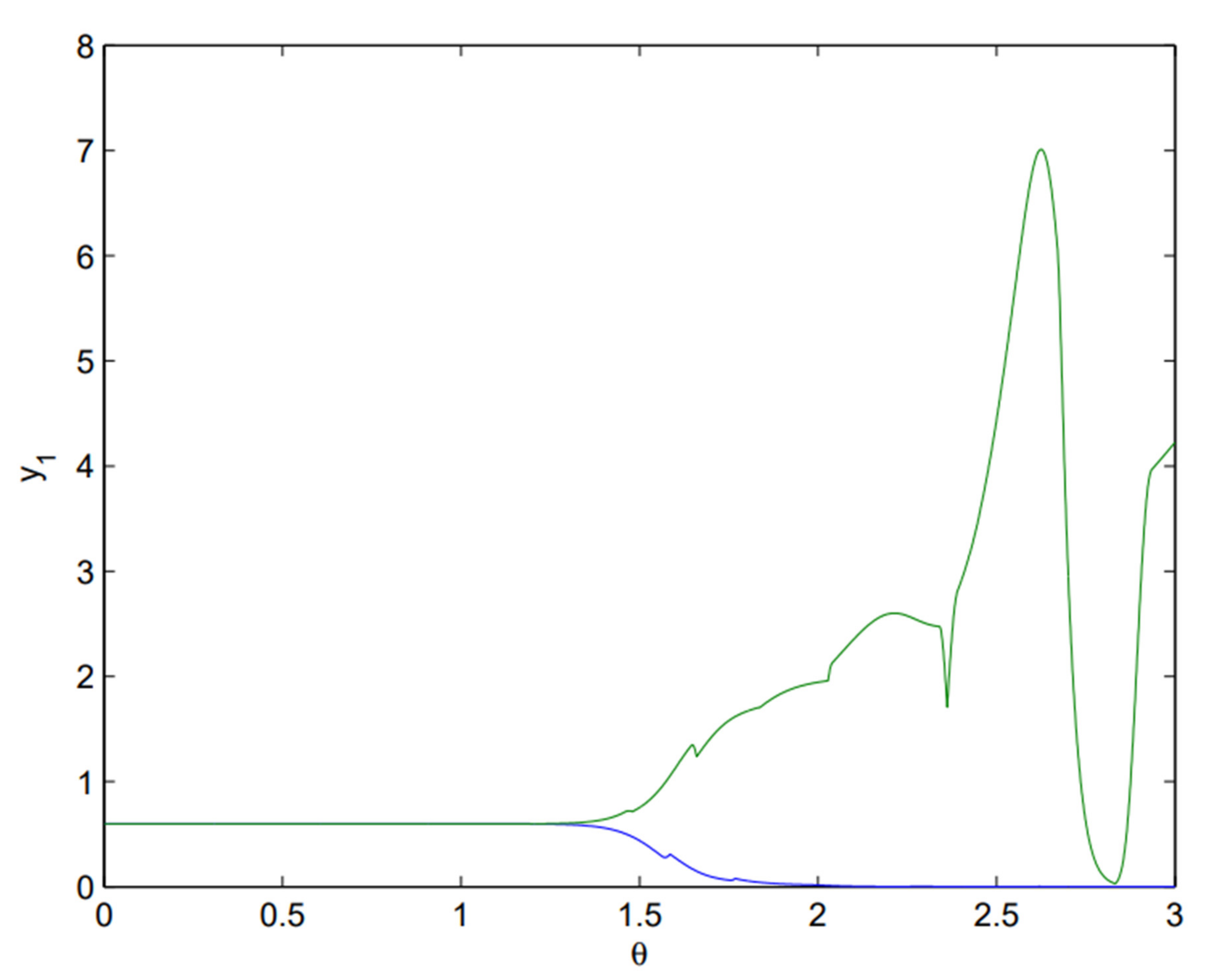
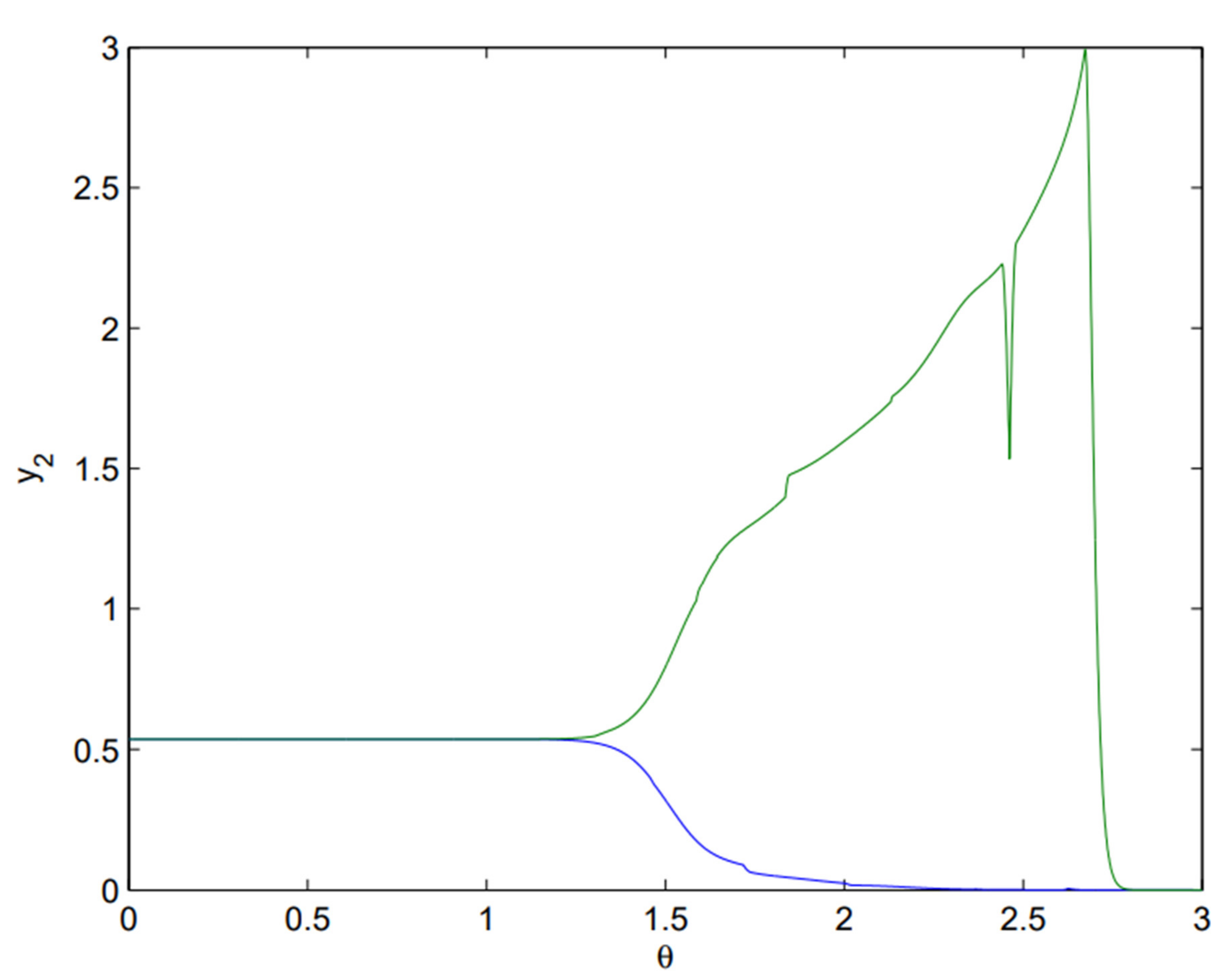
where Let . By algebraic operation, one can derive the unique positive equilibrium point of system (63) takes the value . It is checked that the hypotheses – in Theorem 5 are all met. Utilizing Matlab software, one can determine that . To test the correctness of the key conclusions of Theorem 5, in the sequel, we will fix two delay values. Firstly, set which is less than , namely, θ falls into the range of value . For this case, the Matlab simulation plots are provided in Figure 5. Apparently, Figure 5 demonstrates that the price of the first insurance company will approach to and the price of the second insurance company will approach to with the increase of time t. Secondly, set which is greater than , namely, θ exceeds the key value . For this case, the Matlab simulation plots are provided in Figure 6. Apparently, Figure 6 demonstrates that the price of the first insurance company will oscillate around the value and the price of the second insurance company will oscillate around the value with the increase of time t. Thai is to say, a Hopf bifurcation (a limit cycle) will take place near the equilibrium point . In addition,in order to intuitively display the bifurcation value of delay, we give the bifurcation diagrams thatshowthe bifurcation point (see Figure 7 and Figure 8).
Figure 5.
Numerical simulation results of model (63) concerning The positive equilibrium point remains at a locally asymptotically stable level.
Figure 6.
Numerical simulation results of model (63) concerning Hopf bifurcation appears near the positive equilibrium point .
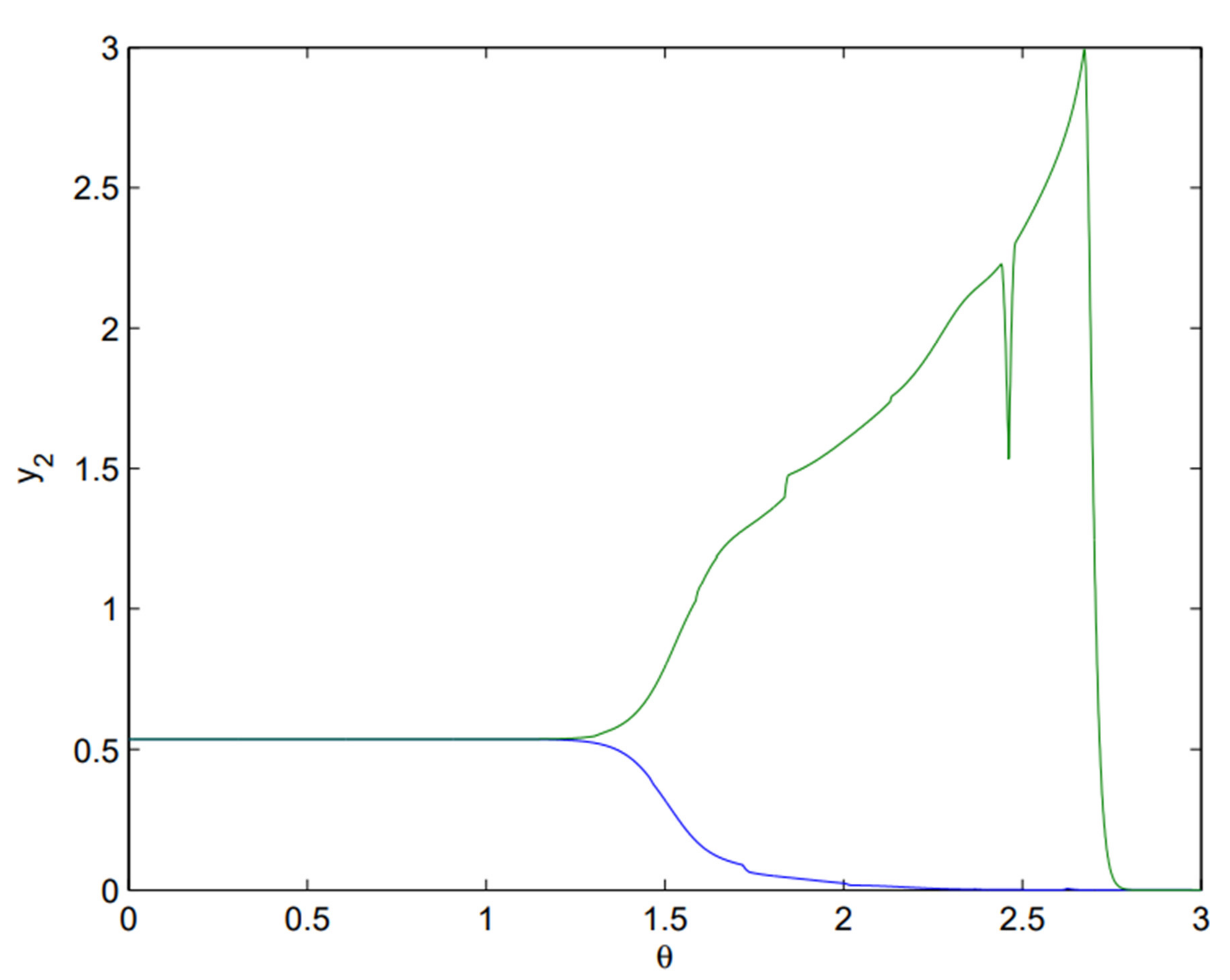
Figure 7.
Bifurcation figure of model (63): the relation of t and . The bifurcation value is approximately equal to
Figure 8.
Bifurcation figure of model (63): the relation of t and . The bifurcation value is approximately equal to
Remark 1.
By making use of a suitable hybrid controller, we can narrow the stability region and advance the onset of Hopf bifurcation of the fractional-order duopoly game model (2). From an economic point of view, we can advance the cyclic state of the price of the tow insurance companies via adjusting the delay and feedback gain parameters.
8. Conclusions
The price of insurance companies plays an important role in dominating the market and attracting the consumers. The price competition of insurance companies is a vital topic. In this current research, we propose a new fractional-order duopoly game model with delays in insurance market. The existence and uniqueness, non-negativeness, boundedness of solution, stability, Hopf bifurcation, globally asymptotic stability, and Hopf bifurcation control of the involved fractional-order delayed duopoly game model in insurance market have been systematically explored. A series of sufficient conditions which guarantee the existence and uniqueness, non-negativeness, boundedness of solution, stability of the positive equilibrium, onset of Hopf bifurcation, and globally asymptotic stability of the addressed fractional-order delayed duopoly game model in insurance market, are derived. By virtue of hybrid control technique, we successfully control the stability domain and the time of generation of Hopf bifurcation of the involved fractional-order delayed duopoly game model in insurance market. The obtained study results own great theory value and praxis function use for reference in administering and running insurance companies. In addition, the research approach is also used to probe into bifurcation dynamics and its control issue of a number of other fractional-order systems appearing in many areas. Here we must point out that although we can control the stability region and the time of onset of Hopf bifurcation of the fractional-order duopoly game model via hybrid controller, we may not be able to other fractional-order delayed models via the same hybrid controller. We must take some adequate measures to control the stability region and the time of onset of Hopf bifurcation according to different fractional-order delayed models. We will address this aspect in the near future.
Author Contributions
Conceptualization, P.L. and C.X.; methodology, J.Y.; software, J.Y.; validation, J.Y., R.G. and Y.L.; formal analysis, C.X.; investigation, P.L.; resources, P.L.; data curation, Y.L.; writing—original draft preparation, C.X.; writing—review and editing, C.X.; visualization, Y.L.; supervision, P.L.; project administration, C.X.; funding acquisition, P.L. All authors have read and agreed to the published version of the manuscript.
Funding
This work is supported by National Natural Science Foundation of China (No. 12071112, No. 11471102), Project of High-level Innovative Talents of Guizhou Province ([2016]5651), Basic research projects of key scientific research projects in Henan province (No. 20ZX001), Key Science and Technology Research Project of Henan Province of China (Grant No. 222102210053.), Key Scientific Research Project in Colleges and Universities of Henan Province of China (Grant No. 21A510003). The authors would like to thank the referees and the editor for their helpful suggestions incorporated into this paper.
Data Availability Statement
No data were used to support this study.
Conflicts of Interest
The authors declare that they have no conflict of interest.
References
- Elabbsy, E.M.; Agiza, H.N.; Elsadany, A.A. Analysis of nonlinear triopoly game with heterogeneous players. Comput. Math. Appl. 2009, 57, 488–499. [Google Scholar] [CrossRef] [Green Version]
- Yu, Y.; Yu, W.S. The stability and duality of dynamic Cournot and Bertrand duopoly model with comprehensive preference. Appl. Math. Comput. 2021, 395, 125852. [Google Scholar] [CrossRef]
- Tu, H.L.; Wang, X.Y. Complex dynamics and control of a dynamic R&D Bertrand triopoly game model with bounded rational rule. Nonlinear Dyn. 2017, 88, 703–714. [Google Scholar]
- Ma, J.H.; Wang, H.W. Complex dynamic analysis for a Cournot-Bertrand mixed game model with delayed bounded rationality. Abstr. Appl. Anal. 2013, 2013, 251702. [Google Scholar] [CrossRef] [PubMed]
- Tu, H.L.; Zhan, X.L.; Mao, X.B. Complex dynamics and chaos control on a kind of Bertrand duopoly game model considing R&D activities. Discret. Dyn. Nat. Soc. 2017, 2017, 7384150. [Google Scholar]
- Zhang, J.X.; Da, Q.L.; Wang, Y.H. The dynamics of Bertrand model with bounded rationality. Chaos Solitons Fractals 2009, 39, 2048–2055. [Google Scholar] [CrossRef]
- Ma, J.H.; Li, Q.X. The complex dynamic of Bertrand-Stackelberg pricing models in a risk-averse supply chain. Discret. Dyn. Nat. Soc. 2014, 2014, 749769. [Google Scholar] [CrossRef]
- Cao, Y.X.; Zhou, W.; Chu, T.; Chang, Y.X. Global dynamics and synchronization in a duopoly game with bounded rationality and consumer surplus. Int. J. Bifurc. Chaos 2019, 29, 1930031. [Google Scholar] [CrossRef]
- Cavalli, F.; Naimzada, A.; Tramontana, F. Nonlinear dynamics and global analysis of a heterogeneous Cournot duopoly with a local monopolistic approach versus a gradient rule with endogenous reactivity. Commun. Nonlinear Sci. Numer. Simul. 2015, 23, 245–262. [Google Scholar] [CrossRef] [Green Version]
- Elsadany, A.A. Dynamics of a Cournot duopoly game with bounded rationality based on relative profit maximization. Appl. Math. Comput. 2017, 294, 253–263. [Google Scholar] [CrossRef]
- Ma, J.H.; Sun, L.; Hou, S.Q.; Zhan, X.L. Complexity study on the Cournot-Bertrand mixed duopoly game model with market. Chaos 2018, 28, 023101. [Google Scholar] [CrossRef] [PubMed]
- Pecora, N.; Sodini, M. A heterogenous Cournot duopoly with delay dynamics: Hopf bifurcations and stability switching curves. Commun. Nonlinear Sci. Numer. Simul. 2018, 58, 36–46. [Google Scholar] [CrossRef]
- Baiardi, L.C.; Naimzada, A.K. An oligopoly model with best response and imitation rules. Appl. Math. Comput. 2018, 36, 193–205. [Google Scholar]
- Baiardi, L.C.; Naimzada, A.K. An oligopoly model with rational and imitation rules. Math. Comput. Simul. 2019, 156, 254–278. [Google Scholar] [CrossRef]
- Wei, J.; Zhao, J.; Li, Y. Pricing decisions for complementary products with firms, differentmarket powers. Eur. J. Oper. Res. 2013, 224, 507–519. [Google Scholar] [CrossRef]
- Mukhopadhyay, S.K.; Yue, X.H.; Zhu, X.W. A Stackelberg model of pricing of complementary goods under information asymmetry. Int. J. Prod. Econ. 2011, 134, 424–433. [Google Scholar] [CrossRef]
- Ma, J.H.; Sun, Z.H. The research on price game model and its complex characteristics of triopoly in different decision-making rule. Nonlinear Dyn. 2013, 71, 35–53. [Google Scholar] [CrossRef]
- Xu, W.; Ma, J.H. Study on the dynamic model of a duopoly game with delay in insurance merket. Wseas Trans. Math. 2012, 11, 599–608. [Google Scholar]
- Zhang, J.L.; Ma, J.H. Research on delayed complexity based on nonlinear price game of insurance market. Wseas Trans. Math. 2011, 10, 368–376. [Google Scholar]
- Udhayakumar, K.; Rihan, F.A.; Rakkiyappan, R.; Cao, J.D. Fractional-order discontinuous systems with indefinite LKFs: An application to fractional-order neural networks with time delays. Neural Netw. 2022, 145, 319–330. [Google Scholar] [CrossRef]
- Xu, C.J.; Liu, Z.X.; Yao, L.Y.; Aouiti, C. Further exploration on bifurcation of fractional-order six-neuron bi-directional associative memory neural networks with multi-delays. Appl. Math. Comput. 2021, 410, 126458. [Google Scholar] [CrossRef]
- Xu, C.J.; Zhang, W.; Aouiti, C.; Liu, Z.X.; Liao, M.X.; Li, P.L. Further investigation on bifurcation and their control of fractional-order BAM neural networks involving four neurons and multiple delays. Math. Methods Appl. Sci. 2021, 75. [Google Scholar] [CrossRef]
- Xu, C.J.; Liao, M.X.; Li, P.L.; Yuan, S. Impact of leakage delay on bifurcation in fractional-order complex-valued neural networks. Chaos Solitons Fractals 2021, 142, 110535. [Google Scholar] [CrossRef]
- Huang, C.D.; Liu, H.; Chen, X.P.; Zhang, M.S.; Ding, L.; Cao, J.D.; Alsaedi, A. Dynamic optimal control of enhancing feedback treatment for a delayed fractional order predator-prey model. Phys. A Stat. Mech. Its Appl. 2020, 554, 124136. [Google Scholar] [CrossRef]
- Xiao, M.; Zheng, W.X.; Jiang, G.P.; Cao, J.D. Qualitative analysis and bifurcation in a nneuron system with memristor characteristics and time delay. IEEE Trans. Neural Netw. Learn. Syst. 2021, 32, 1974–1988. [Google Scholar] [CrossRef]
- Xiao, M.; Zheng, W.X.; Jiang, G.P. Bifurcation and oscillatory dynamics of delayed cyclic gene networks includingsmall RNAs. IEEE Trans. Cybern. 2019, 49, 883–896. [Google Scholar] [CrossRef]
- Chen, J.; Xiao, M.; Wan, Y.H.; Huang, C.D.; Xu, F.Y. Dynamical bifurcation for a class of large-scale fractional delayed neural networks with complex ring-hub structure and hybrid coupling. IEEE Trans. Neural Netw. Learn. Syst. 2021. [Google Scholar] [CrossRef]
- Alidousti, J. Stability and bifurcation analysis for a fractional prey-predator scavenger model. Appl. Math. Model. 2020, 81, 342–355. [Google Scholar] [CrossRef]
- Xu, C.J.; Liu, Z.X.; Liao, M.X.; Li, P.L.; Xiao, Q.M.; Yuan, S. Fractional-order bidirectional associate memory (BAM) neural networks with multiple delays: The case of Hopf bifurcation. Math. Comput. Simul. 2021, 182, 471–494. [Google Scholar] [CrossRef]
- Eshaghi, S.; Khoshsiar, R.; Ansari, G.A. Hopf bifurcation, chaos control and synchronization of a chaotic fractional-order system with chaos entanglement function. Math. Comput. Simul. 2020, 172, 321–340. [Google Scholar] [CrossRef]
- Zhou, W.G.; Huang, C.D.; Xiao, M.; Cao, J.D. Hybrid tactics for bifurcation control in a fractional-order delayed predator-prey model. Phys. A Stat. Mech. Its Appl. 2019, 515, 183–191. [Google Scholar] [CrossRef]
- Xu, C.J.; Liao, M.X.; Li, P.L.; Guo, Y.; Liu, Z.X. Bifurcation properties for fractional order delayed BAM neural networks. Cogn. Comput. 2021, 13, 322–356. [Google Scholar] [CrossRef]
- Xu, C.J.; Aouiti, C.; Liu, Z.X. A further study on bifurcation for fractional order BAM neural networks with multiple delays. Neurocomputing 2020, 417, 501–515. [Google Scholar] [CrossRef]
- Xu, C.J.; Liao, M.X.; Li, P.L.; Guo, Y.; Xiao, Q.M.; Yuan, S. Influence of multiple time delays on bifurcation of fractional-order neural networks. Appl. Math. Comput. 2019, 361, 565–582. [Google Scholar] [CrossRef]
- Djilali, S.; Ghanbari, B.; Bentout, S.; Mezouaghi, A. Turing-Hopf bifurcation in a diffusive mussel-algae model with time-fractional-order derivative. Chaos Solitons Fractals 2020, 138, 109954. [Google Scholar] [CrossRef]
- Xu, C.J.; Liu, Z.X.; Liao, M.X.; Yao, L.Y. Theoretical analysis and computer simulations of a fractional order bank data model incorporating two unequal time delays. Expert Syst. Appl. 2022, 199, 116859. [Google Scholar] [CrossRef]
- Podlubny, I. Fractional Differential Equations; Academic Press: New York, NY, USA, 1999. [Google Scholar]
- Matignon, D. Stability results for fractional differential equations with applications to control processing. Comput. Eng. Syst. Appl. 1996, 2, 963–968. [Google Scholar]
- Li, H.L.; Zhang, L.; Hu, C.; Jiang, Y.L.; Teng, Z.D. Dynamical analysis of a fractional-order predator-prey model incorporating a prey refuge. J. Appl. Math. Comput. 2017, 54, 435–449. [Google Scholar] [CrossRef]
- Das, M.; Maiti, A.; Samanta, G.P. Stability analysis of a prey-predator fractional order model incorporating prey refuge. Ecol. Genet. Genom. 2018, 7–8, 33–46. [Google Scholar] [CrossRef]
- Sun, Q.S.; Xiao, M.; Tao, B.B. Local bifurcation analysis of a fractional-order dynamic model of genetic regulatory networks with delays. Neural Process. Lett. 2018, 47, 1285–1296. [Google Scholar] [CrossRef]
- Cai, P.; Yuan, Z.Z. Hopf bifurcation and chaos control in a new chaotic system via hybrid control strategy. Chin. J. Phys. 2017, 55, 64–70. [Google Scholar] [CrossRef]
- Cheng, Z.S.; Cao, J.D. Hybrid control of Hopf bifurcation in complex networks with delays. Neurocomputing 2014, 131, 164–170. [Google Scholar] [CrossRef]
- Yuan, J.; Zhao, L.Z.; Huang, C.D.; Xiao, M. A novel hybrid control technique for bifurcation in an exponential RED algorithm. Int. J. Circuit Theory Appl. 2020, 48, 1476–1492. [Google Scholar] [CrossRef]
Publisher’s Note: MDPI stays neutral with regard to jurisdictional claims in published maps and institutional affiliations. |
© 2022 by the authors. Licensee MDPI, Basel, Switzerland. This article is an open access article distributed under the terms and conditions of the Creative Commons Attribution (CC BY) license (https://creativecommons.org/licenses/by/4.0/).







