Fractional-Order PI Controller Design Based on Reference–to–Disturbance Ratio
Abstract
:1. Introduction
2. Disturbance Rejection in Control Engineering
3. Tuning FO-PI Controllers Based on the RDR
4. Numerical Examples
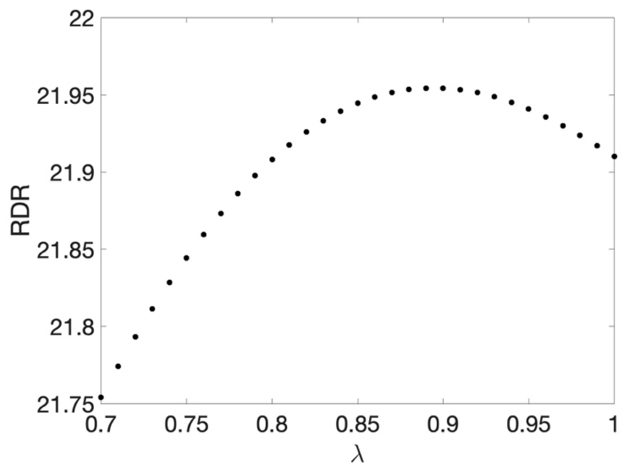
4.1. Justificative Example
4.2. Improved Disturbance Rejection of FO Controllers Compared to Integer-Order (IO) Controllers Based on the RDR Measure
4.3. A First-Order plus Dead-Time Process for Robustness Analysis of the Design
4.4. The Counterexample
4.5. A Higher-Order Process with Delay Dominance
4.6. An Integrating Process
4.7. An Unstable Time Delay Process
5. Conclusions
Author Contributions
Funding
Informed Consent Statement
Conflicts of Interest
References
- Sira-Ramírez, H.; Luviano-Juárez, A.; Ramírez-Neria, M.; Zurita-Bustamante, E.W. Active Disturbance Rejection Control of Dynamic Systems; Butterworth-Heinemann: Oxford, UK, 2017; pp. 1–11. [Google Scholar]
- Alagoz, B.B.; Deniz, F.N.; Keles, C.; Tan, N. Disturbance rejection performance analyses of closed loop control systems by reference to disturbance ratio. ISA Trans. 2015, 55, 63–71. [Google Scholar] [CrossRef] [PubMed]
- Podlubny, I. Fractional-order systems and PIλDμ-controllers. IEEE Trans. Autom. Control 1999, 44, 208–214. [Google Scholar] [CrossRef]
- Chen, P.; Luo, Y.; Peng, Y.; Chen, Y.Q. Optimal robust fractional order PIλD controller synthesis for first order plus time delay systems. ISA Trans. 2021, 114, 136–149. [Google Scholar] [CrossRef] [PubMed]
- Dabiri, A.; Moghaddam, B.P.; Machado, J.A.T. Optimal variable-order fractional PID controllers for dynamical systems. J. Comput. Appl. Math. 2018, 339, 40–48. [Google Scholar] [CrossRef]
- Monje, C.A.; Chen, Y.; Vinagre, B.M.; Xue, D.; Feliu-Batlle, V. Fractional-Order Systems and Controls: Fundamentals and Applications; Springer Science & Business Media: Berlin/Heidelberg, Germany, 2010. [Google Scholar]
- Tepljakov, A. Fractional-Order Modeling and Control of Dynamic Systems; Springer: Berlin/Heidelberg, Germany, 2017. [Google Scholar]
- Lanchier, N. Stochastic Modeling; Springer: Berlin/Heidelberg, Germany, 2017. [Google Scholar]
- Butler, H.; Honderd, G.; van Amerongen, J. Model reference adaptive control of a direct-drive DC motor. IEEE Control Syst. Mag. 1989, 9, 80–84. [Google Scholar] [CrossRef]
- Castillo, A.; Sanz, R.; Garcia, P.; Albertos, P. Robust Design of the Uncertainty and Disturbance Estimator. IFAC-PapersOnLine 2017, 50, 8262–8267. [Google Scholar] [CrossRef]
- Lu, Q.; Ren, B.; Parameswaran, S. Uncertainty and Disturbance Estimator-Based Global Trajectory Tracking Control for a Quadrotor. IEEE/ASME Trans. Mechatron. 2020, 25, 1519–1530. [Google Scholar] [CrossRef]
- Furtat, I.B.; Chugina, J.V. Robust adaptive control with disturbances compensation. IFAC-PapersOnLine 2016, 49, 117–122. [Google Scholar] [CrossRef]
- Sun, L.; Sun, G. Robust Adaptive Saturated Fault-tolerant Control of Autonomous Rendezvous with Mismatched Disturbances. Int. J. Control Autom. Syst. 2019, 17, 2703–2713. [Google Scholar] [CrossRef]
- Yamamoto, T.; Takao, K.; Yamada, T. Design of a data-driven PID controller. IEEE Trans. Control Syst. Technol. 2008, 17, 29–39. [Google Scholar] [CrossRef]
- Barbosa, R.S.; Machado, J.T.; Ferreira, I.M. Tuning of PID controllers based on Bode’s ideal transfer function. Nonlinear Dyn. 2004, 38, 305–321. [Google Scholar] [CrossRef]
- Dazi, L.; Lang, L.; Qibing, J.; Hirasawa, K. Maximum sensitivity based fractional IMC–PID controller design for non-integer order system with time delay. J. Process Control 2015, 31, 17–29. [Google Scholar]
- Anantachaisilp, P.; Lin, Z. Fractional Order PID Control of Rotor Suspension by Active Magnetic Bearings. Actuators 2017, 6, 4. [Google Scholar] [CrossRef] [Green Version]
- Ranganayakulu, R.; Babu, G.U.B.; Rao, A.S.; Patle, D.S. A comparative study of fractional order PIλ/PIλDµ tuning rules for stable first order plus time delay processes. Resour. Effic. Technol. 2016, 2, S136–S152. [Google Scholar] [CrossRef]
- Magin, R.; Ortigueira, M.D.; Podlubny, I.; Trujillo, J. On the fractional signals and systems. Signal Process. 2011, 91, 350–371. [Google Scholar] [CrossRef]
- Shamsuzzoha, M.; Lee, M. IMC-PID Controller Design for Improved Disturbance Rejection of Time-Delayed Processes. Ind. Eng. Chem. Res. 2007, 46, 2077–2091. [Google Scholar] [CrossRef]
- Visioli, A. A new design for a PID plus feedforward controller. J. Process Control 2004, 14, 457–463. [Google Scholar] [CrossRef]
- Su, W.A. Model Reference-Based Adaptive PID Controller for Robot Motion Control of Not Explicitly Known Systems. Int. J. Intell. Control Syst. 2007, 12, 237–244. [Google Scholar]
- Trajkov, N.T.; Köppe, H.; Gabbert, U. Direct model reference adaptive control (MRAC) design and simulation for the vibration suppression of piezoelectric smart structures. Commun. Nonlinear Sci. 2008, 13, 1896–1909. [Google Scholar] [CrossRef]
- Tian, Y.; Zhao, Y.; Shi, Y.; Cao, X.; Yu, D.-L. The Indirect Shared Steering Control Under Double Loop Structure of Driver and Automation. IEEE/CAA J. Autom. Sin. 2020, 7, 1403–1416. [Google Scholar]
- Yang, Y.; Tan, J.; Yue, D. Prescribed Performance Control of One-DOF Link Manipulator with Uncertainties and Input Saturation Constraint. IEEE/CAA J. Autom. Sin. 2019, 6, 148–157. [Google Scholar] [CrossRef]
- Zheng, Q.; Gao, Z. On practical applications of active disturbance rejection control. In Proceedings of the 29th Chinese Control Conference, Beijing, China, 29–31 July 2010; pp. 6095–6100. [Google Scholar]
- Tan, W.; Fu, C. Analysis of active disturbance rejection control for processes with time delay. In Proceedings of the 2015 American Control Conference (ACC), Chicago, IL, USA, 1–3 July 2015; pp. 3962–3967. [Google Scholar] [CrossRef]
- Guo, B.-Z.; Zhao, Z.-L. On convergence of the nonlinear active disturbance rejection control for MIMO systems. SIAM J. Control Optim. 2013, 51, 1727–1757. [Google Scholar] [CrossRef]
- Guo, B.-Z.; Zhao, Z.-L. On the convergence of an extended state observer for nonlinear systems with uncertainty. Syst. Control Lett. 2011, 60, 420–430. [Google Scholar] [CrossRef]
- Zheng, Q.; Gao, L.; Gao, Z. On stability analysis of active disturbance rejection control for nonlinear time-varying plants with unknown dynamics. In Proceedings of the IEEE Conference on Decision and Control, New Orleans, LA, USA, 12–14 December 2017; pp. 12–14. [Google Scholar]
- Dazi, L.; Pan, D.; Gao, Z. Fractional active disturbance rejection control. ISA Trans. 2016, 62, 109–119. [Google Scholar]
- Fang, H.; Yuan, X.; Liu, P. Active–disturbance–rejection–control and fractional–order–proportional–integral–derivative hybrid control for hydroturbine speed governor system. Meas. Control 2018, 51, 192–201. [Google Scholar] [CrossRef] [Green Version]
- Chen, P.; Luo, Y.; Zheng, W.; Gao, Z.; Chen, Y.Q. Fractional order active disturbance rejection control with the idea of cascaded fractional order integrator equivalence. ISA Trans. 2021, 114, 359–369. [Google Scholar] [CrossRef]
- Zheng, W.; Luo, Y.; Chen, Y.; Wang, X. A Simplified Fractional Order PID Controller’s Optimal Tuning: A Case Study on a PMSM Speed Servo. Entropy 2021, 23, 130. [Google Scholar] [CrossRef]
- Tepljakov, A.; Alagoz, B.B.; Gonzalez, E.; Petlenkov, E.; Yeroglu, C. Model Reference Adaptive Control Scheme for Retuning Method-Based Fractional-Order PID Control with Disturbance Rejection Applied to Closed-Loop Control of a Magnetic Levitation System. J. Circuits Syst. Comput. 2018, 27, 1850176. [Google Scholar] [CrossRef]
- Costa-Castelló, R.; Olm, J.M.; Ramos, G.A. Design and analysis strategies for digital repetitive control systems with time-varying reference/disturbance period. Int. J. Control 2011, 84, 1209–1222. [Google Scholar] [CrossRef]
- Ozbey, N.; Yeroglu, C.; Alagoz, B.B.; Herencsar, N.; Kartci, A.; Sotner, R. 2DOF multi-objective optimal tuning of disturbance reject fractional order PIDA controllers according to improved consensus oriented random search method. J. Adv. Res. 2020, 25, 159–170. [Google Scholar] [CrossRef]
- Chu, M.; Chu, J. Graphical Robust PID Tuning Based on Uncertain Systems for Disturbance Rejection Satisfying Multiple Objectives. Int. J. Control Autom. Syst. 2018, 16, 2033–2042. [Google Scholar] [CrossRef]
- Deniz, F.N.; Keles, C.; Alagoz, B.B.; Tan, N. Design of fractional-order PI controllers for disturbance rejection using RDR measure. In Proceedings of the ICFDA’14 International Conference on Fractional Differentiation and Its Applications 2014, Catania, Italy, 23–25 June 2014; pp. 1–6. [Google Scholar] [CrossRef]
- Muresan, C.I.; Birs, I.R.; Ionescu, C.M.; de Keyser, R. Tuning of fractional order proportional integral/proportional derivative controllers based on existence conditions. Proc. IMechE Part I J. Syst. Control. Eng. 2019, 223, 384–391. [Google Scholar] [CrossRef]
- De Keyser, R.; Muresan, C.I.; Ionescu, C.M. An efficient algorithm for low-order discrete-time implementation of fractional order transfer functions. ISA Trans. 2018, 74, 229–238. [Google Scholar] [CrossRef] [PubMed]
- Gude, J.J.; Kahoraho, E. Modified Ziegler-Nichols method for fractional PI controllers. In Proceedings of the 2010 IEEE 15th Conference on Emerging Technologies & Factory Automation (ETFA 2010), Bilbao, Spain, 13–16 September 2010; pp. 1–5. [Google Scholar]
- Monje, C.A.; Vinagre, B.M.; Feliu, V.; Chen, Y.Q. On Auto-Tuning Of Fractional Order PIλDμ Controllers. In Proceedings of the 2nd IFAC Workshop on Fractional Differentiation and Its Application (FDA 06), Porto, Portugal, 19–21 July 2006. [Google Scholar]
- Muresan, C.I.; De Keyser, R. Revisiting Ziegler-Nichols. A fractional order approach. ISA Trans. 2022. [Google Scholar] [CrossRef]
- Valério, D.; Sá da Costa, J. Tuning rules for fractional PID controllers. IFAC Proc. 2006, 39, 28–33. [Google Scholar] [CrossRef]
- Padula, F.; Visioli, A. Optimal tuning rules for proportional-integral-derivative and fractional-order proportional-integral-derivative controllers for integral and unstable processes. IET Control Theory Appl. 2012, 6, 776–786. [Google Scholar] [CrossRef]


























| Controller Type | kp | ki | kd | ||
|---|---|---|---|---|---|
| FO-PID ZN-FOC [44] | 5.9002 | 0.3737 | 0.4 | 1.5242 | 0.4 |
| FO-PID ZN-FOC [45] | 1.0342 | 0.943 | 1.0827 | 0.8148 | 0.7855 |
| FO-PI [6] | 0.3812 | 0.3573 | 0.71 | - | - |
Publisher’s Note: MDPI stays neutral with regard to jurisdictional claims in published maps and institutional affiliations. |
© 2022 by the authors. Licensee MDPI, Basel, Switzerland. This article is an open access article distributed under the terms and conditions of the Creative Commons Attribution (CC BY) license (https://creativecommons.org/licenses/by/4.0/).
Share and Cite
Muresan, C.I.; Birs, I.R.; Copot, D.; Dulf, E.H.; Ionescu, C.M. Fractional-Order PI Controller Design Based on Reference–to–Disturbance Ratio. Fractal Fract. 2022, 6, 224. https://doi.org/10.3390/fractalfract6040224
Muresan CI, Birs IR, Copot D, Dulf EH, Ionescu CM. Fractional-Order PI Controller Design Based on Reference–to–Disturbance Ratio. Fractal and Fractional. 2022; 6(4):224. https://doi.org/10.3390/fractalfract6040224
Chicago/Turabian StyleMuresan, Cristina I., Isabela R. Birs, Dana Copot, Eva H. Dulf, and Clara M. Ionescu. 2022. "Fractional-Order PI Controller Design Based on Reference–to–Disturbance Ratio" Fractal and Fractional 6, no. 4: 224. https://doi.org/10.3390/fractalfract6040224
APA StyleMuresan, C. I., Birs, I. R., Copot, D., Dulf, E. H., & Ionescu, C. M. (2022). Fractional-Order PI Controller Design Based on Reference–to–Disturbance Ratio. Fractal and Fractional, 6(4), 224. https://doi.org/10.3390/fractalfract6040224
