Abstract
In this paper, we apply the local fractional Laplace variational iteration method (LFLVIM) and the local fractional Laplace decomposition method (LFLDM) to obtain approximate solutions for solving the damped wave equation and dissipative wave equation within local fractional derivative operators (LFDOs). The efficiency of the considered methods are illustrated by some examples. The results obtained by LFLVIM and LFLDM are compared with the results obtained by LFVIM. The results reveal that the suggested algorithms are very effective and simple, and can be applied for linear and nonlinear problems in sciences and engineering.
1. Introduction
The local fractional calculus was successfully utilized to describe the non-differentiable problems arising in mathematical physics, such as the diffusion equations [1,2,3,4], the gas dynamic equation [5], the telegraph equation [6], wave equation [7], Fokker Planck equation [8,9], Laplace equation [10], Klein–Gordon equations [11,12], Helmholtz equation [13,14], Goursat Problem [15] and other differential equations [16,17,18] on Cantor sets. The existence and uniqueness of solutions for local fractional differential equations [19,20]. Recently, the dissipative wave equation with LFDOs was given by [21]:
as well as the damped wave equation with LFDOs was given by [21]:
The authors in [21] proposed the LFVIM to consider the dissipative wave equation and the damped wave equation with LFDOs. The main target of this paper is to use LFLVIM and LFLDM to implement the dissipative wave equation and the damped wave equation in fractal strings.
The theory of fractal strings has been developed over the past years by Lapidus and co-workers in a series of papers [22,23]. A standard fractal string is a bounded open subset of the real number line. Such a set is a disjoint union of open intervals, the lengths of which form a sequence which we typically assume to be infinite [23].
In recent years, a variety of numerical and analytical methods have been applied to solve the PDEs with LFDOs, such as local fractional differential transform method [24], local fractional series expansion method [25], local fractional reduce differential transform method [26] and other methods [27,28].The paper has been organized as follows. In Section 2, the basic mathematical tools are reviewed. In Section 3, we give analysis of the methods used. In Section 4, we consider two illustrative examples. Finally, in Section 5, we present our conclusions.
2. Analysis of LFLVIM
Let us consider the following local fractional partial differential equation with LFDOs:
where denotes the linear LFDO, is the remaining linear operator, represents the general nonlinear differential operator, and is the source term.
According tothe rule of LFVIM [27,28,29]:
where is a fractal Lagrange multiplier.
For the initial value problems of (3), we can start with:
We now take local fractional Laplace transform for (4), we get:
Taking the LF variation of (6):
By using computation of (7), we get:
Therefore, we have
Taking the inverse of into (11), we obtain:
Hence, we have the following iteration algorithm:
Therefore, the solution of (3) is
3. Analysis of the Local Fractional Laplace Decomposition Method
We now consider the local fractionaloperator equation in the following form:
Taking LFLT on (15), we obtain
By applying the LFLT differentiation property, we have
or equivalently
Taking the inverse of LFLT on (18), we have
We are going to represent the solution in an infinite series given below:
4. Illustrative Examples
Example 1.
Consider dissipative wave equation with local fractional derivative operators:
with the initial conditions:
Now,
The initial value reads:
Hence, we get the first approximation, namely:
Thus, we have
The second approximations reads:
Therefore, we get
The other approximations are written as:
Therefore, we have
The same manner, we get
Consequently, the local fractional series solution is:
which is exactly the same as that obtained by LFVIM [16].
Now, we solve problem (24) by using the LFLDM. From (22)–(25), the iteration algorithm can be written as follows:
Consequently, we obtain
which is exactly the same as that obtained by LFLVIM and LFVIM [21].
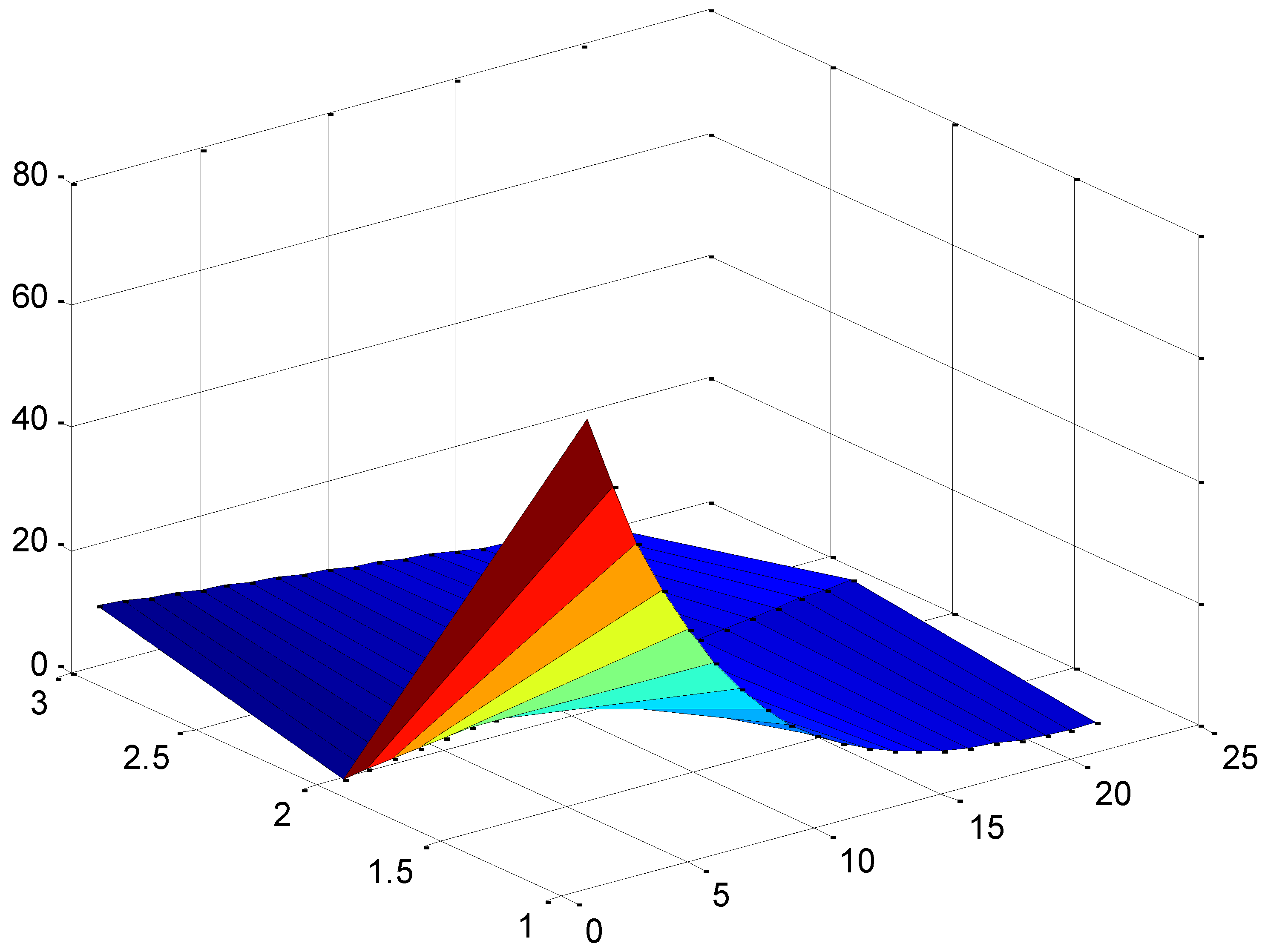
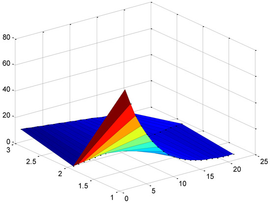
In Figure 1 and Figure 2, the 3-dimensional plots of the approximate solutions of (24) with initialcondition (25) are shown for different values of and respectively.
Figure 1.
The plot of solution to dissipative wave equation with local fractional operators with fractal dimension .
Figure 2.
The plot of solution to dissipative wave equation with local fractional operators with fractal dimension .
Example 2.
Consider the following damped wave equation with LFDOs
with the initialvalue condition as follows:
The initial value reads:
Hence, we get the first approximation, namely:
Thus, we have
The second approximations reads:
and
Hence, the solution is:
which is exactly the same as that obtained by LFVIM [21].
Now, we solve problem (32) by using the LFLDM. From (22), (23), (32) and (33) the iteration algorithm can be written as follows:
Consequently, we obtain
which is exactly the same as that obtained by LFLVIM and LFVIM [21].
In Figure 3 and Figure 4, the 3-dimensional plots of the approximate solutions of (32) with initial condition (33) are shown for different values of and respectively.
Figure 3.
The plot of solution to dissipative wave equation with local fractional operators with fractal dimension .
Figure 4.
The plot of solution to dissipative wave equation with local fractional operators with fractal dimension .
5. Conclusions
The LFLVIM and LFLDM have been successfully applied to finding the approximate analytical solutions for dissipative wave equation and damped wave equation with LFDOs. In comparison with local fractional variational iteration method and local fractional Adomian decomposition method, these methods give analytical approximate solutions in series form which converges rapidly. The reliability and the reduction in the size of computational work is certainly a sign of a wider applicability of the methods.
Author Contributions
H.K.J. wrote some sections of the manuscript; D.B. prepared some other sections of the paper and analyzed. All authors have read and approved the final manuscript.
Funding
This research received no external funding.
Acknowledgments
The authors are very grateful to the referees and the Editor for useful comments and suggestions towards the improvement of this paper.
Conflicts of Interest
The authors declare no conflict of interest.
References
- Xu, S.; Ling, X.; Zhao, Y.; Jassim, H.K. A Novel Schedule for Solving the Two-Dimensional Diffusion in Fractal Heat Transfer. Therm. Sci. 2015, 19, 99–103. [Google Scholar] [CrossRef]
- Fan, Z.P.; Jassim, H.K.; Rainna, R.K.; Yang, X.J. Adomian Decomposition Method for Three-Dimensional Diffusion Model in Fractal Heat Transfer Involving Local Fractional Derivatives. Therm. Sci. 2015, 19, 137–141. [Google Scholar] [CrossRef]
- Yang, X.J.; Machado, J.A.T.; Srivastava, H.M. A new numerical technique for solving the local fractional diffusion equation: Two dimensional extended differential transform approach. Appl. Math. Comput. 2016, 274, 143–151. [Google Scholar] [CrossRef]
- Jassim, H.K. The Approximate Solutions of Three-Dimensional Diffusion and Wave Equations within Local Fractional Derivative Operator. Abstr. Appl. Anal. 2016, 2016, 2913539. [Google Scholar] [CrossRef]
- Jafari, H.; Jassim, H.K. Approximate Solution for Nonlinear Gas Dynamic and Coupled KdV Equations Involving Local Fractional Operator. J. Zankoy Sulaiman Part A 2016, 18, 127–132. [Google Scholar] [CrossRef]
- Jafari, H.; Jassim, H.K. Application of the Local Fractional Adomian Decomposition and Series Expansion Methods for Solving Telegraph Equation on Cantor Sets Involving Local Fractional Derivative Operators. J. Zankoy Sulaiman Part A 2015, 17, 15–22. [Google Scholar] [CrossRef]
- Jassim, H.K.; Unlu, C.; Moshokoa, S.P.; Khalique, C.M. Local Fractional Laplace Variational Iteration Method for Solving Diffusion and Wave Equations on Cantor Sets within Local Fractional Operators. Math. Probl. Eng. 2015, 2015, 309870. [Google Scholar] [CrossRef]
- Yang, X.J.; Baleanu, D. Local fractional variational iteration method for Fokker-Planck equation on a Cantor set. Acta Univ. 2013, 23, 3–8. [Google Scholar]
- Jassim, H.K. New Approaches for Solving Fokker Planck Equation on Cantor Sets within Local Fractional Operators. J. Math. 2015, 2015, 684598. [Google Scholar] [CrossRef]
- Yan, S.P.; Jafari, H.; Jassim, H.K. Local Fractional Adomian Decomposition and Function Decomposition Methods for Solving Laplace Equation within Local Fractional Operators. Adv. Math. Phys. 2014, 2014, 161580. [Google Scholar] [CrossRef]
- Yang, A.-M.; Zhang, Y.-Z.; Cattani, C.; Xie, G.-N.; Rashidi, M.M.; Zhou, Y.-J.; Yang, X.-J. Application of Local Fractional Series Expansion Method to Solve Klein-Gordon Equations on Cantor Sets. Abstr. Appl. Anal. 2014, 2014, 372741. [Google Scholar] [CrossRef]
- Jafari, H.; Jassim, H.K.; Moshokoa, S.P.; Ariyan, V.M.; Tchier, F. Reduced differential transform method for partial differential equations within local fractional derivative operators. Adv. Mech. Eng. 2016, 8. [Google Scholar] [CrossRef]
- Yang, A.-M.; Chen, Z.-S.; Srivastava, H.M.; Yang, X.-J. Application of the Local Fractional Series Expansion Method and the Variational Iteration Method to the Helmholtz Equation Involving Local Fractional Derivative Operators. Abstr. Appl. Anal. 2013, 2013, 259125. [Google Scholar] [CrossRef]
- Wang, X.-J.; Zhao, Y.; Cattani, C.; Yang, X.-J. Local Fractional Variational Iteration Method for Inhomogeneous Helmholtz Equation within Local Fractional Derivative Operator. Math. Probl. Eng. 2014, 2014, 913202. [Google Scholar] [CrossRef]
- Baleanu, D.; Jassim, H.K.; Al Qurashi, M. Approximate analytical solutions of Goursat problem within local fractional operators. J. Nonlinear Sci. Appl. 2016, 9, 4829–4837. [Google Scholar] [CrossRef]
- Jassim, H.K. The Analytical Solutions for Volterra Integro-Differential Equations Involving Local Fractional Operators by Yang-Laplace Transform. Sahand Commun. Math. Anal. 2017, 6, 69–76. [Google Scholar]
- Jassim, H.K. An Efficient Technique for Solving Linear and Nonlinear Wave Equation within Local Fractional Operators. J. Hyperstruct. 2017, 6, 136–146. [Google Scholar]
- Ziane, D.; Cherif, M.H.; Belghaba, K. Exact solutions for linear systems of local fractional partial differential equations. Malaya J. Mat. 2018, 6, 53–60. [Google Scholar] [CrossRef]
- Jafari, H.; Jassim, H.; Al Qurashi, M.; Baleanu, D. On the existence and uniqueness of solutions for local fractional differential equations. Entropy 2016, 18, 420. [Google Scholar] [CrossRef]
- Bayour, B.; Torres, D.F.M. Existence of solution to a local fractional nonlinear differential equation. J. Comput. Appl. Math. 2017, 312, 127–133. [Google Scholar] [CrossRef]
- Su, W.H.; Baleanu, D.; Yang, X.J.; Jafari, H. Damped Wave Equation and Dissipative Wave equation in Fractal Strings within the Local Fractional Variational Iteration Method. Fixed Point Theory Appl. 2013, 2013, 89. [Google Scholar] [CrossRef]
- Hambly, B.M.; Lapidus, M.L. Random Fractal Strings: Their Zeta Functions, Complex Dimensions and Spectral Asymptotics. Trans. Am. Math. Soc. 2006, 1, 285–314. [Google Scholar] [CrossRef]
- Lapidus, M.L.; van Frankenhuijsen, M. Fractal Geometry, Complex Dimensions and Zeta Functions: Geometry and Spectra of Fractal Strings; Springer: New York, NY, USA, 2006. [Google Scholar]
- Jafari, H.; Jassim, H.K. Solving Laplace Equation within Local Fractional Operators by Using Local Fractional Differential Transform and Laplace Variational Iteration Methods. Nonlinear Dyn. Syst. Theory 2019. in print. [Google Scholar]
- Jafari, H.; Jassim, H.K.; Vahidi, J. Reduced Differential Transform and Variational Iteration Methods for 3D Diffusion Model in Fractal Heat Transfer within Local Fractional Operators. Therm. Sci. 2018, 22, S301–S307. [Google Scholar] [CrossRef]
- Jassim, H.K.; Baleanu, D. A novel approach for Korteweg-de Vries equation of fractional order. J. Appl. Comput. Mech. 2019, 5, 192–198. [Google Scholar]
- Jafari, H.; Kamil, H.J. Local Fractional Variational Iteration Method for Nonlinear Partial Differential Equations within Local Fractional Operators. Appl. Appl. Math. 2015, 10, 1055–1065. [Google Scholar]
- Yang, X.J. Advanced Local Fractional Calculus and Its Applications; World Science Publisher: New York, NY, USA, 2012. [Google Scholar]
- Liu, C.F.; Kong, S.S.; Yuan, S.J. Reconstructive schemes for variational iteration method within Yang-Laplace transform with application to fractal heat conduction problem. Therm. Sci. 2014, 17, 715–721. [Google Scholar] [CrossRef]
© 2019 by the authors. Licensee MDPI, Basel, Switzerland. This article is an open access article distributed under the terms and conditions of the Creative Commons Attribution (CC BY) license (http://creativecommons.org/licenses/by/4.0/).



