Next Article in Journal
Normalized Solutions and Critical Growth in Fractional Nonlinear Schrödinger Equations with Potential
Previous Article in Journal
Reduced-Order Legendre–Galerkin Extrapolation Method with Scalar Auxiliary Variable for Time-Fractional Allen–Cahn Equation
Previous Article in Special Issue
Composite Fractal Index for Assessing Voltage Resilience in RES-Dominated Smart Distribution Networks
 
 
Font Type:
Arial Georgia Verdana
Font Size:
Aa Aa Aa
Line Spacing:
Column Width:
Background:
Article

HIL Implementation of Proposed Fractional-Order Linear-Quadratic-Integral Controller for PV-Module Voltage Regulation to Enhance the Classical Perturb and Observe Algorithm

by
Noureddine Bouarroudj
1,
Abdelkader Lakhdari
1,
Djamel Boucherma
2,
Abdelhamid Djari
3,
Yehya Houam
1,
Vicente Feliu-Batlle
4,
Maamar Bettayeb
5,
Boualam Benlahbib
1,
Rasheed Abdulkader
6,*,
Walied Alfraidi
6 and
Hassan M. Hussein Farh
6,*
1
Unité de Recherche Appliquée en Energies Renouvelables (URAER), Centre de Développement Des Energies Renouvelables (CDER), Ghardaia 47133, Algeria
2
Research Center in Industrial Technologies (CRTI), Cheraga 16014, Algeria
3
Electrical Engineering Department, Echahid Cheikh Larbi Tebessi University, Tebessa 12022, Algeria
4
School of Industrial Engineering, Instituto de Investigaciones Energéticas y Aplicaciones Industriales, University of Castilla-La Mancha, Av. Camilo Jose Cela, S/N, 13001 Ciudad Real, Spain
5
Electrical Engineering Department, College of Engineering, University of Sharjah, Sharjah 27272, United Arab Emirates
6
Department of Electrical Engineering, Imam Mohammad Ibn Saud Islamic University (IMSIU), Riyadh 11432, Saudi Arabia
*
Authors to whom correspondence should be addressed.
Fractal Fract. 2026, 10(2), 84; https://doi.org/10.3390/fractalfract10020084 (registering DOI)
Submission received: 18 November 2025 / Revised: 20 January 2026 / Accepted: 21 January 2026 / Published: 26 January 2026
(This article belongs to the Special Issue Fractional-Order Dynamics and Control in Green Energy Systems)

Abstract

This paper addresses the limitations of conventional single-stage direct-control maximum power point tracking (MPPT) methods, such as the Perturb and Observe (P&O) algorithm. Fixed-step-size duty-cycle perturbations cause a trade-off between slow tracking with small oscillations and fast tracking with large oscillations, along with poor responsiveness to rapid weather variations and output voltage fluctuations. Two main contributions are presented. First, a fractional-order DC–DC boost converter (FOBC) is introduced, incorporating fractional-order dynamics to enhance system performance beyond improvements in control algorithms alone. Second, a novel indirect-control MPPT strategy based on a two-stage architecture is developed, where the P&O algorithm generates the optimal voltage reference and a fractional-order linear-quadratic-integral (FOLQI) controller—designed using a fractional-order small-signal model—regulates the PV module voltage to generate the FOBC duty cycle. Hardware-in-the-loop simulations confirm substantial performance improvements. The proposed FOLQI-based indirect-control approach with FOBC achieves a maximum MPPT efficiency of 99.26%. An alternative indirect method using a classical linear-quadratic-integral (LQI) controller with an integer-order boost converter reaches 98.38%, while the conventional direct-control P&O method achieves only 94.21%, demonstrating the superiority of the proposed fractional-order framework.

1. Introduction

Recent studies indicate that the worldwide need for solar power in electricity generation systems has experienced rapid growth in recent years. Furthermore, advancements in the components of photovoltaic energy systems and factors related to their utilization, such as the improved efficiency of PV cells, reduced costs related to manufacturing and installation, and enhanced integration into building structures, have further stimulated the demand for these systems [1]. However, the ongoing challenge of suboptimal efficiency in MPPT controllers within PV power production systems remains a notable barrier, hindering these systems from achieving their full potential at the maximum power point. This challenge underscores the importance of research in this area. Enhancing the efficiency of MPPT controllers directly correlates with enhancing the overall system yield, making it a crucial area of study [2]. In this context, it is important to recognize the adverse effects of weather fluctuations, such as changes in solar irradiation and ambient temperature, as well as load variations, on the effectiveness of the MPPT controller [3]. Given the persistent nature of weather fluctuations and load variation year-round, MPPT of PV-systems presents a challenging task, prompting the exploration of various techniques to address this issue.
Despite the advancements in the application of artificial intelligence algorithms for MPPT [4,5]; classical MPPT algorithms continue to be widely utilized. One of the frequently used algorithms is the P&O with one stage of control [6], favored for its straightforward execution and economical implementation. This algorithm stands out for its single degree of freedom direct control. The degree of freedom is represented by the step-size of the duty cycle, which directly affects the generated power of the PV-panel. Choosing a step-size that is too large can lead to power loss due to significant fluctuations around the MPP, causing large ripples in the output current of the DC-DC converter, which often results in an imbalance in the resistive load [7], while selecting a small step-size results in finer adjustments to the duty cycle, which can lead to slower convergence to the MPP. While this can reduce the risk of overshooting the MPP, it can also make the tracking process less responsive and slower [8]. In addition to the drawbacks of the classical direct MPPT methods like P&O, a significant challenge is the potential for oscillations in the connection between the DC-DC converter and the inverter. These oscillations are not effectively mitigated by these one stage direct control methods [9]. Subsequent discussion will address research papers aimed at mitigating these shortcomings.
A proposed approach, known as the variable step-size P&O algorithm [10], aims to improve the output power of PV-modules. This method takes into account the PV-system’s behavior to calculate the step-size dynamically, adjusting it based on the distance between the region spanning the MPP zone and the operational point of the PV-system. The application of this proposition has yielded results that demonstrate its superiority over the conventional P&O algorithm in terms of power smoothness and response time. Unfortunately, a limitation of this approach is its inability to manage oscillations in the output voltage caused by the output capacitor when connected to an AC load.
A different approach to address the constraints of conventional single-stage control methods involves adopting a two-stage control strategy, illustrated in Figure 1. Here, the initial stage utilizes the traditional method to establish the optimal/reference voltage, while the subsequent stage is responsible for maintaining the PV-module voltage at this optimal level. By adopting this method, the strategy gains increased flexibility due to the presence of multiple degrees of freedom. Therefore, PV-module voltage regulation should be achieved with an optimal duty cycle that effectively reduces tracking error. This error primarily arises from the discrepancy between the reference voltage set by the P&O algorithm and the voltage produced by the PV-panel.
To achieve this goal, many scientists have proposed linear controllers to enhance the P&O algorithm, ensuring satisfactory tracking of the optimal voltage provided by the PV-panel. Generally, the initial approach is to develop a linear controller, such as the integral action [11], proportional-integral (PI), or proportional-integral-derivative (PID) controller [12,13]. These controllers necessitate designing an appropriate linear model, typically using the small-signal method. This approach involves perturbing the nonlinear system around a stable operating point, specifically near the MPP. The focus is on analyzing steady-state behavior while neglecting high-frequency components, nonlinear effects, and DC terms. Linear controllers are then designed based on this simplified model, with specific guidelines for setting their parameters. These controllers generally perform well, but may struggle with systems that experience significant dynamic changes or perturbations.
Alternative variable structure controllers have been proposed in the literature to enhance PV-system performance by adapting to changes in the operating point, as well as addressing fluctuations, uncertainties, and perturbations. In [14], the authors have introduced a terminal sliding mode approach. Both simulation and experimental analyses demonstrate the advantage of employing the incremental conductance (IC) sliding mode approach and its superiority over the IC-PI controller in varying irradiance scenarios. Similarly, ref. [15] has presented a hybrid method that combines the P&O algorithm with sliding mode techniques, incorporating sliding surface in the form of a PID and an adaptive law to adjust controller parameters according to changing weather conditions. Comparative evaluations conducted via simulations and real-world implementation highlight the superior effectiveness of this approach compared to classical P&O method with direct control and P&O-PI algorithm. To tackle inherent challenges such as chattering and steady-state error in the classical sliding mode control for MPPT, researchers in [16] have introduced a hybrid approach. This method integrates integral backstepping with sliding mode control. Empirical findings from practical experiments highlight the superior dynamic performance of this hybrid method over classical sliding mode control.
Despite the advantages of variable structure techniques, they have some drawbacks. These methods are more prone to chattering and often generate control signals with variable-frequency PWM [17], which can negatively influence DC-DC converters by introducing undesirable current and voltage ripples.
Relying on the traditional trial-and-error method for determining controller parameters often leads to unsatisfactory results. To achieve optimal performance, designers should incorporate a cost function that can be systematically optimized. By defining a cost function, designers can quantitatively evaluate and fine-tune controller parameters, leading to more effective and precise control system performance. One widely used method to achieve effective control is the state feedback approach. This technique involves incorporating the system’s state variables directly into the controller, enabling more precise control. Additionally, the state-feedback method often includes a criterion that balances performance with energy consumption, ensuring that the control system not only performs well but also operates efficiently. By integrating these elements, the state feedback method helps optimize both the effectiveness and efficiency of the control system. In [18], an LQI controller has been introduced to reach this objective. The analysis of the results presented confirms that the newly developed hybrid IC-LQI technique outperforms the conventional IC algorithm.
Many scientific articles have explored ways to boost the performance of photovoltaic systems. They suggested various algorithms to extract more power from solar panels. However, improving the system’s performance involves more than just algorithms. Optimal use of the DC-DC converter is another crucial factor [19].
Over the past few years, fractional calculus has gained widespread adoption owing to its numerous benefits across various domains such as signal processing [20], quantitative finance [21], medicine and biology [22], telecommunications [23], modeling pandemic dynamics [24], and engineering and control systems [25,26].
This article explores the application of fractional calculus in an alternative context: modeling the DC-DC boost converter to introduce an extra level of flexibility into the system through the incorporation of extra parameters. Through the utilization of the fractional order boost controller (hereafter denoted FOBC), we aim to examine how the fractional order derivatives/integrals influences system performance in terms of maximizing power compared to the conventional boost converter with integer-order derivatives/integrals. The findings of the research can supplement the conclusions drawn in [19].
The use of this transformer often requires control methods tailored to its fractional nature. Over the past few decades, many scientists have opted for fractional-order control in various applications due to its numerous potential benefits, including the following:
  • Enhanced flexibility: Fractional-order control provides greater flexibility in modeling and controlling systems with complex dynamics that cannot be accurately represented by integer-order models.
  • Improved performance: In certain cases, fractional-order control can offer better performance compared to traditional integer-order control techniques. It may lead to smoother responses, faster settling times, and improved disturbance rejection.
  • Robustness to parameter variations: Fractional-order control systems can exhibit greater robustness to uncertainties and parameter variations in the controlled system compared to integer-order controllers.
To leverage these advantages, the authors of this paper propose a fractional-order linear-quadratic-integral controller (hereafter denoted FOLQI controller) for regulating the PV-module voltage while retaining the classical P&O algorithm to determine the optimal PV-module voltage ( v m p p ). The implementation of this proposal on a FOBC proceeds through the following steps:
  • Linearization of the entire PV-system incorporating FOBC (which has not been previously applied in PV-systems) is achieved through a small-signal approach, resulting in a fractional-order small-signal state-space representation. This model is used to design the controller that generates the duty cycle of the FOBC based on the system’s dynamics. In contrast, in the classical P&O method, the duty cycle update is achieved through incrementation or decrementation ignoring the dynamics of the system.
  • An extended fractional-order small-signal state-space representation is proposed by incorporating a fractional-order integral of the error between the optimal voltage provided by P&O algorithm and the actual PV-module voltage. This proposition aims to improve PV-module voltage tracking with zero steady-state error and rapid response.
  • To shift the eigenvalues of the augmented system away from zero, ensuring global stability and preventing an oscillatory response in the state variables, a proposed FOLQI controller with the P&O algorithm is designed and implemented in an HIL setup. The results obtained from this approach are then compared with those of the conventional P&O algorithm designed for an integer-order system and the P&O algorithm with an LQI controller using a conventional boost converter with integer-order derivatives/integrals.
In conclusion, this paper is structured as follows: In Section 2, the type of photovoltaic module, its mathematical model, and electrical characteristics are provided. Mathematical tools, including fractional order calculations required for controller synthesis, are provided in Section 3. In Section 4, a detailed synthesis and analysis of the fractional-order small-signal model of the studied system is provided. The discussion of the proposed two-stage MPPT control, employing the P&O algorithm and the FOLQI controller, is presented in Section 5. Section 6 presents the HIL implementation of the synthesized MPPT controllers along with comparative analysis. Finally, the conclusion is presented in Section 7.

2. PV-Module Modeling

Photovoltaic devices exhibit a distinctive non-linear current–voltage ( i p v v p v ) characteristic, as vividly depicted in Figure 2. The specific illustration delineates the characteristic curve of the KC200GT PV-module, as documented in [27].
The mathematical expression defining the current–voltage ( i p v v p v ) characteristic is [27]
i p v = i p h i s t × e x p v p v + R s × i p v V t × η 1 v p v + R s × i p v R p
where i p h represents the current produced by the incident light, it exhibits a direct proportionality to the solar irradiation received from the Sun, and its formula is as given in [27]. The diode saturation current, i s t , is subject to temperature variations and can be described as illustrated in reference [27]. The thermal voltage, denoted as V t and calculated as N s × k × T / q , incorporates N s cells connected in series, where k represents the Boltzmann constant, q is the electron charge, and T is the temperature of the photovoltaic (PV) cells. Additional parameters include R s , representing the equivalent series resistance, R p for the equivalent shunt resistance, and ‘ η ,’ which denotes the ideality constant of the diode. The values for these parameters in Equation (1) can be derived from practical measurements of the PV-array characteristics. Further details on the modeling of the KC200GT PV-module and the determination of parameters for the current–voltage equation can be found in reference [27].
The synthesis phase of the controller appears to require linearization, especially when the PV-module is operating under nominal conditions, optimizing power extraction. This essential criterion is often specified in standard test conditions (STC). Hence, the parabolic shape of the nonlinear ( i p v v p v ) curve can be transformed into a linear form represented by the equation i p v = a × v p v + b at MPP (refer to Figure 2) [28].
The slope ‘a’ of the aforementioned straight line, which mirrors the linear behavior of the PV-module at its MPP, is articulated as follows [28].
a = i p v v p v M P P = i s t V t × η × e x p V M P P + R s × I M P P V t × η 1 R p
where the second parameter ‘b’ is expressed as follows [28]:
b = I M P P a × V M P P
where I M P P and V M P P are the current and voltage of the PV-module at the MPP, respectively.
Finally, the linear model characterized by the tangent line to the i p v v p v curve at the point of linearization ( I M P P , V M P P ) is [28]
i p v = a × v p v + I M P P a × V M P P
It can be depicted through the corresponding circuit illustrated in Figure 3, where R e q is defined as −1/a, and V e q is expressed as V M P P ( I M P P / a ) .
The circuit illustrated in Figure 3 holds validity specifically at the linearization point ( I M P P , V M P P ). It serves as a reliable approximation for the PV-module when conducting a small-signal analysis in the proximity of this designated point. The dynamic performance of the system, comprising both the PV-module and the boost converter, is significantly influenced by the operating point of the PV-module. The system is meticulously designed and optimized to function efficiently at the MPP. Subsequently, the design undergoes thorough validation for its performance at other operating points.
Table 1 provides a comprehensive listing of the KC200GT PV-array parameters derived from the modeling process, offering a detailed insight into the array’s characteristics.

3. Fundamentals of Fractional-Order Calculus

Fractional differential-integral operators, denoted as D t α i , are characterized by their operational bounds set by “i” and “t”, while “ α R ” expands the scope of integration and differentiation to encompass non-integer order operators. This generalization facilitates the treatment of complex systems with fractional dynamics. The continuous differential-integral operator is mathematically described as [29]
D t α i = d α d t α f o r α 0 1 f o r α = 0 i t ( d τ ) α f o r α 0
Within the existing literature, multiple definitions of fractional-order operators exist. Among these, the two most frequently employed definitions are as follows:
  • The Riemann–Liouville definition, predominantly utilized in mathematical contexts, although it is somewhat intricate in nature.
  • The Caputo definition, favored within the engineering field for its ease of manipulation, serves as the foundation for this work. The utilization of the Caputo definition allows for the integration of the following formulas, which are essential components of the study’s methodology.
Definition 1.
The fractional-order derivative in the Caputo sense of a continuous function f(t) is expressed as follows [29]:
D t α i c f ( t ) = 1 Γ ( n α ) × i t f n ( τ ) ( t τ ) α n + 1 × d τ
Here, the function Γ ( . ) represents the Gamma function, while n N denotes the smallest integer that is greater than α, n 1 < α < n .
Definition 2.
The fractional-order integral with Caputo definition of a continuous function f(t) is given by [29]
D t α i c f ( t ) = 1 Γ ( α ) × i t ( t τ ) α 1 × f ( τ ) × d τ
Definition 3.
The fractional-order derivative of a fractional-order integral of the same order of a function f(t) using the Caputo definition yields [29]
D t α i c ( i c D t α f ( t ) ) = f ( t )
In this paper, a simplifying assumption of zero initial conditions will be made.
Definition 4.
Considering two continuous functions f(t) and g(t), fractional order differentiation and integration represent linear operators [30].
D t α i c ( ρ 1 × f ( t ) + ρ 2 × g ( t ) ) = ρ 1 × i c D t α ( f ( t ) ) + ρ 2 × i c D t α ( g ( t ) )
Definition 5.
Due to the complexity inherent in numerically simulating fractional differential equations compared to ordinary ones, the Laplace transform method is frequently employed as a valuable tool for addressing engineering challenges stemming from such equations.
The Laplace transform of Caputo’s definition is given by [29]
L D t α 0 c f ( t ) ; s = s α × F ( s ) k = 0 m 1 s α k 1 × f k ( 0 )
In the context where s = j w represents the Laplace operator, the Laplace transforms of the Caputo fractional derivative are simplified to Equation (11) when considering zero initial conditions.
L D t α 0 c f ( t ) ; s = s α × F ( s )
The authors in this paper approximated the fractional operator s α using a fifth-order Oustaloup filter within the frequency range [ 0.0001 , 10000 ] rad/s to obtain a rational transfer function [31].
Definition 6.
A commensurate-order system is a fractional-order dynamic system in which all the orders of the derivatives (or integrals) involved are integer multiples of a common base order q, where 0 < q 1 . Mathematically, if the system involves derivatives of orders α 1 , α 2 , , α n , it is commensurate if there exists a q such that: α i = k i × q , for all i = 1 , 2 , , n , with k i N .
The commensurate fractional-order linear system (where α i = α ), expressed in the state-space form below [32], will serve as the foundation for this study.
x = D t α 0 c x = A × x + B × u , x ( 0 ) = 0 y = C × x
where 0 < α 1 , A R n × n , B R n × 1 , u R m , x R n is the state vector, and y R p is the output.
Applying the Laplace transform to (12), while considering Caputo’s definition for fractional-order derivatives, results in
s α × X ( s ) s α 1 × x ( 0 ) = A × X ( s ) + B × U ( s ) X ( s ) = ( s α I A ) 1 × B × U ( s ) + ( s α I A ) 1 × s α 1 × x ( 0 )
Y ( s ) = C × X ( s )
With zero initial conditions, x ( 0 ) = 0 , Equation (13) simplifies to
X ( s ) = ( s α I A ) 1 × B × U ( s )
Combining this with Equation (14) results in
Y ( s ) = G ( s ) × U ( s ) , G ( s ) = C × ( s α I A ) 1 × B
Let I denote the identity matrix and G ( s ) represent a transfer function with numerator and denominator polynomials expressed as integer powers of s α .
Lemma 1.
Consider the transfer function G ( s ) with a common polynomial denominator defined by the following formula:
ϕ ( s α ) = d e t ( s α I A )
Let s i represent the poles of the transfer function G ( s ) of (16), defined as the solutions to the equation ϕ ( s α ) = 0 . From Equation (17), it follows directly that the system poles are given by
s i = λ i 1 / α
where λ i , 1 i n are the eigenvalues of matrix A of system (12).
The BIBO stability condition is met when the system’s poles are located in the left half of the s-complex plane (where a r g ( s i ) > π / 2 ). Considering Equation (18), the stability condition for commensurate-order systems is derived as follows [33]:
a r g ( λ i ) > α × π 2
In this case, the state elements gradually diminish towards zero, resembling the behavior of t α [34].
Theorem 1.
The system (12) exhibits observability within the time interval [ t 0 , t 1 ] if and only if
O A , C : = C C × A C × A n 1
has rank n [32].
Theorem 2.
The system (12) is controllable during the time interval [ t 0 , t 1 ] if and only if
C A , B : = B A × B A n 1 × B
has rank n [32].
Theorem 3.
The process of generating the state-space averaging model for the DC-DC boost converter functioning in continuous conduction mode (CCM) commences with the initial step of averaging all waveforms throughout a single switching period. This averaging procedure serves to mitigate switching-related harmonics, facilitating a clearer representation of the converter’s behavior [35].
The average value of the variable x ( t ) over one complete switching period is defined as [35]
x ( t ) T e = 1 T e × t t + T e x ( τ ) × d τ
In accordance with fractional calculus, it is possible to obtain the fractional-order form of Equation (22) [35].
d α x ( t ) T e d t α = d α ( 1 T e × t t + T e x ( τ ) × d τ ) d t α = 1 T e × t t + T e d α x ( τ ) d τ α × d τ = d α x ( t ) d t α
where 0 < α 1 .

4. Fractional-Order Small-Signal Model of Boost Converter in CCM

Figure 1 presents a schematic of the circuit under analysis, clearly illustrating its structure and components. This figure also defines all relevant variables, providing a comprehensive reference for the subsequent discussion and analysis of the circuit’s behavior.

4.1. Averaging FOBC Model in CCM

A DC-DC boost converter is an electronic circuit designed to increase the voltage of a direct current (DC) power source. It operates by efficiently elevating the output voltage above the input voltage, offering significant utility across a wide array of applications such as portable electronics, renewable energy systems, and electric vehicles. Through careful regulation of the duty cycle of its switching components, this converter facilitates precise control over the output voltage, thereby serving as an essential solution for voltage step-up necessities in numerous electronic devices and power systems.
In most cases, when the converter is in CCM, we can distinguish two distinct switch states:
State 1: S T on and S D off, for n × T e < t ( n + u ) × T e .
State 2: S T off and S D on, for ( n + u ) × T e < t ( n + 1 ) × T e .
In this context, ‘n’ is an integer, ‘ S D ’ represents the state of the diode, ‘ T e ’ denotes the duration of a switching cycle, and ‘u’ signifies the duty cycle, quantifying the fraction of time that the state of the MOSFET transistor “ S T ” is in the ‘on’ state relative to the switching period ‘ T e ’. In a continuous operational state, ‘State 1’ and ‘State 2’ alternately switch at regular intervals.
When the switch and diode exhibit ideal behavior, and the inductor and capacitor function as fractional-order energy-storage elements, the connections between the voltage and current of these fractional-order components can be expressed as follows [36]:
v L ( t ) = L × d α i L d t α i C ( t ) = C × d β v C d t β
Here, when ‘ α ’ and ‘ β ’ both equal 1, the inductor and capacitor function as traditional integer-order components.
Taking the state vector, x = [ v p v i L v o ] , the FOBC fed by the PV-panel and supplying the resistive load R o in state 1 can be written as follows [36]:
d α v p v d t α = ( i p v i L ) C 1 d β i L d t β = v p v L d γ v o d t γ = v o R o × C 2
When the switch operates in state 2, the model describing this situation is represented as [36]
d α v p v d t α = ( i p v i L ) C 1 d β i L d t β = ( v p v v o ) L d γ v o d t γ = ( i L ( v o / R o ) ) C 2
When Equations (25) and (26) are combined with the variable duty cycle u ( t ) , the resulting equations describing the approximate fractional-order model of the boost converter in the CCM can be formulated as follows [36]:
d α v p v d t α = ( i p v i L ) C 1 d β i L d t β = ( v p v ( 1 u ) × v o ) L d γ v o d t γ = ( ( 1 u ) × i L ( v o / R o ) ) C 2
It is worth noting that the incommensurate (with different and irrational orders) fractional-order system given by the above equation is more challenging to analyze mathematically, so the advantage of considering commensurate fractional-order system (derivative with the same rational order) as given by the following lies in their mathematical tractability and the ability to represent certain complex behaviors with a more straightforward formalism. It can be easier to analyze and design controllers for systems with commensurate fractional-orders compared to systems with arbitrary fractional-orders. For these reasons, the derivative orders β and γ will be set equal to α in the following sections. It is evident that the values of the inductor and capacitors are calculated based on the allowable inductor ripple current, output voltage ripple, and the switching frequency of the conventional (integer-order) boost converter. Once these parameters are fixed (see Table 2), the fractional-order α must be selected such that the boost converter continues to operate in CCM [36], which requires that the average inductor current be greater than the peak-to-peak ripple current. Several studies have demonstrated that optimal dynamic performance is achieved when the fractional order α lies between 0.7 and 0.9. Based on these findings, the fractional order is chosen as α = 0.8 .
It is evident from the literature that many studies express the fractional-order capacitor in units of μ F ( s ) ( 1 α ) , rather than the conventional μF, and we also note that there is currently no universally accepted definition for the unit of the fractional-order inductor. Consequently, the unit mH continues to be used, based on experimental considerations and physical realization constraints [36,37]. In this study, however, the proposed system is a fractional-order mathematical model designed to capture memory and hereditary effects, rather than a fully dimensionally consistent physical circuit composed of realizable lumped elements. Therefore, the units of the inductor and capacitor are retained as specified in Table 2 [38].

4.2. Commensurate Fractional-Order Small-Signal State-Space Model of Boost Converter in CCM

The boost converter’s commensurate fractional-order state-space averaging model in CCM can be represented as given by the following formula:
D t α 0 c x T e = 0 1 C 1 0 1 L 0 ( 1 u ) L 0 ( 1 u ) C 2 1 R o × C 2 × x T e + 1 C 1 0 0 × i p v T e y = [ 1 0 0 ] × x T e
Express the average values of the circuit parameters < v p v ( t ) > T e , < i L ( t ) > T e , < v o ( t ) > T e , and < u ( t ) > T e as follows:
v p v ( t ) T e = V p v + v ^ p v ( t ) i L ( t ) T e = I L + i ^ L ( t ) v o ( t ) T e = V o + v ^ o ( t ) u ( t ) T e = U u ^ ( t )
In the equations provided above and in the subsequent ones, uppercase letters denote the DC components of circuit variables, while variables marked with a caret symbol (^) signify the AC components. It is important to note that the AC part of each variable is significantly lower in magnitude when compared to its corresponding DC counterpart. The negative sign in the last equality of (29) is essential because negative changes in duty cycle lead to positive increases in the input voltage. Subsequently, the resulting transfer function is multiplied by a positive gain [28]. Conversely, the resulting system model is multiplied by a negative gain, and the designer must adhere to the instructions provided in [11].
The model based on the fractional-order state-space averaging model can be restated as follows:
d α V p v d t α + d α v ^ p v ( t ) d t α d α I L d t α + d α i ^ L ( t ) d t α d α V o d t α + d α v ^ o ( t ) d t α = 0 1 C 1 0 1 L 0 ( 1 ( U u ^ ( t ) ) ) L 0 ( 1 ( U u ^ ( t ) ) ) C 2 1 R o × C 2 × V p v + v ^ p v ( t ) I L + i ^ L ( t ) V o + v ^ o ( t ) + 1 C 1 0 0 × I p v + i ^ p v ( t ) y = [ 1 0 0 ] × V p v + v ^ p v ( t ) I L + i ^ L ( t ) V o + v ^ o ( t )
Introducing a perturbation to i p v in accordance with Equation (4) and Figure 3 transforms Equation (30) after simplification to the following:
d α V p v d t α + d α v ^ p v ( t ) d t α d α I L d t α + d α i ^ L ( t ) d t α d α V o d t α + d α v ^ o ( t ) d t α = 1 R e q × C 1 1 C 1 0 1 L 0 ( 1 ( U u ^ ( t ) ) ) L 0 ( 1 ( U u ^ ( t ) ) ) C 2 1 R o × C 2 × V e q V p v v ^ p v ( t ) I L + i ^ L ( t ) V o + v ^ o ( t ) y = [ 1 0 0 ] × V p v + v ^ p v ( t ) I L + i ^ L ( t ) V o + v ^ o ( t )
The DC components within Equation (31) are
d α V p v d t α d α I L d t α d α V o d t α = 1 R e q × C 1 1 C 1 0 1 L 0 ( 1 U ) L 0 ( 1 U ) C 2 1 R o × C 2 × V p v I L V o + V e q R e q × C 1 0 0 Y = [ 1 0 0 ] × V p v I L V o
From Equation (32), one can obtain the steady-state operating condition as
V p v I L V o = 1 R e q × C 1 1 C 1 0 1 L 0 ( 1 U ) L 0 ( 1 U ) C 2 1 R o × C 2 1 × V e q R e q × C 1 0 0 = ( R o × V e q × ( U 1 ) 2 ) ( R o × U 2 + 2 × R o × U + R e q R o ) V e q ( R o × U 2 + 2 × R o × U + R e q R o ) ( R o × V e q × ( U 1 ) 2 ) ( R o × U 2 + 2 × R o × U + R e q R o )
Recall that the primary objective is to achieve precise voltage regulation, which necessitates the design of an advanced voltage controller. The control variation, u ^ ( t ) , within this controller plays a crucial role in dynamically adjusting the voltage variation, v ^ p v ( t ) , to the desired level. Consequently, the fractional-order small-signal state-space representation is derived by excluding all steady-state parameters and secondary variations of each parameter from Equation (31). This process results in the fractional-order small-signal state-space equations and an output equation, collectively forming the linear fractional-order model, as outlined below:
d α v ^ p v d t α d α i ^ L d t α d α v ^ o d t α = 1 R e q × C 1 1 C 1 0 1 L 0 ( 1 U ) L 0 ( 1 U ) C 2 1 R o × C 2 × v ^ p v ( t ) i ^ L ( t ) v ^ o ( t ) + 0 V o L I L C 2 × u ^ ( t ) y ^ ( t ) = [ 1 0 0 ] × v ^ p v ( t ) i ^ L ( t ) v ^ o ( t )
Now, the system of Equation (34) can be rewritten in the standard form as follows:
D t α 0 c x ^ ( t ) = A × x ^ ( t ) + B × u ^ ( t )
y ^ ( t ) = C × x ^ ( t ) + D × u ^ ( t )
where, x ^ = v ^ p v ( t ) i ^ L ( t ) v ^ o ( t ) , A = 1 R e q × C 1 1 C 1 0 1 L 0 ( 1 U ) L 0 ( 1 U ) C 2 1 R o × C 2 , B = 0 V o L I L C 2 , C = [ 1 0 0 ] , D = 0 .
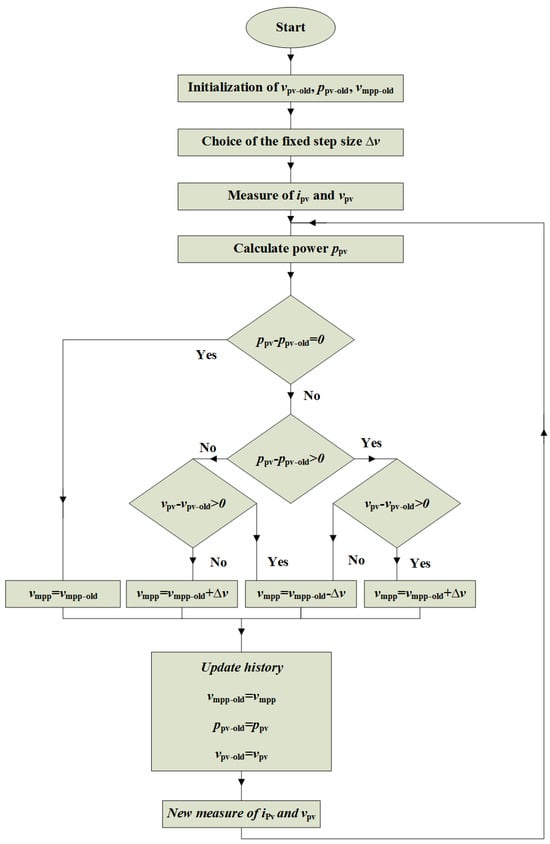
According to Theorems 1 and 2, the observability matrix and controllability matrix both have a rank equal to 3. Therefore, based on the full rank condition, we conclude that the system (34) is both observable and controllable. This indicates that it is possible to completely observe the internal states of the system from its output and control the system using appropriate inputs. Recall that the voltage regulation process is established based on the following concept: initially, the P&O algorithm, illustrated in Figure 4, is to generate an optimal voltage v m p p (or reference voltage, as mentioned in some scientific papers). This generation is contingent upon the prevailing solar irradiation and the current absolute temperature. Subsequently, the generated v m p p is compared to the voltage obtained from the fractional-order linear small-signal model v ^ p v ( t ) . This comparison, in collaboration with the model’s remaining states (as depicted in Figure 1), facilitates the implementation of PV-module voltage regulation.
Remark 1.
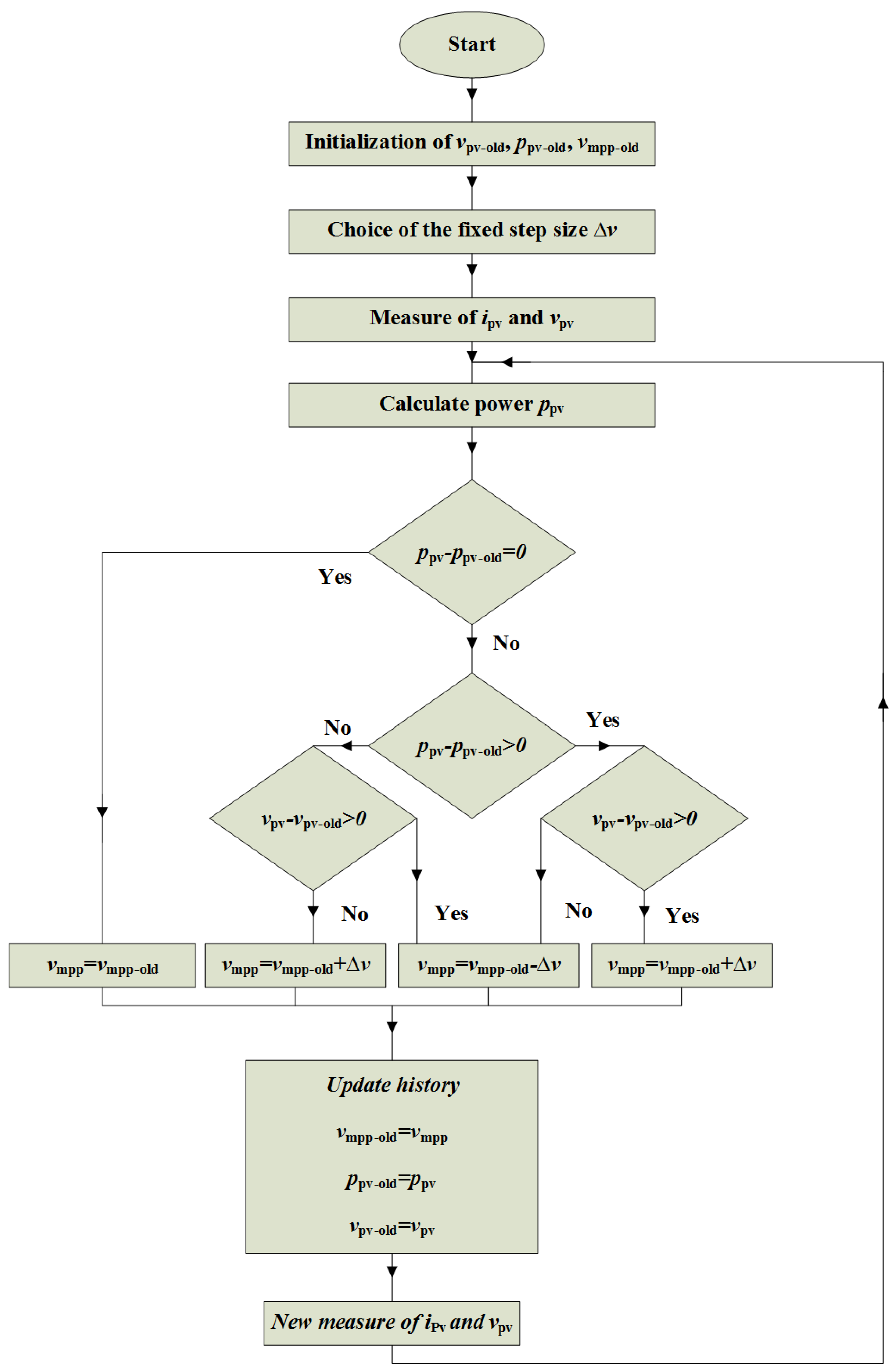
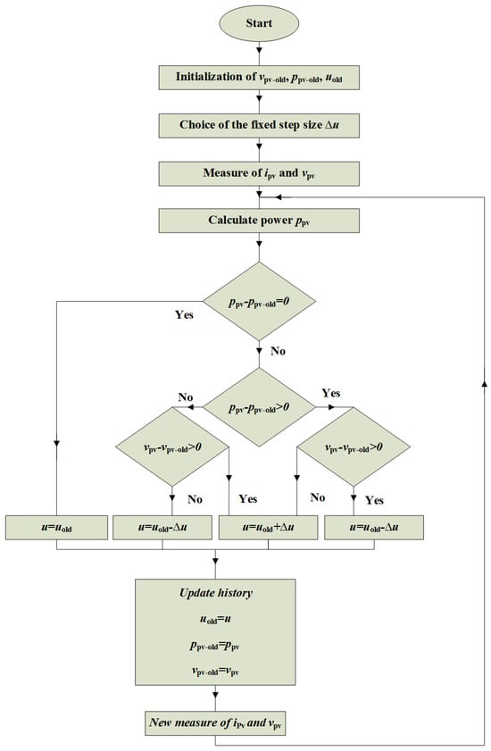
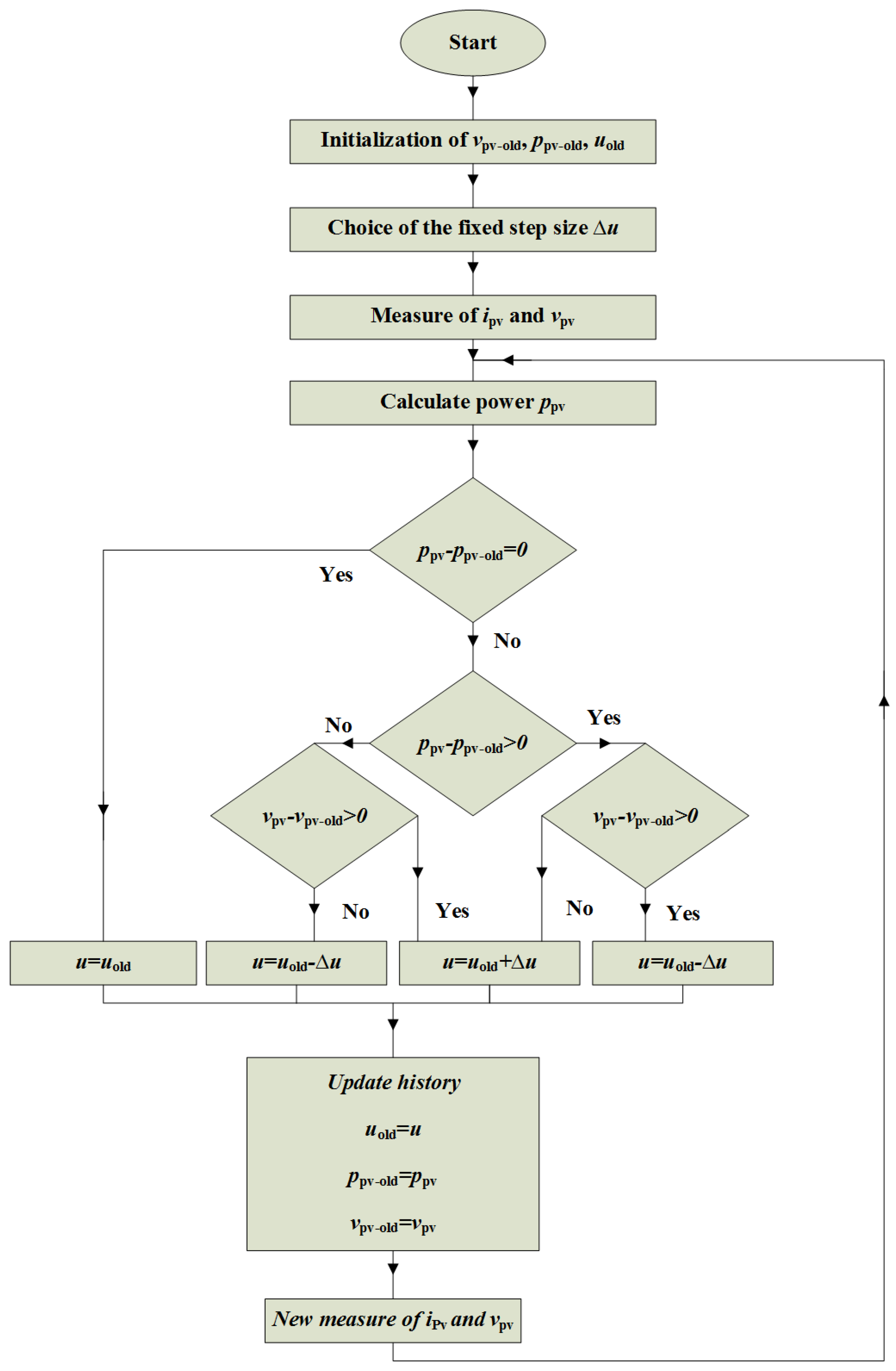
In comparison to the direct control MPPT method using the P&O algorithm, it is important to note that the mechanism for searching the MPP differs from the one shown in Figure 4. Specifically, when the voltage is incremented (i.e., v m p p = v m p p o l d + Δ v ), the duty cycle should be decremented (i.e., u = u o l d Δ u ), and vice versa. This relationship can be summarized in the flowchart shown in Figure 5, which illustrates the steps involved in adjusting the duty cycle to effectively track the MPP.

5. Improving P&O Algorithm with FOLQI via Controlling PV-Module Voltage

To improve the efficacy of the fractional-order linear quadratic regulator (FOLQR) in handling persistent disturbances and achieving zero steady-state error in response to step commands, incorporating a fractional-order integral effect becomes imperative. This augmentation, known as the fractional-order LQI controller (FOLQI), integrates fractional-order principles into the LQI control framework. Its mathematical formulation will be thoroughly explored in the forthcoming discussions.

5.1. Fractional-Order State-Space Error Dynamics Representation

The design of the FOLQI controller requires the addition of an extra state to the previously defined state space. The system state vector χ = v ^ p v ,   i ^ L ,   v ^ o ,   f I includes, respectively, the measurable PV-module output voltage, the inductor current, the output voltage, and the fractional-order integrator given by f I ( t ) = D t α 0 c v ^ m p p ( t ) v ^ p v ( t ) = D t α 0 c v ^ m p p ( t ) C × x ^ ( t ) . This last additional state is included to eliminate steady-state errors in the system. It achieves this by integrating the error signal over time, which allows the controller to respond to accumulated discrepancies between the desired and actual outputs. This ensures that any persistent, small errors, even if they are not immediately significant, are eventually corrected. By penalizing these errors in the cost function, the integral action improves system performance, particularly in systems where disturbances or model inaccuracies might lead to bias that needs to be removed over time.
v ^ m p p ( t ) is considered the small signal of v m p p ( t ) . To obtain the fractional-order derivative of f I ( t ) , Definition 3 is employed, yielding D t α 0 c f I ( t ) = v ^ m p p ( t ) C × x ^ ( t ) . The augmented fractional-order state-space system, integrating this formula with Equation (35), is formulated as follows:
D t α 0 c χ ( t ) = A ¯ × χ ( t ) + B ¯ × u ^ ( t ) + 0 I × v ^ m p p ( t )
where A ¯ = A 0 C 0 and B ¯ = B 0
At steady state, Equation (37) can be reformulated as
D t α 0 c χ ( ) = A ¯ × χ ( ) + B ¯ × u ^ ( ) + 0 I × v ^ m p p ( )
By assuming that v ^ m p p ( t ) is a constant input, subtracting (37) from (38) according to Definition 4 yields the new error dynamics:
D t α 0 c χ e ( t ) = A ¯ × χ e ( t ) + B ¯ × u e ( t )
where χ e ( t ) = χ ( t ) χ ( ) , which indicates that
x e ( t ) = x ^ ( t ) x ^ ( )
f I e ( t ) = f I ( t ) f I ( )
u e ( t ) = u ^ ( t ) u ^ ( )
The detailed prescription for achieving optimal control for system (39) is elucidated in [32], delineated by the ensuing formulation.
u e ( t ) = K ¯ × χ e ( t ) = K × x e ( t ) k i × f I e ( t )
By merging Equations (39) and (43), we obtain the error dynamics in the closed-loop system.
D t α 0 c χ e ( t ) = ( A ¯ B ¯ × K ¯ ) × χ e ( t )
This indicates that the gain matrix K ¯ must be designed appropriately to ensure the following requirements:
  • The errors of the vector χ e ( t ) gradually approach to the desired values.
  • For a specified pair of matrices ( A ¯ R 4 × 4 , B ¯ R 4 × 1 ), determine a real matrix K ¯ R 1 × 4 such that
    | A r g ( e i g ( A ¯ B ¯ × K ¯ ) ) | > α × π 2

5.2. FOLQI Controller Design for PV-Module Voltage Regulation

Research on linear quadratic controller for fractional-order systems has been conducted in many papers such as [39]. However, the solutions proposed in this study are complex and rely on time-dependent methods. This section adopts an approach to design FOLQI controllers for fractional-order system (34) that is similar to the methodology used for integer-order systems, as explained in detail in [32,40].
Now, let us consider the plant delineated by the linear fractional-order system (39), wherein our focus centers on minimizing the designated performance index.
J ( χ e , u e ) = 1 2 × 0 ( χ e T ( t ) × Q × χ e ( t ) + u e T ( t ) × R × u e ( t ) ) d t
In this context, R and Q represent weight matrices, both characterized by positive definiteness. The selection of elements within these matrices is meticulous, aimed at achieving a delicate equilibrium between the energy of the control signal u e ( t ) applied at the system input and the energy of the state variables χ e ( t ) . This balance is crucial, as it intricately hinges on the response speed of the system. The optimal selection of Q and R factors allows the controller to smooth the control actions, reduce oscillations, and ensure that the system converges to the MPP gradually and stably, avoiding overshooting, all while optimizing the criterion J.
The optimal gain matrix K ¯ , which minimizes the criterion J, is determined by the following formula [40]:
K ¯ = K k i = K ( 1 ) K ( 2 ) K ( 3 ) k i = R 1 × B ¯ T × P
Here, P is a matrix with positive-definite properties, serving as the solution to the Ricatti equation given by the following formula [40]:
A ¯ T × P + P × A ¯ P × B ¯ × R 1 × B ¯ T × P + Q = 0
The combination of Equations (43) and (47) results in
u e ( t ) = R 1 × B ¯ × P × χ e ( t )
In conclusion, the optimal control strategy for the duty cycle of system (37) can be determined as follows, by treating 0 I × v ^ m p p ( t ) as a disturbance:
u ^ ( t ) = R 1 × B ¯ × P × χ ( t ) = R 1 × B ¯ × P × x ^ ( t ) f I ( t )
The optimal gain matrix ensures that the duty cycle achieves a zero voltage error, i.e., v ^ m p p ( t ) v ^ p v ( t ) = 0 , and guides the system states ( v p v , i L , v o ) towards their target values during steady states. Figure 6 illustrates the proposed FOLQI controller scheme for regulating the voltage of the PV-module.
Designing a FOLQI/IOLQI controller presents a significant challenge, particularly in selecting suitable values for Q and R matrices. Bryson’s rule was used as an initial guideline by normalizing each state with respect to its maximum allowable deviation [41]. In this formulation, the fourth state represents the integral of the tracking error between the reference and the system output and, therefore, directly governs steady-state accuracy. Since the primary control objective is zero steady-state error, this integral state was assigned a nonzero weight, while the remaining states—being internal and not directly constrained by performance requirements—were left unweighted. This led to the selection Q = d i a g ( [ 0 , 0 , 0 , 1 ] ) . The control weighting R = 1 was chosen to provide a reasonable compromise between tracking performance and control effort and was validated through simulation to ensure stable behavior without excessive actuator usage. Considering the obtained parameter vector K ¯ , the eigenvalues of the controlled system presented by ( A ¯ B ¯ × K ¯ ) and the uncontrolled system presented by matrix A ¯ have been calculated. The results indicate that the condition A r g ( e i g ( A ¯ B ¯ × K ¯ ) ) > α × π 2 , as specified in Section 5.1 and in accordance with Lemma 1, is achieved when using the FOLQI controller, with values ranging from 1.7957 to 3.1416. Notably, the stability of the integer-order system under LQI control ( α = 1 ) has been confirmed.
Figure 7 and Figure 8 illustrate the root loci of the characteristic equations for the two control systems, corresponding to fixed and variable resistive load conditions, respectively. In Figure 7, the load resistance is fixed at 20 Ω, while in Figure 8, it varies from 10 Ω to 40 Ω. The figures reveal that the poles of the IOLQI controller exhibit lower damping compared to those of the FOLQI, indicating that the IOLQI system has a more oscillatory response. Conversely, the root loci also show that damping variations with respect to changes in the load are significantly smaller in the IOLQI controller than in the FO-LQI.
In contrast, the uncontrolled system generates a single zero eigenvalue among all eigenvalues, negatively affecting the system response by causing oscillations. This issue cannot be resolved using the traditional P&O method, which depends on incrementing or decrementing the duty cycle, as it fails to eliminate the zero eigenvalues due to its neglect of the system’s key dynamics, unlike our proposed approach.

6. Results of HIL Validation

In this section, an HIL emulator is used to test and verify our new way of controlling solar panels, combining P&O algorithm and FOLQI controller, in comparison to the traditional method using the integer-order LQI method. Figure 9 illustrates the basic parts and signal paths of the HIL simulator used for these different approaches.
In a standard HIL emulator configuration, the complete PV system, comprising the KC200GT PV module and a boost converter linked to a resistive load, is simulated on a computer using MATLAB 2018a software. However, the actual control strategies are implemented on an external microcontroller kit, specifically the TMS320 microcontroller-LaunchPadXL TMS320F28377S Texas Instruments (Dallas, TX, USA) kit in our research. The HIL emulator operates through collaboration between the Host-PC and the target LAUNCHXL-F28377S, connected via a virtual serial COM port [42,43]. In this configuration, the Host-PC transmits measured signals (such as v p v , i L , v o ) to the LAUNCHXL-F28377S Texas Instruments (USA) kit. Upon receiving these signals, the control strategy on the target kit calculates the required duty cycle. Subsequently, the control signal is sent back to the Host-PC to regulate the PV-module output voltage by actuating on the boost converter, and this cycle repeats at each specified sampling time T s .
Once the devices and the host PC have been configured according to the guidelines outlined in [42,43], the HIL simulation plays a crucial role in evaluating the effectiveness of the MPPT strategies. The performance of the PV-system using different MPPT approaches is examined under sudden changes in meteorological conditions and resistive load, with a sampling time of 10 4 s, as illustrated in Figure 10.
The proposed MPPT approach employing FOLQI for PV-module voltage regulation with a voltage step size Δ v of 0.01 volts is compared to one utilizing integer-order derivatives, as well as the conventional P&O method with 0.001 duty-cycle step-size. In Figure 11, the output power responses and duty cycles of the MPPT algorithms are compared using the scenario presented in Figure 10. The analysis demonstrates that the proposed MPPT with the FOLQI controller efficiently tracks the desired MPP with exceptional speed and stability, exhibiting no oscillations, as validated by the root locus plots in Figure 7 and Figure 8 and the discussion in the preceding section. This precise tracking is clearly illustrated in the magnified views of zones 1 to 8 shown on the right side of the same figure. Additionally, the P&O algorithm with the LQI controller delivers highly satisfactory tracking accuracy, with significantly reduced oscillations compared to the standard P&O algorithm.
From Figure 11, it is evident that the decrease in PV-module power at the moments when the load value changes at 0.7, 1.2, and 1.7 s is minimal when our proposal is applied, compared to the other algorithms. The P&O algorithm with LQI controller ranks second, while the conventional P&O algorithm ranks last.
Furthermore, the introduced MPPT algorithm featuring the FOLQI controller establishes a favorable balance, resulting in the absence of duty cycle oscillations, as showcased in the lower-left plot of Figure 11. In stark contrast, the rest of the MPPT algorithms display a divergent pattern with degradation between them, as illustrated in the same figure.
To ensure a fair comparison, we relied on the most commonly used factor, which is the MPPT efficiency (defined as the ratio of the actual power extracted from the PV module to the theoretical maximum available power under varying irradiance and temperature conditions) [11]. Using this criterion, we derived the percentages depicted in the histogram in Figure 12. From these results, it is evident that the proposed algorithm outperforms all others, achieving a percentage of 99.26%, followed by the MPPT algorithm featuring the integer-order LQI controller of 98.38%, and finally, the conventional P&O algorithm of 94.21%.
To further elaborate on the previous results, several performance criteria are employed to evaluate the system in terms of tracking accuracy, energy consumption, and maintenance requirements. The analysis is based on the following criteria:
- Integral absolute error signal (IAE) is a method for evaluating the error between a measured process variable and a desired set point.
I A E ( t ) = 0 e ( t ) × d t = 0 P M a x ( t ) P p v ( t ) × d t
- Integral absolute control signal (IAC) is a method for evaluating the energy consumption of a control signal.
I A C ( t ) = 0 u ( t ) × d t
- Total variation (TV) represents the overall variability of the control signal by measuring the accumulated absolute differences between consecutive signal values over a specified time interval.
T V ( t ) = 0 d u ( t ) d t × d t
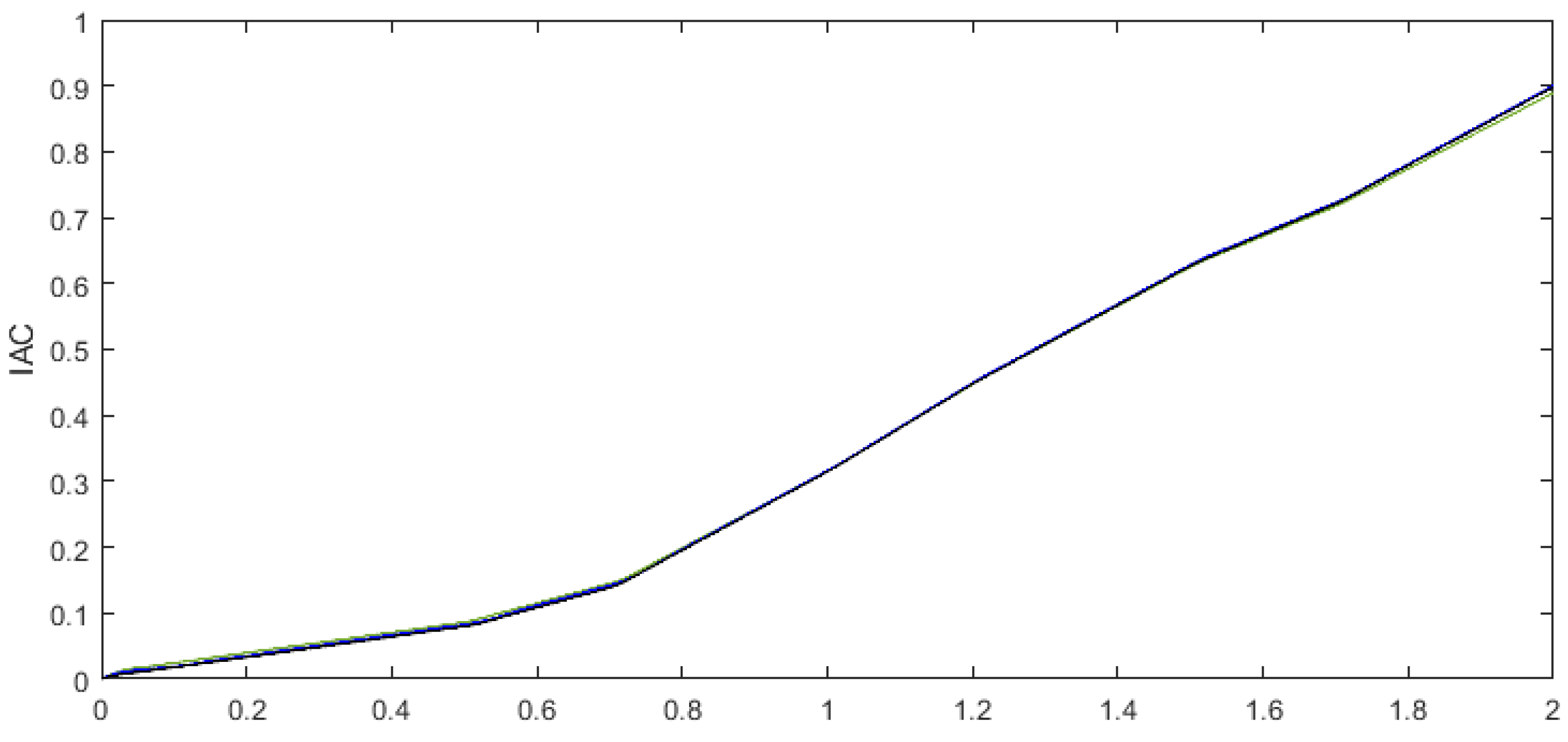
A comparative analysis of the three MPPT control strategies using the IAE(t) as a performance index is illustrated in Figure 13. The results clearly indicate that the two MPPT approaches based on indirect control, namely, LQI and FOLQI, achieve lower IAE(t) values over the entire operating period compared to the classical MPPT method. Moreover, the FOLQI-based approach exhibits the lowest IAE(t) among all strategies. This improvement reflects faster error convergence and a reduced cumulative tracking error, demonstrating the effectiveness and robustness of the proposed controller. Consequently, the proposed method provides enhanced performance in terms of tracking accuracy.
Figure 14 and Figure 15 present the evolution of the performance indices IAC(t) and TV(t), respectively. A lower value of the TV (given by our proposal) indicates reduced overall fluctuations of the control signal, resulting in a smoother control action that is easier to implement and less demanding on the actuator. Such behavior contributes to reduced electrical stress and decreased maintenance requirements. Likewise, a lower integral of absolute control (IAC) reflects reduced control effort, implying lower energy consumption. This is particularly advantageous in large-scale industrial applications, where minimizing energy usage leads to significant operational cost savings.

7. Conclusions

This article investigates the limitations of the classical P&O method when directly applied to PV systems, where the adjustment of the operating point relies on a non-optimal duty cycle determined solely through incremental and decremental steps. These limitations generally result in slow dynamic response and significant steady-state oscillations, mainly due to the sensitivity of the duty-cycle step size to variations in climatic conditions and load. To overcome these drawbacks, an indirect P&O-based solution is proposed, in which the P&O algorithm is combined with a FOLQI controller and a DC-DC FOBC.
Hardware-in-the-loop test results demonstrate that the proposed approach achieves a maximum efficiency of 99.26%, outperforming both the direct P&O method (94.21%) and the indirect P&O approach based on an integer-order boost converter with an LQI controller (98.38%). These results confirm the superior efficiency, robustness, and MPPT performance of the fractional-order-based indirect control strategy.
Nevertheless, the proposed approach presents several limitations that must be acknowledged. In particular, the indirect control methods employing FOLQI or LQI controllers introduce higher implementation complexity and cost compared to the classical P&O method. This is mainly due to the analog realization of the FOBC, which requires additional components. Moreover, the current design relies on simplified small-signal models that neglect certain system dynamics, potentially affecting accuracy. In addition, while HIL validation provides valuable insights, experimental validation on a physical PV system prototype using FOBC has not yet been conducted.
Future work will therefore focus on experimental implementation and validation of the proposed control strategy using a real FOBC prototype. Further research will also include robustness analysis under parameter uncertainties, improved small-signal modeling that accounts for secondary effects and disturbances, and the exploration of alternative fractional orders and controller tuning strategies. These efforts aim to enhance model accuracy, improve controller design, and further strengthen the practical applicability of fractional-order control techniques in PV MPPT systems.

Author Contributions

N.B.: conceptualization, writing—original draft, validation. A.L.: conceptualization, data curation, software. D.B.: investigation, validation. A.D.: visualization, investigation. Y.H.: methodology, formal analysis. V.F.-B. and M.B.: supervision, writing—review and editing. B.B.: resources. W.A., H.M.H.F. and R.A.: review, funding. All authors have read and agreed to the published version of the manuscript.

Funding

This work was supported and funded by the Deanship of Scientific Research at Imam Mohammad Ibn Saud Islamic University (IMSIU) (grant number IMSIU-DDRSP2603).

Institutional Review Board Statement

Not applicable.

Informed Consent Statement

Not applicable.

Data Availability Statement

The data supporting this study’s findings are available from the first author upon reasonable request.

Conflicts of Interest

The authors declare no conflict of interest.

References

  1. Zahedi, A. Solar photovoltaic (PV) energy; latest developments in the building integrated and hybrid PV systems. Renew. Energy 2006, 31, 711–718. [Google Scholar] [CrossRef]
  2. Zainal, S.; Ahmed, J.; Merugu, B.S. The application of soft computing methods for MPPT of PV system: A technological and status review. Appl. Energy 2013, 107, 135–148. [Google Scholar] [CrossRef]
  3. Li, G.; Jin, Y.; Akram, M.W.; Chen, X.; Ji, J. Application of bio-inspired algorithms in maximum power point tracking for PV systems under partial shading conditions—A review. Renew. Sustain. Energy Rev. 2018, 81, 840–873. [Google Scholar] [CrossRef]
  4. Chtouki, I.; Patrice, W.; Malika, Z.; Chakir, H.E.; Motahhir, S.; Choukri, K. Maximum Power Point tracking implementation based on self-learning adaptive GA-Neural controller for standalone PV applications. Results Eng. 2025, 26, 104587. [Google Scholar] [CrossRef]
  5. Malkawi Ahmad, M.A.; Alsaqqa Zuhour, A.B.; Al-Mosa Tareq, O.; JadAllah Wa’el, M.; Sadeddin Mohannad, M.H.; Al-Quraan, A.; AlMashagbeh, M. Maximum power point tracking enhancement for PV in microgrids systems using dual artificial neural networks to estimate solar irradiance and temperature. Results Eng. 2025, 25, 104275. [Google Scholar] [CrossRef]
  6. Ilyas, A.; Ayyub, M.; Khan, M.R.; Husain Mohammed, A.; Jain, A. Hardware implementation of perturb and observe maximum power point tracking algorithm for solar photovoltaic system. Trans. Electr. Electron. Mater. 2018, 19, 222–229. [Google Scholar] [CrossRef]
  7. Ngan, M.S.; Tan, C.W. A study of maximum power point tracking algorithms for stand-alone photovoltaic systems. In Proceedings of the 2011 IEEE Applied Power Electronics Colloquium (IAPEC), Johor Bahru, Malaysia, 18–19 April 2011; pp. 22–27. [Google Scholar]
  8. Kivimäki, J.; Kolesnik, S.; Sitbon, M.; Suntio, T.; Kuperman, A. Revisited perturbation frequency design guideline for direct fixed-step maximum power point tracking algorithms. IEEE Trans. Ind. Electron. 2017, 64, 4601–4609. [Google Scholar] [CrossRef]
  9. Montoya, D.G.; Ramos-Paja Carlos, A.; Giral, R. Improved design of sliding-mode controllers based on the requirements of MPPT techniques. IEEE Trans. Power Electron. 2015, 31, 235–247. [Google Scholar] [CrossRef]
  10. Djilali, A.B.; Bounadja, E.; Yahdou, A.; Benbouhenni, H.; Elbarbary, Z.M.S.; Colak, I.; Al-Gahtani, S.F. Enhanced variable step sizes perturb and observe MPPT control to reduce energy loss in photovoltaic systems. Sci. Rep. 2025, 31, 11700. [Google Scholar] [CrossRef] [PubMed]
  11. Bouarroudj, N.; Benlahbib, B.; Sedraoui, M.; Feliu-Batlle, V.; Bechouat, M.; Boukhetala, D.; Boudjema, F. A new tuning rule for stabilized integrator controller to enhance the indirect control of incremental conductance MPPT algorithm: Simulation and practical implementation. Optik 2022, 268, 169728. [Google Scholar] [CrossRef]
  12. Femia, N.; Petrone, G.; Spagnuolo, G.; Vitelli, M. Optimization of perturb and observe maximum power point tracking method. IEEE Trans. Power Electron. 2005, 20, 963–973. [Google Scholar] [CrossRef]
  13. Femia, N.; Petrone, G.; Spagnuolo, G.; Vitelli, M. A new analog MPPT technique: TEODI. Prog. Photovoltaics Res. Appl. 2010, 18, 28–41. [Google Scholar] [CrossRef]
  14. Chiu, C.-S.; Ouyang, Y.-L.; Ku, C.-Y. Terminal sliding mode control for maximum power point tracking of photovoltaic power generation systems. Sol. Energy 2012, 86, 2986–2995. [Google Scholar] [CrossRef]
  15. Kihal, A.; Krim, F.; Laib, A.; Talbi, B.; Afghoul, H. An improved MPPT scheme employing adaptive integral derivative sliding mode control for photovoltaic systems under fast irradiation changes. ISA Trans. 2019, 87, 297–306. [Google Scholar] [CrossRef] [PubMed]
  16. Oubbati, B.K.; Boutoubat, M.; Rabhi, A.; Belkheiri, M. Experiential integral backstepping sliding mode controller to achieve the maximum power point of a PV system. Control Eng. Pract. 2020, 102, 104570. [Google Scholar] [CrossRef]
  17. Farhat, M.; Barambones, O.; Sbita, L. A new maximum power point method based on a sliding mode approach for solar energy harvesting. Appl. Energy 2017, 185, 1185–1198. [Google Scholar] [CrossRef]
  18. Bouarroudj, N.; Houam, Y.; Djari, A.; Feliu-Batlle, V.; Lakhdari, A.; Benlahbib, B. A Linear Quadratic Integral Controller for PV-Module Voltage Regulation for the Purpose of Enhancing the Classical Incremental Conductance Algorithm. Energies 2023, 16, 4532. [Google Scholar] [CrossRef]
  19. Bennett, T.; Zilouchian, A.; Messenger, R. Photovoltaic model and converter topology considerations for MPPT purposes. Sol. Energy 2012, 86, 2029–2040. [Google Scholar] [CrossRef]
  20. Shi, Y.; Yu, D.; Shi, H.; Shi, Y. A new concept of fractional order cumulant and it-based signal processing in α and/or Gaussian noise. IEEE Trans. Inf. Theory 2020, 67, 1849–1863. [Google Scholar] [CrossRef]
  21. Xu, F.; Lai, Y.; Shu, X.-B. Chaos in integer order and fractional order financial systems and their synchronization. Chaos Solitons Fractals 2018, 117, 125–136. [Google Scholar] [CrossRef]
  22. Rihan Fathalla, A. Numerical modeling of fractional-order biological systems. Abstr. Appl. Anal. 2013, 2013, 816803. [Google Scholar] [CrossRef]
  23. Park, C.; Khater Mostafa, M.A.; Abdel-Aty, A.-H.; Attia Raghda, A.M.; Rezazadeh, H.; Zidan Ahmed, M.; Mohamed, A.-B.A. Dynamical analysis of the nonlinear complex fractional emerging telecommunication model with higher–order dispersive cubic–quintic. Alex. Eng. J. 2020, 9, 1425–1433. [Google Scholar] [CrossRef]
  24. Kalpana, U.; Prasantha, B.D.; Vadivel, R.; Taha, R.; Nallappan, G. Modeling Pandemic Dynamics via Fuzzy Fractional SEIQR Framework with ABC Derivatives: Qualitative Analysis and Computational Approaches. Fractal Fract. 2025, 10, 2. [Google Scholar] [CrossRef]
  25. Elgindy, K.T. Sustainable Water Treatment Through Fractional-Order Chemostat Modeling with Sliding Memory and Periodic Boundary Conditions: A Mathematical Framework for Clean Water and Sanitation. Fractal Fract. 2025, 10, 4. [Google Scholar] [CrossRef]
  26. Mohamed, N.; Abdullah, A.; Nasser, A.A. Optimal Fractional Order PID Controller Design for Hydraulic Turbines Using a Multi-Objective Imperialist Competitive Algorithm. Fractal Fract. 2026, 10, 46. [Google Scholar] [CrossRef]
  27. Villalva, M.G.; Gazoli, J.R.; Ruppert, F.E. Comprehensive approach to modeling and simulation of photovoltaic arrays. IEEE Trans. Power Electron. 2009, 24, 1198–1208. [Google Scholar] [CrossRef]
  28. Villalva, M.G.; De Siqueira, T.G.; Ruppert, E. Voltage regulation of photovoltaic arrays: Small-signal analysis and control design. IET Power Electron. 2010, 3, 869–880. [Google Scholar] [CrossRef]
  29. Podlubny, I. Fractional Differential Equations: An Introduction to Fractional Derivatives, Fractional Differential Equations, to Methods of Their Solution and Some of Their Applications, 1st ed.; Academic Press: Cambridge, MA, USA, 1998; Volume 198. [Google Scholar]
  30. Li, C.; Deng, W. Remarks on fractional derivatives. Appl. Math. Comput. 2007, 187, 777–784. [Google Scholar] [CrossRef]
  31. Oustaloup, A.; Levron, F.; Mathieu, B.; Nanot Florence, M. Frequency-band complex noninteger differentiator: Characterization and synthesis. IEEE Trans. Circuits Syst. I Fundam. Theory Appl. 2002, 47, 25–39. [Google Scholar] [CrossRef]
  32. Martínez-Fuentes, O.; Martínez-Guerra, R. A novel Mittag–Leffler stable estimator for nonlinear fractional-order systems: A linear quadratic regulator approach. Nonlinear Dyn. 2018, 94, 1973–1986. [Google Scholar] [CrossRef]
  33. Monje Concepción, A.; Chen, Y.; Vinagre Blas, M.; Xue, D.; Feliu-Batlle, V. Fractional-Order Systems and Controls: Fundamentals and Applications; Springer Science & Business Media: Berlin/Heidelberg, Germany, 2010. [Google Scholar]
  34. Matignon, D. Stability results for fractional differential equations with applications to control processing. Comput. Eng. Syst. Appl. 1996, 2, 963–968. [Google Scholar]
  35. Wu, C.; Si, G.; Zhang, Y.; Yang, N. The fractional-order state-space averaging modeling of the Buck–Boost DC/DC converter in discontinuous conduction mode and the performance analysis. Nonlinear Dyn. 2015, 79, 689–703. [Google Scholar] [CrossRef]
  36. Chen, X.; Chen, Y.; Zhang, B.; Qiu, D. A modeling and analysis method for fractional-order DC–DC converters. IEEE Trans. Power Electron. 2016, 32, 7034–7044. [Google Scholar] [CrossRef]
  37. Westerlund, S.; Ekstam, L. Capacitor theory. IEEE Trans. Dielectr. Electr. Insul. 1994, 1, 826–839. [Google Scholar] [CrossRef]
  38. Wu, X.; Chen, L.; Shao, S.; Lopes, A.M.; Zhao, H.; Chen, Y. Modeling, analysis and experimental verification of fractional high-order DC-DC converters. Nonlinear Dyn. 2025, 113, 34321–34340. [Google Scholar] [CrossRef]
  39. Agrawal Om, P. A formulation and numerical scheme for fractional optimal control problems. J. Vib. Control 2008, 14, 1291–1299. [Google Scholar] [CrossRef]
  40. Sierociuk, D.; Vinagre Blas, M. Infinite horizon state-feedback LQR controller for fractional systems. In Proceedings of the 49th IEEE Conference on Decision and Control (CDC), Atlanta, GA, USA, 15–17 December 2010; pp. 6674–6679. [Google Scholar]
  41. Okyere, E.; Bousbaine, A.; Poyi Gwangtim, T.; Joseph Ajay, K.; Andrade Jose, M. LQR controller design for quad-rotor helicopters. J. Eng. 2019, 2019, 4003–4007. [Google Scholar] [CrossRef]
  42. Abid, A.; Bakeer, A.; Zellouma, L.; Bouzidi, M.; Lashab, A.; Rabhi, B. Low computational burden predictive direct power control of quasi Z-source inverter for grid-tied PV applications. Sustainability 2023, 15, 4153. [Google Scholar] [CrossRef]
  43. Zaid, S.A.; Mohamed Ihab, S.; Bakeer, A.; Liu, L.; Albalawi, H.; Tawfiq, M.E.; Kassem Ahmed, M. From MPC-based to end-to-end (E2E) learning-based control policy for grid-tied 3L-NPC transformerless inverter. IEEE Access 2022, 10, 57309–57326. [Google Scholar] [CrossRef]
Figure 1. PV system with an indirect control MPPT algorithm using a two-stage control approach.
Figure 1. PV system with an indirect control MPPT algorithm using a two-stage control approach.
Fractalfract 10 00084 g001
Figure 2. Non-linear current–voltage shape of KC200GT PV-array and corresponding linear model at MPP.
Figure 2. Non-linear current–voltage shape of KC200GT PV-array and corresponding linear model at MPP.
Fractalfract 10 00084 g002
Figure 3. Equivalent circuit of PV-array at the point of linearization.
Figure 3. Equivalent circuit of PV-array at the point of linearization.
Fractalfract 10 00084 g003
Figure 4. Flowchart of the P&O algorithm used to search for the optimal PV-module voltage in the indirect MPPT approach.
Figure 4. Flowchart of the P&O algorithm used to search for the optimal PV-module voltage in the indirect MPPT approach.
Fractalfract 10 00084 g004
Figure 5. Flowchart of the conventional direct control method using P&O algorithm for MPPT.
Figure 5. Flowchart of the conventional direct control method using P&O algorithm for MPPT.
Fractalfract 10 00084 g005
Figure 6. Scheme of proposed two stage MPPT algorithm using FOLQI controller for PV-module voltage regulation.
Figure 6. Scheme of proposed two stage MPPT algorithm using FOLQI controller for PV-module voltage regulation.
Fractalfract 10 00084 g006
Figure 7. Root locus plots for IOLQI and FOLQI controlled systems considering fixed value of resistive load.
Figure 7. Root locus plots for IOLQI and FOLQI controlled systems considering fixed value of resistive load.
Fractalfract 10 00084 g007
Figure 8. Root locus plots for IOLQI and FOLQI controlled systems considering variable resistive load.
Figure 8. Root locus plots for IOLQI and FOLQI controlled systems considering variable resistive load.
Fractalfract 10 00084 g008
Figure 9. An HIL simulator schematic for the proposed MPPT methods.
Figure 9. An HIL simulator schematic for the proposed MPPT methods.
Fractalfract 10 00084 g009
Figure 10. Utilized profile of weather conditions and load variation.
Figure 10. Utilized profile of weather conditions and load variation.
Fractalfract 10 00084 g010
Figure 11. PV-module output power and duty cycle using synthesized MPPT approaches: Black line for MPPT based on FOLQI controller, blue line for MPPT based on integer LQI controller, green line for P&O algorithm.
Figure 11. PV-module output power and duty cycle using synthesized MPPT approaches: Black line for MPPT based on FOLQI controller, blue line for MPPT based on integer LQI controller, green line for P&O algorithm.
Fractalfract 10 00084 g011
Figure 12. Comparison of the synthesized MPPT approach with respect to efficiency.
Figure 12. Comparison of the synthesized MPPT approach with respect to efficiency.
Fractalfract 10 00084 g012
Figure 13. Comparison of the synthesized MPPT approach with respect to IAE: Black line for MPPT based on FOLQI controller, blue line for MPPT based on integer LQI controller, green line for P&O algorithm.
Figure 13. Comparison of the synthesized MPPT approach with respect to IAE: Black line for MPPT based on FOLQI controller, blue line for MPPT based on integer LQI controller, green line for P&O algorithm.
Fractalfract 10 00084 g013
Figure 14. Comparison of the synthesized MPPT approach with respect to IAC: Black line for MPPT based on FOLQI controller, blue line for MPPT based on integer LQI controller, green line for P&O algorithm.
Figure 14. Comparison of the synthesized MPPT approach with respect to IAC: Black line for MPPT based on FOLQI controller, blue line for MPPT based on integer LQI controller, green line for P&O algorithm.
Fractalfract 10 00084 g014aFractalfract 10 00084 g014b
Figure 15. Comparison of the synthesized MPPT approach with respect to TV: Black line for MPPT based on FOLQI controller, blue line for MPPT based on integer LQI controller, green line for P&O algorithm.
Figure 15. Comparison of the synthesized MPPT approach with respect to TV: Black line for MPPT based on FOLQI controller, blue line for MPPT based on integer LQI controller, green line for P&O algorithm.
Fractalfract 10 00084 g015
Table 1. Specifications for the used KC200GT PV-array model under standard operating conditions.
Table 1. Specifications for the used KC200GT PV-array model under standard operating conditions.
ParameterValue and Unit
P M P P 200.0240 W
V M P P 26.1 V
I M P P 7.6637 A
V o c 32.8442 V
I s c 8.214 A
R s 0.221 Ω
R p 415.405 Ω
R e q 3.5838 Ω
V e q 53.5652 V
μ 1.3
N s 54
Table 2. Parameters and their corresponding values used in the FOBC.
Table 2. Parameters and their corresponding values used in the FOBC.
ParameterValue and Unit
C 1 1000 μF/s(1−α)
C 2 400 μF/s(1−α)
L5 mH/s(1−α)
R o 20 Ω
Disclaimer/Publisher’s Note: The statements, opinions and data contained in all publications are solely those of the individual author(s) and contributor(s) and not of MDPI and/or the editor(s). MDPI and/or the editor(s) disclaim responsibility for any injury to people or property resulting from any ideas, methods, instructions or products referred to in the content.

Share and Cite

MDPI and ACS Style

Bouarroudj, N.; Lakhdari, A.; Boucherma, D.; Djari, A.; Houam, Y.; Feliu-Batlle, V.; Bettayeb, M.; Benlahbib, B.; Abdulkader, R.; Alfraidi, W.; et al. HIL Implementation of Proposed Fractional-Order Linear-Quadratic-Integral Controller for PV-Module Voltage Regulation to Enhance the Classical Perturb and Observe Algorithm. Fractal Fract. 2026, 10, 84. https://doi.org/10.3390/fractalfract10020084

AMA Style

Bouarroudj N, Lakhdari A, Boucherma D, Djari A, Houam Y, Feliu-Batlle V, Bettayeb M, Benlahbib B, Abdulkader R, Alfraidi W, et al. HIL Implementation of Proposed Fractional-Order Linear-Quadratic-Integral Controller for PV-Module Voltage Regulation to Enhance the Classical Perturb and Observe Algorithm. Fractal and Fractional. 2026; 10(2):84. https://doi.org/10.3390/fractalfract10020084

Chicago/Turabian Style

Bouarroudj, Noureddine, Abdelkader Lakhdari, Djamel Boucherma, Abdelhamid Djari, Yehya Houam, Vicente Feliu-Batlle, Maamar Bettayeb, Boualam Benlahbib, Rasheed Abdulkader, Walied Alfraidi, and et al. 2026. "HIL Implementation of Proposed Fractional-Order Linear-Quadratic-Integral Controller for PV-Module Voltage Regulation to Enhance the Classical Perturb and Observe Algorithm" Fractal and Fractional 10, no. 2: 84. https://doi.org/10.3390/fractalfract10020084

APA Style

Bouarroudj, N., Lakhdari, A., Boucherma, D., Djari, A., Houam, Y., Feliu-Batlle, V., Bettayeb, M., Benlahbib, B., Abdulkader, R., Alfraidi, W., & Hussein Farh, H. M. (2026). HIL Implementation of Proposed Fractional-Order Linear-Quadratic-Integral Controller for PV-Module Voltage Regulation to Enhance the Classical Perturb and Observe Algorithm. Fractal and Fractional, 10(2), 84. https://doi.org/10.3390/fractalfract10020084

Article Metrics

Article metric data becomes available approximately 24 hours after publication online.
Back to TopTop