Event-Based State Estimator Design for Fractional-Order Memristive Neural Networks with Random Gain Fluctuations
Abstract
1. Introduction
2. Problem Formulation and Preliminaries
3. Main Results
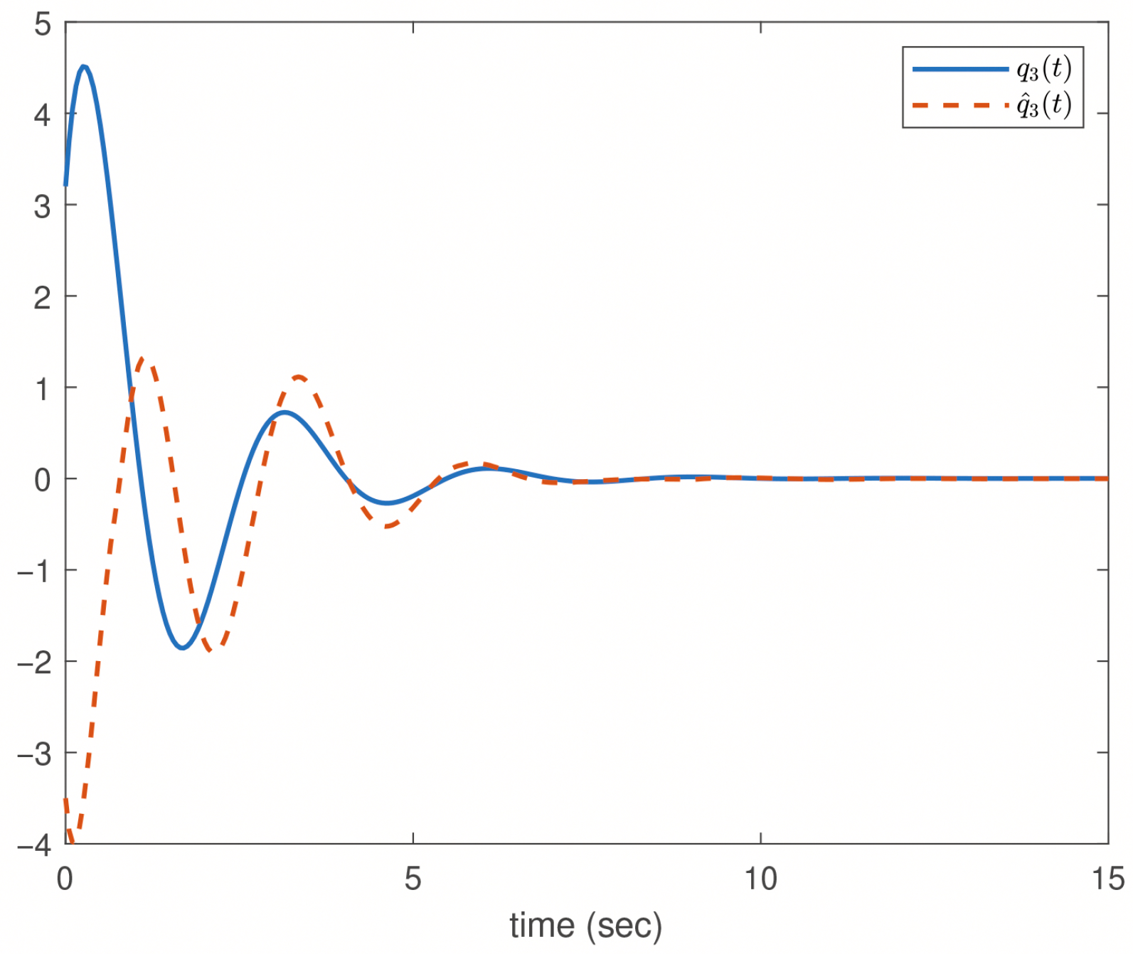
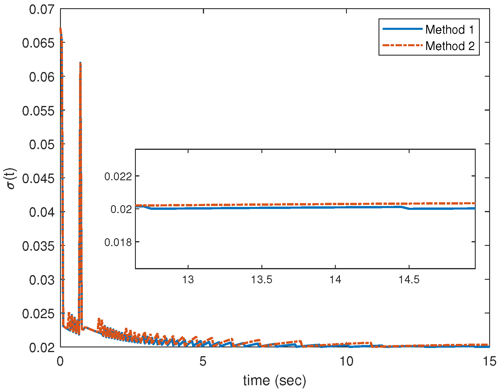
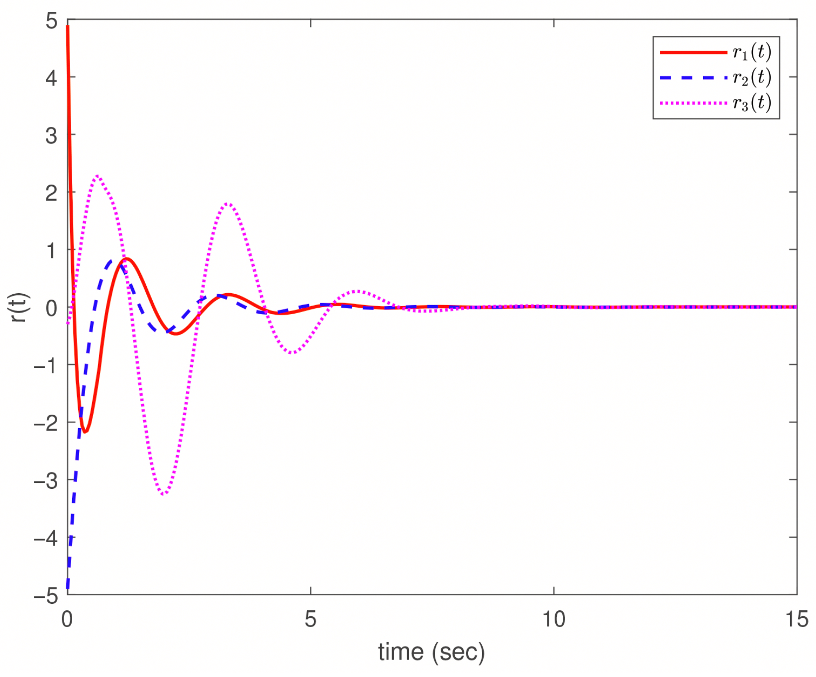
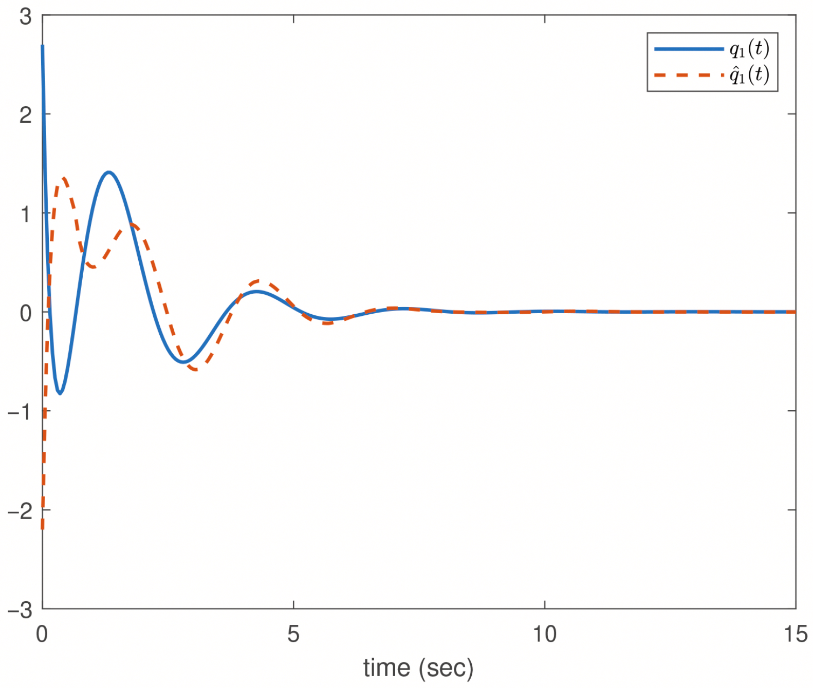
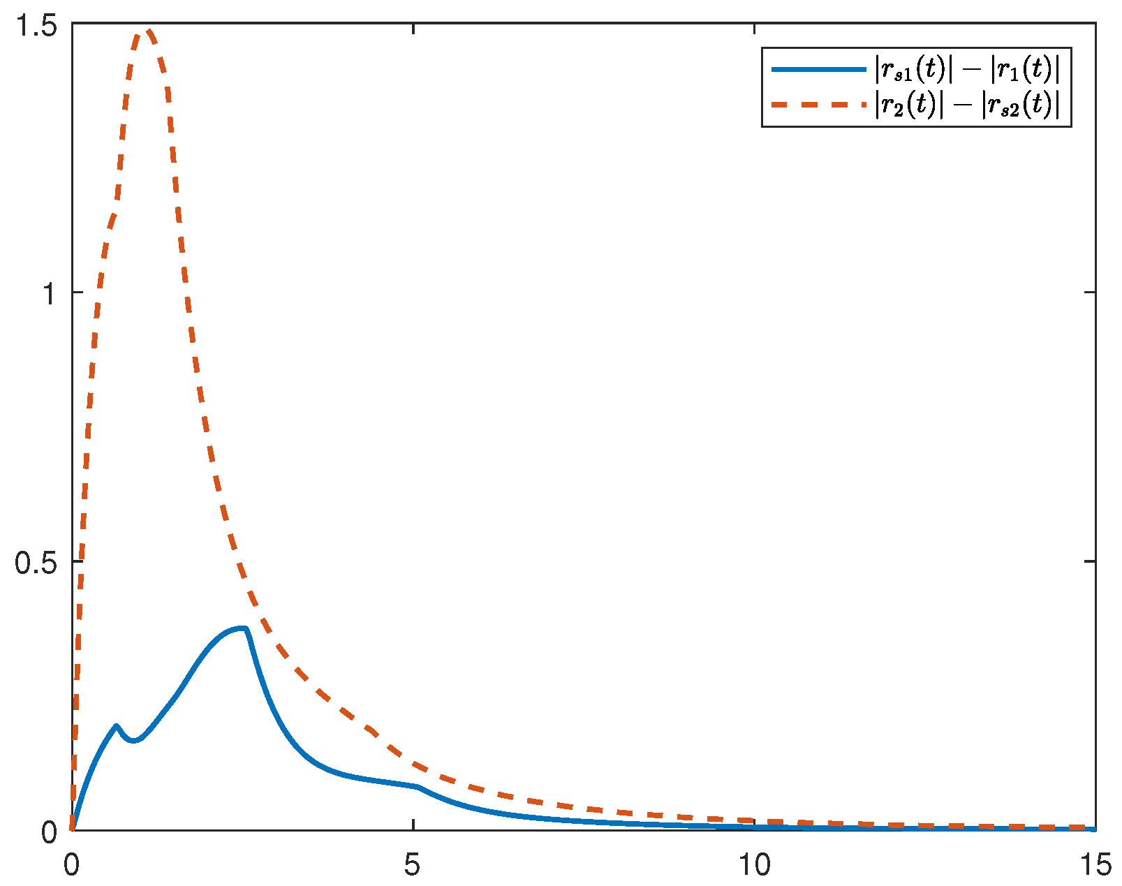
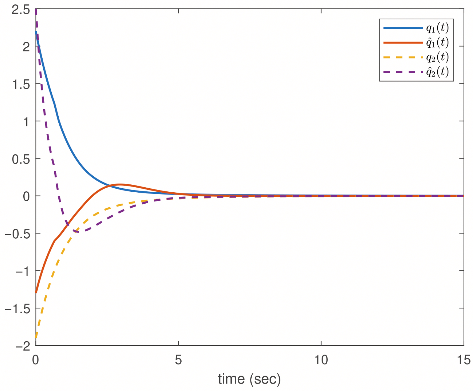
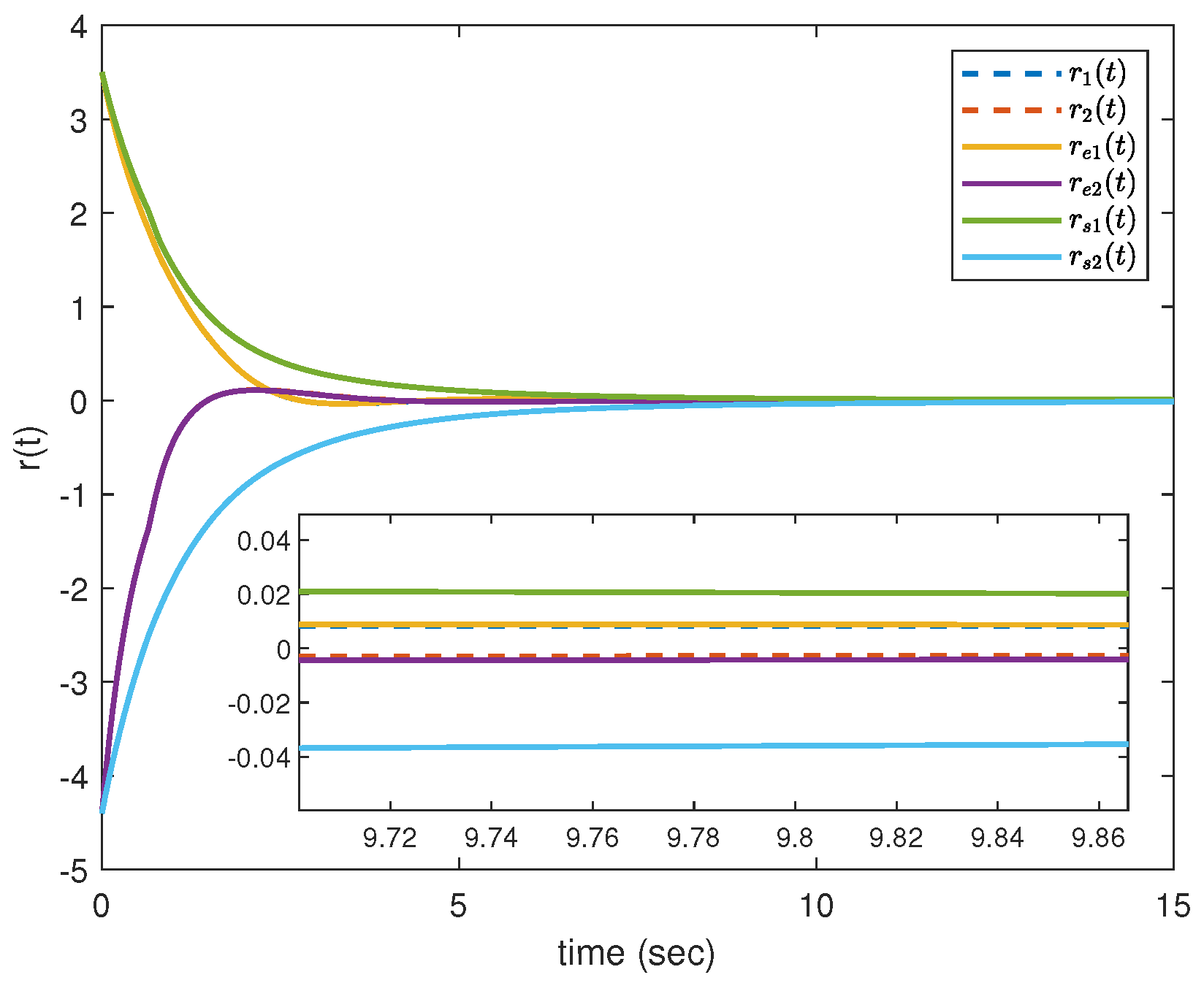
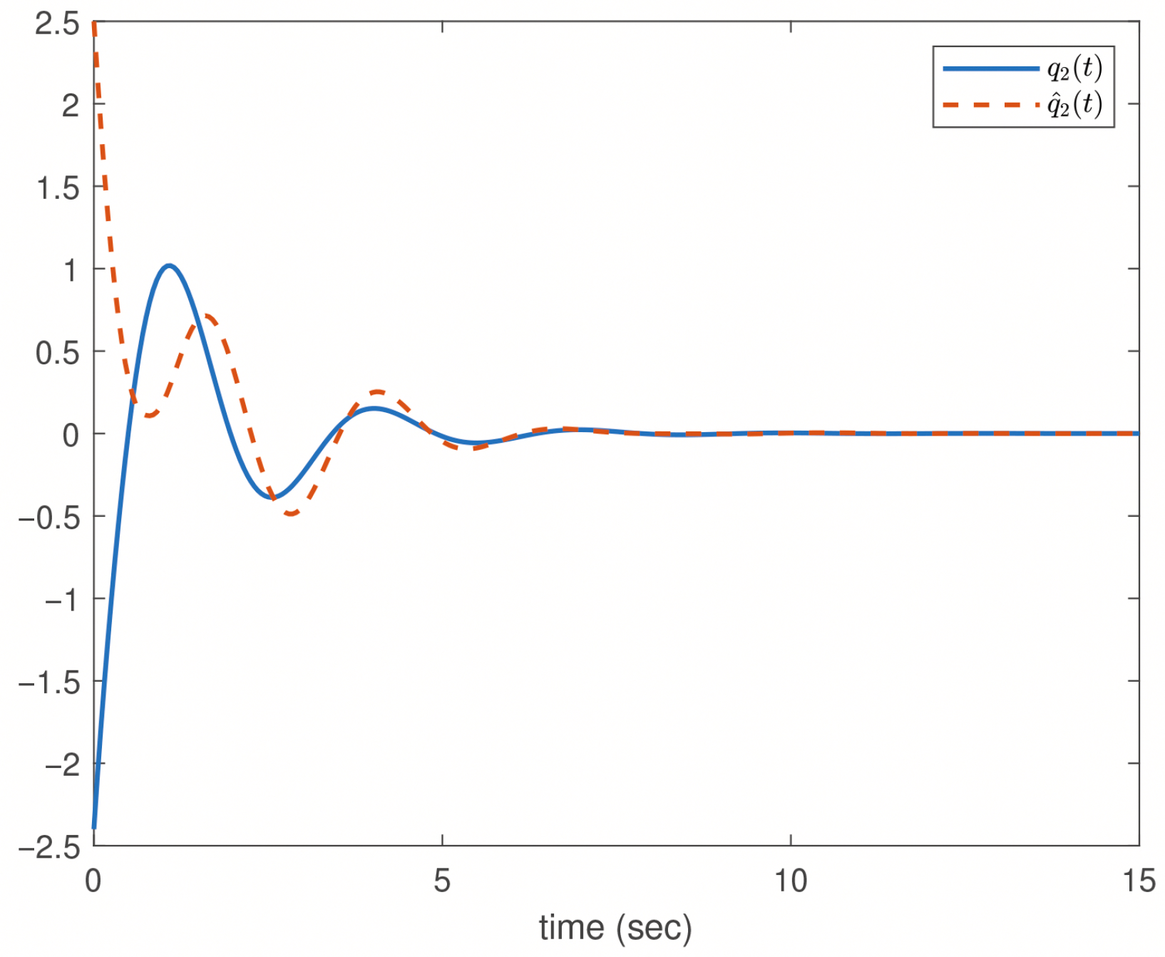
4. Numerical Examples
5. Conclusions
Author Contributions
Funding
Data Availability Statement
Conflicts of Interest
References
- Ni, X.; Goodwine, B. Damage modeling and detection for a tree network using fractional-order calculus. Nonlinear Dyn. 2020, 101, 875–891. [Google Scholar] [CrossRef]
- Riaz, M.; Khan, Z.A.; Ahmad, S.; Ateya, A.A. Fractional-order dynamics in epidemic disease modeling with advanced perspectives of fractional calculus. Fractal Fract. 2024, 8, 291. [Google Scholar] [CrossRef]
- Xia, H.; Ke, Y.; Liao, R.; Sun, Y. Fractional order calculus enhanced dung beetle optimizer for function global optimization and multilevel threshold medical image segmentation. J. Supercomput. 2025, 81, 90–151. [Google Scholar] [CrossRef]
- Farman, M.; Akgül, A.; Saleem, M.U.; Imtiaz, S.; Ahmad, A. Dynamical behaviour of fractional-order finance system. Pramana 2020, 94, 164. [Google Scholar] [CrossRef]
- Liu, P.; Kong, M.; Zeng, Z. Projective Synchronization Analysis of Fractional-Order Neural Networks with Mixed Time Delays. IEEE Trans. Cybern. 2020, 52, 6798–6808. [Google Scholar] [CrossRef] [PubMed]
- Shao, X.; Lu, Y.; Zhang, J.; Lyu, M.; Yang, Y. Quantized Nonfragile State Estimation of Memristor-Based Fractional-Order Neural Networks with Hybrid Time Delays Subject to Sensor Saturations. Fractal Fract. 2024, 8, 343. [Google Scholar] [CrossRef]
- Shen, Y.; Zhu, S.; Liu, X.; Wen, S. Multiple Mittag-Leffler Stability of Fractional-Order Complex-Valued Memristive Neural Networks with Delays. IEEE Trans. Cybern. 2023, 53, 5815–5825. [Google Scholar] [CrossRef]
- Huang, W.; Song, Q.; Zhao, Z.; Liu, Y.; Alsaadi, F.E. Robust stability for a class of fractional-order complex-valued projective neural networks with neutral-type delays and uncertain parameters. Neurocomputing 2021, 450, 399–410. [Google Scholar] [CrossRef]
- Strukov, D.B.; Snider, G.S.; Stewart, D.R.; Williams, R.S. The missing memristor found. Nature 2008, 453, 80–83. [Google Scholar] [CrossRef]
- Durtschi, B.D.; Chrysler, A.M. Overview of RFID Applications Utilizing Neural Networks. IEEE J. Radio Freq. Identif. 2024, 8, 801–810. [Google Scholar] [CrossRef]
- Lin, J.; Li, X.; Ren, B.; Hao, X.; Wang, Q.; Yao, Y. Lightweight Reparameterizable Integral Neural Networks for Mobile Applications. In IEEE Transactions on Neural Networks and Learning Systems; IEEE: New York City, NY, USA, 2025; p. 13. [Google Scholar]
- Loganathan, A.; Kaliyaperumal, G. An adaptive HVS based video watermarking scheme for multiple watermarks using BAM neural networks and fuzzy inference system. Expert Syst. Appl. 2016, 63, 412–434. [Google Scholar] [CrossRef]
- Li, R.; Gao, X.; Cao, J. Non-fragile state estimation for delayed fractional-order memristive neural networks. Appl. Math. Comput. 2019, 340, 221–233. [Google Scholar]
- Fan, Y.; Huang, X.; Wang, Z.; Xia, J.; Shen, H. Quantized Control for Synchronization of Delayed Fractional-Order Memristive Neural Networks. Neural Process. Lett. 2020, 52, 403–419. [Google Scholar] [CrossRef]
- Li, L.; Xu, R.; Lin, J. Mean-square Stability in Lagrange Sense for Stochastic Memristive Neural Networks with Leakage Delay. Int. J. Control Autom. Syst. 2019, 17, 2145–2158. [Google Scholar] [CrossRef]
- Syed Ali, M.; Gunasekaran, N.; Joo, Y.H. Sampled-Data State Estimation of Neutral Type Neural Networks with Mixed Time-Varying Delays. Neural Process. Lett. 2019, 50, 357–378. [Google Scholar] [CrossRef]
- Cheng, J.; Liang, L.; Yan, H.; Cao, J.; Tang, S.; Shi, K. Proportional-Integral Observer-Based State Estimation for Markov Memristive Neural Networks with Sensor Saturations. IEEE Trans. Neural Netw. Learn. Syst. 2022, 35, 405–416. [Google Scholar]
- Li, J.; Dong, H.; Wang, Z.; Bu, X. Partial-Neurons-Based Passivity-Guaranteed State Estimation for Neural Networks with Randomly Occurring Time Delays. IEEE Trans. Neural Netw. Learn. Syst. 2020, 31, 3747–3753. [Google Scholar] [PubMed]
- Mäkilä, P.M.; Paattilammi, J. Non-fragile Robust Controller Design. In Digital Controller Implementation and Fragility: A Modern Perspective; Springer: London, UK, 2001; pp. 161–181. [Google Scholar]
- Shao, X.; Lyu, M.; Zhang, J. Nonfragile estimator design for fractional-order neural networks under event-triggered mechanism. Discret. Dyn. Nat. Soc. 2021, 2021, 6695353. [Google Scholar] [CrossRef]
- Tan, Y.; Xiong, M.; Zhang, B.; Fei, S. Adaptive Event-Triggered Nonfragile State Estimation for Fractional-Order Complex Networked Systems with Cyber Attacks. IEEE Trans. Syst. Man Cybern. Syst. 2022, 52, 2121–2133. [Google Scholar] [CrossRef]
- Zha, L.; Fang, J.-A.; Liu, J.; Tian, E. Event-triggered non-fragile state estimation for delayed neural networks with randomly occurring sensor nonlinearity. Neurocomputing 2018, 273, 1–8. [Google Scholar] [CrossRef]
- Zhang, R.; Zeng, D.; Zhong, S.; Yu, Y. Event-triggered sampling control for stability and stabilization of memristive neural networks with communication delays. Appl. Math. Comput. 2017, 310, 57–74. [Google Scholar] [CrossRef]
- Shao, X.G.; Zhang, J.; Lu, Y.J. Event-based nonfragile state estimation for memristive recurrent neural networks with stochastic cyber-attacks and sensor saturations. Chin. Phys. B 2024, 33, 125–135. [Google Scholar] [CrossRef]
- Xu, B.; Li, B. Event-Triggered State Estimation for Fractional-Order Neural Networks. Mathematics 2022, 10, 325. [Google Scholar] [CrossRef]
- Yu, N.; Zhu, W. Event-triggered impulsive chaotic synchronization of fractional-order differential systems. Appl. Math. Comput. 2021, 388, 125554. [Google Scholar] [CrossRef]
- Li, Q.; Wang, Z.; Sheng, W.; Alsaadi, F.E.; Alsaadi, F.E. Dynamic event-triggered mechanism for H∞ non-fragile state estimation of complex networks under randomly occurring sensor saturations. Inf. Sci. 2020, 509, 304–316. [Google Scholar] [CrossRef]
- Cheng, J.; Liang, L.; Park, J.H.; Yan, H.; Li, K. A Dynamic Event-Triggered Approach to State Estimation for Switched Memristive Neural Networks with Nonhomogeneous Sojourn Probabilities. IEEE Trans. Circuits Syst. I Regul. Pap. 2021, 68, 4924–4934. [Google Scholar] [CrossRef]
- Lu, H.; Xu, Y.; Song, X.; Zhou, W. Adaptive event-triggered H∞ state estimation of semi-Markovian jump neural networks with randomly occurred sensor nonlinearity. Int. J. Robust Nonlinear Control 2022, 32, 6623–6646. [Google Scholar] [CrossRef]
- Shao, X.G.; Zhang, J.; Lu, Y.J. Event-based nonfragile state estimation for memristive neural networks with multiple time-delays and sensor saturations. Int. J. Syst. Sci. 2024, 33, 618–637. [Google Scholar] [CrossRef]
- Wang, F.; Yang, Y. Leader-following consensus of nonlinear fractional-order multi-agent systems via event-triggered control. Int. J. Syst. Sci. 2017, 48, 571–577. [Google Scholar] [CrossRef]
- Podlubny, I. Fractional Differential Equations: An Introduction to Fractional Derivatives, Fractional Differential Equations, to Methods of Their Solution and Some of Their Applications; Academic Press Inc.: San Diego, CA, USA, 1998; Volume 198. [Google Scholar]
- Wang, F.; Yang, Y.; Hu, M.; Xu, X. State estimation for fractional-order neural networks. Optik 2015, 126, 4083–4086. [Google Scholar] [CrossRef]
- Tri, V.V.; Huong, D.C.; Diep, P.N.N. State estimation problem for fractional-order neural networks using event-triggered state observers. Proc. Inst. Mech. Eng. Part I J. Syst. Control Eng. 2022, 237, 1078–1086. [Google Scholar] [CrossRef]
- Arik, S. Global robust stability of delayed neural networks. IEEE Trans. Circuits Syst. I Fundam. Theory Appl. 2003, 50, 156–160. [Google Scholar] [CrossRef]
- Xiong, M.; Tan, Y.; Du, D.; Zhang, B.; Fei, S. Observer-based event-triggered output feedback control for fractional-order cyber–physical systems subject to stochastic network attacks. ISA Trans. 2020, 104, 15–25. [Google Scholar] [CrossRef] [PubMed]
- Feng, T.; Wang, Y.E.; Liu, L.; Wu, B. Observer-based event-triggered control for uncertain fractional-order systems. J. Frankl. Inst. 2020, 357, 9423–9441. [Google Scholar] [CrossRef]
- Liu, J.; Xia, J.; Cao, J.; Tian, E. Quantized state estimation for neural networks with cyber attacks and hybrid triggered communication scheme. Neurocomputing 2018, 291, 35–49. [Google Scholar] [CrossRef]
- Zhang, H.; Zhu, J.; Lu, J.; Wei, Y.; Chu, Y. Adaptive event-triggered control of discrete-time networked systems against randomly occurring infinite distributed delays, random packet losses and sensor saturation. Int. J. Syst. Sci. 2019, 50, 2200–2215. [Google Scholar] [CrossRef]
- Ning, Z.; Wang, T.; Song, X.; Yu, J. Fault detection of nonlinear stochastic systems via a dynamic event-triggered strategy. Signal Process. 2020, 167, 107283. [Google Scholar] [CrossRef]
- Xiong, M.; Ju, G.; Tan, Y. Robust state estimation for fractional-order nonlinear uncertain systems via adaptive event-triggered communication scheme. IEEE Access 2019, 7, 115002–115009. [Google Scholar] [CrossRef]
- Aguila-Camacho, N.; Duarte-Mermoud, M.A.; Gallegos, J.A. Lyapunov functions for fractional order systems. Commun. Nonlinear Sci. Numer. Simul. 2014, 19, 2951–2957. [Google Scholar] [CrossRef]
- Yang, D.; Hu, C.; Wang, Z.; Liang, X. New global stability criteria of neural networks with time delays. In Proceedings of the 2008 7th World Congress on Intelligent Control and Automation, Chongqing, China, 25–27 June 2008; pp. 5317–5320. [Google Scholar]
- Xu, Y.; Yang, C.; Zhou, L.; Ma, L.; Zhu, S. Adaptive event-triggered synchronization of neural networks under stochastic cyber-attacks with application to Chua’s circuit. Neural Netw. 2023, 166, 11–21. [Google Scholar] [CrossRef]














| 0.98 | 0.96 | 0.92 | 0.9 | 0.8 | 0.7 | 0.6 | 0.3 | 0.1 | |
| 60 | 62 | 64 | 65 | 65 | 63 | 61 | 48 | 42 |
Disclaimer/Publisher’s Note: The statements, opinions and data contained in all publications are solely those of the individual author(s) and contributor(s) and not of MDPI and/or the editor(s). MDPI and/or the editor(s) disclaim responsibility for any injury to people or property resulting from any ideas, methods, instructions or products referred to in the content. |
© 2026 by the authors. Licensee MDPI, Basel, Switzerland. This article is an open access article distributed under the terms and conditions of the Creative Commons Attribution (CC BY) license.
Share and Cite
Niu, Q.; Lu, Y.; Shao, X.; Zhang, C.; Zhao, Y.; Zhang, J. Event-Based State Estimator Design for Fractional-Order Memristive Neural Networks with Random Gain Fluctuations. Fractal Fract. 2026, 10, 81. https://doi.org/10.3390/fractalfract10020081
Niu Q, Lu Y, Shao X, Zhang C, Zhao Y, Zhang J. Event-Based State Estimator Design for Fractional-Order Memristive Neural Networks with Random Gain Fluctuations. Fractal and Fractional. 2026; 10(2):81. https://doi.org/10.3390/fractalfract10020081
Chicago/Turabian StyleNiu, Qifeng, Yanjuan Lu, Xiaoguang Shao, Chengguang Zhang, Yibo Zhao, and Jie Zhang. 2026. "Event-Based State Estimator Design for Fractional-Order Memristive Neural Networks with Random Gain Fluctuations" Fractal and Fractional 10, no. 2: 81. https://doi.org/10.3390/fractalfract10020081
APA StyleNiu, Q., Lu, Y., Shao, X., Zhang, C., Zhao, Y., & Zhang, J. (2026). Event-Based State Estimator Design for Fractional-Order Memristive Neural Networks with Random Gain Fluctuations. Fractal and Fractional, 10(2), 81. https://doi.org/10.3390/fractalfract10020081
