Abstract
Sound knowledge of the local distribution and diversity of freshwater snail intermediate hosts and the factors driving the occurrence and abundance of them is crucial to understanding snail-borne parasitic disease transmission and to setting up effective interventions in endemic areas. In this study, we investigated the freshwater snails, water quality parameters, physical characteristics of habitats, predators and competitors, and human activity variables at 102 sites during December 2018 and August 2019 in Shenzhen and adjacent areas in China. We used decision tree models and canonical correspondence analysis to identify the main environmental and biotic factors affecting the occurrence and abundance of snail species. A total of nine species of snail were collected throughout the study area, with Biomphalaria straminea, Sinotaia quadrata, and Physella acuta being the most predominant species. Our study showed that the most important variables affecting the abundance and occurrence of snail species were the presence of predators and competitors, macrophyte cover, chlorophyll-a, substrate type, river depth, and water velocity. In terms of human activities, snail species occurred more frequently and in larger numbers in water bodies affected by human disturbances, especially for sewage discharge, which may reduce the occurrence and abundance of snail predators and competitors. These findings suggest that proper management of water bodies to reduce water pollution may increase the abundance of snail predators and competitors, and should be considered in integrated snail control strategies in the study area.
1. Introduction
Snails are invertebrate animals of the class Gastropoda and are widely distributed in aquatic ecosystems around the world. Approximately 5000 species have been identified in freshwater habitats such as lakes, rivers, streams, ponds, and dams [1,2]. Among these, some freshwater snails have medical and veterinary health importance, serving as vectors of parasitic diseases. Snail-borne diseases are major parasitic diseases that remain important public health issues worldwide, particularly in impoverished countries [3]. Schistosomiasis is an endemic parasitic disease affecting almost 240 million people worldwide, and an additional 700 million people are at risk of infection [4]. Six species of the blood fluke are reported to infect humans, causing schistosomiasis; among these, Schistosoma haematobium, Schistosoma mansoni, and Schistosoma japonicum are the main pathogenic species. Schistosoma eggs are the main pathogenic factors of schistosomiasis; parasitizing on host tissues, they cause the host to develop immunopathological reactions, which lead to the occurrence of urinary and reproductive system inflammation (Schistosoma haematobium) and obstructive diseases or intestinal diseases, liver and spleen inflammation, and liver fibrosis (Schistosoma mansoni and Schistosoma japonicum) [5]. In China, schistosomiasis japonicum is still prevalent in Hubei, Hunan, Jiangxi, Anhui, Jiangsu, Sichuan, and Yunnan provinces, posing a great threat to social and economic development [6]. Angiostrongyliasis cantonensis is another parasitic disease endemic in many areas, including Southeast Asia, the Pacific Islands, parts of South and Central America, and the Caribbean [7,8]. It is a serious disease with eosinophilic encephalitis and meningoencephalitis as the main clinical manifestations [7,9]. By 2012, more than 3000 cases of Angiostrongyliasis cantonensis had been recorded in nearly 300 countries and regions, of which the main outbreaks occurred in endemic areas, especially in China [10]. For example, 160 cases occurred in 2006 in Beijing, six cases occurred in 2007 in Guangdong, and 35 cases occurred from 2007 to 2008 in Yunnan; these intensive infections have aroused great attention among the public [11,12,13].
The distribution of snail-borne diseases largely depends on the spatial distribution of intermediate hosts [14]. It has been proven that snail-borne parasitic disease is endemic in areas where intermediate host snails are identified, while it does not occur in areas without host snails, although imported parasitic disease cases have been detected [15]. Snail distribution and abundance generally depend on various environmental factors, including physical factors such as temperature, precipitation, aquatic macrophyte cover, hydrography, and substrate composition; chemical factors such as pH, electrical conductivity, five-day biochemical oxygen demand (BOD5), chemical oxygen demand, total nitrogen, and total phosphorus; and biological factors such as food, competition, and predator–prey interactions [16,17,18]. However, the relative importance of environmental factors varies considerably in different regions due to the environmental heterogeneity [19], indicating that local surveys are needed to determine the preferred habitats of snail hosts.
A better understanding of the environmental factors affecting the distribution and habitat preferences of snail intermediate hosts is crucial for the effective control and elimination of snail-borne diseases. In Shenzhen and adjacent areas, a few studies have been conducted on the biology of several freshwater snails [20,21,22,23,24,25]. However, the sample sites are very scattered, and the surveyed snails are mainly Biomphalaria straminea and Pomacea canaliculata. Little is known about the distribution of the snails and the main factors affecting the snail abundance in the region, which is unfavorable for promoting comprehensive prevention and control measures for snail-borne diseases. Therefore, in this study, we aimed to (i) identify the local distribution and diversity of freshwater snail intermediate hosts of parasites, and (ii) to identify the biotic and abiotic factors that affect the occurrence and abundance of these snails in Southern China. The findings of this study could be helpful for priority habitat identification and to obtain targets for the prevention and control of snail-borne diseases in this area.
2. Materials and Methods
2.1. Study Area
The study was conducted in the rivers of Shenzhen and the adjacent waters of Dongguan and Huizhou, which are located between latitudes 22°30′54.34″ N and 23°13′53.64″ N and longitudes 113°48′6.77″ E and 114°30′40.26″ E (Figure 1). This area is a subtropical monsoon climate domain, featuring hot and humid summers and mild winters. The averages of annual temperature and annual precipitation are approximately 23.0 °C and 1800 mm/m2, respectively. The precipitation in this area has great seasonal fluctuations, with 96% of rainfall concentrated during the wet season (April to September) and 4% of rainfall in the dry season (October to March) [26]. During recent decades, this area has been subjected to considerable human pressures, which mainly originate from rapid human population growth and enormous urbanization and development. Due to the rapidly developing economy, intensive human activities such as levee construction, pollution discharge, and dredging represent great anthropogenic stressors to the river ecosystems [27].
Figure 1.
The study area and sampled sites in Shenzhen and adjacent areas, South China.
2.2. Malacological Surveys
Malacological surveys were conducted during December 2018 (dry season) and August 2019 (wet season) and were undertaken at 102 sites in the river systems of Shenzhen, Dongguan, and Huizhou cities (Figure 1). Sampling was undertaken by two experienced field collectors using snail scoops. The scoops were composed of a wire mesh measuring 1.5 × 1.5 mm, supported on an iron frame (40 × 30 cm), and mounted on a 1.5-m-long iron handle [28]. At each site, the investigators collected all snails found in a radius of approximately 2 m over a permitted search time of half an hour. Collected snails were transferred to plastic vials containing 10% formaldehyde and transported in plastic containers to the laboratory of the Hubei Provincial Center for Disease Control and Prevention for processing. Snails were identified to species level based on shell morphological characteristics following the published identification guidelines [29] and descriptions from previous reports on snail sightings in the region [30,31]. Information on the 102 sites are listed in Table S1.
2.3. Local Environmental Variables
Physico-chemical water quality measurements were performed both onsite during sampling and in the laboratory. Water temperature (WT), pH, electrical conductivity (Cond), dissolved oxygen (DO), and total dissolved solids (TDS) were measured in the field using a multi-parameter probe (YSI V6620; YSI Company, Yellow Springs, OH, USA). In addition, water samples were collected from each sampling site in polyethylene bottles and transported (in the dark) to the laboratory in an ice-cooled box for other physico-chemical parameter analyses. Total nitrogen (TN), ammonia (NH4-N), nitrate (NO3-N), total phosphorus (TP), orthophosphate (PO4-P), chlorophyll-a (Chl-a), and chemical oxygen demand (COD) were determined according to the Chinese standard method [32] at the laboratory of the Changjiang River Scientific Research Institute. Water depth was measured using a graduated stick calibrated in centimeters. River width, emergent macrophyte width, and floating macrophyte width were determined with a rangefinder. Water velocity was measured using a flowmeter (FP111, Global Water, Sunnyvale, CA, USA). At each sampling site, the substrate was carefully assessed by observation and classified as silt, sand, gravel, pebbles, cobbles, or boulders [33]. Taking the sampling point as the center, we visually estimated the coverage ratio of aquatic plants (emergent, submerged, and floating) by a simple estimation of the coverage ratio of aquatic plants within 500 m. The percentage of aquatic macrophyte cover was classified into four groups: very low (<10%), low (10–35%), moderate (35–65%), and high (>65%) [34].
2.4. Predator and Competitor Survey
Macroinvertebrates were taken from the substrate with a weighted Petersen grab (0.0625 m2) and then passed through a 420 mm sieve. Specimens were manually sorted from sediment on a white porcelain plate and preserved in 10% formalin and then sent to the laboratory for family-level identification according to relevant references [29,35,36,37,38,39]. The collected macroinvertebrates were assigned to functional feeding groups: predators, scrapers, gatherer–collectors, filterer–collectors, and shredders [37,40]. Scrapers and macroinvertebrates belonging to the family Physidae were considered competitors of snails [41]. The invertebrates, such as Dytiscidae beetles (Insecta: Coleoptera) [42], Belostomatidae bugs (Insecta: Hemiptera) [43], Odonates (Insecta: Odonate) [44], Psychodidae (Insecta: Diptera) [45], Hydrophilidae (Insecta: Coleoptera) [46], and Glossiphoniidae leeches (Hirudinea: Rhynchobdellida) [47], were considered snail predators.
2.5. Human Disturbance
Human activities at each surveyed site, such as fishing, shipping, clothes washing, dredging, pollution discharge, farming, and irrigation, were classified by their average disturbance intensity around the area [48]. A score of 1 was awarded for minimal disturbance, 2 for medium disturbance, and 3 for high disturbance.
2.6. Data Analysis
2.6.1. Classification and Regression Tree (CART)
Thirty-two environmental variables (both biotic and abiotic factors) were used to predict the occurrence and abundance of snail species (Table 1). Classification and regression trees (CART) were applied to develop the models. The models tend to predict that the most common species will always be present and the rarest will always be absent [49]. Thus, the frequency of occurrence of snail species of more than 20% was included in the prediction model, as suggested by Yigezu et al. [49] Based on a training set of 102 samples, classification and regression trees were used to develop the models. The classification tree models were built using Weka (version 3.8.5, University of Waikato, New Zealand), applying the J48 algorithm. The J48 algorithm is a Java re-implementation of C4.5, which is well known and has been frequently used over the years [50,51]. The algorithms for the induction of decision trees are based on the top-down induction of decision trees (TDIDT) principle [52]. Likewise, regression tree models were built using Weka and applying the M5 algorithm to relate the abundance of snail species and environmental variables. M5 is a very popular regression tree algorithm; it splits the entire dataset into smaller subsets via the divide and conquer method. This procedure reduces the parameter space into sections (subspaces) and develops a linear regression model in every one of them [53]. Default parameter settings were used to induce the trees, and all of the models were subjected to 10-fold cross-validation [54].
Table 1.
Input variables used for model development: minimum values, maximum values, mean values, and standard deviations.
The percentage of correctly classified instances (CCI, %) [54] and Cohen’s kappa statistics (K) [55] were used to evaluate the performance of the classification trees. CCI is calculated as the percentage of the true predictions; Cohen’s kappa statistic simply measures the proportion of all possible cases of presence or absence that are predicted correctly by a model after accounting for chance predictions. Models with a CCI higher than or equal to 70% and K higher than or equal to 0.4 were considered reliable [56,57,58], while according to Landis and Koch [59], we determined the degree of agreement when Cohen’s kappa was found to be in various ranges, such as ≤0 (poor); 0–0.2 (slight); 0.2–0.4 (fair); 0.4–0.6 (moderate); 0.6–0.8 (substantial), and 0.8–1 (almost perfect).
2.6.2. Canonical Correspondence Analysis (CCA)
To elucidate the relationships between different snail species and environmental variables, a canonical correspondence analysis (CCA) was performed. The CCA was restricted to those sites with complete data records and where at least one snail species existed (n = 70). The forward selection method was used to screen environmental factors, and the Monte Carlo method was used to test the significance of environmental variables (999 unrestricted permutations). The CCA was conducted in the R software package, version 3.6.2 (R Foundation for Statistical Computing; Vienna, Austria), using the package “vegan” [60].
3. Results
3.1. Environmental Conditions
In general, there were some differences in water quality between different sampling periods. The physical habitat conditions, such as water temperature, river depth, and water velocity, were significantly different between the wet and dry seasons; however, the river width and substrate type did not differ between the wet and dry seasons. According to the Chinese standard “Environmental quality standards for surface water (GB3838-2002)”, the water quality of the sampling sites in the dry season was in the inferior V class, and 69.2% of the sampling sites’ water quality in the wet season was in the inferior V class. The main over-standard items were total nitrogen (TN) and total phosphorus (TP). The maximum total nitrogen (TN) and total phosphorus (TP) contents were up to 27.50 mg/L and 2.97 mg/L, respectively, which are 13.3 times and 7.4 times the value corresponding to each Class V water quality standard.
3.2. Occurrence and Abundance of Freshwater Snails
A total of 5238 freshwater snails were collected from 102 different sampling sites. The snails were encountered in 70 sampling sites (68.6%). Collected snails were found belonging to six families (Viviparidae, Physidae, Lymnaeidae, Planorbidae, Semisulcospiridae, and Ampullariidae) and nine species (Table 2); all of them are intermediate hosts of parasites. The nine species included Sinotaia quadrata, Cipangopaludina chinensis, and Physella acuta (all of which are intermediate hosts of Angiostrongylus cantonensis); Sinotaia limnophila (the intermediate host of Echinostoma revolutum); Radix auricularia (intermediate host of Angiostrongylus cantonensis and Fasciola hepatica); Biomphalaria straminea (the intermediate host of Schistosoma mansoni and Angiostrongylus cantonensis); Semisulcospira cancellata (the intermediate host of Angiostrongylus cantonensis, Clonorchis sinensis, and Paragonimus westermani); Semisulcospira libertina (the intermediate host of Paragonimus westermani), and Pomacea canaliculata (the intermediate host of Angiostrongylus cantonensis, Echinostoma revolutum, and Gonathostoma spinigerum).
Table 2.
Freshwater gastropod species found in the study area that can transmit parasitic diseases and the parasites they can carry.
Among all genera of snail species collected, B. straminea was the predominant snail species, accounting for 54.7% of the total number of snails, and it was encountered in 31.4% of the sampling sites. Sinotaia quadrata was the second most common snail species, accounting for 13.0% of collected snails, and occurred in 25.5% of the surveyed sites. Although P. acuta accounted for only 8.6% of the snail population, it was found with a frequency of occurrence of 22.5% in all surveyed sites. The least common snail species were P. canaliculata, S. limnophila, and C. chinensis, which were found in <10% of the sampling sites (Table 3).
Table 3.
Occurrence and abundance of freshwater snail species at 102 sampling stations in the study area. All collected snails are intermediate hosts of parasites. The frequency of occurrence is the proportion of the number of sampling sites where the snails appear to the total number of sampling sites (n = 102).
3.3. CART Analysis
3.3.1. Variables of Importance
Thirty-two environmental variables were applied to predict the presence/absence of snail species whose frequency of occurrence was higher than 20% (Table 3); these are B. straminea, S. quadrata and P. acuta. From the induced process of decision tree construction, we were able to obtain the importance of different variables of the three species (Figures S1–S3). Thus, the comprehensive variable importance could be obtained from the arithmetic means of these three species (Figure 2). According to Figure 2, the most important environmental variables were predators’ occurrence (12.0), emergent macrophyte cover (7.0), and chlorophyll-a (6.5). In addition, the importance values for pollution discharge, substrate type, competitors’ occurrence, river depth, and water velocity in the classification tree models were 4.9, 4.6, 3.6, 2.8, and 2.7, respectively. However, some of the chemical water quality variables’ importance values, such as those for DO, pH, TP, Cond, and COD, were less than 2.0 and thus they were less critical for explaining the occurrence of snail species.
Figure 2.
Overview of importance of the different input variables used in the decision tree models to model the presence or absence of each freshwater snail species.
The classification tree model for B. straminea is shown in Figure 3. This tree has nine leaves and fifteen branches. The classification tree selected predators’ appearance as the root of the tree, which is considered the most important variable by which to predict the occurrence of B. straminea. That is suggested B. straminea was absent in the presence of predators. In addition, B. straminea was often present in sites where there was lower emergent canopy cover, shallow water habitats, and high chlorophyll-a levels (>14.62 μg/L).
Figure 3.
Classification tree model predicting the presence or absence of Biomphalaria straminea.
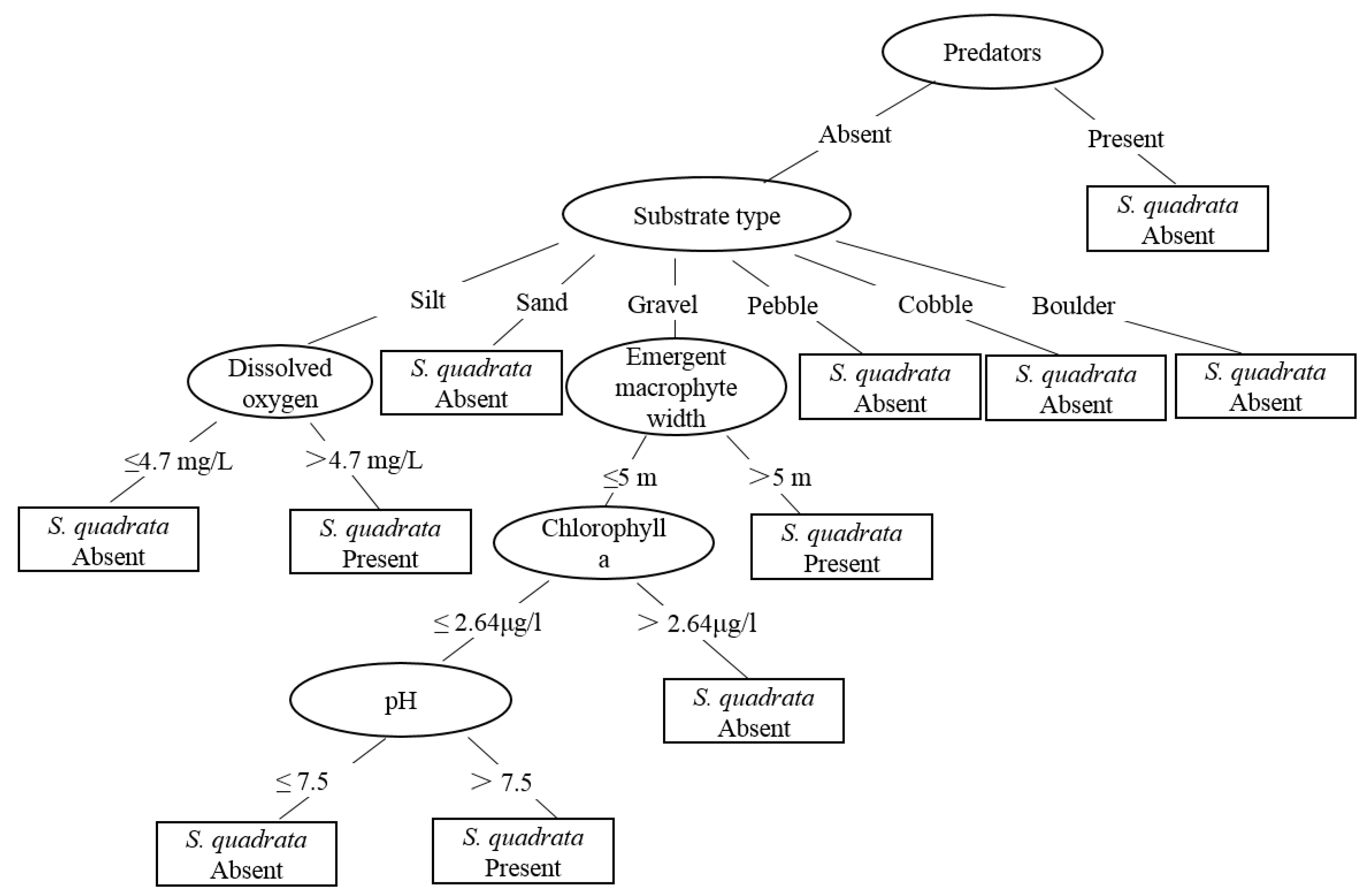
Figure 4 shows the classification tree model information for S. quadrata. The tree has eleven leaves and seventeen branches. The emergence of S. quadrata was mainly affected by the absence of predators. Sinotaia quadrata was usually found in environments with high oxygen concentrations (>4.7 mg/L). In addition, S. quadrata favored wide emergent macrophyte values (>5 m) and an alkaline environment (pH > 7.5).
Figure 4.
Classification tree model predicting the presence or absence of Sinotaia quadrata.
The classification tree model for P. acuta has eleven leaves and seventeen branches (Figure 5). Here, predators’ appearance was selected as the root of the tree and was considered the most important variable to predict the occurrence of this snail. Physella acuta prefer to inhabit a coarse-grained benthic environment. However, high conductivity and concentration of total nitrogen, in addition to pollution discharge environment, were preferable regarding the occurrence of P. acuta.
Figure 5.
Classification tree model predicting the presence or absence of Physella acuta.
3.3.2. Model Performance Evaluation
The model performance based on the CCI and Cohen’s kappa statistic (K) for the three species of snails is presented in Figure 6. According to the CCI, B. straminea, S. quadrata, and P. acuta had very good predictions (CCI > 70%). Among these, B. straminea had the highest model predictive performance, with a CCI value of 78%. However, B. straminea and S. quadrata were predicted accurately based on Cohen’s kappa statistic (K ≥ 0.4), and P. acuta had fair predictive performance with K = 0.32.
Figure 6.
Overview of the average predictive performance of each classification tree model and the variation in the model based on CCI and Cohen’s kappa.
3.4. CCA Analysis
Selected variables found to be relevant for the CCA were the predator and competitor abundance, emergent macrophyte cover, chlorophyll-a, pollution discharge, and substrate type (Figure 7). The first axis was positively correlated mainly with predator and competitor abundance, but negatively correlated with emergent macrophyte cover. The second axis was negatively correlated mainly with chlorophyll-a and pollution discharge. According to Figure 7, most of the snail species were negatively correlated with predators and competitors. However, P. canaliculata was positively correlated with emergent macrophyte cover and S. libertina was positively correlated with chlorophyll-a.
Figure 7.
Canonical correspondence analysis ordination plot of snail species and predictor variables.
4. Discussion
A fundamental understanding of the ecology of snail intermediate hosts is essential to plan and implement effective snail-borne disease control strategies [71]. In our study, we used a decision tree model to identify the most important environmental variables affecting snail distribution in the rivers of Shenzhen and adjacent areas in China. The kappa (K) values show that the models had fair to moderate predictive performance, indicating that certain snail species have clear environmental requirements within the studied habitat gradient. The results show that the occurrence of predators and competitors, canopy cover, chlorophyll-a, pollution, substrates, water depth, and velocity are the main variables by which to determine the abundance and distribution of snail intermediate hosts of parasites. Moreover, the canonical correspondence analysis (CCA) obtained similar results.
Our results indicate that biological factors such as predators and competitors should be given priority in terms of snail occurrence and abundance; these may inhibit snail populations through predation and competition [49]. Younes et al. [44] pointed out that the density of snails is related to the predation activities of their predators. Several studies have suggested that benthic invertebrates belonging to the orders Coleoptera, Diptera, Odonata, Hirudata, and Hemiptera play a role in significantly reducing populations and could be considered in snail control strategies [44,46]. During the snail sampling, we noted large numbers of fish around some sample sites; however, their species, quantity, and size have not been surveyed in detail. Many studies [72,73,74,75,76] have suggested that fish predators can dramatically alter the population dynamics and diversity of snail species; this should be given more attention in future research.
Aquatic macrophyte cover was another important factor affecting the distribution of freshwater snails [77,78]. It was found that macrophyte coverage had an important influence on snail occurrence and abundance in our study. Abundant macrophytes could provide sufficient food and spawning sites for snails. Many snails were omnivorous species that could feed on large numbers of aquatic plants, and their growth rate is related to the abundance of plants on which they feed [79]. Moreover, macrophytes could provide a refuge for snails to avoid predation by fish and other large animals, as well as the adverse effects of the current and wind [80]. In addition, macrophytes produce dissolved oxygen through photosynthesis and could create better habitat conditions for aquatic macroinvertebrates [81,82].
Chlorophyll-a is an important index of phytoplankton biomass, and its content could reflect the nutritional status of the water body, which is a key parameter for water environment research [83]. We observed that the concentration of chlorophyll-a was between 0.52 and 31.43 μg/L, with an average value of 6.16 μg/L. Phytoplankton play an important role in snails’ diets. Our study shows that chlorophyll-a in water has an important impact on snail occurrence and abundance. A high concentration of chlorophyll-a indicated high phytoplankton content in the water column, which could provide sufficient food for the growth and development of snails. For some snail species, such as B. straminea and P. acuta, these snails were present in large numbers at suitable concentrations of chlorophyll-a, even in the absence of macrophyte.
As shown in Figure 7, the occurrence of most snail species is strongly correlated with human disturbance factors such as sewage discharge. Shenzhen and its neighboring areas are economically developed and densely populated [84], with a huge amount of daily sewage discharge, and some sewage may be directly discharged into rivers without treatment [85]. In addition, the reclaimed water treated by wastewater treatment plants is still high in nutrient content. Human disturbance, especially the high concentration of organic matter and dissolved ions in sewage discharge, provides abundant nutrients for phytoplankton and algae, which increases the content of chlorophyll-a in the water and provides sufficient food for snails. Moreover, the ions in wastewater discharge, such as calcium ions, are also a key component in snail shell growth and development [86]. These factors contribute to the presence of snail species in wastewater discharge, which has been confirmed by previous reports [18,87,88]. Biomphalaria spp., belonging to Pulmonata, are better adapted to harsher environmental conditions because they can absorb atmospheric air through a vascularized mantle cavity [30]. Since most other freshwater vertebrate and invertebrate fauna cannot cope with low oxygen levels, air-breathing snails are released from competition and predation pressures in hypoxic habitats, which increases their probability of occurrence and abundance [49]. A study by Pinto et al. [89] showed that the discharge of untreated sewage has brought about algal blooms and aquatic macrophyte proliferation in the Pampulha reservoir in Brazil, which contributes to the establishment of high densities of snails in the water body.
In our study, it was found that the river substrate type was one of the key factors affecting the species and abundance of snails. In the investigated rivers, the species and number of snails were the largest in mixed pebbles and gravels. This may have been due to the heterogeneity of the riverbed substrate, which generated the diversity of the spatial distribution of water flow and nutrients and contributed to a plentiful habitat environment [90], thus increasing the occurrence of freshwater snails. In addition, our survey also found that there were fewer snails in sandy environments. This was mainly because, under the same water flow conditions, sand was more easily disturbed than gravel, pebbles, and silt, and had poor stability, which causes severe disturbance to the living environments of benthic invertebrates [91]. Our findings are consistent with the observations of Jowett [92], who found that benthic macroinvertebrate assemblages are greatly dependent on the streambed stability at the reach scale.
Water depth and velocity are also key variables as determinants of snail occurrence. Beisel et al. [93] pointed out that, in addition to the substrate, the water depth and velocity are relatively more important physical factors affecting the community structure of benthic invertebrates. Our observations indicate that almost all the snails in this area prefer to live in shallow water, and it was difficult to find traces of them if the depth was over 40 cm. The shallow water was generally rich in aquatic plants, phytoplankton, and organic matter, which provide abundant food for freshwater snails. However, Mandahl-Barth [94] demonstrated that Biomphalaria smithi could be found at a depth of 4.3 m in Lake Edward, Uganda, and Biomphalaria choanomphala at 12.2 m in Lake Victoria, Uganda. Freitas [95] observed Biomphalaria glabrata survival at a depth of 4~5 m at the bottom of the Lagoa Santa in Brazil. In our study, it was difficult to determine whether the water depth affected the snail distribution and to what extent, although they appear to prefer shallow waters [18]. Thus, in future studies, further efforts should be devoted to determining the quantitative relationship between the distribution of snails and water depth in Shenzhen and adjacent areas to better understand the snail ecology. Snails often inhabit marshes, puddles, canals, ponds, and rivers with slowly running or stagnant water. Fast-running water appears to hinder their predation and the establishment of breeding colonies of snails [96]. Moreover, an excessive current flow would directly flush away the snails and reduce the abundance of the snail species; these phenomena were commonly observed during the investigation in the wet season.
In this study, snails tended to occur at high frequency and were abundant in water bodies with high human activity, such as sewage discharge. The high concentration of organic matter and ions in these polluted waters provided favorable conditions for snail growth and propagation. Our observations also indicated snails with fewer species and smaller numbers in clean water, which were less affected by anthropogenic disturbances. These water bodies host various predators and competitors of invertebrates, such as Coleoptera, Odonata, Hirudinae, and Hemiptera, whose presence significantly inhibits snail density [44]. Several studies have shown that these invertebrate assemblages are responsible for a significant reduction in snail populations that could be considered in integrated snail control measures [46]. Therefore, comprehensive snail control strategies should give priority to reducing the occurrence and abundance of hosts among freshwater snails in order to control the spread of snail-borne diseases at the local scale. This suggests that the proper management of water bodies to reduce water pollution may be one of the most suitable strategies for the comprehensive control of snail-borne diseases in Shenzhen and adjacent areas.
5. Conclusions
In this study, a total of nine species of snail were collected throughout Shenzhen and the adjacent region. It was found that Biomphalaria straminea (31.4%) was the most abundant snail species, followed by Sinotaia quadrata (25.5%) and Physella acuta (22.5%). Decision tree models and canonical correspondence analysis showed that the water quality, physical habitat characteristics, and biotic factors were found to be the main variables determining the occurrence and abundance of snail species in the study area. This study also revealed that water bodies disturbed by human activities such as sewage discharge are more likely to host snails and in larger numbers than undisturbed waters, as more snail predators and competitors are present in clean water. Thus, it is recommended to reduce the water pollution in river ecosystems, given that the water pollution is conducive to the presence of snails. The findings of this study could be helpful to inform effective interventions to prevent and control snail-borne diseases in this area.
Supplementary Materials
The following supporting information can be downloaded at: https://www.mdpi.com/article/10.3390/tropicalmed7120426/s1, Table S1: Investigated sites are shown (XLSX); Figures S1–S3: Overview of importance of the different input variables used in the decision tree models to model the presence or absence of Biomphalaria straminea, Sinotaia quadrata and Physella acuta, respectively (DOCX).
Author Contributions
F.M. and J.W. designed the research and supervised the study. F.M., J.W. and S.L. analyzed the data and wrote the paper. J.W. and S.L. revised the paper and provided critical comments. X.L., Y.Y. and Y.G. assisted in the editing of the paper. X.L., Y.Y., Y.G., K.Z., Z.C. and Y.Z. revised and approved the final paper and accept accountability for all aspects of the work. All authors have read and agreed to the published version of the manuscript.
Funding
This study was supported by the Open Foundation of Key Laboratory of Parasite and Vector Biology, Ministry of Health (Grant No. WSBKFKT-201707), the National Natural Science Foundation of China (No. 51809012; No. 32161143036); the National Key Research and Development Program of China (Nos. 2021YFC2300800, 2021YFC2300803). The funders had no role in the study design, data collection and analysis, decision to publish, or preparation of the paper.
Institutional Review Board Statement
Not applicable.
Informed Consent Statement
Not applicable.
Data Availability Statement
Not applicable.
Conflicts of Interest
The authors declare that they have no conflict of interest.
References
- Strong, E.E.; Gargominy, O.; Ponder, W.F.; Bouchet, P. Global diversity of gastropods (Gastropoda; Mollusca) in freshwater. In Freshwater Animal Diversity Assessment; Developments in Hydrobiology; Balian, E.V., Lévêque, C., Segers, H., Martens, K., Eds.; Springer: Dordrecht, The Netherlands, 2007; Volume 198, pp. 149–166. [Google Scholar]
- Soldánová, M.; Selbach, C.; Kalbe, M.; Kostadinova, A.; Sures, B. Swimmer’s itch: Etiology, impact, and risk factors in Europe. Trends Parasitol. 2013, 29, 65–74. [Google Scholar] [CrossRef]
- Lu, X.T.; Gu, Q.Y.; Limpanont, Y.; Song, L.G.; Wu, Z.D.; Okanurak, K.; Lv, Z.Y. Snail-borne parasitic diseases: An update on global epidemiological distribution, transmission interruption and control methods. Infect. Dis. Poverty 2018, 7, 28. [Google Scholar] [CrossRef]
- Gray, D.J.; McManus, D.P.; Li, Y.; Williams, G.M.; Bergquist, R.; Ross, A.G. Schistosomiasis elimination: Lessons from the past guide the future. Lancet Infect. Dis. 2010, 10, 733–736. [Google Scholar] [CrossRef] [PubMed]
- Wang, M.L.; Liu, B.X. Advances in the characteristics of Schistosomiasis infection and its immunopathological mechanism. J. Microbiol. 2020, 40, 109–113. (In Chinese) [Google Scholar]
- Xu, J.; Li, S.Z.; Zhang, L.J.; Bergquist, R.; Dang, H.; Wang, Q.; Lv, S.; Wang, T.P.; Lin, D.D.; Liu, J.B.; et al. Surveillance-based evidence: Elimination of schistosomiasis as a public health problem in the Peoples’ Republic of China. Infect. Dis. Poverty 2020, 9, 63. [Google Scholar] [CrossRef]
- Barratt, J.; Chan, D.; Sandaradura, I.; Malik, R.; Spielman, D.; Lee, R.; Marriott, D.; Harkness, J.; Ellis, J.; Stark, D. Angiostrongylus cantonensis: A review of its distribution, molecular biology and clinical significance as a human pathogen. Parasitology 2016, 143, 1087–1118. [Google Scholar] [CrossRef] [PubMed]
- Song, L.G.; Wang, X.W.; Yang, Z.; Lv, Z.Y.; Wu, Z.D. Angiostrongylus cantonensis in the vector snails Pomacea canaliculata and Achatina fulica in China: A meta-analysis. Parasitol. Res. 2016, 115, 913–923. [Google Scholar] [CrossRef]
- Liao, Y.; Sun, X.; Wu, Z.D. Advances in pathogenic mechanisms of Angiostrongylus cantonensis infection. Chin. J. Schistosomiasis Control 2019, 31, 98–102. [Google Scholar]
- Puthiyakunnon, S.; Chen, X. Angiostrongylus. In Biology of Foodborne Parasites; Xiao, L., Ryan, U., Feng, Y., Eds.; CRC Press: Boca Raton, FL, USA, 2015; pp. 235–254. [Google Scholar]
- Lv, S.; Zhang, Y.; Liu, H.X.; Hu, L.; Yang, K.; Steinmann, P.; Chen, Z.; Wang, L.Y.; Utzinger, J.; Zhou, X.N. Invasive snails and an emerging infectious disease: Results from the first national survey on Angiostrongylus cantonensis in China. PLoS Negl. Trop. Dis. 2009, 3, e368. [Google Scholar] [CrossRef]
- Deng, Z.H.; Cai, J.S.; Lin, R.X.; Pei, F.Q.; Cui, H.R.; Ou, Y.; Gao, X.X.; Wang, K.; Zhou, S.Q.; Xie, Y.M. The first local outbreak of Angiostrongylus cantonensis infection In Guangdong province. South China J. Prev. Med. 2007, 33, 17–20. (In Chinese) [Google Scholar]
- Lv, S.; Zhang, Y.; Chen, S.R.; Wang, L.B.; Fang, W.; Chen, F.; Jiang, J.Y.; Li, Y.L.; Du, Z.W.; Zhou, X.N. Human angiostrongyliasis outbreak in Dali, China. PLoS Negl. Trop. Dis. 2009, 3, e520. [Google Scholar] [CrossRef] [PubMed]
- Sangwan, A.K.; Jackson, B.; De Glanville, W.; Pfeiffer, D.U.; Stevens, K.B. Spatial analysis and identification of environmental risk factors affecting the distribution of Indoplanorbis and Lymnaea species in semi-arid and irrigated areas of Haryana, India. Parasit. Epidemiol. Control 2016, 1, 252–262. [Google Scholar] [CrossRef] [PubMed]
- Ross, A.G.; Bartley, P.B.; Sleigh, A.C.; Olds, G.R.; Li, Y.; Williams, G.M.; McManus, D.P. Schistosomiasis. N. Engl. J. Med. 2002, 346, 1212–1220. [Google Scholar] [CrossRef] [PubMed]
- Gilioli, G.; Schrader, G.; Carlsson, N.; van Donk, E.; van Leeuwen, C.H.; Martín, P.R.; Pasquali, S.; Vilà, M.; Vos, S. Environmental risk assessment for invasive alien species: A case study of apple snails affecting ecosystem services in Europe. Environ. Impact Assess. Rev. 2017, 65, 1–11. [Google Scholar] [CrossRef]
- Mereta, S.T.; Boets, P.; Bayih, A.A.; Malu, A.; Ephrem, Z.; Sisay, A.; Endale, H.; Yitbarek, M.; Jemal, A.; De Meester, L.; et al. Analysis of environmental factors determining the abundance and diversity of macroinvertebrate taxa in natural wetlands of Southwest Ethiopia. Ecol. Inform. 2012, 7, 52–61. [Google Scholar] [CrossRef]
- WHO. Study Group on the Ecology of Intermediate Snail Hosts of Bilharziasis; WHO Technical Report Series; WHO: Geneva, Switzerland, 1957; p. 120. [Google Scholar]
- Liu, Z.Y.; Zhou, T.T.; Cui, Y.D.; Li, Z.F.; Wang, W.M.; Chen, Y.S.; Xie, Z.C. Environmental filtering and spatial processes equally contributed to macroinvertebrate metacommunity dynamics in the highly urbanized river networks in Shenzhen, South China. Ecol. Process. 2021, 10, 23. [Google Scholar] [CrossRef]
- Gao, S.T.; Li, X.H.; Huang, S.Y.; Xie, X.; Mei, S.J.; Ruan, C.W.; Huang, D.N. Primary investigation of distribution and ecological environment of Biomphalaria straminea in Dasha and Guanlan Rivers in Shenzhen areas. China Trop. Med. 2013, 13, 313–317. (In Chinese) [Google Scholar]
- Li, X.H.; Gao, S.T.; Xie, X.; Mei, S.J.; Huang, D.N.; Huang, S.Y.; Ruan, C.W.; Wang, X.; Chen, D.L. Investigation on distribution and ecology of Biomphalaria straminea in Yan-Tian and Kui-Chong Rivers in Shenzhen. J. Travel Med. 2013, 13, 1276–1278. (In Chinese) [Google Scholar]
- Lu, W.C.; Huang, S.Y.; Zhang, Q.M.; Zhang, Q.L.; Chen, P.H.; Zhang, Y.Q.; Liu, M.R.; Deng, Z.H. Investigation of distribution and ecological environment of Biomphalaria straminea at some rivers in Shenzhen Dongguang and Huizhou area. South China J. Pre. Med. 2017, 43, 277–279. (In Chinese) [Google Scholar]
- Yang, Y.; Huang, S.Y.; Pei, F.Q.; Jiang, Q.W.; Deng, Z.H.; Zhou, Y.B. Spatial distribution and habitat suitability of Biomphalaria straminea, intermediate host of Schistosoma mansoni, in Guangdong, China. Infect. Dis. Poverty 2018, 7, 109. [Google Scholar] [CrossRef]
- Gao, S.T.; Li, X.H.; Zhang, R.L.; Xie, X.; Huang, D.N. Investigation on the infection status of major host snails of Angiostrongylus cantonesis in Nanshan District of Shenzhen City. J. Med. Pest. Control 2016, 32, 866–868. (In Chinese) [Google Scholar]
- Huang, D.N.; Zhang, R.L.; Wu, W.H.; Tang, Y.J.; Li, X.H.; Gao, S.T. Effects of different ecological environment on the distribution of Pomacea canaliculata. J. Trop. Med. 2018, 18, 229–232. (In Chinese) [Google Scholar]
- Shenzhen Climate Bulletin. 2019. Available online: http://weather.sz.gov.cn/xingxigongkai/tongjishuju/shujujiedu/ (accessed on 2 August 2022).
- Ng, C.N.; Xie, Y.J.; Yu, X.J. Measuring the spatio-temporal variation of habitat isolation due to rapid urbanization: A case study of the Shenzhen River crossboundary catchment, China. Landsc. Urban Plan. 2011, 103, 44–54. [Google Scholar] [CrossRef]
- Mohammed, N.; Madsen, H.; Ahmed, A. Types of trematodes infecting freshwater snails found in irrigation canals in the East Nile locality, Khartoum, Sudan. Infect. Dis. Poverty 2016, 5, 16. [Google Scholar] [CrossRef] [PubMed]
- Liu, Y.Y.; Zhang, W.Z.; Wang, Y.X.; Wang, E.Y. Economic Fauna of China (Freshwater Mollusk); Science Press: Beijing, China, 1979; p. 134. (In Chinese) [Google Scholar]
- Habib, M.R.; Lv, S.; Guo, Y.H.; Gu, W.B.; Standley, C.J.; Caldeira, R.L.; Zhou, X.N. Morphological and molecular characterization of invasive Biomphalaria straminea in southern China. Infect. Dis. Poverty 2018, 7, 120. [Google Scholar] [CrossRef]
- Cao, S.K.; Zhuang, X.; Hu, G.G. Four alien medical mollusk found in Dapeng Peninsula, Shenzhen City. Chin. J. Schistosomiasis Control 2014, 26, 678–680. (In Chinese) [Google Scholar]
- Huang, X.F.; Chen, W.; Cai, Q. Standard Methods for Observation and Analysis in Chinese Ecosystem Research Network-Survey, Observation and Analysis of Lake Ecology; Standards Press of China: Beijing, China, 2000; p. 247. (In Chinese) [Google Scholar]
- Kondolf, G.M. Application of the pebble count notes on purpose, method and variants. J. Am. Water Resour. Assoc. 1997, 33, 79–87. [Google Scholar] [CrossRef]
- Parsons, M.; Ransom, G.; Thoms, M.; Norris, R. Australian River Assessment System: AusRivAS Physical and Chemica Assessment Module; Environmental Australia: Canberra, Australia, 2002; p. 47. [Google Scholar]
- Brinkhurst, R.O. Guide to the freshwater aquatic microdrile oligochaetes of North America. In Canadian Special Publication Fisheries and Aquatic Sciences; Fisheries and Oceans: Ottawa, ON, Canada, 1986; p. 259. [Google Scholar]
- Dudgeon, D. Tropical Asian Streams: Zoobenthos, Ecology and Conservation; Hong Kong University Press: Hong Kong, China, 1999; p. 844. [Google Scholar]
- Morse, J.C.; Yang, L.; Tian, L. Aquatic Insects of China Useful for Monitoring Water Quality; Hohai University Press: Nanjing, China, 1994; p. 570. [Google Scholar]
- Epler, J.H. Identification manual for the larval Chironomidae (Diptera) of North and South Carolina. In St. Johns River Water Management District; EPA: Crawfordville, FL, USA, 2001; p. 500. [Google Scholar]
- Liu, D.; Li, P.; Zhou, C.F. Larval key to families of Ephemeroptera from China (Insecta). J. Nanjing Norm. Univ. (Nat. Sci.). 2005, 7, 33–36. [Google Scholar]
- Liang, Y.L.; Wang, H.Z. Zoobenthos. In Advanced Hydrobiology; Liu, J.K., Ed.; Science Press: Beijing, China, 1999; pp. 241–259. (In Chinese) [Google Scholar]
- Zukowski, S.; Walker, K.F. Freshwater snails in competition: Alien Physa acuta (Physidae) and native Glyptophysa gibbosa (Planorbidae) in the river Murray, South Australia. Mar. Freshw. Res. 2009, 60, 999–1005. [Google Scholar] [CrossRef]
- Dillon, R.T. The Ecology of Freshwater Molluscs; Cambridge University Press: Cambridge, UK, 2000; p. 509. [Google Scholar]
- Younes, A.; El-Sherief, H.; Gawish, F.; Mahmoud, M. Biological control of snail hosts transmitting schistosomiasis by the water bug, Sphaerodema urinator. Parasitol. Res. 2017, 116, 1257–1264. [Google Scholar] [CrossRef]
- Younes, A.; El-Sherif, H.; Gawish, F.; Mahmoud, M. Potential of Hemianax ephippiger (Odonata-Aeshnidae) nymph as predator of Fasciola intermediate host, Lymnaea natalensis. Asian Pac. J. Trop. Biomed. 2015, 5, 671–675. [Google Scholar] [CrossRef]
- El Bardicy, S.; Tadros, M.; Yousif, F.; Hafez, S. Predatory activity of Psychoda alternata say (Diptera: Psychodidae) larvae on Biomphalaria glabrata and Lymnaea natalensis snails and the free-living larval stages of Schistosoma mansoni. Aust. J. Basic Appl. Sci. 2009, 3, 4503–4509. [Google Scholar]
- Inoda, T.; Inoda, Y.; Rullan, J.K. Larvae of the water scavenger beetle, Hydrophilus acuminatus (Coleoptera: Hydrophilidae) are specialist predators of snails. Eur. J. Entomol. 2015, 112, 145–150. [Google Scholar] [CrossRef]
- Brönmark, C.; Malmqvist, B. Interactions between the leech Glossiphonia complanata and its gastropod prey. Oecologia 1986, 69, 268–276. [Google Scholar] [CrossRef]
- Mereta, S.T.; Boets, P.; De Meester, L.; Goethals, P.L.M. Development of a multimetric index based on benthic macroinvertebrates for the assessment of natural wetlands in Southwest Ethiopia. Ecol. Indic. 2013, 29, 510–521. [Google Scholar] [CrossRef]
- Yigezu, G.; Mandefro, B.; Mengesha, Y.; Yewhalaw, D.; Beyene, A.; Ahmednur, A.; Abdie, Y.; Kloos, H.; Mereta, S.T. Habitat suitability modelling for predicting potential habitats of freshwater snail intermediate hosts in Omo-Gibe river basin, Southwest Ethiopia. Ecol. Inform. 2018, 45, 70–80. [Google Scholar] [CrossRef]
- Saghebian, S.M.; Sattari, M.T.; Mirabbasi, R.; Pal, M. Ground water quality classification by decision tree method in Ardebil region, Iran. Arab. J. Geosci. 2014, 7, 4767–4777. [Google Scholar] [CrossRef]
- Gao, H.B. Experimental study on J48 algorithm of decision tree based on Weka. J. Hunan Inst. Sci. Technol. (Nat. Sci.) 2017, 30, 21–25. (In Chinese) [Google Scholar]
- Quinlan, J.R. C4.5: Programs for Machine Learning; Morgan Kaufman Publisher: San Mateo, CA, USA, 1993; p. 302. [Google Scholar]
- Yetilmezsoy, K.; Sihag, P.; Kyan, E.; Doran, B. A benchmark comparison and optimization of Gaussian process regression, support vector machines, and M5P tree model in approximation of the lateral confinement coefficient for CFRP-wrapped rectangular/square RC columns. Eng. Struct. 2021, 246, 113106. [Google Scholar] [CrossRef]
- Witten, I.H.; Frank, E. Data Mining: Practical Machine Learning Tools and Techniques, 2nd ed.; Morgan Kaufmann: San Francisco, CA, USA, 2005; p. 525. [Google Scholar]
- Cohen, J. A coefficient of agreement for nominal scales. Educ. Psychol. Meas. 1960, 20, 37–46. [Google Scholar] [CrossRef]
- Dakou, E.; D’heygere, T.; Dedecker, A.P.; Goethals, P.L.M.; Lazaridou-Dimitriadou, M.; De Pauw, N. Decision tree models for prediction of macroinvertebrate taxa in the river Axios (Northern Greece). Aquat. Ecol. 2007, 41, 399–411. [Google Scholar] [CrossRef]
- Gabriels, W.; Goethals, P.L.M.; Dedecker, A.; Lek, S.; De Pauw, N. Analysis of macrobenthic communities in Flanders, Belgium, using a stepwise input variable selection procedure with artificial neural networks. Aquat. Ecol. 2007, 41, 427–441. [Google Scholar] [CrossRef]
- D’heygere, T.; Goethals, P.L.M.; De Pauw, N. Genetic algorithms for optimisation of predictive ecosystems models based on decision trees and neural networks. Ecol. Modell. 2006, 195, 20–29. [Google Scholar] [CrossRef]
- Landis, J.R.; Koch, G.G. The measurement of observer agreement for categorical data. Biometrics 1977, 33, 159–174. [Google Scholar] [CrossRef]
- Oksanen, J.; Blanchet, G.; Friendly, M.; Kindt, R.; Legendre, P.; McGlinn, D.; Minchin, R.P.; O’Hara, R.B.; Simpson, L.G.; Solymos, P.; et al. Package‘ vegan’. Version 2.5-7. 2020. Available online: http://vegan.r-forge.r-project.org/ (accessed on 2 August 2022).
- Zhou, W.C.; She, S.S.; Chen, D.N.; Lin, J.; Guo, Y.H.; Chen, S.L. Description on the intermediate hosts of Angiostrongylus cantonensis. Chin. J. Zoonoses 2007, 23, 401–408. (In Chinese) [Google Scholar]
- Liu, Y.Y.; Zhang, W.Z.; Wang, Y.X. Medical Malacology; China Ocean Press: Beijing, China, 1993; p. 157. (In Chinese) [Google Scholar]
- Guo, Y.H.; Lv, S.; Gu, W.B.; Liu, H.X.; Wu, Y.; Zhang, Y. Species composition and distribution of medical mollusca in Shanghai City. Chin. J. Schistosomiasis Control 2015, 27, 36–40. (In Chinese) [Google Scholar]
- Callisto, M.; Moreno, P.; Gonçalves, J.F., Jr.; Ferreira, W.R.; Gomes, C. Malacological assessment and natural infestation of Biomphalaria straminea (dunker, 1848) by Schistosoma mansoni (Sambon, 1907) and Chaetogaster limnaei (K. Von Baer, 1827) in an urban eutrophic watershed. Braz. J. Biol. 2005, 65, 217–228. [Google Scholar] [CrossRef]
- Lima, M.G.; Tunholi-Alves, V.M.; Bonfim, T.C.S.; Gaudêncio, F.N.; Garcia, J.S.; Maldonado, A., Jr.; Pinheiro, J.; Thiengo, S.C. Effects of experimental Angiostrongylus cantonensis infection on the reproductive biology of Biomphalaria straminea and Biomphalaria tenagophila. J. Invertebr. Pathol. 2017, 149, 106–113. [Google Scholar] [CrossRef] [PubMed]
- Liu, Y.Y.; Zhang, W.Z.; Wang, Y.X. First intermediate hosts of lung fluke in China. Chin. J. Zoolog. 1984, 2, 1–5. (In Chinese) [Google Scholar]
- Cheng, Y.Z.; Li, L.S.; Lin, G.H.; Zhou, P.C.; Jiang, D.W.; Fang, Y.Y.; Lin, C.X.; Li, Y.R. Survey on the foci of Paragonimus in Youxi, Yongtai and Pinghe counties of Fujian Province. Chin. J. Parasitol. Parasit. Dis. 2010, 28, 406–410. (In Chinese) [Google Scholar]
- Wang, Q.P.; Lai, D.H.; Zhu, X.Q.; Chen, X.G.; Lun, Z.R. Human angiostrongyliasis. Lancet Infect. Dis. 2008, 8, 621–630. [Google Scholar] [CrossRef]
- Graczyk, T.K.; Fried, B. Echinostomiasis: A common but forgotten food-borne disease. Am. J. Trop. Med. Hyg. 1998, 58, 501–504. [Google Scholar] [CrossRef]
- Komalamisra, C.; Nuamtanong, S.; Dekumyoy, P. Pila ampullacea and Pomacea canaliculata, as new paratenic hosts of Gnathostoma spinigerum. Southeast Asian J. Trop. Med. Public Health 2009, 40, 243–246. [Google Scholar] [PubMed]
- Rabone, M.; Wiethase, J.H.; Allan, F.; Gouvras, A.N.; Pennance, T.; Hamidou, A.A.; Webster, B.L.; Labbo, R.; Emery, A.M.; Garba, A.D.; et al. Freshwater snails of biomedical importance in the Niger River Valley: Evidence of temporal and spatial patterns in abundance, distribution and infection with Schistosoma spp. Parasite Vector 2019, 12, 498. [Google Scholar] [CrossRef] [PubMed]
- Coates, D. A survey of the fish fauna of Sudanese irrigation systems with reference to the use of fishes in the management of ecological problems (the control of aquatic weeds, malaria and infective schistosomiasis). Fish Manag. 1984, 15, 81–95. [Google Scholar] [CrossRef]
- Lagrange, E. The goldfish (Carassius auratus), predator of Australorbis glabrata. Riv. Parassitol. 1964, 25, 244–251. (In French) [Google Scholar]
- Bowmaker, A.P. Some upper Congo fish which offer a means of biological control of the snail vectors of bilharziasis. Proc. Trans. Rhodesia Scient. Ass. 1968, 52, 28–37. [Google Scholar]
- Slootweg, R.; Vroeg, P.A.; Wiersma, S. The effects of molluscivorous fish, water quality and pond management on the development of schistosomiasis vector snails in aquaculture ponds in North Cameroon. Aquacult. Fish. Manage 1993, 24, 123–128. [Google Scholar] [CrossRef]
- Sin, T.S. Evaluation of different species of fish for biological control of golden apple snail Pomacea canaliculata (Lamarck) in rice. Crop Prot. 2006, 25, 1004–1012. [Google Scholar] [CrossRef]
- Giorgi, A.; Feijoó, C.; Tell, G. Primary producers in a Pampean stream: Temporal variation and structuring role. Biodivers. Conserv. 2005, 14, 1699–1718. [Google Scholar] [CrossRef]
- Tietze, E.; De Francesco, C.G. Environmental significance of freshwater mollusks in the southern Pampas, Argentina: To what detail can local environments be inferred from mollusk composition? Hydrobiologia 2010, 641, 133–143. [Google Scholar] [CrossRef]
- Xu, R.M.; Ye, W.H. Biological Invasion: Theory and Practice; Science Press: Beijing, China, 2003; p. 250. (In Chinese) [Google Scholar]
- Couceiro, S.R.M.; Hamada, N.; Luz, S.L.B.; Forsberg, R.B.; Pimentel, T.P. Deforestation and sewage effects on aquatic macroinvertebrates in urban streams in Manaus, Amazonas, Brazil. Hydrobiologia 2007, 575, 271–284. [Google Scholar] [CrossRef]
- Sharma, R.C.; Rawat, J.S. Monitoring of aquatic macroinvertebrates as bioindicator for assessing the health of wetlands: A case study in the Central Himalayas, India. Ecol. Indic. 2009, 9, 118–128. [Google Scholar] [CrossRef]
- Shelly, S.Y.; Mirza, Z.B.; Bashir, S. Comparative ecological study of aquatic macroinvertebrates of Mangla dam and Chashma barrage wetland areas. J. Anim. Plant Sci. 2011, 21, 340–350. [Google Scholar]
- Pepe, M.; Giardino, C.; Borsani, G.; Cardoso, A.C.; Chiaudani, G.; Premazzi, G.; Rodari, E.; Zilioli, E. Relationship between apparent optical properties and photosynthetic pigments in the sub-alpine Lake Iseo. Sci. Total Environ. 2001, 268, 31–45. [Google Scholar] [CrossRef]
- Qian, Y.; Zhou, W.; Pickett, S.T.A.; Yu, W.; Xiong, D.; Wang, W.; Jing, C. Integrating structure and function: Mapping the hierarchical spatial heterogeneity of urban landscapes. Ecol. Process 2020, 9, 59. [Google Scholar] [CrossRef]
- Qin, H.P.; Su, Q.; Khu, S.T.; Tang, N. Water quality changes during rapid urbanization in the Shenzhen river catchment: An integrated view of socio-economic and infrastructure development. Sustainability 2014, 6, 7433–7451. [Google Scholar] [CrossRef]
- Brodersen, J.; Madsen, H. The effect of calcium concentration on the crushing resistance, weight and size of Biomphalaria sudanica (Gastropoda: Planorbidae). Hydrobiologia 2003, 490, 181–186. [Google Scholar] [CrossRef]
- Camara, I.A.; Bony, Y.K.; Diomandé, D.; Edia, O.E.; Konan, F.K.; Kouassi, C.N.; Gourène, G.; Pointier, J.P. Freshwater snail distribution related to environmental factors in Banco National Park, an urban reserve in the Ivory Coast (West Africa). Afr. Zool. 2012, 47, 160–168. [Google Scholar] [CrossRef]
- Giovanelli, A.; Coelho da Silva, C.L.P.A.; Leal, G.B.E.; Baptista, D.F. Habitat preference of freshwater snails in relation to environmental factors and the presence of the competitor snail Melanoides tuberculatus (Müller, 1774). Mem. Inst. Oswaldo Cruz 2005, 100, 169–176. [Google Scholar] [CrossRef]
- Pinto, H.A.; Mati, V.L.T.; Melo, A.L.D. The Pampulha reservoir remains a potential urban focus of Schistosomiasis mansoni in Brazil: Changes in the occurrence patterns of Biomphalaria species and a new record of the parasite. Rev. Soc. Bras. Med. Trop. 2013, 46, 478–483. [Google Scholar] [CrossRef] [PubMed][Green Version]
- Vinson, M.R.; Hawkins, C.P. Biodiversity of stream insects: Variation at local, basin and regional scales. Annu. Rev. Entomol. 1998, 43, 271–293. [Google Scholar] [CrossRef] [PubMed]
- Verdonschot, P.F.M. Hydrology and substrates: Determinants of oligochaete distribution in lowland streams (The Netherlands). Hydrobiologia 2001, 463, 249–262. [Google Scholar] [CrossRef]
- Jowett, I.G. Hydraulic constraints on habitat suitability for benthic invertebrates in gravel-bed rivers. River Res. Appl. 2003, 19, 495–507. [Google Scholar] [CrossRef]
- Beisel, J.N.; Usseglio-Polatera, P.; Thomas, S.; Moreteau, J.C. Stream community structure in relation to spatial variation: The influence of mesohabitat characteristics. Hydrobiologia 1998, 389, 73–88. [Google Scholar] [CrossRef]
- Mandahl-Barth, G. The Freshwater Mollusks of Uganda and Adjacent Territories; Reeks in 80, Zoologische Wetenschappen; Annalen Van Het Koninklijk Museum Van Belgisch-Congo Tervuren: Tervuren, Belgium, 1954; p. 206. [Google Scholar]
- Freitas, J.R. Ecologia de vetores de doencas O habitat prinitivo da Biomphalaria glabrata. Ciênc. Cult. 1976, 28, 212–217. [Google Scholar]
- Maes, T.; Hammoud, C.; Volckaert, F.A.M.; Huyse, T. A call for standardised snail ecological studies to support schistosomiasis risk assessment and snail control efforts. Hydrobiologia 2021, 848, 1773–1793. [Google Scholar] [CrossRef]
Publisher’s Note: MDPI stays neutral with regard to jurisdictional claims in published maps and institutional affiliations. |
© 2022 by the authors. Licensee MDPI, Basel, Switzerland. This article is an open access article distributed under the terms and conditions of the Creative Commons Attribution (CC BY) license (https://creativecommons.org/licenses/by/4.0/).






