Next Article in Journal
Contradiction or Coordination? Spatial Heterogeneity Between Urbanization and Green Development in the Yangtze River Delta Region, China
Previous Article in Journal
How Do Territorial Relationships Determine the Provision of Ecosystem Services? A Focus on Italian Metropolitan Regions in Light of Von Thünen’s Theorem
 
 
Font Type:
Arial Georgia Verdana
Font Size:
Aa Aa Aa
Line Spacing:
Column Width:
Background:
Article

Analyzing Citizens’ Perception and Attitudes Towards Housing Development in Norwalk Through SEM and Machine Learning Methods

1
School of Technology and Architecture, SRH Berlin University of Applied Science, 12059 Berlin, Germany
2
Department of Work, Technology and Participation, Technische Universität Berlin, 10587 Berlin, Germany
3
Norwalk Redevelopment Agency, Norwalk, CT 06850, USA
4
City of Norwalk, Norwalk, CT 06856-5125, USA
*
Author to whom correspondence should be addressed.
Urban Sci. 2025, 9(4), 88; https://doi.org/10.3390/urbansci9040088
Submission received: 19 December 2024 / Revised: 8 March 2025 / Accepted: 13 March 2025 / Published: 21 March 2025

Abstract

This study analyzed citizens’ subjective perceptions and attitudes toward housing development in Norwalk, Connecticut, employing structural equation modeling (SEM) and machine learning techniques. A survey of 580 residents was conducted to study the relationship between the willingness to buy or rent from housing projects in Norwalk and perceptions of risks, benefits, and sustainability beliefs. SEM identified latent variables influencing attitudes, including perceived risks (e.g., overcrowding and the loss of historical character), benefits (e.g., enhanced infrastructure, and job creation), and sustainability beliefs. The results revealed that perceived benefits have a stronger positive impact on citizens’ attitudes than risks, mediated by sustainability beliefs in this city. Machine learning via random forest highlighted key predictors of willingness to buy or rent, such as affordability, walkability, and public infrastructure improvements, with affordability being the most influential factor. These findings emphasize the importance of framing housing projects to align with citizens’ priorities, especially through campaigns emphasizing economic and environmental benefits. The integration of SEM and machine learning offers a robust approach to understanding citizen preferences, ensuring greater support and citizens’ acceptance for sustainable housing initiatives. These findings provide actionable insights for urban planners to understand the interrelations between concerns, perceived benefits, and beliefs to foster the social acceptance of sustainable urban policies.

1. Introduction

Citizen attitudes and perceptions play a crucial role in shaping urban planning processes, especially within the context of housing development [1]. By actively engaging with residents, addressing their concerns, and incorporating their feedback into the planning process, local officials can promote more inclusive, sustainable, and socially equitable urban development. Citizen attitudes and perceptions provide valuable feedback for urban planners and policymakers [2,3].
Subjective perception involves the individual’s personal interpretation and understanding of the world, which is influenced by their experiences, beliefs, values, emotions, and cognitive biases. Unlike objective perception, which is based on observable reality without personal interpretation, subjective perception is inherently personal and can vary greatly from one individual to another [4]. It is shaped by internal factors, such as expectations, and cultural/social background, leading to diverse perspectives on the same objective reality. Analyzing the subjective perceptions of citizens in urban planning and public management can lead to more inclusive, equitable, and sustainable development outcomes [5]. Engaging with residents allows planners to gain insights into local needs, preferences, concerns, and priorities regarding housing development. By involving citizens in the planning process, local officials can foster a sense of ownership and accountability, leading to more community-supported initiatives [6].
Public perception significantly influences the success of housing development projects. Positive attitudes towards proposed development, such as affordable housing initiatives or mixed-use development, can facilitate smoother approval processes and garner support from residents. Conversely, negative attitudes may lead to opposition, delays, or even legal challenges, hindering project implementation [7]. Citizen attitudes and perceptions regarding aspects such as accessibility, affordability, sustainability, neighborhood character, sense of place, concerns about environmental issues, and gentrification [8] are critical in assessing the potential impacts of housing development. Understanding how residents perceive these factors helps planners design projects that enhance, rather than detract from, overall quality of life [9]. However, most studies focus on the influences of objective perception—such as economic indicators, built-in environmental factors, and infrastructure quality—on citizens’ attitudes toward housing development projects. They often ignore the role of subjective perception, which is shaped by individual experiences, beliefs, and perceived risks and benefits.
This study addresses this research gap by analyzing how citizens’ subjective perceptions of risks and benefits, along with their sustainability beliefs, influence their attitudes and willingness to buy or rent. This study aims to analyze citizens’ subjective perceptions regarding a new housing development project in Norwalk, Connecticut, USA, encompassing perceived risks and benefits and their impact on shaping citizens’ attitudes and feelings toward development, as well as their intention to purchase or rent a unit within these developments. A comprehensive survey was conducted to analyze the different factors of perceptions and attitudes and their associations with the willingness of citizens to support housing development in Norwalk. To fully understand the impact and influence of these parameters together, such as the interaction between perceived risks and benefits and their subsequent effect on attitudes and willingness to buy or rent, advanced analytical methods such as machine learning and structural equation modeling were applied to the survey data. These methods offer advanced approaches that consider nonlinear relationships and interactions between latent and observable variables and provide a deeper understanding of the survey’s dynamics.

1.1. Subjective Perceptions in Housing Development

Subjective factors significantly influence citizens’ perceptions about housing quality and affordability [10,11]. The OECD (Organization for Economic Cooperation and Development) emphasizes that housing standards are influenced by individual expectations and cultural contexts, affecting how residents perceive their living conditions [12]. Differences between urban planners’ and residents’ perceptions of livable communities can decline the effectiveness and sustainability of urban planning [13,14,15]. Some studies indicate that while planners may focus on technical aspects, residents prioritize factors that affect their daily experiences [16]. Bridging this gap through participative planning can help citizens’ satisfaction, as well as project success [16,17]. Subjective beliefs about neighborhood features significantly influence housing choices and satisfaction. Analyzing both subjective and objective perceptions provides a better understanding of housing market dynamics [18]. The built environment directly impacts residents’ subjective well-being through various pathways, including social relationships and emotional responses [19]. Some studies utilized social media data to understand public sentiment and the acceptance of urban development strategies [20,21]. This method ensures that planning decisions are based on citizens’ expectations, perceptions, and lived experiences.
Housing prices are influenced by the physical characteristics of urban environments and individuals’ subjective perceptions of these areas. The urban form factors that affect the housing price are location attributes [22,23,24], street properties [25,26], walkability conditions [27,28], and access to services and jobs [29]. Yang et al. (2023) studied how people’s subjective perceptions about their neighborhoods affect property values in London. Their findings showed that feelings of “enclosure” and “comfort” significantly impact property values in different urban areas [30].

1.2. Housing Development in Norwalk

Norwalk, one of the earliest European settlements in Connecticut (established in 1640), has a long history of addressing housing needs. Its greatest population growth occurred between 1940 and 1970, alongside a suburban housing boom [31]. Norwalk’s housing landscape is characterized by a diverse mix of single-family and multi-family residences, reflecting both urban and suburban living environments. According to the published statistics by the Norwalk municipality, around 46% of the housing stock consists of multi-family buildings, a higher percentage than the regional average but lower than that of nearby cities in Connecticut like Stamford (60%) and Bridgeport (58%) [32]. Meanwhile, 53% of the housing units are single-family homes, including both detached and attached dwellings. Over the past decade, Norwalk has seen a decline in homeownership, dropping from 65% in 2012 to 55% in 2022 as more residents shift toward renting. Despite a relatively high median household income of $98,000, 25% of the population earns less than $50,000 per year, with renters being disproportionately affected; 38% of renters fall into this low-income category [32]. Housing affordability remains a significant challenge, as about 40% of Norwalk’s households spend more than 30% of their income on housing, classifying them as cost-burdened. This issue is particularly severe for renters, with 47% struggling to afford housing costs [32].
The senior population increased from 14.8% in 2012 to 18.3% in 2022, which indicates a higher demand for senior-friendly housing solutions. Racial and economic disparities also play a role, as median incomes for Black and Hispanic residents are approximately $40,000 lower than for White residents, limiting their access to homeownership and stable housing [32]. Norwalk needs more workforce housing to support its employees and strengthen the local economy and tax base. To make housing more accessible for local workers, the city should not only expand affordable rental options but also explore policies that prioritize housing for essential workers [32]. Addressing these concerns is essential for ensuring housing stability, economic diversity, and sustainable urban development in Norwalk.

2. Materials and Methods

The survey was designed and underwent its first pilot test in January 2024 to assess the consistency of questions and survey objectives. Following final revisions, the survey was published and distributed from the beginning of February to March 2024, with 580 Norwalk residents participating. The survey included three sections, including demographic parameters, willingness and intention to buy or rent from an example housing development, and subjective perception and attitudinal questions. The demographic parameters included questions about gender, age, annual household income, household size, education level, neighborhood, home ownership, residency duration in Norwalk, and monthly housing expenses. Appendix A presents an overview of all demographic parameters within this sample.

2.1. Willingness and Intention to Buy or Rent

This section of the survey provided an overview of a new housing development in Norwalk, accompanied by images illustrating the development concept and project plan. The primary objectives and strategy of the development were presented to the participants, emphasizing its aim to provide 200 mixed-use, mixed-income housing units alongside additional retail space. It was mentioned that the development is strategically located adjacent to the South Norwalk Train Station, with the overarching goal of establishing a transit-oriented development (TOD) district. The primary objectives of the project were outlined, focusing on broadening housing options, promoting pedestrian and bicycle activity, improving access to employment and retail centers, and alleviating traffic congestion. These initiatives aim to achieve these goals by enhancing transit access and encouraging the use of alternative modes of transportation.
After this explanation section, participants answered three questions to examine their willingness and intention to buy or rent an apartment from this project. The questions were hypothetical and posed a scenario or situation that may not currently exist, starting with “if I were” or “imagine if”. These questions prompted the respondents to consider how they would react or what they would do in such a hypothetical situation. The questions were as follows:
  • If I were buying an apartment in Norwalk, I would purchase it from this type of housing development.
  • If I were renting an apartment in Norwalk, I would rent it from this type of housing development.
  • Please imagine you are looking for housing in Norwalk; which type of housing would you prefer?
For the first two questions, the options identified the level of agreement based on the Likert spectrum with 5 levels, which were strongly disagree, disagree, neutral, agree, and strongly agree. The results of these two questions show how citizens consider the housing project and whether they would buy or rent if they were searching for housing. The results of these questions are interpreted as the level of intention of citizens to buy/rent from this project. Additionally, the outcome of the third question sheds light on the preferred housing type anticipated in the future market. These data offer valuable insight regarding the type of housing that is most likely to be sought after by potential buyers or renters.

2.2. Subjective Perception and Attitudinal Questions

This section includes questions about the subjective perception of residents concerning the risks and benefits of the project, sustainability beliefs, and attitudes toward development. This section of the survey comprised three sub-sections, including two elements regarding subjective perception, which are perceived benefits and perceived risks, sustainability beliefs, and attitude. Subjective perception refers to an individual’s personal interpretation or understanding of external stimuli, events, or experiences. It is influenced by an individual’s background, values, emotions, and past experiences, leading to a unique and subjective interpretation of reality. Attitude refers to a psychological tendency or inclination to evaluate objects, people, events, or ideas positively or negatively. It encompasses cognitive, affective, and behavioral components, reflecting one’s beliefs, feelings, and predispositions towards a particular subject. Attitudes are formed through experiences, socialization, and cognitive processes and can influence behavior and decision-making [33,34].
Sustainability beliefs refer to the convictions and values held by individuals or groups regarding environmental, social, and economic sustainability. These beliefs encompass the recognition of interconnectedness between human activities and the natural environment, as well as the importance of equitable and responsible resource management for present and future generations. Sustainability beliefs encompass concerns about climate change, resource depletion, social equity, and ethical consumption practices, shaping individuals’ attitudes and behaviors towards sustainable living and development [35,36].
The perceptual variables, such as perceived risk and perceived benefits, along with the nature of attitudinal variables and beliefs, are not easily measurable in the same tangible manner as physical variables like cost and time. Therefore, in data science, these types of variables are classified as latent or hidden variables [37]. Sophisticated analytical methods are applied to measure these latent variables through observable variables, which are more tangible parameters. For example, the concept of perceived risks associated with a housing development encompasses various aspects, such as environmental risks, security concerns, overcrowding, and social risks. To comprehensively measure the overall perceived risk, we break it down into specific questions and parameters that are more tangible (named observable variables) for respondents. Advanced data science methods are then applied to analyze these observable variables and breakdowns to derive insights into the overall perception of risk.

3. Results

The perceptual variables such as perceived risk and perceived benefits, as well as attitudinal variables and beliefs, pose challenges for direct measurement compared to tangible factors like cost and time. In analytical terms, these variables are categorized as latent or hidden variables. Given the complex and nonlinear relationships among perceptual and attitudinal variables, advanced analytical methods are necessary for effective analysis, enabling a comprehensive examination of the complex interplay between various factors influencing perceptions, attitudes, and beliefs surrounding housing development. The advanced methods that were utilized include structural equation modeling (SEM) and random forest machine learning techniques.

3.1. SEM to Analyze the Attitude of Residents About Housing Development Projects

Structural equation modeling (SEM) encompasses various statistical techniques such as analysis of variance, multiple regression, factor analysis, and path analysis. It enables the measurement and estimation of associations among both observed and latent variables. SEM integrates analytical methods that facilitate comparisons of variance between and within groups using ANOVA [38,39,40]. This method allows for the analysis of linear associations among variables while accounting for measurement errors, a notable advantage over other statistical approaches. SEM path analysis examines hypothesized associations among variables, while factor analysis explores how latent variables are constructed from observable variables. These analyses typically utilize data in the form of means or correlations and covariances. The maximum likelihood function is employed to estimate coefficients and parameters [41]. Factor analysis, as part of the measurement model in SEM, assesses the extent to which sets of observed variables accurately measure latent constructs. These constructs, such as attitudes and emotions, cannot be measured directly and are fundamental to understanding psychological concepts. To ensure the reliability of measurements, the Cronbach test is utilized. A higher Cronbach’s alpha indicates stronger correlations among observed variables, suggesting greater representativeness of a latent variable [42]. It is generally recommended that Cronbach’s alpha values exceed 0.70 to ensure the reliability of constructs. In our study, Cronbach’s alpha values were calculated for each of the four subsections of the survey (Table 1). All values surpassed the threshold of 0.70, affirming the high reliability of the measurement model [43].
The conceptual SEM model is shown in Figure 1. Two key elements of SEM are the path model and the construct model.
The construct model describes relationships between latent constructs and their observable indicators, and the latent variable is estimated through the observable variable in the construct model. For example, in this survey, the perceived risks are latent variables, which are estimated using five observable variables, including concerns about traffic congestion, overcrowding and social issues, the destruction of green areas, the loss of historical character, and gentrification. Each of these observable parameters was measured using clear, untestable questions, and their interaction together shapes the latent variable of perceived risks. The path model, also known as the structural model, represents the theoretical relationships between latent variables in the form of paths by considering their interaction and mediation impacts. These paths indicate the direction of influence or association between variables. Path coefficients represent the strength and direction of the relationships between variables. In this survey, the path model has three paths between perceived risks, perceived benefits, beliefs, and attitudes. This means the latent variable attitude is influenced and shaped by these latent variables [44].

3.1.1. Factor Loadings

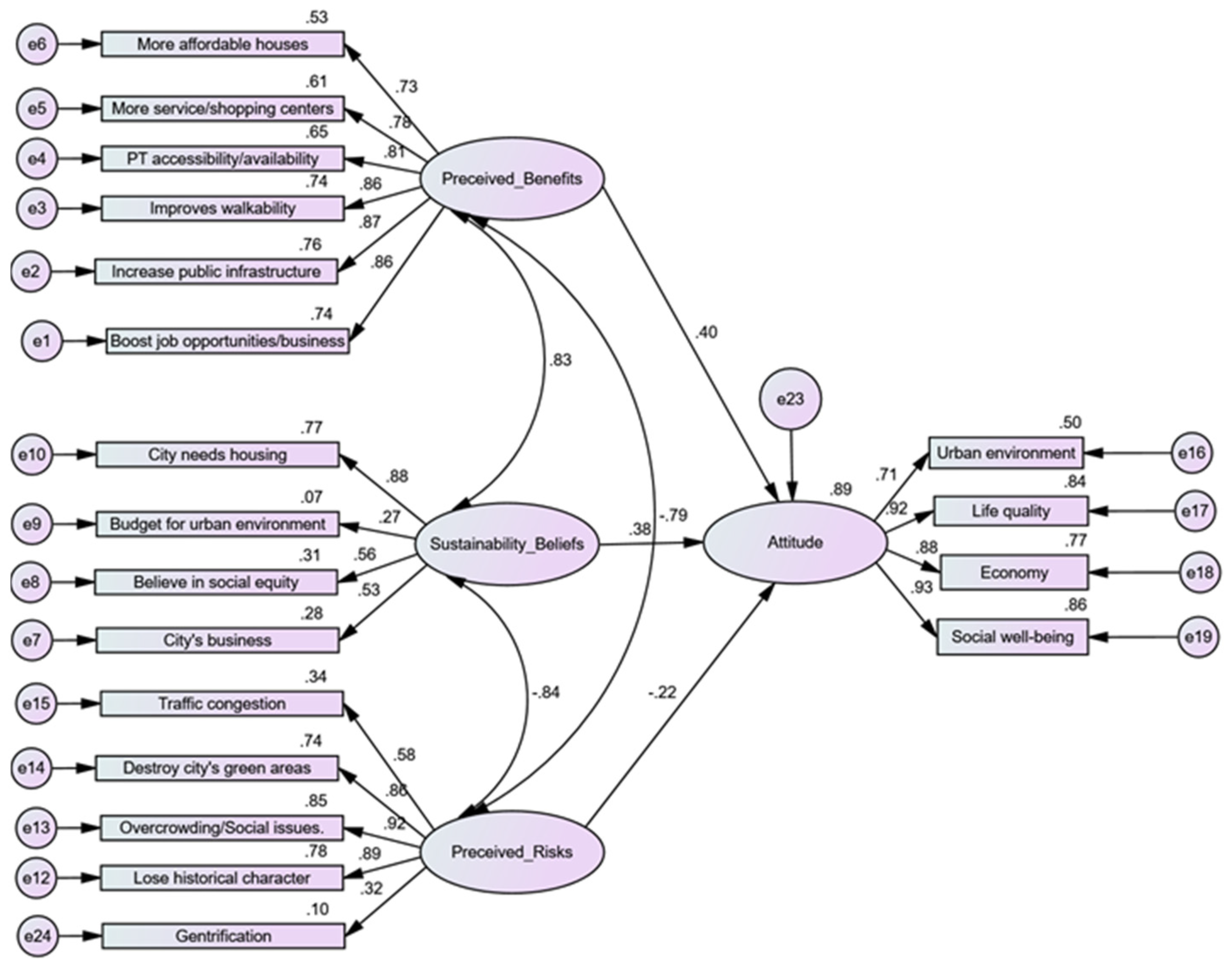
The construct model indicates how latent variables are measured using observed variables. The results are the measurement model shown in Table 2, which depicts four latent variables and each package of observable variables. If the load factor (also known as factor loading) of an observable variable in the construct model is the largest among all indicators for that latent variable, it suggests that a particular variable has a stronger association with the underlying latent construct. In other words, it indicates that this observable variable contributes more to the measurement of the latent variable than the other indicators. Factor loadings represent the strength and direction of the relationship between the observable variables and the latent construct. These results highlight the factors that respondents perceive as most influential in shaping their perceptions of benefits, risks, sustainability beliefs, and attitudes toward housing development. The factors with the highest load factors are considered to have the greatest impact on shaping these perceptions.
Perceived benefits: The factors “increase public infrastructure”, “increase walkability”, and “boost job opportunities” had the largest load factors of 0.87 and 0.86, respectively. This suggests that these factors have the most significant influence on shaping the latent variable “perceived benefits” of housing development. In other words, respondents perceived increased public infrastructure, walkability improvements, and job opportunities as the primary benefits of housing development.
Perceived risk: The factors “overcrowding/social issues”, “lose historical character”, and “destroy city’s green areas” had the highest load factors of 0.89 and 0.86, respectively. This indicates that these factors were the most influential in shaping the latent variable “perceived risk” associated with housing development. The respondents perceived overcrowding, the loss of historical character, and the destruction of green areas as the most significant risks associated with development projects.
Sustainability beliefs: Among the observable variables related to sustainability beliefs, “city needs housing” had the highest loading factor of 0.88, followed by “believe in social equity” with a loading factor of 0.56. This suggests that the belief that “city needs housing” was the most influential factor shaping respondents’ sustainability beliefs regarding housing development. Interest in social equity also contributed significantly, although to a lesser extent compared to the need for housing.
Attitude: The factors of “social well-being” and “quality life” were more important factors in shaping attitudes toward this housing project, with loading factors 0.93 and 0.92, respectively.

3.1.2. Path Coefficients

The path coefficient in structural equation modeling (SEM) represents the strength and direction of the relationship between two variables connected via a path in the model. It quantifies how much one variable changes for a unit change in another variable, indicating the extent of their influence on each other. Each path is a hypothesis about the association between two latent variables. In our SEM model, we included three hypotheses between latent variables, H1: attitude—perceived risks, H2 attitude—perceived benefits, and H3 attitude—sustainability beliefs. The results of the path coefficients are shown in Figure 2 and Table 3.
The path coefficient results reveal the interesting associations between these four latent variables. The path coefficients between “perceived benefits” and “perceived risks” with attitudes toward housing when the sustainability beliefs of citizens were considered were 0.4 and −0.22, respectively. This finding reveals that the positive impact of perceived benefits is significantly larger than the negative impact of perceived risks on the attitude of citizens toward the housing project. Moreover, the coefficient of sustainability beliefs (0.38) suggests a significant impact on attitude, more significant than the negative impact of perceived risks (−0.22).
In addition, the SEM model shows the correlation between the three latent variables perceived risks, benefits, and sustainability beliefs. The results show a highly significant negative correlation between perceived risks and sustainability beliefs and benefits. The correlation coefficients are shown in Table 4.

3.2. Analysis of Willingness to Buy from the Housing Development Using Random Forrest

In this section, the association of willingness to buy with perceived risks and perceived benefits is analyzed to shed light on which factors of risk and benefits have a more important influence on the intention and willingness of citizens. In this part, the machine learning method (random forest) is applied to analyze the willingness and intentions of residents. The feature importance ranking through random forest provides valuable insights into the factors driving the predictions of the model. It helps stakeholders understand which variables have the greatest influence on the outcome being predicted, aiding decision-making processes related to housing development and urban planning [45,46,47]. Random forest is a powerful and versatile algorithm known for its scalability, and effectiveness in handling complex datasets with high-dimensional features. Random forest is built using decision trees in which each tree “votes” for a class of the target variable, and the most common class among all trees is the final prediction. It is like a forest where each tree (decision tree) makes a prediction, and the final prediction is the most common (in classification) or average (in regression) prediction made by individual trees [48]. The three main applications of random forest are as follow: classification, regression, and feature importance. Random forest is used to determine the importance of different features in predicting outcomes, helping with feature selection and understanding the data better. Decision trees are a fundamental concept in machine learning, using a recursive, hierarchical structure to partition the data into subsets based on the values of input features. At each node of the tree, a decision is made based on the feature that provides the best split, resulting in subsets that are as pure (homogeneous) as possible with respect to the target variable. For example, decision trees analyze and estimate the importance of each perceived risk or benefit for the decision about buying or renting an apartment. Therefore, each perceived risk and benefit is a node that shows how each perceived factor splits between agreement or disagreement on buying an apartment from the example housing development. Decision trees use various splitting criteria to determine the best feature and threshold for splitting the data at each node. Common criteria include Gini impurity, entropy, and information gain. These criteria measure the impurity or uncertainty of the data and aim to minimize it with each split. Impurity refers to how mixed or diverse the classes or categories are within a dataset. In a perfectly pure dataset, all data points belong to the same class or category, for example, in the class strongly agree, or in another class, strongly disagree. In contrast, a highly impure dataset contains a mix of different classes or categories. Gini impurity specifically measures the probability of misclassifying a randomly chosen data point in a dataset that was labeled randomly according to the class distribution in the dataset. It ranges from 0 to 0.5, where 0 represents perfect purity (all data points belong to the same class), and 0.5 represents maximum impurity (an equal distribution of classes) [49,50]. In this survey, random forest is used to understand the importance and influences of the different factors of perceived risks and perceived benefit on the two intention factors, including intention to buy and intention to rent from the example housing development. Feature importance in random forest is different from correlation. Correlation measures the strength and direction of the linear relationship between two variables. However, random forest can capture nonlinear relationships and interactions between features, making it robust in capturing complex patterns. Correlation only measures linear relationships and might miss important nonlinear associations between variables. Feature Importance in random forest tells us how much each feature of the perceived risks and perceived benefits contribute to the willingness of citizens to buy or rent from the housing project. It is based on how much each feature reduces the impurity (or increases the purity) of the nodes in each decision tree within the forest. Higher feature importance indicates that the feature has a stronger influence on the model’s predictions [51,52,53].

3.2.1. Willingness/Intention to Buy from the Housing Project

The target variable for random forest in this section is willingness to buy from the housing project in Norwalk through the question “If I were buying an apartment in Norwalk, I would purchase it from this type of housing development”. The provided feature ranking represents the importance of different features (or variables) in a predictive model generated using the random forest algorithm. The features of this model are six (6) factors of the benefits and five (5) factors of risk, as explained in the previous section. Each feature was assigned a numerical importance score, indicating its contribution to the model’s predictive performance. The importance rank of the other six factors is shown in Figure 3 and Table 5. In the model assessing factors influencing individuals’ willingness or intention to purchase or rent an apartment, the feature “As a result of this development, more affordable houses/apartments will be available” emerged as the most significant factor, with an importance score of 0.1276. Conversely, the feature “Due to housing development, the city will lose its historical character” had the lowest importance score of 0.0737, indicating that concerns about the loss of historical character are the least influential in shaping individuals’ housing decisions.

3.2.2. Willingness to Rent from the Housing Development

In this section, the target variable for the random forest analysis is the willingness to rent from the housing project in Norwalk, as indicated by the question “If I were renting an apartment in Norwalk, I would rent it from this type of housing development”. The feature ranking derived from the random forest model highlights the relative significance of various factors influencing individuals’ willingness to rent from the housing project. This analysis encompasses six benefit-related features and five risk-related features, each assigned a numerical importance score indicating its contribution to the model’s predictive accuracy. A higher importance score signifies a greater impact on the prediction process.
In this context, the feature “As result of this development, more affordable houses/apartments will be available” emerged as the most influential predictor, with an importance score of 0.1271. Conversely, the risk factor “The city’s current road capacity is insufficient for the growing population” registered the lowest importance score of 0.0708, indicating its minimal influence on rental willingness. The importance rankings of the remaining five factors are detailed in Figure 4 and Table 6.
Understanding these feature importance scores is crucial, as they provide insights into which factors most significantly affect individual decisions to rent within the housing project. This knowledge can inform targeted strategies to enhance the project’s appeal and effectively address potential concerns.

4. Discussion

This study highlighted the influence of the subjective perception of citizens about housing development projects, rather than traditional real estate criteria such as construction quality, architectural design, size, and number of rooms. To evaluate how perceived risks and benefits influence individual attitudes and their willingness to purchase or rent, advanced analytical techniques such as structural equation modeling (SEM) and random forest were applied. Machine learning algorithms can model intricate patterns and interactions that traditional statistical methods might overlook, while SEM facilitates the examination of theoretical relationships among unobserved constructs, providing a robust framework for testing hypotheses about causal pathways. The integration of these approaches enables a more thorough exploration of the factors influencing housing decisions, accounting for both direct and indirect effects within the data. The SEM method enables the analysis of interactions among perceived benefits, risks, and beliefs, as well as their associations with citizens’ attitudes [54,55]. The result reveals an interesting relationship between perceived risks and benefits and attitudes toward housing development in consideration of local sustainability beliefs.
Machine learning (random forest) was applied to understand the impact and influence of each perceived risk and benefit on citizens’ willingness and intention to buy or rent a house from this development project. The provided feature ranking illustrates the importance of different features or variables within a predictive model generated using the random forest algorithm. These features comprise six (6) factors representing benefits and five (5) factors representing risks, as explained in the preceding section.

4.1. The SEM Model

As previously mentioned, the structural equation modeling (SEM) model comprises two main components: the construct model and the path model. The outputs of the construct model indicate the key factors shaping the latent variables of the model: perceived risks, perceived benefits, sustainability beliefs, and attitude.
In the construct model, factors such as “increase public infrastructure”, “increase walkability”, and “boost job opportunities” were identified as significant contributors to shaping perceived benefits.
Regarding the loading factors of perceived risks, “overcrowding/social issues” and “loss of historical character” had more of an influence than the other negative factors. Among the different factors of sustainability beliefs, the “need for housing” had the most important association with shaping the latent variable of sustainability beliefs. The factors “social well-being” and “quality of life” had the highest load factors for attitudes toward the housing project.
The path model indicates the important output of this SEM model, which is the relationship between latent variables through three main hypotheses. The result reveals an interesting relationship of perceived risks and benefits with attitudes toward the housing project by considering sustainability beliefs. The perceived benefits have a stronger impact on the attitudes of citizens in Norwalk toward housing development than the perceived risk factors. Moreover, the impact of sustainability is stronger than the perceived risks. The overall results of the SEM show that, because of the strong role of sustainability beliefs, the perceived benefits of the project have a stronger influence on perceived risk factors in shaping the attitudes and general feelings of residents on housing development in Norwalk.
The overall interaction and associations of all factors together reveal the high potential for development project support due to its perceived benefits if the project supports the citizens’ sustainability beliefs; thereby shaping their positive attitudes and feelings toward new housing development. Therefore, the results strongly recommend effective campaigns and public opinion projects to introduce and highlight the more positive aspects of housing development with a focus on its sustainability aspects (environment, social well-being and equity, and urban economy).
The comparative fit index (CFI), Tucker–Lewis index (TLI), and root mean square error of approximation (RMSEA) are commonly used to evaluate how well a model fits data [56,57]. The CFI measures the difference between the observed data and the hypothesized model, ranging from 0 to 1, with values closer to 1 indicating a better fit. In this model, the CFI was 0.959, which was above 0.9 and indicated an acceptable fit. The TLI, another measure of model fit, considers values greater than 0.90 to be acceptable [54]. For this model, the TLI was 0.952, which also suggests a good fit. The RMSEA assesses how well the model, with optimally chosen parameters, fits the population’s covariance matrix. Values below 0.08 indicate a good fit, and in this model, the RMSEA was 0.064, confirming a good fit. Together, these measures demonstrate that the model fits the data well [58].

4.2. Machine Learning—Random Forrest

Willingness to purchase from the housing development: In this section, we describe the random forest model targeting the variable representing individuals’ willingness to purchase an apartment from the housing development in Norwalk. This was assessed through the following statement: “If I were buying an apartment in Norwalk, I would purchase it from this type of housing development”. The model incorporated six benefit-related factors and five risk-related factors, as detailed previously. Each feature was assigned a numerical importance score, reflecting its contribution to the model’s predictive accuracy. A higher importance score indicates a greater influence on the prediction process. Understanding these scores is essential for interpreting which factors most significantly affect the willingness to purchase within the example housing development project. The analysis of feature importance within the random forest model reveals key factors influencing individual intentions to purchase from the housing development in Norwalk.
Availability of affordable housing: The feature “As a result of this development, more affordable houses/apartments will be available” achieved the highest importance score of 0.1276, indicating that the prospect of affordable housing was the most significant predictor of purchasing intent. This underscores the critical role of affordability in attracting potential buyers.
Economic opportunities: The feature “Housing development will boost job opportunities and business appeal in the area” had an importance score of 0.1071, ranking second. This suggests that anticipated economic benefits, such as job creation and enhanced business attractiveness, are substantial motivators for prospective buyers.
Concerns about rising housing costs: The feature “Rising housing costs may require me to leave Norwalk and find another place” scored 0.1012, placing third in importance. This reflects significant apprehension regarding escalating housing expenses and potential displacement, influencing purchasing decisions.
Enhancement of public infrastructure: The feature “As a result of this housing development, the city’s public infrastructure, including transit, parks, pedestrians, etc., will be renewed and expanded alongside residential buildings” achieved an importance score of 0.0944, ranking fourth. This highlights the perceived value of improvements in public infrastructure accompanying the development.
Improved walkability: The feature “This development improves the walkability of the district, enabling pedestrian access to shopping and service centers” achieved an importance score of 0.0917, ranking fifth. This indicates that enhanced walkability and pedestrian access are influential factors in the decision-making process of potential buyers.
These findings provide valuable insights into the priorities and concerns of individuals considering purchasing in the Norwalk housing project, emphasizing the importance of affordability, economic prospects, housing cost stability, infrastructure development, and walkability in shaping purchasing intentions.
Willingness to rent from the housing development: Analyzing the feature importance scores from the random forest model provided valuable insights into the factors influencing individuals’ willingness to rent from the housing development project. A higher importance score indicates a greater influence of the feature on the prediction process. The feature “As a result of this development, more affordable houses/apartments will be available” achieved the highest importance score of 0.1271, suggesting that affordability is the most influential factor in determining the likelihood of renting from the development and highlighting renters’ prioritization of cost-effective housing options. The feature “Housing development will boost job opportunities and business appeal in the area” achieved an importance score of 0.1043, indicating that the potential for increased employment and business prospects significantly influences renters’ decisions and underscoring the role of economic benefits in housing choices. The feature “This development improves the walkability of the district, enabling pedestrian access to shopping and service centers” scored 0.1021, reflecting that enhanced walkability and accessibility to amenities are important considerations for renters, who value convenience and ease of access in their living environment. The feature “Rising housing costs may require me to leave Norwalk and find another place” achieved an importance score of 0.0975, suggesting that apprehensions regarding escalating housing expenses and potential displacement notably impact renters’ decisions, emphasizing the importance of housing cost stability. The feature “As a result of this development, the district’s population density will increase, leading to the establishment of additional services, retail centers, and business opportunities” achieved an importance score of 0.0941, indicating that the anticipated rise in population density and the consequent expansion of services and businesses are influential factors in renter considerations. The feature “This development will increase the accessibility and availability of public transportation” achieved an importance score of 0.0923, reflecting that improved access to public transportation is a significant factor for renters, who value proximity to transit options for convenience and mobility. These findings underscore the multifaceted considerations that potential renters evaluate, including affordability, economic opportunities, walkability, housing cost stability, population density, and public transportation accessibility. Understanding these priorities can inform the development of housing to better align with renters’ preferences and needs.
The standardization of the housing supply has led to a relatively uniform approach in housing development worldwide, which impacts affordability and influences consumer preferences. The predominance of mass-produced housing units, driven by cost efficiency and ease of construction, has resulted in a market where financial considerations often outweigh qualitative housing aspects. This trend is evident in Norwalk, where affordability is a dominant concern. The financial weaknesses and constraints on infrastructure and transport services further shape residential choices. Given the increasing importance of urban connectivity and mobility, housing demand is now closely linked to accessibility, proximity to employment hubs, and service availability. These factors must be considered when evaluating housing perceptions and attitudes, as they significantly shape purchasing and rental decisions.
The findings of this study highlight the importance of affordability, job opportunities, and mobility, reflecting Norwalk’s housing landscape and socioeconomic conditions. According to recent data, homeownership in Norwalk has declined from 65% in 2012 to 55% in 2022, with 47% of renters struggling with housing costs, which makes affordability a key factor in housing decisions. Likewise, mobility factors [32], such as walkability and access to public transportation, are essential for low- and middle-income residents, particularly those who rely on transit for work and daily needs. While construction quality and architectural aesthetics play a role in real estate markets, their significance could be lower due to economic constraints, where immediate affordability often takes priority over long-term housing attributes.

5. Conclusions

This study provides an in-depth analysis of citizens’ subjective perceptions and attitudes toward housing development in Norwalk, Connecticut. Subjective perception refers to an individual’s personal interpretation, shaped by experiences, beliefs, values, emotions, and cognitive biases. Unlike objective perception, which is based solely on observable reality without personal interpretation, subjective perception varies greatly between individuals. In the context of urban policy, understanding these subjective perceptions is essential, particularly in sensitive domains like housing development.
This study used structural equation modeling (SEM) and machine learning techniques to analyze the relationship between the citizens’ subjective perceptions and attitudes, and their willingness to buy and rent from new housing development projects in Norwalk. The findings highlight those perceived benefits, including affordability, job creation, and enhanced infrastructure, have a stronger influence on attitudes than perceived risks, mediated significantly by sustainability beliefs. Machine learning via random forest further revealed affordability and walkability as the most critical factors driving willingness to buy or rent.
The results underscore the need for urban planners and policymakers to design targeted strategies that emphasize the economic, social, and environmental benefits of housing projects while addressing concerns such as overcrowding and gentrification. Effective communication and public engagement campaigns should focus on highlighting affordability, sustainability, and improved public amenities to foster positive attitudes and community support.
The integration of SEM and machine learning in this research provides a robust framework for understanding complex interactions between perceptions, attitudes, and intentions. This methodological approach offers valuable insights for implementing inclusive and sustainable housing policies that align with community priorities, ensuring greater acceptance and long-term success of urban development initiatives.

Author Contributions

Conceptualization, H.M.; methodology, H.M.; software, H.M.; validation, H.M.; formal analysis, H.M.; visualization, H.M.; resources, B.B. and T.L.; data curation, B.B. and T.L.; writing—original draft preparation, HM.; writing—review and editing, H.M., B.B. and T.L. All authors have read and agreed to the published version of the manuscript.

Funding

This research was funded by the City of Norwalk—CT.

Institutional Review Board Statement

Ethical review and approval were waived for this study, due to this survey was conducted in the USA and according to U.S. federal research regulations (45 CFR 46.104), research involving anonymous surveys on non-sensitive topics is exempt from IRB review. Since our study meets these criteria, formal IRB approval was not required.

Informed Consent Statement

Informed consent was obtained from all subjects involved in the study.

Data Availability Statement

The original contributions presented in this study are included in the article. Further inquiries can be directed to the corresponding author.

Conflicts of Interest

The authors declare no conflicts of interest.

Appendix A

Table A1. Demographic parameters.
Table A1. Demographic parameters.
CountPercent
Age groups66–759416.2%
56–6513122.6%
46–5511119.1%
36–459816.9%
25–3510117.4%
>75274.7%
<25122.1%
No answer61.0%
GenderMale19433.4%
Female37164.0%
No answer152.6%
Household sizeNo answer91.5%
110417.9%
222138.1%
310518.1%
49115.7%
5376.4%
691.6%
720.3%
1020.3%
EducationBachelor’s degree20435.2%
Graduate or professional degree18331.6%
High school graduate (includes equivalency)529.0%
Less than high school graduate71.2%
Some college or associate degree13423.1%
Annual household income$10,000 to $14,99981.4%
$100,000 to $149,99911119.1%
$15,000 to $24,999172.9%
$150,000 to $199,999529.0%
$200,000 or more10217.6%
$25,000 to $34,999162.8%
$35,000 to $49,999427.2%
$50,000 to $74,9998013.8%
$75,000 to $99,9996411.0%
Less than $10,00071.2%
Prefer not to answer8113.9%
How long have you lived in the City of Norwalk?1 to 5 years7813.4%
10 to 20 years10017.2%
5 to 10 years6511.2%
Less than 1 year142.4%
More than 20 years32355.7%
Do you rent or own the home where you reside?Renter18932.6%
Owner37865.2%
Others111.9%
No Answer20.3%
What percentage of your monthly income is allocated to housing costs?20% to 30%17229.7%
30% to 40%15827.2%
Less than 20%10417.9%
More than 40%14625.2%
Over the last year, how much, if at all, have your monthly housing costs increased?10% to 20%23440.3%
Housing costs have not increased508.6%
Less than 10%15326.4%
More than 20%14324.7%
NeighborhoodsCentral448.5%
South14127.3%
East11121.5%
Southwest173.3%
West6512.6%
North12023.3%
Rowayton183.5%
Urban core? (Y/N)No41471.4%
Yes16628.6%

References

  1. Cao, X.; Sturzaker, J. Citizen’s motivation in neighbourhood planning in North West England. plaNext Next Gener. Plan. 2023, 13, 8–27. [Google Scholar] [CrossRef] [PubMed]
  2. de la Cal, P. Citizen Participation. Urban Development for and by the People. In Urban Visions; Díez Medina, C., Monclús, J., Eds.; Springer: Cham, Switzerland, 2018. [Google Scholar] [CrossRef]
  3. Bastos, D.; Fernández-Caballero, A.; Pereira, A.; Rocha, N.P. Smart City Applications to Promote Citizen Participation in City Management and Governance: A Systematic Review. Informatics 2022, 9, 89. [Google Scholar] [CrossRef]
  4. Rossetti, T.; Lobel, H.; Rocco, V.; Hurtubia, R. Explaining subjective perceptions of public spaces as a function of the built environment: A massive data approach. Landsc. Urban Plan. 2019, 181, 169–178. [Google Scholar] [CrossRef]
  5. Rydin, Y.; Pennington, M. Public Participation and Local Environmental Planning: The collective action problem and the potential of social capital. Local Environ. 2000, 5, 153–169. [Google Scholar] [CrossRef]
  6. Crawford, M. Everyday urbanism. In The Urban Design Reader; Larice, M., Macdonald, E., Eds.; Routledge: London, UK, 2005; pp. 117–124. [Google Scholar]
  7. Larsen, M.V.; Nyrup, J. City Limits: Why Citizen Opposition to Urban Development Become Concentrated in Expensive Housing Markets, Local Political Economy Conference at APSA 2022. Available online: https://scholar.harvard.edu/files/jdbk/files/larsen_and_nyrup.pdf (accessed on 15 January 2025).
  8. Cole, H.V.S.; Vásquez-Vera, H.; Triguero-Mas, M.; Sánchez, A.F.; Oliveras, L.; Carrere, J.; Aviñó, C.J. Causes, consequences and health impacts of gentrification in the Global North: A conceptual framework. J. Hous. Built Environ. 2024, 39, 1081–1102. [Google Scholar] [CrossRef]
  9. Ibrahim, I.A. Sustainable housing development: Role and significance of satisfaction aspect. City Territ. Archit. 2020, 7, 21. [Google Scholar] [CrossRef]
  10. Clapham, D.; Foye, C.; Christian, J. The concept of subjective well-being in housing research. Hous. Theory Soc. 2018, 35, 261–280. [Google Scholar] [CrossRef]
  11. Caffaro, F.; Galati, D.; Roccato, M. Development and validation of the Perception of Housing Quality Scale (PHQS). Test. Psychom. Methodol. Appl. Psychol. 2016, 23, 37–51. [Google Scholar]
  12. Organisation for Economic Co-Operation and Development (OECD). Subjective Measures on Housing. 2023. Available online: https://webfs.oecd.org/els-com/Affordable_Housing_Database/HC1-4-Subjective-Measures-on-Housing.pdf (accessed on 15 January 2025).
  13. Wang, M.; Pei, X.; Zhang, M.; Tang, Y. Evaluation and Optimization of Urban Public Space Accessibility for Residents’ Satisfaction: A Case Study of Nanshan District, Shenzhen City. Buildings 2023, 13, 2624. [Google Scholar] [CrossRef]
  14. Jackson, J. Neoliberalism and urban planning in Toronto: How seasoned planners adjust to their changing circumstances. Int. Plan. Stud. 2018, 23, 144–162. [Google Scholar]
  15. Sánchez, M.-C.; García, B.; Sánchez, P. Synthetic Indicators of Quality of Subjective Life in the EU: Rural and Urban Areas. Prague Econ. Pap. 2021, 30, 529–551. [Google Scholar] [CrossRef]
  16. Silverman, R.M.; Taylor, H.L.; Yin, L.; Miller, C.; Buggs, P. Are We Still Going Through the Empty Ritual of Participation? Inner-City Residents’ and Other Grassroots Stakeholders’ Perceptions of Public Input and Neighborhood Revitalization. Crit. Sociol. 2020, 46, 413–428. [Google Scholar] [CrossRef]
  17. Basile, P.; Ehlenz, M.M. Examining Responses to Informality in the Global South: A Framework for Community Land Trusts and Informal Settlements; Habitat International, Elsevier: London, UK, 2020; Volume 96. [Google Scholar] [CrossRef]
  18. Sunega, P.; Lux, M. Subjective perception versus objective indicators of overcrowding and housing affordability. J. Hous. Built. Environ. 2016, 31, 695–717. [Google Scholar] [CrossRef]
  19. Streimikiene, D.; Kiausiene, I. Housing indicators in Baltic States after EU accession. Transform. Bus. Econ. 2014, 13, 42–59. [Google Scholar]
  20. Qiu, Y.; Lin, Y.; He, J.; Lu, H. Using Social Media Data to Understand Citizen Perceptions of Urban Planning in a City Simulation Game. Simul. Gaming 2024, 55, 943–963. [Google Scholar] [CrossRef]
  21. Pflughoeft, B.R.; Schneider, I.E. Social media as e-participation: Can a multiple hierarchy stratification perspective predict public interest? Gov. Inf. Q. 2020, 37, 101422. [Google Scholar] [CrossRef]
  22. Alonso, W. Location and Land Use: Toward a General Theory of Land Rent; Harvard University Press: Cambridge, MA, USA, 1964. [Google Scholar]
  23. Heikkila, E.; Gordon, P.; Kim, J.I.; Peiser, R.B.; Richardson, H.W.; Dale-Johnson, D. What happened to the CBD-distance gradient? Land values in a policentric city. Environ. Plan. A 1989, 21, 221–232. [Google Scholar] [CrossRef]
  24. Kopczewska, K.; Lewandowska, A. The price for subway access: Spatial econometric modelling of office rental rates in London. Urban Geogr. 2018, 39, 1528–1554. [Google Scholar] [CrossRef]
  25. Zhang, Y.; Dong, R. Impacts of street-visible greenery on housing prices: Evidence from a hedonic price model and a massive street view image dataset in Beijing. ISPRS Int. J. Geo-Inf. 2018, 7, 104. [Google Scholar] [CrossRef]
  26. Ye, Y.; Xie, H.; Fang, J.; Jiang, H.; Wang, D. Daily accessed street greenery and housing price: Measuring economic performance of human-scale streetscapes via new urban data. Sustainability 2019, 11, 1741. [Google Scholar] [CrossRef]
  27. Boyle, A.; Barrilleaux, C.; Scheller, D. Does walkability influence housing prices? Soc. Sci. Q. 2014, 95, 852–867. [Google Scholar]
  28. Hu, H.; Geertman, S.; Hooimeijer, P. Amenity value in post-industrial Chinese cities: The case of Nanjing. Urban Geogr. 2014, 35, 420–439. [Google Scholar] [CrossRef]
  29. Rosen, S. Hedonic prices and implicit markets: Product differentiation in pure competition. J. Political Econ. 1974, 82, 34–55. [Google Scholar]
  30. Yang, S.; Krenz, K.; Qiu, W.; Li, W. The Role of Subjective Perceptions and Objective Measurements of the Urban Environment in Explaining House Prices in Greater London: A Multi-Scale Urban Morphology Analysis. ISPRS Int. J. Geo-Inf. 2023, 12, 249. [Google Scholar] [CrossRef]
  31. City of Norwalk. Norwalk Affordable Housing Action Plan. 2025. Available online: https://tomorrow.norwalkct.org/wp-content/uploads/2025/01/Norwalk-AHAP_2025-01-10.pdf (accessed on 15 January 2025).
  32. City of Norwalk. Norwalk Affordable Housing Action Plan: Appendices. 2024. Available online: https://www.norwalkct.gov/DocumentCenter/View/34646/Norwalk-AHAP-Appendices_2024-11-07 (accessed on 15 January 2025).
  33. Robert, K.W.; Parris, T.M.; Leiserowitz, A.A. What is Sustainable Development? Goals, Indicators, Values, and Practice. Environ. Sci. Policy Sustain. Dev. 2005, 47, 8–21. [Google Scholar] [CrossRef]
  34. Sharpley, R. Tourism, sustainable development and the theoretical divide: 20 years on. J. Sustain. Tour. 2020, 28, 1932–1946. [Google Scholar] [CrossRef]
  35. Furnham, A. Sustainability Skepticism: Attitudes to, and Beliefs about, Climate Change. Sustainability 2024, 16, 8164. [Google Scholar] [CrossRef]
  36. Ramsey, J.L. On Not Defining Sustainability. J. Agric. Environ. Ethics 2015, 28, 1075–1087. [Google Scholar] [CrossRef]
  37. Bahamonde-Birke, F.J.; Kunert, U.; Link, H.; de Dios Ortúzar, J. About attitudes and perceptions: Finding the proper way to consider latent variables in discrete choice models. Transportation 2017, 44, 475–493. [Google Scholar] [CrossRef]
  38. Bowen, N.K.; Guo, S. Structural Equation Modeling; Pocket Guides to Social Work Research Methods; Oxford Academic: Oxford, UK, 2012. [Google Scholar] [CrossRef]
  39. Hair, J.F.; Hult, G.T.M.; Ringle, C.M.; Sarstedt, M.; Danks, N.P.; Ray, S. An Introduction to Structural Equation Modeling. In Partial Least Squares Structural Equation Modeling (PLS-SEM) Using R.; Classroom Companion: Business; Springer: Cham, Switzerland, 2021. [Google Scholar] [CrossRef]
  40. Byrne, B.M. Structural Equation Modeling with AMOS: Basic Concepts, Applications, and Programming; Lawrence Erlbaum Associates: Mahwah, NJ, USA, 2001. [Google Scholar]
  41. Verma, J.P.; Verma, P. Overview of Structural Equation Modelling. In Understanding Structural Equation Modeling; Synthesis Lectures on Mathematics & Statistics; Springer: Cham, Switzerland, 2024. [Google Scholar] [CrossRef]
  42. Forero, C.G. Cronbach’s Alpha. In Encyclopedia of Quality of Life and Well-Being Research; Maggino, F., Ed.; Springer: Cham, Switzerland, 2023. [Google Scholar] [CrossRef]
  43. Netemeyer, R.G. Scaling Procedures: Issues and Applications; Sage Publications: Thousand Oaks, CA, USA, 2003. [Google Scholar]
  44. Fong, D.Y.T. Latent Variable Path Models. In Encyclopedia of Quality of Life and Well-Being Research; Michalos, A.C., Ed.; Springer: Dordrecht, The Netherlands, 2014. [Google Scholar] [CrossRef]
  45. Sideris, N.; Bardis, G.; Voulodimos, A.; Miaoulis, G.; Ghazanfarpour, D. Using Random Forests on Real-World City Data for Urban Planning in a Visual Semantic Decision Support System. Sensors 2019, 19, 2266. [Google Scholar] [CrossRef]
  46. Wang, Q.; Nguyen, T.T.; Huang, J.Z.; Nguyen, T.T. An efficient random forests algorithm for high dimensional data classification. Adv. Data Anal. Classif. 2018, 12, 953–972. [Google Scholar] [CrossRef]
  47. Breiman, L. Manual on setting up, using, and understanding random forests v3. Stat. Dep. 2002, 1, 3–42. [Google Scholar]
  48. Raparthi, M.; Soni, M.; Tiwari, V.; Dhumane, A.; Sharma, R. Scalable Implementation of Random Forests for Big Data Classification on Cloud Infrastructure. In Deep Learning and Visual Artificial Intelligence. ICDLAI 2024. Algorithms for Intelligent Systems; Goar, V., Sharma, A., Shin, J., Mridha, M.F., Eds.; Springer: Singapore, 2024. [Google Scholar] [CrossRef]
  49. Boulesteix, A.-L.; Bender, A.; Bermejo, J.L.; Strobl, C. Random forest Gini importance favours SNPs with large minor allele frequency: Impact, sources and recommendations. Brief. Bioinform. 2012, 13, 292–304. [Google Scholar] [CrossRef]
  50. D’Ambrosio, A.; Tutore, V.A. Conditional Classification Trees by Weighting the Gini Impurity Measure. In New Perspectives in Statistical Modeling and Data Analysis. Studies in Classification, Data Analysis, and Knowledge Organization; Ingrassia, S., Rocci, R., Vichi, M., Eds.; Springer: Berlin/Heidelberg, Germany, 2011. [Google Scholar] [CrossRef]
  51. Zhou, Z.; Hooker, G. Unbiased Measurement of Feature Importance in Tree-Based Methods. ACM Trans. Knowl. Discov. Data 2021, 15, 21. [Google Scholar] [CrossRef]
  52. Zhang, G.; Gionis, A. Regularized impurity reduction: Accurate decision trees with complexity guarantees. Data Min. Knowl. Disc. 2023, 37, 434–475. [Google Scholar] [CrossRef]
  53. Doshi-Velez, F.; Kim, B. Towards a rigorous science of interpretable machine learning. arXiv 2017, arXiv:1702.08608. [Google Scholar]
  54. Mostofi, H.; Biehle, T.; Kellermann, R.; Dienel, H.L. Modelling public attitude towards air taxis in Germany. Transp. Res. Interdiscip. Perspect. 2024, 24, 101045. [Google Scholar] [CrossRef]
  55. Kellermann, R.; Biehle, T.; Mostofi, H. Modelling public attitude towards drone delivery in Germany. Eur. Transp. Res. Rev. 2023, 15, 38. [Google Scholar] [CrossRef]
  56. Bentler, P.M.; Bonett, D.G. Significance tests and goodness of fit in the analysis of covariance structures. Psychol. Bull. 1980, 88, 588. [Google Scholar]
  57. Byrne, B.M. Structural Equation Modeling with LISREL, PRELIS, and SIMPLIS: Basic Concepts, Applications, and Programming; Psychology Press: Boston, MA, USA, 2013. [Google Scholar]
  58. Diamantopoulos, A.; Siguaw, J.A. Introducing LISREL: A Guide for the Uninitiated; Sage Publications: London, UK, 2000. [Google Scholar]
Figure 1. SEM model concept.
Figure 1. SEM model concept.
Urbansci 09 00088 g001
Figure 2. The load factors and path coefficient results.
Figure 2. The load factors and path coefficient results.
Urbansci 09 00088 g002
Figure 3. Feature importance diagram for willingness to buy.
Figure 3. Feature importance diagram for willingness to buy.
Urbansci 09 00088 g003
Figure 4. Feature importance for the willingness to rent from the housing project.
Figure 4. Feature importance for the willingness to rent from the housing project.
Urbansci 09 00088 g004
Table 1. Cronbach test results for latent variables.
Table 1. Cronbach test results for latent variables.
Latent Variable QuestionsVariable NamesCronbach’s Alpha
Perceived benefitsAs a result of this development, more affordable houses/apartments will be available.More affordable houses0.923
As a result of this development, the district’s population density will increase, leading to the establishment of additional services, retail centers, and business opportunities.More service/shopping Centers
This development will increase the accessibility and availability of public transportation.PT accessibility/availability
This development improves the walkability of the district, enabling pedestrian access to shopping and service centers.Improve walkability
As a result of this housing development, the city’s public infrastructure, including transit, parks, pedestrians, etc., will be renewed and expanded alongside residential buildings.Increase public infrastructure
Housing development will boost job opportunities and business appeal in the city by increasing the population. Boost job opportunities/business
Perceived risksThe city’s current road capacity is insufficient for the growing population, leading to increased traffic congestion and air pollution. Traffic congestion0.837
Housing development will negatively impact the city’s green areas.Destroy city’s green areas
Housing development will cause overcrowding, leading to social issues.Overcrowding/social issues
Due to housing development, the city will lose its historical character. Lose historical character
Rising housing costs may require me to leave Norwalk and find another place of residence.Gentrification
Sustainability beliefsI believe that the city needs more housing development.City needs housing0.705
I consider the urban environment, including air, water, green areas, and soil, to be very important, and I believe it is worthwhile to allocate public funds to protect it.Budget for urban environment
I believe we should improve social equity and affordability of housing and public services. Believe in social equity
The city’s business environment should be enhanced through additional investment.City’s business
AttitudesRecent housing developments demonstrate a commitment to environmental responsibility and sustainable development practices.Urban environment0.917
New housing development enhances overall quality of life.Quality life
New housing development enhances the economic position of the city.Economy
New housing development enhances social well-being.Social well-being
Table 2. The load factor results.
Table 2. The load factor results.
Latent VariablesObserved VariablesLoad Factorsp_Value
Perceived benefitsMore affordable houses0.73<0.001
More service/shopping centers0.78<0.001
PT accessibility/availability0.81<0.001
Improve walkability0.86<0.001
Increase public infrastructure0.87<0.001
Boost job opportunities/business0.86<0.001
Perceived risksTraffic congestion0.58<0.001
Destroy city’s green areas0.86<0.001
Overcrowding/social issues0.92<0.001
Lose historical character0.89<0.001
Gentrification0.32<0.001
Sustainability beliefsCity needs housing0.88<0.001
Development improves city’s financial position0.27<0.001
Believe in social equity0.56<0.001
City’s business0.53<0.001
AttitudesUrban environment0.71<0.001
Quality of life0.92<0.001
Economy0.88<0.001
Social well-being0.93<0.001
Table 3. Results of the structural (path) model.
Table 3. Results of the structural (path) model.
HypothesisStandardized EstimatespResults
H1: Attitude ← perceived risks−0.22<0.001Supported
H2: Attitude ← perceived benefits0.40<0.001Supported
H3: Attitude ← sustainability beliefs0.38<0.001Supported
Table 4. Correlation between latent variables.
Table 4. Correlation between latent variables.
HypothesisStandardized Estimatesp
Sustainability beliefs <--> perceived risks−0.84<0.001
Sustainability beliefs <--> perceived benefits0.83<0.001
Perceived risk <--> perceived benefits−0.79<0.001
Table 5. The analysis results of feature importance for willingness to buy.
Table 5. The analysis results of feature importance for willingness to buy.
RankFeatureFeature IndexQuestionImportance Factors
1More affordable houses0As a result of this development, more affordable houses/apartments will be available.0.128
2Boost job opportunities/business5Housing development will boost job opportunities and business appeal in the city by increasing the population.0.107
3Gentrification10Rising housing costs may require me to leave Norwalk and find another place of residence.0.101
4Increase public infrastructure4As a result of this housing development, the city’s public infrastructure, including transit, parks, pedestrians, etc., will be renewed and expanded alongside residential buildings.0.094
5Improve walkability3This development improves the walkability of the district, enabling pedestrian access to shopping and service centers.0.092
6More service/shopping centers1As a result of this development, the district’s population density will increase, leading to the establishment of additional services, retail centers, and business opportunities.0.089
7Destroy city’s green areas7Housing development will negatively impact the city’s green areas.0.081
8PT accessibility/availability2This development will increase the accessibility and availability of public transportation.0.081
Overcrowding/social issues8Housing development will cause overcrowding, leading to social issues.0.077
Traffic congestion6The city’s current road capacity is insufficient for the growing population, leading to increased traffic congestion and air pollution.0.076
Lose historical character9Due to housing development, the city will lose its historical character.0.074
Table 6. The analysis results of feature importance for renting.
Table 6. The analysis results of feature importance for renting.
RankFeatureFeature IndexQuestionImportance Factors
1More affordable houses0As a result of this development, more affordable houses/apartments will be available.0.127
2Boost job opportunities/business5Housing development will boost job opportunities and business appeal in the city by increasing the population.0.104
3Improve walkability3This development improves the walkability of the district, enabling pedestrian access to shopping and service centers.0.102
4Gentrification 10Rising housing costs may require me to leave Norwalk and find another place of residence.0.097
5More service/shopping centers1As a result of this development, the district’s population density will increase, leading to the establishment of additional services, retail centers, and business opportunities.0.094
6PT accessibility/availability2This development will increase the accessibility and availability of public transportation.0.092
7Increase public infrastructure4As a result of this housing development, the city’s public infrastructure, including transit, parks, pedestrians, etc., will be renewed and expanded alongside residential buildings.0.087
8Destroy city’s green areas7Housing development will negatively impact the city’s green areas.0.077
9Lose historical character9Due to housing development, the city will lose its historical character.0.075
10Overcrowding/social issues8Housing development will cause overcrowding, leading to social issues.0.073
11Traffic congestion6The city’s current road capacity is insufficient for the growing population, leading to increased traffic congestion and air pollution.0.071
Disclaimer/Publisher’s Note: The statements, opinions and data contained in all publications are solely those of the individual author(s) and contributor(s) and not of MDPI and/or the editor(s). MDPI and/or the editor(s) disclaim responsibility for any injury to people or property resulting from any ideas, methods, instructions or products referred to in the content.

Share and Cite

MDPI and ACS Style

Mostofi, H.; Bidolli, B.; Livingston, T. Analyzing Citizens’ Perception and Attitudes Towards Housing Development in Norwalk Through SEM and Machine Learning Methods. Urban Sci. 2025, 9, 88. https://doi.org/10.3390/urbansci9040088

AMA Style

Mostofi H, Bidolli B, Livingston T. Analyzing Citizens’ Perception and Attitudes Towards Housing Development in Norwalk Through SEM and Machine Learning Methods. Urban Science. 2025; 9(4):88. https://doi.org/10.3390/urbansci9040088

Chicago/Turabian Style

Mostofi, Hamid, Brian Bidolli, and Thomas Livingston. 2025. "Analyzing Citizens’ Perception and Attitudes Towards Housing Development in Norwalk Through SEM and Machine Learning Methods" Urban Science 9, no. 4: 88. https://doi.org/10.3390/urbansci9040088

APA Style

Mostofi, H., Bidolli, B., & Livingston, T. (2025). Analyzing Citizens’ Perception and Attitudes Towards Housing Development in Norwalk Through SEM and Machine Learning Methods. Urban Science, 9(4), 88. https://doi.org/10.3390/urbansci9040088

Article Metrics

Back to TopTop