Next Article in Journal
Bearing Capacity of Precast Concrete Joint Micropile Foundations in Embedded Layers: Predictions from Dynamic and Static Load Tests according to ASTM Standards
Next Article in Special Issue
Research on the Protection Scheme of a High-Speed Railway Crossing 1000 KV Ultra-High Voltage Transmission Line
Previous Article in Journal
An Analysis of the Development Factors of Rail Freight Transport in Thailand: A Structural Equation Modeling Approach
Previous Article in Special Issue
Improved Blob-Based Feature Detection and Refined Matching Algorithms for Seismic Structural Health Monitoring of Bridges Using a Vision-Based Sensor System
 
 
Font Type:
Arial Georgia Verdana
Font Size:
Aa Aa Aa
Line Spacing:
Column Width:
Background:
Article

Damage Detection in External Tendons of Post-Tensioned Bridges

by
Dariya Tabiatnejad
1,*,
Bardia Tabiatnejad
2,
Seyed Saman Khedmatgozar Dolati
1 and
Armin Mehrabi
1
1
Department of Civil and Environmental Engineering, Florida International University, Miami, FL 33174, USA
2
Haley & Aldrich, Inc., San Jose, CA 95131, USA
*
Author to whom correspondence should be addressed.
Infrastructures 2024, 9(7), 103; https://doi.org/10.3390/infrastructures9070103
Submission received: 18 May 2024 / Revised: 21 June 2024 / Accepted: 25 June 2024 / Published: 30 June 2024

Abstract

This study investigates damage detection in the tendons of post-tensioned segmental box girder bridges, focusing on the vibration-based technique and its application in conjunction with the Precursor Transformation Matrix (PTM). Due to the critical role of bridge tendons in structural integrity, efficient and timely detection methods are essential. The methodology combines theoretical modeling with Finite Element Method (FEM) simulations and empirical data collection to evaluate the PTM’s effectiveness in identifying tendon damage. Key results indicate that the PTM, when paired with vibration analysis, enhances the identification and localization of damage, proving to be a robust method in structural health monitoring. This approach not only speeds up damage detection but also potentially lowers maintenance costs by pinpointing specific damage sites, thereby preventing widespread structural failures. The findings offer a promising tool for ensuring the longevity and safety of post-tensioned bridges.

1. Introduction

1.1. Tendon Damage Detection in Bridges and Its Importance

Damage in bridge tendons is a significant concern in the field of civil engineering, specifically regarding the maintenance and safety of prestressed concrete bridges. Bridge tendons, consisting mainly of post-tensioned cables made from high-strength steel, are susceptible to various forms of degradation that can critically affect the structural integrity and longevity of bridges.
Corrosion is one of the foremost mechanisms of tendon damage. The vulnerability of tendons to corrosion intensifies when they are exposed to aggressive environments, such as those with chlorides from deicing salts or marine atmospheres. This environmental exposure leads to the initiation and propagation of corrosion in the steel strands of the tendons, consequently reducing their cross-sectional area and load-carrying capacity. The progression of corrosion often remains undetected until significant damage has occurred due to the tendons being encapsulated in grout, which complicates regular inspection routines [1,2].
Stress corrosion cracking (SCC) is another critical issue, particularly in environments where the steel is subjected to tensile stresses in the presence of corrosive agents. The combination of mechanical stress and corrosive environments can induce cracking, which propagates through the tendons, leading to sudden and catastrophic failures. This issue is highlighted in the literature, where the need for improved monitoring techniques that can detect early signs of SCC in post-tensioned structures is emphasized [3,4].
Hydrogen embrittlement also poses a significant risk to the integrity of bridge tendons. This phenomenon occurs when hydrogen atoms penetrate the metal lattice of steel tendons, facilitating crack initiation and propagation under tensile stress. The susceptibility of tendons to hydrogen embrittlement is closely linked to the material’s manufacturing processes and quality, highlighting the importance of stringent quality control measures during the production and construction phases [5].
In addition to material and environmental factors, mechanical damage due to overloading or accidental impacts during construction or while in service can also compromise tendon integrity. Such impacts can cause localized fractures or severe abrasions, diminishing the tendon’s effectiveness in bearing loads and maintaining overall bridge stability.
Given the inherent challenges, timely inspections and appropriate maintenance are crucial for the durability and safety of bridge structures. This is especially true for the crucial external tendons, which carry significant tensile loads. Regular inspection techniques may struggle to identify damage in these tendons, as they are typically encased in plastic sheathing. For instance, Figure 1 illustrates a compromised section of a tendon in a post-tensioned segmental box girder bridge, highlighting the difficulty of detecting such damage. Thus, there is a pressing need for a swift and economical method to identify tendon damage. This research has assessed the efficiency of combining vibration-based damage detection with the Precursor Transformation Matrix (PTM) for inspecting external tendons. This innovative approach is gaining traction because it provides a quick and cost-effective solution for conducting essential assessments and finding damaged tendons while reducing disruption and expense. The suspect tendons and locations identified using this technique can then be subject to in-depth costlier non-destructive (NDT) and semi-destructive testing methods to better characterize the damages. Integrating cutting-edge technology with established engineering methods is a forward-thinking advancement toward more resilient and sustainable bridge maintenance. The focus of this paper is on external post-tensioning tendons.

1.2. Precursor Transformation Matrix (PTM) Method for Damage Detection in Bridges

The Precursor Transformation Matrix (PTM) method is an analytical procedure proposed by Mehrabi et al. (1998) [6] for detecting and localizing damage in structures. PTM relates measured changes in a structure’s condition under constant loading to possible damage sources through a transformation matrix. This matrix is generated by modeling precursor events like temperature changes or displacements on an undamaged analytical model of the structure. The resulting patterns of response change are compared to measured changes from the actual structure to identify likely damage locations and significance. PTM offers potential advantages over conventional vibration-based damage detection methods, including greater sensitivity and efficiency under static loading conditions. This approach also stands out for its cost-efficiency in structural damage detection. It was initially conceptualized for cable-stayed bridges but may apply to other structural types. Mehrabi et al. (1998) [6] presented theoretical derivations of PTM and demonstrated its feasibility through simulated case studies on trusses and a cable-stayed bridge model. Key considerations for implementation include proper analytical modeling, accounting for measurement errors, and having adequate sensor instrumentation. In summary, PTM provides a promising approach to structural health monitoring and damage detection by relating analytical models to measured structural response changes.
There is a significant knowledge gap concerning the interaction of tendon forces in structural systems, especially in understanding how these forces influence each other and how damage in one tendon can impact the forces in other tendons. This interaction is critical for maintaining the structural integrity of bridges and similar constructions. The research addresses this gap by integrating the Precursor Transformation Matrix (PTM) method with vibration-based damage detection techniques. This combination is anticipated to enhance the efficiency of detecting damaged tendons quicker, allowing for potentially reducing repair costs. By employing PTMs and vibration-based methods, the study seeks to develop a more effective and economical approach to structural health monitoring, particularly focused on improving the accuracy and speed of identifying tendon damage within complex structures.

2. Literature Review

2.1. Post-Tensioned Box Girder Bridges

Post-tensioned box girders have become a popular structural system for bridge construction [7], especially for medium to long spans [8]. In this bridge type, the superstructure normally consists of hollow box-shaped segments, typically made of reinforced concrete, that are post-tensioned using high-strength tendons after the concrete has hardened [9]. Post-tensioning places the concrete into compression, offsetting tensile stresses and enhancing serviceability, strength, and durability [10]. Compared to alternative systems, the advantages of post-tensioned box girders include high torsional stiffness, adaptability to skewed supports, and optimized material usage through tailored prestressing [11]. Other post-tensioning configurations have also been implemented, including non-segmental superstructure and application of PT in substructure bridge elements. PT tendons are used internally, where the tendon ducts are embedded in the concrete elements and grouted after application of post-tensioning, as well as externally, where the tendon ducts are exposed. However, this study focuses on PT bridges that use external tendons alone or in conjunction with internal tendons.
Segmental box girder bridges represent a distinctive methodology in bridge engineering, characterized by the assembly of the bridge from shorter segments to form a continuous box-shaped structure. A longitudinal section of a single span within a segmental box girder bridge system is depicted in Figure 2 and Figure 3. In this modular construction approach, short, prefabricated segments are joined together to form the superstructure. These segments are commonly made from precast reinforced concrete and are interconnected through the application of post-tensioned high-strength steel tendons, giving the structure integrity and longevity.
The bridge segments are classified into various types, including typical segments, deviators, and end diaphragm (pier segments), as shown in Figure 2 and Figure 3.

2.2. Damage Detection Techniques for Bridge Tendons

The integrity and safety of bridge structures are paramount for civil infrastructure, necessitating regular and precise monitoring to detect potential damage, particularly in tendons, which are critical for bridges’ stability and load-bearing capabilities. Non-destructive Evaluation (NDE) techniques have emerged as pivotal in identifying such damage early, without compromising the structure’s functionality or longevity.
Bridge tendons, comprising steel strands or wires, are susceptible to various forms of damage, including corrosion, fatigue, and stress-related deterioration. Traditional inspection methods often entail invasive procedures that can further compromise the tendon’s integrity. Consequently, NDE techniques have become increasingly favored for their ability to offer detailed insights into the condition of tendons without inflicting additional harm [12].
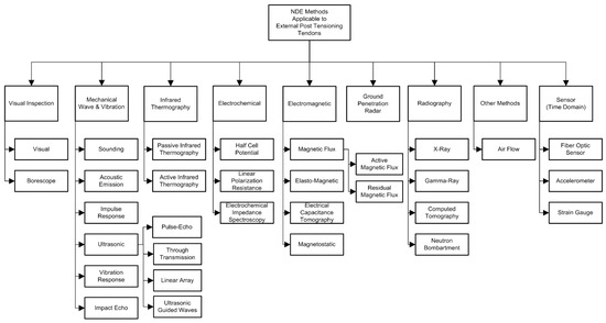
NDE techniques suitable for assessing external tendons can be organized into nine distinct groups, reflecting the technological and physical principles underlying their respective Non-Destructive Testing (NDT) instruments. These groups encompass visual inspection methods, mechanical wave and vibration-based techniques [13], infrared thermography, electrochemical analysis, electromagnetic approaches, ground-penetrating radar, radiographic methods, various uncategorized techniques, and sensor-based assessments [14]. References [15,16] provide a detailed overview, while Figure 4 illustrates the NDE techniques applicable to external post-tensioning tendons. The last column of the chart in this figure is related to the sensor-based methods. These methods form the basis for measuring the forces in tension elements that are the focus of this study. Among the sensors commonly used are fiber optic sensors, accelerometers, laser vibrometers, and strain gauges. Fiber optic sensors are lightweight, unobtrusive, and insensitive to electromagnetic interference. Accelerometers and laser vibrometers are employed to measure the frequency of vibration, define modal shapes, and determine the force within post-tensioning elements over time. The use of a strain gauge allows monitoring of the variation of stresses and, therefore, the forces of the tendons. Changes in structural behavior over time can be considered an indicator of deterioration. Modal analysis methods, such as the modal curvature evaluation method, have been used in general for detecting damage through the structure based on data obtained from structural health monitoring systems [17]. However, this method would not be effective in detecting damage to tendons unless each tendon was instrumented with a sensor. In this case, the method will match the basics of the PTM methodology. Nevertheless, additional sensors and monitoring would impose additional costs and efforts, making this method less practical.
Despite its many advantages, NDT has several limitations. Some NDT processes are costly and time-consuming. Moreover, the accuracy of NDT methods can be influenced by various factors, such as the skill and experience of the inspector, the condition of the structure, and environmental conditions during testing. For instance, visual inspection is highly dependent on the inspector’s ability to detect and interpret defects, leading to results variability. Ultrasonic testing, while effective for detecting internal flaws, requires a skilled operator to interpret the results accurately and may not detect defects that are oriented parallel to the sound wave. Radiographic testing involves the use of ionizing radiation, which poses health risks and requires strict safety precautions. Additionally, some NDT methods, such as infrared thermography, are sensitive to environmental conditions and may produce less accurate results under unfavorable conditions. These limitations highlight the need for careful selection of NDT methods based on the specific requirements and conditions of the inspection task [18].
In post-tensioned concrete elements, such as segmental box girder bridges, it is crucial to detect damage in the tendons early to avoid costly repairs and prevent catastrophic incidents. Therefore, it is preferred to employ a technique that can detect damage globally in post-tensioned tendons, allowing for the identification of damaged tendons while they are still concealed in a plastic cover, as shown in Figure 1. This study demonstrates that combining the Post-Tensioning Method (PTM) and vibration method enables the detection of damaged tendons at an early stage and at a reasonable cost.

2.3. The Role of FEM in Damage Detection

The Finite Element Method (FEM) has emerged as a critical tool in the domain of structural engineering. The application of FEM in damage detection for structures and bridges is multifaceted, incorporating both direct and indirect approaches. Direct methods involve altering the finite element model based on directly observed and measured physical changes in the structure, such as cracks or deformations. For example, in a study by Sanda et al. (2018), an efficient finite element model updating technique for bridge damage detection was discussed. The authors emphasized integrating measurement data to refine the finite element model, thus enhancing its predictive accuracy in identifying damage locations and severities directly [19].
Indirect methods, on the other hand, do not rely on visible damage indicators but instead detect damage through changes in the structural response. These methods often involve monitoring changes in structural parameters such as frequencies, mode shapes, internal forces, and damping ratios. The premise is that damage will alter the stiffness, mass distribution, or energy dissipation characteristics of a structure, thereby affecting its dynamic properties, which can indicate the presence of damage indirectly.
A notable example of an indirect method is the work by Figueiredo et al. (2019), which presented a finite element-based machine-learning approach to detect damage in bridges under operational and environmental variations. This approach leverages changes in modal parameters and other indirect indicators, processed through machine learning algorithms, to identify potential damage without direct physical evidence [20].
Both direct and indirect methods offer valuable approaches to damage detection in structural engineering. Direct methods provide a straightforward way to incorporate visible damages into the FEM analysis. In contrast, indirect methods offer a non-invasive alternative that leverages changes in structural responses to infer the presence and severity of damages. The choice between direct and indirect methods depends on various factors, including the nature of the structure, the type of damage expected, and the available monitoring technology.

3. PTM Methodology

The Precursor Transformation Method (PTM) presents an approach for damage detection and the long-term health monitoring of structures. This method is grounded in identifying precursors, or the underlying causes, of observable changes in the structural state under consistent loading conditions, such as the static loads encountered in bridges. PTM addresses the limitations of existing structural monitoring methods, which struggle to interpret vast quantities of sensor data in a timely and cost-effective manner. By focusing on the causes of structural changes rather than the effects, PTM offers enhanced sensitivity and cost efficiency compared to traditional vibration-based or parameter estimation methods [6].
An analogy to the PTM method would be the method of pattern recognition. Each source develops a certain pattern as a response in such a method. When more than one source causes a single response, it is difficult to differentiate which sources have created the response. By recognizing the pattern of each source and then composing the response from multiple sources, one can detect the individual sources contributing to the measured response. In fact, the PTM method first compiles the pattern of damage sources and, by applying it to the response change measured using NDT, makes it possible to recognize the patterns within the response, thereby identifying the sources.
PTM was originally developed within the context of a research project focused on the condition assessment of bridge stay cables, sponsored by the Federal Highway Administration [6]. However, the principles of PTM are applicable to a broad range of structures beyond cable-stayed bridges. The method involves measuring selected structural response parameters at two different times to identify damage incurred during that period, allowing for real-time or near-real-time structural health monitoring.
The method’s ability to detect damage without precise knowledge of load magnitudes and configurations, as long as the loading remains constant, represents a significant advantage. Despite its advantages, PTM is not without challenges. The construction of an accurate finite element model of the structure is crucial, and all significant potential damage sources must be considered to avoid misleading results. Moreover, the method must account for potential errors in modeling and measurement, which could introduce fictitious damage precursors. Optimization and machine learning techniques and considering more response parameters or repeated tests can help mitigate the impact of such errors.
In summary, the Precursor Transformation Method offers a promising avenue for the advanced monitoring and maintenance of structural health, with potential applications extending across various civil engineering domains. Its development and refinement could lead to more reliable and efficient methods for ensuring the safety and longevity of critical infrastructure.
The foundational principle of PTM is to relate measured alterations in the structural state—such as displacements, strains, or internal forces—to specific precursors through a transformation matrix. This matrix is constructed using a finite element model of the undamaged structure to predict how various damage scenarios, represented by externally imposed strains or displacements, would affect the structure. Despite introducing some approximations, this method simplifies the calculation process significantly and maintains accuracy within the bounds of measurement and computational precision.
The formulation of the PTM, as described by Mehrabi et al. (1998) [6], can be presented in general form:
Δ T P R E D I C T E D = c F E M 1 Δ P M E A S U R E D
where CFEM is the precursor transformation matrix generated by applying unit changes of temperature, strain, or displacement to each element, ΔPMEASURED is the vector of changes in structural response parameters measured in the structure, such as change in forces of tendons, and ΔPPREDICTED is the vector of predicted precursors in the form of changes of temperature, strain, or displacement to each element with which the transformation matrix is constructed. ΔPPREDICTED is directly related to the changes in each element, resulting in the measured changes in structural response and indicating damage to each element.

How Does the Method Work

The core principle of PTM is that changes in the state of a structure (displacements, strains, internal forces) can be related to “precursors” through a transformation matrix. These precursors or causes are externally imposed events or damage sources, which are independent of the structure and the subsequent changes in the state of the structure due to those events. Examples of damage sources that can be modeled as precursor events include loss of material or stiffness, joint slippage, support settlements, and loosening of connection bolts.
The PTM approach steps are as follows:
  • Measurement of Structural Changes: The initial step involves measuring changes in the structural responses, such as displacements, strains, or internal forces, under a specific static loading configuration, such as self-weight load. Various methods for measuring these responses are outlined in Section 2.2. For instance, vibration techniques can be employed to gauge the internal forces within tendons. To accurately assess the alterations in structural responses, it is essential to compare the initial, undamaged states with the responses observed post-damage. Consequently, it is advisable to conduct initial measurements of the structural behaviors soon after construction to establish a reference point for the structure’s undamaged state. Moreover, regular monitoring of these responses is vital for the early detection of potential damage within structural elements.
  • Development of a Transformation Matrix: A transformation matrix is created by relating the measured changes in the structure’s responses to external factors or precursors, such as temperature variations or imposed displacements that could represent potential damage scenarios.
  • Use of a Finite Element Model: An undamaged finite element model of the structure is employed to calculate patterns of change in the structure’s responses due to the identified precursors. This model simplifies the calculation process and helps approximate the results.
  • Analysis of Structural Response to Precursors: The method involves analyzing how the structure’s response parameters, such as displacements, strains, and internal forces, change due to imposed precursors, which are simulated as temperature changes or initial strains in the finite element model.
  • Identification of Damage Sources: By comparing the measured changes in the structure’s state with the expected changes from the transformation matrix, the PTM approach can identify the locations and relative significance of potential damage sources.
In the case study that follows, the formulation and construction of the precursor transformation matrix are explained.

4. Case Study

4.1. Description of a Case Study of Bridge Model Dimensions and Tendon Layout

The main bridge structure of this study is a bridge span with a post-tensioned segmental box girder structural system that crosses a wide river connecting two large cities on two sides of the river. Approaching the main structure are viaducts connected to approach ramps and access roads on embankments on either side. Each span in the viaduct has roughly 115 ft. length and accommodates one traffic lane and two shoulders. For the application of PTM, one of the viaduct spans, as shown in Figure 5, is used as the bridge in the case study.
Figure 5 illustrates a span composed of 11 distinct reinforced concrete segments, with each segment labeled by the letter ‘S’ followed by its segment number. End diaphragm segments (S1 and S11) with 5.68 ft. length have been located at two ends of the span. Figure 6 illustrates the cross-section details and dimensions for end diaphragm segments. The sequence of numbers after the letter “T” represents the positioning of the tendons within that specific section. Additionally, the span includes three deviators, each 11.52 feet long, categorized into two distinct types: Segment S6 represents deviator Type 1 (Figure 7), whereas segments S4 and S8 belong to deviator Type 2 (Figure 8). The rest of the segments, specifically S2, S3, S5, S7, S9, and S10, are designated as typical segments, each also extending 11.52 feet in length. The cross-section details of typical segments are shown in Figure 9.
Also, the bridge of the case study has 10 separate and continuous external post-tensioned tendons, illustrated in Figure 5 by blue lines. These tendons, composed of high-strength steel strands, clasp the segments firmly together following the post-tensioning process. These tendons are anchored in end diaphragm segments and pass through the hollow areas of the typical segments, altering their directions as they pass through the holes in the deviator segments. Details about these tendons can be found in Table 1.

4.2. Description of the Bridge Finite Element Method (FEM) Model

Employing the Precursor Transition Matrix (PTM) method requires altering a single structural parameter, often presumed to be affected by damage. This entails conducting an analysis based on this altered parameter and comparing the outcomes with those of the structure’s initial, undamaged state. Given the high sensitivity of this method to analytical outcomes, achieving accuracy necessitates the simulation of an exceptionally precise model. Consequently, this study opts for Finite Element Method (FEM) modeling techniques, utilizing the ABAQUS v2021 [21] software for detailed analysis.
Figure 10 presents a three-dimensional representation of the FEM model built using the ABAQUS v2021 [21] with the concrete segments rendered transparent to reveal the tendons, which are depicted in red. The geometry of the FEM model is based on the dimensions and details outlined in Section 4.1. The support system is modeled based on the assumption of simple support at one end and roller support at the opposite end, as depicted in Figure 11. Moreover, the concrete components are modeled with three-dimensional 8-node linear brick solid elements (C3D8 8 nodes), while truss and rebar components are modeled with 3D 2-node truss elements (T3D2), Ideal for structures composed of elements loaded only in tension or compression along their length.
Tendons, as noted earlier, pass through the hollow areas of standard segments without attaching to them directly. Instead, they are anchored at the end diaphragm segments and pass through sleeves cast in the deviators.
To model the anchorage of the tendons within the end segments, both ends of all tendons have been embedded within the concrete in the end diaphragm segments. This technique could capture the behavior of the anchored tendon precisely. Also, to model the interaction between the tendons and the deviators so that the tendon can slide in the sleeves of the deviators, a translational connection to the deviators for the tendon with slot type has been defined. All translational degrees of freedom for this connection type have been constrained except the degree of freedom that is in the longitudinal direction of the bridge span. Figure 12 shows the tendons and segments that have such interaction.
As mentioned earlier, all the concrete segments are reinforced concrete. Therefore, to capture this feature in FEM models, the steel reinforcement has been embedded in all the concrete segments as provided in the bridge drawings. Figure 13 shows the typical embedded steel rebars within a typical concrete segment.
Another connection that has been defined in the FEM model is the connection between the concrete box segments. Since no sliding or separation is expected between segments for the type of analysis performed for PTM, a tie connection is used between the concrete segments, as shown in Figure 14 with pink color.

4.3. Verification of the FEM Model

The verification process for the model is essential in the Finite Element Method (FEM) to show that the simulations are both accurate and reliable. In this study, the verification of the FE model was conducted by comparing the displacement at the mid-span along the bridge calculated using theoretical formulas with the displacement obtained from FE analysis using the constructed FE model.
Two types of loading have been assigned to the bridge for verification study, namely dead loads and post-tensioning, to simulate the original and undamaged situation of the bridge. The dead loads are applied to the deck surface of the bridge span considering the concrete weights and surface dead loads coming from asphalts and other components of the bridge (Figure 15). Post-tensioning is applied to the tendons by reducing the temperature of the truss elements representing the tendons. By reducing the temperature, the length of the tendons reduces and since they are embedded in the end diaphragm segments, internal axial force is generated in the tendons (Figure 16).
As the post-tensioning process begins, the concrete segments compress against one another, causing the entire bridge span to curve into an arch shape, which results in the upward movement of the span’s midpoint. Subsequently, when the distributed concrete self-weight load is applied, this midpoint shifts downward. Therefore, to determine the final displacement of the midpoint, one must subtract these two calculated values from each other. However, for more accuracy, the FEM displacement results from both post-tensioning and concrete self-weight loads are checked against theoretical calculations.
In the analysis, two distinct equations are used to calculate the deflections of simply supported post-tensioned concrete beams, with the differentiation based on the number of harping points, as shown in Figure 17 and Figure 18. Harping or draping refers to the process of altering the position of all or some prestressing tendons along the beam’s length. This adjustment in tendon positioning modifies their eccentricity within the section. Reducing the tendons’ eccentricity at a member’s ends diminishes the moment and tensile stresses induced by prestressing at those extremities [22]. Within these equations, P stands for the axial force in kips, which differs from one tendon to another; L denotes the bridge’s span length, fixed at 1379.92 inches; E is the concrete’s modulus of elasticity, valued at 3600 kips/in.2; and I represents the moment of inertia for the concrete section, calculated to be 8,872,480 in.4. Furthermore, ee and ec represent the eccentricities at the beam’s supports and its center, respectively. In Table 2, the computations for each tendon were conducted individually. By summing up the deflections resulting from the axial forces of each tendon, the overall deflection attributable to post-tensioning can be determined equal to 3.43 inches. Meanwhile, as can be seen in Figure 19, the short-term deflection determined through the FEM ABAQUS model stands at 3.56 inches, which is merely four percent greater than the theoretical value, indicating a good agreement. This demonstrates the reliability and accuracy of the FEM model.
The subsequent step involves applying the concrete self-weight load. Given that this load is distributed, it is feasible to compute the short-term deflection using the mechanics of material formulation for the deflection of a simply supported beam under a distributed load. The deflection due to the concrete’s self-weight is calculated in this way to be 1.11 inches. Comparatively, the FEM model’s deflection result for this load is 1.12 inches, demonstrating a close agreement. The comparison of results for both types of loading verifies the FEM model to be reliable for this study.
Furthermore, Figure 20 illustrates the bridge deflection from the combined effects of post-tensioning of the tendons and the concrete’s self-weight. The FEM model’s mid-span deflection result for this final stage is 2.44 inches, while the calculated deflection is 2.31 inches, again demonstrating a close agreement.

4.4. Constructing the Precursor Transformation Matrix (PTM) for the Bridge of Case Study

To generate the precursor transformation matrix (CFEM), it is necessary to follow the steps mentioned in Section How Does the Method Work. The initial step involves measuring changes in the structural responses, such as displacements, strains, or internal forces, under a specific static loading configuration such as self-weight load. Various methods for measuring these responses are outlined in Section 2.2. For instance, vibration (or other) techniques can be employed to gauge the internal forces within tendons. To accurately assess the alterations in structural responses, it is essential to compare the initial, undamaged states with the responses observed post-damage. Consequently, it is advisable to conduct initial measurements of the structural behaviors soon after construction to establish a reference point for the structure’s undamaged state. Moreover, regular monitoring of these responses is vital for the early detection of potential damage within structural elements.
The first step involves collecting the axial forces from all tendons using the FEM model to represent the undamaged state of the case study bridge, which is subjected to both post-tensioning loads and static dead load. To achieve this, the axial stresses in the tendons are computed and then multiplied by their respective cross-sectional areas. Figure 21 displays the axial stresses in half of the bridge’s tendons as an example. Table 3 lists the axial force values shown as vector FI, where FIi represents the initial undamaged force in Tendon i.
In the next step, the precursor transformation matrix is constructed following a scenario where a specific tendon (Tendon i of n, n being the total number of tendons in the cross-section of the bridge) undergoes a 10% reduction in the cross-section (damage unit induced in Tendon i) due to hypothetical damage in its cross-sectional area. It is understood that damage to tendons rarely translates to a uniform cross-section reduction along its entire length, and it would most likely be localized in the limited length of the tendon. However, presenting a 10% reduction of the cross-section here intends to generate changes in the structural response parameter (tendon force) for the construction of the precursor transformation matrix and should not necessarily be viewed as such damage being possible. It just represents any type of damage that will reduce the stiffness of the tendon and relax the post-tensioning force in that tendon.
In the FEM bridge model, this change in the stiffness of the tendon is simulated by a hypothetical reduction of the area of the i-th tendon by 10%. After analyzing the FEM model, the axial forces in all tendons are obtained and placed in the i-th row in an n-by-n matrix called the force matrix, or FM. Each row in this matrix then represents a separate analysis, with diagonal elements reflecting the tensile forces in the tendon subjected to the 10% cross-sectional area reduction. Specifically, the element at the intersection of the i-th row and j-th column, FMij, indicates the internal force in the j-th tendon when only the i-th tendon has experienced a 10% reduction. This process is replicated for all involved tendons, leading to a 10 × 10 force matrix due to the involvement of 10 operational tendons. The completed force matrix is presented in Table 4.
After the force matrix is established, the Precursor Transformation Matrix (CFEM) is generated by subtracting the force values in each row of the force matrix from those of the corresponding undamaged state. The CFEM is presented in Table 5. In the CFEM therefore, the value in row i and column j (CFEMij) represents the change of force in the j-th tendon due to a reduction in the cross-section of the i-th tendon.

4.5. Results and Discussion

Table 5 displays the CFEM for internal tendon force changes in kips. Normalization is advisable to enhance the interpretability of this matrix by converting it to a unitless format. This can be achieved by calculating the percentage change in the axial forces of the tendons. This is performed by dividing the change in the axial force of each tendon in its current state (CFEMij), by the axial force in its initial undamaged state (FIj), then multiplying the result by 100 to express it as a percentage. Table 6 presents CFEM normalized in this way. This matrix reveals that when a tendon undergoes hypothetical damage equivalent to 10% cross-sectional loss, the axial internal force within that tendon decreases by approximately 10%. On the other hand, the internal axial forces in the other tendons remain stable, with only slight increases up to a maximum of 0.3%. This level of change is basically within the tolerance of any measurement method, i.e., it is not detectable at all. From these observations, it can be concluded that in the damage detection process for tendons of a segmental box girder bridge, a detected reduction in the internal force of a specific tendon can be attributed directly to damage within that tendon, rather than changes resulting from damage in others. In other words, there is no interrelation between tendons, and each tendon acts independently in this respect with damage to one tendon not noticeably affecting the internal forces of other tendons. This insight is crucial for engineers, enabling them to identify and locate damage quickly and accurately. This phenomenon can be attributed to the fact that the tendons are post-tensioned, and to the significant axial stiffness of the bridge superstructure. Accordingly, while PTM is a powerful tool for damage detection in certain types of structures and can also be employed for tendons of PT bridges, because of the simplicity demonstrated with this study, the use of PTM is not necessary for damage detection in PT tendons and a straightforward approach can be used. That is, if force change is detected in a tendon utilizing vibration or other methods, that will be an indication of damage in that same tendon. Accordingly, a simple process is proposed for damage detection in external tendons of post-tensioned concrete bridges as shown in Figure 22.

5. Conclusions

This research has explored damage detection in the tendons of post-tensioned segmental box girder bridges, utilizing a range of techniques including the Precursor Transformation Matrix (PTM), Finite Element Method (FEM) analysis, and a vibration-based method. The following conclusions can be made from the paper:
  • There is a need for a global damage detection method to accurately determine the location of damage, thereby avoiding the implementation of costly and time-consuming NDT methods on a larger scale. One such method is the Post-Tensioning Method (PTM).
  • The findings of this study indicate that sophisticated methodologies, such as the development of complex Finite Element Method (FEM) models and the application of the PTM for tendon inspection, are not necessary for the effective monitoring of bridge tendon integrity.
  • The research reveals that damage in one tendon does not impact the internal force in other tendons. This crucial discovery implies that any observed changes in tendon forces can be directly attributed to the affected tendon alone.
  • The isolation of effects simplifies and streamlines the damage detection process, making it both more efficient and less time-consuming.
  • Monitoring changes in internal forces using the vibration-based method is sufficient for damage detection. This method can be applied immediately after construction and periodically during regular inspections.
  • By periodically monitoring internal forces over time, any significant changes indicating potential damage can be quickly identified, ensuring timely maintenance.
  • To facilitate the application of the damage detection methods described in this paper, continuous monitoring of tension forces in the tendons using vibration sensors or other types of sensors can be implemented.
  • The outcome of this study enhances the ability to rapidly and accurately pinpoint damage, significantly reducing the potential risks associated with delayed maintenance.
The case study presented in this paper uses a practical PT bridge span with a number of tendons that is common in design. Although the results may vary slightly for other configurations, the PTM and conclusion of this paper are valid until the level of damage is significant enough to result in the separation of concrete segments. The latter case is not the focus of this study since it is detectable by regular inspections and shall be avoided by using methods such as PTM to prevent irreversible damage.

Author Contributions

Conceptualization, D.T., S.S.K.D., A.M. and B.T.; methodology, D.T., S.S.K.D., A.M. and B.T.; software, D.T., S.S.K.D., A.M. and B.T.; validation, D.T., S.S.K.D., A.M. and B.T.; formal analysis, D.T., S.S.K.D., A.M. and B.T.; investigation, D.T., S.S.K.D., A.M. and B.T.; resources, D.T., S.S.K.D., A.M. and B.T.; data curation, D.T.; writing—original draft preparation, D.T., S.S.K.D., A.M. and B.T.; writing—review and editing, D.T., S.S.K.D., A.M. and B.T.; visualization, D.T., S.S.K.D., A.M. and B.T.; supervision, A.M.; project administration, A.M.; funding acquisition, A.M. All authors have read and agreed to the published version of the manuscript.

Funding

This research received no external funding.

Data Availability Statement

The data presented in this study are available on request from the corresponding author.

Conflicts of Interest

Author Bardia Tabiatnejad was employed by the company Haley & Aldrich, Inc. The remaining authors declare that the research was conducted in the absence of any commercial or financial relationships that could be construed as a potential conflict of interest.

References

  1. Broomfield, J.P. Corrosion of Steel in Concrete: Understanding, Investigation and Repair; CRC Press: Boca Raton, FL, USA, 2023. [Google Scholar]
  2. Lau, K.; Permeh, S.; Ghahfarokhi, M.S.; Faridmarandi, S.; Azizinamini, A. Establishing Inspection Periods and Preliminary Recommendations for Preventive Measures for Mid-Rise Buildings near Coastal and Inland South Florida Environments; Florida International University (FIU): Miami, FL, USA, 2023. [Google Scholar]
  3. Hauser, J.A.I.I.; Crooker, T.W. An Investigation of Stress-Corrosion Cracking Susceptibility in Candidate Steels for Tension Leg Platform Tendons; U.S. Naval Research Laboratory: Washington, DC, USA, 1986. [Google Scholar]
  4. Lau, K.; Permeh, S.; Faridmarandi, S.; Azizinamini, A. Review of Mitigation of Carbonation-Induced Corrosion with UHPC. In Proceedings of the AMPP Annual Conference, Denver, CO, USA, 19–23 March 2023; AMPP: Houston, TX, USA, 2023. [Google Scholar]
  5. Scannell, W.T. Applicability of Cathodic Protection in Prevention of Corrosion Damage to Steel Tendons in Prestressed Concrete (High Strength Steel, Hydrogen Embrittlement, Brittle Cracking); Florida Atlantic University: Boca Raton, FL, USA, 1986. [Google Scholar]
  6. Mehrabi, A.B.; Tabatabai, H.; Lotfi, H.R. Damage detection in structures using precursor transformation method. J. Intell. Mater. Syst. Struct. 1998, 9, 808–817. [Google Scholar] [CrossRef]
  7. Ibarhim, A.; Salim, H.; Rahman, N.A. Progressive collapse of post-tensioned box girder bridges under blast loads using applied element method. In Proceedings of the Structures Congress, Chicago, IL, USA, 29–31 March 2012. [Google Scholar]
  8. Harvey, D.I. Precast Post-Tensioned Segmental Box Girder Bridges in Vancouver. In Developments in Short and Medium Span Bridge Engineering. In Proceedings of the Third International Conference on Short and Medium Span Bridges, Canadian Society for Civil Engineering, American Concrete Institute, Canadian Institute of Steel Construction, Toronto, ON, Canada, 7–10 August 1990. [Google Scholar]
  9. Kong, F.K.; Evans, R.H. Reinforced and Prestressed Concrete; CRC Press: Boca Raton, FL, USA, 2017. [Google Scholar]
  10. Harajli, M.H. Strengthening of concrete beams by external prestressing. PCI J. 1993, 38, 76–88. [Google Scholar] [CrossRef]
  11. Menn, C. Analysis and Design of Bridge Superstructures. In Prestressed Concrete Bridges; Birkhäuser: Basel, Switzerland, 1990; pp. 211–275. [Google Scholar]
  12. Doebling, S.W.; Farrar, C.R.; Prime, M.B.; Shevitz, D.W. Damage Identification and Health Monitoring of Structural and Mechanical Systems from Changes in Their Vibration Characteristics: A Literature Review; Los Alamos National Lab. (LANL): Los Alamos, NM, USA, 1996. [CrossRef]
  13. Poorghasem, S.; Bao, Y. Review of robot-based automated measurement of vibration for civil engineering structures. Measurement 2023, 207, 112382. [Google Scholar] [CrossRef]
  14. Tan, X.; Poorghasem, S.; Huang, Y.; Feng, X.; Bao, Y. Monitoring of pipelines subjected to interactive bending and dent using distributed fiber optic sensors. Autom. Constr. 2024, 160, 105306. [Google Scholar] [CrossRef]
  15. Hurlebaus, S.; Hueste, M.; Karthik, M.; Terzioglu, T. Condition Assessment of Bridge Post-Tensioning and Stay Cable Systems Using NDE Methods; Transportation Research Board of the National Academies, Texas A&M Transportation Institute: College Station, TX, USA, 2016. [Google Scholar]
  16. Azizinamini, A.; Gull, J. FDOT Protocol for Condition Assessment Of Steel Strands in Post-Tensioned Segmental Concrete Bridges: Final Report Volume II. Florida; Department of Transportation: Tallahassee, FL, USA, 2012.
  17. Ditommaso, R.; Iacovino, C.; Auletta, G.; Parolai, S.; Ponzo, F.C. Damage Detection and Localization on Real Structures Subjected to Strong Motion Earthquakes Using the Curvature Evolution Method: The Navelli (Italy) Case Study. Appl. Sci. 2021, 11, 6496. [Google Scholar] [CrossRef]
  18. Taeby, M.; Mehrabi, A.B. Risk-based selection of inspection method for external post-tensioning system of bridges. Appl. Sci. 2022, 12, 7103. [Google Scholar] [CrossRef]
  19. Saidou Sanda, M.; Gauron, O.; Turcotte, N.; Lamarche, C.-P.; Paultre, P.; Talbot, M.; Laflamme, J.-F. Efficient finite elements model updating for damage detection in bridges. In Experimental Vibration Analysis for Civil Structures: Testing, Sensing, Monitoring, and Control 7; Springer: Berlin/Heidelberg, Germany, 2018. [Google Scholar]
  20. Figueiredo, E.; Moldovan, I.; Santos, A.; Campos, P.; Costa, J.C. Finite element–based machine-learning approach to detect damage in bridges under operational and environmental variations. J. Bridge Eng. 2019, 24, 04019061. [Google Scholar] [CrossRef]
  21. Dassault Systemes Simulia Corp. ABAQUS, v. 2021; Dassault Systèmes: Vélizy-Villacoublay, France, 2021. [Google Scholar]
  22. Wilden, H. PCI Design Handbook: Precast and Prestressed Concrete; Precast/Prestressed Concrete Institute: Chicago, IL, USA, 2010. [Google Scholar]
Figure 1. Damage in tendons in a post-tensioned segmental box girder bridge due to corrosion.
Figure 1. Damage in tendons in a post-tensioned segmental box girder bridge due to corrosion.
Infrastructures 09 00103 g001
Figure 2. 3D view of a longitudinal section of a segmental box girder bridge.
Figure 2. 3D view of a longitudinal section of a segmental box girder bridge.
Infrastructures 09 00103 g002
Figure 3. Side view of a longitudinal section of a segmental box girder bridge.
Figure 3. Side view of a longitudinal section of a segmental box girder bridge.
Infrastructures 09 00103 g003
Figure 4. Categorization of Non-Destructive Evaluation Techniques suitable for External Post-Tensioning Systems [18].
Figure 4. Categorization of Non-Destructive Evaluation Techniques suitable for External Post-Tensioning Systems [18].
Infrastructures 09 00103 g004
Figure 5. Longitudinal dimensions of case study segments.
Figure 5. Longitudinal dimensions of case study segments.
Infrastructures 09 00103 g005
Figure 6. End diaphragm cross-section details for Segments S1 and S11.
Figure 6. End diaphragm cross-section details for Segments S1 and S11.
Infrastructures 09 00103 g006
Figure 7. Deviator 1 cross-section details.
Figure 7. Deviator 1 cross-section details.
Infrastructures 09 00103 g007
Figure 8. Deviator 2 cross-section details.
Figure 8. Deviator 2 cross-section details.
Infrastructures 09 00103 g008
Figure 9. Typical segment cross-section details.
Figure 9. Typical segment cross-section details.
Infrastructures 09 00103 g009
Figure 10. The FEM model (3D view).
Figure 10. The FEM model (3D view).
Infrastructures 09 00103 g010
Figure 11. Supports in the FEM model (side view).
Figure 11. Supports in the FEM model (side view).
Infrastructures 09 00103 g011
Figure 12. Concrete segments interacting with external tendons.
Figure 12. Concrete segments interacting with external tendons.
Infrastructures 09 00103 g012
Figure 13. Steel reinforcement embedded in a typical segment.
Figure 13. Steel reinforcement embedded in a typical segment.
Infrastructures 09 00103 g013
Figure 14. Rigid tie connection between concrete segments in FEM modeling.
Figure 14. Rigid tie connection between concrete segments in FEM modeling.
Infrastructures 09 00103 g014
Figure 15. Applying distributed dead loads on the surface of the deck.
Figure 15. Applying distributed dead loads on the surface of the deck.
Infrastructures 09 00103 g015
Figure 16. Applying post-tensioning force in tendons by decreasing temperature.
Figure 16. Applying post-tensioning force in tendons by decreasing temperature.
Infrastructures 09 00103 g016
Figure 17. Theoretical deflection for a post-tensioned concrete beam with a double harping point.
Figure 17. Theoretical deflection for a post-tensioned concrete beam with a double harping point.
Infrastructures 09 00103 g017
Figure 18. Theoretical deflection for a post-tensioned concrete beam with a single harping point.
Figure 18. Theoretical deflection for a post-tensioned concrete beam with a single harping point.
Infrastructures 09 00103 g018
Figure 19. FEM results for the deflection in the case study bridge due to post-tensioning.
Figure 19. FEM results for the deflection in the case study bridge due to post-tensioning.
Infrastructures 09 00103 g019
Figure 20. FEM deflection results in the case study bridge due to post-tensioning and self-weight.
Figure 20. FEM deflection results in the case study bridge due to post-tensioning and self-weight.
Infrastructures 09 00103 g020
Figure 21. FEM axial stress results for half of the case study bridge tendons.
Figure 21. FEM axial stress results for half of the case study bridge tendons.
Infrastructures 09 00103 g021
Figure 22. The process of tendon damage detection proposed in this study.
Figure 22. The process of tendon damage detection proposed in this study.
Infrastructures 09 00103 g022
Table 1. Tendon properties.
Table 1. Tendon properties.
Tendon123455a5b678910
Area (in.2)5.375.375.374.523.39003.394.525.375.375.37
Table 2. Deflection calculation in the case study bridge due to tendon post-tensioning.
Table 2. Deflection calculation in the case study bridge due to tendon post-tensioning.
Tendon
Number
AreaStressP = Area × StresseceeUsed
Formula
in.2kips/in.2kipsin.in.in.
15.364242.61301.2842.11−9.070.243(a)
25.364236.41268.0349.98−9.070.405(b)
35.364236.11266.6349.98−9.070.405(b)
43.383235.1795.5249.9830.310.282(b)
54.522236.11067.6949.9810.610.360(b)
5a0.200234.246.8549.9800.017(b)
5b0.200234.246.8549.9800.017(b)
64.522236.11067.6949.9810.610.360(b)
73.383235.1795.5249.9830.310.282(b)
85.364236.11266.6349.98−9.070.405(b)
95.364236.41268.0349.98−9.070.405(b)
105.364242.61301.2842.11−9.070.243(a)
∑Δ =3.426in.
Table 3. Axial forces in tendons for the undamaged condition under dead load.
Table 3. Axial forces in tendons for the undamaged condition under dead load.
Tendon Number12345678910
Axial Force (kips)321.4313.5313.2250.1287.3287.4250.2313.2313.5321.4
Table 4. Axial tendon force (kips) after experiencing a 10% reduction in cross-section each time.
Table 4. Axial tendon force (kips) after experiencing a 10% reduction in cross-section each time.
12345678910
1289.9314.3313.9250.7287.9287.9250.6313.7314.0321.7
2322.2283.0314.1250.8288.1288.1250.7313.9314.2321.9
3322.1314.4282.8250.8288.1288.1250.8313.9314.2321.9
4321.8314.1313.7225.6287.8287.9250.6313.7314.0321.7
5321.9314.1313.8250.7259.2287.9250.6313.7314.0321.7
6321.7314.0313.7250.5287.8259.3250.7313.9314.2321.9
7321.7313.9313.6250.5287.7288.0225.6313.8314.1321.8
8321.9314.2313.9250.7288.0288.2250.9282.8314.5322.1
9321.8314.1313.8250.7287.9288.3250.9314.2283.1322.2
10321.7313.9313.6250.5287.7288.1250.7314.0314.3289.9
Table 5. Precursor Transformation Matrix (CFEM) for axial tendon forces (kips).
Table 5. Precursor Transformation Matrix (CFEM) for axial tendon forces (kips).
12345678910
1−31.50.80.70.60.70.50.40.50.40.3
20.8−30.41.00.70.80.60.60.70.70.4
30.71.0−30.40.70.80.70.60.70.70.5
40.40.60.6−24.50.60.40.40.50.50.3
50.50.70.60.6−28.10.50.40.50.50.3
60.30.50.50.40.5−28.10.60.60.70.5
70.30.50.50.40.40.6−24.50.60.60.4
80.50.70.70.60.70.80.7−30.41.00.7
90.40.70.70.60.70.80.71.0−30.40.8
100.30.40.50.40.50.60.60.70.8−31.5
Table 6. Percentage of change in forces over the initial forces.
Table 6. Percentage of change in forces over the initial forces.
12345678910
1−9.80.20.20.20.20.20.20.20.10.1
20.2−9.70.30.30.30.20.20.20.20.1
30.20.3−9.70.30.30.20.20.20.20.1
40.10.20.2−9.80.20.20.20.10.10.1
50.20.20.20.2−9.80.20.20.20.20.1
60.10.20.20.20.2−9.80.20.20.20.2
70.10.10.10.20.20.2−9.80.20.20.1
80.10.20.20.20.20.30.3−9.70.30.2
90.10.20.20.20.20.30.30.3−9.70.2
100.10.10.20.20.20.20.20.20.2−9.8
Disclaimer/Publisher’s Note: The statements, opinions and data contained in all publications are solely those of the individual author(s) and contributor(s) and not of MDPI and/or the editor(s). MDPI and/or the editor(s) disclaim responsibility for any injury to people or property resulting from any ideas, methods, instructions or products referred to in the content.

Share and Cite

MDPI and ACS Style

Tabiatnejad, D.; Tabiatnejad, B.; Khedmatgozar Dolati, S.S.; Mehrabi, A. Damage Detection in External Tendons of Post-Tensioned Bridges. Infrastructures 2024, 9, 103. https://doi.org/10.3390/infrastructures9070103

AMA Style

Tabiatnejad D, Tabiatnejad B, Khedmatgozar Dolati SS, Mehrabi A. Damage Detection in External Tendons of Post-Tensioned Bridges. Infrastructures. 2024; 9(7):103. https://doi.org/10.3390/infrastructures9070103

Chicago/Turabian Style

Tabiatnejad, Dariya, Bardia Tabiatnejad, Seyed Saman Khedmatgozar Dolati, and Armin Mehrabi. 2024. "Damage Detection in External Tendons of Post-Tensioned Bridges" Infrastructures 9, no. 7: 103. https://doi.org/10.3390/infrastructures9070103

APA Style

Tabiatnejad, D., Tabiatnejad, B., Khedmatgozar Dolati, S. S., & Mehrabi, A. (2024). Damage Detection in External Tendons of Post-Tensioned Bridges. Infrastructures, 9(7), 103. https://doi.org/10.3390/infrastructures9070103

Article Metrics

Back to TopTop