Minimizing Cost Overrun in Rail Projects through 5D-BIM: A Systematic Literature Review
Abstract
1. Introduction
- What causes cost overrun in transport projects in general and rail projects in particular?
- What are the cost models used to predict and analyse cost overrun in transport projects in general and rail projects in particular?
- What cost management and control strategies are used to prevent these cost overruns? What is the efficiency of these strategies and suitability for 5D-BIM modelling?
- How can 5D-BIM be successfully integrated into rail projects life cycle to support cost management and control models and minimize/prevent cost overrun?
2. Background and Terminology
2.1. Infrastructure Mega-Projects
2.2. Infrastructure and Rail Projects
2.3. Cost Overruns
2.4. Five-Dimensional Building Information Modelling (5D-BIM)
2.5. Cost Management
2.5.1. Cost Estimation
2.5.2. Cost Modelling
2.5.3. Cost Budgeting
2.5.4. Cost/Budget Monitoring and Control
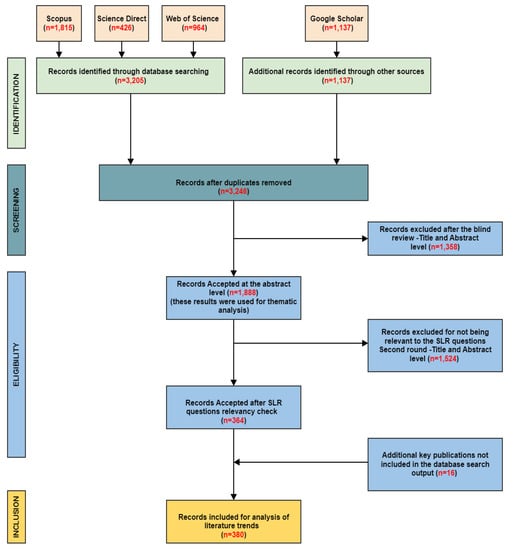
3. Materials and Methods
3.1. Approach
3.1.1. Systematic Literature Review Stages
3.1.2. Tools and Software Packages
3.1.3. Data Sources
3.2. Network Representation
4. Results
4.1. Publication Sources
4.2. Analysis of Publication Source
4.3. Location Analysis
4.4. Co-Authorship Network
4.5. Keywords Re-Occurrence and Cluster Analysis
5. Findings and Discussion
5.1. Cluster # 0 Railway Infrastructure
Conceptual Debates in Cluster # 0
5.2. Cluster # 1 Building Information Modelling
5.2.1. Quantity Take-Off (Quantification)
5.2.2. Cost Estimation
5.2.3. Cost Monitoring and Control
5.2.4. Lifecycle Cost Analysis
5.3. Cluster # 4 Cost-Effectiveness Analysis, Cluster # 6 Cost Deviation, and Cluster # 8 Cost Control
Cost Estimation Models
5.4. Citation Burst and Trend Analysis
6. Conclusions
- The study underscored the considerable conceptual controversy regarding the directionality of cost overrun, its definitions, and the diversity of perspectives and underlying theories. The study found that cost overrun causes could be dependent on the viewpoint, with auditors explaining cost overruns as technical challenges, the economic, psychological and political literature focusing on the perspective of the public decision maker, and construction engineering managerial analysis focusing on contractual incompetence and related technical consequences.
- The study also analysed various quantitative and qualitative cost estimation methods employed in transportation and rail projects, with the rail industry primarily relying on parametric, artificial neural network (ANN), and Monte Carlo simulation-based techniques. Qualitative approaches used in rail projects, such as the analytical hierarchy process (AHP), artificial neural network (ANN), fuzzy neural network (NN), case-based reasoning (CBR), and expert judgment (EJ), depend on the estimator’s understanding of the project and the scope of work, while quantitative methods, such as unit cost, analytical hierarchy process (AHP), BIM, graphical evaluation and review technique (GERT), program evaluation and review technique (PERT), structural equation modeling (SEM), and regression analysis (RA), rely on historical data collection and analysis.
- The study further revealed that despite extensive research efforts and the implementation of various cost management and control strategies, such as reference class forecasting (RCF), data mining, historical data analysis, and contingency planning, most of these strategies have significant limitations and theoretical flaws. Therefore, the study emphasizes the potential of recent advancements in 5D-BIM to address the root causes of the problem.
- The study also examined the various applications of 5D-BIM in rail and transport projects, identifying its use in quantity take-off, cost estimation, cost budgeting, cost control, and lifecycle cost analysis. The benefits of BIM at different stages of the typical rail project lifecycle were identified, including creating a unified platform for data storage and management during the survey stage, design visualization and collaborative work during the design stage, schedule and site management during the construction stage, and operation and disaster emergency simulation in the operation stage. Alongside the BIM benefits, the study identified technical, personal, and process challenges for BIM implementation in rail projects.
Author Contributions
Funding
Institutional Review Board Statement
Informed Consent Statement
Data Availability Statement
Acknowledgments
Conflicts of Interest
Abbreviations
| 5D-BIM | Five-Dimensional Building Information Modelling |
| AACEI | Association for the Advancement of Cost Engineering International |
| ABC | Activity-Based Costing |
| AECO | Architecture, Engineering, Construction, and Operations |
| AHP | Analytical Hierarchy Process |
| AI | Artificial Intelligence |
| ANNs | Artefactual Neural Networks |
| BIM | Building Information Modeling |
| CBR | Case-Based Reasoning |
| CBS | Cost Breakdown Structure |
| EVM | Earned Value Management |
| EJ | Expert Judgment |
| FIG | International Federation of Surveyors |
| GA | Genetic Algorithm |
| GIS | Geographic Information System |
| GERT | Graphical Evaluation and Review Technique |
| ICEC | Cost Engineering Council |
| ICMS | International Cost Management Standard |
| IFC | Industry Foundation Classes |
| IoT | Internet of Things |
| KPIs | Key Performance Indicators |
| LCC | Life-Cycle Costs |
| LCCA | Life-Cycle Cost Analysis |
| ML | Machine Learning |
| MRA | Multiple Regression Analysis |
| NRM | New Rules of Measurement |
| PBO | Parliamentary Budget Office |
| PRISMA | Systematic Reviews and Meta-Analyses |
| RBC | Resource-Based Costing |
| RCF | Reference Class Forecasting |
| RA | Regression Analysis |
| RICS | Royal Institution of Chartered Surveyors |
| SLR | Systematic Literature Review |
| SEM | Structural Equation Modeling |
| TCM | Total Cost Management |
| TVD | Target Value Design |
| WBS | Work Breakdown Structure |
Appendix A. Different 5D-BIM Uses as Discussed in the Literature
| Research Method | Source | Region | Project Phase | Perspective | Purpose of Using 5D-BIM | Industry | Conclusion/Findings | |||||
| Quantity Take-Off (Quantification) | Cost Estimation | Cost Monitoring and Control | Lifecycle Cost Analysis | Rail/Transport | Infrastructure | Construction | ||||||
| Case study | Digital project management in infrastructure project: a case study of Nagpur Metro Rail Project [21] | India | Construction | Contractor | X | X | X | X | X | - | - | The deployment of a BIM-based integrated digital project management system in the Nagpur Metro Rail Project has benefited the project in a variety of ways, including improved cost management and control. |
| Case Study | 5D-BIM applied to cost estimating, scheduling, and project control in underground projects [298] | Europe | Construction | Client | X | - | X | - | X | - | - | 5D-BIM is highly recommended in case of alternative project delivery such as design–build and P3 Projects. BIM’s best added value is appreciated in complex projects such as urban tunnelling and complex projects such as underground hydropower plants, railway and highway twin tube tunnel projects and repository underground structures. |
| Questionnaire | Benefits of integrating 5D-BIM in cost management practices in quantity surveying firms [299] | Nigeria | ALL | - | X | X | X | X | - | - | X | Cost managers will benefit from 5D-BIM in a variety of ways, including automated quantity take-off and improved project visualisation during the design and construction stages. |
| Case Study | Time and cost control of construction project using 5D- BIM process [300] | India | Construction | Client | X | X | X | - | - | X | 5D-BIM provides various advantages in terms of time and cost management for building projects, including faster procurement process, precise/fast decision making. | |
| Review | Analysis on the BIM application in the whole life cycle of railway engineering [218] | China | ALL | Client | - | - | - | X | X | - | - | BIM technology will progressively advance railway construction and, in the near future, will replace CAD. It will propel railway construction to a greater degree of informatization and intelligence growth. |
| Modelling simulation of a railway station | Digital twin for sustainability evaluation of railway station buildings [188] | UK | Construction | Client | X | X | X | X | X | - | - | The adoption of BIM in railway station construction projects provides several benefits. |
| Review | Overview: the opportunity of BIM in railway [22] | Morocco | ALL | - | X | X | X | X | X | - | - | BIM integration in rail is becoming a worldwide trend. This integration requires government decisions, more political impulse and a maturation of technology and tools. |
| Case study | Applying building information modelling to integrate schedule and cost for establishing construction progress curves [301] | Taiwan | Construction | Client | X | X | X | X | - | - | X | A four-step model incorporating BIM objects was used to establish a construction S-Curve. |
| Case study | Research on cost control of construction project based on the theory of lean construction and BIM: Case Study [302] | China | Construction | Client | - | - | X | - | - | - | X | Demonstrated by a case study, it is shown how a combination of lean theory and BIM can improve cost control in construction projects. |
| Case study | Implementing earned value management using bridge information modelling [303] | Egypt | Construction | Client | X | X | X | X | - | - | X | Presented a case study for the application of BIM in cost and time management of infrastructure bridge. |
| Case study | Project cost control using five dimensions building information modelling [304] | Egypt | Construction | Contractor | X | X | X | - | - | - | X | Using 5D-BIM improves project financial decision making (including stakeholder communications, cost estimation and control process). |
Appendix B. Cost Estimation Methods (Models)
| Approach | Category | Cost Estimation Method (Model) | Description |
| Quantitative | Parametric | Regression Analysis (RA) | Regression analysis is a statistical technique used to investigate the relationship between variables [305]. It provide simple analysis to sort out the impact of different parameters on the project costs [306]. |
| Monte Carlo Simulation (MCS) | Monte Carlo simulation uses random sampling and statistical modelling to estimate mathematical functions and simulate the processes of complex systems [307]. Monte Carlo simulation is used to calculate contingency and cost estimate uncertainties [308]. | ||
| Structural Equation Modelling (SEM) | SEM is a comprehensive statistical method that tests hypotheses about relations between observed and latent variables [309]. SEM is a combination of two statistical methods: confirmatory factor analysis and path analysis [310]. | ||
| Program Evaluation and Review Technique (PERT) | PERT uses random variables with the following parameters to estimate the cost/duration of an activity: a—optimistic cost/time required to accomplish a task, m—the most probable cost/time required to accomplish a task, b—pessimistic cost/time required to accomplish a task. The value of estimated cost/time is equal to ((a + 4m + b)/6)) [311] | ||
| Graphical Evaluation and Review Technique (GERT) | GERT was introduced by [312]. It is a technique used to analyse stochastic networks that contain activities with a probability of occurrence associated with them, and treat the plausibility that time/cost required to complete an activity is a random variable (not a constant) [313]. | ||
| Analytical | Decision Tree | Decision tree approach is a popular data mining method for constructing prediction algorithms for a target variable or establishing classification systems based on many variables [314]. | |
| BIM | BIM object-oriented system helps facilitate generating bottom-up estimates and quantity take-off [315]. | ||
| Unit Cost | The unit cost estimate method focuses on determining the cost of materials, equipment, and labour for each component of a construction, which requires a detailed quantities take-off [316]. | ||
| Qualitative | Intuitive | Analytical Hierarchy Process (AHP) | AHP is a decision-making support approach for selecting a solution from alternatives based on a set of evaluation criteria [317]. |
| Analogous | Artificial Neural Network (ANN) | A neural network simulates the operation of the human brain. It excels at tackling complicated non-linear mathematical problems [318]. | |
| Fuzzy Neural Network (NN) | Neural networks (NNs) are modelled after biological neural systems [319], while fuzzy logic is a tool for simulating human cognition and perception [319]. It describes process uncertainties and imprecision [320]. Combined together can form powerful tool to estimate project costs [320]. | ||
| Case-Based Reasoning (CBR) | CBR is an approach for solving new problem cases by reusing findings from old cases. The CBR systems consist of a data base to store old cases along with their solutions [321]. | ||
| Expert Judgment (EJ) | Expert judgement (EJ) approach relies on the understanding/thinking and reasoning of experts on processing historical cost data to make sound judgment on project cost [322]. | ||
| Support Vector Machine (SVM) | SVM is a computer algorithm that uses examples to learn how to label objects [323]. SVM can be used in different ways to support the estimation process [324,325] |
Appendix C. Key Publications Covering Cost Overrun Causes in Transport and Rail Projects
| Research Method | Source | Region | Project Phase | Industry | Cost Overrun | Conclusion/Findings | ||
| Rail | Transport | Perspective | Category | |||||
| A study based on a sample of 258 transportation infrastructure projects. | Underestimating costs in public works projects: Error or lie? [40]. | USA | ALL | - | X | Client | Psychological/Technical | Cost underestimation cannot be explained by error and seems to be best explained by strategic misrepresentation, i.e., lying. In 9 out of 10 transportation infrastructure projects, costs are underestimated. For rail projects, actual costs are on average 45% higher than estimated costs. Cost underestimation exists across 20 nations and 5 continents; it appears to be a global phenomenon. |
| Investigated the causes of project cost overruns reported in the construction-management-related articles since 1985. | Review of construction journals on causes of project cost overruns [326]. | Worldwide | ALL | X | X | - | Technical/Economic/Psychological/Political | The study identified 79 causes of cost overruns, the top causes that have received the highest number of citations includes: design problems, inaccurate estimation, poor planning, poor communication, and poor financial management. |
| A study based on a sample of 258 transportation infrastructure projects. | What causes cost overrun in transport infrastructure projects? [142]. | USA | ALL | X | X | Client | Technical/Economic/Psychological/Political | Cost escalation is highly dependent on length of project implementation phase. Data do not support that bigger projects have a larger risk of cost escalation than do smaller ones. Public projects are not more problematic compared to privately owned projects (in terms of cost overrun). |
| Case study | Cost overruns and delays in infrastructure projects: the case of Stuttgart 21 [327]. | Germany | All | X | X | Client | Technical/Economic | Cost overrun causes include: scope changes, geological conditions, high risk-taking propensity, extended implementation, price overshoot, conflict of interests and lack of citizens’ participation. |
| Case studies | Cost overruns in Australian transport infrastructure projects [273]. | Australia | All | X | X | Client | Technical | Studied the magnitude of cost overruns on Australian transport infrastructure projects. |
| Literature study | Cost overruns in large-scale transportation infrastructure projects: Explanations and their theoretical embeddedness [143]. | Worldwide | All | - | X | Client | Technical/Economic/Psychological/Political | Discussed agency theory, eclectic theory, rational choice theory and prospect theory. |
| Statistical analysis of case studies. | Cost overruns in road construction—what are their sizes and determinants? [42]. | Norway | All | - | X | Client | Technical | Investigated the statistical relationship between actual and estimated cost, cost overrun is found to be more predominant as compared to cost savings, there are significant number of projects being completed with actual costs less than estimated. Provided policy implications. |
| Analysed government project data. | On the magnitude of cost overruns throughout the project life cycle: An assessment for the Italian transport infrastructure projects [272]. | Italy | All | - | X | Client | Technical | Analysed government project data and the whole process of cost generation for transport infrastructure works. |
| Analysed rail project data set. | Cost overrun and demand shortfalls in urban rail and other infrastructure [144]. | Worldwide | All | X | X | Client | Technical/Economic/Psychological/Political | The analysis of construction costs shows that urban rail projects on average turn out to be substantially more costly than forecast. At the same time, the analysis of ridership shows urban rail to achieve considerably fewer passengers than forecast and thus lower revenues. The article showed that urban rail projects are particularly risky ventures, although other transportation projects, such as tunnels and bridges, are also highly risky, as are projects in policy areas other than transportation: Average cost escalation for urban rail is 45% in constant prices. For 25% of urban rail projects cost escalations are at least 60%. Actual ridership is on average 51% lower than forecast. For 25% of urban rail projects, actual ridership is at least 68% lower than forecast. When cost risk and revenue risk are combined, a risk profile emerges for urban rail, which proves such projects to be economically risky to the second degree. |
| Analysed a data set of 1091 transport projects developed by the Portuguese government. | The determinants of cost deviations and overruns in transport projects, an endogenous model’s approach [328] | Portugal | All | - | X | Client | Technical | Profound implications concerning public policy, because when undertaking large infrastructure developments plans, and estimating their potential cost (and overruns), it is fundamental to understand the current economic dynamics, as well as acting on improving the overall legal (particularly regarding public procurement laws) and governance environment, particularly regarding the government’s efficiency, corruption, and the overall rule of law. |
| Investigated the risk factors leading to substantial cost overruns of highway projects and develop a more definitive risk contingency allocation regime for overall highway projects to supersede the arbitrary models currently present. | Evaluation of risk factors leading to cost overrun in delivery of highway construction projects [265] | Australia | project development. | - | X | Client | Technical | Investigated the statistical models that can explain the correlation between the cause, effect, and other relationships relating to the cost overrun in highway construction projects. The regression analysis demonstrated a weak correlation between the size of highway projects, as measured in the indexed programmed cost, and the size of cost overruns. It can also be concluded from the research that the arbitrary application of a base contingency percentage figure, such as 10%, to accommodate project risk can lead to those projects reporting a substantial budget overrun. |
| Analysed a project data set (a sample of 258 projects worth approximately USD 90 billion). | How common and how large are cost overruns in transport infrastructure projects? [145] | USA | ALL | X | X | Client | Technical/Economic/Psychological/Political | Cost estimates used in public debates, media coverage and decision-making for transport infrastructure development are highly, systematically, and significantly deceptive. The risks generated from misleading cost estimates are typically ignored or underplayed in infrastructure decision-making. |
| Analysed a project data set (a sample of 78 projects). | Characteristics of cost overruns for Dutch transport infrastructure projects and the importance of the decision to build and project phases [216]. | Netherlands | ALL | - | X | Client | Psychological/Political | Found that cost overruns have been a problem for the last 20 years. Furthermore, although in the Netherlands cost overruns are about as common as cost underruns, the average overrun is larger than the average underrun. Overall, projects have an average overrun of 16.5%. Considering these findings, rejecting technical explanations, the cost underestimation in Dutch projects can better be explained by psychological and political–economic explanations. The most common psychological explanation is probably “appraisal optimism”. |
| Literature study | How to Build Major Transport Infrastructure Projects within Budget, in Time and with the Expected Output; a Literature Review [286]. | Worldwide | ALL | - | X | Client | Technical/Economic/Psychological/Political | The main conclusion from the review is that in the current scientific literature on major transportation infrastructure projects, four main factors are mentioned that might help to build these projects in time, on budget and with the expected output: improving cost and benefit estimates, risk-containment measures, increasing accountability, and clear scope and objectives. |
| Analysed a project data set (a sample of 78 projects) | Different cost performance: Different determinants? The case of cost overruns in Dutch transport infrastructure projects [329]. | Netherlands | ALL | X | X | Client | Technical | The study showed that in the Netherlands, cost overruns for rail projects are relatively low, both when compared nationally with roads and fixed links, and internationally when compared with worldwide findings. The difference between project types may be related to the organisational set-up and institutional settings, which is different for rail projects (with ProRail as project owner) and for road projects (with RWS as project owner). This research furthermore concluded that small projects have the largest average cost overrun. This suggests that smaller projects deserve more attention than is currently the case, as they result in similar percentage cost overruns as the large projects. |
| Systematic Literature Review | Tales on the dark side of the transport infrastructure provision: a systematic literature review of the determinants of cost overruns [5]. | Worldwide | - | X | Different perspectives | Technical/Economic/Psychological/Political | This study provides a systematic review of the broad and heterogeneous literature that investigates the determinants of cost overruns in transport infrastructure provision. It focuses on empirical analyses, published between 2000 and 2016. | |
| Case studies | Cost overruns in Swedish transport projects [330]. | Sweden | ALL | X | X | Client | - | A good strategy to improve cost calculation would be to develop a cost estimation method which considers the risks of the costs in each individual component based on the experiences of a class of similar projects. This is the same concept as the risk-based estimating method used in Australia. It combines advantages from both the successive calculation and the reference class forecasting method. |
| Literature study | Debunking fake news in a post-truth era: The plausible untruths of cost underestimation in transport infrastructure projects [9]. | Worldwide | ALL | - | X | Client | - | A detailed examination of the Flyvbjerg, Holm and Buhl research raises serious questions regarding the methodology adopted, the analysis undertaken, and unfounded conclusions reached. |
| Critical analysis | Explaining cost overruns of large-scale transportation infrastructure projects using a signalling game [331]. | Worldwide | Biding | - | X | Client/Contractor | Political-economic | The signalling game gives useful insights into the way in which strategic behaviour results in cost underestimation. It is, furthermore, a valuable tool to predict the impact of policy measures on the behaviour of the market party. Measurements are aimed to reprimand or prevent the strategic behaviour of the market party and they should be focused on changing the incentive structure in such a way that the signal of the game becomes effective. |
| Critical analysis/Literature study | Cost overruns in transportation infrastructure projects: Sowing the seeds for a probabilistic theory of causation [105]. | Worldwide | All | - | X | Client | Probabilistic causal inferences about cost overruns can be acquired from a combination of assumptions, experiments, and data. | |
| Review | Toward a Systemic View to Cost Overrun Causation in Infrastructure Projects: A Review and Implications for Research [6]. | Worldwide | All | - | X | - | - | Explored some of the methodological deficiencies in the approaches adopted in a majority of the cost overrun research. These deficiencies include a poor understanding of systemicity and embeddedness of the sources of overruns, a dependence on correlational analysis, a lack of demonstrable causality, and superficiality of the research design. Found that cost overrun research has largely stagnated in the refinement and advancement of the knowledge area; the bulk of it has largely been replicative. |
| Critical analysis/Literature study | On de-bunking “fake news” in a post truth era: Why does the Planning Fallacy explanation for cost overruns fall short? [146]. | Worldwide | All | - | X | Client | - | Critically questioned the work presented by Bent Flyvbjerg. |
| Analysed a project data set | Cost Overrun and Cause in Korean Social Overhead Capital Projects: Roads, Rails, Airports, and Ports [116]. | Korea | All | - | X | Client | - | In Korea, the causes of cost overruns can be grouped into several major categories: changes in the scope of a project, delays in construction, unreasonable estimations and adjustments of the project costs, and no practical use of the earned value management system. |
| Critical literature review | Construction Projects Cost Overrun: What Does the Literature Tell Us? [242]. | Worldwide | All | - | X | - | - | 173 causes of cost overrun have been found in seventeen contexts, with the main potential causes being: frequent design change, contractors’ financing, payment delay for completed work, lack of contractor experience, poor cost estimation, poor tendering documentation, and poor material management. |
| Systematic literature review | Cost Overrun Causative Factors in Road Infrastructure Projects: A Frequency and Importance Analysis [332]. | Worldwide | All | - | X | - | - | It is recommended that the mitigation of cost overruns in road projects be undertaken from the early stages. This due to the fact that several causal factors with high influence values are observed among the top 20 factors with the greatest influence, which are related to different processes that belong to the initial stages of the projects, factors that are under the control of the project stakeholders and therefore have high viability to be addressed. |
| Systematic literature review | Systematic Review of Cost Overrun Research in the Developed and Developing Countries [333]. | Developing Countries | All | - | X | - | - | The findings of this study have shown that there have been broad studies conducted on cost overrun in both developing nations and developed nations. However, there is a slight lack in comprehensiveness of cost overrun studies in the developing nations; perhaps future studies on cost overrun in developing nations can be directed to more specific areas of construction projects such as those that have been performed by researchers of the developed nations. |
| Literature review | Academics and Auditors Comparing Perspectives on Transportation Project Cost Overruns [271]. | Worldwide | All | - | X | - | - | There are divergences between the technical and managerial explanations prioritized by the auditors and the political, economic, and psychological explanations prioritized in much of the academic literature. Moreover, the independent government audits place considerably less weight on willful deception and strategic misrepresentation as systematic causes of cost overruns than some of the highest-profile academic studies on the topic [334,335,336]). These variations are significant, as they point to diverse strategies to reduce the prevalence of cost overruns on future transportation investment projects. |
| Analysed a project data set (Seven large bridge and tunnel projects) | Inaccuracy of traffic forecasts and cost estimates on large transport projects [147]. | Denmark | All | X | X | Client | Technical | Forecasts of project viability for large transport infrastructure projects are often over-optimistic to a degree where such forecasts correspond poorly with actual development. |
| Analysed a project data set (six major European railway projects) | A New Paradigm for the Assessment of High-Speed Rail Projects and How to Contain Cost Overruns: Lessons from the EVA-TREN Project [337]. | Europe | All | X | X | - | - | Highlighted cost overrun and lessons learned from EVA-TREN Project. |
| Analysed a project data set (Sixteen rail projects) | Trends in U.S. rail transit project cost overrun [180]. | USA | All | X | X | Client | - | There is evidence to suggest that cost overruns for projects completed before 1990 are different from that of projects completed after 1994 (i.e., cost overruns have become smaller—positive trend). |
Appendix D. Cost Models Used for Cost Estimation, Prediction, and Analysis in Transport and Rail Projects
| Cost Estimation Method/Model | Source | Region | Project Phase | Industry | Conclusion/Findings | |
| Rail | Transport | |||||
| Earned value | The control model of engineering cost in construction phase of high-speed railway [338] | China | Construction | X | X | To improve the efficiency of cost control in the high speed railway construction phase, the researchers set up the model of earned value and install FBCWS index, through the contrast between FBCWS index and ACWP index, they have improved the efficiency of cost control in construction stage, so that they can do the better in the direction and control before costs incurred and make the construction cost control management more scientific and effective in the construction phase of high speed rail project. |
| Life Cycle Costing | An application of a generalized life cycle cost model to boxn wagons of Indian railways [339] | India | Operation and Maintenance | X | X | A generalized life cycle cost model for repairable and non-repairable products based on reliability and maintainability (M) aspects is applied to BOXN wagons used by Indian railways and the results obtained are discussed. |
| Multiple | Cost Estimation Methods for Transport Infrastructure: A Systematic Literature Review [284] | Worldwide | All | X | X | According to the SLR, 12 different cost estimation methods have been used in different transport infrastructure modes. Among these, the parametric method has been used the most, followed by artificial neural networks. With respect to infrastructure type, the focus was mostly on roads. The trend shows that research on cost estimation methods has been increasing over the years and more types of methods are being used. Most of the research found focused on the experimental use of different methods, and not the analysis of the methods practiced in the industry. |
| Case-based Reasoning (CBR) estimate | The Approximate Cost Estimating Model for Railway Bridge Project in the Planning Phase Using CBR Method [282] | Korea | Planning | X | X | Suggested the cost estimation model which uses CBR and makes the database reflect the character of the railroad bridge. The study examined combinations of attributes, criteria of similarities, and retrieval ranks and applied GA for an optimization of attribute weights throughout learning process. |
| Linear Regression Analysis and Artificial Neural Networks (ANNs) | Cost and Material Quantities Prediction Models for theConstruction of Underground Metro Stations. [340] | Greece | Construction | X | X | Using linear regression analysis and ANNs in comparing the actual values of costs and quantities with the corresponding predictions proved to be efficient and reliable cost estimation methodology. |
| Multiple regression analysis | Early cost estimation models based on multiple regression analysis for road and railway tunnel projects [341] | Western Europe | Planning | X | X | Developed tunnel cost estimation models that can be used for various applications in the planning stage of road and railway projects. The models were developed using data from 25 constructed projects in western European countries. |
| BIM | Optimization of cost of a tram through the integration of BIM: A theoretical analysis [260] | Morocco | Construction | X | X | Conducted a theoretical analysis of the optimization of the cost of a tram by integrating the building information modelling (BIM) from the sketching phase and throughout the life cycle of the infrastructure. The analysis showed that BIM would reduce 8.4% of the overall cost of a tramway project. It also showed that BIM would save 10% of maintenance costs over 30 years. |
| Life Cycle Costing | Development of a life cycle cost estimate system for structures of light rail transit infrastructure [211] | Korea | Construction | X | X | An LRT-LCC system was developed in this study, based on existing studies on LRT construction cost estimation and LCC estimation studies for bridges, tunnels, and buildings. The system was composed to provide a feasibility analysis based on the existing economic analytical results of each structure required for LRT construction. |
| Pairwise comparisons | Modelling the cost of railway asset renewal projects using pairwise comparisons [342] | UK | Design | X | X | Presented the development process of a cost-estimating model for railway renewal projects at the early stage of a project life cycle. The practical implications of the developed model are its ability to estimate renewal project costs of railway assets when there is a lack of quantitative data and detailed project definition. |
| Statistical methods | Determining the Probability of Project Cost Overruns [343] | Australia | All | - | X | Developed a Fréchet probability function that can be used to calculate the probability of cost overruns. |
| Parametric cost estimation | Parametric cost estimation system for light rail transit and metro track works [344] | Turkey | Concept | X | X | Developed a multivariable regression and artificial neural network models for cost estimation of the construction costs of track works for light rail transit and metro projects at the early stages of the construction process. |
| Present Worth Analysis, Internal Rate of Return and Cost-Benefit Analysis | Railway Investment Appraisal Techniques [345] | Europe | Concept | X | X | Presented the basic principles and applications of the most important investment appraisal techniques in a clearly written fashion, supported by a number of railway-related examples. |
| A set of cost functions | A tool for railway transport cost evaluation [346] | Italy | Feasibility study | X | X | Provided a systematic process for cost estimation and decision support. The methodology can be used as an intermediate tool to allow rail planners to more easily perform railroad analysis and planning activities on their own, prior to contracting out feasibility studies. |
Appendix E. Popular Methods/Techniques Used for Cost Overrun Prediction, Cost Estimate and Cost Contingency Calculations
| Method/Technique | Type | Definition | Method Uses from the Literature | ||
| Cost Overrun Prediction | Cost Contingency Calculations | Cost Estimation | |||
| Case-based reasoning (CBR) | Analogical method | “A case-based reasoner solves new problems by adapting solutions that were used to solve old problems.” [347] | [276] | [348,349] | |
| Multiple regression analysis (MRA) | Statistical method | “Multiple regression is used as a data-analytic strategy to explain or predict a criterion (dependent) variable with a set of predictor (independent) variables” [350] | [351] | [352,353,354] | [355,356] |
| Artificial neural networks (ANN) | Repetitive learning | “A massively parallel combination of simple processing unit which can acquire knowledge from environment through a learning process and store the knowledge in its connections.” [357] | [351] | [353,354] | |
| Monte-Carlo simulation (MCS) | Stochastic method | “The Monte Carlo method is an application of the laws of probability and statistics to the natural sciences” [358] | [359] | ||
Appendix F. Systematic Literature Review (SLR) Protocol
| Organization, city, country | Monash University, Melbourne, Australia |
| Prepared by | Osama Hussain |
| Date | Updated on 8 January 2023 |
| Review team members | Dr. Robert Moehler—Monash University Dr. Stuart Walsh—Monash University |
Appendix F.1. Background
Appendix F.2. Objective
Appendix F.3. Researchers
- -
- Dr. Robert Moehler—Monash University
- -
- Dr. Stuart Walsh—Monash University
Appendix F.4. Research Questions
- 1.
- What causes cost overrun in transport projects in general and rail projects in particular?
- 2.
- What are the cost models used to predict and analyse cost overrun in transport projects in general and rail projects in particular?
- 3.
- What cost management and control strategies are used to prevent these cost overruns? What is the efficiency of these strategies and suitability for 5D-BIM modelling?
- 4.
- How can 5D-BIM be successfully integrated into rail projects life cycle to support cost management and control models and minimize/prevent cost overrun?
- 5.
- What is the validity and reliability of using 5D-BIM modelling for different types of rail projects?
Appendix F.5. Time Line for the Review
| No | Stage | Duration |
| 1 | Protocol | 2½ weeks |
| 2 | Literature searching | 2 weeks |
| 3 | Screening/Quality appraisal | 2 weeks |
| 4 | Data extraction | 6 weeks |
| 5 | Synthesis | 4 weeks |
| 6 | Writing up | 4½ week |
| Total | 21weeks |
Appendix F.6. Electronic Databases
| Main Sources | ||
| 1 | Scopus | https://www.scopus.com (accessed on 8 January 2023) |
| 2 | Science Direct | https://www.sciencedirect.com (accessed on 8 January 2023) |
| 3 | Web of Science (new website) | https://www.webofscience.com/wos/woscc/basic-search (accessed on 8 January 2023) |
| Additional sources | ||
| 4 | Google Scholar | https://scholar.google.com (accessed on 8 January 2023) |
| Note: The search algorithm for Google scholar is not known and cannot be controlled. Google adapts the search to each user in order to personalize information and, as a result, a systematic search is quite probably not replicable [128]. Google Scholar was considered as an additional source only for this systematic literature review. | ||
Appendix F.7. Inclusion/Exclusion Criteria
| Area | Inclusion | Exclusion |
| Databases | Indexed in: Scopus, Science Direct, Web of Science and Google Scholar | Not indexed in: Scopus, Science Direct, Web of Science and Google Scholar |
| Document Types | Journal articles, conference papers, books, and theses. | All other types of publications |
| Years | 2000–2023 | Prior to 2000 |
| Language | English | Non-English |
Appendix F.8. Search Strategy
- Search in Scopus, Science Direct, and the new website for Web of Science will be conducted using keyword to identify cluster and specific words to identify research focus (in all fields).
- Search in Google Scholar will be conducted using specific words in the article title.
Appendix F.9. Tools and Software Packages
Appendix F.10. Screening /Quality Appraisal
- Title/abstract review: Determine relevancy to the subject area.
- Full text review: Verification of the decision of inclusion performed in the first step.
Appendix F.11. Data Extraction
Appendix G. Search Strategy
- allintitle: Cost overrn model
- allintitle: Cost overrns model
- allintitle: cost overruns cause
- allintitle: cost overruns causes
- allintitle: cost overrun cause
- allintitle: cost overruns drivers
- allintitle: cost overrun drivers
- allintitle: cost overun transport
- allintitle: cost overuns transport
- allintitle: cost overrun rail
- allintitle: cost overruns rail
- allintitle: cost overruns life cycle cost
- allintitle: cost overrun BIM
- allintitle: Cost management transport
- allintitle: cost management rail
- allintitle: cost management railway
- allintitle: cost management BIM
- allintitle: cost management overrun
- allintitle: cost management overruns
- allintitle: cost control transport
- allintitle: cost control rail
- allintitle: cost control railway
- allintitle: cost control BIM
- allintitle: cost control life cycle cost
- allintitle: project cost management BIM
- allintitle: BIM transport
- allintitle: BIM rail
- allintitle: BIM railway
- allintitle: BIM cost model
- allintitle: Rail life cycle cost
- allintitle: Railway life cycle cost
| Scopus | ||||||
| * Year 2000–2023 | ||||||
| ** English Language | ||||||
| *** Journal articles, conference papers | ||||||
| No | Cluster | Keywords | Research Focus (All fields) | Excluded subject areas | ||
| 1 | Cost overrun | cost overrun | + | Transport | - | Earth and Planetary Sciences |
| cost overruns | Rail OR Railway | Mathematics | ||||
| cost escalation | BIM OR 5D BIM | Materials Science | ||||
| budget overrun | Cost Management OR Cost control | Physics and Astronomy | ||||
| project | Agricultural and Biological Sciences | |||||
| cost model | Biochemistry, Genetics and Molecular Biology | |||||
| causes OR sources OR drivers | Psychology | |||||
| life cycle cost | Environmental Science | |||||
| Medicine | ||||||
| Chemistry | ||||||
| 2 | Cost Management & Control | cost management | + | Transport | - | Earth and Planetary Sciences |
| cost control | Rail OR Railway | Mathematics | ||||
| Project cost management | BIM OR 5D BIM | Materials Science | ||||
| cost model | Physics and Astronomy | |||||
| life cycle cost | Agricultural and Biological Sciences | |||||
| strategies OR policies | Biochemistry, Genetics and Molecular Biology | |||||
| cost overrun OR cost overruns OR cost escalation OR budget overrun | Psychology | |||||
| Environmental Science | ||||||
| Medicine | ||||||
| Pharmacology, Toxicology and Pharmaceutics | ||||||
| Chemistry | ||||||
| Health Professions | ||||||
| Immunology and Microbiology | ||||||
| Neuroscience | ||||||
| Nursing | ||||||
| Dentistry | ||||||
| Veterinary | ||||||
| 3 | BIM | BIM | + | Transport | Earth and Planetary Sciences | |
| 5D BIM | Rail OR Railway | Mathematics | ||||
| Building information modelling | Cost Management OR Cost control | Materials Science | ||||
| Physics and Astronomy | ||||||
| cost model | Agricultural and Biological Sciences | |||||
| life cycle cost | Biochemistry, Genetics and Molecular Biology | |||||
| cost overrun OR cost overruns OR cost escalation OR budget overrun | Environmental Science | |||||
| Medicine | ||||||
| Pharmacology, Toxicology and Pharmaceutics | ||||||
| Chemistry | ||||||
| Immunology and Microbiology | ||||||
| Neuroscience | ||||||
| 4 | Rail projects | Rail | + | BIM OR 5D BIM | Earth and Planetary Sciences | |
| Railway | Cost Management OR Cost control | Mathematics | ||||
| cost model | Materials Science | |||||
| life cycle cost | Physics and Astronomy | |||||
| cost overrun OR cost overruns OR cost escalation OR budget overrun | Agricultural and Biological Sciences | |||||
| Biochemistry, Genetics and Molecular Biology | ||||||
| Environmental Science | ||||||
| Medicine | ||||||
| Health Professions | ||||||
| Chemistry | ||||||
| Neuroscience | ||||||
| Total | ||||||
| Web of Science | ||||||
| * Year 2000–2023 | ||||||
| ** English Language | ||||||
| No | Cluster | Keywords | Research Focus (All fields) | Excluded subject areas | ||
| 1 | Cost overrun | cost overrun | + | Transport | - | Environmental Sciences Ecology |
| cost overruns | Rail OR Railway | Materials Science | ||||
| cost escalation | BIM OR 5D BIM | Chemistry | ||||
| budget overrun | Cost Management OR Cost control | Geography | ||||
| project | Physics | |||||
| cost model | Mathematics | |||||
| causes OR sources OR drivers | ||||||
| life cycle cost | ||||||
| 2 | Cost Management & Control | cost management | + | Transport | - | Environmental Sciences Ecology |
| cost control | Rail OR Railway | Agriculture | ||||
| Project cost management | BIM OR 5D BIM | Materials Science | ||||
| cost model | Health Care Sciences Services | |||||
| life cycle cost | Physical Geography | |||||
| strategies OR policies | Biomedical social sciences | |||||
| cost overrun OR cost overruns OR cost escalation OR budget overrun | Physics | |||||
| Mathematics | ||||||
| Biotechnology Applied Microbiology | ||||||
| Chemistry | ||||||
| Energy fuels | ||||||
| Food Science technology | ||||||
| Forestry | ||||||
| Geology | ||||||
| Infectious diseases | ||||||
| Metallurgy Metallurgical Engineering | ||||||
| Nursing | ||||||
| Obstetrics Gynecology | ||||||
| Otorhinolaryngology | ||||||
| Pharmacology Pharmacy | ||||||
| Instrument Instrumentation | ||||||
| General Internal Medicine | ||||||
| Mechanics | ||||||
| 3 | BIM | BIM | + | Transport | Environmental Sciences Ecology | |
| 5D BIM | Rail OR Railway | Materials Science | ||||
| Building information modelling | Cost Management OR Cost control | Chemistry | ||||
| Physics | ||||||
| cost model | Physical Geography | |||||
| life cycle cost | Energy fuels | |||||
| cost overrun OR cost overruns OR cost escalation OR budget overrun | Remote Sensing | |||||
| Instrument Instrumentation | ||||||
| Biotechnology Applied Microbiology | ||||||
| Geology | ||||||
| Imaging Science Photographic Technology | ||||||
| Robotics | ||||||
| Agriculture | ||||||
| Biophysics | ||||||
| Cell Biology | ||||||
| Mechanics | ||||||
| Oncology | ||||||
| Acoustics | ||||||
| Astronomy Astrophysics | ||||||
| Biomedical social science | ||||||
| Endocrinology Metabolism | ||||||
| Food science technology | ||||||
| Geography | ||||||
| Hematology | ||||||
| Mechanics | ||||||
| Neuroscience Neurology | ||||||
| Optics | ||||||
| Physiology | ||||||
| Sociology | ||||||
| 4 | Rail projects | Rail | + | BIM OR 5D BIM | Environmental Sciences | |
| Railway | Cost Management OR Cost control | Environmental Sturdies | ||||
| cost model | Material Sciences Multidisciplinary | |||||
| life cycle cost | Automation control systems | |||||
| cost overrun OR cost overruns OR cost escalation OR budget overrun | Chemistry Multidisciplinary | |||||
| Geography Physical | ||||||
| Instrument Instrumentation | ||||||
| Robotics | ||||||
| Geography | ||||||
| Energy fuels | ||||||
| Geoscience Multidisciplinary | ||||||
| Health Care Sciences Services | ||||||
| Medical informatics | ||||||
| Remote sensing | ||||||
| Total | ||||||
| Science Direct | ||||||
| * Year 2000–2023 | ||||||
| ** Exclude book chapters | ||||||
| *** Review articles + Research Article + Short communications | ||||||
| No | Cluster | Keywords | Research Focus (All fields) | Excluded subject areas | ||
| 1 | Cost Overrun | cost overrun | + | Transport | - | Medicine and Dentistry |
| cost overruns | Rail OR Railway | Environmental Science | ||||
| cost escalation | BIM OR 5D BIM | |||||
| budget overrun | Cost Management OR Cost control | |||||
| project | ||||||
| cost model | ||||||
| causes OR sources OR drivers | ||||||
| life cycle cost | ||||||
| 2 | Cost Management & Control | cost management | + | Transport | - | Medicine and Dentistry |
| cost control | Rail OR Railway | Environmental Science | ||||
| Project cost management | BIM OR 5D BIM | Agricultural and Biological Sciences | ||||
| cost model | ||||||
| life cycle cost | ||||||
| strategies OR policies | ||||||
| cost overrun OR cost overruns OR cost escalation OR budget overrun | ||||||
| 3 | BIM | BIM | + | Transport | - | Medicine and Dentistry |
| 5D BIM | Rail OR Railway | Environmental Science | ||||
| Building information modelling | Cost Management OR Cost control | Agricultural and Biological Sciences | ||||
| cost model | ||||||
| life cycle cost | ||||||
| cost overrun OR cost overruns OR cost escalation OR budget overrun | ||||||
| 4 | Rail Projects | Rail | + | BIM OR 5D BIM | Mathematics | |
| Railway | Cost Management OR Cost control | Environmental Science | ||||
| cost model | Psychology | |||||
| life cycle cost | ||||||
| cost overrun OR cost overruns OR cost escalation OR budget overrun | ||||||
| Total | ||||||
| Google Scholar | |||
| * Year 2000–2023 | |||
| ** Document title only | |||
| No | Cluster | search words (in title only) | |
| 1 | Cost overrun | Cost overrun model | |
| Cost overruns model | |||
| cost overruns cause | |||
| cost overruns causes | |||
| cost overrun cause | |||
| cost overruns drivers | |||
| cost overrun drivers | |||
| cost overrun transport | |||
| cost overruns transport | |||
| cost overrun rail | |||
| cost overruns rail | |||
| cost overruns life cycle cost | |||
| cost overrun BIM | |||
| 2 | Cost Management & Control | Cost management transport | |
| cost management rail | |||
| cost management railway | |||
| cost management BIM | |||
| cost management overrun | |||
| cost management overruns | |||
| cost control transport | |||
| cost control rail | |||
| cost control railway | |||
| cost control BIM | |||
| cost control life cycle cost | |||
| project cost management BIM | |||
| 3 | BIM | BIM transport | |
| BIM rail | |||
| BIM railway | |||
| BIM cost model | |||
| 4 | Rail projects | Rail life cycle cost | |
| Railway life cycle cost | |||
| Total | |||
References
- Atkinson, R. Project management: Cost, time and quality, two best guesses and a phenomenon, its time to accept other success criteria. Int. J. Proj. Manag. 1999, 17, 337–342. [Google Scholar] [CrossRef]
- Chan, A.P.C.; Chan, A.P.L. Key performance indicators for measuring construction success. Benchmarking Int. J. 2004, 11, 203–221. [Google Scholar] [CrossRef]
- Love, P.E.D.; Smith, J.; Simpson, I.; Regan, M.; Olatunji, O. Understanding the landscape of overruns in transport infrastructure projects. Environ. Plan. B Plan. Des. 2015, 42, 490–509. [Google Scholar] [CrossRef]
- Flyvbjerg, B.; Ansar, A.; Budzier, A.; Buhl, S.; Cantarelli, C.; Garbuio, M.; Glenting, C.; Holm, M.S.; Lovallo, D.; Lunn, D.; et al. Five things you should know about cost overrun. Transp. Res. Part a-Policy Pract. 2018, 118, 174–190. [Google Scholar] [CrossRef]
- Cavalieri, M.; Cristaudo, R.; Guccio, C. Tales on the dark side of the transport infrastructure provision: A systematic literature review of the determinants of cost overruns. Transp. Rev. 2019, 39, 774–794. [Google Scholar] [CrossRef]
- Ahiaga-Dagbui, D.D.; Love, P.E.D.; Smith, S.D.; Ackermann, F. Toward a Systemic View to Cost Overrun Causation in Infrastructure Projects: A Review and Implications for Research. Proj. Manag. J. 2017, 48, 88–98. [Google Scholar] [CrossRef]
- Balali, A.; Moehler, R.C.; Valipour, A. Ranking cost overrun factors in the mega hospital construction projects using Delphi-SWARA method: An Iranian case study. Int. J. Constr. Manag. 2022, 22, 2577–2585. [Google Scholar] [CrossRef]
- Love, P.E.D.; Sing, C.P.; Carey, B.; Kim, J.T. Estimating construction contingency: Accommodating the potential for cost overruns in road construction projects. J. Infrastruct. Syst. 2015, 21. [Google Scholar] [CrossRef]
- Love, P.E.D.; Ahiaga-Dagbui, D.D. Debunking fake news in a post-truth era: The plausible untruths of cost underestimation in transport infrastructure projects. Transp. Res. Part A Policy Pract. 2018, 113, 357–368. [Google Scholar] [CrossRef]
- Babaei, A.; Locatelli, G.; Sainati, T. What is wrong with the front-end of infrastructure megaprojects and how to fix it: A systematic literature review. Proj. Leadersh. Soc. 2021, 2, 100032. [Google Scholar] [CrossRef]
- Flyvbjerg, B. What you should know about megaprojects and why: An overview. Proj. Manag. J. 2014, 45, 6–19. [Google Scholar] [CrossRef]
- Flyvbjerg, B. Megaprojects: Over Budget, Over Time, Over and Over. Cato Policy Rep. 2017, 39, 5–8. [Google Scholar]
- Parliamentary Budget Office (PBO). SRL Cost Estimate; PBO: Melbourne, Australian, 2022. [Google Scholar]
- Hong, Y.; Hammad, A.W.A.; Sepasgozar, S.; Akbarnezhad, A. BIM adoption model for small and medium construction organisations in Australia. Eng. Constr. Archit. Manag. 2018, 26, 154–183. [Google Scholar] [CrossRef]
- Kuiper, I.; Holzer, D. Rethinking the contractual context for Building Information Modelling (BIM) in the Australian built environment industry. Australas. J. Constr. Econ. Build. 2013, 13, 1–17. [Google Scholar]
- Chapman, R.J. A framework for examining the dimensions and characteristics of complexity inherent within rail megaprojects. Int. J. Proj. Manag. 2016, 34, 937–956. [Google Scholar] [CrossRef]
- Salet, W.; Bertolini, L.; Giezen, M. Complexity and uncertainty: Problem or asset in decision making of mega infrastructure projects? Int. J. Urban Reg. Res. 2013, 37, 1984–2000. [Google Scholar] [CrossRef]
- Gharehbaghi, K.; McManus, K.; Hurst, N.; Robson, K.; Myers, M. Complexities in mega rail transportation projects: “Sydney metro” and “Melbourne metro rail” insight. J. Eng. Des. Technol. 2020, 18, 973–990. [Google Scholar] [CrossRef]
- Smith, P. BIM and the 5D Project Cost Manager. Procedia Soc. Behav. Sci. 2014, 119, 475–484. [Google Scholar] [CrossRef]
- Antoine, M.; Conrad, V.; Heap, B.; Chong, Y.; Cooper, B. An Innovative Framework of 5D BIM Solutions for Construction Cost Management: A Systematic Review. Arch. Comput. Methods Eng. 2020, 27, 1013–1030. [Google Scholar] [CrossRef]
- Pakhale, P.D.; Pal, A. Digital project management in infrastructure project: A case study of Nagpur Metro Rail Project. Asian J. Civ. Eng. 2020, 21, 639–647. [Google Scholar] [CrossRef]
- Bensalah, M.; Elouadi, A.; Mharzi, H. Overview: The opportunity of BIM in railway. Smart Sustain. Built Environ. 2019, 8, 103. [Google Scholar] [CrossRef]
- Smith, S. Building information modelling—Moving Crossrail, UK, forward. Proc. Inst. Civil Eng. Manag. Procure. Law 2014, 167, 141–151. [Google Scholar] [CrossRef]
- Booth, A. Systematic reviews of health information services and systems. Health Info. Libr. J. 2001, 18, 60–63. [Google Scholar] [CrossRef] [PubMed]
- Zidane, Y.J.-T.; Johansen, A.; Ekambaram, A. Megaprojects-Challenges and lessons learned. Procedia-Social Behav. Sci. 2013, 74, 349–357. [Google Scholar] [CrossRef]
- Ruuska, I.; Artto, K.; Aaltonen, K.; Lehtonen, P. Dimensions of distance in a project network: Exploring Olkiluoto 3 nuclear power plant project. Int. J. Proj. Manag. 2009, 27, 142–153. [Google Scholar] [CrossRef]
- Capka, J.R. Megaprojects: Managing a Public Journey. Public Roads 2004, 68, 1. [Google Scholar]
- Ahmad, S.; Algeo, C.; Foster, S.; Sohal, A.; Prajogo, D.; Moehler, R. Review of the key challenges in major infrastructure construction projects: How do project managers ‘skill-up’? In Proceedings of the Annual Conference of the European Academy of Management, Lisbon, Portugal, 26–28 June 2019; European Academy of Management (EURAM), Brussels, Belgium: Lisbon, Portugal, 2019. [Google Scholar]
- Chang, A.; Hatcher, C.; Kim, J. Temporal boundary objects in megaprojects: Mapping the system with the Integrated Master Schedule. Int. J. Proj. Manag. 2013, 31, 323–332. [Google Scholar] [CrossRef]
- Shen, L.; Wu, Y.; Zhang, X. Key assessment indicators for the sustainability of infrastructure projects. J. Constr. Eng. Manag. 2011, 137, 441–451. [Google Scholar] [CrossRef]
- Mohanty, S.P.; Choppali, U.; Kougianos, E. Everything you wanted to know about smart cities: The Internet of things is the backbone. IEEE Consum. Electron. Mag. 2016, 5, 60–70. [Google Scholar] [CrossRef]
- Tang, Y.Q. Use of Value Management Theory to Control the Cost of Railway Transportation Project. In Proceedings of the Applied Mechanics and Materials, Macau, China, 14–15 November 2012; Trans Tech Publications: Stafa, Switzerland, 2012; Volume 174, pp. 3263–3267. [Google Scholar]
- Pyrgidis, C.N. Railway Transportation Systems: Design, Construction and Operation, 2nd ed.; CRC Press: Boca Raton, FL, USA, 2022. [Google Scholar]
- Middleton, W.D.; MORGAN, R.; Diehl, R.L. Encyclopedia of North American Railroads; Indiana University Press: Bloomington, IN, USA, 2007; ISBN 0253027993. [Google Scholar]
- Bababeik, M.; Khademi, N.; Chen, A.; Nasiri, M.M. Vulnerability Analysis of Railway Networks in Case of Multi-Link Blockage. Transp. Res. Procedia 2017, 22, 275–284. [Google Scholar] [CrossRef]
- Xue, Y.; Xiang, P.; Jia, F.; Liu, Z. Risk assessment of high-speed rail projects: A risk coupling model based on system dynamics. Int. J. Environ. Res. Public Health 2020, 17, 5307. [Google Scholar] [CrossRef] [PubMed]
- Wang, G.B.; Zhang, Z.J. BIM implementation in handover management for underground rail transit project: A case study approach. Tunn. Undergr. Sp. Technol. 2021, 108. [Google Scholar] [CrossRef]
- Maylor, H.; Vidgen, R.; Carver, S. Managerial complexity in project-based operations: A grounded model and its implications for practice. Proj. Mgmt. Jrnl. 2008, 39, S15–S26. [Google Scholar] [CrossRef]
- Whitty, S.J.; Maylor, H. And then came Complex Project Management (revised). Int. J. Proj. Manag. 2009, 27, 304–310. [Google Scholar] [CrossRef]
- Flyvbjerg, B.; Holm, M.S.; Buhl, S. Underestimating costs in public works projects: Error or lie? J. Am. Plan. Assoc. 2002, 68, 279–295. [Google Scholar] [CrossRef]
- Al-Hazim, N.; Salem, Z.A.; Ahmad, H. Delay and Cost Overrun in Infrastructure Projects in Jordan. In Proceedings of the 7th International Conference on Engineering, Project, and Production Management, EPPM 2016, Białystok, Poland, 21–23 September 2016; Halicka, K., Nazarko, L., Wasiak, A., Eds.; Elsevier Ltd.: Amsterdam, The Netherlands, 2017; Volume 182, pp. 18–24. [Google Scholar]
- Odeck, J. Cost overruns in road construction—What are their sizes and determinants? Transp. Policy 2004, 11, 43–53. [Google Scholar] [CrossRef]
- Bolan, R.S. Letter to the Editor of Cities. Cities 2015, 42, 274–275. [Google Scholar] [CrossRef]
- Sidwell, A.C. The time performance of construction projects. Archit. Sci. Rev. 1984, 27, 85–91. [Google Scholar] [CrossRef]
- Adafin, J.; Rotimi, J.O.B.; Wilkinson, S. Why do the design stage elemental cost plan and final tender sum differ in New Zealand? J. Financ. Manag. Prop. Constr. 2015, 20, 116–131. [Google Scholar] [CrossRef]
- Li, Y.-W.; Cao, K. Establishment and application of intelligent city building information model based on BP neural network model. Comput. Commun. 2020, 153, 382–389. [Google Scholar] [CrossRef]
- Sacks, R.; Eastman, C.; Lee, G.; Teicholz, P. BIM Handbook: A Guide to Building Information Modeling for Owners, Designers, Engineers, Contractors, and Facility Managers; John Wiley and Sons: Hoboken, NJ, USA, 2018; ISBN 1119287537. [Google Scholar]
- Eadie, R.; Browne, M.; Odeyinka, H.; McKeown, C.; McNiff, S. BIM implementation throughout the UK construction project lifecycle: An analysis. Autom. Constr. 2013, 36, 145–151. [Google Scholar] [CrossRef]
- Jeong, H.W. A Study on the Development of Standardization for Building Process based on BIM. J. Pharm. Negat. RESULTS 2022, 13, 618–626. [Google Scholar] [CrossRef]
- Tang, L.; Chen, C.; Tang, S.; Wu, Z.; Trofimova, P. Building Information Modeling and Building Performance Optimization. Encycl. Sustain. Technol. 2017, 311–320. [Google Scholar] [CrossRef]
- Wildenauer, A.A. Critical assessment of the existing definitions of BIM dimensions on the example of Switzerland. Terminology 2020, 23, 24. [Google Scholar]
- Sriyolja, Z.; Harwin, N.; Yahya, K.; Tahir, M.M. Awareness of adopting building information modelling in construction–case study of consultants perception in West Sumatra. In IOP Conference Series: Materials Science and Engineering; IOP Publishing: Bristol, UK, 2020; Volume 849, p. 12006. [Google Scholar]
- Elghaish, F.; Abrishami, S.; Hosseini, M.R.; Abu-Samra, S. Revolutionising cost structure for integrated project delivery: A BIM-based solution. Eng. Constr. Archit. Manag. 2020, 28, 1214–1240. [Google Scholar] [CrossRef]
- Kenley, R. Construction Cost Management: Learning from Case Studies. Constr. Manag. Econ. 2010, 28, 545–546. [Google Scholar] [CrossRef]
- Shank, J.K.; Shank, J.H.; Govindarajan, V.; Govindarajan, S. Strategic Cost Management: The New Tool for Competitive Advantage; Simon and Schuster: New York, NY, USA, 1993; ISBN 0029126517. [Google Scholar]
- Nalewaik, A.; Bennett, N. Qualifications and barriers to professional recognition in cost engineering. In Proceedings of the ICEC 8th World Congress Proceedings, Durban, South Africa, 23–27 June 2012. [Google Scholar]
- Russell, A.L. Standardization in history: A review essay with an eye to the future. Futur. Gener. 2005, 247, 260. [Google Scholar]
- Hollmann, J.K. Total cost management framework to be released at AACE international’s 2006 annual meeting. Cost Eng. 2006, 48, 8. [Google Scholar]
- Benge, D.; Davidson, J. RICS new rules of measurement. R. Inst. Chart. Surv. 2012, 1, 1–400. [Google Scholar]
- ICMS. International Cost Management Standard. 2022. Available online: https://icms-coalition.org/the-standard/ (accessed on 1 October 2022).
- Ghalayini, A.M.; Noble, J.S. The changing basis of performance measurement. Int. J. Oper. Prod. Manag. 1996, 16, 63–80. [Google Scholar] [CrossRef]
- Kagioglou, M.; Cooper, R.; Aouad, G. Performance management in construction: A conceptual framework. Constr. Manag. Econ. 2001, 19, 85–95. [Google Scholar] [CrossRef]
- Neely, A. The evolution of performance measurement research: Developments in the last decade and a research agenda for the next. Int. J. Oper. Prod. Manag. 2005, 25, 1264–1277. [Google Scholar] [CrossRef]
- Rathnayake, A.; Ranasinghe, M. A KPI based performance measurement framework for Sri Lankan construction projects. In Proceedings of the 2020 Moratuwa Engineering Research Conference (MERCon), Moratuwa, Sri Lanka, 28–30 July 2020; IEEE: Piscataway, NJ, USA, 2020; pp. 348–353. [Google Scholar]
- Ngacho, C.; Das, D. A performance evaluation framework of development projects: An empirical study of Constituency Development Fund (CDF) construction projects in Kenya. Int. J. Proj. Manag. 2014, 32, 492–507. [Google Scholar] [CrossRef]
- Takim, R.; Akintoye, A. Performance indicators for successful construction project performance. In Proceedings of the 18th Annual ARCOM Conference, Northumbria, UK, 2–4 September 2002; Volume 2. [Google Scholar]
- Yeung, J.F.Y.; Chan, A.P.C.; Chan, D.W.M.; Chiang, Y.H.; Yang, H. Developing a benchmarking model for construction projects in Hong Kong. J. Constr. Eng. Manag. 2013, 139, 705–716. [Google Scholar] [CrossRef]
- McCabe, S. Benchmarking in Construction; John Wiley and Sons: Hoboken, NJ, USA, 2008; ISBN 0470695307. [Google Scholar]
- Cha, H.; Kim, J. A study on 3D/BIM-based on-site performance measurement system for building construction. J. Asian Archit. Build. Eng. 2020, 19, 574–585. [Google Scholar] [CrossRef]
- Love, P.E.D.; Liu, J.; Matthews, J.; Sing, C.-P.; Smith, J. Future proofing PPPs: Life-cycle performance measurement and Building Information Modelling. Autom. Constr. 2015, 56, 26–35. [Google Scholar] [CrossRef]
- Cox, R.F.; Issa, R.R.A.; Ahrens, D. Management’s perception of key performance indicators for construction. J. Constr. Eng. Manag. 2003, 129, 142–151. [Google Scholar] [CrossRef]
- Hamilton, M.R.; Gibson, G.E., Jr. Benchmarking preproject planning effort. J. Manag. Eng. 1996, 12, 25–33. [Google Scholar] [CrossRef]
- Barber, E. Benchmarking the management of projects: A review of current thinking. Int. J. Proj. Manag. 2004, 22, 301–307. [Google Scholar] [CrossRef]
- Sutrisna, M.; Potts, K.; Proverbs, D. Quotation Mechanism for Pre-Pricing Variation in Civil Engineering Projects: A Quest for Best Practice. J. Financ. Manag. Prop. Constr. 2004, 9, 13–25. [Google Scholar]
- Mansuy, J.E. Activity-based costing can improve project building. Ind. Manag. 2000, 42, 6. [Google Scholar]
- Jaya, N.M.; Pathirage, C.P.; Sutrisna, M. An application of the activity-based costing for the management of project overheads to increase profit during the construction stage. Proc. Univ. Salford 2010, 1, 248–266. [Google Scholar]
- Kim, Y.-W.; Ballard, G. Activity-based costing and its application to lean construction. In Proceedings of the 9th Annual Conference of the International Group for Lean Construction, Singapore, 6–8 August 2001; pp. 6–8. [Google Scholar]
- Zimina, D.; Ballard, G.; Pasquire, C. Target value design: Using collaboration and a lean approach to reduce construction cost. Constr. Manag. Econ. 2012, 30, 383–398. [Google Scholar] [CrossRef]
- Tillmann, P.A.; Do, D.; Ballard, G. A case study on the success factors of target value design. In Proceedings of the 25th Annual Conference of the International Group for Lean Construction, Heraklion, Greece, 9–12 July 2017. [Google Scholar]
- Melo, R.S.; Granja, A.D.; Ballard, G. Collaboration to extend target costing to non-multi-party contracted projects: Evidence from literature. In Proceedings of the Annual Conference of the International Group for Lean Construction, Fortaleza, Brazil, 29 July–2 August 2013; Volume 21. [Google Scholar]
- Kujala, J.; Brady, T.; Putila, J. Challenges of cost management in complex projects. Int. J. Bus. Manag. 2014, 9, 48. [Google Scholar] [CrossRef]
- Larson, E.W.; Gray, C.F.; Desai, G.V. Project Management: The Managerial Process; McGraw-Hill Education: New York, NY, USA, 2011. [Google Scholar]
- Akintoye, A. Analysis of factors influencing project cost estimating practice. Constr. Manag. Econ. 2000, 18, 77–89. [Google Scholar] [CrossRef]
- Doloi, H.K. Understanding stakeholders’ perspective of cost estimation in project management. Int. J. Proj. Manag. 2011, 29, 622–636. [Google Scholar] [CrossRef]
- Oberlender, G.D.; Spencer, G.R.; Lewis, R.M. Early Estimates. In Project Management for Engineering and Construction: A Life-Cycle Approach; McGraw-Hill Education: New York, NY, USA, 2022; ISBN 9781264268443. [Google Scholar]
- Beste, T.; Klakegg, O.J. Strategic change towards cost-efficient public construction projects. Int. J. Proj. Manag. 2022, 40, 372–384. [Google Scholar] [CrossRef]
- Greiman, V.; Warburton, R. Deconstructing the Big Dig: Best practices for mega-project cost estimating. In Proceedings of the PMI® Global Congress, Orlando, FL, USA, 10–13 October 2009. [Google Scholar]
- Lovallo, D.; Kahneman, D. Delusions of success. Harv. Bus. Rev. 2003, 81, 56–63. [Google Scholar]
- Flyvbjerg, B. Delusions of success: Comment on Dan Lovallo and Daniel Kahneman. Harv. Bus. Rev. 2003, 81, 121–122. [Google Scholar]
- García de Soto, B. A Methodology To Make Accurate Preliminary Estimates of Construction Material Quantities for Construction Projects. Ph.D. Thesis, ETH Zurich, Zurich, Switzerland, 2014. [Google Scholar]
- Cavalieri, S.; Maccarrone, P.; Pinto, R. Parametric vs. neural network models for the estimation of production costs: A case study in the automotive industry. Int. J. Prod. Econ. 2004, 91, 165–177. [Google Scholar] [CrossRef]
- Niazi, A.; Dai, J.S.; Balabani, S.; Seneviratne, L. Product cost estimation: Technique classification and methodology review. J. Manuf. Sci. Eng. 2006, 128, 563–575. [Google Scholar] [CrossRef]
- Hanioglu, M.N. A Cost Based Approach to Project Management: Planning and Controlling Construction Project Costs; CRC Press: Milton, UK, 2022. [Google Scholar]
- Azis, A.A.A.; Memon, A.H.; Rahman, I.A.; Latif, Q.; Nagapan, S. Ieee Cost Management of Large Construction Projects in South Malaysia. In IEEE Symposium on Business, Engineering and Industrial Applications; IEEE: Piscataway, NJ, USA, 2012; pp. 625–629. ISBN 978-1-4577-1634-8. [Google Scholar]
- Anderson, S.D.; Molenaar, K.R.; Schexnayder, C.J. Guidance for Cost Estimation and Management for Highway Projects during Planning, Programming, and Preconstruction; Transportation Research Board: Washington, DC, USA, 2007; Volume 574, ISBN 0309098750. [Google Scholar]
- Baccarini, D.; Love, P.E.D. Statistical Characteristics of Cost Contingency in Water Infrastructure Projects. J. Constr. Eng. Manag. 2014, 140. [Google Scholar] [CrossRef]
- Baccarini, D. Accuracy in estimating project cost construction contingency-a statistical analysis. In Proceedings of the Cobra 2004: RICS International Construction Conference, Responding to Change, London, UK, 7–8 September 2004. [Google Scholar]
- Moselhi, O. Risk assessment and contingency estimating. In Proceedings of the AACE International transactions, Dallas, TX, USA, 13–16 July 1997; pp. 90–95. [Google Scholar]
- Traynor, B.A.; Mahmoodian, M. Time and cost contingency management using Monte Carlo simulation. Aust. J. Civ. Eng. 2019, 17, 11–18. [Google Scholar] [CrossRef]
- Hartmann, F.G.H.; Moers, F. Testing contingency hypotheses in budgetary research: An evaluation of the use of moderated regression analysis. Account. Organ. Soc. 1999, 24, 291–315. [Google Scholar] [CrossRef]
- Aibinu, A.A.; Jagboro, G.O. The effects of construction delays on project delivery in Nigerian construction industry. Int. J. Proj. Manag. 2002, 20, 593–599. [Google Scholar] [CrossRef]
- Williams, T.P. Predicting final cost for competitively bid construction projects using regression models. Int. J. Proj. Manag. 2003, 21, 593–599. [Google Scholar] [CrossRef]
- Leach, L. Schedule and cost buffer sizing: How to account for the bias between project performance and your model. Proj. Manag. J. 2003, 34, 34–47. [Google Scholar] [CrossRef]
- Flyvbjerg, B. COWI Procedures for dealing with optimism bias in transport planning: Guidance document 2006–09. Br. Dep. Transp. 2004, 61, 61. [Google Scholar]
- Love, P.E.D.; Ahiaga-Dagbui, D.D.; Irani, Z. Cost overruns in transportation infrastructure projects: Sowing the seeds for a probabilistic theory of causation. Transp. Res. Part A Policy Pract. 2016, 92C, 184–194. [Google Scholar] [CrossRef]
- Raz, T.; Erel, E. Optimal timing of project control points. Eur. J. Oper. Res. 2000, 127, 252–261. [Google Scholar] [CrossRef]
- Ballard, G.; Tommelein, I. Lean management methods for complex projects. Eng. Proj. Organ. J. 2012, 2, 85–96. [Google Scholar] [CrossRef]
- Ballard, G. Should Project budgets be based on worth or cost. In Proceedings of the 20th Annual Conference of the International Group for Lean Construction, San Diego, CA, USA, 18–20 July 2012; Citeseer: Princeton, NJ, USA, 2012; pp. 761–770. [Google Scholar]
- Thiry, M. Combining value and project management into an effective programme management model. Int. J. Proj. Manag. 2002, 20, 221–227. [Google Scholar] [CrossRef]
- Raymond, L.; Bergeron, F. Project management information systems: An empirical study of their impact on project managers and project success. Int. J. Proj. Manag. 2008, 26, 213–220. [Google Scholar] [CrossRef]
- Anbari, F.T. Earned value project management method and extensions. Proj. Manag. J. 2003, 34, 12–23. [Google Scholar] [CrossRef]
- Song, J.; Martens, A.; Vanhoucke, M. Using Earned Value Management and Schedule Risk Analysis with resource constraints for project control. Eur. J. Oper. Res. 2022, 297, 451–466. [Google Scholar] [CrossRef]
- Postula, F.D. WBS criteria for effective project control. AACE Int. Trans. 1991, 1, 16. [Google Scholar]
- Li, Y.; Li, Q. The Application of BIM Technology in Budget Control of Port Construction Cost. J. Coast. Res. 2020, 103, 644–648. [Google Scholar] [CrossRef]
- Mitchell, D. 5D BIM: Creating cost certainty and better buildings. In Proceedings of the 2012 RICS Cobra Conference, Las Vegas, NV, USA, 11–13 September 2012; pp. 1–9. [Google Scholar]
- Sepasgozar, S.M.E.; Costin, A.M.; Karimi, R.; Shirowzhan, S.; Abbasian, E.; Li, J. BIM and Digital Tools for State-of-the-Art Construction Cost Management. Buildings 2022, 12, 396. [Google Scholar] [CrossRef]
- Shishehgarkhaneh, M.B.; Keivani, A.; Moehler, R.C.; Jelodari, N.; Laleh, S.R. Internet of Things (IoT), Building Information Modeling (BIM), and Digital Twin (DT) in construction industry: A review, bibliometric, and network analysis. Buildings 2022, 12, 1503. [Google Scholar] [CrossRef]
- Lee, G.; Shin, M.H.; Yoo, M.T.; Lee, G. Strategy for BIM adoption from Korean railroad public owner’s perspective. J. Korean Soc. Railw. 2018, 21, 786–799. [Google Scholar] [CrossRef]
- Moher, D.; Shamseer, L.; Clarke, M.; Ghersi, D.; Liberati, A.; Petticrew, M.; Shekelle, P.; Stewart, L.A.; PRISMA-P Group. Preferred reporting items for systematic review and meta-analysis protocols (PRISMA-P) 2015 statement. Syst. Rev. 2015, 4, 1. [Google Scholar] [CrossRef] [PubMed]
- Pawson, R.; Greenhalgh, T.; Harvey, G.; Walshe, K. Realist review—A new method of systematic review designed for complex policy interventions. J. Heal. Serv. Res. Policy 2005. [CrossRef]
- PRISMA. 2020. Available online: http://www.prisma-statement.org/ (accessed on 18 November 2020).
- van Eck, N.J.; Waltman, L. Software survey: VOSviewer, a computer program for bibliometric mapping. Scientometrics 2010, 84, 523–538. [Google Scholar] [CrossRef] [PubMed]
- Covidence Covidence. 2023. Available online: https://www.covidence.org/ (accessed on 18 November 2020).
- CiteSpace. 2023. Available online: https://citespace.podia.com/ebook-how-to-use-citespace (accessed on 25 January 2023).
- EndNote EndNote. 2023. Available online: https://endnote.com (accessed on 18 November 2020).
- Mendeley Mendeley. 2023. Available online: https://www.mendeley.com (accessed on 18 November 2020).
- Microsoft Excel. 2023. Available online: https://www.microsoft.com/en-us/microsoft-365/excel (accessed on 25 January 2023).
- Piasecki, J.; Waligora, M.; Dranseika, V. Google Search as an Additional Source in Systematic Reviews. Sci. Eng. Ethics 2018, 24, 809–810. [Google Scholar] [CrossRef] [PubMed]
- Su, H.N.; Lee, P.C. Mapping knowledge structure by keyword co-occurrence: A first look at journal papers in Technology Foresight. Scientometrics 2010, 85, 65–79. [Google Scholar] [CrossRef]
- Zhao, X. A scientometric review of global BIM research: Analysis and visualization. Autom. Constr. 2017, 80, 37–47. [Google Scholar] [CrossRef]
- Badrinath, A.C.; Chang, Y.-T.; Hsieh, S.-H. An overview of global research trends in BIM from analysis of BIM publications. In Proceedings of the 16th International Conference on Computing in Civil and Building Engineering, ICCCBE, Osaka, Japan, 6–8 July 2016. [Google Scholar]
- NBS (National Building Specification). NBS National BIM Report 2015; NBS: Newcastle, UK, 2015. [Google Scholar]
- Kim, B. Managing the transition of technology life cycle. Technovation 2003, 23, 371–381. [Google Scholar] [CrossRef]
- Harper, L.; Kalfa, N.; Beckers, G.M.A.; Kaefer, M.; Nieuwhof-Leppink, A.J.; Fossum, M.; Herbst, K.W.; Bagli, D.; ESPU Research Committee. The impact of COVID-19 on research. J. Pediatr. Urol. 2020, 16, 715. [Google Scholar] [CrossRef]
- Jaffe, K.; Ter Horst, E.; Gunn, L.H.; Zambrano, J.D.; Molina, G. A network analysis of research productivity by country, discipline, and wealth. PLoS ONE 2020, 15, e0232458. [Google Scholar] [CrossRef]
- Barik, N.; Jena, P. Bibliometric portrait of select Open Access Journals in the field of Library and Information Science: A Scopus based analysis. Libr. Philos. Pract. 2019, 1, 1–18. [Google Scholar]
- Datawrapper Platform. 2023. Available online: https://www.datawrapper.de/ (accessed on 11 January 2023).
- Wang, R.; Liu, B.; Wang, M.; Zhang, Y.; Liu, A. Review and prospect of BIM policy in China. In Proceedings of the IOP Conference Series: Materials Science and Engineering, Republic of Korea, 25–27 August 2017; IOP Publishing: Bristol, UK, 2017; Volume 245, p. 22021. [Google Scholar]
- Lu, K.; Han, B.; Lu, F.; Wang, Z. Urban rail transit in China: Progress report and analysis (2008–2015). Urban Rail Transit 2016, 2, 93–105. [Google Scholar] [CrossRef]
- Wuni, I.Y.; Shen, G.Q.P.; Osei-Kyei, R. Scientometric review of global research trends on green buildings in construction journals from 1992 to 2018. Energy Build. 2019, 190, 69–85. [Google Scholar] [CrossRef]
- Hosseini, M.R.; Martek, I.; Zavadskas, E.K.; Aibinu, A.A.; Arashpour, M.; Chileshe, N. Critical evaluation of off-site construction research: A Scientometric analysis. Autom. Constr. 2018, 87, 235–247. [Google Scholar] [CrossRef]
- Flyvbjerg, B.; Skamris Holm, M.K.; Buhl, S.L. What causes cost overrun in transport infrastructure projects? Transp. Rev. 2004, 24, 3–18. [Google Scholar] [CrossRef]
- Cantarelli, C.C.; Flybjerg, B.; Molin, E.J.E.; Van Wee, B. Cost overruns in large-scale transportation infrastructure projects: Explanations and their theoretical embeddedness. arXiv 2013, arXiv:1307.2176. [Google Scholar]
- Flyvbjerg, B. Cost overruns and demand shortfalls in urban rail and other infrastructure. Transp. Plan. Technol. 2007, 30, 9–30. [Google Scholar] [CrossRef]
- Flyvbjerg, B.; Holm, M.K.S.; Buhl, S.L. How common and how large are cost overruns in transport infrastructure projects? Transp. Rev. 2003, 23, 71–88. [Google Scholar] [CrossRef]
- Love, P.E.D.; Ika, L.A.; Ahiaga-Dagbui, D.D. On de-bunking ‘fake news’ in a post truth era: Why does the Planning Fallacy explanation for cost overruns fall short? Transp. Res. Part A Policy Pract. 2019, 126, 397–408. [Google Scholar] [CrossRef]
- Skamris, M.K.; Flyvbjerg, B. Inaccuracy of traffic forecasts and cost estimates on large transport projects. Transp. Policy 1997, 4, 141–146. [Google Scholar] [CrossRef]
- Memon, A.H.; Rahman, I.A.; Azis, A.A.A. Time and cost performance in construction projects in southern and central regions of Peninsular Malaysia. Int. J. Adv. Appl. Sci. 2012, 1, 45–52. [Google Scholar] [CrossRef]
- Rahman, I.A.; Memon, A.H.; Karim, A.T.A. Significant factors causing cost overruns in large construction projects in Malaysia. J. Appl. Sci. 2013, 13, 286–293. [Google Scholar] [CrossRef]
- Ahmed, S.; Memon, A.H.; Memon, N.A.; Laghari, A.N.; Akhund, M.A.; Imad, H.U. Common Factors of Cost Escalation in Construction Industry of Pakistan. Eng. Technol. Appl. Sci. Res. 2018, 8, 3508–3511. [Google Scholar] [CrossRef]
- Memon, A.H.; Abdul Rahman, I.; Abdul Aziz, A.A. The cause factors of large project’s cost overrun: A survey in the southern part of Peninsular Malaysia. Int. J. Real Estate Stud. 2012, 7, 1–15. [Google Scholar]
- Koo, B.; Shin, B.; Lee, G. A cost-plus estimating framework for BIM related design and engineering services. KSCE J. Civ. Eng. 2017, 21, 2558–2566. [Google Scholar] [CrossRef]
- Park, J.H.; Lee, G. Design coordination strategies in a 2D and BIM mixed-project environment: Social dynamics and productivity. Build. Res. Inf. 2017, 45, 631–648. [Google Scholar] [CrossRef]
- Love, P.E.D.; Ahiaga-Dagbui, D.; Welde, M.; Odeck, J. Light rail transit cost performance: Opportunities for future-proofing. Transp. Res. Part A Policy Pract. 2017, 100, 27–39. [Google Scholar] [CrossRef]
- Bensalah, M.; Elouadi, A.; Mharzi, H. BIM integration into railway projects—Case study. Contemp. Eng. Sci. 2018. [Google Scholar] [CrossRef]
- Bensalah, M.; Elouadi, A.; Mharzi, H.; Bim, H.M. BIM-Technological development and software tools to integrate railway libraries, special and normative constraints of large linear projects. In Proceedings of the 5th European Conference JOIN-TRANS 2018 on Joining and Construction of Rail Vehicles, Halle, Germany, 16–17 May 2018; pp. 68–73. [Google Scholar]
- Bensalah, M.; Elouadi, A.; Mharzi, H. Railway Information Modeling RIM, 1st ed.; Wiley: Hoboken, NJ, USA, 2019; ISBN 9781786303875. [Google Scholar] [CrossRef]
- Häußler, M.; Esser, S.; Borrmann, A. Code compliance checking of railway designs by integrating BIM, BPMN and DMN. Autom. Constr. 2021, 121, 103427. [Google Scholar] [CrossRef]
- Lee, G.; Borrmann, A. BIM policy and management. Constr. Manag. Econ. 2020, 38, 413–419. [Google Scholar] [CrossRef]
- Häußler, M.; Borrmann, A. Model-based quality assurance in railway infrastructure planning. Autom. Constr. 2020, 109. [Google Scholar] [CrossRef]
- Jubierre, J.R.; Borrmann, A. Knowledge-based engineering for infrastructure facilities: Assisted design of railway tunnels based on logic models and advanced procedural geometry dependencies. J. Inf. Technol. Constr. 2015, 20, 421–441. [Google Scholar]
- Häußler, M.; Borrmann, A. Knowledge-based engineering in the context of railway design by integrating BIM, BPMN, DMN and the methodology for knowledge-based engineering applications (MOKA). J. Inf. Technol. Constr. 2021, 26, 193–226. [Google Scholar] [CrossRef]
- Esser, S.; Borrmann, A. Integrating Railway Subdomain-Specific Data Standards into a Common IFC-based Data Model. In Proceedings of the EG-ICE, Lausanne, Switzerland, 10–13 June 2018. [Google Scholar]
- Vilgertshofer, S.; Stoitchkov, D.; Esser, S.; Borrmann, A.; Muhič, S.; Winkelbauer, T. The rimcomb research project: Towards the application of building information modeling in railway equipment engineering. In eWork and eBusiness in Architecture, Engineering and Construction, Proceedings of the 12th European Conference on Product and Process Modelling, ECPPM 2018, Copenhagen, Denmark, 12–14 September 2018; Karlshoj, J., Scherer, R., Eds.; CRC Press/Balkema: Boca Raton, FL, USA, 2018; pp. 439–445. [Google Scholar]
- Allahaim, F.S.; Liu, L. Toward a Typology: Cost overrun causes framework in infrastructure projects. Constr. Ind. Econ. 2012, 2012, 103. [Google Scholar]
- Allahaim, F.D.; Liu, L. Understanding major causes cost overrun for infrastructure projects; a typology approach. In Proceedings of the Annual Conference of the Australasian Universities Building Educators Association, Sydney, Australia, 20–22 November 2013. [Google Scholar]
- Allahaim, F.S.A.; Liu, L. An empirical classification of cost overrun in infrastructure projects by using cluster analysis. In Proceedings of the 4th International Utzon Symposium, Sydney, Australia, 12 March 2014; pp. 1346520788–1583734867. [Google Scholar]
- Allahaim, F.; Liu, L.; Kong, X. Developing a risk-based cost contingency estimation model based on the influence of cost overrun causes. In Proceedings of the CIB World Building Congress; Queensland University of Technology: Brisbane, Australia, 2016. [Google Scholar]
- Wang, Y.; Wang, Z.W.; Ma, T.T.; Li, G.W.; Tie, H.X. Research on the Realization Path of Railway Intelligent Construction Based on System Engineering. Sustainability 2022, 14, 6945. [Google Scholar] [CrossRef]
- Shi, X.; Wang, Y.; Wang, W. Development of Life Cycle Cost Model for Urban Rail Transit Equipment. In Proceedings of the Lecture Notes in Electrical Engineering; Liang, J., Jia, L., Qin, Y., Liu, Z., Diao, L., An, M., Eds.; Springer Science and Business Media Deutschland GmbH: Berlin/Heidelberg, Germany, 2022; Volume 867, pp. 309–315, LNEE (Lecture Notes in Electrical Engineering). [Google Scholar]
- Touran, A.; Dantata, N.A.; Schneck, D.C. Rail Transit Projects’ Cost Overrun Trend in the United States. In Proceedings of the 85th Annual Meeting, Washington, DC, USA, 22–26 January 2006. [Google Scholar]
- Gao, N.; Touran, A. Cost Overruns and Formal Risk Assessment Program in US Rail Transit Projects. J. Constr. Eng. Manag. 2020, 146. [Google Scholar] [CrossRef]
- Gao, N.; Touran, A. Cost Overruns in U.S. Rail Transit Projects: A Statistical Analysis. In Proceedings of the Construction Research Congress 2020: Project Management and Controls, Materials, and Contracts-Selected Papers from the Construction Research Congress 2020, Tempe, AZ, USA, 8–10 March 2020; American Society of Civil Engineers: Reston, VA, USA, 2020; pp. 593–601. [Google Scholar]
- Touran, A.; Lopez, R. Modeling cost escalation as a risk factor in construction projects. In Proceedings of the Construction Research Congress 2005: Broadening Perspectives-Proceedings of the Congress; Tommelein, I.D., Ed.; American Society of Civil Engineers: San Diego, CA, USA, 2005; pp. 665–673. [Google Scholar]
- Touran, A. Calculation of contingency in construction projects. IEEE Trans. Eng. Manag. 2003, 50, 135–140. [Google Scholar] [CrossRef]
- Touran, A. Probabilistic Approach for Budgeting in Portfolio of Projects. J. Constr. Eng. Manag. 2010, 136, 361–366. [Google Scholar] [CrossRef]
- Touran, A. Probabilistic model for cost contingency. J. Constr. Eng. Manag. 2003, 129, 280–284. [Google Scholar] [CrossRef]
- Touran, A.; Gransberg, D.D.; Molenaar, K.R.; Ghavamifar, K. Selection of project delivery method in transit: Drivers and objectives. J. Manag. Eng. 2011, 27, 21–27. [Google Scholar] [CrossRef]
- Touran, A.; Lopez, R. Modeling Cost Escalation in Large Infrastructure Projects. J. Constr. Eng. Manag. 2006, 132, 853–860. [Google Scholar] [CrossRef]
- Touran, A.; Dantata, N.A.; Schneck, D.C. Trends in U.S. Rail Transit Project Cost Overrun. Transp. Res. Board 2006, 1, 1–20. [Google Scholar]
- Pham, H.; Van Luu, T.; Kim, S.Y.; Vien, D.T. Assessing the Impact of Cost Overrun Causes in Transmission Lines Construction Projects. KSCE J. Civ. Eng. 2020, 24, 1029–1036. [Google Scholar] [CrossRef]
- Pennanen, A.; Ballard, G. Determining expected cost in the target costing process. In Proceedings of the 16th Annual Conference of the International Group for Lean Construction, IGLC16, Manchester, UK, 16–18 July 2008; pp. 589–600. [Google Scholar]
- Do, D.; Chen, C.; Ballard, G.; Tommelein, I.D. Target value design as a method for controlling project cost overruns. In Proceedings of the 22nd Annual Conference of the International Group for Lean Construction: Understanding and Improving Project Based Production, IGLC 2014, Oslo, Norway, 25–27 June 2014; Kalsaas, B.T., Koskela, L., Saurin, T.A., Eds.; The International Group for Lean Construction: Lille, France, 2014; pp. 171–181. [Google Scholar]
- Ballard, G.; Dilsworth, B.; Do, D.; Low, W.; Mobley, J.; Phillips, P.; Reed, D.; Sargent, Z.; Tillmann, P.; Wood, N. How to make shared risk and reward sustainable. In Proceedings of the 23rd Annual Conference of the International Group for Lean Construction, IGLC 2015, Perth, Australia, 29–31 July 2015; Arroyo, P., Seppanen, O., Gonzalez, V.A., Eds.; The International Group for Lean Construction: Lille, France, 2015; pp. 257–266. [Google Scholar]
- Pennanen, A.; Ballard, G.; Haahtela, Y. Designing to targets in a target costing process. In Proceedings of the 18th Annual Conference of the International Group for Lean Construction, IGLC 18, Haifa, Israel, 14–16 July 2010; pp. 161–170. [Google Scholar]
- Gigante-Barrera, A.; Dindar, S.; Kaewunruen, S.; Ruikar, D. LOD BIM Element specification for Railway Turnout Systems Risk Mitigation using the Information Delivery Manual. IOP Conf. Ser. Mater. Sci. Eng. 2017, 245, 42022. [Google Scholar] [CrossRef]
- Luangboriboon, N.; Kaewunruen, S.; Sussman, J.M. Lifecycle cost analysis for operations and maintenance planning of railway bridge transition. In Proceedings of the 5th International Conference on Business and Industrial Research, ICBIR 2018, Bangkok, Thailand, 17–18 May 2018; Institute of Electrical and Electronics Engineers Inc.: Piscataway, NJ, USA, 2018; pp. 407–412. [Google Scholar]
- Kaewunruen, S.; Xu, N.F. Digital Twin for Sustainability Evaluation of Railway Station Buildings. Front. Built Environ. 2018, 4, 77. [Google Scholar] [CrossRef]
- Sresakoolchai, J.; Kaewunruen, S. Comparative studies into public private partnership and traditional investment approaches on the high-speed rail project linking 3 airports in Thailand. Transp. Res. Interdiscip. Perspect. 2020, 5, 100116. [Google Scholar] [CrossRef]
- Hamarat, M.; Kaewunruen, S. A Stochastic Approach for Life-Cycle Cost Analysis of Railway Turnouts Exposed to Climate Uncertainties. In i-RISE 2018; MDPI: Basel, Switzerland, 2018; Volume 2, p. 1142. [Google Scholar]
- Maharjan, R.; Shrestha, P.P. Relationship between Project Performance and Contract Procurement Factors for Design-Bid-Build Texas Highway Projects; Wang, C., Harper, C., Lee, Y., Harris, R., Berryman, C., Eds.; American Society of Civil Engineers: Reston, VA, USA, 2018; ISBN 978-0-7844-8129-5. [Google Scholar]
- Shrestha, P.P.; Fernane, J.D. Performance of design-build and design-bid-build projects for public universities. J. Constr. Eng. Manag. 2017, 143, 04016101. [Google Scholar] [CrossRef]
- Shrestha, P.P.; Maharjan, R. Effect of Change Orders on Cost and Schedule for Small Low-Bid Highway Contracts. J. Leg. Aff. Disput. Resolut. Eng. Constr. 2019, 11, 04519025. [Google Scholar] [CrossRef]
- Shrestha, P.P.; Zeleke, H. Effect of Change Orders on Cost and Schedule Overruns of School Building Renovation Projects. J. Leg. Aff. Disput. Resolut. Eng. Constr. 2018, 10, 04518018. [Google Scholar] [CrossRef]
- Shrestha, P.P.; Neupane, K.P. Identification of Geotechnical-Related Problems Impacting Cost, Schedule, and Claims on Bridge Construction Projects. J. Leg. Aff. Disput. Resolut. Eng. Constr. 2020, 12, 04520005. [Google Scholar] [CrossRef]
- Shrestha, P.P.; Fathi, M. Impacts of Change Orders on Cost and Schedule Performance and the Correlation with Project Size of DB Building Projects. J. Leg. Aff. Disput. Resolut. Eng. Constr. 2019, 11, 04519010. [Google Scholar] [CrossRef]
- Shrestha, P.P.; Mani, N. Impact of Design Cost on Project Performance of Design-Bid-Build Road Projects. J. Manag. Eng. 2014, 30, 04014007. [Google Scholar] [CrossRef]
- Liu, Y.; van Nederveen, S.; Hertogh, M. Government’s perspective on BIM and Sustainability in transport infrastructure in Europe and China. In Life-Cycle of Engineering Systems; CRC Press: Boca Raton, FL, USA, 2016; pp. 632–639. ISBN 1315375176. [Google Scholar]
- Jung, N.; Lee, G. Automated classification of building information modeling (BIM) case studies by BIM use based on natural language processing (NLP) and unsupervised learning. Adv. Eng. Informatics 2019, 41, 100917. [Google Scholar] [CrossRef]
- Uhm, M.; Lee, G.; Park, Y.; Kim, S.; Jung, J.; Lee, J.K. Requirements for computational rule checking of requests for proposals (RFPs) for building designs in South Korea. Adv. Eng. Inform. 2015, 29, 602–615. [Google Scholar] [CrossRef]
- Uhm, M.; Lee, G.; Jeon, B. An analysis of BIM jobs and competencies based on the use of terms in the industry. Autom. Constr. 2017, 81, 67–98. [Google Scholar] [CrossRef]
- Won, J.; Lee, G. How to tell if a BIM project is successful: A goal-driven approach. Autom. Constr. 2016, 69, 34–43. [Google Scholar] [CrossRef]
- Jang, S.; Lee, G. Process, productivity, and economic analyses of BIM based multi-trade prefabrication—A case study. Autom. Constr. 2018, 89, 86–98. [Google Scholar] [CrossRef]
- Jung, W.; Lee, G. Slim BIM Charts for Rapidly Visualizing and Quantifying Levels of BIM Adoption and Implementation. J. Comput. Civ. Eng. 2016, 30, 04015072. [Google Scholar] [CrossRef]
- Jang, S.; Jeong, Y.; Lee, G.; Kang, Y. Enhancing Subcontractors’ Participation in BIM-Based Design Coordination under a DBB Contract. J. Manag. Eng. 2019, 35, 04019022. [Google Scholar] [CrossRef]
- Kupriyanovsky, V.; Alenkov, V.; Stepanenko, A.; Pokusaev, O.; Katzin, D.; Akimov, A.; Utkin, N.; Volokitin, Y.; Namiot, D.; Shakhramanyan, M.; et al. On development of transport and logistics industries in the European Union: Open BIM, Internet of Things and cyber-physical systems. Int. J. Open Inf. Technol. 2018, 6, 54–100. [Google Scholar]
- Klimov, A.; Kupriyanovsky, V.; Stepanenko, A.; Pokusaev, O.; Petrunina, I.; Katzin, D.; Sinyagov, S.; Lipuntsov, Y.; Chebotarev, E. BIM and engineering formalized ontologies on the European digital railway in the EULYNX-data economy. Int. J. Open Inf. Technol. 2018, 6, 38–65. [Google Scholar]
- Kupriyanovsky, V.; Pokusaev, O.; Klimov, A.; Volodin, A. BIM on the way to IFC5-alignment and development of IFC semantics and ontologies with UML and OWL for road and rail structures, bridges, tunnels, ports, and waterways. Int. J. Open Inf. Technol. 2020, 8, 69–78. [Google Scholar]
- Tsui, K.-L.; Chen, Z.-S.; Yang, Y.; Wang, X.-J.; Chin, K.-S. Fostering linguistic decision-making under uncertainty: A proportional interval type-2 hesitant fuzzy TOPSIS approach based on Hamacher aggregation operators and andness optimization models. Inf. Sci. (Ny). 2019, 500, 229–258. [Google Scholar]
- Chen, C.; Ibekwe-SanJuan, F.; Hou, J. The structure and dynamics of cocitation clusters: A multiple-perspective cocitation analysis. J. Am. Soc. Inf. Sci. Technol. 2010, 61, 1386–1409. [Google Scholar] [CrossRef]
- Kim, G.T.; Kim, K.T.; Lee, D.H.; Han, C.H.; Kim, H.B.; Jun, J.T. Development of a life cycle cost estimate system for structures of light rail transit infrastructure. Autom. Constr. 2010, 19, 308–325. [Google Scholar] [CrossRef]
- Dawood, M.H. BIM based optimal life cycle cost of sustainable house framework. In Proceedings of the 3rd MEC International Conference on Big Data and Smart City, ICBDSC 2016, Muscat, Oman, 15–16 March 2016; Institute of Electrical and Electronics Engineers Inc.: Piscataway, NJ, USA, 2016; pp. 279–283. [Google Scholar]
- Vidaud, M.; Bernard, O.; Crouïgneau, S.; Putallaz, Y.; Lévêque, J.; Jacquier, R. Financing railway infrastructure: How to invest and what maintenance policy? WIT Trans. Built Environ. 2012, 127, 663–671. [Google Scholar] [CrossRef]
- Garramone, M.; Tonelli, E.; Scaioni, M. A Multi-Scale Bim/gis Framework for Railways Asset Management. Int. Arch. Photogramm. Remote Sens. Spat. Inf. Sci. 2022, XLVI-5/W1-2022, 95–102. [Google Scholar] [CrossRef]
- Trabo, I.; Landex, A.; Schneider-Tilli, J.E.; Nielsen, O.A. The New Line Copenhagen-Ringsted: The benefits from EU railway benchmarking. Comput. Railw. XIII Comput. Syst. Des. Oper. Railw. Other Transit Syst. 2013, 127, 369. [Google Scholar]
- Cantarelli, C.C.; Molin, E.J.E.; van Wee, B.; Flyvbjerg, B. Characteristics of cost overruns for Dutch transport infrastructure projects and the importance of the decision to build and project phases. Transp. Policy 2012, 22, 49–56. [Google Scholar] [CrossRef]
- Bradley, A.; Li, H.; Lark, R.; Dunn, S. BIM for infrastructure: An overall review and constructor perspective. Autom. Constr. 2016, 71, 139–152. [Google Scholar] [CrossRef]
- Han, X.; Yuan, F.; Hou, L.; Liu, W. Analysis on the BIM Application in the Whole Life Cycle of Railway Engineering. In Proceedings of the ICRT 2017, Chengdu, China, 10-12 July 2017; Zhai, W., Wang, K.C.P., Eds.; American Society of Civil Engineers: Reston, VA, USA, 2018; Volume 2017, pp. 331–338. [Google Scholar]
- Neves, J.; Sampaio, Z.; Vilela, M. A case study of BIM implementation in rail track rehabilitation. Infrastructures 2019, 4, 8. [Google Scholar] [CrossRef]
- Kapogiannis, G.; Mlilo, A. Digital Construction Strategies and BIM in Railway Tunnelling Engineering. In Tunnel Engineering-Selected Topics; IntechOpen: London, UK, 2019; ISBN 1789854660. [Google Scholar]
- Bawono, A.A.; von Schumann, C.M.; Lechner, B. Study of Building Information Modelling Implementation on Railway Infrastructure. In Proceedings of the International Conference on Computing in Civil and Building Engineering; Springer: Berlin/Heidelberg, Germany, 2020; pp. 372–382. [Google Scholar]
- Ehrbar, H. Building Information Modelling–A new tool for the successful implementation of major projects of German railways/Building Information Modelling–Ein neues Werkzeug zur erfolgreichen Realisierung von Großprojekten der Deutschen Bahn. Geomech. Tunn. 2016, 9, 659–673. [Google Scholar] [CrossRef]
- Vimonsatit, V.; Foo, A.C.M. Benefits of BIM in construction projects. Proceedings of International Structural Engineering and Construction Conference: Implementing Innovative Ideas in Structural Engineering and Project Management, Sydney, Australia, 23–28 November 2015; Saha, S., Zhang, Y.X., Yazdani, S., Singh, A., Eds.; ISEC Press: Fargo, ND, USA, 2015; pp. 1133–1138. [Google Scholar]
- Xia, H.S.; Liu, Z.S.; Efremochkina, M.; Liu, X.T.; Lin, C.X. Study on city digital twin technologies for sustainable smart city design: A review and bibliometric analysis of geographic information system and building information modeling integration. Sustain. CITIES Soc. 2022, 84, 104009. [Google Scholar] [CrossRef]
- Liang, D.H.; Liang, D.S.; Lii, P. The innovation management of engineering planning and Design-Specifically in engineering consulting industry. In Proceedings of the 2011 IEEE International Summer Conference of Asia Pacific Business Innovation and Technology Management, APBITM 2011, Dalian, China, 10–12 July 2011; pp. 278–283. [Google Scholar]
- Carneiro, J.; Rossetti, R.J.F.; Silva, D.C.; Oliveira, E.C. BIM, GIS, IoT, and AR/VR Integration for Smart Maintenance and Management of Road Networks: A Review. In Proceedings of the 2018 IEEE International Smart Cities Conference, ISC2 2018, Casablanca, Morocco, 14–17 October 2019; Institute of Electrical and Electronics Engineers Inc.: Piscataway, NJ, USA, 2019. [Google Scholar]
- Gaur, S.; Tawalare, A. Investigating the Role of BIM in Stakeholder Management: Evidence from a Metro-Rail Project. J. Manag. Eng. 2022, 38, 05021013. [Google Scholar] [CrossRef]
- Bensalah, M.; Elouadi, A.; Mharzi, H. BIM Integration to Railway Projects—Case Study. In Proceedings of the 2018 ASME Joint Rail Conference JRC, Pittsburgh, PA, USA, 18–20 April 2018; The American Society of Mechanical Engineers: New York, NY, USA, 2018; pp. 2018–6269. [Google Scholar]
- Matejov, A.; Šestáková, J. The Experiences with utilization of BIM in railway infrastructure in Slovak Republic and Czech Republic. Transp. Res. Procedia 2021, 55, 1139–1146. [Google Scholar] [CrossRef]
- Kurwi, S.; Demian, P.; Hassan, T.M. Integrating BIM and GIS in railway projects: A critical review. In Proceedings of the Association of Researchers in Construction Management, ARCOM-33rd Annual Conference 2017, Proceeding; Association of Researchers in Construction Management, School of Civil and Building Engineering, Loughborough University: Leicestershire, UK, 2017. [Google Scholar]
- Kim, H.; Benghi, C.; Dawood, N.; Jung, D.; Kim, J.; Baek, Y. Developing 5D system connecting cost, schedule and 3D model. In Proceedings of the 10th International Conference on Construction Applications of Virtual Reality, Sendai, Japan, 4–5 November 2010; CONVR2010 Organizing Committee: Sendai, Japan, 2010; pp. 123–130. [Google Scholar]
- Foster, S.; Ahmad, S.; Sohal, A.; Prajogo, D.; Algeo, C.; Moehler, R. A Multi-Level Competencies Framework for the Successful Delivery of Major Infrastructure Projects. In Proceedings of the International Project Management Association Research Conference 2019: Trust in Major and Mega Projects; Croatian Association for Construction Management, Zagreb, Croatia, 4–7 September 2019; pp. 403–423. [Google Scholar]
- Crowther, J.; Ajayi, S.O. Impacts of 4D BIM on construction project performance. Int. J. Constr. Manag. 2021, 21, 724–737. [Google Scholar] [CrossRef]
- Hardin, B.; McCool, D. BIM and Construction Management: Proven Tools, Methods, and Workflows; John Wiley and Sons: Hoboken, NJ, USA, 2015; ISBN 1118942760. [Google Scholar]
- Leicht, R.; Messner, J. Moving toward an’intelligent’shop modeling process. Electron. J. Inf. Technol. Constr. 2008, 13, 286–302. [Google Scholar]
- Morris, S. Cost And Time Overruns In Public Sector Projects. Econ. Polit. Weekly. 1990, 24, 154–168. [Google Scholar]
- Nijkamp, P.; Ubbels, B. How reliable are estimates of infrastructure costs? A comparative analysis. Int. J. Transp. Econ. Internazionale di Econ. dei Trasp. 1999, 26, 23–53. [Google Scholar]
- Fouracre, P.R.; Allport, R.J.; Thomson, J.M. The Performance and Impact of Rail Mass Transit in Developing Countries; Transport and Road Research Laboratory (TRRL): Berkshire, UK, 1990. [Google Scholar]
- Smith, P. Project Cost Management with 5D BIM. Procedia - Soc. Behav. Sci. 2016, 226, 193–200. [Google Scholar] [CrossRef]
- Bryde, D.; Broquetas, M.; Volm, J.M. The project benefits of building information modelling (BIM). Int. J. Proj. Manag. 2013, 31, 971–980. [Google Scholar] [CrossRef]
- Mackie, P.; Preston, J. Twenty-one sources of error and bias in transport project appraisal. Transp. Policy 1998, 5, 1–7. [Google Scholar] [CrossRef]
- Aljohani, A.; Ahiaga-Dagbui, D.; Moore, D. Construction projects cost overrun: What does the literature tell us? Int. J. Innov. Manag. Technol. 2017, 8, 137. [Google Scholar] [CrossRef]
- Azhar, S. Building information modeling (BIM): Trends, benefits, risks, and challenges for the AEC industry. Leadersh. Manag. Eng. 2011, 11, 241–252. [Google Scholar] [CrossRef]
- Tauriainen, M.; Marttinen, P.; Dave, B.; Koskela, L. The effects of BIM and lean construction on design management practices. Procedia Eng. 2016, 164, 567–574. [Google Scholar] [CrossRef]
- Whang, S.W.; Min, P.S. Building information modeling (BIM) for project value: Quantity take-off of building frame approach. Int. J. Appl. Eng. Res. 2016, 11, 7749–7757. [Google Scholar]
- Aibinu, A.; Venkatesh, S. Status of BIM adoption and the BIM experience of cost consultants in Australia. J. Prof. Issues Eng. Educ. Pract. 2014, 140, 4013021. [Google Scholar] [CrossRef]
- Stanley, R.; Thurnell, D. The benefits of, and barriers to, implementation of 5D BIM for quantity surveying in New Zealand. Australas. J. Constr. Econ. Build. 2014, 14, 105–117. [Google Scholar] [CrossRef]
- Eastman, C.M.; Eastman, C.; Teicholz, P.; Sacks, R.; Liston, K. BIM Handbook: A Guide To Building Information Modeling for Owners, Managers, Designers, Engineers and Contractors; John Wiley and Sons: Hoboken, NJ, USA, 2011; ISBN 0470541377. [Google Scholar]
- Monteiro, A.; Martins, J.P. A survey on modeling guidelines for quantity takeoff-oriented BIM-based design. Autom. Constr. 2013, 35, 238–253. [Google Scholar] [CrossRef]
- Pilyay, A.; Shilova, L. The use of normative basis for the construction cost for introduction of 5D BIM in Russia. In Xxi International Scientific Conference on Advanced in Civil Engineering Construction-the Formation of Living Environment; Iop Publishing Ltd: Bristol, UK, 2018; Volume 365, ISBN 1757-8981. [Google Scholar]
- Yan, W. Environment-Behavior Simulation: From CAD to BIM and Beyond. In Proceedings of the ACADIA Conference; CUMINCAD: Minneopolis, MN, USA, 2008. [Google Scholar]
- Zhiliang, M.; Zhenhua, W.; Wu, S.; Zhe, L. Application and extension of the IFC standard in construction cost estimating for tendering in China. Autom. Constr. 2011, 20, 196–204. [Google Scholar] [CrossRef]
- Olatunji, O.A.; Sher, W. Perspectives on modelling BIM-enabled estimating practices. Australas. J. Constr. Econ. Build. 2014, 14, 32–53. [Google Scholar] [CrossRef]
- Kim, H.; Grobler, F. Preparing a construction cash flow analysis using Building Information Modeling (BIM) technology. J. Constr. Eng. Proj. Manag. 2013, 3, 1–9. [Google Scholar] [CrossRef]
- Chong, H.-Y.; Wong, J.S.; Wang, X. An explanatory case study on cloud computing applications in the built environment. Autom. Constr. 2014, 44, 152–162. [Google Scholar] [CrossRef]
- Gibbs, D.-J.; Emmitt, S.; Ruikar, K.; Lord, W. An investigation into whether building information modelling (BIM) can assist with construction delay claims. Int. J. 3-D Inf. Model. 2013, 2, 45–52. [Google Scholar] [CrossRef]
- Zoeteman, A. Life Cycle Costing applied to railway design and maintenance. In Proceedings of the Urban Transport 2003; Wessex Institute of Technology: Southampton, UK, 2003; pp. 1–9. [Google Scholar]
- Fuller, S. Life-cycle cost analysis (LCCA). Natl. Inst. Build. Sci. An Authoritative Source Innov. Solut. Built Environ. 2010, 1090, 1–10. [Google Scholar]
- Lu, K.; Jiang, X.Y.; Yu, J.Y.; Tam, V.W.Y.; Skitmore, M. Integration of life cycle assessment and life cycle cost using building information modeling: A critical review. J. Clean. Prod. 2021, 285, 125438. [Google Scholar] [CrossRef]
- Bensalah, M.; Elouadi, A.; Mharzi, H. Optimization of Cost of a Tram through the Integration of BIM: A Theoretical Analysis. Int. J. Mech. Prod. Eng. 2017, 5, 138–142. [Google Scholar]
- Zhao, Y.; Tang, W. Design of project cost information management and analysis system based on BIM technology. In Proceedings of the 2021 2nd International Conference on Computers, Information Processing and Advanced Education, Ottawa, ON, Canada, 25–27 May 2021; pp. 1516–1519. [Google Scholar]
- Xu, J.W.; Moon, S. Stochastic forecast of construction cost index using a cointegrated vector autoregression model. J. Manag. Eng. 2013, 29, 10–18. [Google Scholar] [CrossRef]
- Shane, J.S.; Molenaar, K.R.; Anderson, S.; Schexnayder, C. Construction project cost escalation factors. J. Manag. Eng. 2009, 25, 221–229. [Google Scholar] [CrossRef]
- Bhargava, A.; Anastasopoulos, P.C.; Labi, S.; Sinha, K.C.; Mannering, F.L. Three-stage least-squares analysis of time and cost overruns in construction contracts. J. Constr. Eng. Manag. 2010, 136, 1207–1218. [Google Scholar] [CrossRef]
- Creedy, G.D.; Skitmore, M.; Wong, J.K.W. Evaluation of Risk Factors Leading to Cost Overrun in Delivery of Highway Construction Projects. J. Constr. Eng. Manag. 2010, 136, 528–537. [Google Scholar] [CrossRef]
- Flyvbjerg, B. The Oxford Handbook of Megaproject Management. Flyvbjerg, B., Ed.; Oxford University Press: Oxford, UK, 2017; Volume 1, ISBN 9780198732242. [Google Scholar]
- Flyvbjerg, B. Critics don’t understand behavioral science. Local Transp. Today 2018, 1, 1–5. [Google Scholar]
- Mansfield, N.; Ugwu, O.; Doran, T. Causes of delay and cost overruns in Nigerian construction projects. Int. J. Proj. Manag. 1994, 12, 254–260. [Google Scholar] [CrossRef]
- Ubani, E.C.; Okorocha, K.A.; Emeribe, S.C. Analysis of factors influencing time and cost overruns on construction projects in South Eastern Nigeria. Int. J. Manag. Sci. Bus. Res. 2013, 2, 4916314. [Google Scholar] [CrossRef]
- Rosenfeld, Y. Root-cause analysis of construction-cost overruns. J. Constr. Eng. Manag. 2014, 140, 4013039. [Google Scholar] [CrossRef]
- Siemiatycki, M. Academics and auditors: Comparing perspectives on transportation project cost overruns. J. Plan. Educ. Res. 2009, 29, 142–156. [Google Scholar] [CrossRef]
- Cavalieri, M.; Cristaudo, R.; Guccio, C. On the magnitude of cost overruns throughout the project life-cycle: An assessment for the Italian transport infrastructure projects. Transp. Policy 2019, 79, 21–36. [Google Scholar] [CrossRef]
- Terrill, M.; Coates, B.; Danks, L. Cost overruns in Australian transport infrastructure projects. In Proceedings of the Australasian Transport Research Forum, Melbourne, Australia, 16–18 November 2016; Volume 16, p. 18. [Google Scholar]
- Kim, G.-H.; An, S.-H.; Kang, K.-I. Comparison of construction cost estimating models based on regression analysis, neural networks, and case-based reasoning. Build. Environ. 2004, 39, 1235–1242. [Google Scholar] [CrossRef]
- Oberlender, G.D.; Trost, S.M. Predicting accuracy of early cost estimates based on estimate quality. J. Constr. Eng. Manag. 2001, 127, 173–182. [Google Scholar] [CrossRef]
- El-Kholy, A.M. Predicting cost overrun in construction projects. Int. J. Constr. Eng. Manag. 2015, 4, 95–105. [Google Scholar]
- Tayefeh Hashemi, S.; Ebadati, O.M.; Kaur, H. Cost estimation and prediction in construction projects: A systematic review on machine learning techniques. SN Appl. Sci. 2020, 2, 1–27. [Google Scholar] [CrossRef]
- Qian, L.; Ben-Arieh, D. Parametric cost estimation based on activity-based costing: A case study for design and development of rotational parts. Int. J. Prod. Econ. 2008, 113, 805–818. [Google Scholar] [CrossRef]
- Caputo, A.C.; Pelagagge, P.M. Parametric and neural methods for cost estimation of process vessels. Int. J. Prod. Econ. 2008, 112, 934–954. [Google Scholar] [CrossRef]
- Kim, H.-J.; Seo, Y.-C.; Hyun, C.-T. A hybrid conceptual cost estimating model for large building projects. Autom. Constr. 2012, 25, 72–81. [Google Scholar] [CrossRef]
- Klakegg, O.J.; Torp, O.; Austeng, K. Good and simple–a dilemma in analytical processes? Int. J. Manag. Proj. Bus. 2010, 3, 402–421. [Google Scholar] [CrossRef]
- Kim, B.S. The approximate cost estimating model for railway bridge project in the planning phase using CBR method. KSCE J. Civ. Eng. 2011, 15, 1149–1159. [Google Scholar] [CrossRef]
- Shin, M.H.; Lee, H.K.; Kim, H.Y. Benefit-Cost analysis of Building Information Modeling (BIM) in a Railway Site. Sustainability 2018, 10, 4303. [Google Scholar] [CrossRef]
- Barakchi, M.; Torp, O.; Belay, A.M. Cost estimation methods for transport infrastructure: A systematic literature review. Procedia Eng. 2017, 196, 270–277. [Google Scholar] [CrossRef]
- Flyvbjerg, B. Curbing optimism bias and strategic misrepresentation in planning: Reference class forecasting in practice. Eur. Plan. Stud. 2008, 16, 3–21. [Google Scholar] [CrossRef]
- De Jong, M.; Annema, J.A.; Van Wee, G.P. How to Build Major Transport Infrastructure Projects within Budget, in Time and with the Expected Output; a Literature Review. Transp. Rev. 2013, 33, 195–218. [Google Scholar] [CrossRef]
- Ahiaga-Dagbui, D.D.; Smith, S.D. Dealing with construction cost overruns using data mining. Constr. Manag. Econ. 2014, 32, 682–694. [Google Scholar] [CrossRef]
- Love, P.E.D.; Li, H. Quantifying the causes and costs of rework in construction. Constr. Manag. Econ. 2000, 18, 479–490. [Google Scholar] [CrossRef]
- Chen, C. How to Use CiteSpace. 2023. Available online: https://leanpub.com/howtousecitespace (accessed on 31 January 2023).
- Tang, R.; De Donato, L.; Bešinović, N.; Flammini, F.; Goverde, R.M.P.; Lin, Z.; Liu, R.; Tang, T.; Vittorini, V.; Wang, Z. A literature review of Artificial Intelligence applications in railway systems. Transp. Res. Part C Emerg. Technol. 2022, 140, 103679. [Google Scholar] [CrossRef]
- Shehadeh, A.; Alshboul, O.; Al Mamlook, R.E.; Hamedat, O. Machine learning models for predicting the residual value of heavy construction equipment: An evaluation of modified decision tree, LightGBM, and XGBoost regression. Autom. Constr. 2021, 129, 103827. [Google Scholar] [CrossRef]
- Soleimani, S.; Mohammadi, A.; Chen, J.; Leitner, M. Mining the highway-rail grade crossing crash data: A text mining approach. In Proceedings of the 2019 18th IEEE International Conference on Machine Learning and Applications (ICMLA), Boca Raton, FL, USA, 16–19 December 2019; IEEE: New York, NY, USA, 2019; pp. 1063–1068. [Google Scholar]
- Kozłowski, E.; Borucka, A.; Świderski, A.; Skoczyński, P. Classification Trees in the Assessment of the Road–Railway Accidents Mortality. Energies 2021, 14, 3462. [Google Scholar] [CrossRef]
- Oh, K.; Yoo, M.; Jin, N.; Ko, J.; Seo, J.; Joo, H.; Ko, M. A Review of Deep Learning Applications for Railway Safety. Appl. Sci. 2022, 12, 10572. [Google Scholar] [CrossRef]
- Singh, P.; Pasha, J.; Moses, R.; Sobanjo, J.; Ozguven, E.E.; Dulebenets, M.A. Development of exact and heuristic optimization methods for safety improvement projects at level crossings under conflicting objectives. Reliab. Eng. Syst. Saf. 2022, 220, 108296. [Google Scholar] [CrossRef]
- Soleimani, S.; Mousa, S.R.; Codjoe, J.; Leitner, M. A comprehensive railroad-highway grade crossing consolidation model: A machine learning approach. Accid. Anal. Prev. 2019, 128, 65–77. [Google Scholar] [CrossRef]
- Sresakoolchai, J.; Kaewunruen, S. Integration of Building Information Modeling and Machine Learning for Railway Defect Localization. IEEE Access 2021, 9, 166039–166047. [Google Scholar] [CrossRef]
- Venturini, G.; Maltese, F.; Teetes, G. 5D BIM applied to cost estimating, scheduling, and project control in underground projects. In Proceedings of the North American Tunneling Conference, NAT 2018; Penrice, D., Preedy, M., Howard, A., Rush, J., Campbell,, B., Eds.; Society for Mining, Metallurgy and Exploration (SME): Englewood, CO, USA, 2018; Volume 1, pp. 1–8. [Google Scholar]
- Usman, O.S.; Oaikhena, E.O.; Ojo, L.D. Benefits of Integrating 5D Bim in Cost Management Practices in Quantity Surveying Firms. In Proceedings of the The 4th Research Conference of the Nigerian Institute of Quantity Surveyors, Enugu, Nigeria, 10–12 September 2019; pp. 67–73. [Google Scholar]
- Katke, S.S. Time and Cost Control of Construction Project Using 5D BIM Process. Int. Res. J. Eng. Technol. 2020, 7, 3247–3257. [Google Scholar]
- Wang, K.-C.; Wang, W.-C.; Wang, H.-H.; Hsu, P.-Y.; Wu, W.-H.; Kung, C.-J. Applying building information modeling to integrate schedule and cost for establishing construction progress curves. Autom. Constr. 2016, 72, 397–410. [Google Scholar] [CrossRef]
- Wen, Y. Research on Cost Control of Construction Project Based on the Theory of Lean Construction and BIM: Case Study. Open Constr. Build. Technol. J. 2015, 8, 382–388. [Google Scholar] [CrossRef][Green Version]
- Marzouk, M.; Hisham, M. Implementing earned value management using bridge information modeling. KSCE J. Civ. Eng. 2014, 18, 1302–1313. [Google Scholar] [CrossRef]
- Abdel-Hamid, M.; Abdelhaleem, H.M. Project cost control using five dimensions building information modelling. Int. J. Constr. Manag. 2023, 23, 405–409. [Google Scholar] [CrossRef]
- Sykes, A.O. An introduction to regression analysis. Coase-Sandor Inst. Law Econ. Work. Pap. 1993, 20. [Google Scholar]
- Sonmez, R. Parametric range estimating of building costs using regression models and bootstrap. J. Constr. Eng. Manag. 2008, 134, 1011–1016. [Google Scholar] [CrossRef]
- Harrison, R.L. Introduction to monte carlo simulation. In Proceedings of the AIP Conference Proceedings, Penang, Malaysia, 21–23 December 2010; American Institute of Physics: College Park, MD, USA, 2010; Volume 1204, pp. 17–21. [Google Scholar]
- Barreras, A.J. Risk Management--Monte Carlo Simulation in Cost Estimating; Project Management Institute: Newtown Square, PA, USA, 2011. [Google Scholar]
- Hoyle, R.H. Structural Equation Modeling: Concepts, Issues, and Applications; Sage Publications, Inc.: New York, NY, USA, 1995; ISBN 0803953186. [Google Scholar]
- Fan, Y.; Chen, J.; Shirkey, G.; John, R.; Wu, S.R.; Park, H.; Shao, C. Applications of structural equation modeling (SEM) in ecological studies: An updated review. Ecol. Process. 2016, 5, 1–12. [Google Scholar] [CrossRef]
- Plebankiewicz, E.; Juszczyk, M.; Malara, J. Estimation Of Task Completion Times With The Use Of The PERT Method On The Example Of A Real Construction Project. Arch. Civ. Eng. 2015, 61, 51–62. [Google Scholar] [CrossRef]
- Pritsker, A.A.B. GERT: Graphical Evaluation and Review Technique. Part I. Fundamentals/Pritsker AA B., Happ WW. J. Ind. Eng. 1966, 267–274. [Google Scholar]
- Zhou, L.; Xie, J.; Gu, X.; Lin, Y.; Ieromonachou, P.; Zhang, X. Forecasting return of used products for remanufacturing using Graphical Evaluation and Review Technique (GERT). Int. J. Prod. Econ. 2016, 181, 315–324. [Google Scholar] [CrossRef]
- Song, Y.-Y.; Ying, L.U. Decision tree methods: Applications for classification and prediction. Shanghai Arch. Psychiatry 2015, 27, 130. [Google Scholar]
- Fazeli, A.; Dashti, M.S.; Jalaei, F.; Khanzadi, M. An integrated BIM-based approach for cost estimation in construction projects. Eng. Constr. Archit. Manag. 2020, 28, 2828–2854. [Google Scholar] [CrossRef]
- Ji, S.-H.; Ahn, J.; Lee, H.-S.; Han, K. Cost estimation model using modified parameters for construction projects. Adv. Civ. Eng. 2019, 2019. [Google Scholar] [CrossRef]
- Wind, Y.; Saaty, T.L. Marketing applications of the analytic hierarchy process. Manage. Sci. 1980, 26, 641–658. [Google Scholar] [CrossRef]
- Jiang, Q. Estimation of construction project building cost by back-propagation neural network. J. Eng. Des. Technol. 2019, 18, 601–609. [Google Scholar] [CrossRef]
- Kwan, H.K.; Cai, Y. A fuzzy neural network and its application to pattern recognition. IEEE Trans. Fuzzy Syst. 1994, 2, 185–193. [Google Scholar] [CrossRef]
- Cheng, M.-Y.; Tsai, H.-C.; Hsieh, W.-S. Web-based conceptual cost estimates for construction projects using Evolutionary Fuzzy Neural Inference Model. Autom. Constr. 2009, 18, 164–172. [Google Scholar] [CrossRef]
- Zima, K. The case-based reasoning model of cost estimation at the preliminary stage of a construction project. Procedia Eng. 2015, 122, 57–64. [Google Scholar] [CrossRef]
- Rush, C.; Roy, R. Expert judgement in cost estimating: Modelling the reasoning process. Concurr. Eng. 2001, 9, 271–284. [Google Scholar] [CrossRef]
- Boser, B.E.; Guyon, I.M.; Vapnik, V.N. A training algorithm for optimal margin classifiers. In Proceedings of the fifth annual workshop on Computational Learning Theory, Pittsburgh, Pennsylvania, 27–29 July 1992; pp. 144–152. [Google Scholar]
- Wang, Y.-R.; Yu, C.-Y.; Chan, H.-H. Predicting construction cost and schedule success using artificial neural networks ensemble and support vector machines classification models. Int. J. Proj. Manag. 2012, 30, 470–478. [Google Scholar] [CrossRef]
- Cheng, M.-Y.; Peng, H.-S.; Wu, Y.-W.; Chen, T.-L. Estimate at completion for construction projects using evolutionary support vector machine inference model. Autom. Constr. 2010, 19, 619–629. [Google Scholar] [CrossRef]
- Durdyev, S. Review of construction journals on causes of project cost overruns. Eng. Constr. Archit. Manag. 2021, 28, 1241–1260. [Google Scholar] [CrossRef]
- Steininger, B.I.; Groth, M.; Weber, B.L. Cost overruns and delays in infrastructure projects: The case of Stuttgart 21. J. Prop. Investig. Financ. 2021, 39, 256–282. [Google Scholar] [CrossRef]
- Catalão, F.P.; Cruz, C.O.; Sarmento, J.M. The determinants of cost deviations and overruns in transport projects, an endogenous models approach. Transp. Policy 2019, 74, 224–238. [Google Scholar] [CrossRef]
- Cantarelli, C.C.; van Wee, B.; Molin, E.J.E.; Flyvbjerg, B. Different cost performance: Different determinants? The case of cost overruns in Dutch transport infrastructure projects. Transp. Policy 2012, 22, 88–95. [Google Scholar] [CrossRef]
- Lundberg, M.; Jenpanitsub, A.; Pyddoke, R. Cost overruns in Swedish transport projects; Centre for Transport Studies Stockholm, Swedish National Road and Transport Research Institute: Linköping, Sweden, 2011. [Google Scholar]
- Cantarelli, C.C.; Chorus, C.G.; Cunningham, S.W. Explaining cost overruns of large-scale transportation infrastructure projects using a signalling game. Transp. A Transp. Sci. 2013, 9, 239–258. [Google Scholar] [CrossRef]
- Herrera, R.F.; Sánchez, O.; Castañeda, K.; Porras, H. Cost Overrun Causative Factors in Road Infrastructure Projects: A Frequency and Importance Analysis. Appl. Sci. 2020, 10, 5506. [Google Scholar] [CrossRef]
- Ismail, M.Z.B.; Ramly, Z.B.M.; Hamid, R.B.A. Systematic Review of Cost Overrun Research in the Developed and Developing Countries. Int. J. Sustain. Constr. Eng. Technol. 2021, 12, 196–211. [Google Scholar] [CrossRef]
- Pickrell, D.H. A desire named streetcar fantasy and fact in rail transit planning. J. Am. Plan. Assoc. 1992, 58, 158–176. [Google Scholar] [CrossRef]
- Kain, J.F. Deception in Dallas: Strategic misrepresentation in rail transit promotion and evaluation. J. Am. Plan. Assoc. 1990, 56, 184–196. [Google Scholar] [CrossRef]
- Flyvbjerg, B. The Lying Game; Eur Bus Press Ltd.: Birmingham, UK, 2003; pp. 60–62. [Google Scholar]
- Chevroulet, T.; Giorgi, L.; Reynaud, C. A New Paradigm for the Assessment of High Speed Rail Projects and How to Contain Cost Overruns: Lessons from the EVA-TREN Project. SSRN Electron. J. 2011. [Google Scholar] [CrossRef]
- Lihua, L.; Yikun, S. The control model of engineering cost in construction phase of high-speed railway. In Proceedings of the 5th International Conference on Computer Sciences and Convergence Information Technology, Seoul, Republic of Korea, 30 November–2 December 2010; IEEE: Piscataway, NJ, USA, 2010; pp. 766–771. [Google Scholar]
- Waghmode, L.Y.; Sahasrabudhe, A.D.; Section, A.T. An application of a generalized life cycle cost model to boxn wagons of Indian railways. In Proceedings of the ASME 2010 10th Biennial Conference on Engineering Systems Design and Analysis, ESDA2010, Istanbul, Turkey, 12–14 July 2010; Volume 4, pp. 333–342. [Google Scholar]
- Antoniou, F.; Aretoulis, G.; Giannoulakis, D.; Konstantinidis, D. Cost and Material Quantities Prediction Models for the Construction of Underground Metro Stations. Buildings 2023, 13, 382. [Google Scholar] [CrossRef]
- Ahmed, C. Early cost estimation models based on multiple regression analysis for road and railway tunnel projects. Arab. J. Geosci. 2021, 14, 1–10. [Google Scholar] [CrossRef]
- Ling, D.J.; Roy, R.; Shehab, E.; Jaiswal, J.; Stretch, J. Modelling the cost of railway asset renewal projects using pairwise comparisons. Proc. Inst. Mech. Eng. Part F J. Rail Rapid Transit 2006, 220, 331–346. [Google Scholar] [CrossRef]
- Love, P.E.D.; Wang, X.; Sing, C.P.; Tiong, R.L.K. Determining the probability of project cost overruns. J. Constr. Eng. Manag. 2013, 139, 321–330. [Google Scholar] [CrossRef]
- Gunduz, M.; Ugur, L.O.; Ozturk, E. Parametric cost estimation system for light rail transit and metro trackworks. Expert Syst. Appl. 2011, 38, 2873–2877. [Google Scholar] [CrossRef]
- Milenković, M.; Švadlenka, L.; Bojović, N.; Melichar, V. Railway Investment Appraisal Techniques. In Handbook of Research on Emerging Innovations in Rail Transportation Engineering; IGI Global: Hershey, PA, USA, 2016; pp. 67–99. [Google Scholar]
- Gattuso, D.; Restuccia, A. A tool for railway transport cost evaluation. Procedia-Social Behav. Sci. 2014, 111, 549–558. [Google Scholar] [CrossRef]
- Reisbeck, C.K.; Schank, R.C. Inside Case-Based Reasoning Lawrence Erlbaum Associates; Taylor and Francis Group: Hillsdale, NJ, USA, 1989. [Google Scholar]
- Kim, K.J.; Kim, K. Preliminary cost estimation model using case-based reasoning and genetic algorithms. J. Comput. Civ. Eng. 2010, 24, 499–505. [Google Scholar] [CrossRef]
- Duverlie, P.; Castelain, J.M. Cost estimation during design step: Parametric method versus case based reasoning method. Int. J. Adv. Manuf. Technol. 1999, 15, 895–906. [Google Scholar] [CrossRef]
- Petrocelli, J. V Hierarchical multiple regression in counseling research: Common problems and possible remedies. Meas. Eval. Couns. Dev. 2003, 36, 9–22. [Google Scholar] [CrossRef]
- Attalla, M.; Hegazy, T. Predicting cost deviation in reconstruction projects: Artificial neural network versus regression. J. Constr. Eng. Manag. 2003, 129, 405–411. [Google Scholar] [CrossRef]
- Trost, S.M.; Oberlender, G.D. Predicting accuracy of early cost estimates using factor analysis and multivariate regression. J. Constr. Eng. Manag. 2003, 129, 198–204. [Google Scholar] [CrossRef]
- Doğan, S.Z.; Arditi, D.; Günaydın, H.M. Determining attribute weights in a CBR model for early cost prediction of structural systems. J. Constr. Eng. Manag. 2006, 132, 1092–1098. [Google Scholar] [CrossRef]
- Hegazy, T.; Ayed, A. Neural network model for parametric cost estimation of highway projects. J. Constr. Eng. Manag. 1998, 124, 210–218. [Google Scholar] [CrossRef]
- Hammad, A.A.A.; Ali, S.M.A.; Sweis, G.J.; Bashir, A. Prediction model for construction cost and duration in Jordan. Jordan J. Civ. Eng. 2008, 2, 250–266. [Google Scholar]
- Phaobunjong, K. Parametric Cost Estimating Model for Conceptual Cost Estimating of Building Construction Projects; The University of Texas at Austin: Austin, TX, USA, 2002; ISBN 049634580X. [Google Scholar]
- Kubat, M. Neural networks: A comprehensive foundation by Simon Haykin, Macmillan, 1994, ISBN 0-02-352781-7. Knowl. Eng. Rev. 1999, 13, 409–412. [Google Scholar] [CrossRef]
- Yan, D.; Schneider, U.A.; Schmid, E.; Huang, H.Q.; Pan, L.; Dilly, O. Interactions between land use change, regional development, and climate change in the Poyang Lake district from 1985 to 2035. Agric. Syst. 2013, 119, 10–21. [Google Scholar] [CrossRef]
- Nassar, K.M.; Gunnarsson, H.G.; Hegab, M.Y. Using Weibull analysis for evaluation of cost and schedule performance. J. Constr. Eng. Manag. 2005, 131, 1257–1262. [Google Scholar] [CrossRef]
- Abdirad, H.; Dossick, C.S. BIM curriculum design in architecture, engineering, and construction education: A systematic review. J. Inf. Technol. Constr. 2016, 21, 250–271. [Google Scholar]
- Crippa, J.; Araujo, A.M.F.; Bem, D.; Ugaya, C.M.L.; Scheer, S. A systematic review of BIM usage for life cycle impact assessment. Built Environ. Proj. Asset Manag. 2020, 10, 603–618. [Google Scholar] [CrossRef]
- Liu, H.; Skibniewski, M.J.; Ju, Q.; Li, J.; Jiang, H. BIM-enabled construction innovation through collaboration: A mixed-methods systematic review. Eng. Constr. Archit. Manag. 2020. [Google Scholar] [CrossRef]














| BIM Dimension | Descriptions | Characteristics |
|---|---|---|
| 3D | Geometry dimensions | 3D building data and information, field layout and civil data, reinforcement and structure analysis, existing model data. |
| 4D | 3D + Scheduling data (time) | Project schedule and phasing, just-in-time schedule, installation schedule, payment visual approval, last planner schedule, critical point. |
| 5D | 4D + Cost data | Conceptual cost planning, quantity extraction to cost estimation, trade verification, value engineering, prefabrication. |
| 6D | 5D + Sustainability data | Energy analysis, green building element, green building certification tracking, green building point tracking. |
| 7D | 6D + Lifecycle info (operation and maintenance) | Building life cycles, BIM as built data, BIM cost operation and maintenance, BIM digital lend lease planning. |
| Software Package/Tool | Utilization | References |
|---|---|---|
| VOS viewer | SLR data visualization and analysis. | [122] |
| Covidence | References screening, filtering, tagging and blind review. | [123] |
| CiteSpace | Analysing SLR clusters/trends and patterns. | [124] |
| EndNote and Mendeley | Manage/share/sort references library throughout the SLR process. | [125,126] |
| Microsoft Excel | Data collection, storage and visualisation. | [127] |
| Main Sources | ||
|---|---|---|
| 1 | Scopus | https://www.scopus.com (accessed on 8 January 2023) |
| 2 | Science Direct | https://www.sciencedirect.com (accessed on 8 January 2023) |
| 3 | Web of Science (new website) | https://www.webofscience.com (accessed on 8 January 2023) |
| Additional sources | ||
| 4 | Google Scholar | https://scholar.google.com (accessed on 8 January 2023) |
| Tag | No | Conference Paper | Journal Paper | Book | Thesis |
|---|---|---|---|---|---|
| BIM for Construction | 136 | 34 | 100 | 1 | 1 |
| BIM for Construction; Cost Management and Control | 244 | 76 | 165 | 0 | 3 |
| BIM for Infrastructure | 51 | 19 | 31 | 0 | 1 |
| BIM for Infrastructure; BIM for Rail; Cost Management and Control; Rail | 35 | 12 | 20 | 0 | 3 |
| BIM for Infrastructure; BIM for Rail; Rail | 191 | 67 | 118 | 2 | 4 |
| BIM for Infrastructure; Cost Management and Control | 55 | 18 | 37 | 0 | 0 |
| Cost Management and Control | 896 | 259 | 611 | 18 | 8 |
| Cost Management and Control; Rail | 180 | 51 | 127 | 0 | 2 |
| Rail | 100 | 29 | 68 | 2 | 1 |
| Total | 1888 | 565 | 1277 | 23 | 23 |
| Group | Research Theme | Key Authors/References |
|---|---|---|
| 1 | Cost overrun | [9,40,42,105,142,143,144,145,146,147] |
| 2 | Cost causation | [148,149,150,151] |
| 3 | BIM implementation impact on project cost management | [47,152,153,154] |
| 4 | Integrating BIM into railway projects | [22,155,156,157] |
| 5 | BIM utilization in railway design | [158,159,160,161,162,163,164] |
| 6 | Cost overrun typology in infrastructure projects | [165,166,167,168] |
| 7 | Smart railway systems | [169,170] |
| 8 | Cost modelling, risk and contingency calculations | [171,172,173,174,175,176,177,178,179,180] |
| 9 | Cost overrun impact assessment | [181] |
| 10 | Target costing process and design | [182,183,184,185] |
| 11 | Railway lifecycle costing | [186,187,188,189,190] |
| 12 | Project performance and cost control | [191,192,193,194,195,196,197] |
| 13 | BIM and sustainability | [198] |
| 14 | BIM implementation analysis | [152,153,199,200,201,202,203,204,205] |
| 15 | Utilizing BIM and immerging technologies in railway industry | [206,207,208] |
| Cluster ID | Size | Silhouette | Label (LLR) | Average Year |
|---|---|---|---|---|
| 0 | 179 | 0.628 | Railway infrastructure | 2011 |
| 1 | 155 | 0.617 | Building Information Modeling | 2014 |
| 2 | 153 | 0.668 | Construction project | 2008 |
| 3 | 107 | 0.609 | Demand forecast | 2015 |
| 4 | 95 | 0.830 | Cost-effectiveness analysis | 2009 |
| 5 | 75 | 0.744 | Supply chain | 2008 |
| 6 | 67 | 0.817 | Cost deviation | 2013 |
| 7 | 51 | 0.820 | Construction contract | 2008 |
| 8 | 32 | 0.882 | Cost control | 2012 |
| 9 | 17 | 0.943 | Troubled project | 2007 |
| Issues | Challenges |
|---|---|
| Technical | Handling of growing file sizes |
| Lack of standardized data exchange | |
| Lack of proper design software | |
| Personal | Change attitude and mindset of people |
| Motivate people | |
| To have the same understanding of BIM within the whole project team | |
| Process | Transition from 2D to 3D design characteristics |
| Absence of standardized data exchange | |
| BIM only works if the client is completely convinced to use BIM |
| Key Cost Overrun Causes | Corresponding BIM Advantage |
|---|---|
| Poor planning [6,232] | Improved planning processes [233,234]. |
| Strategic misrepresentation, i.e., lying [40]. | Transparency in decision making and data sharing [234,235] |
| Forecasting errors including price rises, poor project design, and incompleteness of estimations [236,237,238]. | Improved cost management for design stage [19,239,240] |
| Scope changes [241]. | Improved scope control [240]. |
| Poor cost estimation [242]. | Improved cost estimation processes [19,239]. |
| Frequent design change during construction phase [242]. | Improved change management during design process [243,244]. |
Disclaimer/Publisher’s Note: The statements, opinions and data contained in all publications are solely those of the individual author(s) and contributor(s) and not of MDPI and/or the editor(s). MDPI and/or the editor(s) disclaim responsibility for any injury to people or property resulting from any ideas, methods, instructions or products referred to in the content. |
© 2023 by the authors. Licensee MDPI, Basel, Switzerland. This article is an open access article distributed under the terms and conditions of the Creative Commons Attribution (CC BY) license (https://creativecommons.org/licenses/by/4.0/).
Share and Cite
Hussain, O.A.I.; Moehler, R.C.; Walsh, S.D.C.; Ahiaga-Dagbui, D.D. Minimizing Cost Overrun in Rail Projects through 5D-BIM: A Systematic Literature Review. Infrastructures 2023, 8, 93. https://doi.org/10.3390/infrastructures8050093
Hussain OAI, Moehler RC, Walsh SDC, Ahiaga-Dagbui DD. Minimizing Cost Overrun in Rail Projects through 5D-BIM: A Systematic Literature Review. Infrastructures. 2023; 8(5):93. https://doi.org/10.3390/infrastructures8050093
Chicago/Turabian StyleHussain, Osama A. I., Robert C. Moehler, Stuart D. C. Walsh, and Dominic D. Ahiaga-Dagbui. 2023. "Minimizing Cost Overrun in Rail Projects through 5D-BIM: A Systematic Literature Review" Infrastructures 8, no. 5: 93. https://doi.org/10.3390/infrastructures8050093
APA StyleHussain, O. A. I., Moehler, R. C., Walsh, S. D. C., & Ahiaga-Dagbui, D. D. (2023). Minimizing Cost Overrun in Rail Projects through 5D-BIM: A Systematic Literature Review. Infrastructures, 8(5), 93. https://doi.org/10.3390/infrastructures8050093

