Positive Energy District Success Factors: Learning from Global Challenges and Success Stories
Abstract
1. Introduction
1.1. Creation and Operation of Positive Energy Districts
1.2. Achieving Positive Energy District Goals
1.3. Research Question, Aims of This Study
1.4. Structure of This Article
2. Method
3. Experiences from Existing PEDs
3.1. First Study—Analysis of 62 PEDs
3.2. Second Study—Insights from 61 PEDs
3.3. Third Study—The Annex 75 Project
- Primary energy use (kWh/m2 year);
- Annualized total costs (EUR/m2 year);
- GHG emissions (CO2 eq/m2 year).
- Raising the building to new modern standards regarding comfort and energy use: New modern standards for comfort and energy use in buildings focus on energy efficiency, indoor environmental quality, sustainability, and smart technology integration. These standards evolve regularly to reflect advances in climate science, design practices, materials, and occupant expectations. It should be noted that all new buildings in the EU should show zero-emission by 2030, and existing buildings by 2050.
- Improving open space attractiveness: PEDs should not only be sustainable but also livable, functional, live, energetic and vibrant in order to improve social acceptance and the accomplishment of sustainable initiatives, and encourage citizen and community participation in energy-saving behaviors. Open space attractiveness in PEDs is raised by (i) architectural esthetics design of urban areas, including green spaces, pedestrian-friendly streets, public spaces for interaction, events, community use, smart infrastructure and interaction, interactive energy displays and real-time feedback on consumption; (ii) microclimate control, such as shading, wind buffers, cooling via vegetation; (iii) noise reduction, adequate air quality, natural light; (iv) comfort and well-being; (v) integration of energy infrastructure, such as solar panels, into visual appearances; (vi) bike lanes and public transport access; (vii) accessibility (for all ages and abilities) and functionality; (viii) mixed-use zoning to safeguard vicinity to work, services, and leisure; (ix) social inclusiveness; (x) preservation of heritage and local identity; and (xi) spaces that evoke pride, belonging, and enjoyment.
- Developing the image of the district: Involving citizens from the very beginning in the PED project is identified as an effective measure for user acceptance and successful PEDs [46]. Improving open space attractiveness will also develop the image of the PED and increase economic value by attracting businesses and residents.
- Combining energy efficiency upgrades in district renovations with renewable energy initiatives and wider urban or infrastructure improvements and social enhancement can create greater value and result in more efficient use of financial investments.
- Technologically, there are opportunities that would not be possible through individual solutions. However, there is a lack of technical know-how, knowledge, and protocols to simplify the complex process, as well as a lack of resources for coordination work depending on PED heterogeneity and complexity.
- The availability of financial resources is significant. The majority of PED projects are partially funded by European funding or other public funding.
- Good coordination and flexibility are required. Project phases should overlap to shorten long project timelines. The municipality has a critical role in integrated planning and municipal action.
- Public support is central for enabling stakeholder dialog, stakeholder commitment, and coordination work to successfully realize district renovation projects. The neighborhood association or similar social stakeholders in the district are proposed to be developed to aid this time- and resource-consuming process.
3.4. Fourth Study—Examination of Four PED Projects (Austria, Italy, the Netherlands, and Romania)
- The innermost level—PED operational energy and user electricity;
- PED mobility aspects—everyday motorized private mobility;
- Climate-neutral PED—the outermost layer, PED-embodied energy and emissions associated with district construction, mobility, maintenance, and repair.
4. PED Framework
- Initiation: This stage is the first phase in the PED project lifecycle. It is a high-level phase that plays a vital role in laying the foundation for the project’s success. During this stage, the idea for the project is discussed, defined, evaluated, and authorized. Without an adequate initiation, the PED project may lack clear direction or stakeholder buy-in, increasing the risk of failure.
- Planning: This stage is a critical phase where the project’s roadmap is developed. It ensures clarity among stakeholders, provides direction for the implementation phase, and sets a baseline for tracking progress and for performance evaluation. It involves defining in detail the objectives, scope, timelines, resources, risks, and strategies necessary to complete the project successfully.
- Prototyping: This stage in a project lifecycle is a phase where a preliminary version of the PED is developed to test key ideas or concepts, receive feedback, identify design and usability issues, and validate feasibility. The living labs in PEDs are prototypes that have been identified as particularly important for stakeholders and developers to understand how the final PED might be. As it involves stakeholders early, it reduces the risks of not meeting their needs. It also has the potential to detect design flaws or technical challenges before full-scale development begins.
- Implementation: This stage in a project lifecycle is the phase where plans and strategies developed in earlier stages are put into action to create the actual deliverables of the project. It is the main phase of the PED project, transforming plans into tangible outcomes where resources, time, and effort are spent.
- Evaluation: In this phase, the project is reviewed and assessed to determine how well it met its objectives, what did/did not work well, and what lessons can be learned for future projects. This stage is important because it aims to support accountability and transparency, improve future project planning and execution, and encourage continuous process improvement.
- Valorization: Dissemination and exploitation of lessons learnt for making best practices and success factors available to other differing contexts.
5. Discussion
6. Conclusions
Author Contributions
Funding
Institutional Review Board Statement
Informed Consent Statement
Data Availability Statement
Conflicts of Interest
References
- United Nations. United Nations Generating Power. Available online: https://www.un.org/en/climatechange/climate-solutions/cities-pollution (accessed on 30 March 2025).
- European Commission. 2050 Long-Term Strategy—European Commission. Available online: https://climate.ec.europa.eu/eu-action/climate-strategies-targets/2050-long-term-strategy_en (accessed on 15 May 2025).
- European Commission. Directive—EU-2024/1275—EN—EUR-Lex. Available online: https://eur-lex.europa.eu/eli/dir/2024/1275/oj/eng (accessed on 5 March 2025).
- European Commission. Directive (EU) 2023/2413 of the European Parliament and of the Council of 18 October 2023 Amending Directive (EU) 2018/2001, Regulation (EU) 2018/1999 and Directive 98/70/EC as Regards the Promotion of Energy from Renewable Sources, and Repealing Council Directive (EU) 2015/652. Available online: https://eur-lex.europa.eu/eli/dir/2023/2413/oj/eng (accessed on 20 May 2025).
- European Commission. Directive (EU) 2019/944 of the European Parliament and of the Counceil of 5 June 2019—On Common Rules for the Internal Market for Electricity and Amending Directive 2012/27/EU. Available online: https://eur-lex.europa.eu/eli/dir/2019/944/oj/eng (accessed on 20 May 2025).
- European Commission. Effort Sharing Regulation (ESR)|EESC. 2021. Available online: https://www.eesc.europa.eu/en/our-work/opinions-information-reports/opinions/effort-sharing-regulation-esr (accessed on 25 April 2025).
- European Commission. Energy Efficiency Directive. Available online: https://energy.ec.europa.eu/topics/energy-efficiency/energy-efficiency-targets-directive-and-rules/energy-efficiency-directive_en (accessed on 25 April 2025).
- European Commission. EU Emissions Trading System (EU ETS)—European Commission. Available online: https://climate.ec.europa.eu/eu-action/eu-emissions-trading-system-eu-ets_en (accessed on 25 April 2025).
- Lv, Y. Transitioning to sustainable energy: Opportunities, challenges, and the potential of blockchain technology. Front. Energy Res. 2023, 11, 1258044. [Google Scholar] [CrossRef]
- United Nations. The 17 Goals. Available online: https://sdgs.un.org/goals (accessed on 3 March 2025).
- Krangsås, S.G.; Steemers, K.; Konstantinou, T.; Soutullo, S.; Liu, M.; Giancola, E.; Prebreza, B.; Ashrafian, T.; Murauskaitė, L.; Maas, N. Positive Energy Districts: Identifying Challenges and Interdependencies. Sustainability 2021, 13, 10551. [Google Scholar] [CrossRef]
- Wu, Y. Decentralized transactive energy community in edge grid with positive buildings and interactive electric vehicles. Int. J. Electr. Power Energy Syst. 2022, 135, 107510. [Google Scholar] [CrossRef]
- Soutullo, S.; Giancola, E.; Sánchez, M.N.; Ferrer, J.A.; García, D.; Súarez, M.J.; Prieto, J.I.; Antuña-Yudego, E.; Carús, J.L.; Fernández, M.Á.; et al. Methodology for Quantifying the Energy Saving Potentials Combining Building Retrofitting, Solar Thermal Energy and Geothermal Resources. Energies 2020, 2020, 5970. [Google Scholar] [CrossRef]
- Monti, A.; Pesch, D.; Ellis, K.A.; Mancarella, P. Chapter One—Introduction. In Energy Positive Neighborhoods and Smart Energy Districts; Monti, A., Pesch, D., Ellis, K.A., Mancarella, P., Eds.; Academic Press: Cambridge, MA, USA, 2017; pp. 1–5. [Google Scholar] [CrossRef]
- European Commission. SET Plan Progress Report 2024. Available online: https://setis.ec.europa.eu/set-plan-progress-report-2024_en (accessed on 26 April 2025).
- Positive Energy Districts—European Commission. Available online: https://setis.ec.europa.eu/working-groups/positive-energy-districts_en (accessed on 15 May 2025).
- JPI Urban Europe. Positive Energy Districts (PED). Available online: https://jpi-urbaneurope.eu/ped/ (accessed on 15 May 2025).
- Kozlowska, A.; Guarino, F.; Volpe, R.; Bisello, A.; Gabaldòn, A.; Rezaei, A.; Albert-Seifried, V.; Alpagut, B.; Vandevyvere, H.; Reda, F.; et al. Positive Energy Districts: Fundamentals, Assessment Methodologies, Modeling and Research Gaps. Energies 2024, 17, 4425. [Google Scholar] [CrossRef]
- Gollner, C.; Hinterberger, R.; Noll, M.; Meyer, S.; Schwarz, H.-G. Booklet of Positive Energy District in Europe. Urban Europe. 2019. Available online: https://jpi-urbaneurope.eu/wp-content/uploads/2019/04/Booklet-of-PEDs_JPI-UE_v5_NO-ADD.pdf (accessed on 20 May 2025).
- European Commission. Clean Energy for all Europeans Package Completed: Good for Consumers, Good for Growth and Jobs, and Good for the Planet—European Commission. Available online: https://commission.europa.eu/news/clean-energy-all-europeans-package-completed-good-consumers-good-growth-and-jobs-and-good-planet-2019-05-22_en (accessed on 26 April 2025).
- European Commision. Energy Poverty. 2025. Available online: https://energy.ec.europa.eu/topics/markets-and-consumers/energy-consumers-and-prosumers/energy-poverty_en (accessed on 30 March 2025).
- Hearn, A.X. Positive energy district stakeholder perceptions and measures for energy vulnerability mitigation. Appl. Energy 2022, 322, 119477. [Google Scholar] [CrossRef]
- European Commision. REPowerEU 2022. Available online: https://commission.europa.eu/strategy-and-policy/priorities-2019-2024/european-green-deal/repowereu-affordable-secure-and-sustainable-energy-europe_en (accessed on 26 April 2025).
- Bossi, S.; Gollner, C.; Theierling, S. Toward 100 Positive Energy Districts in Europe: Preliminary Data Analysis of 61 European Cases. Energies 2020, 13, 6083. [Google Scholar] [CrossRef]
- European Commision. In Focus: Energy Efficiency in Buildings—European Commission. 2020. Available online: https://commission.europa.eu/news/focus-energy-efficiency-buildings-2020-02-17_en (accessed on 2 May 2025).
- Terés-Zubiaga, J. Cost-effective building renovation at district level combining energy efficiency & renewables—Methodology assessment proposed in IEA EBC Annex 75 and a demonstration case study. Energy Build. 2020, 224, 110280. [Google Scholar] [CrossRef]
- Shnapp, S.; Paci, D.; Bertoldi, P. Enabling Positive Energy Districts Across Europe: Energy Efficiency Couples Renewable Energy; Publication Office of the European Union: Luxembourg, 2020. [Google Scholar] [CrossRef]
- Habib, M.K.; Chimsom, I.C. CPS: Role, Characteristics, Architectures and Future Potentials. Procedia Comput. Sci. 2022, 200, 1347–1358. [Google Scholar] [CrossRef]
- Cicceri, G.; Tricomi, G.; D’Agati, L.; Longo, F.; Merlino, G.; Puliafito, A. A Deep Learning-Driven Self-Conscious Distributed Cyber-Physical System for Renewable Energy Communities. Sensors 2023, 23, 4549. [Google Scholar] [CrossRef]
- Siakas, D.; Lampropoulos, G.; Siakas, K. Autonomous Cyber-Physical Systems Enabling Smart Positive Energy Districts. Appl. Sci. 2025, 15, 7502. [Google Scholar] [CrossRef]
- Vinuesa, R.; Azizpour, H.; Leite, I.; Balaam, M.; Dignum, V.; Domisch, S.; Fuso Nerini, F. The Role of Artificial Intelligence in Achieving the Sustainable Development Goals. Nat. Commun. 2020, 11, 233. [Google Scholar] [CrossRef]
- Clerici Maestosi, P. Harmonizing Urban Innovation: Exploring the Nexus between Smart Cities and Positive Energy Districts. Energies 2024, 17, 3422. [Google Scholar] [CrossRef]
- Zhang, X.; Shen, J.; Saini, P.K.; Lovati, M.; Han, M.; Huang, P.; Huang, Z. Digital Twin for Accelerating Sustainability in Positive Energy District: A Review of Simulation Tools and Applications. Front. Sustain. Cities 2021, 3, 663269. [Google Scholar] [CrossRef]
- Borah, S.S.; Khanal, A.; Sundaravadivel, P. Emerging Technologies for Automation in Environmental Sensing: Review. Appl. Sci. 2024, 14, 3531. [Google Scholar] [CrossRef]
- Agostinelli, S.; Cumo, F.; Guidi, G.; Tomazzoli, C. Cyber-Physical Systems Improving Building Energy Management: Digital Twin and Artificial Intelligence. Energies 2021, 14, 2338. [Google Scholar] [CrossRef]
- Nguyen, M.T.; Batel, S. A Critical Framework to Develop Human-Centric Positive Energy Districts: Toward Justice, Inclusion, and Well-Being. Front. Sustain. Cities 2021, 3, 691236. [Google Scholar] [CrossRef]
- Lee, K.; Man, K.L. Edge Computing for Internet of Things. Electronics 2022, 11, 1239. [Google Scholar] [CrossRef]
- Wang, Y.; Chen, C.-F.; Kong, P.-Y.; Li, H.; Wen, Q. A Cyber–Physical–Social Perspective on Future Smart Distribution Systems. Proc. IEEE 2023, 111, 694–724. [Google Scholar] [CrossRef]
- Delicato, F.C.; Al-Anbuky, A.; Wang, K.I.-K. Editorial: Smart Cyber–Physical Systems: Toward Pervasive Intelligence systems. Future Gener. Comput. Syst. 2020, 107, 1134–1139. [Google Scholar] [CrossRef]
- Zhang, J.J.; Wang, F.-Y.; Wang, X.; Xiong, G.; Zhu, F.; Lv, Y.; Hou, J.; Han, S.; Yuan, Y.; Lu, Q.; et al. Cyber-Physical-Social Systems: The State of the Art and Perspectives. IEEE Trans. Comput. Soc. Syst. 2018, 5, 829–840. [Google Scholar] [CrossRef]
- Skinner, E.; Dancis, J.; Descriptive and Explanatory Designs. Human Development. 2020. Available online: https://pdx.pressbooks.pub/humandevelopment/chapter/descriptive-and-explanatory-designs/ (accessed on 20 May 2025).
- Snyder, H. Literature review as a research methodology: An overview and guidelines. J. Bus. Res. 2019, 104, 333–339. [Google Scholar] [CrossRef]
- Jesson, J.; Lacey, F. How to do (or not to do) a critical literature review. Pharm. Educ. 2006, 6, 139–148. [Google Scholar] [CrossRef]
- Rouse, P.; Sherkat, O.; O’Grady, W. Dynamic Stakeholder Analysis Through Process Mapping. Financ. Account. Manag. 2025, 41, 398–418. [Google Scholar] [CrossRef]
- Saheb, Y.; Shnapp, S.; Johnson, C. The Zero Energy concept: Making the whole greater than the sum of the parts to meet the Paris Climate Agreement’s objectives. Curr. Opin. Environ. Sustain. 2018, 30, 138–150. [Google Scholar] [CrossRef]
- Siakas, D.; Rahanu, H.; Georgiadou, E.; Siakas, K.; Lampropoulos, G. Positive Energy Districts Enabling Smart Energy Communities. Energies 2025, 18, 3131. [Google Scholar] [CrossRef]
- Fatima, Z.; Pollmer, U.; Santala, S.-S.; Kontu, K.; Ticklen, M. Citizens and Positive Energy Districts: Are Espoo and Leipzig Ready for PEDs? Buildings 2021, 11, 102. [Google Scholar] [CrossRef]
- Mamidi, A.P. Strategic Project Management: Bridging the Gap Between Strategy and Execution. Master’s Thesis, University of Vaasa, Vaasa, Finland, 2025. [Google Scholar]
- Cai, S.; Gou, Z. Transitioning Positive Energy Buildings toward Positive Energy Communities: Leveraging Performance Indicators for Site Planning Assessments. Energy Build. 2024, 325, 114976. [Google Scholar] [CrossRef]
- Barrutieta, X.; Kolbasnikova, A.; Irulegi, O.; Hernández, R. Decision-making framework for positive energy building design through key performance indicators relating geometry, localization, energy and PV system integration. Energy Build. 2023, 297, 113442. [Google Scholar] [CrossRef]
- Chatzikonstantinidis, K.; Giama, E.; Fokaides, P.A.; Papadopoulos, A.M. Smart Readiness Indicator (SRI) as a Decision-Making Tool for Low Carbon Buildings. Energies 2024, 17, 1406. [Google Scholar] [CrossRef]
- Lampropoulos, G.; Garzón, J.; Misra, S.; Siakas, K. The Role of Artificial Intelligence of Things in Achieving Sustainable Development Goals: State of the Art. Sensors 2024, 24, 1091. [Google Scholar] [CrossRef]
- Cortinovis, C.; Geneletti, D. A performance-based planning approach integrating supply and demand of urban ecosystem services. Landsc. Urban Plan. 2020, 201, 103842. [Google Scholar] [CrossRef]
- JPI Urban Europe/SET Plan Action 3.2. White Paper on PED Reference Framework for Positive Energy Districts and Neighbourhoods. 2020. Available online: https://jpi-urbaneurope.eu/wp-content/uploads/2021/10/setplan_smartcities_implementationplan-2.pdf (accessed on 20 May 2025).
- Derkenbaeva, E.; Vega, S.H.; Hofstede, G.J.; Van Leeuwen, E. Positive Energy Districts: Mainstreaming Energy Transition in Urban Areas. Renew. Sustain. Energy Rev. 2022, 153, 111782. [Google Scholar] [CrossRef]
- Boccalatte, A.; Fossa, M.; Gaillard, L.; Ménézo, C. Microclimate and Urban Morphology Effects on Building Energy Demand in Different European Cities. Energy Build. 2020, 224, 110129. [Google Scholar] [CrossRef]
- Bruckner, H.; Alyokhina, S.; Schneider, S.; Binder, M.; Abdin, Z.U.; Santbergen, R.; Verkou, M.; Zeman, M.; Isabella, O.; Pagliarini, M.; et al. Lessons Learned from Four Real-Life Case Studies: Energy Balance Calculations for Implementing Positive Energy Districts. Energies 2025, 18, 560. [Google Scholar] [CrossRef]
- Nguyen, M.T.; Batel, S. Which energy citizenship in positive energy districts? A governmentality social psychological analysis of participatory governance. J. Environ. Policy Plan. 2024, 26, 117–130. [Google Scholar] [CrossRef]
- Silvast, A.; Valkenburg, G. Energy citizenship: A critical perspective. Energy Res. Soc. Sci. 2023, 98, 102995. [Google Scholar] [CrossRef]
- Ryghaug, M.; Skjølsvold, T.M.; Heidenreich, S. Creating energy citizenship through material participation. Soc. Stud. Sci. 2018, 48, 283–303. [Google Scholar] [CrossRef]
- Baer, D.; Loewen, B.; Cheng, C.; Thomsen, J.; Wyckmans, A.; Temeljotov-Salaj, A.; Ahlers, D. Approaches to Social Innovation in Positive Energy Districts (PEDs)—A Comparison of Norwegian Projects. Sustainability 2021, 13, 7362. [Google Scholar] [CrossRef]
- Craig, M.T.; Wohland, J.; Stoop, L.P.; Kies, A.; Pickering, B.; Bloomfield, H.C.; Browell, J.; De Felice, M.; Dent, C.J.; Deroubaix, A.; et al. Overcoming the disconnect between energy system and climate modeling. Joule 2022, 6, 1405–1417. [Google Scholar] [CrossRef]
- Kılkış, Ş.; Krajačić, G.; Duić, N.; Rosen, M.; Al-Nimr, M. Effective mitigation of climate change with sustainable development of energy, water and environment systems. Energy Convers. Manag. 2022, 269, 116146. [Google Scholar] [CrossRef]
- Davide, M.; Bastos, J.; Bezerra, P.; Hernandez, M.G.; Palermo, V.; Pittalis, M.; Todeschi, V.; Treville, A.; Barbosa, P.; Melica, G. How to Develop a Sustainable Energy and Climate Action Plan (SECAP)—Covenant of Mayors Guidebook—Main Document; Publications Office of the European Union: Luxembourg, 2025. [Google Scholar] [CrossRef]
- PMI. PMBOK Guide|Project Management Institute. Available online: https://www.pmi.org/standards/pmbok (accessed on 1 July 2025).
- Axelos. PRINCE2 Certification|Qualifications and Exams|Axelos. Available online: https://www.axelos.com/certifications/propath/prince2-project-management (accessed on 1 July 2025).
- Scorza, F.; Santopietro, L. A systemic perspective for the Sustainable Energy and Climate Action Plan (SECAP). Eur. Plan. Stud. 2024, 32, 281–301. [Google Scholar] [CrossRef]
- Schneider, S.; Drexel, R.; Zelger, T.; Baptista, J. PEExcel: A Fast One-Stop-Shop Assessment and Simulation Framework for Positive Energy Districts. In Proceedings of the BauSim Conference 2024, IBPSA-Germany and Austria, Vienna, Austria, 10–12 September 2024; Volume 10, pp. 80–88. [Google Scholar] [CrossRef]
- Kohlbacher, M.; Gruenwald, S. Process orientation: Conceptualization and measurement. Bus. Process Manag. J. 2011, 17, 267–283. [Google Scholar] [CrossRef]
- Khan, S.A.; Tao, Z.; Agyekum, E.B.; Fahad, S.; Tahir, M.; Salman, M. Sustainable rural electrification: Energy-economic feasibility analysis of autonomous hydrogen-based hybrid energy system. Int. J. Hydrog. Energy 2025, 141, 460–473. [Google Scholar] [CrossRef]
- Rosen, M.A.; Koohi-Fayegh, S. The Prospects for Hydrogen as an Energy Carrier: An Overview of Hydrogen Energy and Hydrogen Energy Systems. Energy Ecol. Environ. 2016, 1, 10–29. [Google Scholar] [CrossRef]
- Yue, M.; Lambert, H.; Pahon, E.; Roche, R.; Jemei, S.; Hissel, D. Hydrogen Energy Systems: A Critical Review of Technologies, Applications, Trends and Challenges. Renew. Sustain. Energy Rev. 2021, 146, 111180. [Google Scholar] [CrossRef]
- Volpe, R.; Bisello, A.; Tuerk, A.; Guarino, F.; Giancola, E.; Sanchez, M.N.; Reda, F. Linking Environmental Impact Assessment and Positive Energy Districts: A Literature Review. Clean. Environ. Syst. 2025, 16, 100264. [Google Scholar] [CrossRef]
- Wang, G.; Gilmont, O.; Blondeau, J. Pathways to Positive Energy Districts: A Comprehensive Techno-Economic and Environmental Analysis Using Multi-Objective Optimization. Energies 2025, 18, 1134. [Google Scholar] [CrossRef]
- Cellura, M.; Fichera, A.; Guarino, F.; Volpe, R. Leveraging Positive Energy Districts Surplus for the Achievement of the Sustainable Development Goals. Energies 2025, 18, 506. [Google Scholar] [CrossRef]
- Casamassima, L.; Bottecchia, L.; Bruck, A.; Kranzl, L.; Haas, R. Economic, social, and environmental aspects of Positive Energy Districts—A review. Wiley Interdiscip. Rev. Energy Environ. 2022, 11, e452. [Google Scholar] [CrossRef]
- Sareen, S.; Albert-Seifried, V.; Aelenei, L.; Reda, F.; Etminan, G.; Andreucci, M.-B.; Kuzmic, M.; Maas, N.; Seco, O.; Civiero, P.; et al. Ten questions concerning positive energy districts. Build. Environ. 2022, 216, 109017. [Google Scholar] [CrossRef]
- Turci, G.; Civiero, P.; Aparisi-Cerdá, I.; Marotta, I.; Massa, G. Transition Approaches towards Positive Energy Districts: A Systematic Review. Buildings 2024, 14, 3039. [Google Scholar] [CrossRef]
- Natanian, J.; Guarino, F.; Manapragada, N.; Magyari, A.; Naboni, E.; De Luca, F.; Cellura, S.; Brunetti, A.; Reith, A. Ten questions on tools and methods for positive energy districts. Build. Environ. 2024, 255, 111429. [Google Scholar] [CrossRef]


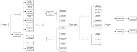
| Key Aspects in Developing Effective PEDs Based on Saheb et al. [45] | Analysis and Comments |
|---|---|
| “Clearly defined long-term targets, community boundaries and values to support citizen engagement” | The deep-rooted values and interests of individual societies display divergence of values, having an impact on business models, governance structures, decision making, knowledge sharing, social acceptance, etc., [46]. Therefore, it is of utmost importance that targets, community boundaries, and values are discussed, aligned and clearly defined by stakeholder collaboration from the very beginning. The value that each strategic initiative is expected to create for the different stakeholders also needs to be discussed and elaborated on. In particular, citizen engagement is considered important in PEDs [47], and to make an impact it needs to be embedded in every stage of the decision-making process. Involving citizens is considered important in PEDs, as they undertake an integral role in defining themes, finding solutions, and identifying priorities for action [48]. Citizen involvement is, however, voluntary, and it requires deep commitment, proper allocated time, and an interest in co-creation. |
| “Linking targets to community priorities such as economic development, urban renewal, energy poverty, energy security (especially for isolated communities)” | In order to obtain political-level and municipal commitment and financial support, it is significant to align PED targets with municipal priorities. After identifying municipal priorities and having decided on strategic initiatives, effective communication is needed so that all involved stakeholders understand and agree on the initiatives. Strategic project management improves decision making, project performance, and competitiveness [22]. Strategic planning forms the path to follow, but smooth alignment with project execution may be difficult if all stakeholders are not onboard, giving rise to inadequate alignment that causes inefficiency, and may not bring expected results. Hearn [22] emphasizes that stakeholders perceive the reduction of energy poverty as having significant potential in PEDs and highlights that PED replication should, in addition to decarbonization, also address energy poverty mitigation. |
| “Transposing long-term goals into milestones and short-term objectives to avoid discouraging the community” | PED implementation necessitates a profound understanding and consideration of policies, priorities, strategies, resources, solutions, and contextual conditions [11]. In strategic management, the vision refers to mental images of the future (zero-energy communities), which become tangible in the form of mission statements (100 PEDs by 2025), a definition of the primary purpose that articulates the responsibilities the stakeholders (distributed decision-making and stakeholder commitment). The goals are attempts to improve performance by making mission statements more concrete. Objectives represent the operational definitions of goals in more precise terms and describe what needs to be accomplished in order to reach the goals. A significant factor that was identified in the four projects was to divide long-term goals into short-term objectives and to use milestones. Balancing a long-term vision with short-term milestones is critical for stakeholder commitment and effective productivity. |
| “Measurable targets and a clear implementation timeline” | An effective implementation plan with measurable targets and a clear implementation timeline provides a feasible roadmap for project execution. It outlines key elements to guide the PED project toward successful project completion and goal achievement. The foundation of the implementation plan relies on a well-defined project scope and clear goals. Cai and Gou [49] proposed a set of performance indicators (KPIs) based on the KPIs of existing positive energy buildings (PEB), including the geometric data of the building and energy-related indicators, such as the power of the PVs and the area of the PVs deployed. Similarly, Barrutieta et al. [50] looked at building geometry, location, energy consumption, and building-integrated photovoltaics and their interrelations to create PED KPIs. Both studies emphasize that balance assessment KPIs can include a renewable energy supply compared to energy demand or annual energy exchanges with the grid. The Smart Readiness Indicator (SRI) has recently also emerged as a promising KPI aimed at energy savings and assessment of the ability of buildings to respond to user needs and energy flexibility. SRI evaluates the capability of a building to integrate future emerging technologies and adapt to occupant requirements regarding the functionality levels of various smart services [51]. |
| “Transparency about progress toward these targets and any revisions or trade-offs made during project implementation” | Transparency and inclusiveness toward KPI targets are essential for tracking progress, making well-informed decisions, and driving success. A communication strategy considering KPI transparency creates alignment, trust, and engagement. Innovation is underpinned by the concepts of invention (creation of a new idea or concept) and creativity (the act of turning new and imaginative ideas into reality). Stakeholder engagement is a key driver of PED value, enabling, inclusive, effective, and sustainable energy solutions. Engaging stakeholders, in particular citizens, enhances co-creation, aligns interests, and supports the successful planning, implementation, and long-term sustainability of PEDs. It maintains that PEDs are not only technically effective but also socially accepted. The emphasis is on optimizing the value of the project and innovation for diverse stakeholders (society, community, institutions, and individuals) and boosting its impact [52]. |
| “The supply and demand of urban services (energy, waste, water and transport) needs to achieve integration at a local level” | A strong awareness exists regarding increased well-being of people as a result of accessibility to services and amenities provided in urban areas and, as a consequence, the management of these services is a prior concern for both citizens and PED planners. A PED performance-based planning approach is built around urban ecosystem services, such as energy, waste, water and transport [53]. The type of performance, for example, what kind of ecosystem services should be targeted, depends on service demand of the ecosystem, and the level of performance depends on the impacts on ecosystem service supply [54]. |
| “The local residents and community need to be meaningfully engaged” | Local residents’ active participation is not only beneficial but essential for successful PED development. It ensures that the development process is inclusive, sustainable, and reflective of the needs and aspirations of the PED. PEDs need citizens who are users, producers, consumers, and owners, in addition to political actors. A combined effort from these actors may have a significant impact on PEDs, driving the climate transition, preserving the environment, and advancing the economy [47]. |
| Key Challenges in Developing Effective PEDs Based on Saheb et al. [45] | Analysis and Comments |
|---|---|
| “Lack of agreement regarding the definition of a zero-energy community, its boundaries and which urban services are included in it” | Kozlowska et al. [18] highlighted the need for a clear and comprehensive PED definition, and the agreement of a coherent PED design approach. In order to find an adequate balance between different energy sources in a PED, it is imperative to identify which renewable energy resources are suitable in the climate zone of the PED, which specific needs and ambitions they represent, and what different functions and guiding principles need to be optimized against each other [55]. When developing PEDs, the specific situation of the urban context should be considered, such as density, type of buildings, available local renewable energy resources, etc. Most projects take different pathways due to local circumstances regarding energy sufficiency measures, use of renewable energy produced locally or nearby, and use of technologies for minimizing energy needs. Also, the level and kind of local integration of supply and demand of urban services play an important role. |
| “Replication difficult because the geographic, political, economic, historical, and social context of urban areas differ significantly” | Across different countries, cities, or districts, standardized PED solutions are difficult to apply because they are content-specific both regarding existing values [55,56] and also because of their spatial and morphologic differences [18,57]. The identification of common PED characteristics was proposed for the creation of generic PED archetypes [18]. Key PED characteristics were grouped into the following: (1) facts and figures (built form, climate, density, energy demand, land use, renewable energy potential, physical geographical location, sizes/population size); (2) technologies (energy distribution (e.g., co-generation, district network), energy-efficiency measures, energy storage, mobility solutions, renewable energy supplies); (3) quality of life (accessibility to green space, accessibility to services (e.g., bike lane, public transportation)), health impacts (e.g., air pollution, noise pollution), local value/sense of community, social-economic conditions, user comfort; and (4) other (impacts of PEDs, local challenges, local targets and ambitions, regulations/policies, stakeholder involvement. |
| “Governance and citizen engagement” | Energy citizenship denotes active participation in energy systems and engagement in energy-related discourse through conscious decisions related to energy [58,59]. The analysis approach, a combination of citizenship critical social psychology and governmentality (a society where members play an active role in their own self-government), reveals neoliberal energy citizenship (free-market capitalism, reduction in government spending and deregulation) as the dominant social representation. It identifies unrestricted representations of energy citizenship grounded in entrepreneurial energy engagement at a local level. The image of an ethical PED prosumer has been argued to exclude information for illiterate people to become prosumers [60] because of their lack of energy awareness and energy action. Focusing on local and human rights claims, the analysis of Nguyen and Batel [58] also revealed the following two types of energy citizenship, namely the “active vs. vulnerable consumer” (at national policy level tackling existing and future energy poverty) and the “local–global citizen” (tackling global climate matters by local energy actions). |
| Key Areas to Be Examined Based on Bossi et al. [24] | Analysis and Comments |
|---|---|
| “Using PED Labs for testing, experimenting with different approaches and strategies, elaborating with guidelines and tools and monitoring of existing approaches.” | A living lab is an open innovation ecosystem where new ideas and solutions are developed and tested in a real-world context. Open innovation is a tool for integrating customers/end-users in the innovation process, particularly in the ideation stage of innovation, where the voice of the customer is crucial for later customer acceptance due to a feeling of participation and influence on the process/product [61]. A living lab is an excellent place for developing and testing innovative ideas in real life. In a living lab, end-users provide feedback at each stage of the iterative process. The continuous feedback enables adaptation and improvement of the innovations to meet end-user needs and requirements. PED projects usually create living labs across all countries of the project aiming to pilot real-world solutions for more inclusive, affordable, and sustainable energy systems. |
| “Developing appropriate governance structures and adaption of the legal framework to fit PEDs consideration of functional urban areas (regional perspective); Collaboration within and between stakeholders, such as city administrations, civic society, energy providers, real estate industry etc.” | Governance structures enabling policy and planning integration at both the vertical and horizontal level are crucial for allowing multi-level coordination at the EU level, national level, regional level, and local level. Public and private partnerships involving local authorities, energy providers, real estate developers, and citizen groups develop shared ownership and investment constructs that foster accountability. In particular, citizen support is needed for urban transformation solutions [47]. Smart integration and cross-sectoral collaboration between energy, transport, construction, water, and waste sectors are desirable features that will add value to the creation and operation of a PED. |
| “Incorporating of PED strategies into a comprehensive urban planning: mainstreaming of energy planning in urban planning strategies; connecting energy aspects with climate action; adapting high-quality regarding functions and design.” | Due to changing meteorological conditions imposed by climate change, the modeling of energy systems faces a transformation. As a result, a community of practice in energy–climate modelling, aiming to increase the integration of energy system models with weather and climate models, has developed [62]. Connecting energy aspects through coordinated action across technology, policy, and society to climate action is essential for effective climate change mitigation, a reduction in GHG emissions, and the achievement of climate goals. A shift toward renewable energy, increased efficiency, and inclusive, context-sensitive approaches requires coordinated action across sectors and disciplines to attain a sustainable, low-carbon future [63]. |
| “Developing achievable business models and identifying funding opportunities: raising awareness and aspiring for political support regarding national programs; consideration of alternative renewable energy sources and technological solutions; exploring job creation and boosting local/regional economy.” | A basic requirement for a PEB business model is the inclusion of a set-up of renewable energy and energy storage. The development of common business models and protocols to manage complexity and interdependencies is required and expected, but practice has shown that PEB business models are different according to geographical conditions, which impact both technology choices and energy needs. In addition, every country has its own building traditions, socioeconomic conditions, legislation, and building regulations. A practical roadmap, based on the business model, effectively guides the implementation and operation process [46]. |
| “Investigating strategies suitable for existing urban structures: merging renewal and greening strategies; including stakeholders with a particular focus on landowners and citizens.” | Aging infrastructure, heritage preservation, and dense populations are challenges that PEDs meet in existing urban structures. However, several retrofitting and integration strategies can facilitate existing districts to meet or exceed energy-positive targets [13]. Merging renewal and greening strategies in PEDs while meaningfully including stakeholders, particularly landowners and citizens, is both an opportunity and a challenge. Greening strategies concentrate on supporting well-being and livability by focusing on vegetation and green spaces, improved air quality, biodiversity, and urban cooling. Synergies between different approaches, such as circular economy, greening strategies, building renovation, and energy retrofits emphasize solutions such as PV-integrated shading, permeable surfaces, and green mobility. Circular economy is an evolving business model that is considered restorative. It is increasingly considered as an appropriate solution to achieving prosperity whilst acknowledging ecological and social boundaries. |
| Stage | PED Factors | Success Factors |
|---|---|---|
| 1. Initiation | Ideation Feasibility | Defining key objectives and high-level business case and rationale. What is the project trying to achieve? Defining broad scope and constraints. What are the initial risks, resources, and assumptions? Investigating funding potential, job creation and boosting of local/regional economy. |
| Stakeholders | Identifying key stakeholders that will be affected and who should be involved. | |
| Technology | Identifying and creating an overview of diverse PED technology options by considering alternative renewable energy sources and technological solutions. | |
| Funding | Raising awareness and aspiring for political support regarding national programs. | |
| Policy | Securing political commitment. | |
| Aims | Identifying and aligning existing policies to complement PED aims and objectives | |
| 2. Planning | Business Goal | Developing achievable business models and identifying funding opportunities. |
| Stakeholder Engagement | Motivating, encouraging, and engaging local stakeholders (community, citizens, residents, businesses, and civic organizations) and promoting collaboration among all stakeholders. | |
| Strategy | Developing a detailed strategy with the involvement of all relevant stakeholders. | |
| Measures | Defining specific, measurable, achievable, realistic, and timely (SMART) long-term goals and targets linked to community priorities. | |
| Action Plan | Transferring long-term goals into an action plan consisting of short-term objectives connected to specific milestones for greater clarity, direction, and focus. | |
| 3. Prototyping | Prototype | Potential implementation of a PED Lab for elaboration of guidelines and tools, experimentation and testing of different approaches and strategies, and monitoring of results (this step is not mandatory but provides insights before real-life application). |
| Data | Ensuring early-stage interoperability through effective and robust data management frameworks and standardized protocols for successful interaction between energy generation, consumption, and storage systems at the district level. | |
| 4. Implementation | Monitoring | Implementing monitoring processes to track progress toward goals and objectives. |
| Transparency | Ensuring progress transparency regarding the implementation of the action plan. | |
| Follow-up | Ensuring that the strategy is successfully implemented. | |
| 5. Evaluation | Assessment | Evaluating the effectiveness of the implemented actions. |
| 6. Valorization | Dissemination Exploitation | Dissemination and exploitation of best practices for potential replication of identified PED success factors. |
Disclaimer/Publisher’s Note: The statements, opinions and data contained in all publications are solely those of the individual author(s) and contributor(s) and not of MDPI and/or the editor(s). MDPI and/or the editor(s) disclaim responsibility for any injury to people or property resulting from any ideas, methods, instructions or products referred to in the content. |
© 2025 by the authors. Licensee MDPI, Basel, Switzerland. This article is an open access article distributed under the terms and conditions of the Creative Commons Attribution (CC BY) license (https://creativecommons.org/licenses/by/4.0/).
Share and Cite
Siakas, D.; Siakas, K.; Lampropoulos, G. Positive Energy District Success Factors: Learning from Global Challenges and Success Stories. Designs 2025, 9, 111. https://doi.org/10.3390/designs9050111
Siakas D, Siakas K, Lampropoulos G. Positive Energy District Success Factors: Learning from Global Challenges and Success Stories. Designs. 2025; 9(5):111. https://doi.org/10.3390/designs9050111
Chicago/Turabian StyleSiakas, Dimitrios, Kerstin Siakas, and Georgios Lampropoulos. 2025. "Positive Energy District Success Factors: Learning from Global Challenges and Success Stories" Designs 9, no. 5: 111. https://doi.org/10.3390/designs9050111
APA StyleSiakas, D., Siakas, K., & Lampropoulos, G. (2025). Positive Energy District Success Factors: Learning from Global Challenges and Success Stories. Designs, 9(5), 111. https://doi.org/10.3390/designs9050111

