A Reference Architecture for Smart Charging Management Systems for Electric Vehicles
Abstract
1. Introduction
2. Related Work
3. Research Questions
4. Research Methodology
4.1. Domain-Oriented Analysis
4.2. Architectural Construction
4.3. Architectural Realisation
4.4. Validation Approach
5. Domain Analysis
6. Reference Architecture (RA) Design for SCMSs
6.1. Context Viewpoint
6.2. Module Viewpoint
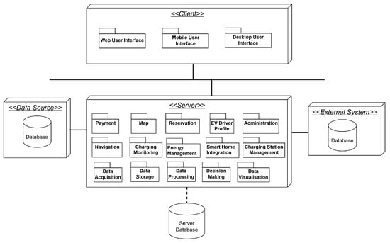
6.3. Component and Connector Viewpoint
6.4. Allocation Viewpoint
7. Evaluation
7.1. Prototype-Based Evaluation
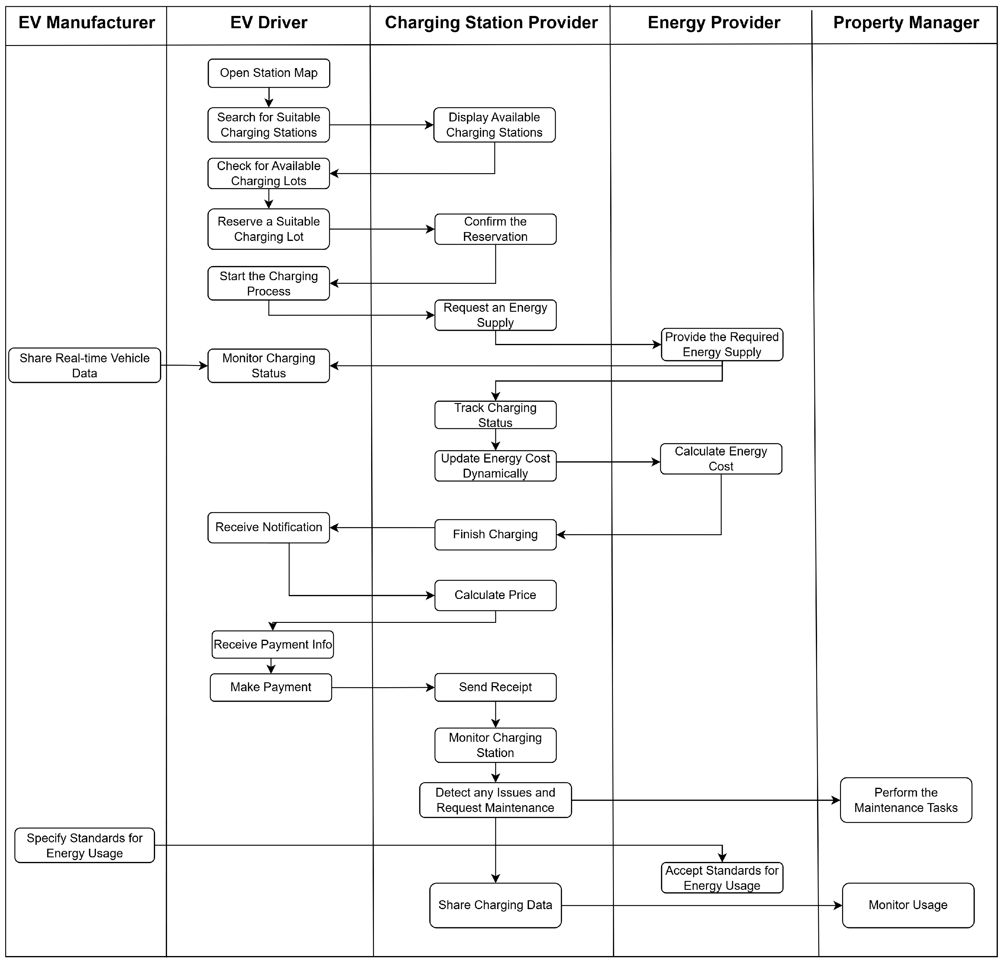
7.1.1. Case Study
7.1.2. Developing an SCMS Prototype
7.1.3. Measuring Our RA’s Applicability in Real-World Scenarios
7.2. Survey-Based Evaluation
7.2.1. Survey Design and Execution
7.2.2. Analysis of Survey Results
| Category | Questions | Single Answ. | Free Text |
|---|---|---|---|
| Profile | 1- What is your primary role in relation to SCMS? | X | |
| Feature Model | 2- Does the feature model cover all necessary features for an effective SCMS? | X | |
| 3- Are there any missing features in the feature model that you think should be included? | X | ||
| 4- Which feature category do you think is the most underrepresented in the current feature model? | X | ||
| 5- Does the feature model appropriately distinguish between mandatory, optional, and OR features? | X | ||
| 6- Are there any features in the model that seem unnecessary or overly complex for a practical SCMS implementation? | X | ||
| Context | 7- Does the context viewpoint clearly define the boundaries of an SCMS? | X | |
| 8- Are the interactions between an SCMS and external entities adequately represented? | X | ||
| 9- Does the context viewpoint effectively capture the roles and responsibilities of all relevant stakeholders? | X | ||
| 10- Are there any stakeholders missing from the context viewpoint that should be included? | X | ||
| Module | 11- Are the modules logically organized and comprehensive for an SCMS ? | X | |
| 12- Does the module viewpoint adequately address the functional requirements of an SCMS? | X | ||
| 13- Are there any modules that seem redundant or could be combined for better clarity? | X | ||
| 14- Is the granularity of the modules appropriate (e.g., are they too broad or too specific)? | X | ||
| C&C | 15- Are the components clearly defined and appropriate for an SCMS? | X | |
| 16- Do the connectors between components effectively support the system’s runtime behaviour? | X | ||
| Allocation | 17- Does the allocation viewpoint clearly map software components to hardware resources? | X | |
| 18- Is the allocation of components to deployment environments practical and efficient for an SCMS? | X | ||
| General | 19- How clear and understandable is the overall RA design for an SCMS? | X | |
| 20- How usable do you find the RA design for implementing an SCMS? | X | ||
| 21- Does the RA design comprehensively address the needs of an SCMS? | X | ||
| 22- How applicable is the RA design to real-world SCMS deployment scenarios? | X |
8. Discussion
8.1. Summary of Findings
8.2. Threats to Validity
8.2.1. Construct Validity
8.2.2. Internal Validity
8.2.3. External Validity
9. Conclusions
Author Contributions
Funding
Data Availability Statement
Conflicts of Interest
References
- Kraus, S.; Jones, P.; Kailer, N.; Weinmann, A.; Chaparro-Banegas, N.; Roig-Tierno, N. Digital Transformation: An Overview of the Current State of the Art of Research. Sage Open 2021, 11, 21582440211047576. [Google Scholar] [CrossRef]
- Zaoui, F.; Souissi, N. Roadmap for digital transformation: A literature review. Procedia Comput. Sci. 2020, 175, 621–628. [Google Scholar] [CrossRef]
- Kutnjak, A.; Pihiri, I.; Furjan, M.T. Digital Transformation Case Studies Across Industries—Literature Review. In Proceedings of the 2019 42nd International Convention on Information and Communication Technology, Electronics and Microelectronics (MIPRO), Opatija, Croatia, 20–24 May 2019; pp. 1293–1298. [Google Scholar] [CrossRef]
- Berger, R. The Digital Transformation of Industry. The Study Commissioned by the Federation of German Industries (BDI), Munich. 2015. Available online: https://www.rolandberger.com/publications/publication_pdf/roland_berger_digital_transformation_of_industry_20150315.pdf (accessed on 1 June 2025).
- Kraus, S.; Schiavone, F.; Pluzhnikova, A.; Invernizzi, A.C. Digital transformation in healthcare: Analyzing the current state-of-research. J. Bus. Res. 2021, 123, 557–567. [Google Scholar] [CrossRef]
- Duraivelu, K. Digital transformation in manufacturing industry—A comprehensive insight. Mater. Today Proc. 2022, 68, 1825–1829. [Google Scholar] [CrossRef]
- Dayıoğlu, M.A.; Turker, U. Digital Transformation for Sustainable Future—Agriculture 4.0: A review. J. Agric. Sci. 2021, 27, 373–399. [Google Scholar] [CrossRef]
- Lopez-Vega, H.; Moodysson, J. Digital Transformation of the Automotive Industry: An Integrating Framework to Analyse Technological Novelty and Breadth. Ind. Innov. 2023, 30, 67–102. [Google Scholar] [CrossRef]
- Piromalis, D.; Kantaros, A. Digital Twins in the Automotive Industry: The Road toward Physical-Digital Convergence. Appl. Syst. Innov. 2022, 5, 65. [Google Scholar] [CrossRef]
- Hussain, R.; Zeadally, S. Autonomous Cars: Research Results, Issues, and Future Challenges. IEEE Commun. Surv. Tutor. 2019, 21, 1275–1313. [Google Scholar] [CrossRef]
- Mueller, C.; Mezhuyev, V. AI Models and Methods in Automotive Manufacturing: A Systematic Literature Review. In Recent Innovations in Artificial Intelligence and Smart Applications; Al-Emran, M., Shaalan, K., Eds.; Springer International Publishing: Cham, Switzerland, 2022; pp. 1–25. [Google Scholar] [CrossRef]
- Gaikwad, P.P.; Alhomaidi, E.; Gupta, S.; Perada, A.; Dande, M.P.; Muthukumar, E. Predictive Logistics Management of Car Sales Based on Machine Learning Algorithm for Supply Chain. In Proceedings of the 2024 Second International Conference Computational and Characterization Techniques in Engineering & Sciences (IC3TES), Lucknow, India, 15–16 November 2024; pp. 1–5. [Google Scholar] [CrossRef]
- Jayant, A.; Agarwal, A.; Gupta, V. Application of Machine Learning Technique for Demand Forecasting: A Case Study of the Manufacturing Industry. In Proceedings of the Advances in Production and Industrial Engineering; Pandey, P.M., Kumar, P., Sharma, V., Eds.; Springer: Singapore, 2021; pp. 403–421. [Google Scholar]
- Dimitrakopoulos, G.J.; Panagiotopoulos, I.E. In-Vehicle Infotainment Systems: Using Bayesian Networks to Model Cognitive Selection of Music Genres. IEEE Trans. Intell. Transp. Syst. 2021, 22, 6900–6909. [Google Scholar] [CrossRef]
- Faria, R.; Brito, L.; Baras, K.; Silva, J. Smart mobility: A survey. In Proceedings of the 2017 International Conference on Internet of Things for the Global Community (IoTGC), Funchal, Portugal, 10–13 July 2017; pp. 1–8. [Google Scholar] [CrossRef]
- Sadeghian, O.; Oshnoei, A.; Mohammadi-ivatloo, B.; Vahidinasab, V.; Anvari-Moghaddam, A. A comprehensive review on electric vehicles smart charging: Solutions, strategies, technologies, and challenges. J. Energy Storage 2022, 54, 105241. [Google Scholar] [CrossRef]
- Spoorthi, B.; Pradeepa, P. Review on Battery Management System in EV. In Proceedings of the 2022 International Conference on Intelligent Controller and Computing for Smart Power (ICICCSP), Hyderabad, India, 21–23 July 2022; pp. 1–4. [Google Scholar] [CrossRef]
- Teimoori, Z.; Yassine, A. A Review on Intelligent Energy Management Systems for Future Electric Vehicle Transportation. Sustainability 2022, 14, 14100. [Google Scholar] [CrossRef]
- Hemavathi, S.; Shinisha, A. A study on trends and developments in electric vehicle charging technologies. J. Energy Storage 2022, 52, 105013. [Google Scholar] [CrossRef]
- Pareek, S.; Sujil, A.; Ratra, S.; Kumar, R. Electric Vehicle Charging Station Challenges and Opportunities: A Future Perspective. In Proceedings of the 2020 International Conference on Emerging Trends in Communication, Control and Computing (ICONC3), Lakshmangarh, India, 21–22 February 2020; pp. 1–6. [Google Scholar] [CrossRef]
- Schmidt, M.; Zmuda-Trzebiatowski, P.; Kiciński, M.; Sawicki, P.; Lasak, K. Multiple-Criteria-Based Electric Vehicle Charging Infrastructure Design Problem. Energies 2021, 14, 3214. [Google Scholar] [CrossRef]
- Chen, T.; Zhang, X.P.; Wang, J.; Li, J.; Wu, C.; Hu, M.; Bian, H. A Review on Electric Vehicle Charging Infrastructure Development in the UK. J. Mod. Power Syst. Clean Energy 2020, 8, 193–205. [Google Scholar] [CrossRef]
- Deb, S.; Tammi, K.; Kalita, K.; Mahanta, P. Review of recent trends in charging infrastructure planning for electric vehicles. WIREs Energy Environ. 2018, 7, e306. [Google Scholar] [CrossRef]
- Ronanki, D.; Kelkar, A.; Williamson, S.S. Extreme Fast Charging Technology—Prospects to Enhance Sustainable Electric Transportation. Energies 2019, 12, 3721. [Google Scholar] [CrossRef]
- Veneri, O.; Ferraro, L.; Capasso, C.; Iannuzzi, D. Charging infrastructures for EV: Overview of technologies and issues. In Proceedings of the 2012 Electrical Systems for Aircraft, Railway and Ship Propulsion, Bologna, Italy, 16–18 October 2012; pp. 1–6. [Google Scholar] [CrossRef]
- Ahmed, M.A.; Kim, Y.C. Performance Analysis of Communication Networks for EV Charging Stations in Residential Grid. In Proceedings of the 6th ACM Symposium on Development and Analysis of Intelligent Vehicular Networks and Applications (DIVANet ’17), New York, NY, USA, 5 October 2017; pp. 63–70. [Google Scholar] [CrossRef]
- Karpenko, A.; Kinnunen, T.; Madhikermi, M.; Robert, J.; Främling, K.; Dave, B.; Nurminen, A. Data Exchange Interoperability in IoT Ecosystem for Smart Parking and EV Charging. Sensors 2018, 18, 4404. [Google Scholar] [CrossRef]
- Garofalaki, Z.; Kosmanos, D.; Moschoyiannis, S.; Kallergis, D.; Douligeris, C. Electric Vehicle Charging: A Survey on the Security Issues and Challenges of the Open Charge Point Protocol (OCPP). IEEE Commun. Surv. Tutor. 2022, 24, 1504–1533. [Google Scholar] [CrossRef]
- Kumar, G.; Mikkili, S. Advancements in EV international standards: Charging, safety and grid integration with challenges and impacts. Int. J. Green Energy 2024, 21, 2672–2698. [Google Scholar] [CrossRef]
- Tirunagari, S.; Gu, M.; Meegahapola, L. Reaping the Benefits of Smart Electric Vehicle Charging and Vehicle-to-Grid Technologies: Regulatory, Policy and Technical Aspects. IEEE Access 2022, 10, 114657–114672. [Google Scholar] [CrossRef]
- Chamberlain, K.; Al-Majeed, S. Standardisation of UK Electric Vehicle Charging Protocol, Payment and Charge Point Connection. World Electr. Veh. J. 2021, 12, 63. [Google Scholar] [CrossRef]
- Das, R.; Wang, Y.; Busawon, K.; Putrus, G.; Neaimeh, M. Real-time multi-objective optimisation for electric vehicle charging management. J. Clean. Prod. 2021, 292, 126066. [Google Scholar] [CrossRef]
- Korolko, N.; Sahinoglu, Z. Robust Optimization of EV Charging Schedules in Unregulated Electricity Markets. IEEE Trans. Smart Grid 2017, 8, 149–157. [Google Scholar] [CrossRef]
- Amjad, M.; Ahmad, A.; Rehmani, M.H.; Umer, T. A review of EVs charging: From the perspective of energy optimization, optimization approaches, and charging techniques. Transp. Res. Part Transp. Environ. 2018, 62, 386–417. [Google Scholar] [CrossRef]
- Barman, P.; Dutta, L.; Bordoloi, S.; Kalita, A.; Buragohain, P.; Bharali, S.; Azzopardi, B. Renewable energy integration with electric vehicle technology: A review of the existing smart charging approaches. Renew. Sustain. Energy Rev. 2023, 183, 113518. [Google Scholar] [CrossRef]
- Bhatti, A.R.; Salam, Z.; Abdul, M.J.B.; Yee, K.P. A comprehensive overview of electric vehicle charging using renewable energy. Int. J. Power Electron. Drive Syst. 2016, 7, 114. [Google Scholar] [CrossRef]
- Xu, T.; Long, Y.; Hu, X.; Li, S.; Tan, X.; Zhang, Q. Energy Efficiency Evaluation Strategy of Charging Station Based on Combination Weighting Method. In Proceedings of the 2024 IEEE Transportation Electrification Conference and Expo, Asia-Pacific (ITEC Asia-Pacific), Xi’an, China, 10–13 October 2024; pp. 454–459. [Google Scholar] [CrossRef]
- Genovese, A.; Ortenzi, F.; Villante, C. On the energy efficiency of quick DC vehicle battery charging. World Electr. Veh. J. 2015, 7, 570–576. [Google Scholar] [CrossRef]
- Li, X.; Zhang, Q.; Chibane, H.; Cavallucci, D.; Tang, X.; Zuo, J.; Song, H. Data-Driven Temporal Charging Patterns of Electric Vehicles in China. Energy Technol. 2021, 9, 2100421. [Google Scholar] [CrossRef]
- Bae, S.; Kwasinski, A. Spatial and Temporal Model of Electric Vehicle Charging Demand. IEEE Trans. Smart Grid 2012, 3, 394–403. [Google Scholar] [CrossRef]
- Bitencourt, L.; Abud, T.P.; Dias, B.H.; Borba, B.S.; Maciel, R.S.; Quirós-Tortós, J. Optimal location of EV charging stations in a neighborhood considering a multi-objective approach. Electr. Power Syst. Res. 2021, 199, 107391. [Google Scholar] [CrossRef]
- Gong, D.; Tang, M.; Buchmeister, B.; Zhang, H. Solving Location Problem for Electric Vehicle Charging Stations—A Sharing Charging Model. IEEE Access 2019, 7, 138391–138402. [Google Scholar] [CrossRef]
- Martins, J.P.; Ferreira, J.C.; Monteiro, V.; Afonso, J.A.; Afonso, J.L. IoT and Blockchain Paradigms for EV Charging System. Energies 2019, 12, 2987. [Google Scholar] [CrossRef]
- Chamola, V.; Sancheti, A.; Chakravarty, S.; Kumar, N.; Guizani, M. An IoT and Edge Computing Based Framework for Charge Scheduling and EV Selection in V2G Systems. IEEE Trans. Veh. Technol. 2020, 69, 10569–10580. [Google Scholar] [CrossRef]
- Mejjaouli, S.; Alnourani, S. Electric vehicles charging infrastructure framework using internet of things. J. Clean. Prod. 2024, 480, 144056. [Google Scholar] [CrossRef]
- ElKashlan, M.; Elsayed, M.S.; Jurcut, A.D.; Azer, M. A Machine Learning-Based Intrusion Detection System for IoT Electric Vehicle Charging Stations (EVCSs). Electronics 2023, 12, 1044. [Google Scholar] [CrossRef]
- ElKashlan, M.; Aslan, H.; Said Elsayed, M.; Jurcut, A.D.; Azer, M.A. Intrusion Detection for Electric Vehicle Charging Systems (EVCS). Algorithms 2023, 16, 75. [Google Scholar] [CrossRef]
- Lee, J.; Park, G.L.; Han, Y.; Yoo, S. Big data analysis for an electric vehicle charging infrastructure using open data and software. In Proceedings of the Eighth International Conference on Future Energy Systems (e-Energy ’17), New York, NY, USA, 17–20 June 2017; pp. 252–253. [Google Scholar] [CrossRef]
- Li, B.; Kisacikoglu, M.C.; Liu, C.; Singh, N.; Erol-Kantarci, M. Big Data Analytics for Electric Vehicle Integration in Green Smart Cities. IEEE Commun. Mag. 2017, 55, 19–25. [Google Scholar] [CrossRef]
- Sun, Y.; Hu, X.; Liu, X.; He, X.; Wang, K. A Software-Defined Green Framework for Hybrid EV-Charging Networks. IEEE Commun. Mag. 2017, 55, 62–69. [Google Scholar] [CrossRef]
- Torkey, A.; Abdelgawad, H. Framework for planning of EV charging infrastructure: Where should cities start? Transp. Policy 2022, 128, 193–208. [Google Scholar] [CrossRef]
- Cao, Y.; Wang, N.; Kamel, G.; Kim, Y.J. An Electric Vehicle Charging Management Scheme Based on Publish/Subscribe Communication Framework. IEEE Syst. J. 2017, 11, 1822–1835. [Google Scholar] [CrossRef]
- Tummers, J.; Kassahun, A.; Tekinerdogan, B. Reference architecture design for farm management information systems: A multi-case study approach. Precis. Agric. 2021, 22, 22–50. [Google Scholar] [CrossRef]
- Tummers, J.; Tobi, H.; Catal, C.; Tekinerdogan, B. Designing a reference architecture for health information systems. BMC Med. Inform. Decis. Mak. 2021, 21, 210. [Google Scholar] [CrossRef] [PubMed]
- Rohling, A.J.; Neto, V.V.G.; Ferreira, M.G.V.; Dos Santos, W.A.; Nakagawa, E.Y. A reference architecture for satellite control systems. Innov. Syst. Softw. Eng. 2019, 15, 139–153. [Google Scholar] [CrossRef]
- Tao, F.; Sun, X.; Cheng, J.; Zhu, Y.; Liu, W.; Wang, Y.; Xu, H.; Hu, T.; Liu, X.; Liu, T.; et al. makeTwin: A reference architecture for digital twin software platform. Chin. J. Aeronaut. 2024, 37, 1–18. [Google Scholar] [CrossRef]
- Van Brussel, H.; Wyns, J.; Valckenaers, P.; Bongaerts, L.; Peeters, P. Reference architecture for holonic manufacturing systems: PROSA. Comput. Ind. 1998, 37, 255–274. [Google Scholar] [CrossRef]
- Lin, C.; Lu, S.; Fei, X.; Chebotko, A.; Pai, D.; Lai, Z.; Fotouhi, F.; Hua, J. A Reference Architecture for Scientific Workflow Management Systems and the VIEW SOA Solution. IEEE Trans. Serv. Comput. 2009, 2, 79–92. [Google Scholar] [CrossRef]
- McManus, J. A stakeholder perspective within software engineering projects. In Proceedings of the 2004 IEEE International Engineering Management Conference (IEEE Cat. No.04CH37574), Singapore, 18–21 October 2004; Volume 2, pp. 880–884. [Google Scholar] [CrossRef]
- Sharp, H.; Finkelstein, A.; Galal, G. Stakeholder identification in the requirements engineering process. In Proceedings of the Tenth International Workshop on Database and Expert Systems Applications (DEXA 99), Florence, Italy, 3 September 1999; pp. 387–391. [Google Scholar] [CrossRef]
- Kemerer, C.F. Software complexity and software maintenance: A survey of empirical research. Ann. Softw. Eng. 1995, 1, 1–22. [Google Scholar] [CrossRef]
- Mens, T. On the Complexity of Software Systems. Computer 2012, 45, 79–81. [Google Scholar] [CrossRef]
- Wieringa, R.J. Design Science Methodology for Information Systems and Software Engineering; Springer: Heidelberg, Germany; New York, NY, USA; Dordrecht, The Netherlands; London, UK, 2014. [Google Scholar] [CrossRef]
- Mohamed, A.A.S.; Meintz, A.; Zhu, L. System Design and Optimization of In-Route Wireless Charging Infrastructure for Shared Automated Electric Vehicles. IEEE Access 2019, 7, 79968–79979. [Google Scholar] [CrossRef]
- Xi, X.; Sioshansi, R.; Marano, V. Simulation–optimization model for location of a public electric vehicle charging infrastructure. Transp. Res. Part Transp. Environ. 2013, 22, 60–69. [Google Scholar] [CrossRef]
- Zhang, Y.; Wang, Y.; Li, F.; Wu, B.; Chiang, Y.Y.; Zhang, X. Efficient Deployment of Electric Vehicle Charging Infrastructure: Simultaneous Optimization of Charging Station Placement and Charging Pile Assignment. IEEE Trans. Intell. Transp. Syst. 2021, 22, 6654–6659. [Google Scholar] [CrossRef]
- Das, H.; Rahman, M.; Li, S.; Tan, C. Electric vehicles standards, charging infrastructure, and impact on grid integration: A technological review. Renew. Sustain. Energy Rev. 2020, 120, 109618. [Google Scholar] [CrossRef]
- Wu, Y.; Wang, Z.; Huangfu, Y.; Ravey, A.; Chrenko, D.; Gao, F. Hierarchical Operation of Electric Vehicle Charging Station in Smart Grid Integration Applications—An Overview. Int. J. Electr. Power Energy Syst. 2022, 139, 108005. [Google Scholar] [CrossRef]
- Tan, K.M.; Ramachandaramurthy, V.K.; Yong, J.Y. Integration of electric vehicles in smart grid: A review on vehicle to grid technologies and optimization techniques. Renew. Sustain. Energy Rev. 2016, 53, 720–732. [Google Scholar] [CrossRef]
- Mohamed, A.; Salehi, V.; Ma, T.; Mohammed, O. Real-Time Energy Management Algorithm for Plug-In Hybrid Electric Vehicle Charging Parks Involving Sustainable Energy. IEEE Trans. Sustain. Energy 2014, 5, 577–586. [Google Scholar] [CrossRef]
- Li, S.; Bao, K.; Fu, X.; Zheng, H. Energy Management and Control of Electric Vehicle Charging Stations. Electr. Power Components Syst. 2014, 42, 339–347. [Google Scholar] [CrossRef]
- Arif, S.M.; Lie, T.T.; Seet, B.C.; Ayyadi, S.; Jensen, K. Review of Electric Vehicle Technologies, Charging Methods, Standards and Optimization Techniques. Electronics 2021, 10, 1910. [Google Scholar] [CrossRef]
- Wang, Y.; Yao, E.; Pan, L. Electric vehicle drivers’ charging behavior analysis considering heterogeneity and satisfaction. J. Clean. Prod. 2021, 286, 124982. [Google Scholar] [CrossRef]
- Robinson, A.; Blythe, P.; Bell, M.; Hübner, Y.; Hill, G. Analysis of electric vehicle driver recharging demand profiles and subsequent impacts on the carbon content of electric vehicle trips. Energy Policy 2013, 61, 337–348. [Google Scholar] [CrossRef]
- Azadfar, E.; Sreeram, V.; Harries, D. The investigation of the major factors influencing plug-in electric vehicle driving patterns and charging behaviour. Renew. Sustain. Energy Rev. 2015, 42, 1065–1076. [Google Scholar] [CrossRef]
- Rimal, B.P.; Kong, C.; Poudel, B.; Wang, Y.; Shahi, P. Smart Electric Vehicle Charging in the Era of Internet of Vehicles, Emerging Trends, and Open Issues. Energies 2022, 15, 1908. [Google Scholar] [CrossRef]
- Mastoi, M.S.; Zhuang, S.; Munir, H.M.; Haris, M.; Hassan, M.; Usman, M.; Bukhari, S.S.H.; Ro, J.S. An in-depth analysis of electric vehicle charging station infrastructure, policy implications, and future trends. Energy Rep. 2022, 8, 11504–11529. [Google Scholar] [CrossRef]
- Kang, K.; Cohen, S.; Hess, J.; Novak, W.; Peterson, A. Feature-Oriented Domain Analysis (FODA) Feasibility Study; Technical Report CMU/SEI-90-TR-021; Software Engineering Institute: Pittsburgh, PA, USA, 1990. [Google Scholar]
- IEEE Std 1471-2000; IEEE Recommended Practice for Architectural Description for Software-Intensive Systems. IEEE: New York, NY, USA, 2000; pp. 1–30. [CrossRef]
- Clements, P.; Garlan, D.; Bass, L.; Stafford, J.; Nord, R.; Ivers, J.; Little, R. Documenting Software Architectures: Views and Beyond; Pearson Education: London, UK, 2002. [Google Scholar]
- Richards, M. Software Architecture Patterns; O’Reilly Media, Inc.: Sebastopol, CA, USA, 2015. [Google Scholar]
- Kumar, S. A Review on Client-Server based applications and research opportunity. Int. J. Recent Sci. Res. 2019, 10, 33857–33862. [Google Scholar]
- Ozkaya, M.; Akdur, D.; Toptani, E.C.; Kocak, B.; Kardas, G. Practitioners’ Perspectives towards Requirements Engineering: A Survey. Systems 2023, 11, 65. [Google Scholar] [CrossRef]
- Ozkaya, M. Do the informal & formal software modeling notations satisfy practitioners for software architecture modeling? Inf. Softw. Technol. 2018, 95, 15–33. [Google Scholar] [CrossRef]
- Ozkaya, M.; Akdur, D. What do practitioners expect from the meta-modeling tools? A survey. J. Comput. Lang. 2021, 63, 101030. [Google Scholar] [CrossRef]
- Blair, J.; Czaja, R.F.; Blair, E. Designing Surveys: A Guide to Decisions and Procedures, 3rd ed.; SAGE Publications, Inc.: London, UK, 2014. [Google Scholar] [CrossRef]
- Linåker, J.; Sulaman, S.; Maiani de Mello, R.; Höst, M. Guidelines for Conducting Surveys in Software Engineering; Department of Computer Science, Lund University: Lund, Sweden, 2015. [Google Scholar]
- Booch, G.; Rumbaugh, J.E.; Jacobson, I. The Unified Modeling Language User Guide-Covers UML, 2nd ed.; Addison Wesley Object Technology Series; Addison-Wesley: Menlo Park, CA, USA, 2005. [Google Scholar]
- Ozkaya, M.; Erata, F. A survey on the practical use of UML for different software architecture viewpoints. Inf. Softw. Technol. 2020, 121, 106275. [Google Scholar] [CrossRef]
- Ozkaya, M.; Erata, F. Understanding Practitioners’ Challenges on Software Modeling: A Survey. J. Comput. Lang. 2020, 58, 100963. [Google Scholar] [CrossRef]
- Wohlin, C.; Runeson, P.; Höst, M.; Ohlsson, M.C.; Regnell, B. Experimentation in Software Engineering; Springer: Berlin/Heidelberg, Germany, 2012. [Google Scholar] [CrossRef]
- Krisnawijaya, N.N.K.; Tekinerdogan, B.; Catal, C.; van der Tol, R. Reference architecture design for developing data management systems in smart farming. Ecol. Inform. 2024, 81, 102613. [Google Scholar] [CrossRef]
- van Geest, M.; Tekinerdogan, B.; Catal, C. Design of a reference architecture for developing smart warehouses in industry 4.0. Comput. Ind. 2021, 124, 103343. [Google Scholar] [CrossRef]
- Braun, G.A.; Estevez, E.; Fillottrani, P. A Reference Architecture for Ontology Engineering Web Environments. J. Comput. Sci. Technol. 2019, 19, e03. [Google Scholar] [CrossRef]
- Ozkaya, M.; Turunc, A. A Reference Architecture for Smart Car Parking Management Systems. Systems 2025, 13, 70. [Google Scholar] [CrossRef]













| Stakeholder | Goal |
|---|---|
| Driver | To use SCMS and perform driver tasks |
| Administrator | To maintain, track and monitor SCMS |
| Charging Station Manager | To use SCMS and manage charging stations |
| Energy Provider | To use SCMS and manage the use of electricity by EVs |
| Property Manager | To use SCMS and manage the use of the charging property |
| EV Manufacturer | To integrate the EV smart devices with SCMS |
| Developer | To design and implement SCMS |
| Data Analyst | To analyse the data maintained by SCMS |
| Data Source | To provide data about EVs and charging management |
| External System | To integrate with SCMS |
Disclaimer/Publisher’s Note: The statements, opinions and data contained in all publications are solely those of the individual author(s) and contributor(s) and not of MDPI and/or the editor(s). MDPI and/or the editor(s) disclaim responsibility for any injury to people or property resulting from any ideas, methods, instructions or products referred to in the content. |
© 2026 by the authors. Licensee MDPI, Basel, Switzerland. This article is an open access article distributed under the terms and conditions of the Creative Commons Attribution (CC BY) license.
Share and Cite
Ozkaya, M.; Turunc, A.; Togrul, Y.T. A Reference Architecture for Smart Charging Management Systems for Electric Vehicles. Designs 2026, 10, 4. https://doi.org/10.3390/designs10010004
Ozkaya M, Turunc A, Togrul YT. A Reference Architecture for Smart Charging Management Systems for Electric Vehicles. Designs. 2026; 10(1):4. https://doi.org/10.3390/designs10010004
Chicago/Turabian StyleOzkaya, Mert, Alper Turunc, and Yusuf Talha Togrul. 2026. "A Reference Architecture for Smart Charging Management Systems for Electric Vehicles" Designs 10, no. 1: 4. https://doi.org/10.3390/designs10010004
APA StyleOzkaya, M., Turunc, A., & Togrul, Y. T. (2026). A Reference Architecture for Smart Charging Management Systems for Electric Vehicles. Designs, 10(1), 4. https://doi.org/10.3390/designs10010004

