Methodologies for Data-Poor Fisheries Assessment in the Mediterranean Basin: Status, Challenges, and Future Directions
Abstract
1. Introduction
1.1. Socio-Economic and Ecological Importance of Mediterranean Fisheries
1.2. The “Data-Poor” Paradigm and Its Consequences
1.3. Objectives and Scope
2. The Data Landscape of Mediterranean Fisheries
2.1. Primary Data Sources and Their Characteristics
2.2. Gaps and Biases in Existing Data Systems
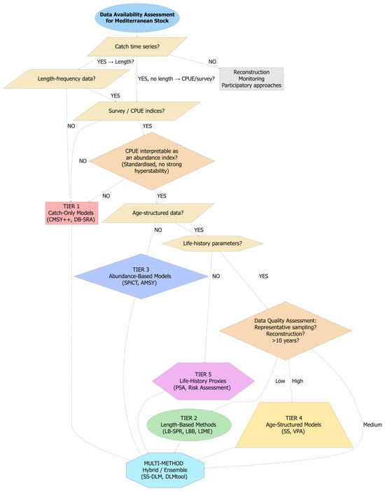
3. Review of Data-Poor Assessment Methods (DPAMs)
3.1. Overview of Core Quantitative DPAMs
| Method | Data Required | Key Models | Mediterranean Applications | Strengths | Limitations | References |
|---|---|---|---|---|---|---|
| Catch-only | Annual catch series | CMSY, BSM, DB-SRA, CMSY++, SSP | Hake (Merluccius merluccius), red mullet (Mullus barbatus), deep-water rose shrimp, Aegean sardine | Minimal data; scalable to 100+ stocks | Sensitive to priors (r, K); assumes equilibrium; biased by IUU | [17,18,24,25,30,46,47,48,74,81,88,89,90,91,92,93,94] |
| Length-based | Length-frequency + life-history (L∞, K, M/K, Lm) | LB-SPR, LBRPs, ELEFAN-GA | Red mullet (Adriatic/Aegean), annular sea bream, sparids, crustaceans | No age data needed; direct F/M estimate | Steady-state assumption; sensitive to L∞, M/K; gear selectivity bias | [22,82,83,95,96,97,98,99,100,101,102,103] |
| Abundance-based | CPUE or survey index (MEDITS, MEDIAS) | SPiCT, trend rules, state-space models, AMSY | Sardine/anchovy (Adriatic acoustics), demersal stocks (MEDITS) | Tracks trends; less prior-dependent | Hyperstability in SSF CPUE; effort creep; survey selectivity; <10% stocks | [15,51,75,84,85,86,87,104,105,106,107,108,109,110,111,112,113,114,115,116,117,118,119,120,121,122] |
| Risk Assessment | Life-history traits, gear exposure, qualitative risk criteria | PSA, UAIDR, SRA, Risk-based frameworks | Elasmobranchs, bycatch species, deep-water stocks | Low data needs; prioritizes management actions; good for multi-species | Qualitative/semi-quantitative; depends on expert judgment; hard to calibrate | [23,34,45,78,123,124,125] |
3.2. Length and Age-Based Assessment Methods
3.2.1. Theoretical and Methodological Foundations of Life-History-Based Assessments
3.2.2. Performance, Limitations, and Best Practices in the Mediterranean Context
3.3. Integrative and Qualitative Approaches
3.3.1. The Model of Intermediate Complexity for Ecosystem Assessments (MICE)
3.3.2. Multi-Criteria and Indicator-Based Frameworks
3.3.3. Expert Elicitation and the Delphi Method
3.3.4. The Integration of Fishers’ Knowledge (IFK)
3.3.5. Performance, Limitations, and Best Practices
3.4. Hybrid and Multi-Method Frameworks
4. Applications in the Mediterranean: Case Studies and Adoption
Stock-Level Data Inventory and Assessment Suitability
5. Challenges and Limitations
5.1. Methodological Challenges
5.1.1. Sensitivity to Priors and Life-History Parameters
5.1.2. Violation of Equilibrium and Steady-State Assumptions
5.1.3. Pervasive Issues with Data Quality and Biases
5.1.4. Challenges of Model Structure, Multi-Species Contexts, and Uncertainty Communication
5.2. Implementation Challenges
5.2.1. Technical, Institutional, and Socio-Political Barriers
5.2.2. Policy Integration and Fragmented Governance
6. A Roadmap for 2030
Author Contributions
Funding
Institutional Review Board Statement
Informed Consent Statement
Data Availability Statement
Conflicts of Interest
References
- Coll, M.; Piroddi, C.; Steenbeek, J.; Kaschner, K.; Ben Rais Lasram, F.; Aguzzi, J.; Ballesteros, E.; Bianchi, C.N.; Corbera, J.; Dailianis, T. The Biodiversity of the Mediterranean Sea: Estimates, Patterns, and Threats. PLoS ONE 2010, 5, e11842. [Google Scholar] [CrossRef]
- Lejeusne, C.; Chevaldonné, P.; Pergent-Martini, C.; Boudouresque, C.F.; Pérez, T. Climate Change Effects on a Miniature Ocean: The Highly Diverse, Highly Impacted Mediterranean Sea. Trends Ecol. Evol. 2010, 25, 250–260. [Google Scholar] [CrossRef] [PubMed]
- Bianchi, C.N.; Morri, C. Marine Biodiversity of the Mediterranean Sea: Situation, Problems and Prospects for Future Research. Mar. Pollut. Bull. 2000, 40, 367–376. [Google Scholar] [CrossRef]
- Giakoumi, S.; Sini, M.; Gerovasileiou, V.; Mazor, T.; Beher, J.; Possingham, H.P.; Abdulla, A.; Cinar, M.E.; Dendrinos, P.; Gucu, A.C. Ecoregion-Based Conservation Planning in the Mediterranean: Dealing with Large-Scale Heterogeneity. PLoS ONE 2013, 8, e76449. [Google Scholar] [CrossRef]
- Stergiou, K.I.; Tsikliras, A.C. Fishing down, Fishing through and Fishing up: Fundamental Process versus Technical Details. Mar. Ecol. Prog. Ser. 2011, 441, 295–301. [Google Scholar] [CrossRef]
- FAO. The State of Mediterranean and Black Sea Fisheries; General Fisheries Commission for the Mediterranean: Rome, Italy, 2020.
- Coll, M.; Libralato, S. Contributions of Food Web Modelling to the Ecosystem Approach to Marine Resource Management in the Mediterranean Sea. Fish Fish. 2012, 13, 60–88. [Google Scholar] [CrossRef]
- FAO. The State of Mediterranean and Black Sea Fisheries; General Fisheries Commission for the Mediterranean: Rome, Italy, 2022.
- Said, A.; MacMillan, D. ‘Re-Grabbing’Marine Resources: A Blue Degrowth Agenda for the Resurgence of Small-Scale Fisheries in Malta. Sustain. Sci. 2020, 15, 91–102. [Google Scholar] [CrossRef]
- Guyader, O.; Berthou, P.; Koutsikopoulos, C.; Alban, F.; Demaneche, S.; Gaspar, M.B.; Eschbaum, R.; Fahy, E.; Tully, O.; Reynal, L. Small Scale Fisheries in Europe: A Comparative Analysis Based on a Selection of Case Studies. Fish. Res. 2013, 140, 1–13. [Google Scholar] [CrossRef]
- Pascual-Fernández, J.J.; Pita, C.; Bavinck, M. Small-Scale Fisheries Take Centre-Stage in Europe (Once Again). In Small-Scale Fisheries in Europe: Status, Resilience and Governance; Springer: Berlin/Heidelberg, Germany, 2020; pp. 1–22. [Google Scholar]
- Béné, C.; Arthur, R.; Norbury, H.; Allison, E.H.; Beveridge, M.; Bush, S.; Campling, L.; Leschen, W.; Little, D.; Squires, D. Contribution of Fisheries and Aquaculture to Food Security and Poverty Reduction: Assessing the Current Evidence. World Dev. 2016, 79, 177–196. [Google Scholar] [CrossRef]
- Ramírez, F.; Coll, M.; Navarro, J.; Bustamante, J.; Green, A.J. Spatial Congruence between Multiple Stressors in the Mediterranean Sea May Reduce Its Resilience to Climate Impacts. Sci. Rep. 2018, 8, 14871. [Google Scholar] [CrossRef]
- Ben Rais Lasram, F.; Mouillot, D. Increasing Southern Invasion Enhances Congruence between Endemic and Exotic Mediterranean Fish Fauna. Biol. Invasions 2009, 11, 697–711. [Google Scholar] [CrossRef]
- GFCM. Report of the Working Group on Stock Assessment of Demersal Species (WGSAD); General Fisheries Commission for the Mediterranean: Rome, Italy, 2023. [Google Scholar]
- Maynou, F.; Recasens, L.; Lombarte, A. Fishing Tactics Dynamics of a Mediterranean Small-Scale Coastalfishery. Aquat. Living Resour. 2011, 24, 149–159. [Google Scholar] [CrossRef]
- Carruthers, T.R.; Hordyk, A.R.; Price, S. The Data-Limited Methods Toolkit (DLMtool): An R Package for Informing Management of Data-limited Populations. Methods Ecol. Evol. 2018, 9, 2388–2395. [Google Scholar] [CrossRef]
- Carruthers, T.R.; Punt, A.E.; Walters, C.J.; MacCall, A.; McAllister, M.K.; Dick, E.J.; Cope, J. Evaluating Methods for Setting Catch Limits in Data-Limited Fisheries. Fish. Res. 2014, 153, 48–68. [Google Scholar] [CrossRef]
- Methot, R.D., Jr.; Wetzel, C.R. Stock Synthesis: A Biological and Statistical Framework for Fish Stock Assessment and Fishery Management. Fish. Res. 2013, 142, 86–99. [Google Scholar] [CrossRef]
- Caddy, J.F.; Gulland, J.A. Historical Patterns of Fish Stocks. Mar. Policy 1983, 7, 267–278. [Google Scholar] [CrossRef]
- Costello, C.; Ovando, D.; Hilborn, R.; Gaines, S.D.; Deschenes, O.; Lester, S.E. Status and Solutions for the World’s Unassessed Fisheries. Science 2012, 338, 517–520. [Google Scholar] [CrossRef]
- Hordyk, A.; Ono, K.; Valencia, S.; Loneragan, N.; Prince, J. A Novel Length-Based Empirical Estimation Method of Spawning Potential Ratio (SPR), and Tests of Its Performance, for Small-Scale, Data-Poor Fisheries. ICES J. Mar. Sci. 2015, 72, 217–231. [Google Scholar] [CrossRef]
- Prince, J.; Hordyk, A. What to Do When You Have Almost Nothing: A Simple Quantitative Prescription for Managing Extremely Data-poor Fisheries. Fish Fish. 2019, 20, 224–238. [Google Scholar] [CrossRef]
- Pauly, D.; Zeller, D. Catch Reconstructions Reveal That Global Marine Fisheries Catches Are Higher than Reported and Declining. Nat. Commun. 2016, 7, 10244. [Google Scholar] [CrossRef] [PubMed]
- Colloca, F.; Cardinale, M.; Maynou, F.; Giannoulaki, M.; Scarcella, G.; Jenko, K.; Bellido, J.M.; Fiorentino, F. Rebuilding Mediterranean Fisheries: A New Paradigm for Ecological Sustainability. Fish Fish. 2013, 14, 89–109. [Google Scholar] [CrossRef]
- Farrugio, H.; Oliver, P.; Biagi, F. An Overview of the History, Knowledge, Recent and Future Research Trends in Mediterranean Fisheries. Sci. Mar. 1993, 57, 105–119. [Google Scholar]
- Sbrana, M.; Viva, C.; Belcari, P. Fishery of the Deep-Water Rose Shrimp Parapenaeus longirostris (Lucas, 1846) (Crustacea: Decapoda) in the Northern Tyrrhenian Sea (Western Mediterranean). Hydrobiologia 2006, 557, 135–144. [Google Scholar] [CrossRef]
- Bennett, N.J. Using Perceptions as Evidence to Improve Conservation and Environmental Management. Conserv. Biol. 2016, 30, 582–592. [Google Scholar] [CrossRef]
- Commission, E. Commission Delegated Regulation (EU) 2023/2842 of 6 September 2023 Establishing a Multiannual Union Programme for the Collection, Management and Use of Data in the Fisheries and Aquaculture Sectors and Repealing Delegated Regulation (EU) 2017/1004; Publications Office of the European Union: Luxembourg, 2023. [Google Scholar]
- Vasilakopoulos, P.; Maravelias, C.D.; Tserpes, G. The Alarming Decline of Mediterranean Fish Stocks. Curr. Biol. 2014, 24, 1643–1648. [Google Scholar] [CrossRef]
- Cardinale, M.; Osio, G.C.; Scarcella, G. Mediterranean Sea: A Failure of the European Fisheries Management System. Front. Mar. Sci. 2017, 4, 72. [Google Scholar] [CrossRef]
- Pauly, D. A Vision for Marine Fisheries in a Global Blue Economy. Mar. Policy 2018, 87, 371–374. [Google Scholar] [CrossRef]
- Gómez, S.; Lloret, J.; Demestre, M.; Riera, V. The Decline of the Artisanal Fisheries in Mediterranean Coastal Areas: The Case of Cap de Creus (Cape Creus). Coast. Manag. 2006, 34, 217–232. [Google Scholar] [CrossRef]
- Ferretti, F.; Osio, G.C.; Jenkins, C.J.; Rosenberg, A.A.; Lotze, H.K. Long-Term Change in a Meso-Predator Community in Response to Prolonged and Heterogeneous Human Impact. Sci. Rep. 2013, 3, 1057. [Google Scholar] [CrossRef]
- Punt, A.E.; Butterworth, D.S.; de Moor, C.L.; De Oliveira, J.A.A.; Haddon, M. Management Strategy Evaluation: Best Practices. Fish Fish. 2016, 17, 303–334. [Google Scholar] [CrossRef]
- Daskalov, G.M. Overfishing Drives a Trophic Cascade in the Black Sea. Mar. Ecol. Prog. Ser. 2002, 225, 53–63. [Google Scholar] [CrossRef]
- Maynou, F. Coviability Analysis of Western Mediterranean Fisheries under MSY Scenarios for 2020. ICES J. Mar. Sci. 2014, 71, 1563–1571. [Google Scholar] [CrossRef]
- Ludwig, D.; Hilborn, R.; Walters, C. Uncertainty, Resource Exploitation, and Conservation: Lessons from History. Science 1993, 260, 17–36. [Google Scholar] [CrossRef]
- Sumaila, U.R.; Ebrahim, N.; Schuhbauer, A.; Skerritt, D.; Li, Y.; Kim, H.S.; Mallory, T.G.; Lam, V.W.L.; Pauly, D. Updated Estimates and Analysis of Global Fisheries Subsidies. Mar. Policy 2019, 109, 103695. [Google Scholar] [CrossRef]
- Jentoft, S.; Chuenpagdee, R. Fisheries and Coastal Governance as a Wicked Problem. Mar. Policy 2009, 33, 553–560. [Google Scholar] [CrossRef]
- Wilson, D.C.; Raakjær, J.; Degnbol, P. Local Ecological Knowledge and Practical Fisheries Management in the Tropics: A Policy Brief. Mar. Policy 2006, 30, 794–801. [Google Scholar] [CrossRef]
- FAO. Code of Conduct for Responsible Fisheries; General Fisheries Commission for the Mediterranean: Rome, Italy, 1995.
- Garcia, S.M. The Precautionary Approach to Fisheries: Progress Review and Main Issue; Kluwer Law International: Alphen aan den Rijn, The Netherlands, 2000; ISBN 9041114726. [Google Scholar]
- Costello, C.; Gaines, S.D.; Lynham, J. Can Catch Shares Prevent Fisheries Collapse? Science 2008, 321, 1678–1681. [Google Scholar] [CrossRef]
- Cope, J.M.; Punt, A.E. Drawing the Lines: Resolving Fishery Management Units with Simple Fisheries Data. Can. J. Fish. Aquat. Sci. 2009, 66, 1256–1273. [Google Scholar] [CrossRef]
- Froese, R.; Winker, H.; Coro, G.; Demirel, N.; Tsikliras, A.C.; Dimarchopoulou, D.; Scarcella, G.; Quaas, M.; Matz-Lück, N. Status and Rebuilding of European Fisheries. Mar. Policy 2018, 93, 159–170. [Google Scholar] [CrossRef]
- Froese, R.; Demirel, N.; Coro, G.; Kleisner, K.M.; Winker, H. Estimating Fisheries Reference Points from Catch and Resilience. Fish Fish. 2017, 18, 506–526. [Google Scholar] [CrossRef]
- Ulman, A.; Zengin, M.; Demirel, N.; Pauly, D. The Lost Fish of Turkey: A Recent History of Disappeared Species and Commercial Fishery Extinctions for the Turkish Marmara and Black Seas. Front. Mar. Sci. 2020, 7, 650. [Google Scholar] [CrossRef]
- STECF. The 2022 Annual Economic Report on the EU Fishing Fleet (STECF 22-06); Prellezo, R., Sabatella, E., Virtanen, J., Guillen, J., Eds.; Publications Office of the European Union: Luxembourg, 2022. [Google Scholar]
- Micheli, F.; Levin, N.; Giakoumi, S.; Katsanevakis, S.; Abdulla, A.; Coll, M.; Fraschetti, S.; Kark, S.; Koutsoubas, D.; Mackelworth, P. Setting Priorities for Regional Conservation Planning in the Mediterranean Sea. PLoS ONE 2013, 8, e59038. [Google Scholar] [CrossRef]
- Stephenson, R.L.; Paul, S.; Pastoors, M.A.; Kraan, M.; Holm, P.; Wiber, M.; Mackinson, S.; Dankel, D.J.; Brooks, K.; Benson, A. Integrating Fishers’ Knowledge Research in Science and Management. ICES J. Mar. Sci. 2016, 73, 1459–1465. [Google Scholar] [CrossRef]
- Bunnefeld, N.; Hoshino, E.; Milner-Gulland, E.J. Management Strategy Evaluation: A Powerful Tool for Conservation? Trends Ecol. Evol. 2011, 26, 441–447. [Google Scholar] [CrossRef] [PubMed]
- Spedicato, M.T.; Massutí, E.; Mérigot, B.; Tserpes, G.; Jadaud, A.; Relini, G. The MEDITS Trawl Survey Specifications in an Ecosystem Approach to Fishery Management. Sci. Mar. 2019, 83, 9–20. [Google Scholar] [CrossRef]
- Fiorentini, L.; Dremière, P.; Leonori, I.; Sala, A.; Palumbo, V. Efficiency of the Bottom Trawl Used for the Mediterranean International Trawl Survey (MEDITS). Aquat. Living Resour. 1999, 12, 187–205. [Google Scholar] [CrossRef]
- Pauly, D.; Ulman, A.; Piroddi, C.; Bultel, E.; Coll, M. ‘Reported’ versus ‘Likely’ Fisheries Catches of Four Mediterranean Countries. Sci. Mar. 2014, 78, 11–17. [Google Scholar] [CrossRef]
- Tsagarakis, K.; Palialexis, A.; Vassilopoulou, V. Mediterranean Fishery Discards: Review of the Existing Knowledge. ICES J. Mar. Sci. 2014, 71, 1219–1234. [Google Scholar] [CrossRef]
- Damalas, D. Mission Impossible: Discard Management Plans for the EU Mediterranean Fisheries under the Reformed Common Fisheries Policy. Fish. Res. 2015, 165, 96–99. [Google Scholar] [CrossRef]
- Natale, F.; Gibin, M.; Alessandrini, A.; Vespe, M.; Paulrud, A. Mapping Fishing Effort through AIS Data. PLoS ONE 2015, 10, e0130746. [Google Scholar] [CrossRef]
- Russo, T.; D’Andrea, L.; Parisi, A.; Martinelli, M.; Belardinelli, A.; Boccoli, F.; Cignini, I.; Tordoni, M.; Cataudella, S. Assessing the Fishing Footprint Using Data Integrated from Different Tracking Devices: Issues and Opportunities. Ecol. Indic. 2016, 69, 818–827. [Google Scholar] [CrossRef]
- Marsaglia, L.; Parisi, A.; Libralato, S.; Miller, N.A.; Davis, P.; Paolo, F.S.; Fiorentino, F.; Garofalo, G.; Costantini, M.; Russo, T. Shedding Light on Trawl Fishing Activity in the Mediterranean Sea with Remote Sensing Data. ICES J. Mar. Sci. 2024, 82, fsae153. [Google Scholar] [CrossRef]
- Ribera-Altimir, J.; Llorach-Tó, G.; Sala-Coromina, J.; Company, J.B.; Galimany, E. Fisheries Data Management Systems in the NW Mediterranean: From Data Collection to Web Visualization. Database 2023, 2023, baad067. [Google Scholar] [CrossRef]
- Geraci, M.L.; Falsone, F.; Gancitano, V.; Scannella, D.; Fiorentino, F.; Vitale, S. Assessing Cephalopods Fisheries in the Strait of Sicily by Using Poor Data Modeling. Front. Mar. Sci. 2021, 8, 584657. [Google Scholar] [CrossRef]
- Grati, F.; Azzurro, E.; Scanu, M.; Tassetti, A.N.; Bolognini, L.; Guicciardi, S.; Vitale, S.; Scannella, D.; Carbonara, P.; Dragičević, B. Mapping Small-scale Fisheries through a Coordinated Participatory Strategy. Fish Fish. 2022, 23, 773–785. [Google Scholar] [CrossRef]
- Malvarosa, L.; Basilone, G.; Carbonara, P.; Carpentieri, P.; Cozzolino, M.; Follesa, M.C.; Gambino, M.; Gancitano, V.; Parreno Duque, D.; Pesci, P.; et al. Data Availability and Participatory Approach: The Right Mix for Enhancing Mediterranean Fisheries’ Sustainability. Front. Mar. Sci. 2023, 10, 1155762. [Google Scholar] [CrossRef]
- Michailidis, N.; Katsanevakis, S.; Chartosia, N. Recreational Fisheries Can Be of the Same Magnitude as Commercial Fisheries: The Case of Cyprus. Fish. Res. 2020, 231, 105711. [Google Scholar] [CrossRef]
- Azzurro, E.; Broglio, E.; Maynou, F.; Bariche, M. Citizen Science Detects the Undetected: The Case of Abudefduf Saxatilis from the Mediterranean Sea. Manag. Biol. Invasions 2013, 4, 167–170. [Google Scholar] [CrossRef]
- Castello, L.; Carvalho, F.; Ateba, N.O.O.; Busanga, A.K.; Ickowitz, A.; Frimpong, E. An Approach to Assess Data-Less Small-Scale Fisheries: Examples from Congo Rivers. Rev. Fish Biol. Fish. 2023, 33, 593–610. [Google Scholar] [CrossRef]
- Armelloni, E.N.; Scanu, M.; Masnadi, F.; Coro, G.; Angelini, S.; Scarcella, G. Data Poor Approach for the Assessment of the Main Target Species of Rapido Trawl Fishery in Adriatic Sea. Front. Mar. Sci. 2021, 8, 552076. [Google Scholar] [CrossRef]
- EASME European Commission. Study on the Development and Implementation of DRuMFISH. CINEA. 2018. Available online: https://cinea.ec.europa.eu/system/files/2021-03/StudyDRuMFISH.pdf (accessed on 16 October 2025).
- Tsikliras, A.C.; Dimarchopoulou, D.; Pardalou, A. Artificial Upward Trends in Greek Marine Landings: A Case of Presentist Bias in European Fisheries. Mar. Policy 2020, 117, 103886. [Google Scholar] [CrossRef]
- Tsikliras, A.C.; Dinouli, A.; Tsiros, V.-Z.; Tsalkou, E. The Mediterranean and Black Sea Fisheries at Risk from Overexploitation. PLoS ONE 2015, 10, e0121188. [Google Scholar] [CrossRef]
- Tsagarakis, K.; Carbonell, A.; Brčić, J.; Bellido, J.M.; Carbonara, P.; Casciaro, L.; Edridge, A.; García, T.; González, M.; Krstulović Šifner, S.; et al. Old Info for a New Fisheries Policy: Discard Ratios and Lengths at Discarding in EU Mediterranean Bottom Trawl Fisheries. Front. Mar. Sci. 2017, 4, 99. [Google Scholar] [CrossRef]
- Hogg, K.; Buzzi, A.; Claudet, J.; Compain, N.; Damalas, D.; Di Lorenzo, M.; Galli, S.; Giakoumi, S.; Salinas-Akhmadeeva, I.; Sgardeli, V.; et al. Mapping of MPAs and Their Associated Fishing Activities in the Mediterranean and Black Seas Final Report, (MAPAFISH–MED); Publications Office of the European Union: Luxembourg, 2024. [Google Scholar] [CrossRef]
- Martell, S.; Froese, R. A Simple Method for Estimating MSY from Catch and Resilience. Fish Fish. 2013, 14, 504–514. [Google Scholar] [CrossRef]
- Pedersen, M.W.; Berg, C.W. A Stochastic Surplus Production Model in Continuous Time. Fish Fish. 2017, 18, 226–243. [Google Scholar] [CrossRef]
- Dowling, N.; Wilson, J.; Rudd, M.; Babcock, E.; Caillaux, M.; Cope, J.; Dougherty, D.; Fujita, R.; Gedamke, T.; Gleason, M.; et al. FishPath: A Decision Support System for Assessing and Managing Data- and Capacity-Limited Fisheries. In Assessing and Managing Data-Limited Fish Stocks; Quinn, T., II, Armstrong, J., Baker, M., Heifetz, J., Witherell, D., Eds.; Alaska Sea Grant, University of Alaska Fairbansk: Fairbanks, AK, USA, 2016. [Google Scholar]
- FRDC. Stock Assessment Toolbox. Available online: https://Toolbox.Frdc.Com.Au/ (accessed on 9 December 2025).
- Hobday, A.J.; Smith, A.D.M.; Stobutzki, I.C.; Bulman, C.; Daley, R.; Dambacher, J.M.; Deng, R.A.; Dowdney, J.; Fuller, M.; Furlani, D. Ecological Risk Assessment for the Effects of Fishing. Fish. Res. 2011, 108, 372–384. [Google Scholar] [CrossRef]
- Halliday, R.G.; Fanning, L.P.; Mohn, R.K. Use of the Traffic Light Method in Fishery Management Planning; Canadian Science Advisory Secretariat Ottawa: Ottawa, ON, Canada, 2001. [Google Scholar]
- Johannes, R.E. The Case for Data-Less Marine Resource Management: Examples from Tropical Nearshore Finfisheries. Trends Ecol. Evol. 1998, 13, 243–246. [Google Scholar] [CrossRef]
- Free, C.M.; Jensen, O.P.; Anderson, S.C.; Gutierrez, N.L.; Kleisner, K.M.; Longo, C.; Minto, C.; Osio, G.C.; Walsh, J.C. Blood from a Stone: Performance of Catch-Only Methods in Estimating Stock Biomass Status. Fish. Res. 2020, 223, 105452. [Google Scholar] [CrossRef]
- Colloca, F. Life Cycle of the Deep-Water Pandalid Shrimp Plesionika edwardsii (Decapoda, Caridea) in the Central Mediterranean Sea. J. Crustac. Biol. 2002, 22, 775–783. [Google Scholar] [CrossRef]
- Tsikliras, A.C.; Stergiou, K.I. Size at Maturity of Mediterranean Marine Fishes. Rev. Fish Biol. Fish. 2014, 24, 219–268. [Google Scholar] [CrossRef]
- Erisman, B.E.; Allen, L.G.; Claisse, J.T.; Pondella, D.J.; Miller, E.F.; Murray, J.H. The Illusion of Plenty: Hyperstability Masks Collapses in Two Recreational Fisheries That Target Fish Spawning Aggregations. Can. J. Fish. Aquat. Sci. 2011, 68, 1705–1716. [Google Scholar] [CrossRef]
- Marchal, P.; Andersen, B.; Caillart, B.; Eigaard, O.; Guyader, O.; Hovgaard, H.; Iriondo, A.; Le Fur, F.; Sacchi, J.; Santurtún, M. Impact of Technological Creep on Fishing Effort and Fishing Mortality, for a Selection of European Fleets. ICES J. Mar. Sci. 2007, 64, 192–209. [Google Scholar] [CrossRef]
- Ricker, W.E. Computation and Interpretation of Biological Statistics of Fish Populations. Bull. Fish. Res. Bd. Can. 1975, 191, 154–155. [Google Scholar]
- Jardim, E.; Azevedo, M.; Brites, N.M. Harvest Control Rules for Data Limited Stocks Using Length-Based Reference Points and Survey Biomass Indices. Fish. Res. 2015, 171, 12–19. [Google Scholar] [CrossRef]
- Pauly, D.; David, N. ELEFAN I, a BASIC Program for the Objective Extraction of Growth Parameters from Length-Frequency Data. Meeresforschung 1981, 28, 205–211. [Google Scholar]
- Piroddi, C.; Gristina, M.; Zylich, K.; Greer, K.; Ulman, A.; Zeller, D.; Pauly, D. Reconstruction of Italy’s Marine Fisheries Removals and Fishing Capacity, 1950–2010. Fish. Res. 2015, 172, 137–147. [Google Scholar] [CrossRef]
- Dimarchopoulou, D.; Dogrammatzi, A.; Karachle, P.K.; Tsikliras, A.C. Spatial Fishing Restrictions Benefit Demersal Stocks in the Northeastern Mediterranean Sea. Sci. Rep. 2018, 8, 5967. [Google Scholar] [CrossRef]
- Folke, C.; Carpenter, S.; Walker, B.; Scheffer, M.; Elmqvist, T.; Gunderson, L.; Holling, C.S. Regime Shifts, Resilience, and Biodiversity in Ecosystem Management. Annu. Rev. Ecol. Evol. Syst. 2004, 35, 557–581. [Google Scholar] [CrossRef]
- Fox, W.W., Jr. An Exponential Surplus-Yield Model for Optimizing Exploited Fish Populations. Trans. Am. Fish. Soc. 1970, 99, 80–88. [Google Scholar] [CrossRef]
- Schaefer, M.B. Some Aspects of the Dynamics of Populations Important to the Management of the Commercial Marine Fisheries. Bull. Math. Biol. 1991, 53, 253–279. [Google Scholar] [CrossRef]
- Dick, E.J.; MacCall, A.D. Depletion-Based Stock Reduction Analysis: A Catch-Based Method for Determining Sustainable Yields for Data-Poor Fish Stocks. Fish. Res. 2011, 110, 331–341. [Google Scholar] [CrossRef]
- Prince, J.; Hordyk, A.; Valencia, S.R.; Loneragan, N.; Sainsbury, K. Revisiting the Concept of Beverton–Holt Life-History Invariants with the Aim of Informing Data-Poor Fisheries Assessment. ICES J. Mar. Sci. 2015, 72, 194–203. [Google Scholar] [CrossRef]
- Ricci, P.; Sion, L.; Capezzuto, F.; Cipriano, G.; D’onghia, G.; Libralato, S.; Maiorano, P.; Tursi, A.; Carlucci, R. Modelling the Trophic Roles of the Demersal Chondrichthyes in the Northern Ionian Sea (Central Mediterranean Sea). Ecol. Modell. 2021, 444, 109468. [Google Scholar] [CrossRef]
- Kapiris, K.; Thessalou-Legaki, M.; Moraitou-Apostolopoulou, M.; Petrakis, G.; Papaconstantinou, C. Population Characteristics and Feeding Parameters of Aristaeomorpha Foliacea and Aristeus antennatus (Decapoda: Aristeidae) from the Ionian Sea (Eastern Mediterannean). Crustac. Issues 2000, 12, 177–192. [Google Scholar]
- Beverton, R.; Holt, S. On the Dynamics of Exploited Fish Populations; Springer Science & Business Media: Berlin/Heidelberg, Germany, 2012; Volume 11, ISBN 9401121060. [Google Scholar]
- Carbonara, P.; Follesa, M.C. Handbook on Fish Age Determination: A Mediterranean Experience; General Fisheries Commission for the Mediterranean: Rome, Italy, 2019; p. I–179. [Google Scholar]
- Froese, R. Keep It Simple: Three Indicators to Deal with Overfishing: Ghoti Papers Ghoti Aims to Serve as a Forum for Stimulating and Pertinent Ideas. Ghoti Publishes Succinct Commentary and Opinion That Addresses Important Areas in Fish and Fisheries Science. Ghoti. Fish Fish. 2004, 5, 86–91. [Google Scholar] [CrossRef]
- Geromont, H.F.; Butterworth, D.S. Complex Assessments or Simple Management Procedures for Efficient Fisheries Management: A Comparative Study. ICES J. Mar. Sci. 2015, 72, 262–274. [Google Scholar] [CrossRef]
- Hordyk, A.; Ono, K.; Sainsbury, K.; Loneragan, N.; Prince, J. Some Explorations of the Life History Ratios to Describe Length Composition, Spawning-per-Recruit, and the Spawning Potential Ratio. ICES J. Mar. Sci. 2015, 72, 204–216. [Google Scholar] [CrossRef]
- Mildenberger, T.; Taylor, M.H.; Wolff, A.M. TropFishR: An R Package for Fisheries Analysis with Length-Frequency Data. Methods Ecol. Evol. 2017, 8, 1520–1527. [Google Scholar] [CrossRef]
- Gulland, J.A. Fish Stock Assessment: A Manual of Basic Methods; Wiley–Blackwell: Hoboken, NJ, USA, 1983; Volume 1, ISBN 0471900273. [Google Scholar]
- Checkley, D.M., Jr.; Asch, R.G.; Rykaczewski, R.R. Climate, Anchovy, and Sardine. Ann. Rev. Mar. Sci. 2017, 9, 469–493. [Google Scholar] [CrossRef] [PubMed]
- Tsikliras, A.C.; Touloumis, K.; Pardalou, A.; Adamidou, A.; Keramidas, I.; Orfanidis, G.A.; Dimarchopoulou, D.; Koutrakis, M. Status and Exploitation of 74 Un-Assessed Demersal Fish and Invertebrate Stocks in the Aegean Sea (Greece) Using Abundance and Resilience. Front. Mar. Sci. 2021, 7, 578601. [Google Scholar] [CrossRef]
- Harley, S.J.; Myers, R.A.; Dunn, A. Is Catch-per-Unit-Effort Proportional to Abundance? Can. J. Fish. Aquat. Sci. 2001, 58, 1760–1772. [Google Scholar] [CrossRef]
- Plagányi, É.E.; Punt, A.E.; Hillary, R.; Morello, E.B.; Thébaud, O.; Hutton, T.; Pillans, R.D.; Thorson, J.T.; Fulton, E.A.; Smith, A.D.M. Multispecies Fisheries Management and Conservation: Tactical Applications Using Models of Intermediate Complexity. Fish Fish. 2014, 15, 1–22. [Google Scholar] [CrossRef]
- Sparre, P. Introduction to Tropical Fish Stock Assessment. Part 1: Manual. FAO Fish. Tech. Pap. 1993, 306, 192–218. [Google Scholar]
- Bertrand, J.A.; de Sola, L.G.; Papaconstantinou, C.; Relini, G.; Souplet, A. The General Specifications of the MEDITS Surveys. Sci. Mar. 2002, 66, 9–17. [Google Scholar] [CrossRef]
- Caddy, J.F.; Mahon, R. Reference Points for Fisheries Management; FAO Fisheries Technical Paper. No. 347; FAO Fisheries Department: Rome, Italy, 1995; 83p, ISBN 9251037337. [Google Scholar]
- Meyer, R.; Millar, R.B. Bayesian State-Space Modeling of Age-Structured Data: Fitting a Model Is Just the Beginning. Can. J. Fish. Aquat. Sci. 2000, 57, 43–50. [Google Scholar]
- Benway, H.M.; Lorenzoni, L.; White, A.E.; Fiedler, B.; Levine, N.M.; Nicholson, D.P.; DeGrandpre, M.D.; Sosik, H.M.; Church, M.J.; O’brien, T.D. Ocean Time Series Observations of Changing Marine Ecosystems: An Era of Integration, Synthesis, and Societal Applications. Front. Mar. Sci. 2019, 6, 393. [Google Scholar] [CrossRef]
- Arreguín-Sánchez, F. Catchability: A Key Parameter for Fish Stock Assessment. Rev. fish Biol. Fish. 1996, 6, 221–242. [Google Scholar] [CrossRef]
- Branch, T.A.; Jensen, O.P.; Ricard, D.; Ye, Y.; Hilborn, R.A.Y. Contrasting Global Trends in Marine Fishery Status Obtained from Catches and from Stock Assessments. Conserv. Biol. 2011, 25, 777–786. [Google Scholar] [CrossRef]
- Cope, J.M.; Dowling, N.A.; Hesp, S.A.; Omori, K.L.; Bessell-Browne, P.; Castello, L.; Chick, R.; Dougherty, D.; Holmes, S.J.; McGarvey, R. The Stock Assessment Theory of Relativity: Deconstructing the Term “Data-Limited” Fisheries into Components and Guiding Principles to Support the Science of Fisheries Management. Rev. Fish Biol. Fish. 2023, 33, 241–263. [Google Scholar] [CrossRef]
- Kaplan, I.C.; Gaichas, S.K.; Stawitz, C.C.; Lynch, P.D.; Marshall, K.N.; Deroba, J.J.; Masi, M.; Brodziak, J.K.T.; Aydin, K.Y.; Holsman, K. Management Strategy Evaluation: Allowing the Light on the Hill to Illuminate More than One Species. Front. Mar. Sci. 2021, 8, 624355. [Google Scholar] [CrossRef]
- Venables, W.N.; Dichmont, C.M. GLMs, GAMs and GLMMs: An Overview of Theory for Applications in Fisheries Research. Fish. Res. 2004, 70, 319–337. [Google Scholar] [CrossRef]
- Campbell, R.A. CPUE Standardisation and the Construction of Indices of Stock Abundance in a Spatially Varying Fishery Using General Linear Models. Fish. Res. 2004, 70, 209–227. [Google Scholar] [CrossRef]
- Hilborn, R.; Walters, C.J. Quantitative Fisheries Stock Assessment: Choice, Dynamics and Uncertainty; Springer Science & Business Media: Berlin/Heidelberg, Germany, 2013; ISBN 1461535980. [Google Scholar]
- Maunder, M.N.; Punt, A.E. Standardizing Catch and Effort Data: A Review of Recent Approaches. Fish. Res. 2004, 70, 141–159. [Google Scholar] [CrossRef]
- Punt, A.E.; Huang, T.; Maunder, M.N. Review of Integrated Size-Structured Models for Stock Assessment of Hard-to-Age Crustacean and Mollusc Species. ICES J. Mar. Sci. 2013, 70, 16–33. [Google Scholar] [CrossRef]
- Astles, K.L.; Cormier, R. Implementing Sustainably Managed Fisheries Using Ecological Risk Assessment and Bowtie Analysis. Sustainability 2018, 10, 3659. [Google Scholar] [CrossRef]
- Stobutzki, I.C.; Miller, M.J.; Heales, D.S.; Brewer, D.T. Sustainability of Elasmobranchs Caught as Bycatch in a Tropical Prawn (Shrimp) Trawl Fishery. Fish. Bull. 2002, 100, 800–822. [Google Scholar]
- Patrick, W.S.; Spencer, P.; Link, J.; Cope, J.; Field, J.; Kobayashi, D.; Lawson, P.; Gedamke, T.; Cortés, E.; Ormseth, O. Using Productivity and Susceptibility Indices to Assess the Vulnerability of United States Fish Stocks to Overfishing. Fish. Bull. 2010, 108, 305–322. [Google Scholar]
- Beverton, R.J.H. Patterns of Reproductive Strategy Parameters in Some Marine Teleost Fishes. J. Fish Biol. 1992, 41, 137–160. [Google Scholar] [CrossRef]
- Jensen, A.L. Beverton and Holt Life History Invariants Result from Optimal Trade-off of Reproduction and Survival. Can. J. Fish. Aquat. Sci. 1996, 53, 820–822. [Google Scholar] [CrossRef]
- Massutí, E.; Reñones, O. Demersal Resource Assemblages in the Trawl Fishing Grounds off the Balearic Islands (Western Mediterranean). Sci. Mar. 2005, 69, 167–181. [Google Scholar] [CrossRef]
- Gunderson, D.R.; Dygert, P.H. Reproductive Effort as a Predictor of Natural Mortality Rate. ICES J. Mar. Sci. 1988, 44, 200–209. [Google Scholar] [CrossRef]
- Pauly, D. On the Interrelationships between Natural Mortality, Growth Parameters, and Mean Environmental Temperature in 175 Fish Stocks. ICES J. Mar. Sci. 1980, 39, 175–192. [Google Scholar] [CrossRef]
- Hoenig, J.M. Empirical Use of Longevity Data to Estimate Mortality Rates. Fish. Bull. 1983, 82, 898–903. [Google Scholar]
- Brooks, E.N.; Powers, J.E.; Cortés, E. Analytical Reference Points for Age-Structured Models: Application to Data-Poor Fisheries. ICES J. Mar. Sci. 2010, 67, 165–175. [Google Scholar] [CrossRef]
- Gabriel, W.L.; Sissenwine, M.P.; Overholtz, W.J. Analysis of Spawning Stock Biomass per Recruit: An Example for Georges Bank Haddock. N. Am. J. Fish. Manag. 1989, 9, 383–391. [Google Scholar] [CrossRef]
- O’Farrell, M.R.; Botsford, L.W. The Fisheries Management Implications of Maternal-Age-Dependent Larval Survival. Can. J. Fish. Aquat. Sci. 2006, 63, 2249–2258. [Google Scholar] [CrossRef]
- Rudd, M.B.; Thorson, J.T. Accounting for Variable Recruitment and Fishing Mortality in Length-Based Stock Assessments for Data-Limited Fisheries. Can. J. Fish. Aquat. Sci. 2018, 75, 1019–1035. [Google Scholar] [CrossRef]
- Chong, L.; Mildenberger, T.K.; Rudd, M.B.; Taylor, M.H.; Cope, J.M.; Branch, T.A.; Wolff, M.; Stäbler, M. Performance Evaluation of Data-Limited, Length-Based Stock Assessment Methods. ICES J. Mar. Sci. 2020, 77, 97–108. [Google Scholar] [CrossRef]
- Pons, M.; Kell, L.; Rudd, M.B.; Cope, J.M.; Lucena Frédou, F. Performance of Length-Based Data-Limited Methods in a Multifleet Context: Application to Small Tunas, Mackerels, and Bonitos in the Atlantic Ocean. ICES J. Mar. Sci. 2019, 76, 960–973. [Google Scholar] [CrossRef]
- Tsikliras, A.C.; Antonopoulou, E.; Stergiou, K.I. Spawning Period of Mediterranean Marine Fishes. Rev. Fish Biol. Fish. 2010, 20, 499–538. [Google Scholar] [CrossRef]
- Tsikliras, A.C. Climate-Related Geographic Shift and Sudden Population Increase of a Small Pelagic Fish (Sardinella Aurita) in the Eastern Mediterranean Sea. Mar. Biol. Res. 2008, 4, 477–481. [Google Scholar] [CrossRef]
- Fischer, S.H.; De Oliveira, J.A.A.; Mumford, J.D.; Kell, L.T. Exploring a Relative Harvest Rate Strategy for Moderately Data-Limited Fisheries Management. ICES J. Mar. Sci. 2022, 79, 1730–1741. [Google Scholar] [CrossRef]
- Correa, G.M.; Monnahan, C.C.; Sullivan, J.Y.; Thorson, J.T.; Punt, A.E. Modelling Time-Varying Growth in State-Space Stock Assessments. ICES J. Mar. Sci. 2023, 80, 2036–2049. [Google Scholar] [CrossRef]
- STECF. European Commission, Joint Research Centre, Scientific, Technical and Economic Committee for Fisheries—Stock Assessments in the Western Mediterranean Sea (STECF 25-09); Publications Office of the European Union: Luxembourg, 2025. [Google Scholar]
- Hsu, C.-C.; Sandford, B.A. The Delphi Technique: Making Sense of Consensus. Pract. Assess. Res. Eval. 2007, 12. [Google Scholar] [CrossRef]
- Martin, T.G.; Burgman, M.A.; Fidler, F.; Kuhnert, P.M.; Low-Choy, S.; McBride, M.; Mengersen, K. Eliciting Expert Knowledge in Conservation Science. Conserv. Biol. 2012, 26, 29–38. [Google Scholar] [CrossRef]
- Silvano, R.A.M.; Valbo-Jørgensen, J. Beyond Fishermen’s Tales: Contributions of Fishers’ Local Ecological Knowledge to Fish Ecology and Fisheries Management. Environ. Dev. Sustain. 2008, 10, 657–675. [Google Scholar] [CrossRef]
- Sáenz–Arroyo, A.; Roberts, C.M.; Torre, J.; Cariño-Olvera, M. Using Fishers’ Anecdotes, Naturalists’ Observations and Grey Literature to Reassess Marine Species at Risk: The Case of the Gulf Grouper in the Gulf of California, Mexico. Fish Fish. 2005, 6, 121–133. [Google Scholar] [CrossRef]
- Azzurro, E.; Moschella, P.; Maynou, F. Tracking Signals of Change in Mediterranean Fish Diversity Based on Local Ecological Knowledge. PLoS ONE 2011, 6, e24885. [Google Scholar] [CrossRef]
- Sbragaglia, V.; Correia, R.A.; Coco, S.; Arlinghaus, R. Data Mining on YouTube Reveals Fisher Group-Specific Harvesting Patterns and Social Engagement in Recreational Anglers and Spearfishers. ICES J. Mar. Sci. 2020, 77, 2234–2244. [Google Scholar] [CrossRef]
- Hind, E.J. A Review of the Past, the Present, and the Future of Fishers’ Knowledge Research: A Challenge to Established Fisheries Science. ICES J. Mar. Sci. 2015, 72, 341–358. [Google Scholar] [CrossRef]
- Dickey-Collas, M.; Engelhard, G.H.; Rindorf, A.; Raab, K.; Smout, S.; Aarts, G.; van Deurs, M.; Brunel, T.; Hoff, A.; Lauerburg, R.A.M. Ecosystem-Based Management Objectives for the North Sea: Riding the Forage Fish Rollercoaster. ICES J. Mar. Sci. 2014, 71, 128–142. [Google Scholar] [CrossRef]
- Dankel, D.J.; Aps, R.; Padda, G.; Röckmann, C.; van der Sluijs, J.P.; Wilson, D.C.; Degnbol, P. Advice under Uncertainty in the Marine System. ICES J. Mar. Sci. 2012, 69, 3–7. [Google Scholar] [CrossRef]
- Norström, A.V.; Cvitanovic, C.; Löf, M.F.; West, S.; Wyborn, C.; Balvanera, P.; Bednarek, A.T.; Bennett, E.M.; Biggs, R.; de Bremond, A. Principles for Knowledge Co-Production in Sustainability Research. Nat. Sustain. 2020, 3, 182–190. [Google Scholar] [CrossRef]
- Garcia, M.S. The Precautionary Approach to Fisheries and Its Implications for Fishery Research, Technology and Management: An Updated Review; FAO: Rome, Italy, 1996. [Google Scholar]
- Bouch, P.; Minto, C.; Reid, D.G. Comparative Performance of Data-Poor CMSY and Data-Moderate SPiCT Stock Assessment Methods When Applied to Data-Rich, Real-World Stocks. ICES J. Mar. Sci. 2021, 78, 264–276. [Google Scholar] [CrossRef]
- Cope, J.M. The Stock Synthesis Data-Limited Tool (SS-DL Tool). Available online: https://github.com/shcaba/SS-DL-tool#the-stock-synthesis-data-limited-tool-ss-dl-tool (accessed on 7 December 2025).
- Rudd, M.B.; Cope, J.M.; Wetzel, C.R.; Hastie, J. Catch and Length Models in the Stock Synthesis Framework: Expanded Application to Data-Moderate Stocks. Front. Mar. Sci. 2021, 8, 663554. [Google Scholar] [CrossRef]
- Carruthers, T.R.; Kell, L.T.; Butterworth, D.D.S.; Maunder, M.N.; Geromont, H.F.; Walters, C.; McAllister, M.K.; Hillary, R.; Levontin, P.; Kitakado, T. Performance Review of Simple Management Procedures. ICES J. Mar. Sci. 2016, 73, 464–482. [Google Scholar] [CrossRef]
- Badalamenti, F.; Ramos, A.A.; Voultsiadou, E.; Lizaso, J.L.S.; D’anna, G.; Pipitone, C.; Mas, J.; Fernandez, J.A.R.; Whitmarsh, D.; Riggio, S. Cultural and Socio-Economic Impacts of Mediterranean Marine Protected Areas. Environ. Conserv. 2000, 27, 110–125. [Google Scholar] [CrossRef]
- Kell, L.T.; Mosqueira, I.; Grosjean, P.; Fromentin, J.-M.; Garcia, D.; Hillary, R.; Jardim, E.; Mardle, S.; Pastoors, M.A.; Poos, J.J. FLR: An Open-Source Framework for the Evaluation and Development of Management Strategies. ICES J. Mar. Sci. 2007, 64, 640–646. [Google Scholar] [CrossRef]
- Walters, C.J.; Martell, S.J.D. Fisheries Ecology and Management; Princeton University Press: Princeton, NJ, USA, 2004; ISBN 0691115451. [Google Scholar]
- GFCM General Fisheries Commission for the Mediterranean. Management Plan for the Sustainable Exploitation of Small Pelagic Stocks in the Adriatic Sea (Recommendation GFCM/41/2017/); General Fisheries Commission for the Mediterranean: Rome, Italy, 2017. [Google Scholar]
- ICES International Council for the Exploration of the Sea. Approach to the Precautionary Approach and Its Application to the Management of Fish Stocks (ICES Cooperative Research Report No. 347); ICES: Copenhagen, Denmark, 2018. [Google Scholar]
- Demirel, N.; Zengin, M.; Ulman, A. First Large-Scale Eastern Mediterranean and Black Sea Stock Assessment Reveals a Dramatic Decline. Front. Mar. Sci. 2020, 7, 103. [Google Scholar] [CrossRef]
- Baibbat, S.; Izzabaha, O.; Jilali, B.; Benazzouz, B. Length Based Data-Limited Methods: Application on the Atlantic Bonito, Sarda Sarda (Bloch, 1793) in Morocco. Egypt. J. Aquat. Biol. Fish. 2022, 26, 609–627. [Google Scholar] [CrossRef]
- Medeiros-Leal, W.; Santos, R.; Peixoto, U.I.; Casal-Ribeiro, M.; Novoa-Pabon, A.; Sigler, M.F.; Pinho, M. Performance of Length-Based Assessment in Predicting Small-Scale Multispecies Fishery Sustainability. Rev. Fish Biol. Fish. 2023, 33, 819–852. [Google Scholar] [CrossRef]
- El Ebrashi, A.; Fahim, R.M.; Mahmoud, H.H. Application of Length-Based, Data-Limited Stock Assessment Methods to European Anchovy, Engraulis Encrasicolus (Linnaeus, 1758) in the Egyptian Mediterranean Water. Egypt. J. Aquat. Biol. Fish. 2025, 29, 1275–1291. [Google Scholar] [CrossRef]
- Froese, R.; Winker, H.; Coro, G.; Demirel, N.; Tsikliras, A.C.; Dimarchopoulou, D.; Scarcella, G.; Probst, W.N.; Dureuil, M.; Pauly, D. On the Pile-up Effect and Priors for Linf and M/K: Response to a Comment by Hordyk et al. on “A New Approach for Estimating Stock Status from Length Frequency Data”. ICES J. Mar. Sci. 2019, 76, 461–465. [Google Scholar] [CrossRef]
- Theocharis, A.; Vardali, S.; Klaoudatos, D. Age, Growth, and Mortality of the Common Pandora (Pagellus erythrinus, L. 1758) in the Central Aegean Sea: Insights into Population Dynamics. Fishes 2025, 10, 160. [Google Scholar] [CrossRef]
- Kondylatos, G.; Perdikaris, K.; Kaoukis, I.; Patatoukos, I.; Corsini-Foka, M.; Conides, A.; Klaoudatos, D. Small-Scale Fishery Catch Composition in Rhodes (Eastern Mediterranean Sea). Mediterr. Mar. Sci. 2023, 24, 586–600. [Google Scholar] [CrossRef]
- Öndes, F.; Ünal, V. The Dominance of Non-Indigenous Species in the Catch Composition of Small-Scale Fisheries: A Case Study from the Kaş–Kekova Special Environmental Protection Area, Türkiye, Eastern Mediterranean. Acta Ichthyol. Piscat. 2023, 53, 27–35. [Google Scholar] [CrossRef]
- GFCM A Brief Report on Red coral (Sardinia coral): Corallium Rubrum (Linnaeus, 1758). General Fisheries Commission for the Mediterranean. Available online: https://gfcmsitestorage.blob.core.windows.net/documents/web/SAC/SCESS-SCMEE-SCSA/2010/RedCoral/GFCM_Red_Coral_doc_BriefReport.pdf (accessed on 15 October 2025).
- Bitetto, I. Stock Assessment and Management Strategy Evaluation of Priority Species in the Mediterranean Sea. [Doctoral Dissertation, University of Cagliari]. IRIS Unica. Available online: https://Iris.Unica.It/Retrieve/Bd9bff04-Fd7a-4a40-A3b4-Ca8bb7855910/Tesi%20di%20dottorato_Isabel (accessed on 14 October 2025).
- Salomidi, M.; Marchiò, A.; Issaris, Y.; Gerakaris, V.; Dailianis, T.; Gerovasileiou, V. Advancing Knowledge on Red Coral Corallium rubrum (Linnaeus, 1758) Populations and Associated Mesophotic Communities in the Aegean Sea, Eastern Mediterranean. Mediterr. Mar. Sci. 2025, 26, 378–392. [Google Scholar] [CrossRef]
- Maynou, F.; Demestre, M.; Martín, P.; Sánchez, P. Application of a Multi-Annual Generalized Depletion Model to the Mediterranean Sandeel Fishery in Catalonia. Fish. Res. 2021, 234, 105814. [Google Scholar] [CrossRef]
- Li Veli, D.; Barrionuevo, J.C.B.; Bargione, G.; Barone, G.; Bdioui, M.; Carbonara, P.; Fahim, R.M.; Follesa, M.C.; Gökçe, G.; Mahmoud, H.H.; et al. Assessing the Vulnerability of Sensitive Species in Mediterranean Fisheries: Insights from Productivity-Susceptibility Analysis. Front. Mar. Sci. 2024, 11, 1411033. [Google Scholar] [CrossRef]
- Sarr, O.; Kindong, R.; Sow, F.N.; Amouri, R.E.L.; Sadio, N.S.P.; Tian, S. Key Biological Information on Atlantic Bonito from Small-Scale Fishery in the Senegal Exclusive Economic Zone. Aquac. Fish Fish. 2025, 5, e70017. [Google Scholar] [CrossRef]
- Cousido-Rocha, M.; Cerviño, S.; Alonso-Fernández, A.; Gil, J.; Herraiz, I.G.; Rincón, M.M.; Ramos, F.; Rodríguez-Cabello, C.; Sampedro, P.; Vila, Y.; et al. Applying Length-Based Assessment Methods to Fishery Resources in the Bay of Biscay and Iberian Coast Ecoregion: Stock Status and Parameter Sensitivity. Fish. Res. 2022, 248, 106197. [Google Scholar] [CrossRef]
- Kindong, R.; Sarr, O.; Wu, F.; Tian, S. Length-Based Assessment Methods for the Conservation of a Pelagic Shark, Carcharhinus Falciformis from the Tropical Pacific Ocean. Fishes 2022, 7, 184. [Google Scholar] [CrossRef]
- Ernawati, T.; Boer, M.; Kamal, M.M.; Butet, N.A.; Satria, F.; Perdanahardja, G.H. Length-Based Stock Assessment for Malabar Blood Snapper in Makassar Strait-Indonesia: Status and Recommendation for Sustainability. Reg. Stud. Mar. Sci. 2024, 73, 103485. [Google Scholar] [CrossRef]
- Colloca, F.; Carrozzi, V.; Simonetti, A.; Di Lorenzo, M. Using Local Ecological Knowledge of Fishers to Reconstruct Abundance Trends of Elasmobranch Populations in the Strait of Sicily. Front. Mar. Sci. 2020, 7, 508. [Google Scholar] [CrossRef]
- Geromont, H.F.; Butterworth, D.S. A Review of Assessment Methods and the Development of Management Procedures for Data-Poor Fisheries; FAO: Rome, Italy, 2015. [Google Scholar]
- Turan, C. Data-Limited Stock Assessment of Red mullet (Mullus barbatus) from the Iskenderun Bay, the North-Eastern Mediterranean Sea. J. Fish. 2022, 10, 102204. [Google Scholar] [CrossRef]
- Coscino, C.L.; Bellquist, L.; Harford, W.J.; Semmens, B.X. Influence of Life History Characteristics on Data-Limited Stock Status Assertions and Minimum Size Limit Evaluations Using Length-Based Spawning Potential Ratio (LBSPR). Fish. Res. 2024, 276, 107036. [Google Scholar] [CrossRef]
- Sion, L.; Zupa, W.; Calculli, C.; Garofalo, G.; Hidalgo, M.; Jadaud, A.; Lefkaditou, E.; Ligas, A.; Peristeraki, P.; Bitetto, I. Spatial Distribution Pattern of European Hake, Merluccius merluccius (Pisces: Merlucciidae), in the Mediterranean Sea. Sci. Mar. 2019, 83, 21–32. [Google Scholar] [CrossRef]
- Albertsen, C.M. State-Space Modelling in Marine Science. Ph.D. Thesis, Technical University of Denmark, National Institute of Aquatic Resources, Kongens Lyngby, Denmark, 2018. [Google Scholar]
- MEDITS. Handbook. Version n. 9, 2017; MEDITS Project, 2017; 106p. [Google Scholar] [CrossRef]
- De Pontual, H.; Groison, A.L.; Piñeiro, C.; Bertignac, M. Evidence of Underestimation of European Hake Growth in the Bay of Biscay, and Its Relationship with Bias in the Agreed Method of Age Estimation. ICES J. Mar. Sci. 2006, 63, 1674–1681. [Google Scholar] [CrossRef]
- ICES. Report of the ICES Advisory Committee on Fishery Management; Advisory Committee on the Marine Environment and Advisory Committee on Ecosystems; ICES: Copenhagen, Denmark, 2005; Volume 1. [Google Scholar]
- Maynou, F. Trade-Offs between Employment and Profitability in a Mediterranean Sea Mixed Bottom Trawl Fishery. Reg. Stud. Mar. Sci. 2021, 48, 102020. [Google Scholar] [CrossRef]
- Martínez-Baños, P.; Ramírez, J.G.; Demestre, M.; Maynou, F. European Hake (Merluccius merluccius) Assessment Based on Size Frequencies and Basic Biological Parameters in the SW Mediterranean. Fish. Res. 2018, 205, 35–42. [Google Scholar] [CrossRef]
- Basilone, G.; Ferreri, R.; Bonanno, A.; Genovese, S.; Barra, M.; Aronica, S. Age and Growth of European Sardine (Sardina pilchardus) in the Central Mediterranean Sea: Implication for Stock Assessment. Fishes 2023, 8, 202. [Google Scholar] [CrossRef]
- Calvo, G.; Armero, C.; Spezia, L.; Pennino, M.G. Bayesian Joint Longitudinal Models for Assessing the Exploitation Rates of Sardine Stock in the Mediterranean Sea. Stoch. Environ. Res. Risk Assess. 2024, 38, 1635–1646. [Google Scholar] [CrossRef]
- Mir-Arguimbau, J.; Martín, P.; Balcells, M.; Salat, J.; Flexas, M.M.; Raventós, N.; Sabatés, A. Sea Temperature Shapes Differences in European Sardine (Sardina pilchardus) Growth in Two Adjacent Areas in the NW Mediterranean Sea. Mar. Environ. Res. 2025, 211, 107396. [Google Scholar] [CrossRef]
- Sinovčić, G. Stock Size Assessment of Sardine, Sardina Pilchardus (Walb.), Population from the Central Eastern Adriatic on the Basis of VPA Method. Acta Adriat. 1991, 32, 869–884. [Google Scholar]
- Milisenda, G.; Vitale, S.; Massi, D.; Enea, M.; Gancitano, V.; Giusto, G.B.; Badalucco, C.; Gristina, M.; Garofalo, G.; Fiorentino, F. Discard Composition Associated with the Deep Water Rose Shrimp Fisheries (Parapenaeus longirostris, Lucas 1846) in the South-Central Mediterranean Sea. Mediterr. Mar. Sci. 2017, 18, 53–63. [Google Scholar] [CrossRef]
- Aydın, C.M.; Tıraşın, E.M.; Ünlüoğlu, A.; Dal, İ.; Akalın, S.; Karakuş, M. Population Dynamics of the Deep-Water Rose Shrimp Parapenaeus longirostris (Lucas, 1846) in Antalya Bay (Eastern Mediterranean Sea, Southern Türkiye). Reg. Stud. Mar. Sci. 2025, 87, 104233. [Google Scholar] [CrossRef]
- Awadh, H.; Aksissou, M. Length-Weight Relationship of Deep-Water Rose Shrimp, Parapenaeus longirostris (Lucas, 1846) in the Western Moroccan Mediterranean. Egypt. J. Aquat. Biol. Fish. 2020, 24, 405–416. [Google Scholar] [CrossRef]
- Caserta, V.; Punt, A.E.; Arneri, E.; Berginc, T.; Kec, V.C.; Costantini, I.; De Felice, A.; Donato, F.; Leonori, I.; Santojanni, A. Incorporating Key Environmental Drivers in European Anchovy (Engraulis encrasicolus) Stock Assessment Model in the Adriatic Sea. ICES J. Mar. Sci. 2025, 82, fsaf171. [Google Scholar] [CrossRef]
- Ferreri, R.; Genovese, S.; Barra, M.; Biagiotti, I.; Bourdeix, J.-H.; De Felice, A.; Gasparevic, D.; Hattab, T.; Iglesias, M.; Juretic, T. Variability in Size at Maturity of the European Anchovy (Engraulis encrasicolus) in the Mediterranean Sea. Mediterr. Mar. Sci. 2021, 22, 858–870. [Google Scholar] [CrossRef]
- Tunca, S.; Lindroos, M.; Lindegren, M. Fisheries Reference Points under Varying Stock Productivity and Discounting: European Anchovy as a Case Study. Mediterr. Mar. Sci. 2022, 23, 864–875. [Google Scholar] [CrossRef]
- Tugores, M.P.; Iglesias, M.; Díaz, N.; Onate, D.; Miquel, J.; Giráldez, A. Latitudinal and Interannual Distribution of the European Anchovy (Engraulis encrasicolus) and Sardine (Sardina pilchardus) in the Western Mediterranean, and Sampling Uncertainty in Abundance Estimates. ICES J. Mar. Sci. 2010, 67, 1574–1586. [Google Scholar] [CrossRef]
- Aydin, I.; Theocharis, A.; Klaoudatos, D. Exploring Life History Traits and Catch Composition of Red Mullet (Mullus barbatus, L. 1758) in the Commercial Trawl Fisheries of the Eastern Aegean Sea. Water 2025, 17, 2540. [Google Scholar] [CrossRef]
- Kılıç, S.; Öztürk, S.; Sarıgöz, S.; Erkan, S.; Kanyılmaz, M.; Tıraşın, E.; Vasconcellos, M.; Lelli, S.; Demirel Erol, N. Stock Assessment of Red Mullet, Mullus barbatus Linnaeus, 1758 by Length-Based and Catch-Based Models in the Northeastern Mediterranean. Turkish J. Fish. Aquat. Sci. 2023, 23, TRJFAS22719. [Google Scholar] [CrossRef]
- Carbonara, P.; Intini, S.; Kolitari, J.; Joksimović, A.; Milone, N.; Lembo, G.; Casciaro, L.; Bitetto, I.; Zupa, W.; Spedicato, M.T.; et al. A Holistic Approach to the Age Validation of Mullus barbatus L., 1758 in the Southern Adriatic Sea (Central mediterranean). Sci. Rep. 2018, 8, 13219. [Google Scholar] [CrossRef]
- Bianchini, M.L.; Ragonese, S. Establishing Length-at-Age References in the Red Mullet, Mullus barbatus L. 1758 (Pisces, mullidae), a Case Study for Growth Assessments in the Mediterranean Geographical Sub-Areas (GSA). Mediterr. Mar. Sci. 2011, 12, 316. [Google Scholar] [CrossRef]
- ICES. Benchmark Workshop 3 on the Development of MSY Advice Using SPiCT (WKBMSYSPiCT3); ICES Scientific Reports. Report; ICES: Copenhagen, Denmark, 2024. [Google Scholar] [CrossRef]
- Leonori, I.; Tičina, V.; Giannoulaki, M.; Hattab, T.; Iglesias, M.; Bonanno, A.; Costantini, I.; Canduci, G.; Machias, A.; Ventero, A. History of Hydroacoustic Surveys of Small Pelagic Fish Species in the European Mediterranean Sea. Mediterr. Mar. Sci. 2021, 22, 751. [Google Scholar] [CrossRef]
- Ziyi, G.; Sisong, D.; Fan, Z. Sensitivity Analysis of CMSY Method Based on Varying Parameter Priorassumptions. S. China Fish. Sci. 2025, 21, 101–110. [Google Scholar] [CrossRef]
- Shin, Y.-J.; Rochet, M.-J.; Jennings, S.; Field, J.G.; Gislason, H. Using Size-Based Indicators to Evaluate the Ecosystem Effects of Fishing. ICES J. Mar. Sci. 2005, 62, 384–396. [Google Scholar] [CrossRef]
- Kell, L.T.; Sharma, R. An Evaluation of the Robustness of Length-Based Stock Assessment Approaches for Sustainable Fisheries Management in Data and Capacity Limited Situations. Sustainability 2025, 17, 4791. [Google Scholar] [CrossRef]
- GFCM. Report on the WGSAD Benchmark Session for Deep-Water Rose Shrimp in the Adriatic Sea and Central Mediterranean (Geographical Subareas 12–16, 17, 18, 19 and 20); General Fisheries Commission for the Mediterranean: Rome, Italy, 2023. [Google Scholar]
- Sbrana, A.; Galli, S.; Casini, M.; Carlucci, R.; Dassenakis, M.; Fiorentino, F.; Follesa, M.C.; Garofalo, G.; Georges, V.; Isajlovic, I. Exploring Spatial-Based Management Scenarios to Protect the Seafloor in Different Areas of the Mediterranean Sea. ICES J. Mar. Sci. 2025, 82, fsaf023. [Google Scholar] [CrossRef]
- GFCM. Working Group on Stock Assessment of Small Pelagic Species (WGSASP) Session on Small Pelagic Species in the Adriatic Sea (GSAs 17–18); General Fisheries Commission for the Mediterranean: Rome, Italy, 2024. [Google Scholar]
- Angelini, S.; Armelloni, E.N.; Costantini, I.; De Felice, A.; Isajlović, I.; Leonori, I.; Manfredi, C.; Masnadi, F.; Scarcella, G.; Tičina, V. Understanding the Dynamics of Ancillary Pelagic Species in the Adriatic Sea. Front. Mar. Sci. 2021, 8, 728948. [Google Scholar] [CrossRef]
- Derhy, G.; Elkalay, K.; Rincón, M.M.; Khalil, K. Stochastic Surplus Production and Length-Based Assessment Models to Compare Maximum Sustainable Yield Advice for the Moroccan Atlantic Chub Mackerel. Front. Mar. Sci. 2024, 11, 1386541. [Google Scholar] [CrossRef]
- Sharma, R.; Winker, H.; Levontin, P.; Kell, L.; Ovando, D.; Palomares, M.L.D.; Pinto, C.; Ye, Y. Assessing the Potential of Catch-Only Models to Inform on the State of Global Fisheries and the UN’s SDGs. Sustainability 2021, 13, 6101. [Google Scholar] [CrossRef]
- Sissenwine, M.M.; Mace, P.M.; Lassen, H.J. Preventing Overfishing: Evolving Approaches and Emerging Challenges. ICES J. Mar. Sci. 2014, 71, 153–156. [Google Scholar] [CrossRef]
- Hidalgo, M.; El-Haweet, A.E.; Tsikliras, A.C.; Tirasin, E.M.; Fortibuoni, T.; Ronchi, F.; Lauria, V.; Ben Abdallah, O.; Arneri, E.; Ceriola, L. Risks and Adaptation Options for the Mediterranean Fisheries in the Face of Multiple Climate Change Drivers and Impacts. ICES J. Mar. Sci. 2022, 79, 2473–2488. [Google Scholar] [CrossRef]
- Pennino, M.G.; Conesa, D.; López-Quílez, A.; Munoz, F.; Fernández, A.; Bellido, J.M. Fishery-Dependent and-Independent Data Lead to Consistent Estimations of Essential Habitats. ICES J. Mar. Sci. 2016, 73, 2302–2310. [Google Scholar] [CrossRef]
- Prager, M.H. A Suite of Extensions to a Nonequilibrium Surplus-production Model. Fish. Bull. 1994, 92, 374–389. [Google Scholar]
- Varghese, E.; Jayasankar, J.; Suresh, V.V.R. Methods for Assessing the Stock Status of Data Limited Fisheries; ICAR-Central Marine Fisheries Research Institute: Kochi, India, 2023. [Google Scholar]
- EU European Commission Regulation 2017/1004 of the European Parliament and of the Council of 17 May 2017 on the Establishment of a Union Framework for the Collection, Management and Use of Data in the Fisheries Sector and Support for Scientific Advice Re; Publications Office of the European Union: Luxembourg, 2017.
- Pita, C.; Pierce, G.J.; Theodossiou, I. Stakeholders’ Participation in the Fisheries Management Decision-Making Process: Fishers’ Perceptions of Participation. Mar. Policy 2010, 34, 1093–1102. [Google Scholar] [CrossRef]
- Hilborn, R. The State of the Art in Stock Assessment: Where We Are and Where We Are Going. Sci. Mar. 2003, 67, 15–20. [Google Scholar] [CrossRef]
- Pauly, D. Anecdotes and the Shifting Baseline Syndrome of Fisheries. Trends Ecol. Evol. 1995, 10, 430. [Google Scholar] [CrossRef]
- Thébaud, O.; Nielsen, J.R.; Motova, A.; Curtis, H.; Bastardie, F.; Blomqvist, G.E.; Daures, F.; Goti, L.; Holzer, J.; Innes, J. Integrating Economics into Fisheries Science and Advice: Progress, Needs, and Future Opportunities. ICES J. Mar. Sci. 2023, 80, 647–663. [Google Scholar] [CrossRef]
- Sumaila, U.R.; Khan, A.S.; Dyck, A.J.; Watson, R.; Munro, G.; Tydemers, P.; Pauly, D. A Bottom-up Re-Estimation of Global Fisheries Subsidies. J. Bioeconomics 2010, 12, 201–225. [Google Scholar] [CrossRef]
- Ostrom, E. A General Framework for Analyzing Sustainability of Social-Ecological Systems. Science 2009, 325, 419–422. [Google Scholar] [CrossRef]
- FAO. The State of World Fisheries and Aquaculture 2024. Blue Transformation in Action; FAO: Rome, Italy, 2024. [CrossRef]
- Munro, G.; Sumaila, U.R. The Impact of Subsidies upon Fisheries Management and Sustainability: The Case of the North Atlantic. Fish Fish. 2002, 3, 233–250. [Google Scholar] [CrossRef]
- Portman, M.E. Marine Spatial Planning in the Middle East: Crossing the Policy-Planning Divide. Mar. Policy 2015, 61, 8–15. [Google Scholar] [CrossRef]
- Coll, M.; Libralato, S.; Pitcher, T.J.; Solidoro, C.; Tudela, S. Sustainability Implications of Honouring the Code of Conduct for Responsible Fisheries. Glob. Environ. Change 2013, 23, 157–166. [Google Scholar] [CrossRef]
- Cavanagh, R.D.; Gibson, C. Overview of the Conservation Status of Cartilaginous Fishes (Chrondrichthyans) in the Mediterranean Sea; IUCN, International Union for Conservation of Nature: Gland, Switzerland, 2007; ISBN 2831709970. [Google Scholar]
- Agnew, D.J.; Pearce, J.; Pramod, G.; Peatman, T.; Watson, R.; Beddington, J.R.; Pitcher, T.J. Estimating the Worldwide Extent of Illegal Fishing. PLoS ONE 2009, 4, e4570. [Google Scholar] [CrossRef]
- Scott, K.N. International Environmental Governance: Managing Fragmentation through Institutional Connection. Melb. J. Int. Law 2011, 12, 177. [Google Scholar]
- Folke, C.; Biggs, R.; Norström, A.V.; Reyers, B.; Rockström, J. Social-Ecological Resilience and Biosphere-Based Sustainability Science. Ecol. Soc. 2016, 21, art41. [Google Scholar] [CrossRef]
- Walker, B.; Holling, C.S.; Carpenter, S.R.; Kinzig, A.P. Resilience, Adaptability and Transformability in Social-Ecological Systems. Ecol. Soc. 2004, 9, art5. [Google Scholar] [CrossRef]
- Lüdtke, S.; Pierce, M.E. Towards Machine Learning-Based Fish Stock Assessment. arXiv 2023, arXiv:2308.03403. [Google Scholar] [CrossRef]
- Mannocci, L.; Baidai, Y.; Forget, F.; Tolotti, M.T.; Dagorn, L.; Capello, M. Machine Learning to Detect Bycatch Risk: Novel Application to Echosounder Buoys Data in Tuna Purse Seine Fisheries. Biol. Conserv. 2021, 255, 109004. [Google Scholar] [CrossRef]
- Qiao, M.; Wang, D.; Tuck, G.N.; Little, L.R.; Punt, A.E.; Gerner, M. Deep Learning Methods Applied to Electronic Monitoring Data: Automated Catch Event Detection for Longline Fishing. ICES J. Mar. Sci. 2021, 78, 25–35. [Google Scholar] [CrossRef]
- Long, C.A.; Ahrens, R.N.M.; Jones, T.T.; Siders, Z.A. A Machine Learning Approach for Protected Species Bycatch Estimation. Front. Mar. Sci. 2024, 11, 1331292. [Google Scholar] [CrossRef]
- Klaoudatos, D.; Vlachou, M.; Theocharis, A. From Data to Insight: Machine Learning Approaches for Fish Age Prediction in European Hake. J. Mar. Sci. Eng. 2024, 12, 1466. [Google Scholar] [CrossRef]
- Klaoudatos, D.; Theocharis, A.; Vardaki, C.; Pachi, E.; Politikos, D.; Conides, A. Aspects of Biology and Machine Learning for Age Prediction in the Large-Eye Dentex Dentex macrophthalmus (Bloch, 1791). Fishes 2025, 10, 500. [Google Scholar] [CrossRef]
- Ovando, D.; Hilborn, R.; Monnahan, C.; Rudd, M.; Sharma, R.; Thorson, J.T.; Rousseau, Y.; Ye, Y. Improving Estimates of the State of Global Fisheries Depends on Better Data. Fish Fish. 2021, 22, 1377–1391. [Google Scholar] [CrossRef]
- Blanchard, J.L.; Andersen, K.H.; Scott, F.; Hintzen, N.T.; Piet, G.; Jennings, S. Evaluating Targets and Trade-offs among Fisheries and Conservation Objectives Using a Multispecies Size Spectrum Model. J. Appl. Ecol. 2014, 51, 612–622. [Google Scholar] [CrossRef]
- Waples, R.S.; Punt, A.E.; Cope, J.M. Integrating Genetic Data into Management of Marine Resources: How Can We Do It Better? Fish Fish. 2008, 9, 423–449. [Google Scholar] [CrossRef]
- Van Helmond, A.T.M.; Mortensen, L.O.; Plet-Hansen, K.S.; Ulrich, C.; Needle, C.L.; Oesterwind, D.; Kindt-Larsen, L.; Catchpole, T.; Mangi, S.; Zimmermann, C.; et al. Electronic Monitoring in Fisheries: Lessons from Global Experiences and Future Opportunities. Fish Fish. 2020, 21, 162–189. [Google Scholar] [CrossRef]
- Ulrich, C.; Reeves, S.A.; Vermard, Y.; Holmes, S.J.; Vanhee, W. Reconciling Single-Species TACs in the North Sea Demersal Fisheries Using the Fcube Mixed-Fisheries Advice Framework. ICES J. Mar. Sci. 2011, 68, 1535–1547. [Google Scholar] [CrossRef]
- Kindt-Larsen, L.; Kirkegaard, E.; Dalskov, J. Fully Documented Fishery: A Tool to Support a Catch Quota Management System. ICES J. Mar. Sci. 2011, 68, 1606–1610. [Google Scholar] [CrossRef]
- Bertelsen, S.K.; Feekings, J.P.; Storr-Paulsen, M. Untangling the Net: Redefining Fisheries Management with Fully Documented Fisheries. Mar. Policy 2025, 177, 106684. [Google Scholar] [CrossRef]
- Sylvia, G.; Harte, M.; Cusack, C. Challenges, Opportunities, and Costs of Electronic Fisheries Monitoring. Environmental Defense Fund. Available online: https://www.edf.org/sites/default/files/electronic_monitoring_for_fisheries_report_-_september_2016.pdf (accessed on 15 October 2025).
- Venturelli, P.A.; Hyder, K.; Skov, C. Angler Apps as a Source of Recreational Fisheries Data: Opportunities, Challenges and Proposed Standards. Fish Fish. 2017, 18, 578–595. [Google Scholar] [CrossRef]
- Rowlands, G.; Brown, J.; Soule, B.; Boluda, P.T.; Rogers, A.D. Satellite Surveillance of Fishing Vessel Activity in the Ascension Island Exclusive Economic Zone and Marine Protected Area. Mar. Policy 2019, 101, 39–50. [Google Scholar] [CrossRef]
- Yamamoto, S.; Masuda, R.; Sato, Y.; Sado, T.; Araki, H.; Kondoh, M.; Minamoto, T.; Miya, M. Environmental DNA Metabarcoding Reveals Local Fish Communities in a Species-Rich Coastal Sea. Sci. Rep. 2017, 7, 40368. [Google Scholar] [CrossRef]
- Heymans, J.J.; Coll, M.; Libralato, S.; Morissette, L.; Christensen, V. Global Patterns in Ecological Indicators of Marine Food Webs: A Modelling Approach. PLoS ONE 2014, 9, e95845. [Google Scholar] [CrossRef]
- Walter, J.F., III; Peterson, C.D.; Marshall, K.; Deroba, J.J.; Gaichas, S.; Williams, B.C.; Stohs, S.; Tommasi, D.; Ahrens, R. When to Conduct, and When Not to Conduct, Management Strategy Evaluations. ICES J. Mar. Sci. 2023, 80, 719–727. [Google Scholar] [CrossRef]
- Surma, S.; Pitcher, T.J.; Pakhomov, E.A. Trade-Offs and Uncertainties in Northeast Pacific Herring Fisheries: Ecosystem Modelling and Management Strategy Evaluation. ICES J. Mar. Sci. 2021, 78, 2280–2297. [Google Scholar] [CrossRef]
- Wetzel, C.R.; Punt, A.E. Performance of a Fisheries Catch-at-Age Model (Stock Synthesis) in Data-Limited Situations. Mar. Freshw. Res. 2011, 62, 927–936. [Google Scholar] [CrossRef]
- Bentley, N.; Langley, A.D. Feasible Stock Trajectories: A Flexible and Efficient Sequential Estimator for Use in Fisheries Management Procedures. Can. J. Fish. Aquat. Sci. 2012, 69, 161–177. [Google Scholar] [CrossRef]
- Ralston, S.; Punt, A.E.; Hamel, O.S.; DeVore, J.D.; Conser, R.J. A Meta-Analytic Approach to Quantifying Scientific Uncertainty in Stock Assessments. Fish. Bull. 2011, 109, 217–231. [Google Scholar]
- Froese, R.; Demirel, N.; Sampang, A. An Overall Indicator for the Good Environmental Status of Marine Waters Based on Commercially Exploited Species. Mar. Policy 2015, 51, 230–237. [Google Scholar] [CrossRef]
- Bell, J.D.; Allain, V.; Allison, E.H.; Andréfouët, S.; Andrew, N.L.; Batty, M.J.; Blanc, M.; Dambacher, J.M.; Hampton, J.; Hanich, Q.; et al. Diversifying the Use of Tuna to Improve Food Security and Public Health in Pacific Island Countries and Territories. Mar. Policy 2015, 51, 584–591. [Google Scholar] [CrossRef]








| Approach | Primary Inputs and Data Needs | Typical Outputs/Objectives | Key Strengths | Key Limitations and Biases | Best Suited For | References |
|---|---|---|---|---|---|---|
| Ecosystem/Trophic Models | Quantitative data; LEK on past states | Trophic impacts; management trade-offs | Links single-species and ecosystem models; integrates LEK | Data-heavy; needs skilled modelers; sensitive assumptions | Transboundary stocks; MPA evaluation | [7,34,36,108] |
| Indicator-Based | Multiple indicators (CPUE, length, surveys, economics) | Status dashboards; integrated classifications | Clear synthesis; good communication; widely used | Arbitrary reference points; can hide conflicts; frequent updates | Routine DCF screening; multispecies advice | [79,141] |
| Expert Elicitation | Expert questionnaires | Consensus estimates; risk/option ranking | Structured expert judgment; works in data-poor cases | Biases; resource-intensive; depends on panel | Research prioritization; assessing new tools | [50,143,144] |
| Local Ecological Knowledge | LEK interviews and mapping | Historical baselines; spatial/seasonal patterns | Fine-scale, long-term insight; fills gaps | Recall bias; hard-to-quantify uncertainty; localized | Small-scale fisheries; habitat mapping; trend reconstruction | [80,147] |
| Species | European Hake (M. merluccius) |
| Primary Data Available | MEDITS survey indices, catch time series, length samples (port), CPUE available but often biased/spatially limited (hyperstability concerns) |
| Current Assessment Methods | SPiCT, age-structured (few stocks), CMSY/CMSY++ are exploratory/complementary for hake |
| Key Data/Knowledge Gaps | Age data sparse, CPUE hyperstability, discards poorly quantified |
| Recommended DPAMs | SPiCT (with MEDITS), LB-SPR, CMSY/CMSY++ (require careful priors and LB-SPR needs representative length data) |
| Key References/Applications | [25,56,142,161,163,189,190] |
| Species | Sardine (S. pilchardus) |
| Primary Data Available | MEDIAS surveys, catch, length-frequency, age–length keys when available |
| Current Assessment Methods | SPiCT, surplus production, age-based/catch-at-age/VPA where sufficient data exist, catch-only/exploratory methods occasionally used |
| Key Data/Knowledge Gaps | Spatio-temporal variability and environmental/climate-driven shifts, SSF catches, shrinkage of length-at-age, under-reporting/discard uncertainty |
| Recommended DPAMs | SPiCT, LB-SPR (if lengths representative), CMSY only as supplementary or exploratory |
| Key References/Applications | [15,191,192,193,194] |
| Species | Deep-water rose shrimp (P. longirostris) |
| Primary Data Available | Catch, length-frequency/carapace-length samples, some trawl-survey data, |
| Current Assessment Methods | Quantitative stock assessment under GFCM, regional catch-based demographic studies where data exist |
| Key Data/Knowledge Gaps | Uncertainty in stock structure, spatial coverage gaps, high and poorly quantified discard/bycatch, variable life-history parameters, environmental effects on abundance and distribution, lack of fishery-independent survey |
| Recommended DPAMs | LB-SPR or life-history/demographic methods in data-poor areas and catch-only approaches (cautiously due to discard and environmental variability) [15,195,196,197] |
| Species | European anchovy (E. encrasicolus) |
| Primary Data Available | MEDIAS acoustic surveys, catch data, port/landing length samples |
| Current Assessment Methods | SPiCT, biomass dynamic models, CMSY/AMSY (exploratory) |
| Key Data/Knowledge Gaps | Recruitment variability, seasonal availability, SSF under-reporting, limited age data |
| Recommended DPAMs | SPiCT (acoustic), LB-SPR if length samples representative, CMSY/AMSY (with catch reconstruction; exploratory) |
| Key References/Applications | [15,198,199,200,201] |
| Species | Red mullet (M. barbatus) |
| Primary Data Available | Length-frequency (port), catch data, some MEDITS indices |
| Current Assessment Methods | LB-SPR, CMSY, empirical indicators |
| Key Data/Knowledge Gaps | Age data are rare and difficult to validate, selectivity varies by gear, discards poorly quantified; growth and maturity vary regionally |
| Recommended DPAMs | LB-SPR, LBB, CMSY, traffic-light indicators |
| Key References/Applications | [182,202,203,204,205] |
Disclaimer/Publisher’s Note: The statements, opinions and data contained in all publications are solely those of the individual author(s) and contributor(s) and not of MDPI and/or the editor(s). MDPI and/or the editor(s) disclaim responsibility for any injury to people or property resulting from any ideas, methods, instructions or products referred to in the content. |
© 2025 by the authors. Licensee MDPI, Basel, Switzerland. This article is an open access article distributed under the terms and conditions of the Creative Commons Attribution (CC BY) license.
Share and Cite
Klaoudatos, D.; Theocharis, A. Methodologies for Data-Poor Fisheries Assessment in the Mediterranean Basin: Status, Challenges, and Future Directions. Fishes 2026, 11, 22. https://doi.org/10.3390/fishes11010022
Klaoudatos D, Theocharis A. Methodologies for Data-Poor Fisheries Assessment in the Mediterranean Basin: Status, Challenges, and Future Directions. Fishes. 2026; 11(1):22. https://doi.org/10.3390/fishes11010022
Chicago/Turabian StyleKlaoudatos, Dimitris, and Alexandros Theocharis. 2026. "Methodologies for Data-Poor Fisheries Assessment in the Mediterranean Basin: Status, Challenges, and Future Directions" Fishes 11, no. 1: 22. https://doi.org/10.3390/fishes11010022
APA StyleKlaoudatos, D., & Theocharis, A. (2026). Methodologies for Data-Poor Fisheries Assessment in the Mediterranean Basin: Status, Challenges, and Future Directions. Fishes, 11(1), 22. https://doi.org/10.3390/fishes11010022

