DNA Barcode Reference Library and Undetected Diversity of Fish Species in the Yuanjiang River, China
Abstract
1. Introduction
2. Materials and Methods
2.1. Sample Collection
2.2. Genomic Extraction and Sequencing
2.3. Genetic Distance Calculations
2.4. Sequence-Based Species Delimitation
2.5. Cryptic Diversity Analyses
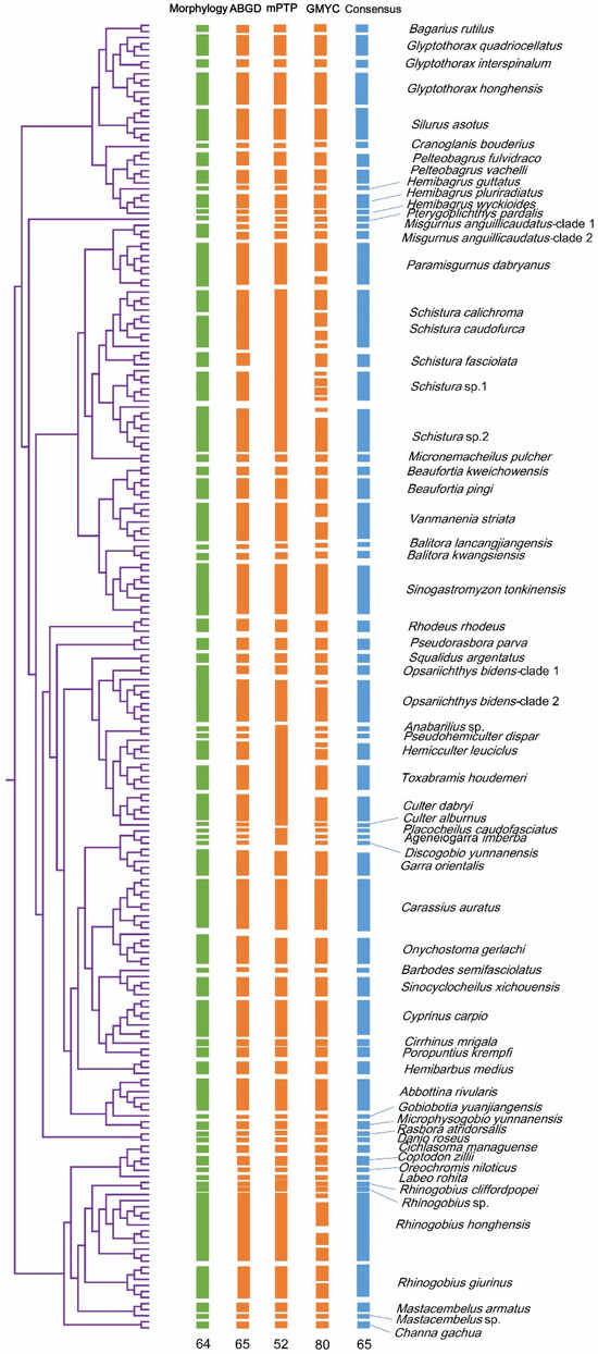
3. Results
3.1. Sequence Information
3.2. Genetic Distance Calculation
3.3. Results of Sequence-Based Species Delimitation
3.4. Cryptic Diversity
4. Discussion
4.1. DNA Barcode Reference Library of Fish Species in the Yuanjiang River
4.2. Cryptic Diversity
4.3. Implications for the Yuanjiang River Ichthyofauna
5. Conclusions
Supplementary Materials
Author Contributions
Funding
Institutional Review Board Statement
Data Availability Statement
Conflicts of Interest
References
- Chu, X.L.; Chen, Y.R. The Fishes of Yunnan, China; Sciences Press: Beijing, China, 1989. [Google Scholar]
- Chen, X.Y. Checklist of Fishes of Yunnan. Zoo. Res. 2013, 34, 281–343. [Google Scholar]
- Schoenbohm, L.M.; Whipple, K.; Burchfiel, B.; Chen, L. Geomorphic constraints on surface uplift, exhumation, and plateau growth in the Red River region, Yunnan Province, China. Geol. Soc. Am. Bull. 2004, 116, 895–909. [Google Scholar] [CrossRef]
- Allen, C.; Gillespie, A.; Yuan, H.; Sieh, K.E.; Buchun, Z.; Chengnan, Z. Red River and associated faults, Yunnan Province, China: Quaternary geology, slip rates, and seismic hazard. Geol. Soc. Am. Bull. 1984, 95, 686–700. [Google Scholar]
- Li, X.; Yang, B.; Guo, Y.; Zhou, W. Three new species of Homatula (Teleostei: Nemacheilidae) from Yunnan, China, with comments on habitat conservation. PLoS ONE 2022, 17, e0276846. [Google Scholar] [CrossRef]
- Cao, J.; Song, S.; Yi, W.; Xiang, H.; Yang, H.; Li, J.; Jiang, W. Two new cavefish species of Triplophysa (Cypriniformes: Nemacheilidae) from the karst subterranean rivers of Yunnan, China. Zool. J. Linn. Soc. 2025, 204, zlaf033. [Google Scholar] [CrossRef]
- Zhou, W.; Liu, J.H.; Ye, X.M. A comparison of fish β diversity among three branches of Yuanjiang River System, Yunnan. Zool. Res. 1999, 20, 111–117. [Google Scholar]
- Liu, Y.; He, C.; Liu, M.; Chen, W.; Xia, Y.; Li, Y.; Zhu, S.; Li, J.; Li, X. Length-weight and length-length relations of twenty-three freshwater fish species (Actinopterygii) from the Yuanjiang River, Yunnan Province, China. Acta Ichthyol. Piscat. 2025, 55, 83–87. [Google Scholar] [CrossRef]
- Aguirre, W.E.; Alvarez-Mieles, G.; Anaguano-Yancha, F.; Burgos Morán, R.; Cucalón, R.V.; Escobar-Camacho, D.; Jácome-Negrete, I.; Jiménez Prado, P.; Laaz, E.; Miranda-Troya, K.; et al. Conservation threats and future prospects for the freshwater fishes of Ecuador: A hotspot of Neotropical fish diversity. J. Fish Biol. 2021, 99, 1158–1189. [Google Scholar] [CrossRef]
- Hare, J.A.; Borggaard, D.L.; Alexander, M.A.; Bailey, M.M.; Bowden, A.A.; Damon-Randall, K.; Didden, J.T.; Hasselman, D.J.; Kerns, T.; McCrary, R.; et al. A review of river herring science in support of species conservation and ecosystem restoration. Mar. Coast. Fish. 2021, 13, 627–664. [Google Scholar] [CrossRef]
- Ayoola, V.B.; Idoko, I.P.; Eromonsei, S.O.; Afolabi, O.; Apampa, A.R.; Oyebanji, O.S. The role of big data and AI in enhancing biodiversity conservation and resource management in the USA. World J. Adv. Res. Rev. 2024, 23, 1851–1873. [Google Scholar] [CrossRef]
- Tang, Q.; Deng, L.; Luo, Q.; Duan, Q.; Wang, X.; Zhang, R. DNA barcoding of fish species diversity in Guizhou, China. Diversity 2023, 15, 203. [Google Scholar] [CrossRef]
- Marnis, H.; Syahputra, K.; Darmawan, J.; Febrianti, D.; Tahapari, E.; Larashati, S.; Iswanto, B.; Primanita, E.P.H.; Syaifudin, M.; Subangkit, A.T. DNA barcoding of fish diversity from Batanghari River, Jambi, Indonesia. Fish. Aquat. Sci. 2024, 27, 87–99. [Google Scholar] [CrossRef]
- Panprommin, D.; Soontornprasit, K.; Tuncharoen, S.; Pithakpol, S.; Kannika, K.; Wongta, K. DNA barcoding for fish species identification and diversity assessment in the Mae Tam reservoir, Thailand. Fish. Aquat. Sci. 2023, 26, 548–557. [Google Scholar] [CrossRef]
- Shan, B.; Liu, Y.; Yang, C.; Zhao, Y.; Zhang, G.; Wu, Q.; Sun, D. DNA barcoding of fish in mischief reef—Fish diversity of a reef fish community from Nansha Islands. Front. Mar. Sci. 2021, 7, 618954. [Google Scholar] [CrossRef]
- Chan, W.W.R.; Chang, J.J.M.; Tan, C.Z.; Ng, J.X.; Ng, M.H.C.; Jaafar, Z.; Huang, D. Eyeing DNA barcoding for species identification of fish larvae. J. Fish Biol. 2024, 105, 1784–1799. [Google Scholar] [CrossRef]
- Marrone, F.; Fontaneto, D.; Naselli-Flores, L. Cryptic diversity, nichedisplacement and our poor understanding of taxonomy and ecology of aquatic microorganisms. Hydrobiologia 2023, 850, 1221–1236. [Google Scholar] [CrossRef]
- Chen, W.; Li, C.; Yang, J.; Zhu, S.; Li, J.; Li, Y.; Li, X. Temporal species-level composition of larvae resources in the lower Pearl River drainage and implications for species’ reproductive cycles. Gene 2021, 776, 145351. [Google Scholar] [CrossRef]
- Tsoupas, A.; Papavasileiou, S.; Minoudi, S.; Gkagkavouzis, K.; Petriki, O.; Bobori, D.; Sapounidis, A.; Koutrakis, E.; Leonardos, I.; Karaiskou, N.; et al. DNA barcoding identification of Greek freshwater fishes. PLoS ONE 2022, 17, e0263118. [Google Scholar] [CrossRef]
- Modeel, S.; Negi, R.K.; Sharma, M.; Dolkar, P.; Yadav, S.; Siwach, S.; Yadav, P.; Negi, T. A comprehensive DNA barcoding of Indian freshwater fishes of the Indus River system. Beas. Sci. Rep. 2024, 14, 2763. [Google Scholar] [CrossRef]
- Munguia-Vega, A.; Terrazas-Tapia, R.; Dominguez-Contreras, J.F.; Reyna-Fabian, M.; Zapata-Morales, P. DNA barcoding reveals global and local influences on patterns of mislabeling and substitution in the trade of fish in Mexico. PLoS ONE 2022, 17, e0265960. [Google Scholar] [CrossRef]
- Afrand, M.; Sourinejad, I.; Shahdadi, A.; Vera, M. DNA barcoding for identification and discovery of fish species in the protected mangroves of Hormozgan, Iran. Estuar. Coast. 2024, 47, 865–879. [Google Scholar] [CrossRef]
- Habib, K.A.; Neogi, A.K.; Rahman, M.; Oh, J.; Lee, Y.H.; Kim, C.G. DNA barcoding of brackish and marine water fishes and shellfishes of Sundarbans, the world’s largest mangrove ecosystem. PLoS ONE 2021, 16, e0255110. [Google Scholar] [CrossRef]
- Muhala, V.; Guimarães-Costa, A.; Macate, I.E.; Rabelo, L.P.; Bessa-Silva, A.R.; Watanabe, L.; Dos Santos, G.D.; Sambora, L.; Vallinoto, M.; Sampaio, I. DNA barcoding for the assessment of marine and coastal fish diversity from the Coast of Mozambique. PLoS ONE 2024, 19, e0293345. [Google Scholar] [CrossRef]
- Yin, Y.; Yao, L.F.; Hu, Y.; Shao, Z.K.; Hong, X.Y.; Hebert, P.D.; Xue, X.F. DNA barcoding uncovers cryptic diversity in minute herbivorous mites (Acari, Eriophyoidea). Mol. Ecol. Resour. 2022, 22, 1986–1998. [Google Scholar] [CrossRef]
- Costa, A.C.P.; Garcia, T.M.; Tavares, T.C.L.; dos Santos Rocha, R.; Maggioni, R.; Soares, M.O. DNA barcoding reveals cryptic diversity of fish eggs in Equatorial Southwestern Atlantic. Reg. Stud. Mar. Sci. 2023, 65, 103069. [Google Scholar] [CrossRef]
- Teramura, A.; Koeda, K.; Matsuo, A.; Sato, M.P.; Senou, H.; Ho, H.C.; Suyama, Y.; Kikuchi, K.; Hirase, S. Assessing the effectiveness of DNA barcoding for exploring hidden genetic diversity in deep-sea fishes. Mar. Ecol. Prog. Ser. 2022, 701, 83–98. [Google Scholar] [CrossRef]
- Hasan, M.; Kambayashi, C.; Anik, Z.H.; Islam, M.S. Cryptic biodiversity of freshwater fish species in Bangladesh. PLoS ONE 2025, 20, e0318982. [Google Scholar] [CrossRef] [PubMed]
- Nascimento, M.H.S.; Aragão, D.G.; Silva, J.L.N.; Lima, R.C.; Birindelli, J.L.O.; Fraga, E.C.; Barros, M.C. The DNA barcode reveals cryptic diversity and a new record for the genus Leporinus (Characiformes, Anostomidae) in the hydrographic basins of central northern Brazil. PeerJ 2023, 11, e15184. [Google Scholar] [CrossRef]
- Chac, L.; Thinh, B. Species identification through DNA barcoding and its applications: A review. Biol. Bull. 2023, 50, 1143–1156. [Google Scholar] [CrossRef]
- Ward, R.D.; Zemlak, T.S.; Innes, B.H.; Last, P.R.; Hebert, P.D. DNA barcoding Australia’s fish species. Philos. T. R. Soc. B 2005, 360, 1847–1857. [Google Scholar] [CrossRef] [PubMed]
- Kumar, S.; Stecher, G.; Li, M.; Knyaz, C.; Tamura, K.J. MEGA X: Molecular evolutionary genetics analysis across computing platforms. Mol. Biol. Evol. 2018, 35, 1547–1549. [Google Scholar] [CrossRef]
- Kimura, M. A simple method for estimating evolutionary rates of base substitutions through comparative studies of nucleotide sequences. J. Mol. Evol. 1980, 16, 111–120. [Google Scholar] [CrossRef] [PubMed]
- Meyer, C.P.; Paulay, G. DNA barcoding: Error rates based on comprehensive sampling. PLoS Biol. 2005, 3, e422. [Google Scholar] [CrossRef]
- Puillandre, N.; Lambert, A.; Brouillet, S.; Achaz, G. ABGD, Automatic Barcode Gap Discovery for primary species delimitation. Mol. Ecol. 2012, 21, 1864–1877. [Google Scholar] [CrossRef]
- Kapli, P.; Lutteropp, S.; Zhang, J.; Kobert, K.; Pavlidis, P.; Stamatakis, A.; Flouri, T. Multi-rate Poisson tree processes for single-locus species delimitation under maximum likelihood and Markov chain Monte Carlo. Bioinformatics 2017, 33, 1630–1638. [Google Scholar] [CrossRef]
- Zhang, J.; Kapli, P.; Pavlidis, P.; Stamatakis, A. A general species delimitation method with applications to phylogenetic placements. Bioinformatics 2013, 29, 2869–2876. [Google Scholar] [CrossRef] [PubMed]
- Stamatakis, A. RAxML-VI-HPC: Maximum likelihood-based phylogenetic analyses with thousands of taxa and mixed models. Bioinformatics 2006, 22, 2688–2690. [Google Scholar] [CrossRef]
- Nylander, J.A.A. (Ed.) MrModeltest v2. Program Distributed by the Author; Evolutionary Biology Centre, Uppsala University: Uppsala, Sweden, 2004. [Google Scholar]
- Fujisawa, T.; Barraclough, T.G. Delimiting species using single-locus data and the Generalized Mixed Yule Coalescent approach: A revised method and evaluation on simulated data sets. Syst. Biol. 2013, 62, 707–724. [Google Scholar] [CrossRef] [PubMed]
- Drummond, A.J.; Rambaut, A. BEAST: Bayesian evolutionary analysis by sampling trees. BMC Evol. Biol. 2007, 7, 214. [Google Scholar] [CrossRef]
- Tracer, version 1.4; University of Edinburgh: Edinburgh, UK, 2009. Available online: http://beast.bio.ed.ac.uk/Tracer (accessed on 2 February 2025).
- Chen, W.; Ma, X.; Shen, Y.; Mao, Y.; He, S. The fish diversity in the upper reaches of the Salween River, Nujiang River, revealed by DNA barcoding. Sci. Rep. 2015, 5, 17437. [Google Scholar] [CrossRef]
- Shen, Y.; Guan, L.; Wang, D.; Gan, X. DNA barcoding and evaluation of genetic diversity in Cyprinidae fish in the midstream of the Yangtze River. Ecol. Evol. 2016, 6, 2702–2713. [Google Scholar] [CrossRef] [PubMed]
- Yang, T.; Meng, W.; Zhang, R.; Gao, T.; Cai, L.; Hai, S.; Zhou, Q. DNA barcoding of fishes in Irtysh River China. Russ. J. Genet. 2016, 52, 969–976. [Google Scholar] [CrossRef]
- Chen, W.; Hubert, N.; Li, Y.; Xiang, D.; Cai, X.; Zhu, S.; Yang, J.; Zhou, C.; Li, X.; Li, J. Large-scale DNA barcoding of the subfamily Culterinae (Cypriniformes: Xenocyprididae) in East Asia unveils a geographical scale effect, taxonomic warnings and cryptic diversity. Mol. Ecol. 2022, 31, 3871–3887. [Google Scholar] [CrossRef] [PubMed]
- Chen, W.; Zhong, Z.; Dai, W.; Fan, Q.; He, S. Phylogeographic structure, cryptic speciation and demographic history of the sharpbelly (Hemiculter leucisculus), a freshwater habitat generalist from southern China. BMC Evol. Biol. 2017, 17, 216. [Google Scholar] [CrossRef]
- Liu, Z.; Trentesaux, A.; Clemens, S.C.; Colin, C.; Wang, P.; Huang, B.; Boulay, S. Clay mineral assemblages in the northern South China Sea: Implications for East Asian monsoon evolution over the past 2 million years. Mar. Geol. 2003, 201, 133–146. [Google Scholar] [CrossRef]
- Zong, Y.; Yim, W.-S.; Yu, F.; Huang, G. Late Quaternary environmental changes in the Pearl River mouth region, China. Quatern. Int. 2009, 206, 35–45. [Google Scholar] [CrossRef]
- Wang, P.; Li, Q. The South China Sea: Paleoceanography and Sedimentology; Springer: Dordrecht, The Netherlands, 2009. [Google Scholar]
- Perdices, A.; Sayanda, D.; Coelho, M.M. Mitochondrial diversity of Opsariichthys bidens (Teleostei, Cyprinidae) in three Chinese drainages. Mol. Phylogenet. Evol. 2005, 37, 920–927. [Google Scholar] [CrossRef] [PubMed]
- Li, G.Y.; Wang, X.Z.; Zhao, Y.H.; Zhang, J.; Zhang, C.G.; He, S.P. Speciation and Phylogeography of Opsariichthys bidens (Pisces: Cypriniformes: Cyprinidae) in China: Analysis of the Cytochrome b Gene of mtDNA from Diverse Populations. Zool. Stud. 2009, 48, 569–583. [Google Scholar]
- Berrebi, P.; Retif, X.; Fang, F.; Zhang, C.G. Population structure and systematics of Opsariichthys bidens (Osteichthyes: Cyprinidae) in south-east China using a new nuclear marker: The introns (EPIC-PCR). Biol. J. Linn. Soc. 2006, 87, 155–166. [Google Scholar] [CrossRef]
- You, C.H.; Yu, X.M.; Tong, J.O. Detection of hybridization between two loach species (Paramisgurnus dabryanus and Misgurnus anguillicaudatus) in wild populations. Environ. Biol. Fishes 2009, 86, 65–71. [Google Scholar] [CrossRef]
- Zhong, J.; Yi, S.; Ma, L.; Wang, W. Evolution and phylogeography analysis of diploid and polyploid Misgurnus anguillicaudatus populations across China. P. Roy. Soc. B-Biol. Sci. 2019, 286, 20190076. [Google Scholar] [CrossRef] [PubMed]





| Mean% | SE | Min% | Max% | |
|---|---|---|---|---|
| Within species | 0.47 | 0.0003 | 0 | 10.22 |
| Within genus | 4.48 | 0.0032 | 3.38 | 23.64 |
Disclaimer/Publisher’s Note: The statements, opinions and data contained in all publications are solely those of the individual author(s) and contributor(s) and not of MDPI and/or the editor(s). MDPI and/or the editor(s) disclaim responsibility for any injury to people or property resulting from any ideas, methods, instructions or products referred to in the content. |
© 2025 by the authors. Licensee MDPI, Basel, Switzerland. This article is an open access article distributed under the terms and conditions of the Creative Commons Attribution (CC BY) license (https://creativecommons.org/licenses/by/4.0/).
Share and Cite
Shi, X.; Kou, C.; He, C.; Deng, H.; Yang, H.; Li, X.; Liu, M.; Liu, Y.; Li, J.; Chen, W. DNA Barcode Reference Library and Undetected Diversity of Fish Species in the Yuanjiang River, China. Fishes 2025, 10, 418. https://doi.org/10.3390/fishes10080418
Shi X, Kou C, He C, Deng H, Yang H, Li X, Liu M, Liu Y, Li J, Chen W. DNA Barcode Reference Library and Undetected Diversity of Fish Species in the Yuanjiang River, China. Fishes. 2025; 10(8):418. https://doi.org/10.3390/fishes10080418
Chicago/Turabian StyleShi, Xian, Chunni Kou, Chengdong He, Hong Deng, Hongfu Yang, Xinhui Li, Mingdian Liu, Yaqiu Liu, Jie Li, and Weitao Chen. 2025. "DNA Barcode Reference Library and Undetected Diversity of Fish Species in the Yuanjiang River, China" Fishes 10, no. 8: 418. https://doi.org/10.3390/fishes10080418
APA StyleShi, X., Kou, C., He, C., Deng, H., Yang, H., Li, X., Liu, M., Liu, Y., Li, J., & Chen, W. (2025). DNA Barcode Reference Library and Undetected Diversity of Fish Species in the Yuanjiang River, China. Fishes, 10(8), 418. https://doi.org/10.3390/fishes10080418

